Submitted:
21 July 2025
Posted:
22 July 2025
You are already at the latest version
Abstract
Keywords:
1. Introduction: Core Concepts and Their Mathematical Representation
2. The Mathematical Complexities of GP Dynamics
3. Applications and Associated Mathematical Challenges
- Symbolic Regression: This is the classic application of GP(Huang et al., 2022; He et al., 2022; Virgolin et al., 2021; Dong et al., 2022; Zojaji et al., 2022), where the goal is to find a mathematical formula that fits a given dataset. The mathematical challenges here include dealing with the potential for overfitting, managing the complexity of the evolved expressions, and ensuring the interpretability of the results(Huang et al., 2022; He et al., 2022; Virgolin et al., 2021; Dong et al., 2022; Zojaji et al., 2022).
- Optimization: GP can be used to evolve programs that solve complex optimization problems(Brabazon et al., 2020). This often involves co-evolving a population of solutions and a population of test cases(Brabazon et al., 2020), a process that introduces additional layers of mathematical complexity related to co-evolutionary dynamics.
- Machine Learning: GP has been used to evolve classifiers, feature selectors, and other machine learning models (Hu, 2023). The mathematical challenges in this domain include understanding the generalization ability of the evolved models and comparing their performance to more traditional machine learning algorithms(Hu, 2023).
4. Open Questions and Future Research Directions
- Program representation—that is, trees, linear GP, Cartesian GP, etc. —strongly affects performance, even if the theoretical explanations are unknown(Françoso Dal Piccol Sotto et al., 2021).
- Scalability: Applying GP to complex situations requires new mathematical understanding(de Vries et al., 2025).
- Generalization: Ensuring evolved programs generalize well to unseen data is vital in machine learning(Chen & Xue, 2022), necessitating a deeper theoretical understanding of generalization in GP.
5. Conclusions
References
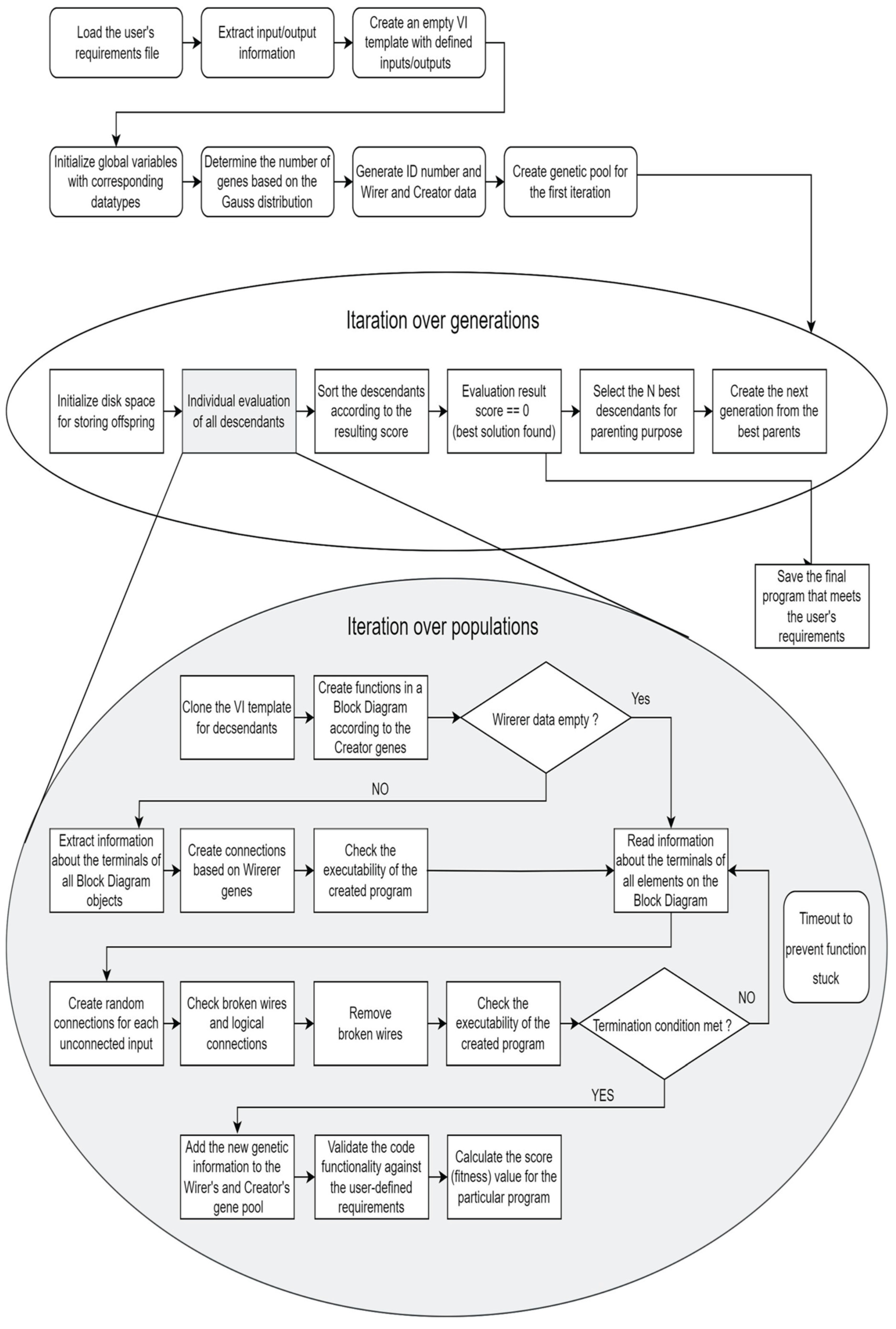
- Kodytek, P., Bodzas, A., & Zidek, J. (2024). Automated code development based on genetic programming in graphical programming language: A pilot study. Plos one, 19(3), e0299456. [CrossRef]
- García, J. M., Acosta, C. A., & Mesa, M. J. (2020). Genetic algorithms for mathematical optimization. In Journal of Physics: Conference Series (Vol. 1448, No. 1, p. 012020). IOP Publishing.
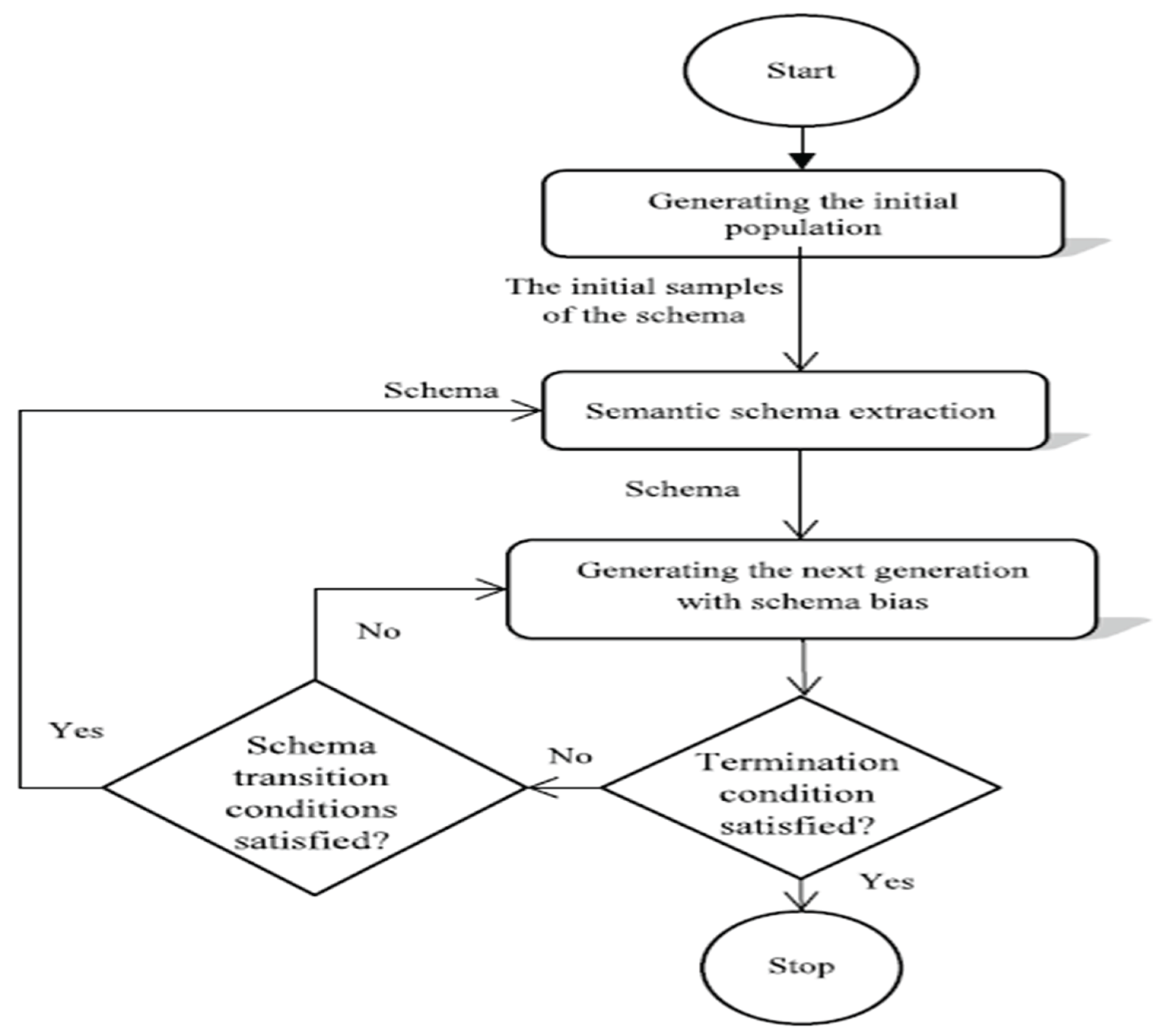
- Zojaji, Z., Ebadzadeh, M. M., & Nasiri, H. (2022). Semantic schema based genetic programming for symbolic regression. Applied Soft Computing, 122, 108825. [CrossRef]
- Gong, Y., Sun, Y., Peng, D., & Chen, X. (2024). Bridge the gap between fixed-length and variable-length evolutionary neural architecture search algorithms. Electronic Research Archive, 32(1). [CrossRef]
- Huang, Z., Mei, Y., Zhang, F., Zhang, M., & Banzhaf, W. (2025). Fitness landscape optimization makes stochastic symbolic search by genetic programming easier. IEEE Transactions on Evolutionary Computation. [CrossRef]
- Chen, X., Li, J., Wang, Z., Li, J., & Gao, K. (2025). A genetic programming based cooperative evolutionary algorithm for flexible job shop with crane transportation and setup times. Applied Soft Computing, 169, 112614. [CrossRef]
- Huang, Z., Mei, Y., & Zhong, J. (2022). Semantic linear genetic programming for symbolic regression. IEEE Transactions on Cybernetics, 54(2), 1321-1334. [CrossRef]
- Virgolin, M., Alderliesten, T., Witteveen, C., & Bosman, P. A. (2021). Improving model-based genetic programming for symbolic regression of small expressions. Evolutionary computation, 29(2), 211-237. [CrossRef]
- Dong, J., Zhong, J., Chen, W. N., & Zhang, J. (2022). An efficient federated genetic programming framework for symbolic regression. IEEE Transactions on Emerging Topics in Computational Intelligence, 7(3), 858-871. [CrossRef]
- Brabazon, A., Kampouridis, M., & O’Neill, M. (2020). Applications of genetic programming to finance and economics: past, present, future. Genetic Programming and Evolvable Machines, 21(1), 33-53. [CrossRef]
- Hu, T. (2023). Genetic programming for interpretable and explainable machine learning. In Genetic Programming Theory and Practice XIX (pp. 81-90). Singapore: Springer Nature Singapore.
- Françoso Dal Piccol Sotto, L., Kaufmann, P., Atkinson, T., Kalkreuth, R., & Porto Basgalupp, M. (2021). Graph representations in genetic programming. Genetic Programming and Evolvable Machines, 22(4), 607-636. [CrossRef]
- de Vries, S., Keemink, S. W., & van Gerven, M. A. (2025). Kozax: Flexible and Scalable Genetic Programming in JAX. arXiv preprint arXiv:2502.03047.
- Chen, Q., & Xue, B. (2022). Generalisation in genetic programming for symbolic regression: Challenges and future directions. In Women in Computational Intelligence: Key Advances and Perspectives on Emerging Topics (pp. 281-302). Cham: Springer International Publishing.
- Viswambaran, R. A., Chen, G., Xue, B., & Nekooei, M. (2020, July). Evolving deep recurrent neural networks using a new variable-length genetic algorithm. In 2020 IEEE Congress on Evolutionary Computation (CEC) (pp. 1-8). IEEE.
- Langdon, W. B. (2022, July). Genetic programming convergence. In Proceedings of the Genetic and Evolutionary Computation Conference Companion (pp. 27-28).
- He, B., Lu, Q., Yang, Q., Luo, J., & Wang, Z. (2022, July). Taylor genetic programming for symbolic regression. In Proceedings of the genetic and evolutionary computation conference (pp. 946-954).
- Zakharov, A. (2023, June). Optimal recombination problem in genetic programming for Boolean functions. In International Conference on Numerical Computations: Theory and Algorithms (pp. 226-240). Cham: Springer Nature Switzerland.
- Zhang, W., Hua, D. L., Li, S. H., Ren, Z., & Yu, Z. L. (2023, August). An improved genetic programming algorithm based on bloat control. In 2023 4th International Conference on Big Data & Artificial Intelligence & Software Engineering (ICBASE) (pp. 406-413). IEEE.
- Rimas, M., Chen, Q., & Zhang, M. (2023, November). Bloating reduction in symbolic regression through function frequency-based tree substitution in genetic programming. In Australasian Joint Conference on Artificial Intelligence (pp. 429-440). Singapore: Springer Nature Singapore.















Disclaimer/Publisher’s Note: The statements, opinions and data contained in all publications are solely those of the individual author(s) and contributor(s) and not of MDPI and/or the editor(s). MDPI and/or the editor(s) disclaim responsibility for any injury to people or property resulting from any ideas, methods, instructions or products referred to in the content. |
© 2025 by the authors. Licensee MDPI, Basel, Switzerland. This article is an open access article distributed under the terms and conditions of the Creative Commons Attribution (CC BY) license (http://creativecommons.org/licenses/by/4.0/).