Submitted:
16 July 2025
Posted:
17 July 2025
You are already at the latest version
Abstract
Keywords:
1. Introduction
2. Materials and Methods
2.1. Reagents and Chemicals
2.2. Animal Use and Care
2.3. Cell Culture
2.4. Bacterial Culture
2.5. Zinc Deficient Media and Zinc Treatment
2.6. Bacterial Infection
2.7. Total Rna Extraction
2.8. RT-PCR
2.9. SDS-PAGE Western BLOT
2.10. Immunocytochemistry
2.11. Mitochondrial Staining
2.12. Bacterial Killing
2.13. Phagocytic Uptake
2.14. Statistical Analysis
3. Results
3.1. Zinc Deficiency During MAC Infection Reduces Expression of Key Transcriptional Regulators of Mitochondrial Biogenesis
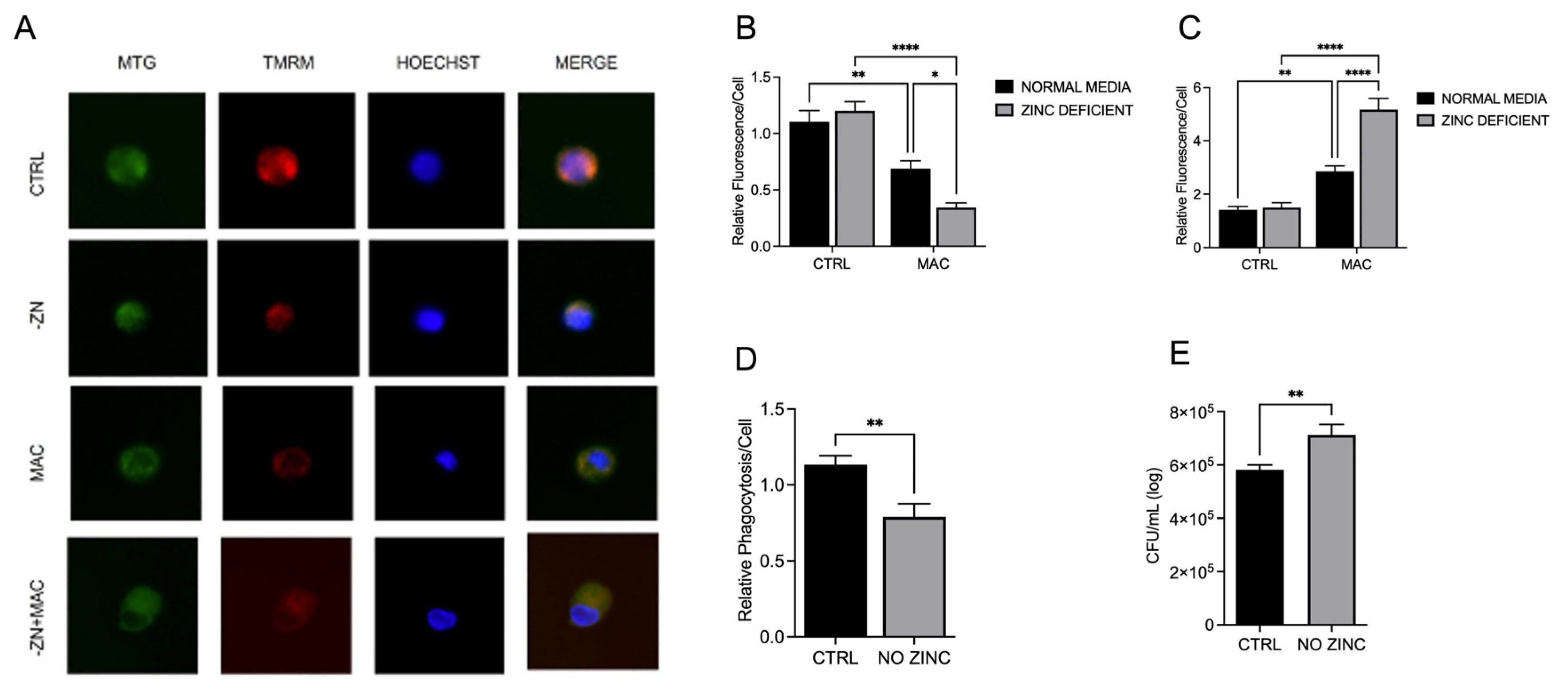
3.2. Zn Deficiency Induces Mitochondrial Damage, Increases Mitochondrial ROS Production, and Attenuates Bacterial Clearance
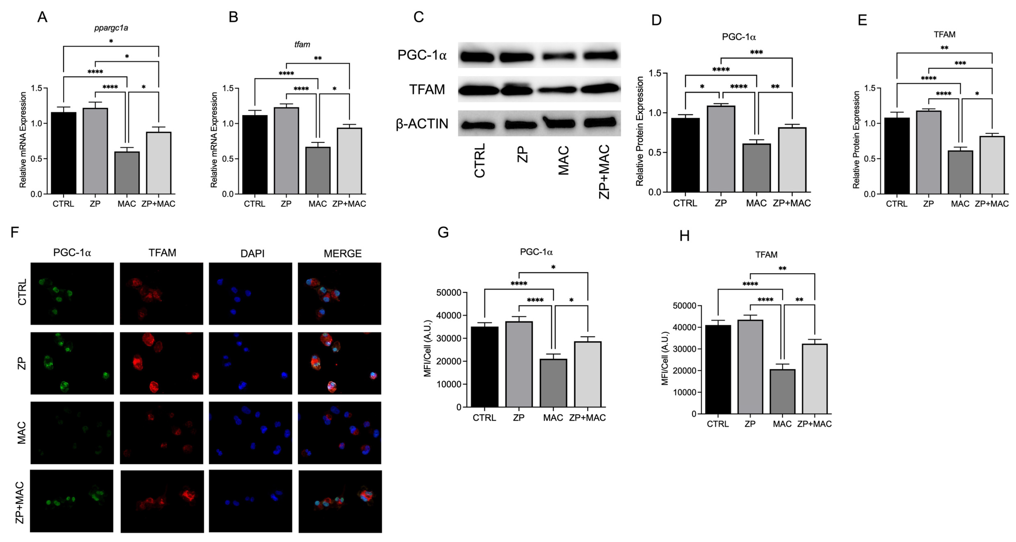
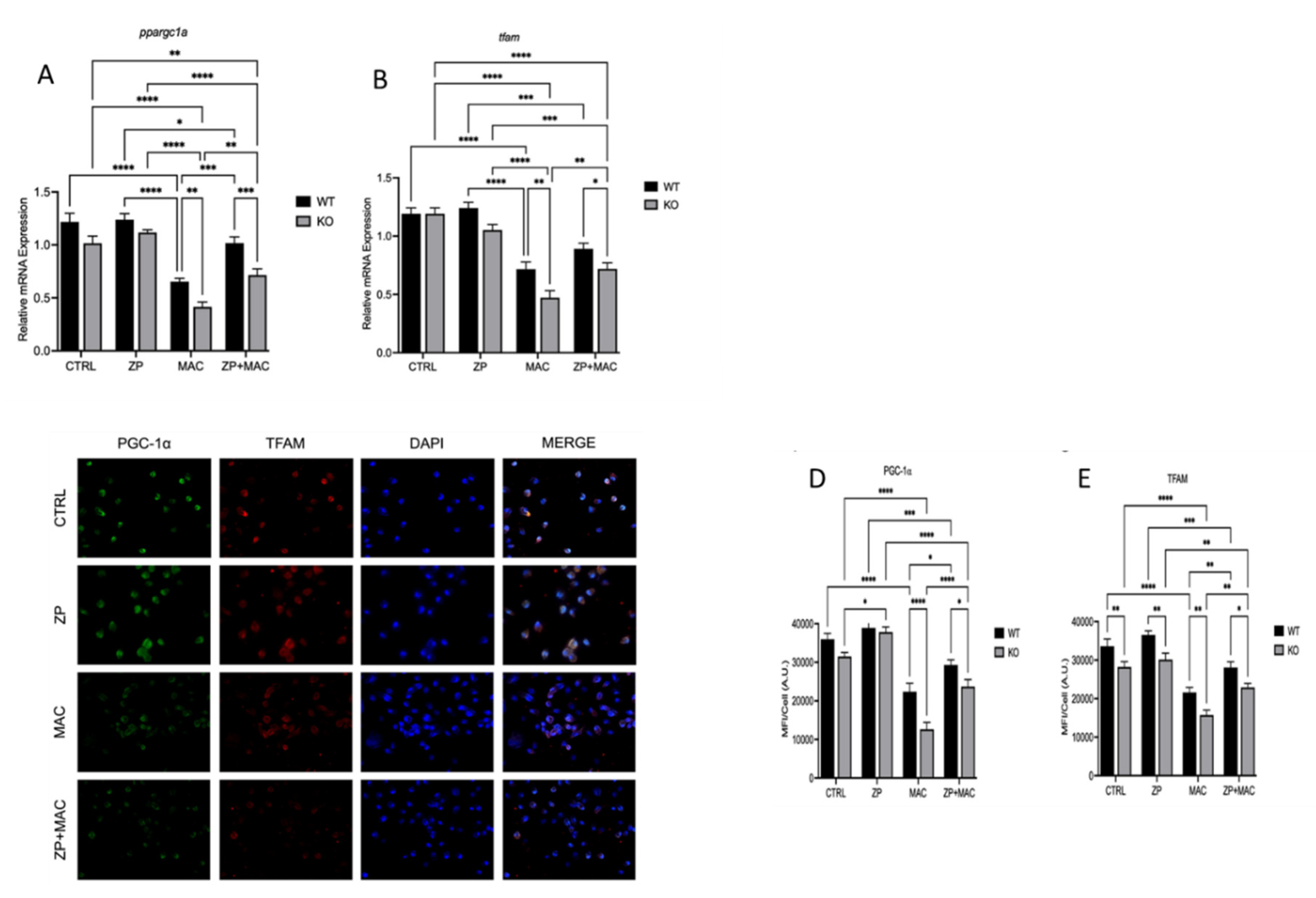
3.3. ZP Treatment Restores PGC-1α and TFAM Expression Following MAC Infection.
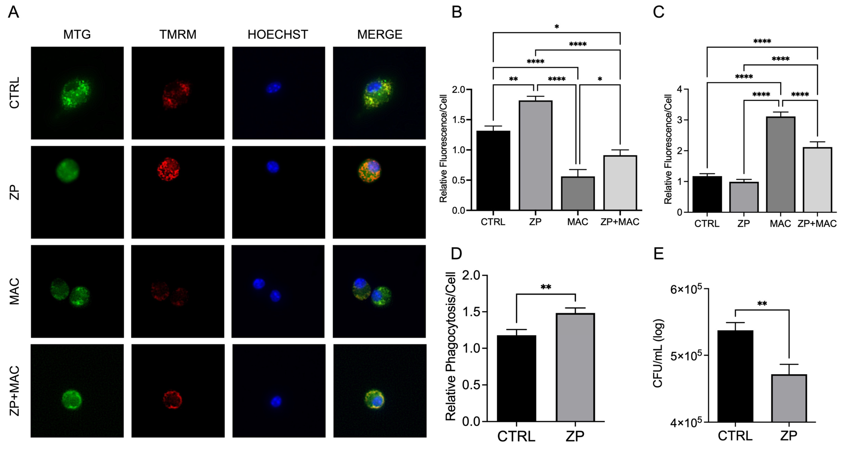
3.4. ZP Treatment Reduces Mitochondrial Damage, Decreases Mitochondrial ROS Production, and Improves Bacterial Clearance
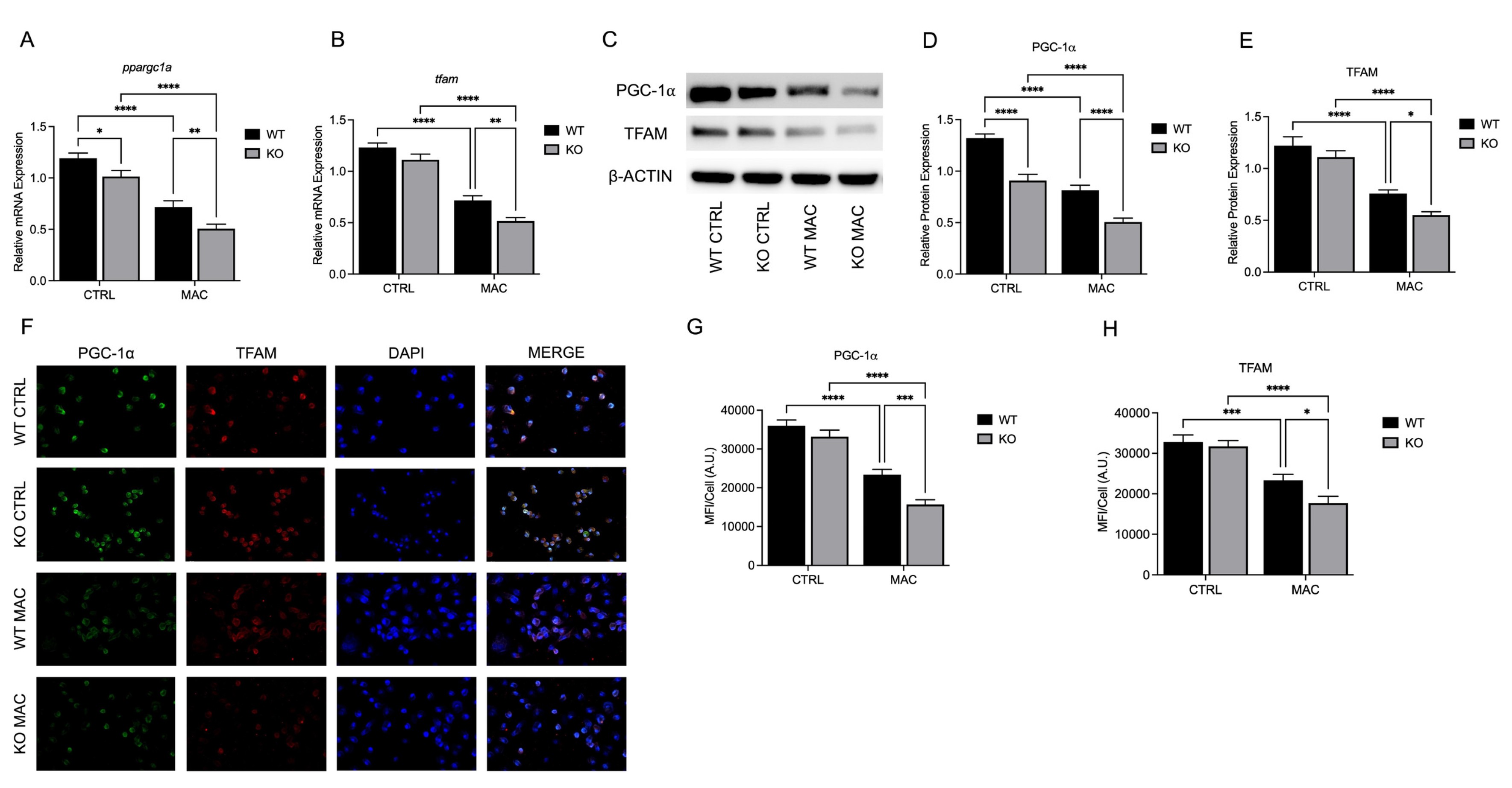
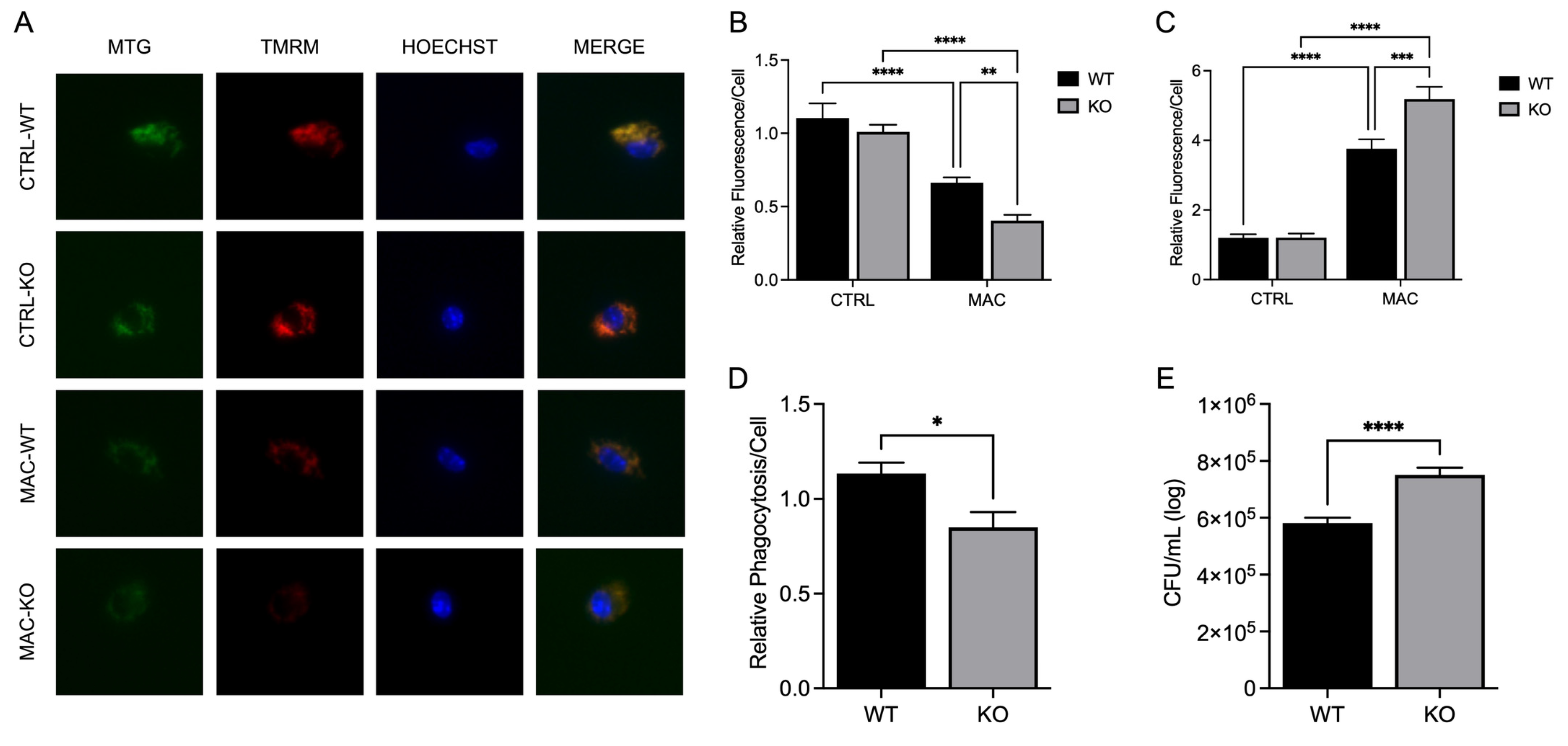
3.5. ZIP8 Loss Reduces Expression of Key Transcriptional Regulators of Mitochondrial Biogenesis in Response to MAC Infection
3.6. ZIP8 Loss Enhances MAC-Induced Mitochondrial Damage, Increased Mitochondrial ROS Production, and Decreased Bacterial Clearance
3.7. ZP Treatment Restores PGC-1α and TFAM Expression Following MAC Infection of ZIP8KO BMDMs
3.8. ZP Attenuates Mitochondrial Damage and Deficits in Macrophage Antibacterial Activity During MAC Infection in ZIP8 Knockout Macrophages
4. Discussion
Acknowledgments
References
- Chen B, Yu P, Chan WN, Xie F, Zhang Y, Liang L, Leung KT, Lo KW, Yu J, Tse GMK et al.: Cellular zinc metabolism and zinc signaling: from biological functions to diseases and therapeutic targets. Signal Transduct Target Ther 2024, 9(1):6.
- Luan R, Ding D, Xue Q, Li H, Wang Y, Yang J: Protective role of zinc in the pathogenesis of respiratory diseases. Eur J Clin Nutr 2023, 77(4):427-435.
- Wessels I, Fischer HJ, Rink L: Update on the multi-layered levels of zinc-mediated immune regulation. Semin Cell Dev Biol 2021, 115:62-69.
- Knoell D, Rink L: Metal ions in immune function and host defense. Semin Cell Dev Biol 2021, 115:1-2.
- Yang Y, Wang P, Guo J, Ma T, Hu Y, Huang L, Xing B, He Y, Xi J: Zinc Overload Induces Damage to H9c2 Cardiomyocyte Through Mitochondrial Dysfunction and ROS-Mediated Mitophagy. Cardiovasc Toxicol 2023, 23(11-12):388-405.
- Liu X, Ali MK, Dua K, Xu R: The Role of Zinc in the Pathogenesis of Lung Disease. Nutrients 2022, 14(10).
- Knies KA, Li YV: Zinc cytotoxicity induces mitochondrial morphology changes in hela cell line. Int J Physiol Pathophysiol Pharmacol 2021, 13(2):43-51.
- Dierichs L, Kloubert V, Rink L: Cellular zinc homeostasis modulates polarization of THP-1-derived macrophages. Eur J Nutr 2018, 57(6):2161-2169.
- Gao H, Dai W, Zhao L, Min J, Wang F: The Role of Zinc and Zinc Homeostasis in Macrophage Function. J Immunol Res 2018, 2018:6872621.
- Bauer CD, Mosley DD, Samuelson DR, Poole JA, Smith DR, Knoell DL, Wyatt TA: Zinc Protects against Swine Barn Dust-Induced Cilia Slowing. Biomolecules 2024, 14(7).
- Jin D, Wei X, He Y, Zhong L, Lu H, Lan J, Wei Y, Liu Z, Liu H: The nutritional roles of zinc for immune system and COVID-19 patients. Front Nutr 2024, 11:138559.
- Samuelson DR, Smith DR, Cunningham KC, Wyatt TA, Hall SC, Murry DJ, Chhonker YS, Knoell DL: ZIP8-Mediated Intestinal Dysbiosis Impairs Pulmonary Host Defense against Bacterial Pneumonia. Int J Mol Sci 2022, 23(3).
- Samuelson DR, Smith DR, Cunningham KC, Haq S, Villageliu DN, Ellis CM, Chowdhury NB, Ramer-Tait AE, Price JD, Knoell DL: The Inherited Intestinal Microbiota from Myeloid-Specific ZIP8KO Mice Impairs Pulmonary Host Defense against Pneumococcal Pneumonia. Pathogens 2023, 12(5).
- Samuelson DR, Haq S, Knoell DL: Divalent Metal Uptake and the Role of ZIP8 in Host Defense Against Pathogens. Front Cell Dev Biol 2022, 10:924820.
- Hall SC, Smith DR, Dyavar SR, Wyatt TA, Samuelson DR, Bailey KL, Knoell DL: Critical Role of Zinc Transporter (ZIP8) in Myeloid Innate Immune Cell Function and the Host Response against Bacterial Pneumonia. J Immunol 2021, 207(5):1357-1370.
- Mirsaeidi M, Farnia P, Sadikot R, Hsueh PR, Aliberti S: Nontuberculous Mycobacteria: Epidemiologic, Mycobacteriologic, and Clinical Aspects. Biomed Res Int 2015, 2015:523697.
- Choi SR, Britigan BE, Switzer B, Hoke T, Moran D, Narayanasamy P: In Vitro Efficacy of Free and Nanoparticle Formulations of Gallium(III) meso-Tetraphenylporphyrine against Mycobacterium avium and Mycobacterium abscessus and Gallium Biodistribution in Mice. Molecular pharmaceutics 2018, 15(3):1215-1225.
- Choi SR, Switzer B, Britigan BE, Narayanasamy P: Gallium Porphyrin and Gallium Nitrate Synergistically Inhibit Mycobacterial Species by Targeting Different Aspects of Iron/Heme Metabolism. ACS Infect Dis 2020, 6(10):2582-2591.
- Choi SR, Talmon GA, Britigan BE, Narayanasamy P: Nanoparticulate beta-Cyclodextrin with Gallium Tetraphenylporphyrin Demonstrates in Vitro and in Vivo Antimicrobial Efficacy against Mycobacteroides abscessus and Mycobacterium avium. ACS Infect Dis 2021, 7(8):2299-2309.
- Maurice NM, Bedi B, Yuan Z, Goldberg JB, Koval M, Hart CM, Sadikot RT: Pseudomonas aeruginosa Induced Host Epithelial Cell Mitochondrial Dysfunction. Scientific reports 2019, 9(1):11929.
- Frandsen JR, Yuan Z, Bedi B, Prasla Z, Choi SR, Narayanasamy P, Sadikot RT: PGC-1alpha activation to enhance macrophage immune function in mycobacterial infections. PLoS One 2025, 20(2):e0310908.
- Maurice NM, Sadikot RT: Mitochondrial Dysfunction in Bacterial Infections. Pathogens 2023, 12(8.
- Prasla Z, Sutliff RL, Sadikot RT: Macrophage Signaling Pathways in Pulmonary Nontuberculous Mycobacteria Infections. Am J Respir Cell Mol Biol 2020, 63(2):144-151.
- Knoell DL, Smith D, Bao S, Sapkota M, Wyatt TA, Zweier JL, Flury J, Borchers MT, Knutson M: Imbalance in zinc homeostasis enhances lung Tissue Loss following cigarette smoke exposure. J Trace Elem Med Biol 2020, 60:126483.
- Gao X, Zhu B, Wu Y, Li C, Zhou X, Tang J, Sun J: TFAM-Dependent Mitochondrial Metabolism Is Required for Alveolar Macrophage Maintenance and Homeostasis. J Immunol 2022, 208(6):1456-1466.
- Park HE, Lee W, Choi S, Jung M, Shin MK, Shin SJ: Modulating macrophage function to reinforce host innate resistance against. Front Immunol 2022, 13:931876.
- Dong T, Chen X, Xu H, Song Y, Wang H, Gao Y, Wang J, Du R, Lou H: Mitochondrial metabolism mediated macrophage polarization in chronic lung diseases. Pharmacol Ther 2022, 239:108208.
- Wang Y, Li N, Zhang X, Horng T: Mitochondrial metabolism regulates macrophage biology. J Biol Chem 2021, 297(1):100904.
- Kumar M, Sharma S, Kumar J, Barik S, Mazumder S: Mitochondrial electron transport chain in macrophage reprogramming: Potential role in antibacterial immune response. Curr Res Immunol 2024, 5:100077.
- Nassef MZ, Hanke JE, Hiller K: Mitochondrial metabolism in macrophages. Am J Physiol Cell Physiol 2021, 321(6):C1070-C1081.
- Abu Shelbayeh O, Arroum T, Morris S, Busch KB: PGC-1α Is a Master Regulator of Mitochondrial Lifecycle and ROS Stress Response. Antioxidants (Basel) 2023, 12(5).
- Maurice NM, Bedi B, Yuan Z, Lin KC, Goldberg JB, Hart CM, Bailey KL, Sadikot RT: The Effect of PGC-1alpha-SIRT3 Pathway Activation on Pseudomonas aeruginosa Infection. Pathogens 2022, 11(2).
- Michi AN, Yipp BG, Dufour A, Lopes F, Proud D: PGC-1α mediates a metabolic host defense response in human airway epithelium during rhinovirus infections. Nat Commun 2021, 12(1):3669.
- Halling JF, Pilegaard H: PGC-1α-mediated regulation of mitochondrial function and physiological implications. Appl Physiol Nutr Metab 2020, 45(9):927-936.
- Wenz T: Regulation of mitochondrial biogenesis and PGC-1α under cellular stress. Mitochondrion 2013, 13(2):134-142.
- Lonergan ZR, Skaar EP: Nutrient Zinc at the Host-Pathogen Interface. Trends Biochem Sci 2019, 44(12):1041-1056.
- Hara T, Yoshigai E, Ohashi T, Fukada T: Zinc in Cardiovascular Functions and Diseases: Epidemiology and Molecular Mechanisms for Therapeutic Development. Int J Mol Sci 2023, 24(8.
- Wessels I, Pupke JT, von Trotha KT, Gombert A, Himmelsbach A, Fischer HJ, Jacobs MJ, Rink L, Grommes J: Zinc supplementation ameliorates lung injury by reducing neutrophil recruitment and activity. Thorax 2020, 75(3):253-261.
- Johnson JK, Harris FL, Ping XD, Gauthier TW, Brown LAS: Role of zinc insufficiency in fetal alveolar macrophage dysfunction and RSV exacerbation associated with fetal ethanol exposure. Alcohol 2019, 80:5-16.
- Eijkelkamp BA, Morey JR, Neville SL, Tan A, Pederick VG, Cole N, Singh PP, Ong CY, Gonzalez de Vega R, Clases D et al.: Dietary zinc and the control of Streptococcus pneumoniae infection. PLoS Pathog 2019, 15(8):e1007957.
- Rink L, Kirchner H: Zinc-altered immune function and cytokine production. J Nutr 2000, 130(5S Suppl):1407S-1411S.
- Fraker PJ, King LE, Laakko T, Vollmer TL: The dynamic link between the integrity of the immune system and zinc status. J Nutr 2000, 130(5S Suppl):1399S-1406S.
- Fraker PJ, King LE: Reprogramming of the immune system during zinc deficiency. Annu Rev Nutr 2004, 24:277-298.
- Maxfield L, Shukla S, Crane JS: Zinc Deficiency. In: StatPearls. Treasure Island (FL); 2024.
- Fischer Walker C, Black RE: Zinc and the risk for infectious disease. Annu Rev Nutr 2004, 24:255-275.
- Mocchegiani E, Giacconi R, Muzzioli M, Cipriano C: Zinc, infections and immunosenescence. Mech Ageing Dev 2000, 121(1-3):21-35.
- Barnett JB, Hamer DH, Meydani SN: Low zinc status: a new risk factor for pneumonia in the elderly? Nutr Rev 2010, 68(1):30-37.
- Lichten LA, Cousins RJ: Mammalian zinc transporters: nutritional and physiologic regulation. Annu Rev Nutr 2009, 29:153-176.
- Bafaro E, Liu Y, Xu Y, Dempski RE: The emerging role of zinc transporters in cellular homeostasis and cancer. Signal Transduct Target Ther 2017, 2:17029.
- Hojyo S, Fukada T: Zinc transporters and signaling in physiology and pathogenesis. Arch Biochem Biophys 2016, 611:43-50.
- Alquethamy SF, Adams FG, Naidu V, Khorvash M, Pederick VG, Zang M, Paton JC, Paulsen IT, Hassan KA, Cain AK et al.: The Role of Zinc Efflux during Acinetobacter baumannii Infection. ACS Infect Dis 2020, 6(1):150-158.
- Costas J: The highly pleiotropic gene SLC39A8 as an opportunity to gain insight into the molecular pathogenesis of schizophrenia. Am J Med Genet B Neuropsychiatr Genet 2018, 177(2):274-283.
- Pickrell JK, Berisa T, Liu JZ, Segurel L, Tung JY, Hinds DA: Detection and interpretation of shared genetic influences on 42 human traits. Nat Genet 2016, 48(7):709-717.
- Ye Z, Vasco DA, Carter TC, Brilliant MH, Schrodi SJ, Shukla SK: Genome wide association study of SNP-, gene-, and pathway-based approaches to identify genes influencing susceptibility to Staphylococcus aureus infections. Front Genet 2014, 5:125.
- Bin BH, Seo J, Kim ST: Function, Structure, and Transport Aspects of ZIP and ZnT Zinc Transporters in Immune Cells. J Immunol Res 2018, 2018:9365747.
- Bedi B, Lin KC, Maurice NM, Yuan Z, Bijli K, Koval M, Hart CM, Goldberg JB, Stecenko A, Sadikot RT: UPR modulation of host immunity by Pseudomonas aeruginosa in cystic fibrosis. Clin Sci (Lond) 2020, 134(14):1911-1934.
- Almontasheri A, Munshi A, Alsaedi A, Alsharief A, Albanna AS: Mycobacterium avium Complex Pulmonary Infection in a Patient With an SLC11A1 Mutation: A Rare Case Report and Review of Literature. Cureus 2023, 15(12):e50917.
- Weathered C, Pennington K, Escalante P, Pienaar E: The Role of Biofilms, Bacterial Phenotypes, and Innate Immune Response in Mycobacterium avium Colonization to Infection. J Theor Biol 2022, 534:110949.
- Rosenbloom R, Gavrish I, Tseng AE, Seidel K, Yabaji SM, Gertje HP, Huber BR, Kramnik I, Crossland NA: Progression and Dissemination of Pulmonary Mycobacterium Avium Infection in a Susceptible Immunocompetent Mouse Model. Int J Mol Sci 2022, 23(11).
- To K, Cao R, Yegiazaryan A, Owens J, Venketaraman V: General Overview of Nontuberculous Mycobacteria Opportunistic Pathogens: Mycobacterium avium and Mycobacterium abscessus. J Clin Med 2020, 9(8).
- Nishiuchi Y, Iwamoto T, Maruyama F: Infection Sources of a Common Non-tuberculous Mycobacterial Pathogen,. Front Med (Lausanne) 2017, 4:27.
- Dow A, Sule P, O’Donnell TJ, Burger A, Mattila JT, Antonio B, Vergara K, Marcantonio E, Adams LG, James N et al.: Zinc limitation triggers anticipatory adaptations in Mycobacterium tuberculosis. PLoS Pathog 2021, 17(5):e1009570.
- Healy C, Munoz-Wolf N, Strydom J, Faherty L, Williams NC, Kenny S, Donnelly SC, Cloonan SM: Nutritional immunity: the impact of metals on lung immune cells and the airway microbiome during chronic respiratory disease. Respir Res 2021, 22(1):133.








Disclaimer/Publisher’s Note: The statements, opinions and data contained in all publications are solely those of the individual author(s) and contributor(s) and not of MDPI and/or the editor(s). MDPI and/or the editor(s) disclaim responsibility for any injury to people or property resulting from any ideas, methods, instructions or products referred to in the content. |
© 2025 by the authors. Licensee MDPI, Basel, Switzerland. This article is an open access article distributed under the terms and conditions of the Creative Commons Attribution (CC BY) license (http://creativecommons.org/licenses/by/4.0/).