Submitted:
16 July 2025
Posted:
16 July 2025
You are already at the latest version
Abstract

Keywords:
1. Introduction
2. Literature Review
2.1. Study on Urban Stormwater Flood Model (SWMM)
2.2. Study on Stability of Rock Slope Based on 3s Technology
2.3. Research on"Data-Driven+Artificial Intelligence"Analysis Method
3. Research Overview
3.1. Research Area

3.2. Engineering Geological Conditions
3.2.1. Landform and Meteorological Data
3.2.2. Stratigraphic and Lithological Characteristics

3.2.3. Engineering Geology and Slope Zoning

4. Theoretical Methods and Model Analysis
4.1. SWMM Model+ArcGIS Terrain Data Processing
4.1.1. SWMM Model Method
4.1.2. ArcGIS Terrain Data Processing


4.2."RS+GIS+GPS"3s Technology Method





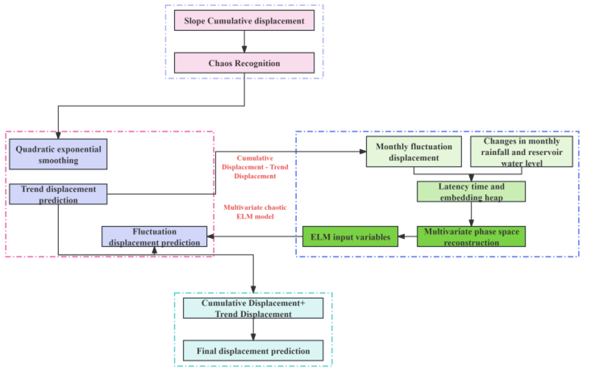
4.3. Combination Prediction Model of Slope Displacement Based on Multivariate Chaos Theory and Extreme Learning Machine(ELM)

4.4. DBSCAN Algorithm
4.4.1. DBSCAN-Based Base Clusterer Generation
4.4.2. Selection of Base Clusters Based on Quality and Divergence
4.4.3. Consistency Integration Based on Co-Coordination Matrix

4.4.4. Grouping Method of Preferred Structural Plane of Rock Mass

4.5. Time-Frequency Spectrogram on Deep Learning
4.5.1. Convolutional Neural Network Deep Learning


| JRC=0.4 | JRC=18.7 | |||
| 2nd floor | 19th floor | 2nd floor | 19th floor | |
| Feature map | ![]() |
|||
| Diagram of the overall characteristics | ![]() |
|||
4.5.2. Determination Method of Roughness of Rock Structural Plane


5. Example Analysis

5.1. Chaotic Identification of Cumulative Displacement

5.2. Numerical Simulation Verification of DBSCAN




5.3. Slope Stability Parameters Determination Based on Time-Frequency Spectrogram

5.4. Slope stability evaluation method based on ELM selective integration

6. Conclusions
References
- Zhang L, Wang J, Bai Z, et al.Effects of vegetation on runoff and soil erosion onreclaimed land in an opencast coal-mine dump in a loess area[J].CATENA, 2015, 128:44-53. [CrossRef]
- Gu Q, Li X, Chen L, et al.Layout optimization of crushing station in open-pit minebased on two-stage fusion particle swarm algorithm[J].Engineering optimization, 2021, 53(10):1671-1694. [CrossRef]
- Zhao Z, Shahrour I, Bai Z, et al.Soils development in opencast coal mine spoilsreclaimed for 1–13 years in the West-Northern Loess Plateau of China[J].EuropeanJournal of Soil Biology, 2013, 55:40-46.
- Ahirwal J, Maiti S K, Singh A K.Changes in ecosystem carbon pool and soil CO2 fluxfollowing post-mine reclamation in dry tropical environment, India[J].Science ofThe Total Environment, 2017, 583:153-162. [CrossRef]
- Thomas G, Sheridan C, Holm P E.A critical review of phytoremediation for acid minedrainage-impacted environments[J].Science of The Total Environment, 2022, 811:152230.
- Lang Y, Li G, Wang X, et al.Combination of Unmix and positive matrix factorizationmodel identifying contributions to carcinogenicity and mutagenicity for polycyclicaromatic hydrocarbons sources in Liaohe delta reed wetland soils, China[J].Chemosphere, 2015, 120:431-437. [CrossRef]
- Upadhyay N, Verma S, Pratap Singh A, et al.Soil ecophysiological andmicrobiological indices of soil health:a study of coal mining site in sonbhadra, uttarPradesh[J].Journal of soil science and plant nutrition, 2016, 16(ahead):778-800. [CrossRef]
- Shi W, Wang J, Li X, et al.Multi-fractal characteristics of reconstructed landformand its relationship with soil erosion at a large opencast coal-mine in the loess areaof China[J].Geomorphology, 2021, 390:107859.
- Sinha N, Deb D, Pathak K.Development of a mining landscape and assessment of itssoil erosion potential using GIS[J].Engineering Geology, 2017, 216:1-12.
- Rodríguez-Galán M, Baena-Moreno F M, Vázquez S, et al.Remediation of acid minedrainage[J].Environmental Chemistry Letters, 2019, 17(4):1529-1538.
- Aguinaga O E, White K N, Dean A P, et al.Addition of organic acids to acid minedrainage polluted wetland sediment leads to microbial community structure andfunctional changes and improved water quality[J].Environmental Pollution, 2021, 290:118064.
- Zeng C, Aboagye E M, Li H, et al.Comments and recommendations on Sponge City—China's solutions to prevent flooding risks[J].Heliyon, 2023, 9(1):e12745.
- Hua P, Yang W, Qi X, et al.Evaluating the effect of urban flooding reductionstrategies in response to design rainfall and low impact development[J].Journal ofCleaner Production, 2020, 242:118515. [CrossRef]
- Hewitt E, Oberg A, Coronado C, et al.Assessing“green”and“resilient”buildingfeatures using a purposeful systems approach[J].Sustainable Cities and Society, 2019, 48:101546.
- Kreibich H, Van Loon A F, Schröter K, et al.The challenge of unprecedented floodsand droughts in risk management[J].Nature, 2022, 608(7921):80-86.
- Chen J, Theller L, Gitau M W, et al.Urbanization impacts on surface runoff of thecontiguous United States[J].J Environ Manage, 2017, 187:470-481.
- Paule-Mercado M A, Lee B Y, Memon S A, et al.Influence of land development onstormwater runoff from a mixed land use and land cover catchment[J].Science ofThe Total Environment, 2017, 599-600:2142-2155. [CrossRef]
- Müller A, Österlund H, Marsalek J, et al.The pollution conveyed by urban runoff:Areview of sources[J].Science of The Total Environment, 2020, 709:136125.
- Yang L, Li J, Zhou K, et al.The effects of surface pollution on urban river waterquality under rainfall events in Wuqing district, Tianjin, China[J].Journal of CleanerProduction, 2021, 293:126136. [CrossRef]
- Hou J, Yuan H.Optimal spatial layout of low-impact development practices basedon SUSTAIN and NSGA-II[J].DESALINATION AND WATER TREATMENT, 2020, 177:227-235. [CrossRef]
- Kong Z, Shao Z, Shen Y, et al.Comprehensive evaluation of stormwater pollutantscharacteristics, purification process and environmental impact after low impactdevelopment practices[J].Journal of Cleaner Production, 2021, 278:123509.
- Xu H, Zhu L, Mei Y.Effects of high levels of nitrogen and phosphorus on perennialryegrass(Lolium perenne L.)and its potential in bioremediation of highly eutrophicwater[J].Environmental Science and Pollution Research, 2021, 28(8):9475-9483.
- Wang J, Guo Y.Dynamic water balance of infiltration-based stormwater bestmanagement practices[J].Journal of Hydrology, 2020, 589:125174.
- Moore T L, Rodak C M, Ahmed F, et al.Urban Stormwater Characterization, Controland Treatment[J].Water Environment Research, 2018, 90(10):1821-1871.
- Taghizadeh S, Khani S, Rajaee T.Hybrid SWMM and particle swarm optimizationmodel for urban runoff water quality control by using green infrastructures(LIDBMPs)[J].Urban Forestry&Urban Greening, 2021, 60:127032. [CrossRef]
- HX Lan,CH Zhou,LJ Wang,et al.Landslide hazard spatial analysis and prediction using GISin the Xiaojiang watershed, Yunnan, China[J].Engineering geology, 2004, 76(1):109-128. [CrossRef]
- Tahir Ali Akbar,Sung Ryong Ha.Landslide hazard zoning along Himalayan Kaghan Valley ofPakistan—by integration of GPS, GIS, and remote sensing technology[J].Landslides, 2011, 8(4):527-540.
- Mohamed O Arnous.Integrated remote sensing and GIS techniques for landslide hazardzonation:a case study Wadi Watier area, South Sinai, Egypt[J].Journal of Coastal Conservation, 2011, 15(4):477-497.
- Aykut Akgun,Cem Kıncal,Biswajeet Pradhan.Application of remote sensing data and GIS forlandslide risk assessment as an environmental threat to Izmir city(west Turkey)[J].Environmental Monitoring and Assessment, 2012, 184(9):5453-5470. [CrossRef]
- S Lee.Application of logistic regression model and its validation for landslide susceptibilitymapping using GIS and remote sensing data[J].International Journal of Remote Sensing, 2005, 26(7):1477-1491.
- S Reis,A Yalcin,M Atasoy,et al.Remote sensing and GIS-based landslide susceptibilitymapping using frequency ratio and analytical hierarchy methods in Rize province(NETurkey)[J].Environmental Earth Sciences, 2012, 66(7):2063-2073.
- Konstantinos G Nikolakopoulos,Katerina Kavoura,Nikolaos Depountis,et al.Active landslidemonitoring using remote sensing data, GPS measurements and cameras on board UAV[C].International Society for Optics and Photonics,2015:96440E-96440E-9.
- Michel Peyret,Y Djamour,Magali Rizza,et al.Monitoring of the large slow Kahrod landslidein Alborz mountain range(Iran)by GPS and SAR interferometry[J].Engineering Geology, 2008, 100(3):131-141.
- G Herrera,F Gutiérrez,JC García-Davalillo,et al.Multi-sensor advanced DInSAR monitoringof very slow landslides:The Tena Valley case study(Central Spanish Pyrenees)[J].RemoteSensing of Environment, 2013, 128:31-43. [CrossRef]
- Darya Golovko,Sigrid Roessner,Robert Behling,et al.Development of multi-temporallandslide inventory information system for southern Kyrgyzstan using GIS and satellite remotesensing[J].Photogrammetrie-Fernerkundung-Geoinformation, 2015, 2015(2):157-172.
- Chong Xu.Preparation of earthquake-triggered landslide inventory maps using remote sensingand GIS technologies:Principles and case studies[J].Geoscience Frontiers, 2015, 6(6):825-836.
- Huang S, Huang M, Lyu Y.An improved KNN-based slope stability predictionmodel[J].Advances in Civil Engineering, 2020, 2020:8894109.
- Zhang Y, Asce S M, Dai M, et al.Preliminary discussion regarding SVM kernelfunction selection in the twofold rock slope prediction model[J].Journal ofComputing in Civil Engineering, 2015, 30(3):4015031. [CrossRef]
- Salmasi F, Jafari F.A simple direct method for prediction of safety factor ofhomogeneous finite slopes[J].Geotechnical and Geological Engineering, 2019, 37(5):3949-3959.
- Niu P, Zhou A, Huang H.Assessing model of highway slope stability based onoptimized SVM[J].China Geology, 2020, 3(2):339-344.
- Gordan B, Jahed Armaghani D, Hajihassani M, et al.Prediction of seismic slopestability through combination of particle swarm optimization and neural network[J].Engineering with Computers, 2016, 32(1):85-97.
- Hoang N D, Pham A D.Hybrid artificial intelligence approach based onmetaheuristic and machine learning for slope stability assessment:a multinationaldata analysis[J].Expert Systems with Applications, 2016, 46:60-68.
- Rukhaiyar S, Alam M N, Samadhiya N K.A PSO-ANN hybrid model for predictingfactor of safety of slope[J].International Journal of Geotechnical Engineering, 2018, 12(6):556-566.
- Luo Z, Bui X N, Nguyen H, et al.A novel artificial intelligence technique foranalyzing slope stability using PSO-CA model[J].Engineering with Computers, 2021, 37(1):533-544. [CrossRef]
- Zhang H, Wu S, Zhang X, et al.Slope stability prediction method based on themargin distance minimization selective ensemble[J].Catena, 2022, 212:106055. [CrossRef]
- Qi C, Tang X.A hybrid ensemble method for improved prediction of slopestability[J].International Journal for Numerical and Analytical Methods inGeomechanics, 2018, 42(15):1823-1839.
- Bragagnolo L, Silva R, Grzybowski J.Artificial neural network ensembles appliedto the mapping of landslide susceptibility[J].Catena, 2020, 184:104240.
- Pham K, Kim D, Park S, et al.Ensemble learning-based classification models forslope stability analysis[J].Catena, 2021, 196:104886.
| Realm | Department(Group) | group | segment | Thickness/m | Lithology |
| New Territories | Fourth lineage | Alluvium, hillside deposits, glacial deposits, loess | |||
| Red sand shale, gravel laterite layer | |||||
| Middle Proterozoic | The Lower Baiyun Ebo Group. | Birut group | H9 | 344 | Dolomite, argillaceous limestone |
| Harajo pimple | H8 | 525 | Quartzite is interbedded with siliceous limestone | ||
| Special Group | H7 | 434 | Light-colored quartzite | ||
| H6 | 308 | Quartz sandstone plywood | |||
| Jianshan Group | H5 | 179 | Dark slate | ||
| H4 | 293 | Dark quartzite | |||
| H3 | 454 | Dark slate | |||
| H2 | 277 | White quartzite | |||
| H1 | 199 | Coarse-grained quartzite interbedded with fine-grained rock | |||
| Upper Arches | Erdao Wa Group | Green schist, gneiss, mixed rock | |||
Disclaimer/Publisher’s Note: The statements, opinions and data contained in all publications are solely those of the individual author(s) and contributor(s) and not of MDPI and/or the editor(s). MDPI and/or the editor(s) disclaim responsibility for any injury to people or property resulting from any ideas, methods, instructions or products referred to in the content. |
© 2025 by the authors. Licensee MDPI, Basel, Switzerland. This article is an open access article distributed under the terms and conditions of the Creative Commons Attribution (CC BY) license (http://creativecommons.org/licenses/by/4.0/).

