Submitted:
08 July 2025
Posted:
09 July 2025
You are already at the latest version
Abstract
Keywords:
1. Introduction
2. Materials and Methods
2.1. Materials
2.2. Plasmid Construction
2.3. CSE Purification
2.4. Measurement of CSE Activity
2.5. HSNO Measurement Using TAP-1
2.6. Live-Cell Fluorescence Imaging of Cys-SSH
3. Results
3.1. L-CysNO, but Not Other NO Donors, Inhibits CSE’s Cysteine Hydropersulfide-Producing Activity
3.2. CSE Activity Inhibition by L-CysNO Requires the Presence of PLP.
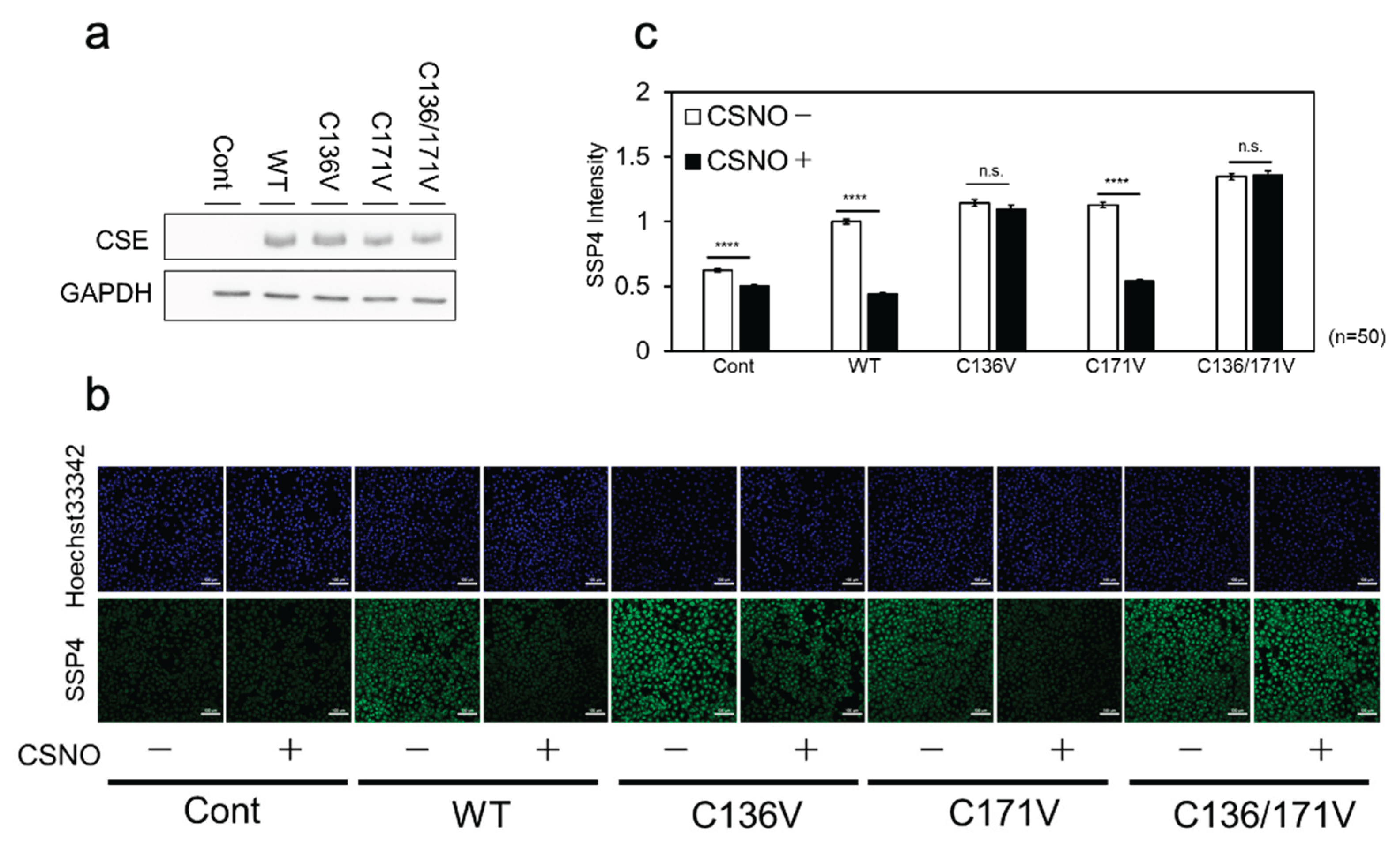
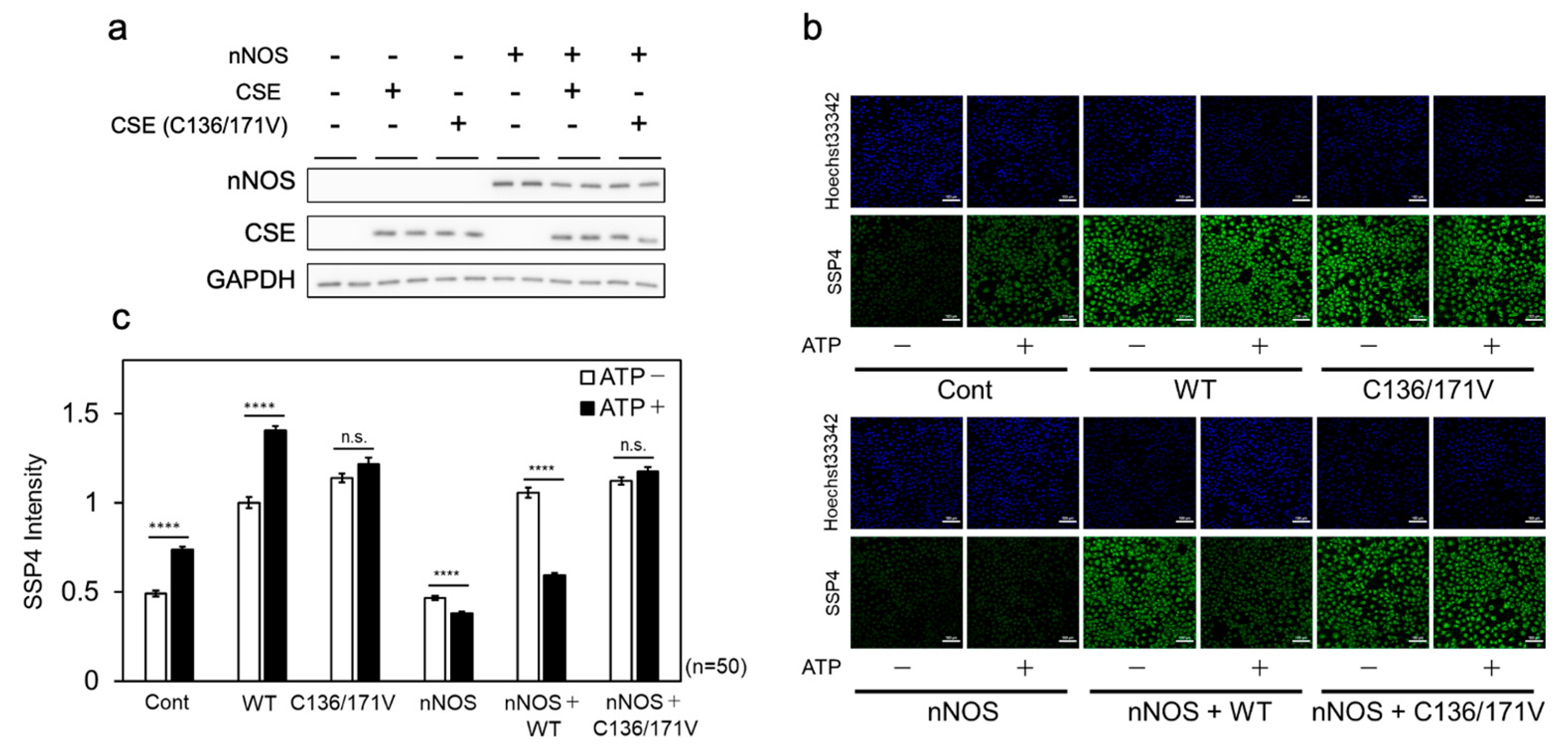
3.3. Cys136 and/or Cys171 Are CSE Sensors of L-CysNO-Induced Enzyme Inhibition
4. Discussion
Supplementary Materials
Author Contributions
Funding
Institutional Review Board Statement
Informed Consent Statement
Data Availability Statement
Acknowledgments
Conflicts of Interest
Abbreviations
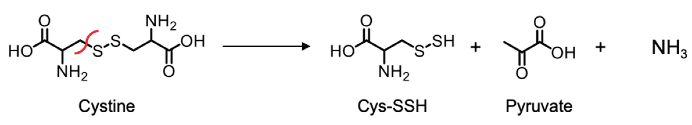
| CBS CSE CysSSH D-CysNO L-CysNO DTT GSNO NO PAGE PLP SSP4 |
cystathionine
β-synthase cystathionine-γ-lyase cysteine hydropersulfide D-S-nitrosocysteine L-S-nitrosocystein dithiothreitol S-nitrosoglutathione nitric oxide polyacrylamide gel electrophoresis pyridoxal 5’-phosphate sulfane sulfur probe 4 |
References
- Barayeu, U.; Sawa, T.; Nishida, M.; Wei, F. Y.; Motohashi, H.; Akaike, T. , Supersulfide biology and translational medicine for disease control. Br. J. Pharmacol. 2023. [Google Scholar] [CrossRef] [PubMed]
- Akaike, T.; Morita, M.; Ogata, S.; Yoshitake, J.; Jung, M.; Sekine, H.; Motohashi, H.; Barayeu, U.; Matsunaga, T. , New aspects of redox signaling mediated by supersulfides in health and disease. Free Radic Biol Med 2024, 222, 539–551. [Google Scholar] [CrossRef] [PubMed]
- Fukuto, J. M.; Ignarro, L. J.; Nagy, P.; Wink, D. A.; Kevil, C. G.; Feelisch, M.; Cortese-Krott, M. M.; Bianco, C. L.; Kumagai, Y.; Hobbs, A. J.; Lin, J.; Ida, T.; Akaike, T. , Biological hydropersulfides and related polysulfides - a new concept and perspective in redox biology. FEBS Lett. 2018, 592, 2140–2152. [Google Scholar] [CrossRef] [PubMed]
- Akaike, T.; Ida, T.; Wei, F. Y.; Nishida, M.; Kumagai, Y.; Alam, M. M.; Ihara, H.; Sawa, T.; Matsunaga, T.; Kasamatsu, S.; Nishimura, A.; Morita, M.; Tomizawa, K.; Nishimura, A.; Watanabe, S.; Inaba, K.; Shima, H.; Tanuma, N.; Jung, M.; Fujii, S.; Watanabe, Y.; Ohmuraya, M.; Nagy, P.; Feelisch, M.; Fukuto, J. M.; Motohashi, H. , Cysteinyl-tRNA synthetase governs cysteine polysulfidation and mitochondrial bioenergetics. Nat Commun 2017, 8, 1177. [Google Scholar] [CrossRef]
- Ida, T.; Sawa, T.; Ihara, H.; Tsuchiya, Y.; Watanabe, Y.; Kumagai, Y.; Suematsu, M.; Motohashi, H.; Fujii, S.; Matsunaga, T.; Yamamoto, M.; Ono, K.; Devarie-Baez, N. O.; Xian, M.; Fukuto, J. M.; Akaike, T. , Reactive cysteine persulfides and S-polythiolation regulate oxidative stress and redox signaling. Proc Natl Acad Sci U S A 2014, 111, 7606–11. [Google Scholar] [CrossRef]
- Kasamatsu, S.; Nishimura, A.; Morita, M.; Matsunaga, T.; Abdul Hamid, H.; Akaike, T. , Redox Signaling Regulated by Cysteine Persulfide and Protein Polysulfidation. Molecules 2016, 21. [Google Scholar] [CrossRef]
- Nishimura, A.; Yoon, S.; Matsunaga, T.; Ida, T.; Jung, M.; Ogata, S.; Morita, M.; Yoshitake, J.; Unno, Y.; Barayeu, U.; Takata, T.; Takagi, H.; Motohashi, H.; van der Vliet, A.; Akaike, T. , Longevity control by supersulfide-mediated mitochondrial respiration and regulation of protein quality. Redox Biol 2024, 69, 103018. [Google Scholar] [CrossRef]
- Ogata, S.; Matsunaga, T.; Jung, M.; Barayeu, U.; Morita, M.; Akaike, T. , Persulfide Biosynthesis Conserved Evolutionarily in All Organisms. Antioxid. Redox Signal. 2023, 39, 983–999. [Google Scholar] [CrossRef]
- Petrovic, D.; Slade, L.; Paikopoulos, Y.; D'Andrea, D.; Savic, N.; Stancic, A.; Miljkovic, J. L.; Vignane, T.; Drekolia, M. K.; Mladenovic, D.; Sutulovic, N.; Refeyton, A.; Kolakovic, M.; Jovanovic, V. M.; Zivanovic, J.; Miler, M.; Vellecco, V.; Brancaleone, V.; Bucci, M.; Casey, A. M.; Yu, C.; Kasarla, S. S.; Smith, K. W.; Kalfe-Yildiz, A.; Stenzel, M.; Miranda-Vizuete, A.; Hergenröder, R.; Phapale, P.; Stanojlovic, O.; Ivanovic-Burmazovic, I.; Vlaski-Lafarge, M.; Bibli, S. I.; Murphy, M. P.; Otasevic, V.; Filipovic, M. R. , Ergothioneine improves healthspan of aged animals by enhancing cGPDH activity through CSE-dependent persulfidation. Cell Metab 2025, 37, 542–556.e14. [Google Scholar] [CrossRef]
- Hine, C.; Harputlugil, E.; Zhang, Y.; Ruckenstuhl, C.; Lee, B. C.; Brace, L.; Longchamp, A.; Treviño-Villarreal, J. H.; Mejia, P.; Ozaki, C. K.; Wang, R.; Gladyshev, V. N.; Madeo, F.; Mair, W. B.; Mitchell, J. R. , Endogenous hydrogen sulfide production is essential for dietary restriction benefits. Cell 2015, 160, 132–144. [Google Scholar] [CrossRef]
- Tyshkovskiy, A.; Bozaykut, P.; Borodinova, A. A.; Gerashchenko, M. V.; Ables, G. P.; Garratt, M.; Khaitovich, P.; Clish, C. B.; Miller, R. A.; Gladyshev, V. N. , Identification and Application of Gene Expression Signatures Associated with Lifespan Extension. Cell Metab 2019, 30, 573–593.e8. [Google Scholar] [CrossRef] [PubMed]
- Alam, S.; Pardue, S.; Shen, X.; Glawe, J. D.; Yagi, T.; Bhuiyan, M. A. N.; Patel, R. P.; Dominic, P. S.; Virk, C. S.; Bhuiyan, M. S.; Orr, A. W.; Petit, C.; Kolluru, G. K.; Kevil, C. G. , Hypoxia increases persulfide and polysulfide formation by AMP kinase dependent cystathionine gamma lyase phosphorylation. Redox Biol 2023, 68, 102949. [Google Scholar] [CrossRef] [PubMed]
- Yuan, G.; Vasavda, C.; Peng, Y. J.; Makarenko, V. V.; Raghuraman, G.; Nanduri, J.; Gadalla, M. M.; Semenza, G. L.; Kumar, G. K.; Snyder, S. H.; Prabhakar, N. R. , Protein kinase G-regulated production of H2S governs oxygen sensing. Sci Signal 2015, 8, ra37. [Google Scholar] [CrossRef] [PubMed]
- Doulias, P. T.; Tenopoulou, M.; Greene, J. L.; Raju, K.; Ischiropoulos, H. , Nitric oxide regulates mitochondrial fatty acid metabolism through reversible protein S-nitrosylation. Sci Signal 2013, 6, rs1. [Google Scholar] [CrossRef]
- Wang, J.; Jia, G.; Li, H.; Yan, S.; Qian, J.; Guo, X.; Li, G.; Qi, H.; Zhu, Z.; Wu, Y.; He, W.; Niu, W. , H(2)O(2)-Mediated Oxidative Stress Enhances Cystathionine γ-Lyase-Derived H(2)S Synthesis via a Sulfenic Acid Intermediate. Antioxidants (Basel) 2021, 10. [Google Scholar]
- Luo, C.; Ji, D.; Li, Y.; Cao, Y.; Zhang, S.; Yan, W.; Xue, K.; Chai, J.; Wu, Y.; Liu, H.; Wang, W. , Abnormal nitration and S-sulfhydration modification of Sp1-CSE-H(2)S pathway trap the progress of hyperhomocysteinemia into a vicious cycle. Free Radic Biol Med 2021, 164, 20–33. [Google Scholar] [CrossRef]
- Mustafa, A. K.; Gadalla, M. M.; Sen, N.; Kim, S.; Mu, W.; Gazi, S. K.; Barrow, R. K.; Yang, G.; Wang, R.; Snyder, S. H. , H2S signals through protein S-sulfhydration. Sci Signal 2009, 2, ra72. [Google Scholar] [CrossRef]
- Fernandes, D. G. F.; Nunes, J.; Tomé, C. S.; Zuhra, K.; Costa, J. M. F.; Antunes, A. M. M.; Giuffrè, A.; Vicente, J. B. , Human Cystathionine γ-Lyase Is Inhibited by s-Nitrosation: A New Crosstalk Mechanism between NO and H(2)S. Antioxidants (Basel) 2021, 10. [Google Scholar] [CrossRef]
- Araki, S.; Takata, T.; Ono, K.; Sawa, T.; Kasamatsu, S.; Ihara, H.; Kumagai, Y.; Akaike, T.; Watanabe, Y.; Tsuchiya, Y. , Cystathionine γ-Lyase Self-Inactivates by Polysulfidation during Cystine Metabolism. Int J Mol Sci 2023, 24. [Google Scholar] [CrossRef]
- Zainol Abidin, Q. H.; Ida, T.; Morita, M.; Matsunaga, T.; Nishimura, A.; Jung, M.; Hassan, N.; Takata, T.; Ishii, I.; Kruger, W.; Wang, R.; Motohashi, H.; Tsutsui, M.; Akaike, T. , Synthesis of Sulfides and Persulfides Is Not Impeded by Disruption of Three Canonical Enzymes in Sulfur Metabolism. Antioxidants (Basel) 2023, 12. [Google Scholar] [CrossRef]
- Nishi, N.; Tanabe, H.; Oya, H.; Urushihara, M.; Miyanaka, H.; Wada, F. , Identification of probasin-related antigen as cystathionine gamma-lyase by molecular cloning. J. Biol. Chem. 1994, 269, 1015–9. [Google Scholar] [CrossRef] [PubMed]
- Shinkai, Y.; Masuda, A.; Akiyama, M.; Xian, M.; Kumagai, Y. , Cadmium-Mediated Activation of the HSP90/HSF1 Pathway Regulated by Reactive Persulfides/Polysulfides. Toxicol. Sci. 2017, 156, 412–421. [Google Scholar] [CrossRef] [PubMed]
- Chen, W.; Matsunaga, T.; Neill, D. L.; Yang, C. T.; Akaike, T.; Xian, M. , Rational Design of a Dual-Reactivity-Based Fluorescent Probe for Visualizing Intracellular HSNO. Angew Chem Int Ed Engl 2019, 58, 16067–16070. [Google Scholar] [CrossRef] [PubMed]
- Asimakopoulou, A.; Panopoulos, P.; Chasapis, C. T.; Coletta, C.; Zhou, Z.; Cirino, G.; Giannis, A.; Szabo, C.; Spyroulias, G. A.; Papapetropoulos, A. , Selectivity of commonly used pharmacological inhibitors for cystathionine β synthase (CBS) and cystathionine γ lyase (CSE). Br. J. Pharmacol. 2013, 169, 922–32. [Google Scholar] [CrossRef]
- Shieh, M.; Ni, X.; Xu, S.; Lindahl, S. P.; Yang, M.; Matsunaga, T.; Flaumenhaft, R.; Akaike, T.; Xian, M. , Shining a light on SSP4: A comprehensive analysis and biological applications for the detection of sulfane sulfurs. Redox Biol 2022, 56, 102433. [Google Scholar] [CrossRef]
- Araki, S.; Takata, T.; Tsuchiya, Y.; Watanabe, Y. , Reactive sulfur species impair Ca(2+)/calmodulin-dependent protein kinase II via polysulfidation. Biochem. Biophys. Res. Commun. 2019, 508, 550–555. [Google Scholar] [CrossRef]
- Song, T.; Hatano, N.; Kambe, T.; Miyamoto, Y.; Ihara, H.; Yamamoto, H.; Sugimoto, K.; Kume, K.; Yamaguchi, F.; Tokuda, M.; Watanabe, Y. , Nitric oxide-mediated modulation of calcium/calmodulin-dependent protein kinase II. Biochem. J. 2008, 412, 223–31. [Google Scholar] [CrossRef]
- Nava, M.; Martin-Drumel, M. A.; Lopez, C. A.; Crabtree, K. N.; Womack, C. C.; Nguyen, T. L.; Thorwirth, S.; Cummins, C. C.; Stanton, J. F.; McCarthy, M. C. , Spontaneous and Selective Formation of HSNO, a Crucial Intermediate Linking H2S and Nitroso Chemistries. J. Am. Chem. Soc. 2016, 138, 11441–4. [Google Scholar] [CrossRef]
- Kawai, K.; Ieda, N.; Aizawa, K.; Suzuki, T.; Miyata, N.; Nakagawa, H. , A reductant-resistant and metal-free fluorescent probe for nitroxyl applicable to living cells. J. Am. Chem. Soc. 2013, 135, 12690–6. [Google Scholar] [CrossRef]
- Wedmann, R.; Zahl, A.; Shubina, T. E.; Dürr, M.; Heinemann, F. W.; Bugenhagen, B. E. C.; Burger, P.; Ivanovic-Burmazovic, I.; Filipovic, M. R. , Does Perthionitrite (SSNO–) Account for Sustained Bioactivity of NO? A (Bio)chemical Characterization. Inorg. Chem. 2015, 54, 9367–9380. [Google Scholar] [CrossRef]









Disclaimer/Publisher’s Note: The statements, opinions and data contained in all publications are solely those of the individual author(s) and contributor(s) and not of MDPI and/or the editor(s). MDPI and/or the editor(s) disclaim responsibility for any injury to people or property resulting from any ideas, methods, instructions or products referred to in the content. |
© 2025 by the authors. Licensee MDPI, Basel, Switzerland. This article is an open access article distributed under the terms and conditions of the Creative Commons Attribution (CC BY) license (http://creativecommons.org/licenses/by/4.0/).