Submitted:
16 June 2025
Posted:
17 June 2025
You are already at the latest version
Abstract
Keywords:
1. Introduction
1.1. Organization of the Paper
2. Preliminary Research on Existing Development Models
2.1. Software and System Development Lifecycles
2.1.1. Waterfall Method
2.1.2. Agile Method
2.1.3. V-Model
2.1.4. Spiral Method
2.1.5. DevSecOps Method
2.1.6. Method Chosen for AZTRM-D
2.2. Secure Software and System Development Lifecycles
3. Understanding the Risk Management Framework
3.1. NIST Risk Management Framework
3.1.1. Preparation Phase


3.1.2. Categorization Phase
3.1.3. Selection Phase
3.1.4. Implementation Phase
3.1.5. Assessment Phase
3.1.6. Authorization Phase
3.1.7. Monitoring Phase
4. The Zero Trust Model
4.1. Identity
4.2. Devices
4.3. Networks
4.4. Applications and Workloads
4.5. Data
4.6. Cross-Cutting Capabilities: Governance, Automation and Orchestration, and Visibility and Analytics
4.6.1. Governance
4.6.2. Automation and Orchestration
4.6.3. Visibility and Analytics
4.7. Implementation of RMF with ZT
5. Automated Zero Trust Risk Management with DevSecOps Integration (AZTRM-D)
5.1. Phases of AZTRM-D
5.1.1. Planning Phase
5.1.2. Development Phase
5.1.3. Building Phase
5.1.4. Testing Phase
5.1.5. Release and Deliver Phase
5.1.6. Deployment Phase
5.1.7. Operate, Monitor and Feedback Phase
5.2. NIST Artificial Intelligence Risk Management Framework
5.3. Implementation of Zero Trust Methodologies on Artificial Intelligence Models/Features
6. AZTRM-D Simulated Real-World Scenario
6.1. Initial Scenario
6.2. AZTRM-D Walkthrough
6.3. AZTRM-D Enabled System Versus the Hacker
7. AZTRM-D Lab Built Scenario
7.1. Currently Implemented Setup
7.1.1. System Technical Overview
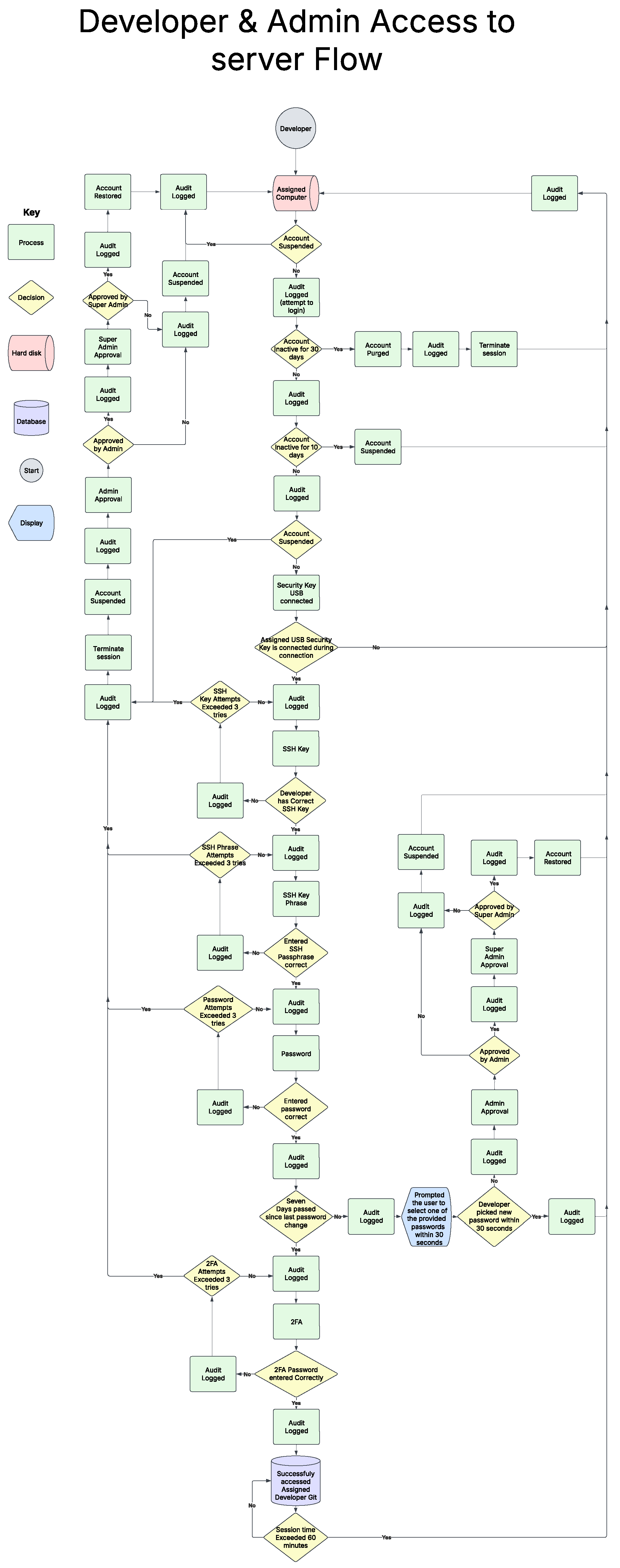
7.1.2. User Interaction with AZTRM-D Implemented System
7.1.3. Future Setup Additions
7.2. Security Testing Journey Through the AZTMR-D Model
7.2.1. Security Testing Scenario - Factory Default Configuration and Setup
- Outsider Perspective:
- Insider Perspective:
- Overall Results:
7.2.2. Security Testing Scenario - After Initial Security Hardening Using AZTMR-D Model
- Outsider Perspective:
- Insider Perspective:
- Overall Results:
7.2.3. Security Testing Scenario - After Final Security Hardening Using AZTMR-D Model
- Outsider Perspective:
- Insider Perspective:
- Overall Results:
8. Conclusion

Acknowledgments
Abbreviations
| Abbreviation | Spell Out | Abbreviation | Spell Out |
| 2FA | Two-Factor Authentication | AES | Advanced Encryption Standard |
| AI | Artificial Intelligence | API | Application Programming Interface |
| ASVS | Application Security Verification Standard | AWS | Amazon Web Services |
| AZTRM-D | Automated Zero Trust Risk Management with DevSecOps Integration | BEC | Business Email Compromise |
| BYOD | Bring Your Own Device | C2 | Command and Control |
| CAE | Continuous Access Evaluation | CC | Common Criteria |
| CCPA | California Consumer Privacy Act | CI/CD | Continuous Integration/Continuous Deployment |
| CIS | Center for Internet Security | CISA | Cybersecurity and Infrastructure Security Agency |
| CLASP | Comprehensive, Lightweight Application Security Process | CSPM | Cloud Security Posture Management |
| DAST | Dynamic Application Security Testing | DLP | Data Loss Prevention |
| DoD | Department of Defense | EDR | Endpoint Detection and Response |
| FedRAMP | Federal Risk and Authorization Management Program | GDPR | General Data Protection Regulation |
| GPS | Global Positioning System | HIPAA | Health Insurance Portability and Accountability Act |
| HSM | Hardware Security Module | IaC | Infrastructure as Code |
| IAM | Identity and Access Management | ICMP | Internet Control Message Protocol |
| ICS/SCADA | Industrial Control Systems/Supervisory Control and Data Acquisition | IoBT | Internet of Battlefield Things |
| IOCs | Indicators of Compromise | IoT | Internet of Things |
| ISO | International Organization for Standardization | ISO/IEC | International Organization for Standardization/International Electrotechnical Commission |
| IT | Information Technology | JIT | Just-in-Time |
| MFA | Multi-Factor Authentication | MITM | Man-in-the-Middle |
| NIST | National Institute of Standards and Technology | OWASP | Open Web Application Security Project |
| PAM | Privileged Access Management | PCI-DSS | Payment Card Industry Data Security Standard |
| PDP/PEP | Policy Decision/Enforcement Point | PII | Personally Identifiable Information |
| Prod | Production | QA | Quality Assurance |
| RASP | Runtime Application Self-Protection | RBAC | Role-Based Access Control |
| RF | Radio Frequency | RMF | Risk Management Framework |
| SAST | Static Application Security Testing | SBOM | Software Bill of Materials |
| SCA | Software Composition Analysis | SDL | Security Development Lifecycle |
| SDLC | Software Development Life Cycle | SDP | Software-Defined Perimeter |
| SFTP | Secure File Transfer Protocol | SHA | Secure Hash Algorithm |
| SIEM | Security Information and Event Management | SOAR | Security Orchestration, Automation, and Response |
| SOX | Sarbanes-Oxley Act | SQL | Structured Query Language |
| SSH | Secure Shell | S-SDLC | Secure Software and System Development Life Cycle |
| TLS | Transport Layer Security | UML | Unified Modeling Language |
| USB | Universal Serial Bus | VPN | Virtual Private Network |
| WSN | Wireless Sensor Networks | ZT | Zero Trust |
| ZTNA | Zero Trust Network Access | MAC | Media Access Control |
| CVEs | Common Vulnerabilities and Exposures | NvGPU | NVIDIA GPU Driver |
| TEE | Trusted Execution Environment | SUID | Set owner User ID |
| LinPEAS | Linux Privilege Escalation Awesome Script | UART | Universal Asynchronous Receiver-Transmitter |
| ttyTHS1 | Teletype Terminal High-Speed 1 | chroot | Change Root |
| Dev | Developer | Rep | Repository |
| Git | Global Information Tracker |
References
- Gupta, A.; Rawal, A.; Barge, Y. Comparative Study of Different SDLC Models. Int. J. Res. Appl. Sci. Eng. Technol 2021, 9, 73–80.
- Olorunshola, O.E.; Ogwueleka, F.N. Review of system development life cycle (SDLC) models for effective application delivery. In Proceedings of the Information and Communication Technology for Competitive Strategies (ICTCS 2020) ICT: Applications and Social Interfaces. Springer, 2022, pp. 281–289.
- Chahar, S.; Singh, S. Analysis of SDLC Models with Web Engineering Principles. In Proceedings of the 2024 2nd International Conference on Advancements and Key Challenges in Green Energy and Computing (AKGEC). IEEE, 2024, pp. 1–7.
- Pargaonkar, S. A Comprehensive Research Analysis of Software Development Life Cycle (SDLC) Agile & Waterfall Model Advantages, Disadvantages, and Application Suitability in Software Quality Engineering. International Journal of Scientific and Research Publications (IJSRP) 2023, 13, 345–358.
- de Vicente Mohino, J.; Bermejo Higuera, J.; Bermejo Higuera, J.R.; Sicilia Montalvo, J.A. The application of a new secure software development life cycle (S-SDLC) with agile methodologies. Electronics 2019, 8, 1218.
- Jeganathan, S. DevSecOps: A Systemic Approach for Secure Software Development. ISSA Journal 2019, 17.
- Krasnov, A.P.; Maiti, R. Overview of DevSecOps frameworks for Software Development Lifecycle and its current limitations. Journal of Software Engineering Practice 2024, 5, 12–20.
- Agarwal, P.; Singhal, A.; Garg, A. SDLC model selection tool and risk incorporation. Int. J. Comput. Appl 2017, 172, 6–10.
- Shylesh, S. A study of software development life cycle process models. In Proceedings of the National Conference on Reinventing Opportunities in Management, IT, and Social Sciences, 2017, pp. 534–541.
- Christanto, H.J.; Singgalen, Y.A. Analysis and design of student guidance information system through software development life cycle (sdlc) and waterfall model. Journal of Information Systems and Informatics 2023, 5, 259–270.
- Saravanos, A.; Curinga, M.X. Simulating the Software Development Lifecycle: The Waterfall Model. Applied System Innovation 2023, 6, 108.
- Kristanto, E.B.; Andrayana, S.; Benramhman, B. Application of Waterfall SDLC Method in Designing Student’s Web Blog Information System at the National University: Application of Waterfall SDLC Method in Designing Student’s Web Blog Information System at the National University. Jurnal Mantik 2020, 4, 472–482.
- Doğan, O.; Bitim, S.; Hızıroğlu, K. A v-model software development application for sustainable and smart campus analytics domain. Sakarya University Journal of Computer and Information Sciences 2021, 4, 111–119.
- of Defense Chief Information Officer (DoD CIO), D. DoD Enterprise DevSecOps Strategy Guide, 2021. Accessed: 2024-08-12.
- Portell Pareras, O. DevSecOps: S-SDLC. B.S. thesis, Universitat Politècnica de Catalunya, 2023.
- Chun, T.J.; En, L.J.; Xuen, M.T.Y.; Xuan, Y.M.; Muzafar, S. Secured Software Development and Importance of Secure Software Development Life Cycle. Authorea Preprints 2023.
- Horne, D.; Nair, S. Introducing zero trust by design: Principles and practice beyond the zero trust hype. Advances in security, networks, and internet of things 2021, pp. 512–525.
- Khari, M.; Kumar, P.; et al. Embedding security in software development life cycle (SDLC). In Proceedings of the 2016 3rd International Conference on Computing for Sustainable Global Development (INDIACom). IEEE, 2016, pp. 2182–2186.
- Arrey, D.A. Exploring the integration of security into software development life cycle (SDLC) methodology. PhD thesis, Colorado Technical University, 2019.
- Brunner, M.; Sillaber, C.; Breu, R. Towards automation in information security management systems. In Proceedings of the 2017 IEEE International Conference on Software Quality, Reliability and Security (QRS). IEEE, 2017, pp. 160–167.
- Lee, M.g.; Sohn, H.j.; Seong, B.m.; Kim, J.b. Secure Software Development Lifecycle which supplements security weakness for CC certification. International Information Institute (Tokyo). Information 2016, 19, 297.
- Granata, D.; Rak, M.; Salzillo, G. Risk analysis automation process in it security for cloud applications. In Proceedings of the International Conference on Cloud Computing and Services Science. Springer, 2021, pp. 47–68.
- Sterbak, M.; Segec, P.; Jurc, J. Automation of risk management processes. In Proceedings of the 2021 19th International Conference on Emerging eLearning Technologies and Applications (ICETA). IEEE, 2021, pp. 381–386.
- Mohammed, N.M.; Niazi, M.; Alshayeb, M.; Mahmood, S. Exploring software security approaches in software development lifecycle: A systematic mapping study. Computer Standards & Interfaces 2017, 50, 107–115.
- Yaseen, A. Reducing industrial risk with AI and automation. International Journal of Intelligent Automation and Computing 2021, 4, 60–80.
- Kohnke, A.; Sigler, K.; Shoemaker, D. Strategic risk management using the NIST risk management framework. EDPACS 2016, 53, 1–6.
- Reimanis, D. Risk Management Framework. In Realizing Complex Integrated Systems; CRC Press, 2025; pp. 367–382.
- of Standards, N.I.; Technology. Guide for Applying the Risk Management Framework to Federal Information Systems: A Security Life Cycle Approach. Technical Report NIST Special Publication (SP) 800-37r2, U.S. Department of Commerce, Gaithersburg, MD, 2018. [CrossRef]
- Locascio, L.E.; Director, N. NIST Risk Management Framework (RMF) Small Enterprise Quick Start Guide 2024.
- Majumder, S.; Dey, N. Risk Management Procedures. In A Notion of Enterprise Risk Management: Enhancing Strategies and Wellbeing Programs; Emerald Publishing Limited, 2024; pp. 25–40.
- Stoltz, M. The Road to Compliance: Executive Federal Agencies and the NIST Risk Management Framework. arXiv preprint arXiv:2405.07094 2024.
- Pandey, P.; Katsikas, S. The future of cyber risk management: AI and DLT for automated cyber risk modelling, decision making, and risk transfer. In Handbook of Research on Artificial Intelligence, Innovation and Entrepreneurship; Edward Elgar Publishing, 2023; pp. 272–290.
- Ferreira, L.; Pilastri, A.L.; Martins, C.; Santos, P.; Cortez, P. An Automated and Distributed Machine Learning Framework for Telecommunications Risk Management. In Proceedings of the ICAART (2), 2020, pp. 99–107.
- Althar, R.R.; Samanta, D.; Kaur, M.; Singh, D.; Lee, H.N. Automated risk management based software security vulnerabilities management. IEEE Access 2022, 10, 90597–90608.
- McCarthy, C.; Harnett, K.; et al. National institute of standards and technology (nist) cybersecurity risk management framework applied to modern vehicles. Technical report, United States. Department of Transportation. National Highway Traffic Safety …, 2014.
- Ajish, D. The significance of artificial intelligence in zero trust technologies: a comprehensive review. Journal of Electrical Systems and Information Technology 2024, 11, 30.
- Tsai, M.; Lee, S.; Shieh, S.W. Strategy for Implementing of Zero Trust Architecture. IEEE Transactions on Reliability 2024, 73, 93–100. [CrossRef]
- Swaminathan, N.; Danks, D. Application of the NIST AI Risk Management Framework to Surveillance Technology. arXiv preprint arXiv:2403.15646 2024.
- Rose, S.; Borchert, O.; Mitchell, S.; Connelly, S. Zero Trust Architecture. Technical Report 800-207, National Institute of Standards and Technology, 2020. [CrossRef]
- Garbis, J.; Chapman, J.W. Zero Trust Security: An Enterprise Guide; Springer, 2021.
- Madsen, T. Zero-trust–An Introduction; CRC Press, 2024.
- Gupta, A.; Gupta, P.; Pandey, U.P.; Kushwaha, P.; Lohani, B.P.; Bhati, K. ZTSA: Zero Trust Security Architecture a Comprehensive Survey. In Proceedings of the 2024 International Conference on Communication, Computer Sciences and Engineering (IC3SE). IEEE, 2024, pp. 378–383.
- Simpson, W.R. Zero trust philosophy versus architecture. In Proceedings of the World Congress on Engineering, 2022.
- Meng, L.; Huang, D.; An, J.; Zhou, X.; Lin, F. A continuous authentication protocol without trust authority for zero trust architecture. China Communications 2022, 19, 198–213.
- Kim, Y.; Sohn, S.G.; Jeon, H.S.; Lee, S.M.; Lee, Y.; Kim, J. Exploring Effective Zero Trust Architecture for Defense Cybersecurity: A Study. KSII Transactions on Internet and Information Systems (TIIS) 2024, 18, 2665–2691.
- He, Y.; Huang, D.; Chen, L.; Ni, Y.; Ma, X. A survey on zero trust architecture: Challenges and future trends. Wireless Communications and Mobile Computing 2022, 2022, 6476274.
- Edo, O.C.; Tenebe, T.; Etu, E.E.; Ayuwu, A.; Emakhu, J.; Adebiyi, S. Zero Trust Architecture: Trend and Impacton Information Security. International Journal of Emerging Technology and Advanced Engineering 2022, 12, 140.
- Teerakanok, S.; Uehara, T.; Inomata, A. Migrating to zero trust architecture: Reviews and challenges. Security and Communication Networks 2021, 2021, 9947347.
- Zanasi, C.; Russo, S.; Colajanni, M. Flexible zero trust architecture for the cybersecurity of industrial IoT infrastructures. Ad Hoc Networks 2024, 156, 103414.
- Poirrier, A. Formal Security of Zero Trust Architectures. PhD thesis, Institut Polytechnique de Paris, 2024.
- Cybersecurity.; (CISA), I.S.A. Zero Trust Maturity Model v2, 2023. Accessed: 2024-08-12.
- Yao, Q.; Wang, Q.; Zhang, X.; Fei, J. Dynamic access control and authorization system based on zero-trust architecture. In Proceedings of the Proceedings of the 2020 1st international conference on control, robotics and intelligent system, 2020, pp. 123–127.
- Weinberg, A.I.; Cohen, K. Zero Trust Implementation in the Emerging Technologies Era: Survey. arXiv preprint arXiv:2401.09575 2024.
- Annabi, M.; Zeroual, A.; Messai, N. Towards zero trust security in connected vehicles: A comprehensive survey. Computers & Security 2024, p. 104018.
- Phiayura, P.; Teerakanok, S. A comprehensive framework for migrating to zero trust architecture. Ieee Access 2023, 11, 19487–19511.
- Ahn, G.; Jang, J.; Choi, S.; Shin, D. Research on Improving Cyber Resilience by Integrating the Zero Trust security model with the MITRE ATT&CK matrix. IEEE Access 2024.
- Hosney, E.S.; Halim, I.T.A.; Yousef, A.H. An Artificial Intelligence Approach for Deploying Zero Trust Architecture (ZTA). In Proceedings of the 2022 5th International Conference on Computing and Informatics (ICCI), 2022, pp. 343–350. [CrossRef]
- Sims, R. Implementing a Zero Trust Architecture For ICS/SCADA Systems, 2024. Masters Theses & Doctoral Dissertations, 445. Accessed: 2024-08-12.
- Greenwood, D. Applying the principles of zero-trust architecture to protect sensitive and critical data. Network Security 2021, 2021, 7–9.
- Schwartz, R. Informing an Artificial Intelligence risk aware culture with the NIST AI Risk Management Framework 2024.
- AI, N. Artificial intelligence risk management framework: Generative artificial intelligence profile, 2024.
- Levene, M.; Adel, T.; Alsuleman, M.; George, I.; Krishnadas, P.; Lines, K.; Luo, Y.; Smith, I.; Duncan, P. A Life Cycle for Trustworthy and Safe Artificial Intelligence Systems 2024.
- Hoffman, R.; Mueller, J.; Klein, G.; Litman, J. Four Principles of Explainable Artificial Intelligence. Technical Report NIST.AI.100-1, National Institute of Standards and Technology, Gaithersburg, MD, 2022. [CrossRef]
- Law, T.; McCall, L. Artificial intelligence policymaking: An agenda for sociological research. Socius 2024, 10, 23780231241261596.
- Rawal, A.; Johnson, K.; Mitchell, C.; Walton, M.; Nwankwo, D. Responsible Artificial Intelligence (RAI) in US Federal Government: Principles, Policies, and Practices. arXiv preprint arXiv:2502.03470 2025.
- Lisaldy, F.; Ismail, I.; Iryani, D. Lex AI: Solution for Governance of Artificial Intelligence in Indonesia. DiH: Jurnal Ilmu Hukum 2024, pp. 50–67.
- Schröder, J.; Breier, J. RMF: A Risk Measurement Framework for Machine Learning Models. In Proceedings of the Proceedings of the 19th International Conference on Availability, Reliability and Security, 2024, pp. 1–6.







Disclaimer/Publisher’s Note: The statements, opinions and data contained in all publications are solely those of the individual author(s) and contributor(s) and not of MDPI and/or the editor(s). MDPI and/or the editor(s) disclaim responsibility for any injury to people or property resulting from any ideas, methods, instructions or products referred to in the content. |
© 2025 by the authors. Licensee MDPI, Basel, Switzerland. This article is an open access article distributed under the terms and conditions of the Creative Commons Attribution (CC BY) license (http://creativecommons.org/licenses/by/4.0/).