Submitted:
15 June 2025
Posted:
16 June 2025
You are already at the latest version
Abstract
Keywords:
1. Introduction
2. Materials and Methods
3. Results
4. Discussion
5. Conclusions
“Technological and material resources are available for humans at an unprecedented level, and yet a significant percentage of the population report some degree of subjective suffering, functioning impairment, or medical ill-being associated with patterns of maladaptive psychosocial functioning/lifestyles.This suggests that there is a vital need for new approaches to promoting human development. School is one of the most powerful contexts for implementing such approaches. However, a new paradigm in education is required to help schools be more efficient at preparing their students to deal adaptively with the challenges facing humanity. Schools need to be able to promote the processes underlying human holistic development, rather than emphasizing the development of mainly logical-propositional dimensions, as is the case of materialistic-oriented conventional schools (…)School is an ideal context for implementing a holistic approach to the promotion of human functioning. However, the effectiveness of any means aiming to promote positive adaptation in (person-centered) schools depends on intentionality, coordination, systematization, continuity, evaluation, and monitoring. We need to develop and test coherent frameworks that describe the common factors, and dynamics amongst them, involved in changing conventional schools to person- centered schools. This process is in its embryonic phase and is one of the current main challenges for research and practices of behavioral sciences. If done effectively, it will have substantial implications, not only for individuals’ well-being, but also for societal organization and development (Moreira & Garcia, 2019, pags. 183-184).
Supplementary Materials
Author Contributions
Funding
Institutional Review Board Statement
Informed Consent Statement
Conflicts of Interest
Appendix A
Appendix A.1
| Variable | Range | M | SD | Skew | Kurt |
| M1 Student Engagement with school | 1-5 | 3.34 | 0.50 | 0.09 | 0.51 |
| M2 Student Engagement with school | 1-5 | 3.23 | 0.55 | -0.17 | 0.04 |
| M3 Student Engagement with school | 1-5 | 3.32 | 0.55 | -0.23 | 0.09 |
| M1 Student Conduct | 1-4 | 3.37 | 0.41 | -0.37 | 2.20 |
| M2 Student Conduct | 1-4 | 3.19 | 0.49 | -0.35 | 0.39 |
| M3 Student Conduct | 1-4 | 3.25 | 0.48 | -0.50 | 0.96 |
| M1 Study Behaviors | 1-5 | 3.32 | 0.77 | -0.01 | 0.04 |
| M2 Study Behaviors | 1-5 | 3.27 | 0.78 | -0.23 | 0.00 |
| M3 Study Behaviors | 1-5 | 3.38 | 0.78 | -0.32 | 0.19 |
| M1 Emotional Engagement | 1-4 | 3.27 | 0.40 | -0.56 | 3.87 |
| M2 Emotional Engagement | 1-4 | 3.03 | 0.47 | -0.04 | 0.55 |
| M3 Emotional Engagement | 1-4 | 3.01 | 0.45 | -0.18 | 1.62 |
| M1 Cognitive Engagement | 1-4 | 3.18 | 0.43 | -0.24 | 0.20 |
| M2 Cognitive Engagement | 1-4 | 3.12 | 0.47 | -0.56 | 0.69 |
| M3 Cognitive Engagement | 1-4 | 3.10 | 0.43 | -0.30 | -0.04 |
| M1 Teacher Support | 1-4 | 2.95 | 0.50 | -0.12 | 0.77 |
| M2 Teacher Support | 1-4 | 3.03 | 0.52 | -0.48 | 1.27 |
| M3 Teacher Support | 1-4 | 3.06 | 0.48 | -0.34 | 1.50 |
| M1 Family Support | 1-4 | 3.39 | 0.51 | -0.63 | 0.50 |
| M2 Family Support | 1-4 | 3.60 | 0.47 | -1.07 | 0.80 |
| M3 Family Support | 1-4 | 3.57 | 0.49 | -0.99 | 0.84 |
| M1 Peer Support | 1-4 | 3.16 | 0.46 | -0.48 | 1.55 |
| M2 Peer Support | 1-4 | 3.11 | 0.49 | -0.32 | 0.95 |
| M3 Peer Support | 1-4 | 3.09 | 0.46 | -0.23 | 0.70 |
References
- Appleton, J. J., Christenson, S. L., Kim, D., & Reschly, A. L. (2006). Measuring cognitive and psychological engagement: Validation of the Student Engagement Instrument. Journal of School Psychology, 44(5), 427–445. [CrossRef]
- Arbuckle, J. L. (2008). AMOS 17.0 User’s Guide. SPSS.
- Archambault, I., & Dupéré, V. (2016). Joint trajectories of behavioral, affective, and cognitive engagement in elementary school. The Journal of Educational Research, 110(2), 188–198.
- Borghesan, E., Reis, H., & Todd, P. E. (2022). Learning Through Repetition? A Dynamic Evaluation of Grade Retention in Portugal (22–030; PIER Working Paper, pp. 1–80). Penn Institute for Economic Research, University of Pennsylvania. https://economics.sas.upenn.edu/system/files/working-papers/22-030%20PIER%20Paper%20Submission.pdf.
- Caldeira, S. N., Fernandes, H. R., & Tiago, M. T. B. (2013). O envolvimento do aluno na escola e sua relação com a retenção e transição académica: Um estudo em escolas de S. Miguel. Atas do XII Congresso Internacional Galego-Português de Psicopedagogia, 7027–7049. http://hdl.handle.net/10400.3/3944.
- Chase, P. A., Hilliard, L. J., Geldhof, G. J., Warren, D. J. A., & Lerner, R. M. (2014). Academic achievement in the high school years: The changing role of school engagement. Journal of Youth and Adolescence, 43(6), 884–896. [CrossRef]
- Costa, P. J., Inman, R. A. & Moreira, P. A. S. (2025). Social–emotional expertise and subjective wellbeing in adolescents. Personality and Individual Differences, 113236. [CrossRef]
- Cruz, S., Sousa, M., Peixoto, M., Meireles, A., Marques, S., Faria, S. & Moreira, P.A.S. (2024). The Interplay Between Emotional Well-being, Self-compassion, and Basic Psychological Needs in Adolescents. International Journal of Adolescence and Youth, 29(1), 2318340. [CrossRef]
- Demanet, J., & Van Houtte, M. (2013). Grade retention and its association with school misconduct in adolescence: A multilevel approach. School Effectiveness and School Improvement, 24(4), 417–434. [CrossRef]
- Dias, A.; Oliveira, J.T., Moreira, P.A.S., & Rocha, L. (2015). Percepção dos alunos acerca das estratégias de promoção do sucesso educativo e envolvimento dos alunos com a escola [Relation between school success promotion strategies and students’ engagement with school]. Estudos de Psicologia, 32(2), 187-199.
- European Commission. (2020). Equity in school education in Europe. Structures, policies and student performance. Eurydice report. Publications Office of the European Union. [CrossRef]
- Faria, S., Pedras, S., Lopes, J., Inman, R.A., & Moreira, P.A.S. (2023). Subjective well-being and school engagement before versus during the COVID-19 pandemic: What good are positive emotions? Journal of Research on Adolescence, 33, 973–985. [CrossRef]
- Flores, I., Mendes, R., & Velosa, P. (2013). O que se passa que os alunos não passam? In Conselho Nacional de Educação (Ed.), Estado da Educação (pp. 374–391). Conselho Nacional de Educação. https://www.cnedu.pt/content/edicoes/estado_da_educacao/Estado-da-Educacao-2013-online-v4.pdf.
- Gandra, D., & Cruz, J. (2021). Engagement with school and retention. International Journal of School & Educational Psychology, 9(3), 225–235. [CrossRef]
- García-Pérez, J., Hidalgo-Hidalgo, M., & Robles-Zurita, J. (2014). Does grade retention affect students’ achievement? Some evidence from Spain. Applied Economics, 46. [CrossRef]
- Goos, M., Pipa, J., & Peixoto, F. (2021). Effectiveness of grade retention: A systematic review and meta-analysis. Educational Research Review, 34, 100401. [CrossRef]
- Gubbels, J., van der Put, C. E., & Assink, M. (2019). Risk Factors for School Absenteeism and Dropout: A Meta-Analytic Review. Journal of Youth and Adolescence, 48(9), 1637–1667. [CrossRef]
- Hirschfield, P. J., & Gasper, J. (2011). The relationship between school engagement and delinquency in late childhood and early adolescence. Journal of Youth and Adolescence, 40(1), 3–22. [CrossRef]
- Hwang, S. H. J., & Cappella, E. (2018). Rethinking Early Elementary Grade Retention: Examining Long-Term Academic and Psychosocial Outcomes. Journal of Research on Educational Effectiveness, 11(4), 559–587. [CrossRef]
- Inman, R.A., Costa, P., & Moreira, P.A.S. (2023). Psychometric Properties of the Portuguese Adolescent Students’ Basic Psychological Needs at School Scale (ASBPNSS) and evidence of differential associations with indicators of subjective wellbeing. Journal of PsychoEducational Assessment, 41(1), 100–119. [CrossRef]
- Inman, R. A., Moreira, P. A., Cunha, D., & Castro, J. (2020). Assessing the Dimensionality of Student School Engagement Survey: Support for a multidimensional bifactor model / Evaluación de la dimensionalidad del Student School Engagement Survey: apoyo para un modelo multidimensional bifactor. Revista de Psicodidactica, 25(2), 109-118, E66. [CrossRef]
- International Business Machine Corporation. (2019). SPSS AMOS (Versão 26.0) [Software de Computador]. International Business Machine Corporation. https://www.ibm.com/products/structural-equation-modeling-sem.
- Kampylis, P., Fragkiadaki Theodoroulea, M., Kandila, M., Cholezas, I., Mobilio, V., Sampson, D., Lievore, I., Mauro, V., Gunzelmann, S., Lanoë, M., Maurya, P., Moulin, L., Ortiz, L., Passaretta, G., & Moreira, P. (2024). Tracing educational inequalities in primary and secondary schools – Insights from a systematic review of longitudinal and repeated cross-sectional studies. LINEup Project – Deliverable 2.1. European Research Agency, European Comission.
- Klapproth, F., Schaltz, P., Brunner, M., Keller, U., Fischbach, A., Ugen, S., & Martin, R. (2016). Short-term and medium-term effects of grade retention in secondary school on academic achievement and psychosocial outcome variables. Learning and Individual Differences, 50, 182–194. [CrossRef]
- Mahatmya, D., Lohman, B., Matjasko, J., & Farb, A. (2012). Engagement Across Developmental Periods. In S. L. Christenson, A. L. Reschly, & C. Wylie (Eds.), Handbook of Research on Student Engagement (1st ed., pp. 45–63). Springer. [CrossRef]
- Marôco, J. (2010). Análise de equações estruturais: Fundamentos teóricos, Software & Aplicações. ReportNumber. https://www.wook.pt/livro/analise-de-equacoes-estruturais-joao-maroco/24699200.
- Martorell, P., & Mariano, L. T. (2018). The Causal Effects of Grade Retention on Behavioral Outcomes. Journal of Research on Educational Effectiveness, 11(2), 192–216. [CrossRef]
- Moreira, P. A. S., & Dias, M. A. (2019). Tests of factorial structure and measurement invariance for the Student Engagement Instrument: Evidence from middle and high school students. International Journal of School & Educational Psychology, 7(3), 174–186. [CrossRef]
- Moreira, P. A. S., Cunha, D., & Inman, R. A. (2020). An Integration of Multiple Student Engagement Dimensions into a Single Measure and Validity-Based Studies. Journal of Psychoeducational Assessment, 38(5), 564–580. [CrossRef]
- Moreira, P. A. S., Dias, A., Matias, C., Castro, J., Gaspar, T., & Oliveira, J. (2018). School effects on students’ engagement with school: Academic performance moderates the effect of school support for learning on students’ engagement. Learning and Individual Differences, 67, 67–77. [CrossRef]
- Moreira, P., Dias, P., Vaz, F. M., & Vaz, J. M. (2013). Predictors of academic performance and school engagement—Integrating persistence, motivation and study skills perspectives using person-centered and variable-centered approaches. Learning and Individual Differences, 24, 117–125. [CrossRef]
- Moreira, P.A.S & Garcia, D. (2019). Person-centered schools. In D. Garcia, T. Archer & R.M. Kostrzewa (Eds.), Personality and Brain Disorders: Associations and Interventions (pp. 183-228). Contemporary Clinical Neuroscience Series Title. Springer. [CrossRef]
- Moreira, P.A.S, Crusellas, L.; Sá, I.; Gomes, P. & Matias, C. (2010). Evaluation of a manual-based programme for the promotion of social and emotional skills in elementary school children: Results from a 4-year study in Portugal. Health Promotion International, 25(3), 309-317. [CrossRef]
- Moreira, P.A.S. & Dias, M.A. (2019). Tests of factorial structure and measurement invariance for the Student Engagement Instrument: Evidence from middle and high school students. International Journal of School and Educational Psychology, 7(3), 174-186. https://dx.doi.org/10.1080/21683603.2017.1414004.
- Moreira, P.A.S. & Lee, V.E. (2020). School social organization influences adolescents' cognitive engagement with school: The role of school support for learning and of autonomy support. Learning and Individual Differences, 80, 101885. [CrossRef]
- Moreira, P.A.S., Bilimória, H. & Lopes, S. (2021). Subjective wellbeing in gypsy [Roma] adolescents. International Journal of Psychology and Psychological Therapy, 21(1), 35-46.
- Moreira, P.A.S., Bilimória, H., & Lopes, S. (2022). Engagement with school in Gypsy students attending school in Portugal. Intercultural Education, 33(2), 173-192. [CrossRef]
- Moreira, P.A.S., Bilimória, H.; Alvez, P.; Santos, M.A.; Macedo, A.C.; Maia, A.; Figueiredo, F.; & Miranda, M.J. (2015). Subjective wellbeing in students with Special Educational Needs (SEN). Cognition, Brain, Behavior: An Interdisciplinary Journal, 19(1), 75-97.
- Moreira, P.A.S., Bilimória, H.; Pedrosa, C.; Pires, M.F.; Cepa, M.J.; Mestre, M.D.; Ferreira, M.; & Serra, N. (2015). Engagement with school in students with Special Educational Needs. International Journal of Psychology & Psychological Therapy, 15(3), 361-375. https://www.redalyc.org/pdf/560/56041784004.pdf.
- Moreira, P.A.S., Cunha, D. & Inman, R. (2019). Achievement Emotions Questionnaire-Mathematics (AEQ-M) in Adolescents: Factorial structure, measurement invariance and convergent validity with personality. European Journal of Developmental Psychology, 16(6), 750-762. [CrossRef]
- Moreira, P.A.S., Cunha, D. & Inman, R.A. (2020). An integration of multiple student engagement dimensions into a single measure and validity-based studies. Journal of Psychoeducational Assessment, 38(5) 564–580. [CrossRef]
- Moreira, P.A.S., Cunha, D., Inman, R., & Oliveira, J. (2019). Integrating healthy personality development and educational practices: The case of student engagement with school. In D. Garcia, T. Archer & R.M. Kostrzewa (Eds.), Personality and Brain Disorders: Associations and Interventions (pp. 227-250). Contemporary Clinical Neuroscience Series Title. Springer. [CrossRef]
- Moreira, P.A.S., Dias, A.; Matias, C., Castro, J., Gaspar, T., & Oliveira, J. (2018). School effects on students’ engagement with school: academic performance moderates the effect of school support for learning on students’ engagement. Learning and Individual Differences, 67, 67-77. [CrossRef]
- Moreira, P.A.S., Faria, V., Cunha, D., Inman, R. & Rocha, M. (2020). Applying the transtheoretical model to adolescent academic performance using a person-centered approach: a latent cluster analysis. Learning and Individual Differences, 78, 101818. [CrossRef]
- Moreira, P.A.S., Inman, R., Cunha, D. & Cardoso, N. (2019). Functions of identity in the context of being a student: Development and validation of the Functions of Student Identity Scale. Identity- An International Journal of Theory and Research, 19(1) 29–43. [CrossRef]
- Moreira, P. A.S., Inman, R. A., & Cloninger, C. R. (2023a). O Inventário de Temperamento e Carater Revisto (TCI-R): Normas para a população Portuguesa [The Revised Temperament and Character Inventory (TCI-R): Normative data for the Portuguese population]. Psychologica, 66, e066001. [CrossRef]
- Moreira, P.A.S., Inman, R.A & Cloninger, C.R. (2022). Virtues in action are related to the integration of both temperament and character: Comparing the VIA Classification of Virtues and Cloninger’s Biopsychosocial Model of Personality. Journal of Positive Psychology, 17(6), 858-875. [CrossRef]
- Moreira, P.A.S., Inman, R.A. & Cloninger, C.R. (2023b). Three joint temperament-character configurations account for learning, personality and well-being: Normative demographic findings in a representative national population. Frontiers in Psychology, 14: 1193441. [CrossRef]
- Moreira, P.A.S., Inman, R.A., & Cloninger, C.R. (2023c). Disentangling the personality pathways to well-being. Scientific Reports, 13, 3353. [CrossRef]
- Moreira, P.A.S., Inman, R.A., Cloninger, K. & Cloninger, C.R. (2021). Personality and student engagement with school: a biopsychosocial and person-centered approach. British Journal of Educational Psychology, 91(2), 691-713. [CrossRef]
- Moreira, P.A.S., Inman. R.A., Cloninger, C.R. (2021). Personality networks and emotional and behavioral problems: Integrating temperament and character using Latent Profile and Latent Class Analyses. Child Psychiatry & Human Development, 52, 856-868. [CrossRef]
- Moreira, P.A.S., Jacinto, S.; Pinheiro, P.; Patrício, A.; Crusellas, L.; Oliveira, J.T.; & Dias, A. (2014). Long-term impact of social and emotional skills promotion. Psychology/Reflexão e Crítica, 27(4), 634-641. [CrossRef]
- Moreira, P.A.S., Machado Vaz, F.; Dias, P., & Petracchi, P. (2009). Psychometric properties of the Portuguese version of the School Engagement Instrument. Canadian Journal of School Psychology, 24(4), 303-317. [CrossRef]
- Moreira, P.A.S., Moreira, F.; Cunha, D., & Inman, R. (2018). The Academic Performance Stages of Change Inventory (APSCI): An application of the Transtheoretical Model to academic performance. International Journal of School and Educational Psychology, 8 (3), 199-212. [CrossRef]
- Moreira, P.A.S., Oliveira, J.T.; Dias, P.; Vaz, F.M.; & Torres-Oliveira, I. (2014). The Students’ Perceptions of School Success Promoting Strategies Inventory (SPSI): Development and validity evidence-based studies. Spanish Journal of Psychology, 17, E61. [CrossRef]
- Moreira, P.A.S., Pedras, S. & Pombo, P. (2020). Students` personality contributes more to academic performance than well-being and learning approach – implications for sustainable development and education. European Journal of Investigation in Health, Psychology and Education, 10 (4), 1132-1149. [CrossRef]
- Moreira, P.A.S.; Pedras, S., Silva, M., Moreira, M. & Oliveira, J. (2021). Personality, attachment, and wellbeing in adolescents: Effects of personality and attachment. Journal of Happiness Studies, 22(4), 1855-1888. [CrossRef]
- Moreira. P.A.S., Inman, R.A., Rosa, I., Cloninger, K. Duarte, A. & Cloninger, C.R. (2020). The psychobiological model of personality and its association with student approaches to learning: Integrating temperament and character. Scandinavian Journal of Educational Research, 65(4), 693-709. [CrossRef]
- Nunes, L. C., Reis, A. B., & Seabra, C. (2018). Is retention beneficial to low-achieving students? Evidence from Portugal. Applied Economics, 50(40), 4306–4317.
- Pagani, L., Tremblay, R. E., Vitaro, F., Boulerice, B., & McDuff, P. (2001). Effects of grade retention on academic performance and behavioral development. Development and Psychopathology, 13(2), 297–315. [CrossRef]
- Pereira, M. C., & Reis, H. (2014). Grade retention during basic education in Portugal: Determinants and impact on student achievement. Economic Bulletin and Financial Stability Report Articles and Banco de Portugal Economic Studies, 1(1), 61–83.
- Pipa, J., & Peixoto, F. (2022). One Step Back or One Step Forward? Effects of Grade Retention and School Retention Composition on Portuguese Students’ Psychosocial Outcomes Using PISA 2018 Data. Sustainability, 14(24), Artigo 16573. [CrossRef]
- Rebelo, J. (2009). Efeitos da retenção escolar, segundo os estudos científicos, e orientações para uma intervenção eficaz: Uma revisão. Revista Portuguesa de Pedagogia, 43(1), 27–52. [CrossRef]
- Reschly, A. L., & Christenson, S. L. (Eds.). (2022). Handbook of research on student engagement. Springer Nature.
- Robrigues, B., Costa, D., Rodrigues, M., Inman, R., Cid, X., Moreira, P. A. S. (2025). Mother’s Education and Student Engagement with School. Submitted, Under Review.
- Santana, M. R. R. (2019). Práticas e Representações acerca da Retenção Escolar (Repositório Universidade Nova) [Tese de Doutoramento, Universidade Nova de Lisboa]. Repositório Universidade Nova. https://run.unl.pt/handle/10362/89715.
- Santos, N., Monteiro, V., & Carvalho, C. (2022). Impact of grade retention and school engagement on student intentions to enrol in higher education in Portugal. European Journal of Education, 58(1), 130–150. [CrossRef]
- Silva, S. L. R., Ferreira, J. A. G., & Ferreira, A. G. (2016). Construção e estudo Exploratório do questionário do envolvimento em contexto de ensino superior. In Envolvimento dos Alunos na Escola: Perspetivas da Psicologia e Educação—Motivação para o Desempenho Académico (pp. 62–76). Instituto de Educação & Universidade de Lisboa.
- Szabó, L., Zsolnai, A., & Fehérvári, A. (2024). The relationship between student engagement and dropout risk in early adolescence. International Journal of Educational Research Open, 6, Artigo 100328. [CrossRef]
- Van Canegem, T., Van Houtte, M., & Demanet, J. (2021). Grade retention and academic self-concept: A multilevel analysis of the effects of schools’ retention composition. British Educational Research Journal, 47(5), 1340–1360. [CrossRef]
- Virtanen, T. E., Moreira, P., Ulvseth, H., Andersson, H., Tetler, S., & Kuorelahti, M. (2018). Analyzing measurement invariance of the students’ engagement instrument brief version: The cases of Denmark, Finland, and Portugal. Canadian Journal of School Psychology, 33(4), 297-313.
- Wang, M.-T., & Fredricks, J. A. (2014). The reciprocal links between school engagement, youth problem behaviors, and school dropout during adolescence. Child Development, 85(2), 722–737. [CrossRef]

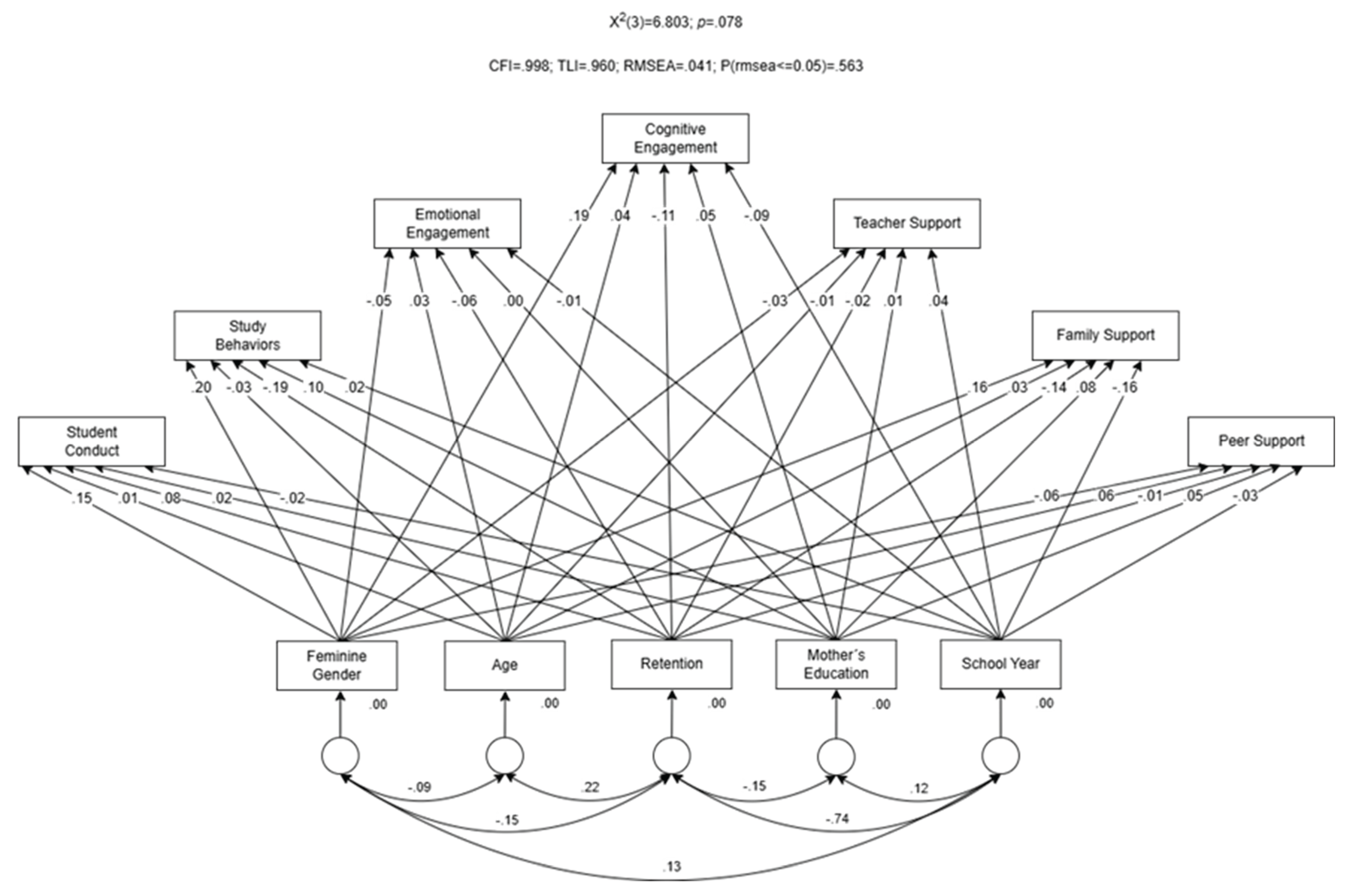
| . | Coefficient | p | ||
| Student Conduct | <--- | GenderFemale | .155 | < .001 |
| Study Behaviors | <--- | GenderFemale | .197 | < .001 |
| Emotional Engagement | <--- | GenderFemale | -.051 | .169 |
| Cognitive Engagement | <--- | GenderFemale | .189 | < .001 |
| Teacher Support | <--- | GenderFemale | .028 | .453 |
| Family Support | <--- | GenderFemale | .164 | < .001 |
| Peer Support | <--- | GenderFemale | -.059 | .115 |
| Student Conduct | <--- | Age | .007 | .846 |
| Study Behaviors | <--- | Age | -.030 | .413 |
| Emotional Engagement | <--- | Age | -.026 | .504 |
| Cognitive Engagement | <--- | Age | .039 | .304 |
| Teacher Support | <--- | Age | -.014 | .728 |
| Family Support | <--- | Age | .027 | .473 |
| Peer Support | <--- | Age | -.017 | .671 |
| Student Conduct | <--- | Retention | -.079 | .169 |
| Study Behaviors | <--- | Retention | -.188 | < .001 |
| Emotional Engagement | <--- | Retention | -.061 | .298 |
| Cognitive Engagement | <--- | Retention | -.105 | .065 |
| Teacher Support | <--- | Retention | .058 | .324 |
| Family Support | <--- | Retention | -.139 | .015 |
| Peer Support | <--- | Retention | .012 | .841 |
| Student Conduct | <--- | Mother’s Education | .018 | .616 |
| Study Behaviors | <--- | Mother’s Education | .095 | .007 |
| Emotional Engagement | <--- | Mother’s Education | -.003 | .938 |
| Cognitive Engagement | <--- | Mother’s Education | .045 | .214 |
| Teacher Support | <--- | Mother’s Education | -.013 | .728 |
| Family Support | <--- | Mother’s Education | .078 | .033 |
| Peer Support | <--- | Mother’s Education | .046 | .216 |
| Student Conduct | <--- | School Year | -.025 | .660 |
| Study Behaviors | <--- | School Year | .018 | .736 |
| Emotional Engagement | <--- | School Year | -.005 | .927 |
| Cognitive Engagement | <--- | School Year | -.086 | .119 |
| Teacher Support | <--- | School Year | .038 | .506 |
| Family Support | <--- | School Year | -.155 | .005 |
| Peer Support | <--- | School Year | -.035 | .541 |
| Dependent variables | Fixed effects (mean) | Random effects (variances) | |||
| Intercept | Slope | Intercept | Slope | ||
| Student Engagement with school | 3.27(0.02)*** | -0.10(0.02)*** | 0.07(0.01)*** | 0.06(0.01)*** | |
| Student Conduct | 3.37(0.03)*** | -0.20(0.03)*** | 0.05(0.02)** | 0.05(0.03)n.s. | |
| Study Behaviors | 3.28(0.05)*** | 0.03(0.06)n.s. | 0.37(0.06)*** | 0.37(0.09)*** | |
| Emotional Engagement | 3.30(0.03)*** | -0.35(0.04)*** | 0.09(0.02)*** | 0.10(0.03)** | |
| Cognitive Engagement | 3.28(0.03)*** | -0.21(0.04)** | 0.13(0.02)*** | 0.13(0.03)*** | |
| Teacher Support | 3.01(0.03)*** | 0.01(0.04)n.s. | 0.08(0.02)*** | 0.08(0.04)n.s. | |
| Family Support | 3.55(0.03)*** | 0.02(0.04)n.s. | 0.16(0.02)*** | 0.14(0.04)*** | |
| Peer Support | 3.12(0.03)*** | -0.08(0.04)* | 0.11(0.02)*** | 0.12(0.04)*** | |
| Dependent variables | Control Variables | Predictor Variables | ||||||||
| Gender (Female) | Age₂ | Mother’s Education | School Year₂ | Retention₃ | Intercept–Slope Corr. | Mean | Variance | |||
| Student Engagement with school | Intercept | 0.02ns | — | 0.15ns | — | — | -0.36ns | 3.20*** | 0.49*** | |
| Slope | 0.12ns | -0.05ns | -0.03ns | -0.07ns | -0.29* | 0.34ns | 0.50*** | |||
| Student Conduct | Intercept | 0.24* | — | 0.06ns | — | — | -0.07ns | 3.28*** | 0.04** | |
| Slope† | — | — | — | — | — | -0.2*** | 0.05ns | |||
| Study Behaviors | Intercept | -0.06ns | — | 0.05ns | — | — | -0.63** | 3.30*** | 0.27*** | |
| Slope | 0.25** | -0.03* | 0.08ns | -0.23* | -0.44*** | 1.42ns | 0.29*** | |||
| Emotional Engagement | Intercept | -0.01ns | — | -0.05ns | — | — | -0.30ns | 3.34*** | 0.06*** | |
| Slope | -0.03ns | 0.03ns | -0.06ns | 0.23ns | -0.09ns | -0.79ns | 0.09** | |||
| Cognitive Engagement | Intercept | 0.00ns | — | 0.25** | — | — | -0.51** | 3.14*** | 0.09*** | |
| Slope | 0.23* | 0.00ns | -0.15ns | 0.01ns | -0.09ns | -0.19ns | 0.12*** | |||
| Teacher Support | Intercept | -0.11ns | — | 0.09ns | — | — | -0.12ns | 2.99*** | 0.07** | |
| Slope† | — | — | — | — | — | 0.01ns | 0.08ns | |||
| Family Support | Intercept | 0.09ns | — | 0.25** | — | — | -0.34ns | 3.34*** | 0.09*** | |
| Slope | -0.10ns | 0.04ns | -0.06ns | 0.09ns | -0.19ns | -0.11ns | 0.11** | |||
| Peer Support | Intercept | 0.13ns | — | 0.06ns | — | — | -0.41* | 3.04*** | 0.10*** | |
| Slope | -0.25* | -0.1ns | 0.04ns | 0.28* | -0.25ns | 0.32ns | 0.11** | |||
Disclaimer/Publisher’s Note: The statements, opinions and data contained in all publications are solely those of the individual author(s) and contributor(s) and not of MDPI and/or the editor(s). MDPI and/or the editor(s) disclaim responsibility for any injury to people or property resulting from any ideas, methods, instructions or products referred to in the content. |
© 2025 by the authors. Licensee MDPI, Basel, Switzerland. This article is an open access article distributed under the terms and conditions of the Creative Commons Attribution (CC BY) license (http://creativecommons.org/licenses/by/4.0/).