Submitted:
13 June 2025
Posted:
13 June 2025
You are already at the latest version
Abstract
Keywords:
1. Introduction
2. Materials and Methods
2.1. Preparation of Corn Extract and Fractionation of Its Components
2.2. Peptide (Myoki) Synthesis
2.3. Cell Culture
2.4. Cell Differentiation and Muscle Atrophy Model
2.5. Cytotoxicity Assay
2.6. Immunocytochemistry (ICC)
2.7. Quantitative Polymerase Chain Reaction (qPCR) Assay
2.8. Western Blot Assay
2.9. Surface Plasmon Resonance (SPR) Analysis
2.10. Enzyme-linked immunosorbent assay (ELISA)-Based Receptor Binding Assay
2.11. Animal Study Design
2.12. Histopathological Image Analysis
2.13. Immunohistochemistry (IHC)
2.14. Patients and Data
2.15. Statistical Analysis
3. Results
3.1. Morphological Confirmation of Cytotoxicity and Myotube Differentiation in Corn-Derived Peptide Myoki in C2C12 Skeletal Muscle Cells

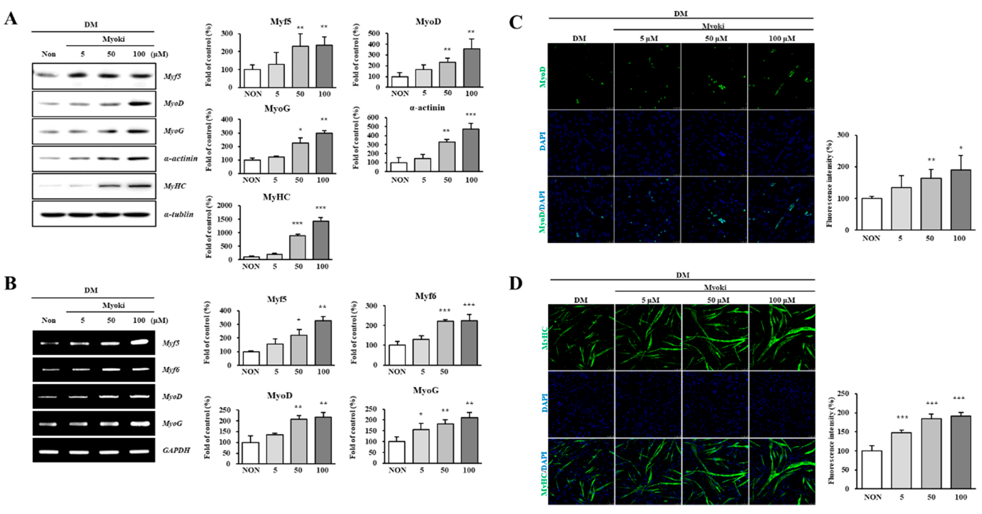
3.2. Increased Differentiation Marker Proteins and Myofibrillar Component Proteins in Myoki-Treated C2C12 Cells
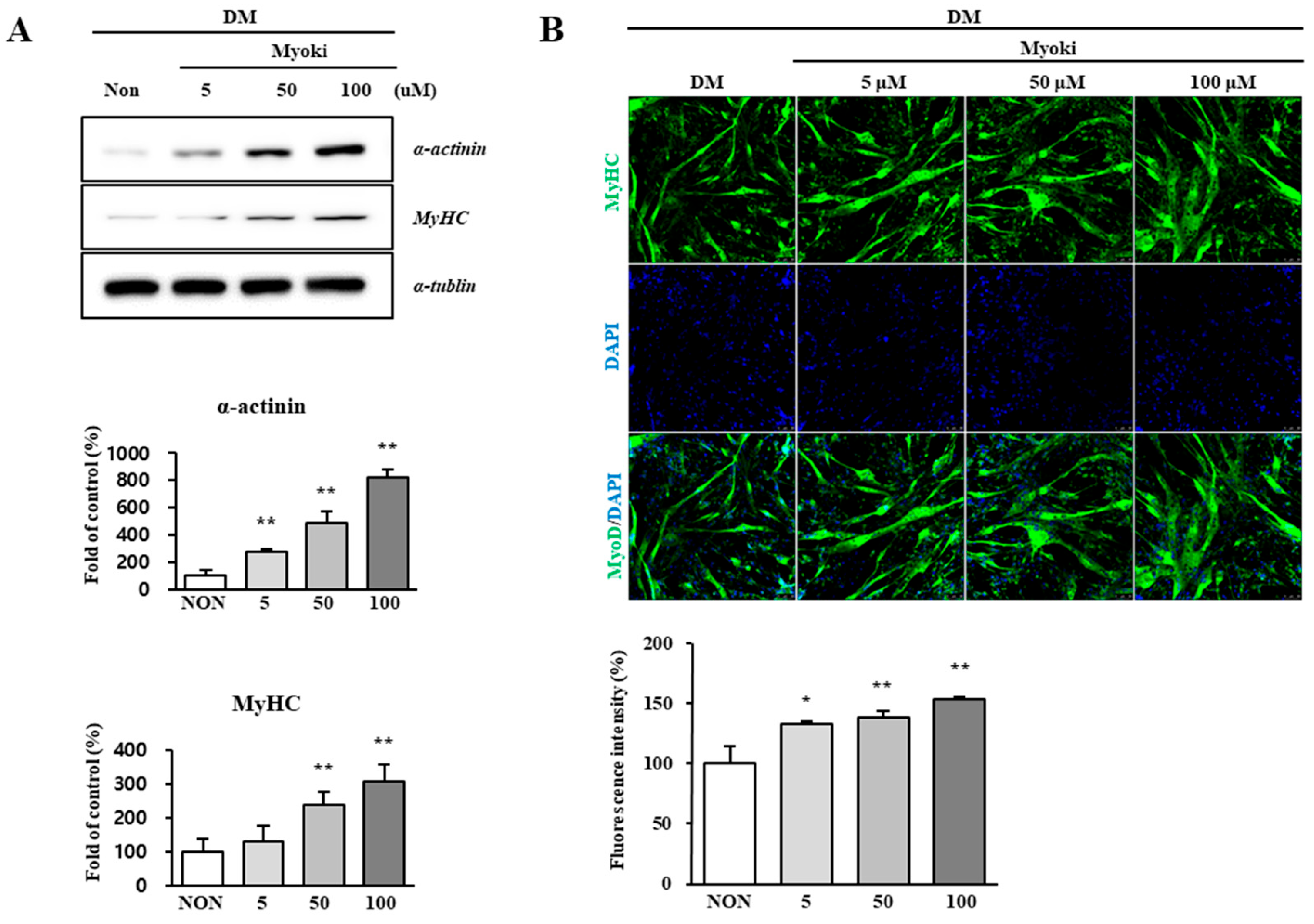
3.3. Myoki Reverses DEX-Induced Myotube Atrophy through Binding to Myostatin
3.4. Myoki Induces Recovery from Sarcopenia and Aging in Accelerated Aging Animal Model
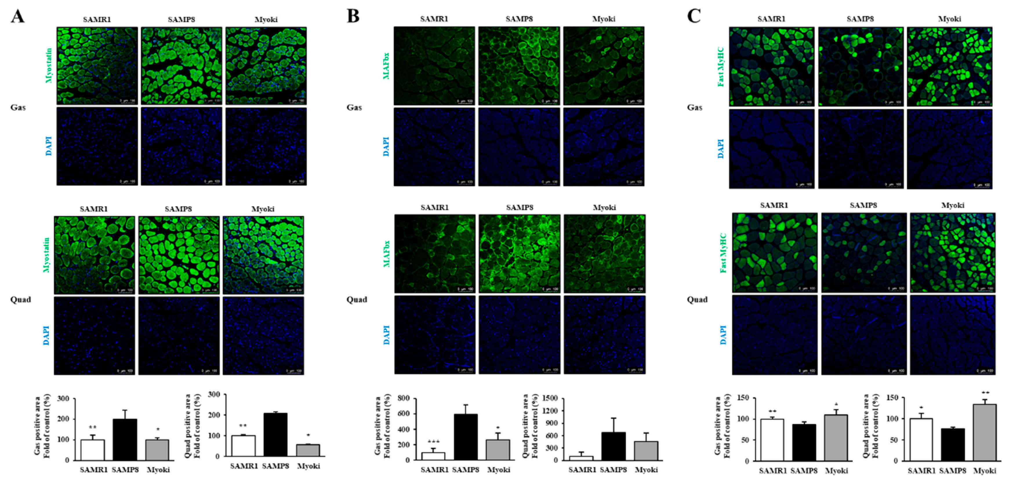
3.5. Myoki Induces Regulation and Recovery of Myostatin Expression in Sarcopenia Animal Model with Accelerated Aging
3.6. Randomized, Double-Blind, Placebo-Controlled, Parallel Study to Evaluate Efficacy and Safety of Myoki in Muscle Atrophy Patients
4. Discussion
5. Conclusions
Author Contributions
Institutional Review Board Statement
Informed Consent Statement
Data Availability Statement
Acknowledgments
Conflicts of Interest
Abbreviations
| AKT | Protein Kinase B |
| AST | Aspartate Aminotransferase |
| BSA | Bovine Serum Albumin |
| CDSCO | Central Drugs Standard Control Organization |
| DAPI | 4′,6-diamidino-2-phenylindole |
| DEX | Dexamethasone |
| DEXA | Dual-Energy X-ray Absorptiometry |
| DMEM | Dulbecco’s Modified Eagle’s Medium |
| ECL | Enhanced Chemiluminescence |
| EDC | 1-Ethyl-3-(3-dimethylaminopropyl)carbodiimide |
| ELISA | Enzyme-Linked Immunosorbent Assay |
| ESI | Electrospray Ionization |
| EtBr | Ethidium Bromide |
| FBS | Fetal Bovine Serum |
| GAPDH | Glyceraldehyde 3-Phosphate Dehydrogenase |
| Gas | Gastrocnemius muscle |
| H&E | Hematoxylin and Eosin |
| HBS-EP | Hepes Buffered Saline with EDTA and P20 |
| HPLC | High-Performance Liquid Chromatography |
| HRP | Horseradish Peroxidase |
| IGF-I | Insulin-like Growth Factor I |
| IgG | Immunoglobulin G |
| IHC | Immunohistochemistry |
| IL-6 | Interleukin-6 |
| LC/MS/MS | Liquid Chromatography with Tandem Mass Spectrometry |
| LS | Least Squares |
| MAFbx | Muscle Atrophy F-box protein |
| MRFs | Myogenic Regulatory Factors |
| MS/MS | Tandem Mass Spectrometry |
| MSTN | Myostatin |
| mTOR | Mechanistic Target of Rapamycin |
| MuRF1 | Muscle RING Finger-1 |
| Myf5 | Myogenic Factor 5 |
| Myf6 | Myogenic Factor 6 |
| MyHC | Myosin Heavy Chain |
| MyoD | Myoblast determination protein 1 |
| NHS | N-Hydroxysuccinimide |
| p70S6K | Ribosomal protein S6 kinase beta-1 |
| PBS | Phosphate-Buffered Saline |
| PVDF | Polyvinylidene Fluoride |
| Quad | Quadriceps muscle |
| R2B | Activin Receptor Type-2B |
| RT-PCR | Reverse Transcription Polymerase Chain Reaction |
| RUs | Response Units |
| SAMP8 | Senescence-Accelerated Mouse Prone 8 |
| SAMR1 | Senescence-Accelerated Mouse Resistant 1 |
| SDS-PAGE | Sodium Dodecyl Sulfate–Polyacrylamide Gel Electrophoresis |
| SPR | Surface Plasmon Resonance |
| TMB | 3,3',5,5'-Tetramethylbenzidine |
| TNF-α | Tumor Necrosis Factor-alpha |
| TRS | Target Retrieval Solution |
| TTC-6mWT | Time to Complete 6-meter Walk Test |
References
- Beaudart, C.; Rizzoli, R.; Bruyère, O.; Reginster, J.-Y.; Biver, E. Sarcopenia: burden and challenges for public health. Archives of public health 2014, 72, 1-8. https://doi.org/10.1186/2049-3258-72-45.
- Zhang, Y.; Guo, J.-y.; Wang, F.; Li, C.-w.; Yu, K. Start with muscle mass or muscle strength in diagnosis and management of sarcopenia? A systematic review of guidance documents. Asia Pacific Journal of Clinical Nutrition 2024, 33 (2), 247. [CrossRef]
- Cruz-Jentoft, A. J.; Bahat, G.; Bauer, J.; Boirie, Y.; Bruyère, O.; Cederholm, T.; Cooper, C.; Landi, F.; Rolland, Y.; Sayer, A. A. Sarcopenia: revised European consensus on definition and diagnosis. Age and ageing 2019, 48 (1), 16-31. [CrossRef]
- Beaudart, C.; Zaaria, M.; Pasleau, F.; Reginster, J.-Y.; Bruyère, O. Health outcomes of sarcopenia: a systematic review and meta-analysis. PloS one 2017, 12 (1), e0169548. [CrossRef]
- Wang, T.; Zhou, D.; Hong, Z. Sarcopenia and cachexia: molecular mechanisms and therapeutic interventions. MedComm 2025, 6 (1), e70030. [CrossRef]
- Yablonka-Reuveni, Z. The skeletal muscle satellite cell: still young and fascinating at 50. Journal of Histochemistry & Cytochemistry 2011, 59 (12), 1041-1059.
- Sandri, M. Signaling in muscle atrophy and hypertrophy. Physiology 2008, 23 (3), 160-170. [CrossRef]
- Bodine, S. C.; Latres, E.; Baumhueter, S.; Lai, V. K.-M.; Nunez, L.; Clarke, B. A.; Poueymirou, W. T.; Panaro, F. J.; Na, E.; Dharmarajan, K. Identification of ubiquitin ligases required for skeletal muscle atrophy. Science 2001, 294 (5547), 1704-1708. [CrossRef]
- Zammit, P. S. Function of the myogenic regulatory factors Myf5, MyoD, Myogenin and MRF4 in skeletal muscle, satellite cells and regenerative myogenesis. In Seminars in cell & developmental biology, 2017; Elsevier: Vol. 72, pp 19-32. [CrossRef]
- Segalés, J.; Perdiguero, E.; Muñoz-Cánoves, P. Epigenetic control of adult skeletal muscle stem cell functions. The FEBS journal 2015, 282 (9), 1571-1588. [CrossRef]
- Rudnicki, M. A.; Schnegelsberg, P. N.; Stead, R. H.; Braun, T.; Arnold, H.-H.; Jaenisch, R. MyoD or Myf-5 is required for the formation of skeletal muscle. Cell 1993, 75 (7), 1351-1359. [CrossRef]
- Rodriguez, J.; Vernus, B.; Chelh, I.; Cassar-Malek, I.; Gabillard, J.-C.; Hadj Sassi, A.; Seiliez, I.; Picard, B.; Bonnieu, A. Myostatin and the skeletal muscle atrophy and hypertrophy signaling pathways. Cellular and molecular life sciences 2014, 71, 4361-4371. [CrossRef]
- Trendelenburg, A. U.; Meyer, A.; Rohner, D.; Boyle, J.; Hatakeyama, S.; Glass, D. J. Myostatin reduces Akt/TORC1/p70S6K signaling, inhibiting myoblast differentiation and myotube size. American Journal of Physiology-Cell Physiology 2009, 296 (6), C1258-C1270. [CrossRef]
- Elkina, Y.; von Haehling, S.; Anker, S. D.; Springer, J. The role of myostatin in muscle wasting: an overview. Journal of cachexia, sarcopenia and muscle 2011, 2, 143-151. [CrossRef]
- Lokireddy, S.; Mouly, V.; Butler-Browne, G.; Gluckman, P. D.; Sharma, M.; Kambadur, R.; McFarlane, C. Myostatin promotes the wasting of human myoblast cultures through promoting ubiquitin-proteasome pathway-mediated loss of sarcomeric proteins. American Journal of Physiology-Cell Physiology 2011, 301 (6), C1316-C1324. [CrossRef]
- McFarlane, C.; Plummer, E.; Thomas, M.; Hennebry, A.; Ashby, M.; Ling, N.; Smith, H.; Sharma, M.; Kambadur, R. Myostatin induces cachexia by activating the ubiquitin proteolytic system through an NF-κB-independent, FoxO1-dependent mechanism. Journal of cellular physiology 2006, 209 (2), 501-514.
- Bogdanovich, S.; Krag, T. O.; Barton, E. R.; Morris, L. D.; Whittemore, L.-A.; Ahima, R. S.; Khurana, T. S. Functional improvement of dystrophic muscle by myostatin blockade. Nature 2002, 420 (6914), 418-421. [CrossRef]
- McPherron, A. C.; Lee, S.-J. Double muscling in cattle due to mutations in the myostatin gene. Proceedings of the National Academy of Sciences 1997, 94 (23), 12457-12461. [CrossRef]
- Grobet, L.; Royo Martin, L. J.; Poncelet, D.; Pirottin, D.; Brouwers, B.; Riquet, J.; Schoeberlein, A.; Dunner, S.; Ménissier, F.; Massabanda, J. A deletion in the bovine myostatin gene causes the double–muscled phenotype in cattle. Nature genetics 1997, 17 (1), 71-74. [CrossRef]
- Lee, S.-J.; McPherron, A. C. Regulation of myostatin activity and muscle growth. Proceedings of the National Academy of Sciences 2001, 98 (16), 9306-9311.
- Amthor, H.; Otto, A.; Vulin, A.; Rochat, A.; Dumonceaux, J.; Garcia, L.; Mouisel, E.; Hourdé, C.; Macharia, R.; Friedrichs, M. Muscle hypertrophy driven by myostatin blockade does not require stem/precursor-cell activity. Proceedings of the National Academy of Sciences 2009, 106 (18), 7479-7484. [CrossRef]
- Rooks, D.; Roubenoff, R. Development of Pharmacotherapies for the Treatment of Sarcopenia. The Journal of frailty & aging 2019, 8 (3), 120-130. [CrossRef]
- Lee, S.-J.; Bhasin, S.; Klickstein, L.; Krishnan, V.; Rooks, D. Challenges and future prospects of targeting myostatin/activin A signaling to treat diseases of muscle loss and metabolic dysfunction. The Journals of Gerontology: Series A 2023, 78 (Supplement_1), 32-37. [CrossRef]
- Braga, M.; Simmons, Z.; Norris, K. C.; Ferrini, M. G.; Artaza, J. N. Vitamin D induces myogenic differentiation in skeletal muscle derived stem cells. Endocrine Connections 2017, 6 (3), 139-150. [CrossRef]
- Deldicque, L.; Theisen, D.; Bertrand, L.; Hespel, P.; Hue, L.; Francaux, M. Creatine enhances differentiation of myogenic C2C12 cells by activating both p38 and Akt/PKB pathways. American Journal of Physiology-Cell Physiology 2007, 293 (4), C1263-C1271. [CrossRef]
- Lokireddy, S.; McFarlane, C.; Ge, X.; Zhang, H.; Sze, S. K.; Sharma, M.; Kambadur, R. Retraction: Myostatin induces degradation of sarcomeric proteins through a Smad3 signaling mechanism during skeletal muscle wasting. Molecular endocrinology 2011, 25 (11), 1936-1949. [CrossRef]
- Durieux, A.-C. c.; Amirouche, A.; Banzet, S. b.; Koulmann, N.; Bonnefoy, R. g.; Pasdeloup, M.; Mouret, C.; Bigard, X.; Peinnequin, A.; Freyssenet, D. Ectopic expression of myostatin induces atrophy of adult skeletal muscle by decreasing muscle gene expression. Endocrinology 2007, 148 (7), 3140-3147. [CrossRef]
- Bodine, S. C.; Stitt, T. N.; Gonzalez, M.; Kline, W. O.; Stover, G. L.; Bauerlein, R.; Zlotchenko, E.; Scrimgeour, A.; Lawrence, J. C.; Glass, D. J. Akt/mTOR pathway is a crucial regulator of skeletal muscle hypertrophy and can prevent muscle atrophy in vivo. Nature cell biology 2001, 3 (11), 1014-1019. [CrossRef]
- Kitakaze, T.; Sakamoto, T.; Kitano, T.; Inoue, N.; Sugihara, F.; Harada, N.; Yamaji, R. The collagen derived dipeptide hydroxyprolyl-glycine promotes C2C12 myoblast differentiation and myotube hypertrophy. Biochemical and biophysical research communications 2016, 478 (3), 1292-1297. [CrossRef]
- Okuma, Y.; Nomura, Y. Senescence-accelerated mouse (SAM) as an animal model of senile dementia: pharmacological, neurochemical and molecular biological approach. The Japanese Journal of Pharmacology 1998, 78 (4), 399-404.
- Liu, B.; Liu, J.; Shi, J.-S. SAMP8 mice as a model of age-related cognition decline with underlying mechanisms in Alzheimer’s disease. Journal of Alzheimer’s Disease 2020, 75 (2), 385-395. [CrossRef]
- Morita, Y.; Ishida, T.; Morisawa, S.; Jobu, K.; Ou, Y.; Fujita, H.; Hanazaki, K.; Miyamura, M. Juzentaihoto suppresses muscle atrophy and decreased motor function in SAMP8 mice. Biological and Pharmaceutical Bulletin 2021, 44 (1), 32-38. [CrossRef]
- Bayram, B.; Nikolai, S.; Huebbe, P.; Ozcelik, B.; Grimm, S.; Grune, T.; Frank, J.; Rimbach, G. Biomarkers of oxidative stress, antioxidant defence and inflammation are altered in the senescence-accelerated mouse prone 8. Age 2013, 35, 1205-1217. [CrossRef]
- Yun, G. A.; Leung, K. S.; Siu, P. M. F.; Qin, J. H.; Chow, S. K. H.; Qin, L.; Li, C. Y. Muscle mass, structural and functional investigations of senescence-accelerated mouse P8 (SAMP8). Experimental animals 2015, 64 (4), 425-433. [CrossRef]
- Yoshida, T.; Delafontaine, P. Mechanisms of IGF-1-mediated regulation of skeletal muscle hypertrophy and atrophy. Cells 2020, 9 (9), 1970. [CrossRef]
- Baird, M. F.; Graham, S. M.; Baker, J. S.; Bickerstaff, G. F. Creatine-kinase-and exercise-related muscle damage implications for muscle performance and recovery. Journal of nutrition and metabolism 2012, 2012 (1), 960363. [CrossRef]
- Driessen-Kletter, M.; Amelink, G.; Bär, P.; Van Gijn, J. Myoglobin is a sensitive marker of increased muscle membrane vulnerability. Journal of neurology 1990, 237, 234-238. [CrossRef]






| End point | Placebo (N=37) |
Treatment (N=38) |
Difference between Placebo and Treatment (95% CI) |
p-value |
|---|---|---|---|---|
| Lean muscle mass (g) | 225 | 930.8 | 705.8(433.40, 978.16) | < 0.01** |
| 95% CI for LS Mean | (33.69, 416.31) | (736.90, 1124.7) | ||
| Muscle mass (kg/m²) | 0.02 | 0.15 | 0.13(0.07 to 0.19) | < 0.01** |
| 95% CI for LS Mean | (-0.02, 0.06) | (0.11, 0.19) | ||
| Time to complete 6-meter walk test (TTC-6mWT) (sec) | -0.77 | -1.12 | -0.34(-0.68, 0.00) | < 0.01** |
| 95% CI for LS Mean | (-1.01, -0.53) | (-1.36, -0.87) | ||
| Hand grip strength test(Left Hand) (kg) | 0.81 | 1.07 | 0.27(-0.15, 0.69) | 0.02* |
| 95% CI for LS Mean | (0.51, 1.10) | (0.77, 1.37) | ||
| Hand grip strength test(Right Hand)(kg) | 0.85 | 1.27 | 0.43(-0.04, 0.89) | 0.04* |
| 95% CI for LS Mean | (0.52, 1.17) | (0.94, 1.60) | ||
| TNF-alpha (pg/ml) | 4.3 | 3.97 | -0.33(-8.07, 7.42) | 0.933 |
| 95% CI for LS Mean | (-1.14, 9.74) | (-1.54, 9.48) | ||
| IGF-1 (ng/ml) | 13.51 | 31.44 | 17.93(1.00, 34.87) | 0.038* |
| 95% CI for LS Mean | (1.71, 25.30) | (19.49, 43.40) | ||
| Sex hormones (Estrogen) (pg/ml) | -1.98 | -2.37 | -0.39(-8.45, 7.67) | 0.923 |
| 95% CI for LS Mean | (-7.64, 3.68) | (-8.11, 3.36) | ||
| Sex hormones (testosterone) (pg/ml) | -29.9 | 46.54 | 76.44(-18.68, 171.56) | 0.114 |
| 95% CI for LS Mean | (-96.63, 36.83) | (-21.09, 114.17) | ||
| IL-6 (pg/ml) | 1.31 | 0.04 | -1.27(-4.97, 2.43) | 0.496 |
| 95% CI for LS Mean | (-1.28, 3.90) | (-2.59, 2.67) | ||
| Myoglobin (ng/ml) | 8.15 | -6.45 | -14.6(-20.06, -9.14) | < 0.01** |
| 95% CI for LS Mean | (4.32, 11.98) | (-10.33, -2.56) | ||
| Creatine kinase (CK-MB) (ng/ml) | 3.41 | -0.54 | -3.95(-6.18, -1.72) | < 0.01** |
| 95% CI for LS Mean | (1.84, 4.97) | (-2.13, 1.04) | ||
| Aspartate aminotransferase | 2.57 | -2.83 | -5.39(-10.09, -0.70) | 0.025* |
| 95% CI for LS Mean (IU/L) | (-0.70, 5.84) | (-6.14, 0.49) |
Disclaimer/Publisher’s Note: The statements, opinions and data contained in all publications are solely those of the individual author(s) and contributor(s) and not of MDPI and/or the editor(s). MDPI and/or the editor(s) disclaim responsibility for any injury to people or property resulting from any ideas, methods, instructions or products referred to in the content. |
© 2025 by the authors. Licensee MDPI, Basel, Switzerland. This article is an open access article distributed under the terms and conditions of the Creative Commons Attribution (CC BY) license (http://creativecommons.org/licenses/by/4.0/).