Submitted:
30 May 2025
Posted:
01 June 2025
You are already at the latest version
Abstract
Keywords:
1. Introduction
2. Conceptual Framework and Research Hypotheses

3. Methods
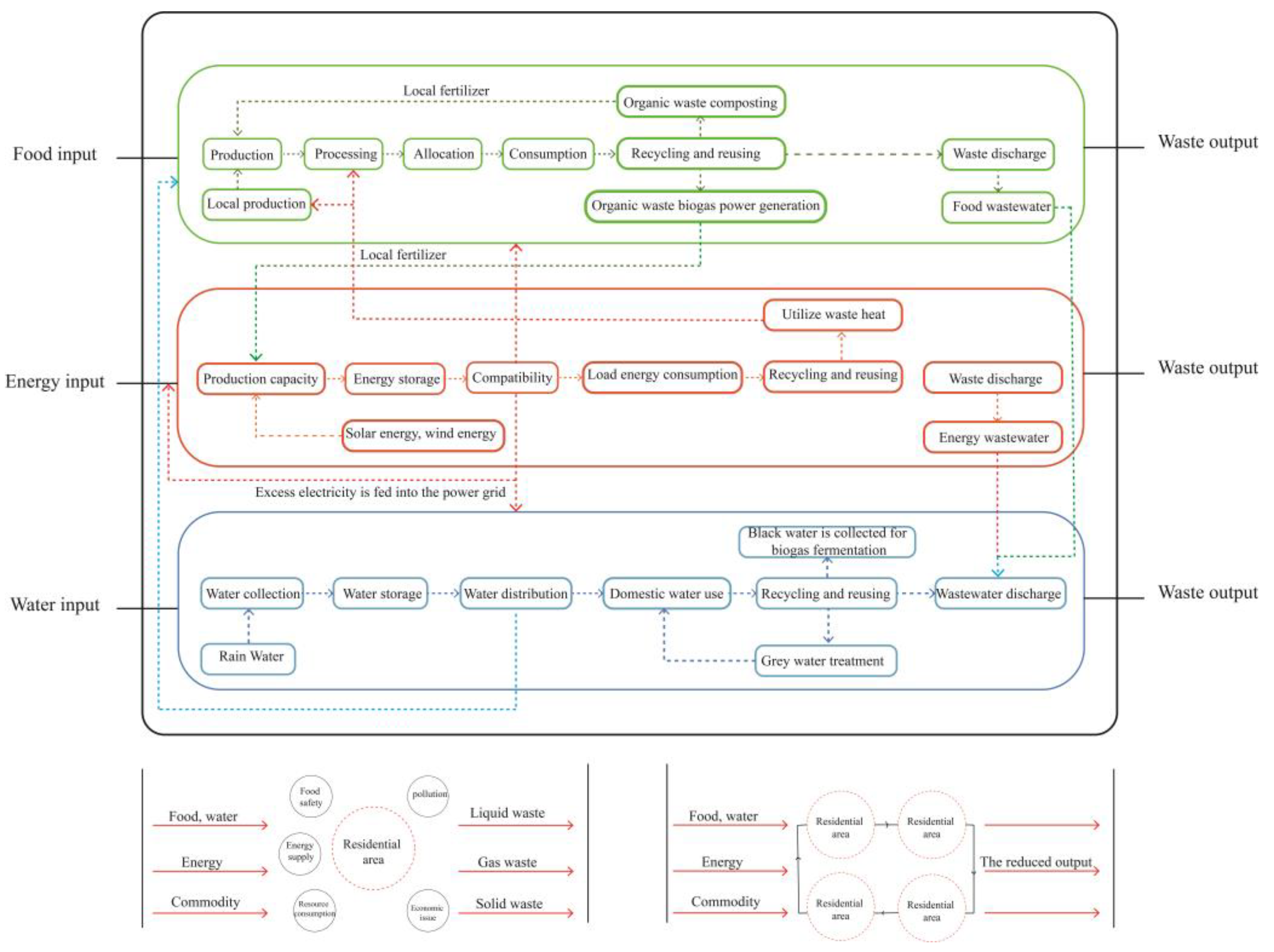
3.1. Definition of System Boundaries
3.2. Data Collection and Spatial Survey


| Spatial Elements | Area (ha) | Proportion of Total Area (%) |
| Water Surface | 33.86 | 7.85% |
| Paved ground Surface | 150.96 | 35.00% |
| Green Space | 87.43 | 20.27% |
| Flat Rooftop | 84.16 | 19.51% |
| including flat rooftops ≥16 m² | 72.37 | 16.78% |
| including flat rooftops ≥64 m² | 62.79 | 14.55% |
| Sloped Rooftop | 44.34 | 10.28% |
| including sloped rooftops ≥16 m² | 37.26 | 8.64% |
3.3. Assessment Model for Resource Production Potential
3.4. Cost Assessment Method
| System Type | Cost Components | Parameter |
| Photovoltaic Power Generation | A: Construction cost of PV modules | 525 CNY /m² |
| B: Operation and maintenance cost | 6.45 CNY /m² | |
| C: Revenue from electricity generation | 57.8 CNY /m² | |
| Open-field Cultivation | D: Land preparation and cultivation cost | 2.5 CNY /m² |
| E: Fertilizer cost | 3 CNY /m² | |
| F: Pesticide cost | 1.5 CNY /m² | |
| G: Labor cost | 4.29 CNY /m² | |
| H: Irrigation cost | 1 CNY /m³ | |
| Greenhouse Cultivation / Indoor Hydroponics | I: Greenhouse construction cost | 350 CNY /m² |
| J: production input cost | 6.28 CNY /m² | |
| K: Operation and maintenance cost | 20 CNY /m² | |
| L: Fertilizer cost | 0.17 CNY /m² | |
| M: Pesticide cost | 0.11 CNY /m² | |
| N: Waste management cost | 10 CNY /m² | |
| O: Irrigation cost | 1.59 CNY /m³ | |
| Rainwater Harvesting | P: Construction cost of rainwater collection facilities | 30 CNY /m² |
| Q: Operation and maintenance cost | 2 CNY /m² | |
| R: Water quality treatment cost | 0.5 CNY /m³ | |
| S: Economic benefit from water savings | 0.5 CNY /m³ |
3.5. Multi-Objective Optimization Model Construction
3.6. Decision Variables and Constraint Settings
| Production Scenario | Energy Production Area (㎡) | Cultivation Area (㎡) | Rainwater Harvesting Area (㎡) |
|---|---|---|---|
![]() |
Rooftop PV 196815 | / | Rooftop 196815 |
![]() |
Rooftop PV 98407 |
Rooftop Cultivation 98407 Ground Agriculture 85125 |
Rooftop 196815 New Green Space 42424 Permeable Pavement 47200 |
![]() |
Rooftop PV 98407 |
Rooftop Greenhouse 98407 Ground Agriculture 85125 |
Rooftop 98407 New Green Space 42424 Permeable Pavement 47200 |
![]() |
Rooftop PV 98407 |
Rooftop Greenhouse 49203 Rooftop Cultivation 49203 Ground Agriculture 85125 |
Rooftop 98407 New Green Space 42424 Permeable Pavement 47200 |
| Waste Output Type | Domestic Wastewater | Household Waste | Organic Household Waste | Feces | Urine |
|---|---|---|---|---|---|
| Per Capita Output | Domestic Water Use × 85% | 0.62 kg/(person·day) | Household Waste × 60% | 0.2 kg/(person·day) | 1.15 kg/(person·day) |
| Annual Output (Community) | 1313369.136t | 7800.561t | 4680.337t | 2516.31t | 14468.7825t |
| Waste Type | Organic Household Waste | Human Feces |
|---|---|---|
| Biogas Yield Potential (m³/kg TS) | 0.389 | 0.49 |
| Total Solids (TS) Content (%) | 10.2 | 20 |
| Category | Constraint Expression | Description |
|---|---|---|
| Food Subsystem | ≤ 85125 | Ground agriculture area limit |
| + ≤98406 | Combined rooftop greenhouse and hydroponics area limit | |
| Energy Subsystem | E≥40030120 | Annual energy output must meet residential electricity demand |
| Water Resource System | W≥26 535 | Annual rainwater harvesting ≥ annual irrigation water demand |
4. Result
4.1. Optimization Results and Validation
| Variable. | Food (%) | Energy (%) | Cost(%) |
|---|---|---|---|
| X1 Ground Planting Area | 0.28% | 0.00% | 0.02% |
| X2 Rooftop Planting Area | 1.03% | 0.00% | 0.07% |
| X3 PV Greenhouse Area | 1.86% | 0.62% | 1.09% |
| X4 Indoor Hydroponics Area | 1.82% | 0.00% | 0.57% |
| y1 Flat Roof PV Area | 0.00% | 2.27% | 1.84% |
4.2. Selection of the Compromise Solution and Parameter Description
| Objective | Value |
|---|---|
| Food Output (F) | 5223462 kg / year |
| Energy Output (E) | 5223462 kWh / year |
| Total Cost (C) | 160448441.93 RMB |
4.3. Spatial Configuration and System Distribution Characteristics
4.4. System Outputs and Resource Balance Validation
| Food Type | Fresh Fruit | Fresh Vegetables |
| Annual Per Capita Consumption (kg) | 75.7 | 110.6 |
| Total Annual Community Consumption (kg) | 2609379 | 8372.42 |
| Energy Type | Electricity (Annual) | Household Energy Consumption (Annual) |
| Per Capita Consumption | 1,196 kWh/person (146.95 kg of standard coal) | 959 kg of standard coal/person |
| Total Annual Community Consumption | 40030120kWh (4744700 kg of standard coal) | 33056730 kg of standard coal |
| Water Metric | Daily Per Capita Water Use | Annual Per Capita Water Resource |
| Per Capita Consumption | 122.81 kg/(person·day) | 121.71 m³/person |
| Total Annual Community Consumption | 1545140.16t | 4195343.7m³ |
5. Discussion
6. Conclusions
Author Contributions
Funding
Data Availability Statement
Conflicts of Interest
References
- Costanzo, V., Evola, G., & Marletta, L. (2016). Energy savings in buildings or UHI mitigation? Comparison between green roofs and cool roofs. Energy and Buildings, 114, 247-255. [CrossRef]
- FAO, I., UNICEF, WFP, WHO. (2024). The State of Food Security and Nutrition in the World 2024 – Financing to end hunger, food insecurity and malnutrition in all its forms. FAO. [CrossRef]
- Frantzeskaki, N., & Kabisch, N. (2016). Designing a knowledge co-production operating space for urban environmental governance—Lessons from Rotterdam, Netherlands and Berlin, Germany. Environmental Science & Policy, 62, 90-98.
- Garcia, D. J., Lovett, B. M., & You, F. (2019). Considering agricultural wastes and ecosystem services in Food-Energy-Water-Waste Nexus system design. Journal of Cleaner Production, 228, 941-955. [CrossRef]
- Ghosh, B., Gubareva, M., Ghosh, A., Paparas, D., & Vo, X. V. (2024). Food, energy, and water nexus: A study on interconnectedness and trade-offs. Energy Economics, 133, 107521. [CrossRef]
- Hachaichi, M., & Egieya, J. (2023). Water-Food-Energy Nexus in Global Cities: Addressing Complex Urban Interdependencies. Water Resources Management, 37(4), 1811-1825. [CrossRef]
- IEA. (2021). Net Zero by 2050: A Roadmap for the Global Energy Sector. https://www.iea.org/reports/net-zero-by-2050.
- Kibler, K. M., Reinhart, D., Hawkins, C., Motlagh, A. M., & Wright, J. (2018). Food waste and the food-energy-water nexus: A review of food waste management alternatives. Waste Management, 74, 52-62. [CrossRef]
- Liu, F., Tait, S., Schellart, A., Mayfield, M., & Boxall, J. (2020). Reducing carbon emissions by integrating urban water systems and renewable energy sources at a community scale. Renewable and sustainable energy reviews, 123, 109767. [CrossRef]
- Ma, N., Zhang, Y., Zhang, R., Zhang, W., & Li, X. (2023). Comprehensive review of food-energy-water nexus at the community scale. Journal of Cleaner Production, 420, 138311. [CrossRef]
- Melius, J., Margolis, R., & Ong, S. (2013). Estimating rooftop suitability for PV: a review of methods, patents, and validation techniques.
- Montealegre, A. L., García-Pérez, S., Guillén-Lambea, S., Monzón-Chavarrías, M., & Sierra-Pérez, J. (2022). GIS-based assessment for the potential of implementation of food-energy-water systems on building rooftops at the urban level. Science of The Total Environment, 803, 149963. [CrossRef]
- Ogbolumani, O. A., & Nwulu, N. I. (2021). Multi-objective optimisation of constrained food-energy-water-nexus systems for sustainable resource allocation. Sustainable Energy Technologies and Assessments, 44, 100967. [CrossRef]
- Ogbonna, C. G., Nwachi, C. C., Okeoma, I. O., & Fagbami, O. A. (2023). Understanding Nigeria’s transition pathway to carbon neutrality using the Multilevel Perspective. Carbon Neutrality, 2(1), 24. [CrossRef]
- Okola, I., Omulo, E. O., Ochieng, D. O., & Ouma, G. (2025). Multi-Objective Optimization of the Food-Energy-Water Nexus Problem: A Review of the Key Concepts and Emerging Opportunities in Objective Functions, Decision Variables, and Optimization Techniques. Earth's Future, 13(4), e2024EF004718. [CrossRef]
- Peng, Z., Sun, Q., Li, P., Sun, F., Ren, S., & Guan, R. (2024). The environmental impact of the entire renovation process of urban aged residential buildings in China. International Journal of Building Pathology and Adaptation, ahead-of-print(ahead-of-print). [CrossRef]
- Ross, T. T., Alim, M. A., & Rahman, A. (2022). Community-scale rural drinking water supply systems based on harvested rainwater: A case study of Australia and Vietnam. Water, 14(11), 1763. [CrossRef]
- Salem, H. S., Pudza, M. Y., & Yihdego, Y. (2022). Water strategies and water–food Nexus: challenges and opportunities towards sustainable development in various regions of the World. Sustainable Water Resources Management, 8(4), 114. [CrossRef]
- Toboso-Chavero, S., Montealegre, A. L., García-Pérez, S., Sierra-Pérez, J., Muñoz-Liesa, J., Gabarrell Durany, X., Villalba, G., & Madrid-López, C. (2023). The potential of local food, energy, and water production systems on urban rooftops considering consumption patterns and urban morphology. Sustainable Cities and Society, 95, 104599. [CrossRef]
- Trypanagnostopoulos, G., Kavga, A., Souliotis, Μ., & Tripanagnostopoulos, Y. (2017). Greenhouse performance results for roof installed photovoltaics. Renewable Energy, 111, 724-731. [CrossRef]
- Van Vuuren, D. P., Bijl, D. L., Bogaart, P., Stehfest, E., Biemans, H., Dekker, S. C., Doelman, J. C., Gernaat, D. E. H. J., & Harmsen, M. (2019). Integrated scenarios to support analysis of the food–energy–water nexus. Nature Sustainability, 2(12), 1132-1141. [CrossRef]
- Zhang, P., Zhang, L., Chang, Y., Xu, M., Hao, Y., Liang, S., Liu, G., Yang, Z., & Wang, C. (2019). Food-energy-water (FEW) nexus for urban sustainability: A comprehensive review. Resources, Conservation and Recycling, 142, 215-224. [CrossRef]







| System | Variable | Description | Value | Utilization Rate of Upper Bound |
|---|---|---|---|---|
| Food | X₁ | Ground-level cultivation area (㎡) | 53056.8 | 62.3 % (≤ 85 125) |
| X₂ | Rooftop cultivation area (㎡) | 192011.8 | 57.0% % (X₂+y₁≤ 336 640) | |
| X₃ | PV greenhouse area (㎡) | 48629.2 | 49.4 % (X₃+X₄≤ 98 406) | |
| X₄ | Indoor hydroponic area (㎡) | 47647.7 | 48.4 % (X₃+X₄≤ 98 406) | |
| Energy | y₁ | Flat-roof PV area (㎡) | 124967.8 | 37.1 % (y₁ +X₂≤ 336 640) |
| y₂ | PV on greenhouse roofs = 0.7 × X₃ (㎡) | 34040.44 | – | |
| y₃ | PV on sloped roofs = 0.2 × S_slope (㎡) | 88 680 | – | |
| y₄ | Biogas production (m³) | 845822 | – | |
| Water | W | Annual rainwater harvest (m³) | 27 385.6 | – |
| G | Annual irrigation demand (m³) | 26 535 | 96.9 % (≤ W) |
Disclaimer/Publisher’s Note: The statements, opinions and data contained in all publications are solely those of the individual author(s) and contributor(s) and not of MDPI and/or the editor(s). MDPI and/or the editor(s) disclaim responsibility for any injury to people or property resulting from any ideas, methods, instructions or products referred to in the content. |
© 2025 by the authors. Licensee MDPI, Basel, Switzerland. This article is an open access article distributed under the terms and conditions of the Creative Commons Attribution (CC BY) license (http://creativecommons.org/licenses/by/4.0/).



