Submitted:
19 May 2025
Posted:
19 May 2025
You are already at the latest version
Abstract
Keywords:
1. Introduction
2. Materials and Methods
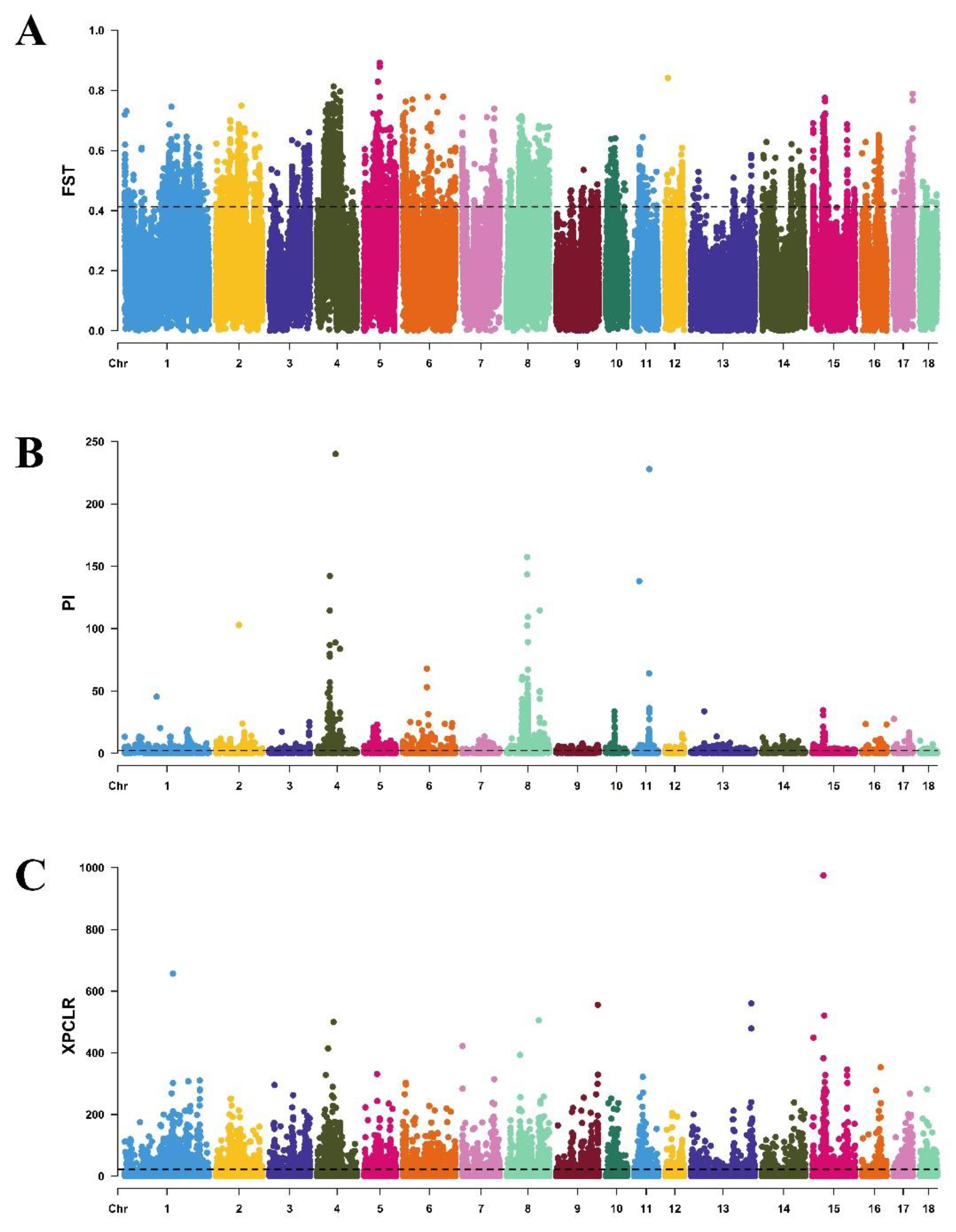
3. Results and Discussion
4. Conclusion
Supplementary Materials
Author Contributions
Funding
Institutional Review Board Statement
Informed Consent Statement
Data Availability Statement
Acknowledgments
Conflicts of Interest
References
- Drewnowski, A. Perspective: The place of pork meat in sustainable healthy diets; Adv Nutr 2024, 15(5): 100213. [CrossRef]
- Zhang, D.; Wang, L.; Ma, S.; Ma, H.; Liu, D. Characterization of pig skeletal muscle transcriptomes in response to low temperature; Vet Med Sci 2023, 9(1): 181-190. [CrossRef]
- Guo, Y.; Huang, Y.; Hou, L.; Ma, J.; Chen, C.; Ai, H.; Huang, L.; Ren, J. Genome-wide detection of genetic markers associated with growth and fatness in four pig populations using four approaches; Genet Sel Evol 2017, 49(1): 21. [CrossRef]
- Wang, M.; Zhang, X.; Kang, L.; Jiang, C.; Jiang, Y. Molecular characterization of porcine necd, snrpn and ube3a genes and imprinting status in the skeletal muscle of neonate pigs; Mol Biol Rep 2012, 39(10): 9415-9422. [CrossRef]
- Zhang, Y.; Zhang, J.; Gong, H.; Cui, L.; Zhang, W.; Ma, J.; Chen, C.; Ai, H.; Xiao, S.; Huang, L.; Yang, B. Genetic correlation of fatty acid composition with growth, carcass, fat deposition and meat quality traits based on gwas data in six pig populations; Meat Sci 2019, 150: 47-55. [CrossRef]
- Passols, M.; Llobet-Cabau, F.; Sebastià, C.; Castelló, A.; Valdés-Hernández, J.; Criado-Mesas, L.; Sánchez, A.; Folch, J.M. Identification of genomic regions, genetic variants and gene networks regulating candidate genes for lipid metabolism in pig muscle; animal 2023, 17(12): 101033. [CrossRef]
- Wang, H.; Wang, X.; Li, M.; Sun, H.; Chen, Q.; Yan, D.; Dong, X.; Pan, Y.; Lu, S. Genome-wide association study of growth traits in a four-way crossbred pig population; Genes (Basel) 2022, 13(11). [CrossRef]
- Xu, J.; Wang, C.; Jin, E.; Gu, Y.; Li, S.; Li, Q. Identification of differentially expressed genes in longissimus dorsi muscle between wei and yorkshire pigs using rna sequencing; Genes Genomics 2018, 40(4): 413-421. [CrossRef]
- Hérault, F.; Damon, M.; Cherel, P.; Le Roy, P. Combined gwas and ldla approaches to improve genome-wide quantitative trait loci detection affecting carcass and meat quality traits in pig; Meat Science 2018, 135: 148-158. [CrossRef]
- Ibragimov, E.; Pedersen, A.; Sloth, N.; Fredholm, M.; Karlskov-Mortensen, P. Identification of a novel qtl for lean meat percentage using imputed genotypes; Animal Genetics 2024, 55: n/a-n/a. [CrossRef]
- An, S.M.; Hwang, J.H.; Kwon, S.; Yu, G.E.; Park, D.H.; Kang, D.G.; Kim, T.W.; Park, H.C.; Ha, J.; Kim, C.W. Effect of single nucleotide polymorphisms in igfbp2 and igfbp3 genes on litter size traits in berkshire pigs; Anim Biotechnol 2018, 29(4): 301-308. [CrossRef]
- Sironen, A.I.; Uimari, P.; Serenius, T.; Mote, B.; Rothschild, M.; Vilkki, J. Effect of polymorphisms in candidate genes on reproduction traits in finnish pig populations; J Anim Sci 2010, 88(3): 821-827. [CrossRef]
- Spitschak, M.; Hoeflich, A. Potential functions of igfbp-2 for ovarian folliculogenesis and steroidogenesis; Front Endocrinol (Lausanne) 2018, 9: 119. [CrossRef]
- Cross, A.J.; Keel, B.N.; Brown-Brandl, T.M.; Cassady, J.P.; Rohrer, G.A. Genome-wide association of changes in swine feeding behaviour due to heat stress; Genet Sel Evol 2018, 50(1): 11. [CrossRef]
- Wang, Y.; Gou, Y.; Yuan, R.; Zou, Q.; Zhang, X.; Zheng, T.; Fei, K.; Shi, R.; Zhang, M.; Li, Y.; Gong, Z.; Luo, C.; Xiong, Y.; Shan, D.; Wei, C.; Shen, L.; Tang, G.; Li, M.; Zhu, L.; Li, X.; Jiang, Y. A chromosome-level genome of chenghua pig provides new insights into the domestication and local adaptation of pigs; Int J Biol Macromol 2024, 270(Pt 1): 131796. [CrossRef]
- Kim, K.S.; Seibert, J.T.; Edea, Z.; Graves, K.L.; Kim, E.S.; Keating, A.F.; Baumgard, L.H.; Ross, J.W.; Rothschild, M.F. Characterization of the acute heat stress response in gilts: Iii. Genome-wide association studies of thermotolerance traits in pigs; J Anim Sci 2018, 96(6): 2074-2085. [CrossRef]
- Li, D.; Wang, Y.; Yuan, T.; Cao, M.; He, Y.; Zhang, L.; Li, X.; Jiang, Y.; Li, K.; Sun, J.; Lv, G.; Su, G.; Wang, Q.; Pan, Y.; Li, X.; Jiang, Y.; Yang, G.; Groenen, M.A.M.; Derks, M.F.L.; Ding, R.; Ding, X.; Yu, T. Pangenome and genome variation analyses of pigs unveil genomic facets for their adaptation and agronomic characteristics; Imeta 2024, 3(6): e257. [CrossRef]
- Zhang, D.; Ma, S.; Wang, L.; Ma, H.; Wang, W.; Xia, J.; Liu, D. Min pig skeletal muscle response to cold stress; PLoS One 2022, 17(9): e0274184. [CrossRef]
- Danecek, P.; Auton, A.; Abecasis, G.; Albers, C.A.; Banks, E.; DePristo, M.A.; Handsaker, R.E.; Lunter, G.; Marth, G.T.; Sherry, S.T.; McVean, G.; Durbin, R. The variant call format and vcftools; Bioinformatics 2011, 27(15): 2156-2158. [CrossRef]
- Wang, K.; Li, M.; Hakonarson, H. Annovar: Functional annotation of genetic variants from high-throughput sequencing data; Nucleic Acids Res 2010, 38(16): e164. [CrossRef]
- Weir, B.S.; Cockerham, C.C. Estimating f-statistics for the analysis of population structure; Evolution 1984, 38(6): 1358-1370. [CrossRef]
- Luo, W.; Luo, C.; Wang, M.; Guo, L.; Chen, X.; Li, Z.; Zheng, M.; Folaniyi, B.S.; Luo, W.; Shu, D.; Song, L.; Fang, M.; Zhang, X.; Qu, H.; Nie, Q. Genome diversity of chinese indigenous chicken and the selective signatures in chinese gamecock chicken; Sci Rep 2020, 10(1): 14532. [CrossRef]
- Chen, H.; Patterson, N.; Reich, D. Population differentiation as a test for selective sweeps; Genome Res 2010, 20(3): 393-402. [CrossRef]
- Witkowski, A.; Thweatt, J.; Smith, S. Mammalian acsf3 protein is a malonyl-coa synthetase that supplies the chain extender units for mitochondrial fatty acid synthesis; J Biol Chem 2011, 286(39): 33729-33736. [CrossRef]
- He, W.; Fang, X.; Lu, X.; Liu, Y.; Li, G.; Zhao, Z.; Li, J.; Yang, R. Function identification of bovine acsf3 gene and its association with lipid metabolism traits in beef cattle; Front Vet Sci 2021, 8: 766765. [CrossRef]
- Wang, W.; Ma, C.; Zhang, Q.; Jiang, Y. Tmt-labeled quantitative malonylome analysis on the longissimus dorsi muscle of laiwu pigs reveals the role of acot7 in fat deposition; J Proteomics 2024, 298: 105129. [CrossRef]
- Breton, S.; Brown, D. Regulation of luminal acidification by the v-atpase; Physiology (Bethesda) 2013, 28(5): 318-329. [CrossRef]
- Yang, S.; Hou, Y.; Zhang, H.; Hao, Y.; Zhang, Y.; Zhao, Z.; Ruan, W.; Duan, X. Atp6v1h deficiency impairs glucose tolerance by augmenting endoplasmic reticulum stress in high fat diet fed mice; Arch Biochem Biophys 2022, 716: 109116. [CrossRef]
- Ahmad, F.; Qaisar, R. Nicotinamide riboside kinase 2: A unique target for skeletal muscle and cardiometabolic diseases; Biochimica et Biophysica Acta (BBA) - Molecular Basis of Disease 2024, 1870(8): 167487. [CrossRef]
- Diguet, N.; Trammell, S.A.J.; Tannous, C.; Deloux, R.; Piquereau, J.; Mougenot, N.; Gouge, A.; Gressette, M.; Manoury, B.; Decaux, J.F.; Lavery, G.G.; Baczkó, I.; Zoll, J.; Garnier, A.; Li, Z.; Brenner, C.; Mericskay, M. Nicotinamide riboside preserves cardiac function in a mouse model of dilated cardiomyopathy; Circulation 2018, 137(21): 2256-2273. [CrossRef]
- Zhao, L.; Yang, H.; Li, M.; Xiao, M.; Li, X.; Cheng, L.; Cheng, W.; Chen, M.; Zhao, Y. Global gene expression profiling of perirenal brown adipose tissue whitening in goat kids reveals novel genes linked to adipose remodeling; J Anim Sci Bio-technol 2024, 15(1): 47. [CrossRef]
- Heck, J.N.; Mellman, D.L.; Ling, K.; Sun, Y.; Wagoner, M.P.; Schill, N.J.; Anderson, R.A. A conspicuous connection: Structure defines function for the phosphatidylinositol-phosphate kinase family; Critical reviews in biochemistry and molecular biology 2007, 42(1): 15-39. [CrossRef]
- Qu, M.; Chen, M.; Gong, W.; Huo, S.; Yan, Q.; Yao, Q.; Lai, Y.; Chen, D.; Wu, X.; Xiao, G. Pip5k1c loss in chondrocytes causes spontaneous osteoarthritic lesions in aged mice; Aging Dis 2023, 14(2): 502-514. [CrossRef]
- Wright, B.D.; Loo, L.; Street, S.E.; Ma, A.; Taylor-Blake, B.; Stashko, M.A.; Jin, J.; Janzen, W.P.; Frye, S.V.; Zylka, M.J. The lipid kinase pip5k1c regulates pain signaling and sensitization; Neuron 2014, 82(4): 836-847. [CrossRef]
- Huang, G.; Yang, C.; Guo, S.; Huang, M.; Deng, L.; Huang, Y.; Chen, P.; Chen, F.; Huang, X. Adipocyte-specific deletion of pip5k1c reduces diet-induced obesity and insulin resistance by increasing energy expenditure; Lipids Health Dis 2022, 21(1): 6. [CrossRef]
- Wyss, M.; Kaddurah-Daouk, R. Creatine and creatinine metabolism; Physiol Rev 2000, 80(3): 1107-1213. [CrossRef]
- Stockebrand, M.; Sasani, A.; Das, D.; Hornig, S.; Hermans-Borgmeyer, I.; Lake, H.A.; Isbrandt, D.; Lygate, C.A.; Heerschap, A.; Neu, A.; Choe, C.U. A mouse model of creatine transporter deficiency reveals impaired motor function and muscle energy metabolism; Front Physiol 2018, 9: 773. [CrossRef]
- Wallimann, T.; Dolder, M.; Schlattner, U.; Eder, M.; Hornemann, T.; Kraft, T.; Stolz, M. Creatine kinase: An enzyme with a central role in cellular energy metabolism; Magma 1998, 6(2-3): 116-119. [CrossRef]
- Miller, S.G.; Hafen, P.S.; Law, A.S.; Springer, C.B.; Logsdon, D.L.; O'Connell, T.M.; Witczak, C.A.; Brault, J.J. Amp deamination is sufficient to replicate an atrophy-like metabolic phenotype in skeletal muscle; Metabolism 2021, 123: 154864. [CrossRef]
- Ogawa, T.; Kouzu, H.; Osanami, A.; Tatekoshi, Y.; Sato, T.; Kuno, A.; Fujita, Y.; Ino, S.; Shimizu, M.; Toda, Y.; Ohwada, W.; Yano, T.; Tanno, M.; Miki, T.; Miura, T. Downregulation of extramitochondrial bckdh and its uncoupling from amp deaminase in type 2 diabetic oletf rat hearts; Physiol Rep 2023, 11(4): e15608. [CrossRef]
- Hong, S.; Zhou, W.; Fang, B.; Lu, W.; Loro, E.; Damle, M.; Ding, G.; Jager, J.; Zhang, S.; Zhang, Y.; Feng, D.; Chu, Q.; Dill, B.D.; Molina, H.; Khurana, T.S.; Rabinowitz, J.D.; Lazar, M.A.; Sun, Z. Dissociation of muscle insulin sensitivity from exercise endurance in mice by hdac3 depletion; Nat Med 2017, 23(2): 223-234. [CrossRef]
- Nakagawa, Y.; Satoh, A.; Yabe, S.; Furusawa, M.; Tokushige, N.; Tezuka, H.; Mikami, M.; Iwata, W.; Shingyouchi, A.; Matsuzaka, T.; Kiwata, S.; Fujimoto, Y.; Shimizu, H.; Danno, H.; Yamamoto, T.; Ishii, K.; Karasawa, T.; Takeuchi, Y.; Iwasaki, H.; Shimada, M.; Kawakami, Y.; Urayama, O.; Sone, H.; Takekoshi, K.; Kobayashi, K.; Yatoh, S.; Takahashi, A.; Yahagi, N.; Suzuki, H.; Yamada, N.; Shimano, H. Hepatic creb3l3 controls whole-body energy homeostasis and improves obesity and diabetes; Endocrinology 2014, 155(12): 4706-4719. [CrossRef]
- Ruppert, P.M.M.; Kersten, S. Mechanisms of hepatic fatty acid oxidation and ketogenesis during fasting; Trends Endocrinol Metab 2024, 35(2): 107-124. [CrossRef]
- Wang, W.; Qian, J.; Shang, M.; Qiao, Y.; Huang, J.; Gao, X.; Ye, Z.; Tong, X.; Xu, K.; Li, X.; Liu, Z.; Zhou, L.; Zheng, S. Integrative analysis of the transcriptome and metabolome reveals the importance of hepatokine fgf21 in liver aging; Genes Dis 2024, 11(5): 101161. [CrossRef]
- Zhao, Y.D.; Cai, L.; Mirza, M.K.; Huang, X.; Geenen, D.L.; Hofmann, F.; Yuan, J.X.; Zhao, Y.Y. Protein kinase g-i deficiency induces pulmonary hypertension through rho a/rho kinase activation; Am J Pathol 2012, 180(6): 2268-2275. [CrossRef]
- Shi, L.; Lv, X.; Liu, L.; Yang, Y.; Ma, Z.; Han, B.; Sun, D. A post-gwas confirming effects of prkg1 gene on milk fatty acids in a chinese holstein dairy population; BMC Genet 2019, 20(1): 53. [CrossRef]
- Liu, X.; Li, M.; Chen, Z.; Yu, Y.; Shi, H.; Yu, Y.; Wang, Y.; Chen, R.; Ge, J. Mitochondrial calpain-1 activates nlrp3 inflammasome by cleaving atp5a1 and inducing mitochondrial ros in cvb3-induced myocarditis; Basic Res Cardiol 2022, 117(1): 40. [CrossRef]
- Rhein, V.F.; Carroll, J.; Ding, S.; Fearnley, I.M.; Walker, J.E. Ndufaf5 hydroxylates ndufs7 at an early stage in the assembly of human complex i; Journal of Biological Chemistry 2016, 291(28): 14851-14860. [CrossRef]
- Xu, Y.; Xue, D.; Kyani, A.; Bankhead, A.; Roy, J.; Ljungman, M.; Neamati, N. First-in-class nadh/ubiquinone oxidoreductase core subunit s7 (ndufs7) antagonist for the treatment of pancreatic cancer; ACS Pharmacol Transl Sci 2023, 6(8): 1164-1181. [CrossRef]
- Chen, J.; Gao, L. Slc7a11-mediated cystine import protects against ndufs7 deficiency-induced cell death in hek293t cells; Biochem Biophys Res Commun 2024, 723: 150178. [CrossRef]
- Venditti, P.; Di Stefano, L.; Di Meo, S. Oxidative stress in cold-induced hyperthyroid state; J Exp Biol 2010, 213(Pt 17): 2899-2911. [CrossRef]
- Hunt, M.C.; Solaas, K.; Kase, B.F.; Alexson, S.E. Characterization of an acyl-coA thioesterase that functions as a major regulator of peroxisomal lipid metabolism; J Biol Chem 2002, 277(2): 1128-1138. [CrossRef]
- Wang, J.; Wen, Y.; Zhao, W.; Zhang, Y.; Lin, F.; Ouyang, C.; Wang, H.; Yao, L.; Ma, H.; Zhuo, Y.; Huang, H.; Shi, X.; Feng, L.; Lin, D.; Jiang, B.; Li, Q. Hepatic conversion of acetyl-coA to acetate plays crucial roles in energy stress; eLife 2023, 12. [CrossRef]
- Bajaj, R.; Rodriguez, B.L.; Russell, W.K.; Warner, A.N.; Diao, L.; Wang, J.; Raso, M.G.; Lu, W.; Khan, K.; Solis, L.S.; Batra, H.; Tang, X.; Fradette, J.F.; Kundu, S.T.; Gibbons, D.L. Impad1 and syt11 work in an epistatic pathway that regulates emt-mediated vesicular trafficking to drive lung cancer invasion and metastasis; Cell Reports 2022, 40(13): 111429. [CrossRef]
- Yang, Y. F.; Wang, Y.Y.; Hsiao, M.; Lo, S.; Chang, Y.C.; Jan, Y.H.; Lai, T.C.; Lee, Y.C.; Hsieh, Y.C.; Yuan, S.S.F. Impad1 functions as mitochondrial electron transport inhibitor that prevents ros production and promotes lung cancer metastasis through the ampk-notch1-hey1 pathway; Cancer Letters 2020, 485: 27-37. [CrossRef]
- Lo, N.W.; Shaper, J.H.; Pevsner, J.; Shaper, N.L. The expanding beta 4-galactosyltransferase gene family: Messages from the databanks; Glycobiology 1998, 8(5): 517-526. [CrossRef]
- Rodeheffer, C.; Shur, B.D. Targeted mutations in beta1,4-galactosyltransferase i reveal its multiple cellular functions; Biochim Biophys Acta 2002, 1573(3): 258-270. [CrossRef]
- Youakim, A.; Dubois, D.H.; Shur, B.D. Localization of the long form of beta-1,4-galactosyltransferase to the plasma membrane and golgi complex of 3t3 and f9 cells by immunofluorescence confocal microscopy; Proc Natl Acad Sci U S A 1994, 91(23): 10913-10917. [CrossRef]

| KEGG Pathways | Enrishment Genes | Corrected P-Value |
| cGMP-PKG signaling pathway |
NFATC2, MAP2K2, MYLK4, CREB3L3, AKT3, PRKG1 |
0.0089 |
| PI3K-Akt signaling pathway |
ERBB4, CREB3L3, MAP2K2, GNG7, AKT3, MDM2, ANGPT1, BDNF |
0.0124 |
| Kaposi sarcoma-associated herpesvirus infection |
NFATC2, MAP2K2, PREX1, GNG7, AKT3, LYN |
0.0126 |
| Ubiquitin mediated proteolysis | APC2, RCHY1, MDM2, UBE2C, PIAS4 | 0.0179 |
| Human T-cell leukemia virus 1 infection |
CDKN2B, NFATC2, CREB3L3 , MAP2K2, AKT3, APC2 |
0.0179 |
| Human cytomegalovirus infection |
NFATC2, CREB3L3, MAP2K2, GNG7, AKT3, MDM2 |
0.0192 |
| B cell receptor signaling pathway | MAP2K2, NFATC2, AKT3, LYN | 0.0192 |
| Ras signaling pathway | EXOC2, GNG7, MAP2K2, AKT3, BDNF, ANGPT1 | 0.0204 |
| Cellular senescence | CDKN2B, MAP2K2, NFATC2, AKT3, MDM2 | 0.0223 |
| Hepatitis B | CREB3L3, NFATC2, AKT3, APAF1, MAP2K2 | 0.0227 |
| Fc gamma R-mediated phagocytosis | PIP5K1C, DOCK2, LYN, AKT3 | 0.0234 |
| Bladder cancer | MAP2K2, MDM2, DAPK3 | 0.0245 |
| Prostate cancer | CREB3L3, MDM2, AKT3, MAP2K2 | 0.0248 |
| Chemokine signaling pathway | DOCK2, GNG7, LYN, AKT3, PREX1 | 0.0327 |
| Thyroid hormone signaling pathway | MAP2K2, MDM2, AKT3, MED13 | 0.0369 |
| Yersinia infection | PIP5K1C, MAP2K2, NFATC2, AKT3 | 0.0379 |
| Platelet activation | LYN, AKT3, PRKG1, MYLK4 | 0.0379 |
| VEGF signaling pathway | MAP2K2, NFATC2, AKT3 | 0.0379 |
| Regulation of actin cytoskeleton | MOS, MAP2K2, PIP5K1C, MYLK4, MYH10 | 0.0388 |
| Long-term depression | MAP2K2, LYN, PRKG1 | 0.0388 |
| Relaxin signaling pathway | CREB3L3, GNG7, AKT3, MAP2K2 | 0.0388 |
| FoxO signaling pathway | CDKN2B, MAP2K2, MDM2, AKT3 | 0.0391 |
| Apelin signaling pathway | MAP2K2, MYLK4, AKT3, GNG7 | 0.0424 |
| Fc epsilon RI signaling pathway | MAP2K2, LYN, AKT3 | 0.0457 |
Disclaimer/Publisher’s Note: The statements, opinions and data contained in all publications are solely those of the individual author(s) and contributor(s) and not of MDPI and/or the editor(s). MDPI and/or the editor(s) disclaim responsibility for any injury to people or property resulting from any ideas, methods, instructions or products referred to in the content. |
© 2025 by the authors. Licensee MDPI, Basel, Switzerland. This article is an open access article distributed under the terms and conditions of the Creative Commons Attribution (CC BY) license (http://creativecommons.org/licenses/by/4.0/).
