Submitted:
27 April 2025
Posted:
28 April 2025
You are already at the latest version
Abstract
Keywords:
1. Introduction
1.1. Background and Motivation
- Adaptability: Enabling quick integration of new sensor types and data channels.
- Cost-efficiency: Reducing overall expenditures by employing readily available components.
- User-friendliness: Simplifying the process of system setup so that researchers can concentrate on scientific inquiry rather than technical integration.
1.2. Challenges in Traditional Instrumentation Systems
- Complex Configuration: The need for extensive manual intervention during setup and calibration[17].
- Limited Scalability: Difficulties in expanding the system to include new measurement devices[18].
- High Operational Costs: Increased expenses due to proprietary components and specialized interfaces[19].
1.3. Modular Plug-and-Play Paradigm
- Standardized Interfaces: Uniform connectors and protocols that ensure compatibility across a wide range of devices.
- Ease of Integration: Simplified assembly and disassembly processes that reduce setup time and minimize technical barriers.
- Future-proofing: The ability to seamlessly incorporate emerging sensor technologies without overhauling the existing infrastructure.
1.4. Leveraging the APP-All MCU 2023 Development Board
- Robust Performance: Reliable processing power that supports high-precision data acquisition.
- Versatility: Compatibility with various sensors and communication interfaces[25].
- Scalability: The ability to expand the system easily[26] as new experimental requirements emerge.
- Cost-effectiveness: Utilizing an off-the-shelf solution that balances performance with affordability[27].
1.5. Scope and Organization of This Work
2. Materials and Methods
2.1. Hardware Components and System Architecture
- Robust integration of multiple sensors through the I2C interface.
- Dedicated conditioning circuits to enhance measurement precision.
- A scalable architecture that supports easy expansion for future sensors.
- Stable power and signal management to ensure consistent data acquisition.
2.2. Software Implementation and Real-Time Data Acquisition
2.3. Experimental Protocol and Debugging Strategies
- Calibration and Standardization: Each sensor was calibrated against known standards to minimize error margins.
- Real-Time Monitoring: The Bokeh-based visualization system provided instantaneous graphical feedback, enabling immediate detection of any irregularities.
- Data Logging and Grepping: Comprehensive logging allowed for the easy extraction and analysis of sensor data, which is critical for identifying and resolving communication or processing errors.
- Modular Debugging: The modular design of both hardware and software permitted isolated testing of individual components, streamlining the troubleshooting process.
2.4. System Integration and Calibration Procedures
- Baseline Measurements: Recording initial sensor outputs under stable conditions.
- Reference Comparison: Adjusting sensor readings based on discrepancies with known standards.
- Iterative Tuning: Repeating the calibration process until the sensor outputs stabilized within acceptable error margins.
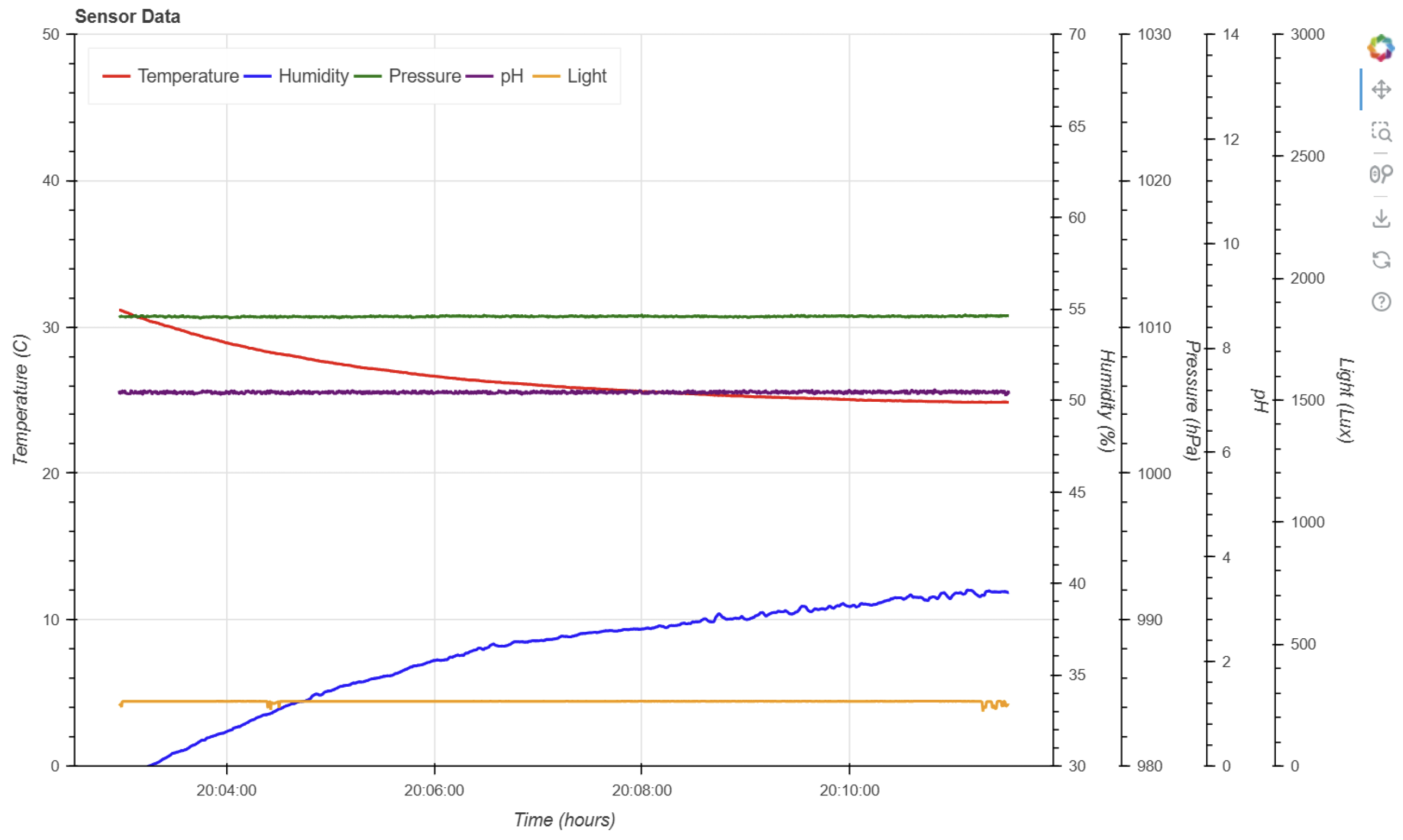
2.5. Data Analysis, Post-Processing, and Visualization
- Zoom into specific time intervals for detailed analysis.
- Overlay historical data to identify long-term trends.
- Configure alerts based on threshold violations in sensor readings.
2.6. System Integration and Configuration Overview
3. Results
3.1. Microchip APP-All MCU 2023 Code Implementation and Sensor Data Acquisition
3.2. Python Real-Time Data Acquisition, Visualization, and Debugging

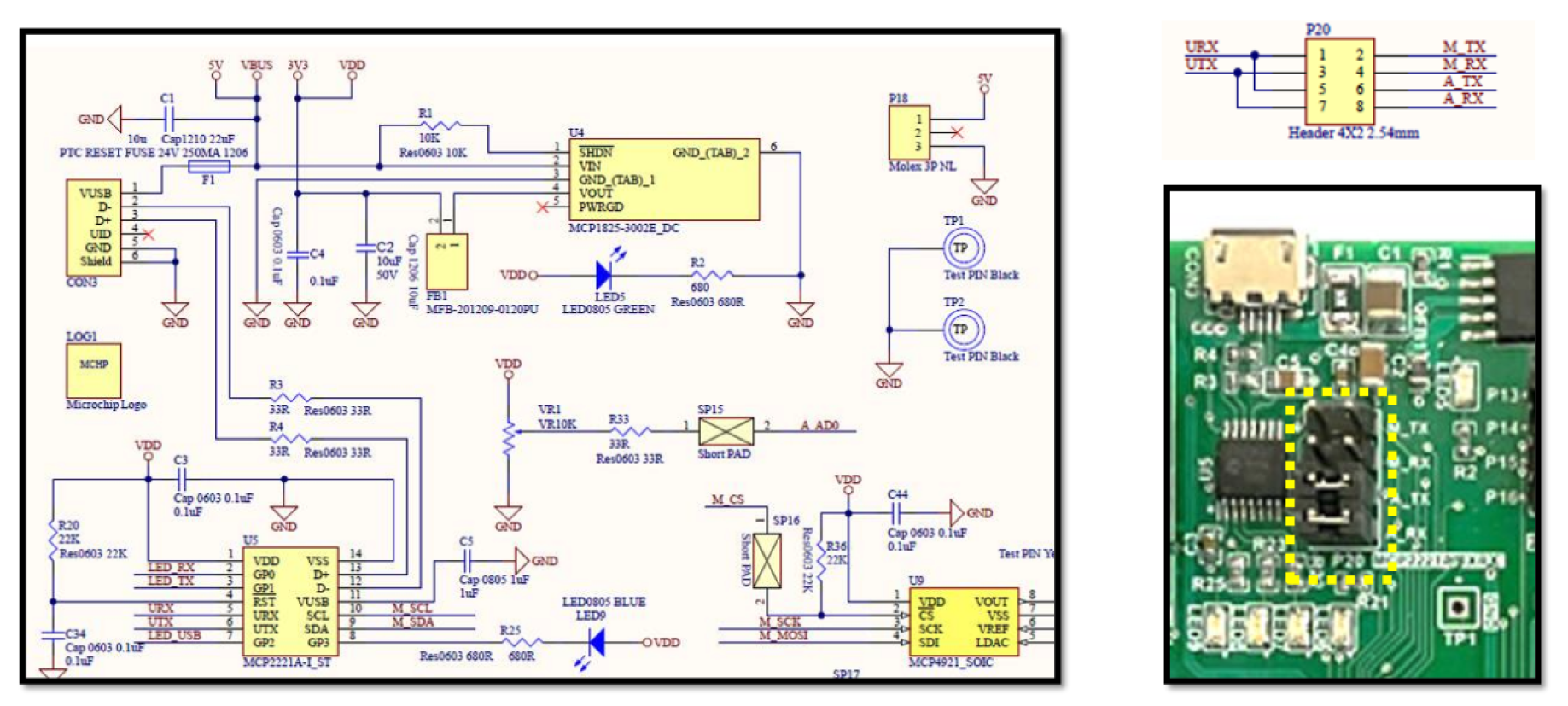
3.3. Host Interface – MCP2221A for UART and I2C Full LED Indicator
- USB-to-Serial Conversion: Enabling a straightforward bridge from the micro-controller’s UART to a USB COM port on the host PC.
- I2C Pass-Through: Allowing direct I2C transactions for diagnostic or configuration tasks.
- Full LED Indicator: Providing real-time feedback on data transmission, power status, and I2C activity.


3.4. Final Device Setup and Sensor Configuration
4. Discussion
4.1. Hardware and Firmware Performance
4.2. Real-Time Data Visualization and Host Interface
4.3. Future Improvements and Research Opportunities
4.4. Scalability and Adaptability of the System
4.5. System Robustness, Reliability, and Operational Efficiency
4.6. Comparison to Traditional Instrumentation Systems
4.7. Impact on Laboratory Workflow and Research Productivity
5. Conclusions
5.1. Summary of Work and Contributions
5.2. Implications and Benefits
5.3. Future Directions and Final Remarks
5.4. Integration with Emerging Technologies
5.5. Educational and Training Implications
Author Contributions
Funding
Data Availability Statement
Conflicts of Interest
Abbreviations
| I2C | Inter-Integrated Circuit |
| POC | Proof of Concept |
| PH | Potential of Hydrogen |
| UART | Universal asynchronous receiver-transmitter |
References
- Salman, A. S.; Aish, A. H.; Alnasser, Y. A. M.; Alsultan, A. A.; Almuqaibel, A. A.; Hussain, A. A.; Alghareeb, G. H.; Alobaid, F. A.; Alali, M. A. Development of Advanced Laboratory Techniques. Scientific Journal of Research Publishing, 2019, 1, 1–15. [Google Scholar]
- Vescovi, R.; Chard, R.; Saint, N. D.; Blaiszik, B.; Pruyne, J.; Bicer, T.; Lavens, A.; Liu, Z.; Papka, M. E.; Narayanan, S.; Schwarz, N.; Chard, K.; Foster, I. T. Linking Scientific Instruments and Computation: Patterns, Technologies, and Experiences. Patterns 2022, 3, 100606. [Google Scholar] [CrossRef] [PubMed]
- Reid, D. P.; Burridge, J.; Lowe, D. B.; Drysdale, T. D. Open-source remote laboratory experiments for controls engineering education. International Journal of Mechanical Engineering Education 2022, 50, 828–848. [Google Scholar] [CrossRef]
- Aveiro, D.; Freitas, V.; Cunha, E.; Quintal, F.; Almeida, Y. Traditional vs. Low-Code Development: Comparing Needed Effort and System Complexity in the NexusBRaNT Experiment. In Proceedings of the 2023 IEEE 25th Conference on Business Informatics (CBI), Prague, Czech Republic, 21–23 June 2023; IEEE: Piscataway, NJ, USA, 2023; pp. 1–10. [Google Scholar] [CrossRef]
- Dogra, A.; Padhee, S. S.; Singla, E. An Optimal Architectural Design for Unconventional Modular Reconfigurable Manipulation System. Journal of Mechanical Design 2021, 143, 063303. [Google Scholar] [CrossRef]
- Liang, G.; Wu, D.; Tu, Y.; Lam, T. L. Decoding Modular Reconfigurable Robots: A Survey on Mechanisms and Design. The International Journal of Robotics Research 2024, 43, 02783649241283847. [Google Scholar] [CrossRef]
- Kirchner, E.; Wallmersperger, T.; Gwosch, T.; Menning, J. D. M.; Peters, J.; Breimann, R.; Kraus, B.; Welzbacher, P.; Küchenhof, J.; Krause, D.; Knoll, E.; Otto, M.; Muhammedi, B.; Seltmann, S.; Hasse, A.; Schäfer, G.; Lohrengel, A.; Thielen, S.; Stiemcke, Y.; Koch, O.; Ewert, A.; Rosenlöcher, T.; Schlecht, B.; Prokopchuk, A.; Henke, E. M.; Herbst, F.; Matthiesen, S.; Riehl, D.; Keil, F.; Hofmann, K.; Pape, F.; Konopka, D.; Poll, G.; Steppeler, T.; Ottermann, R.; Dencker, F.; Wurz, M. C.; Puchtler, S.; Baszenski, T.; Winnertz, M.; Jacobs, G.; Lehmann, B.; Stahl, K. A Review on Sensor-Integrating Machine Elements. Advanced Sensor Research 2024, 3, 2300113. [Google Scholar] [CrossRef]
- Bhola, B.; Kumar, R.; Rani, P.; Sharma, R.; Mohammed, M. A.; Yadav, K.; Alkwai, L. M. Quality-enabled decentralized dynamic IoT platform with scalable resources integration. IET Communications 2022, 16, 2111–2121. [Google Scholar] [CrossRef]
- Malshe, A. P.; Bapat, S.; Rajurkar, K. P.; Liu, A.; Linares, J.-M. Exploring the Intersection of Biology and Design for Product Innovations. CIRP Annals 2023, 72, 569–592. [Google Scholar] [CrossRef]
- Abolhasani, M.; Brown, K. A. Role of AI in Experimental Materials Science. MRS Bulletin 2023, 48, 134–141. [Google Scholar] [CrossRef]
- Yadav, V.; Agarwal, V.; Jain, P.; Ramuhalli, P.; Zhao, X.; Ulmer, C.; Carlson, J.; Eskins, D.; Iyengar, R. State-of-Technology and Technical Challenges in Advanced Sensors, Instrumentation, and Communication to Support Digital Twin for Nuclear Energy Application; U.S. Nuclear Regulatory Commission: Washington, DC, USA, 2023. Available online: https://www.nrc.gov/docs/ML2305/ML23058A085.pdf (accessed on 2025/04/01).
- Ledin, J. Architecting High-Performance Embedded Systems: Design and Build High-Performance Real-Time Digital Systems Based on FPGAs and Custom Circuits; Packt Publishing: Birmingham, UK, 2021. [Google Scholar]
- Masreliez, L. The Fragmented Smart Home: A Comprehensive Analysis of Available Interoperable Solutions to Connect Wireless Smart Home Communications. Bachelor’s Thesis, University of Skövde, Skövde, Sweden, 2021. [Google Scholar]
- Martin, J.; Linhard, K.; Oberste-Ufer, K.; Preidel, C. Bridging Information Gaps in AECO Industry: A Prototype Framework for Standardized Product Data Provision. In Proceedings of the 5th European Conference on Computing in Construction (EC3), Chania, Crete, Greece, 15–17 July 2024; European Council on Computing in Construction: Leuven, Belgium, 2024; pp. 1–10. [Google Scholar] [CrossRef]
- Martinelli, E. Design and Evaluation of Robotic Endeffectors for Precise Manipulation of Biological Samples. Master’s Thesis, KTH Royal Institute of Technology, Stockholm, Sweden, 2024. Available online: https://kth.diva-portal.org/smash/record.jsf?pid=diva2:1901450 (accessed on 2025/04/01).
- Ji, H.; Daughton, W.; Jara-Almonte, J.; Le, A.; Stanier, A.; Yoo, J. Magnetic Reconnection in the Era of Exascale Computing and Multiscale Experiments. Nature Reviews Physics 2022, 4, 263–282. [Google Scholar] [CrossRef]
- Beltrán, J.; Guindel, C.; de la Escalera, A.; García, F. Automatic Extrinsic Calibration Method for LiDAR and Camera Sensor Setups. IEEE Transactions on Intelligent Transportation Systems 2022, 23, 17677–17689. [Google Scholar] [CrossRef]
- Lombardo, L. Distributed Measurement Systems: Advantages and Challenges of Wireless Sensor Networks. IEEE Instrumentation & Measurement Magazine 2022, 25, 21–28. [Google Scholar] [CrossRef]
- Bamhdi, A. Requirements Capture and Comparative Analysis of Open Source versus Proprietary Service Oriented Architecture. Computer Standards & Interfaces 2021, 74, 103468. [Google Scholar] [CrossRef]
- Liao, C.-W.; Yu, H.-C.; Liao, Y.-C. Verification of SPI Protocol Using Universal Verification Methodology for Modern IoT and Wearable Devices. Electronics 2025, 14, 837. [Google Scholar] [CrossRef]
- Khabbazi, M. R.; Danielsson, F.; Massouh, B.; Lennartson, B. Plug and Produce—a review and future trend. The International Journal of Advanced Manufacturing Technology 2024, 134, 3991–4014. [Google Scholar] [CrossRef]
- Devine, J.; Moskal, M.; de Halleux, J. P.; Ball, T.; Hodges, S.; D’Amone, G.; Gakure, D.; Finney, J.; Underwood, L.; Hartley, K.; Kos, P.; Oppenheim, M. Plug-and-Play Physical Computing with Jacdac. Proceedings of the ACM on Interactive, Mobile, Wearable and Ubiquitous Technologies 2022, 6, Article110,1–30. [Google Scholar] [CrossRef]
- Wu, Q.; Chen, Y.; Sun, Y.; Pan, J. CapsDA-Net: A Convolutional Capsule Domain-Adversarial Neural Network for EEG-Based Attention Recognition. In Proceedings of the 17th International Conference on Intelligent Computing (ICIC 2024), Nanjing, China, 16–19 August 2024; Springer: Cham, Switzerland, 2024; pp. 15–28. [Google Scholar] [CrossRef]
- Microchip Technology. AVR® DA micro-controllers (MCUs). Available online: https://www.microchip.com/en-us/products/micro-controllers-and-microprocessors/8-bit-mcus/avr-mcus/avr-da (accessed on 2025/04/01).
- Pyo, S.; Lee, J.; Bae, K.; Sim, S.; Kim, J. Recent Progress in Flexible Tactile Sensors for Human-Interactive Systems: From Sensors to Advanced Applications. Advanced Materials 2021, 33, 2005902. [Google Scholar] [CrossRef] [PubMed]
- Wilson, A. N.; Kumar, A.; Jha, A.; Cenkeramaddi, L. R. Embedded Sensors, Communication Technologies, Computing Platforms and Machine Learning for UAVs: A Review. IEEE Sensors Journal 2021, 22, 1807–1826. [Google Scholar] [CrossRef]
- Shanavas, S.; Vipin, V.; Anandu, A. S.; Reshmi, S.; Jathish, J. K.; Ranjith, K. Affordable BeagleBone Solution for Precise IRIG-B Countdown Time Synchronization for Safety-Critical Applications. In Proceedings of the 7th International Conference on Devices, Circuits and Systems (ICDCS), Coimbatore, India, 2024; IEEE: Piscataway, NJ, USA, 2024; pp. 267–270. [Google Scholar] [CrossRef]


Disclaimer/Publisher’s Note: The statements, opinions and data contained in all publications are solely those of the individual author(s) and contributor(s) and not of MDPI and/or the editor(s). MDPI and/or the editor(s) disclaim responsibility for any injury to people or property resulting from any ideas, methods, instructions or products referred to in the content. |
© 2025 by the authors. Licensee MDPI, Basel, Switzerland. This article is an open access article distributed under the terms and conditions of the Creative Commons Attribution (CC BY) license (http://creativecommons.org/licenses/by/4.0/).