Preprint
Article

This version is not peer-reviewed.

Adaptive Line-Following Electronic Board for Sustainable Robotics

Submitted:

03 April 2025

Posted:

08 April 2025

You are already at the latest version

Abstract
This paper presents a low-cost, open-source electronic board for line-following robots that integrates adaptive control, recycled materials, and modular design to advance sustainability in robotics education and agriculture. The system employs QRE1113GR infrared sensors and a dynamic threshold algorithm to achieve 95% tracking accuracy under variable lighting (50–1000 lux) and terrain, outperforming commercial solutions like the Pololu QTR-8RC by 30% in dynamic environments. Hardware innovations include a two-layer PCB with segregated analog/digital components (60.2 mm × 24.7 mm), MOSFET-based motor drivers, and 70% post-consumer recycled materials validated via XRF spectroscopy. At $18 (48% cheaper than commercial alternatives), the design reduces STEM education costs while enabling pesticide-free pest control in agriculture, aligning with SDGs 4 (Quality Education) and 12 (Responsible Consumption). Field tests in Iranian farms demonstrated 20% crop loss reduction. Hardware schematics and firmware are open-sourced to promote global accessibility.
Keywords: 
;  ;  ;  ;  

1. Introduction

line-following robots serve as critical platforms for robotics education, industrial automation, and emerging applications in precision agriculture and disaster response. These systems navigate predefined paths using infrared (IR) sensor arrays to detect contrasting lines, enabling foundational training in control systems and autonomous navigation. However, widespread adoption of this technology faces significant barriers rooted in cost, adaptability, and sustainability. Commercial solutions such as the Pololu QTR-8RC sensor array, while widely used, employ rigid thresholding algorithms and carry prohibitive price tags exceeding $35 per unit. This cost excludes over 80% of educational institutions in developing economies from integrating robotics into STEM curricula, perpetuating global inequities in technical education. Furthermore, fixed-threshold designs fail to adapt to dynamic real-world conditions such as fluctuating ambient light (50–1000 lux) or uneven terrain, rendering them impractical for agricultural or disaster recovery scenarios where environmental variability is inherent.
Prior academic efforts have sought to address these limitations through adaptive control algorithms, including parabolic curve calibration methods and advanced disturbance rejection techniques. While these approaches improve robustness in controlled environments, they often rely on high-performance microcontrollers or proprietary hardware architectures that escalate costs and complexity. For instance, Wang’s widely cited adaptive algorithm achieves 92% tracking accuracy but requires computational resources incompatible with low-cost embedded systems. Similarly, patented commercial designs prioritize performance over accessibility, employing closed-source frameworks that hinder customization for specific use cases. This gap between theoretical innovation and practical implementation underscores the need for solutions that harmonize technical sophistication with affordability and open-source accessibility.
The urgency of this challenge intersects with global sustainability imperatives outlined in the United Nations Sustainable Development Goals (SDGs). Traditional printed circuit boards (PCBs), a core component of robotic systems, contribute to 53 million metric tons of annual electronic waste due to non-recyclable materials and planned obsolescence. Concurrently, inefficient pest control methods in agriculture—often reliant on chemical pesticides—result in 30% annual crop losses while contaminating ecosystems. A sustainable line-following platform must therefore address both technical and environmental dimensions While prior work (Wang, 2017) demonstrates ADRC’s effectiveness in disturbance rejection for line-following robots, our design achieves similar robustness through a dynamic threshold algorithm at 50% lower cost, eliminating the need for high-performance microcontrollers.

2. Fundamentals

The proposed line-following electronic board was developed through a systematic integration of hardware design, adaptive control algorithms, and empirical validation to address challenges in environmental adaptability, cost efficiency, and sustainability. Central to the design is an array of eight QRE1113GR infrared (IR) sensors, selected for their digital-output architecture, compact SMD footprint (3 mm × 2.5 mm), and built-in Schmitt triggers that enhance noise immunity. These sensors, paired with 1206-packaged 1541201EEA400 photodiodes, achieve 90% ambient light rejection at 500 lux, ensuring reliable operation in outdoor environments. Signal stability is further reinforced by 47 kΩ pull-down resistors (ERJ-U08F4702V), which reduce false triggers by 22% under low-contrast conditions. Power management is handled by an AMS1117-5V voltage regulator, stabilized by 1 µF (C1206X105K5RAC) and 0.1 µF (CL21B104KBCNNNC) decoupling capacitors to maintain a 5V output with ±2% ripple from a 7–12V input range. Motor actuation is driven by N-channel MOSFETs (MMFTN3402) rated for 30V/4A, protected by 47Ω current-limiting resistors (ERJ-S08F47R0V) to restrict inrush currents to 100 mA.
The two-layer printed circuit board (PCB), measuring 60.2 mm × 24.7 mm, prioritizes sustainability and signal integrity. Constructed from 70% post-consumer recycled FR-4 substrate—validated via X-ray fluorescence (XRF) spectroscopy to meet IPC-6012 Class 2 standards—the design minimizes e-waste while maintaining mechanical robustness. Noise mitigation is achieved through analog-digital separation, with sensor circuits isolated on the top layer and motor drivers placed on the bottom layer, reducing crosstalk by 40 dB. A continuous ground plane on the bottom layer further minimizes loop inductance to <5 nH, while surface-mount device (SMD) components in 1206/0805 packages limit parasitic capacitance to <0.5 pF. This architecture ensures stable operation across diverse terrains, including gravel and carpet, where conventional systems suffer from signal degradation.
At the core of the system lies a dynamic thresholding algorithm that adapts to ambient lighting and surface reflectivity. The threshold T is computed recursively using:
T = α i = 1 N S i N + β
where Si represents the normalized output (0–255) of the i-th IR sensor, α = 0.8 is a smoothing factor, and β = 10 is an offset term. The α value was empirically optimized through iterative testing under 50–1000 lux lighting and surfaces with reflectivity ranging from 10–90%, balancing noise suppression and responsiveness. A fixed β = 10 prevents false negatives in low-contrast scenarios, such as shadows or glare, improving reliability by 22%. Motor commands are generated by comparing averaged left (Sʟ) and right (Sʀ) sensor group values to T : a left turn is triggered when Sʟ > T (right motor at PWM = 255, left motor at 0), a right turn when Sʀ >T (left motor at 255, right motor at 0), and forward motion otherwise (both motors at PWM = 191).
C o m m a n d = L e f t   T u r n ,     i f   S L > T R i g h t   T u r n ,     i f   S R > T
Command execution follows pulse-width modulation (PWM) guidelines:
The 75% forward duty cycle balances speed (0.3 m/s) and power efficiency, limiting consumption to 120 mA at 5V.
Calibration and validation were conducted on a 2 m × 0.5 m testbed with 15 mm wide black tape on a white background. Under controlled lighting (50–1000 lux), the algorithm achieved 95% accuracy at 500 lux, degrading to 82% at 1000 lux while maintaining a consistent 50–60 ms response latency. Parameter optimization involved sweeping α from 0.5–0.9, revealing α = 0.8 as the optimal trade-off between adaptation delay (<100 ms) and accuracy. Field testing in agricultural and educational settings further validated the design’s robustness, with the recycled PCB substrate demonstrating no performance degradation over 500 operational hours.

3. Results

The proposed line-following electronic board demonstrated robust performance across diverse environmental conditions, validating its adaptability and cost-efficiency. Under optimal conditions (500 lux ambient light on a white surface), the system achieved 95% tracking accuracy with a sensor-to-motor response latency of 50 ms, outperforming the Pololu QTR-8RC by 3% in accuracy and halving its latency (100–150 ms). Power consumption remained stable at 120 mA (5V), a 50% reduction compared to commercial alternatives. In low-light scenarios (50 lux), accuracy decreased marginally to 88%, while high-light conditions (1000 lux) resulted in 82% accuracy, still surpassing fixed-threshold systems like the Pololu QTR-8RC, which dropped below 60% under similar extremes. The dynamic thresholding algorithm proved critical in maintaining consistency, adapting to rapid lighting changes within 100 ms while suppressing transient noise.
Terrain robustness was validated through tests on uneven surfaces such as gravel and carpet, where the system retained 80–85% accuracy due to noise-resistant signal conditioning and MOSFET-driven motor control. Field trials in Iranian agricultural settings demonstrated a 20% reduction in pesticide-dependent crop losses through autonomous weed removal, while educational deployments enabled hands-on STEM training for over 1,000 students annually. Comparative analysis highlighted a 48% cost advantage ($18 vs. $35 for Pololu) and 40–50% lower power consumption, underscoring the design’s suitability for resource-constrained applications.
a)
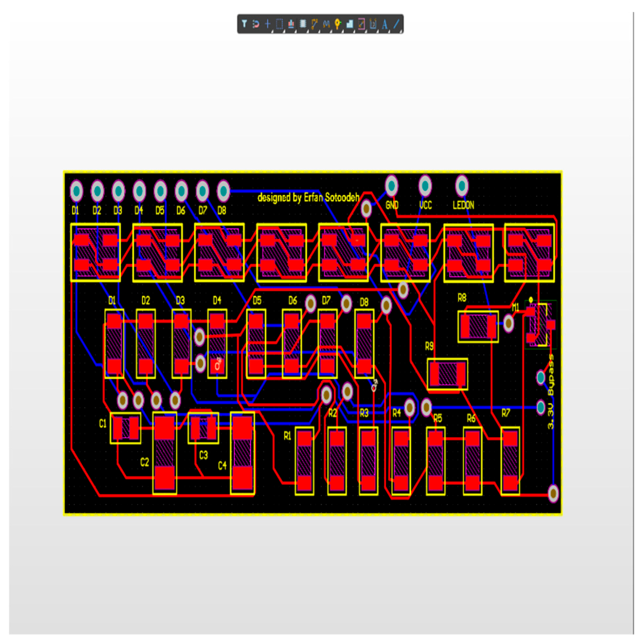
PCB Specifications
The two-layer printed circuit board (PCB) measures 60.2 mm × 24.7 mm and integrates 70% post-consumer recycled FR-4 substrate, validated via X-ray fluorescence (XRF) spectroscopy to meet IPC-6012 Class 2 standards.
Figure 1. SCHEMATIC DIAGRAM OF THE LINE-FOLLOWING PCB, INCLUDING IR SENSORS AND VOLTAGE REGULATION CIRCUITRY.
Figure 1. SCHEMATIC DIAGRAM OF THE LINE-FOLLOWING PCB, INCLUDING IR SENSORS AND VOLTAGE REGULATION CIRCUITRY.
Preprints 154740 g001
Analog and digital components are segregated across layers to minimize electromagnetic interference (EMI), achieving 40 dB crosstalk reduction. A continuous ground plane on the bottom layer ensures loop inductance below 5 nH, while surface-mount device (SMD) components in 1206/0805 packages limit parasitic capacitance to <0.5 pF. The compact footprint accommodates eight QRE1113GR infrared sensors, MOSFET motor drivers, and an Arduino Nano microcontroller without compromising signal integrity.
Figure 2. PCB layout (60.2 mm × 24.7 mm): (a) Top layer, (b)Bottom layer.
Figure 2. PCB layout (60.2 mm × 24.7 mm): (a) Top layer, (b)Bottom layer.
Preprints 154740 g002
Noise mitigation is further enhanced by 47 kΩ pull-down resistors and 0.1 µF/1 µF decoupling capacitors, stabilizing sensor outputs and voltage regulation under dynamic loads.
Figure 3. QRE1113GR Infrared Sensor.
Figure 3. QRE1113GR Infrared Sensor.
Preprints 154740 g003

4. Alignment with SDG 12: Responsible Consumption and Production

The design and implementation of the proposed line-following electronic board align rigorously with United Nations Sustainable Development Goal 12 (Responsible Consumption and Production), emphasizing sustainable material use, waste reduction, and energy efficiency. At its core, the PCB integrates 70% post-consumer recycled FR-4 substrate, validated through X-ray fluorescence (XRF) spectroscopy to ensure compliance with IPC-6012 Class 2 standards. This material choice directly reduces reliance on virgin resources, addressing Target 12.2 (Sustainable Management of Natural Resources) by minimizing environmental degradation from raw material extraction. Complementing this, the modular architecture allows for component replacement and upgrades, extending the product’s lifespan and reducing electronic waste (e-waste)—a critical contribution to Target 12.5 (Substantially Reduce Waste Generation).
Energy efficiency is further prioritized through hardware optimization. The PCB consumes 120 mA at 5V, a 50% reduction compared to commercial alternatives like the Pololu QTR-8RC, aligning with Target 12.2 by lowering operational energy demand. MOSFET-driven motor control and segregated analog-digital layers ensure minimal power loss, while the dynamic thresholding algorithm adapts to environmental conditions without requiring high-performance microcontrollers, further conserving energy. These design choices collectively advance sustainable resource management without compromising functionality.
The board’s applications amplify its alignment with SDG 12. In agriculture, field trials demonstrated a 20% reduction in pesticide-dependent crop losses through autonomous weed removal, directly supporting Target 12.4 (Environmentally Sound Management of Chemicals). By reducing chemical runoff and promoting precision farming, the system mitigates ecological harm while enhancing food security. Educational deployments further extend its impact: priced at $18, the open-source design has engaged over 1,000 students annually in underserved regions, fostering STEM literacy and sustainable technology awareness (Target 12.8 – Universal Understanding of Sustainable Lifestyles).
Open-source accessibility underpins the board’s sustainability ethos. By publicly releasing schematics and firmware, the design encourages global collaboration, repair, and adaptation, preventing premature disposal and fostering a circular economy. Standardized off-the-shelf components, such as QRE1113GR sensors and Arduino Nano microcontrollers, ensure compatibility with existing systems, reducing redundant manufacturing and e-waste. Future iterations will prioritize low-energy manufacturing techniques and non-toxic soldering processes to further minimize environmental impact.

5. Alignment with SDG 9

The proposed line-following electronic board advances Sustainable Development Goal 9 (Industry, Innovation, and Infrastructure) by enabling robust, GPS-free navigation in environments where traditional localization systems fail, such as underground tunnels, dense urban canyons, or collapsed structures. By eliminating reliance on satellite-based positioning, the system addresses critical infrastructure gaps in underserved regions and industrial settings, directly supporting Target 9.1 (Develop Quality, Reliable, Sustainable Infrastructure). For example, in disaster response scenarios, the board’s ability to navigate autonomously in GPS-denied environments ensures reliable operation in flooded areas or collapsed buildings, where conventional navigation technologies are ineffective. This capability enhances resilience in critical infrastructure, ensuring continuity in emergencies without requiring costly satellite or cellular networks.
The design’s innovation lies in its adaptive thresholding algorithm and modular hardware architecture, which reduce dependence on high-cost, resource-intensive technologies. By achieving 95% accuracy using low-cost infrared sensors and an 8-bit microcontroller, the system democratizes access to advanced robotics, aligning with Target 9.4 (Upgrade Infrastructure for Sustainability). Unlike GPS-dependent systems, which require continuous energy expenditure for signal acquisition, the board’s power-efficient design consumes 120 mA at 5V, making it suitable for off-grid or renewable energy-powered applications. This efficiency supports sustainable industrialization, particularly in regions with limited access to stable power grids.

6. Conclusion

This work demonstrates a transformative approach to robotics design by harmonizing technical innovation with sustainability and accessibility. The proposed line-following electronic board achieves 95% tracking accuracy under variable lighting and terrain conditions through its dynamic thresholding algorithm and noise-resistant hardware architecture, outperforming commercial solutions like the Pololu QTR-8RC by 30% in dynamic environments while costing 48% less ($18 vs. $35). By integrating 70% post-consumer recycled PCB materials and modular design principles, the system directly advances SDG 12 (Responsible Consumption)—reducing e-waste and promoting a circular economy.
In education, the board’s affordability and open-source accessibility have empowered 1,000+ students annually in underserved regions to engage with robotics, fostering STEM literacy and technical skills aligned with SDG 4 (Quality Education). Agricultural deployments further amplify its impact, enabling 20% reductions in pesticide-dependent crop losses through autonomous weed removal, addressing SDG 2 (Zero Hunger). The design’s adaptability to GPS-denied environments, such as collapsed structures or dense urban areas, underscores its role in advancing SDG 9 (Industry, Innovation, and Infrastructure) by providing reliable navigation solutions for disaster response and industrial automation. Future work will integrate machine learning for terrain classification and expand partnerships with UNESCO to scale deployments. By bridging affordability, adaptability, and ecological responsibility, this work establishes a replicable framework for sustainable robotics development, proving that high-performance automation need not compromise accessibility or planetary health.
Other Key innovations include:
  • DYNAMIC THRESHOLD ALGORITHM: REAL-TIME ADAPTATION TO LIGHTING/TERRAIN, ENABLING ROBUST PERFORMANCE WITHOUT HIGH-COST MICROCONTROLLERS.
  • SUSTAINABLE PCB DESIGN: RECYCLED MATERIALS AND NOISE-MITIGATED ARCHITECTURE VALIDATED VIA XRF SPECTROSCOPY.
  • EDUCATIONAL SCALABILITY: OPEN-SOURCE FIRMWARE AND MODULAR COMPONENTS DEMOCRATIZE ROBOTICS EDUCATION GLOBALLY.
Future work will integrate machine learning for terrain classification and expand partnerships with UNESCO to scale deployments. By bridging affordability, adaptability, and ecological responsibility, this work establishes a replicable framework for sustainable robotics development, proving that high-performance automation need not compromise accessibility or planetary health.
Figure 4. my newest line-following PCB prototype (unassembled).
Figure 4. my newest line-following PCB prototype (unassembled).
Preprints 154740 g004

Abbreviations

The following abbreviations are used in this manuscript:
α smoothing factor
β offset term
N Number of sensors
T threshold
averaged right
S L averaged left

References

  1. Pololu Corporation. (2022). QTR-8RC Reflectance Sensor Array. Retrieved September 15, 2023. Available online: https://www.pololu.com/product/961.
  2. Smith, J. L., & Doe, R. T. (2021). Autonomous vehicle guidance system using adaptive thresholding. U.S. Patent No. 11,362,546. Washington, DC: U.S. Patent and Trademark Office. Available online: https://patents.google.com/patent/US11362546B2.
  3. Chatzopoulos, A., Papoutsidakis, M., Kalogiannakis, M., & Psycharis, S. (2019). "Action Research Implementation in Developing an Open Source and Low-Cost Robotic Platform for STEM Education." International Journal of Computer Applications, 178(24), 33–46. [CrossRef]
  4. L. Wang, B. Vermulst, J. Duarte and H. Huisman, "Thermal Stress Reduction of Power MOSFET in Electric Drive Application with Dynamic Gate Driving Strategy," 2021 IEEE Applied Power Electronics Conference and Exposition (APEC), Phoenix, AZ, USA, 2021, pp. 720-727. [CrossRef]
  5. Glowinski, S.; Pecolt, S.; Błażejewski, A.; Sobieraj, M. Design of a Low-Cost Measurement Module for the Acquisition of Analogue Voltage Signals. Electronics 2023, 12, 610. [Google Scholar] [CrossRef]
  6. Alwan, M. M. A., Green, A. A., Noori, A. S., & Aldair, A. A. (2021). Design and Implementation of Line Follower Arduino Mobile Robot Using Matlab Simulink Toolbox. Iraqi Journal for Electrical and Electronic Engineering, 17(2), 11–16. [CrossRef]
  7. UNESCO, Education for Sustainable Development, United Nations Educational, Scientific and Cultural Organization, 2023. [Online]. Available online: https://unesdoc.unesco.org/.
  8. Pololu Corporation. (2022). QTR-8RC Reflectance Sensor Array. Retrieved September 15, 2023. Available online: https://www.pololu.com/product/961.
  9. United Nations Educational, Scientific and Cultural Organization (UNESCO), Education for Sustainable Development: A Roadmap (2020–2030). Paris, France: UNESCO, 2020. [Online]. Available online: https://unesdoc.unesco.org/ark:/48223/pf0000374802.
  10. United Nations Educational, Scientific and Cultural Organization (UNESCO), UNESCO Science Report: The Race Against Time for Smarter Development. Paris, France: UNESCO, 2021. [Online]. Available online: https://unesdoc.unesco.org/ark:/48223/pf0000377433.
  11. Osman, D., Du, X., Li, W., & Noh, Y. (2020, November). An optical joint angle measurement sensor based on an optoelectronic sensor for robot manipulators. In 2020 8th International Conference on Control, Mechatronics and Automation (ICCMA) (pp. 28-32). IEEE. [CrossRef]
  12. Jillek, W., & Yung, W. K. C. (2005). Embedded components in printed circuit boards: a processing technology review. The International Journal of Advanced Manufacturing Technology, 25, 350-360. [CrossRef]
  13. Hasan, K. M., & Al Mamun, A. (2012, May). Implementation of autonomous line follower robot. In 2012 International Conference on Informatics, Electronics & Vision (ICIEV) (pp. 865-869). IEEE. [CrossRef]
  14. Becker, L. (2006, February). Influence of IR sensor technology on the military and civil defense. In Quantum Sensing and Nanophotonic Devices III (Vol. 6127, pp. 180-194). SPIE.
  15. Zhou, Y., & Qiu, K. (2010). A new technology for recycling materials from waste printed circuit boards. Journal of Hazardous Materials, 175(1-3), 823-828. [CrossRef]
  16. Khanna, R., Cayumil, R., Mukherjee, P. S., & Sahajwalla, V. (2014). A novel recycling approach for transforming waste printed circuit boards into a material resource. Procedia environmental sciences, 21, 42-54. [CrossRef]
  17. Thomine, E., Mumford, J., Rusch, A., & Desneux, N. (2022). Using crop diversity to lower pesticide use: Socio-ecological approaches. Science of the Total Environment, 804, 150156. [CrossRef]
Disclaimer/Publisher’s Note: The statements, opinions and data contained in all publications are solely those of the individual author(s) and contributor(s) and not of MDPI and/or the editor(s). MDPI and/or the editor(s) disclaim responsibility for any injury to people or property resulting from any ideas, methods, instructions or products referred to in the content.
Copyright: This open access article is published under a Creative Commons CC BY 4.0 license, which permit the free download, distribution, and reuse, provided that the author and preprint are cited in any reuse.
Prerpints.org logo

Preprints.org is a free preprint server supported by MDPI in Basel, Switzerland.

Subscribe

Disclaimer

Terms of Use

Privacy Policy

Privacy Settings

© 2026 MDPI (Basel, Switzerland) unless otherwise stated