Submitted:
20 March 2025
Posted:
01 April 2025
You are already at the latest version
Abstract
Keywords:
1. Introduction
2. Materials and Methods
2.1. Description of the Study Area
- A large flow of vehicles;
- Linking the main population centers;
- Numerous squares and crossroads;
- Access to public transport networks, for the purpose of normal driving [25].
2.2. Vehicle Selection
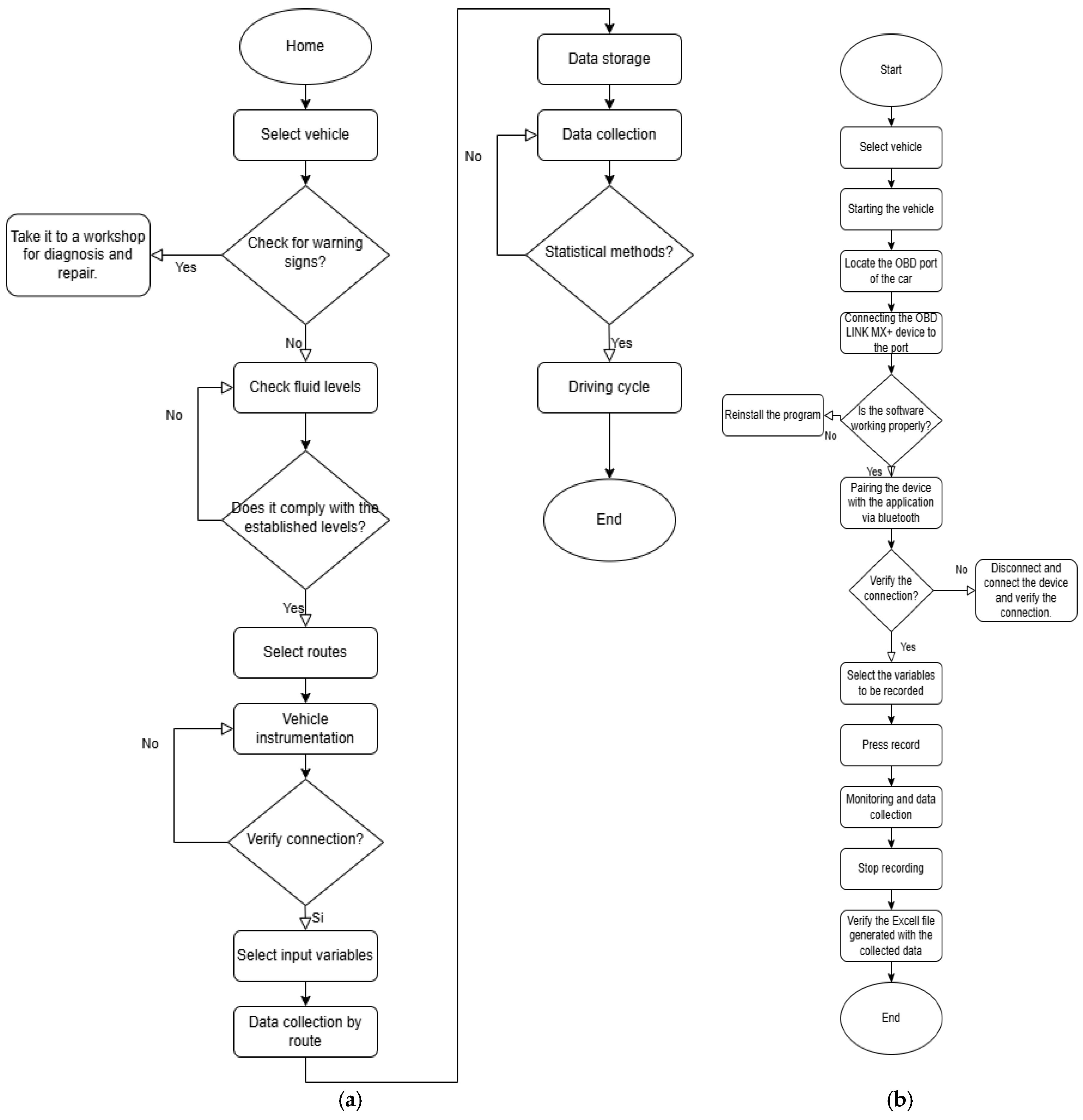
2.3. Measuring Instruments and Data Collection
2.4. Data Collection Methodology
2.5. Data Analysis Methods and Techniques
2.5.1. Data Analysis Tools
2.5.2. Data Analysis Methodology
| Variables of analysis |
|---|
| Controllable variables |
| Distance (km) Time (s) |
| Non-controllable variables |
| Ambient temperature (Celsius) Altitude (m.s.n.m.) Wind speed (m/s) Fuel quality (Octane) Route conditions (Regular) |
| Response variable |
| Maximum speed (km/h) Average speed (km/h) Number of stops (N) Idle time (s) Positive acceleration time (s) % of driving time % of time accelerating |
2.5.3. Data Processing Methodology
- Y: Weighted mean/median of the deviations of all parameters from the arithmetic mean.
- Wi: Weighting coefficient.
- X(i,j): Value of the variable.
- : Mean / median of the variable.
- : Deviation from the mean/median with absolute value.
3. Results
3.1. Pilot Test
3.2. Data Collection
3.3. Analysis of Data Obtained
3.4. Normality Test
3.5. Weighting Criteria
3.6. Characteristic Curves
3.6.1. Route 1 (Via a la Costa - Peaje)
3.6.2. Route 2 (San Marino - Colegio Americano)
3.6.3. Route 3 (Av. 9 de Octubre - El Oro)
3.6.4. Route 4 (UPS Centenario - Calle 17 y Portete)
3.7. Comparisons with Other Driving Cycles
4. Discussion
5. Conclusions
Abbreviations
| CO | Carbon monoxide |
| CO2 | Carbon dioxide |
| NOx | Nitrogen oxides |
| UHC | Unburned hydrocarbons |
| DC | Driving Cycle |
| UPS | Universidad Politecnica Salesiana del Ecuador |
| N | Number of stops |
| N.P. | Normality test |
| VC | Via a la Costa-Peaje, Route 1 |
| SM | San Marino-Colegio Americano, Route 2 |
| C | Av. 9 de Octubre-El Oro, Route 3 |
| P | UPS Centenario-Calle 17 y Portete, Route 4 |
| m | Meters |
| s | Second |
| R | Repetitions |
Appendix A
| Routes | Average speed (km/h) | Max. speed (km/h) |
N | Driving time (s) | Idle time (s) | Distance (m) | Positive acceleration time (s) | % of driving time | % of time accelerating |
|---|---|---|---|---|---|---|---|---|---|
| VC | 65,39 | 79 | 0 | 735,624 | 10 | 14901 | 556 | 98,64 | 75,58 |
| SM | 21,39 | 67 | 4 | 850,091 | 243 | 5712 | 306 | 71,41 | 36,00 |
| C | 11,05 | 50 | 18 | 1223,416 | 613 | 3900 | 332 | 49,89 | 27,14 |
| P | 16,27 | 39 | 11 | 961,223 | 247 | 4689 | 374 | 74,30 | 38,91 |
| R | Average speed (km/h) | Max. speed (km/h) |
N | Driving time (s) | Idle time (s) | Distance (m) | Positive acceleration time (s) | % of driving time | % of time accelerating |
|---|---|---|---|---|---|---|---|---|---|
| 1 | 0.016274 | 0 | 0 | 0.010037 | 0.523810 | 0.000571 | 0.065868 | 0.007476 | 0.062303 |
| 2 | 0.028556 | 0.126582 | 0 | 0.039066 | 0.142857 | 0.000034 | 0.033362 | 0.001450 | 0.012633 |
| 3 | 0.005402 | 0.050633 | 0 | 0.016939 | 0.047619 | 0.000235 | 0.012831 | 0.001039 | 0.037143 |
| 4 | 0.000820 | 0.025316 | 0 | 0.025643 | 0.238095 | 0.000839 | 0.005988 | 0.003067 | 0.012633 |
| 5 | 0.032539 | 0.101266 | 0 | 0.039390 | 0.142857 | 0.000034 | 0.144568 | 0.002817 | 0.103562 |
| 6 | 0.008739 | 0.117647 | 0 | 0.016889 | 0.809524 | 0.000369 | 0.053892 | 0.012145 | 0.031231 |
| 7 | 0.000820 | 0 | 0 | 0.010037 | 0.047619 | 0.000168 | 0.048760 | 0.000446 | 0.032718 |
| 8 | 0.085888 | 0.025316 | 0 | 0.117994 | 0.238095 | 0.000101 | 0.141146 | 0.004466 | 0.027505 |
| 9 | 0.054633 | 0.075949 | 0 | 0.051277 | 0.333333 | 0.000571 | 0.005988 | 0.005145 | 0.048176 |
| 10 | 0.022249 | 0 | 0 | 0.010167 | 0.428571 | 0.000705 | 0.031651 | 0.006126 | 0.035015 |
| 11 | 0.013073 | 0.063291 | 0 | 0.024334 | 0.238095 | 0.000369 | 0.117194 | 0.003953 | 0.152682 |
| 12 | 0.085169 | 0.063291 | 0 | 0.115808 | 0.142857 | 0.000168 | 0.137725 | 0.000446 | 0.026431 |
| R | Average speed (km/h) | Max. speed (km/h) | N | Driving time (s) | Idle time (s) | Distance (m) | Positive acceleration time (s) | % of driving time | % of time accelerating | Weighted Median (Y) |
|---|---|---|---|---|---|---|---|---|---|---|
| 1 | 0,002504 | 0,000000 | 0 | 0,001544 | 0,060440 | 0,000088 | 0,002533 | 0,001150 | 0,009585 | 0,077843793 |
| 2 | 0,004393 | 0,004869 | 0 | 0,006010 | 0,016484 | 0,000005 | 0,001283 | 0,000223 | 0,001944 | 0,035210292 |
| 3 | 0,000831 | 0,001947 | 0 | 0,002606 | 0,005495 | 0,000036 | 0,000494 | 0,000160 | 0,005714 | 0,017282947 |
| 4 | 0,000126 | 0,000974 | 0 | 0,003945 | 0,027473 | 0,000129 | 0,000230 | 0,000472 | 0,001944 | 0,035292337 |
| 5 | 0,005006 | 0,003895 | 0 | 0,006060 | 0,016484 | 0,000005 | 0,005560 | 0,000433 | 0,015933 | 0,053375852 |
| 6 | 0,001344 | 0,004525 | 0 | 0,002598 | 0,093407 | 0,000057 | 0,002073 | 0,001869 | 0,004805 | 0,110677161 |
| 7 | 0,000126 | 0,000000 | 0 | 0,001544 | 0,005495 | 0,000026 | 0,001875 | 0,000069 | 0,005034 | 0,014168079 |
| 8 | 0,013214 | 0,000974 | 0 | 0,018153 | 0,027473 | 0,000015 | 0,005429 | 0,000687 | 0,004232 | 0,07017558 |
| 9 | 0,008405 | 0,002921 | 0 | 0,007889 | 0,038462 | 0,000088 | 0,000230 | 0,000792 | 0,007412 | 0,06619794 |
| 10 | 0,003423 | 0,000000 | 0 | 0,001564 | 0,049451 | 0,000108 | 0,001217 | 0,000942 | 0,005387 | 0,062092846 |
| 11 | 0,002011 | 0,002434 | 0 | 0,003744 | 0,027473 | 0,000057 | 0,004507 | 0,000608 | 0,023489 | 0,064323663 |
| 12 | 0,013103 | 0,002434 | 0 | 0,017817 | 0,016484 | 0,000026 | 0,005297 | 0,000069 | 0,004066 | 0,059295068 |
| R | Average speed (km/h) | Max. speed (km/h) |
N | Driving time (s) | Idle time (s) | Distance (m) | Positive acceleration time (s) | % of driving time | % of time accelerating |
|---|---|---|---|---|---|---|---|---|---|
| 1 | 0,137035 | 0 | 0,166667 | 0,110643 | 0,236641 | 0,001404 | 0,094771 | 0,056358 | 0,051534 |
| 2 | 0,131701 | 0,093750 | 0,000000 | 0,116548 | 0,431298 | 0,001404 | 0,032680 | 0,151356 | 0,207600 |
| 3 | 0,018823 | 0,031250 | 0,166667 | 0,005257 | 0,072519 | 0,000000 | 0,035948 | 0,040969 | 0,075890 |
| 4 | 0,031945 | 0,156250 | 0,166667 | 0,038275 | 0,000000 | 0,000175 | 0,068627 | 0,009961 | 0,073273 |
| 5 | 0,140971 | 0,031250 | 0,166667 | 0,173381 | 0,622137 | 0,001930 | 0,022876 | 0,175658 | 0,099415 |
| 6 | 0,004619 | 0,294118 | 0,166667 | 0,006802 | 0,164122 | 0,000175 | 0,029412 | 0,075529 | 0,004063 |
| 7 | 0,201378 | 0,031250 | 0,333333 | 0,159871 | 0,190840 | 0,002106 | 0,192810 | 0,009960 | 0,007409 |
| 8 | 0,045998 | 0,031250 | 0,333333 | 0,056729 | 0,263359 | 0,000351 | 0,022876 | 0,092917 | 0,000000 |
| 9 | 0,106995 | 0,046875 | 0,333333 | 0,110921 | 0,446565 | 0,001579 | 0,016340 | 0,140104 | 0,085249 |
| 10 | 0,030177 | 0,031250 | 0,333333 | 0,035770 | 0,049618 | 0,000702 | 0,042484 | 0,000000 | 0,116939 |
| 11 | 0,000000 | 0,046875 | 0,333333 | 0,000000 | 0,072519 | 0,002281 | 0,000000 | 0,025745 | 0,033096 |
| R | Average speed (km/h) | Max. speed (km/h) | N | Driving time (s) | Idle time (s) | Distance (m) | Positive acceleration time (s) | % of driving time | % of time accelerating | Weighted Median (Y) |
|---|---|---|---|---|---|---|---|---|---|---|
| 1 | 0,021082 | 0,000000 | 0,006410 | 0,017022 | 0,027305 | 0,000216 | 0,003645 | 0,008670 | 0,007928 | 0,092290 |
| 2 | 0,020262 | 0,003606 | 0,000000 | 0,017930 | 0,049765 | 0,000216 | 0,001257 | 0,023286 | 0,031939 | 0,1482599 |
| 3 | 0,002896 | 0,001202 | 0,006410 | 0,000809 | 0,008368 | 0,000000 | 0,001383 | 0,006303 | 0,011675 | 0,0390453 |
| 4 | 0,004915 | 0,006010 | 0,006410 | 0,005888 | 0,000000 | 0,000027 | 0,002640 | 0,001532 | 0,011273 | 0,0386946 |
| 5 | 0,021688 | 0,001202 | 0,006410 | 0,026674 | 0,071785 | 0,000297 | 0,000880 | 0,027024 | 0,015295 | 0,1712550 |
| 6 | 0,000711 | 0,011312 | 0,006410 | 0,001046 | 0,018937 | 0,000027 | 0,001131 | 0,011620 | 0,000625 | 0,0518198 |
| 7 | 0,030981 | 0,001202 | 0,012821 | 0,024596 | 0,022020 | 0,000324 | 0,007416 | 0,001532 | 0,001140 | 0,1020311 |
| 8 | 0,007077 | 0,001202 | 0,012821 | 0,008728 | 0,030388 | 0,000054 | 0,000880 | 0,014295 | 0,000000 | 0,0754430 |
| 9 | 0,016461 | 0,001803 | 0,012821 | 0,017065 | 0,051527 | 0,000243 | 0,000628 | 0,021554 | 0,013115 | 0,1352169 |
| 10 | 0,004643 | 0,001202 | 0,012821 | 0,005503 | 0,005725 | 0,000108 | 0,001634 | 0,000000 | 0,017991 | 0,0496261 |
| 11 | 0,000000 | 0,001803 | 0,012821 | 0,000000 | 0,008368 | 0,000351 | 0,000000 | 0,003961 | 0,005092 | 0,0323944 |
| R | Average speed (km/h) | Max. speed (km/h) | N | Driving time (s) | Idle time (s) | Distance (m) | Positive acceleration time (s) | % of driving time | % of time accelerating |
|---|---|---|---|---|---|---|---|---|---|
| 1 | 0.13115 | 0.18000 | 0.26316 | 0.11305 | 0.31974 | 0.00000 | 0.00000 | 0.25155 | 0.11385 |
| 2 | 0.03882 | 0.00000 | 0.05263 | 0.02946 | 0.00000 | 0.00026 | 0.00606 | 0.00410 | 0.02408 |
| 3 | 0.07322 | 0.06000 | 0.26316 | 0.07063 | 0.10277 | 0.00026 | 0.11212 | 0.00378 | 0.02621 |
| 4 | 0.10818 | 0.06000 | 0.05263 | 0.11666 | 0.23654 | 0.00487 | 0.13030 | 0.07885 | 0.00000 |
| 5 | 0.09996 | 0.02000 | 0.15789 | 0.10387 | 0.14356 | 0.00051 | 0.10000 | 0.00953 | 0.01554 |
| 6 | 0.02810 | 0.23529 | 0.10526 | 0.02469 | 0.04078 | 0.00128 | 0.03333 | 0.03980 | 0.02082 |
| 7 | 0.00000 | 0.14000 | 0.15789 | 0.00000 | 0.00979 | 0.00077 | 0.16364 | 0.03486 | 0.14959 |
| 8 | 0.01232 | 0.12000 | 0.00000 | 0.00419 | 0.08972 | 0.00282 | 0.03030 | 0.11614 | 0.04601 |
| 9 | 0.11493 | 0.04000 | 0.05263 | 0.09536 | 0.12398 | 0.00180 | 0.00909 | 0.00000 | 0.10628 |
| 10 | 0.63906 | 0.16000 | 0.47368 | 0.39497 | 0.61990 | 0.00103 | 0.12121 | 0.38622 | 0.43493 |
| 11 | 0.05698 | 0.06000 | 0.15789 | 0.05829 | 0.12887 | 0.00051 | 0.05758 | 0.09812 | 0.01132 |
| R | Average speed (km/h) | Max. speed (km/h) | N | Driving time (s) | Idle time (s) | Distance (m) | Positive acceleration time (s) | % of driving time | % of time accelerating | Weighted Median (Y) |
|---|---|---|---|---|---|---|---|---|---|---|
| 1 | 0,020177 | 0,006923 | 0,010121 | 0,017393 | 0,036893 | 0,000000 | 0,000000 | 0,038701 | 0,017515 | 0,14772333 |
| 2 | 0,005972 | 0,000000 | 0,002024 | 0,004532 | 0,000000 | 0,000039 | 0,000233 | 0,000631 | 0,003705 | 0,01713682 |
| 3 | 0,011265 | 0,002308 | 0,010121 | 0,010866 | 0,011858 | 0,000039 | 0,004312 | 0,000582 | 0,004033 | 0,05538475 |
| 4 | 0,016643 | 0,002308 | 0,002024 | 0,017947 | 0,027293 | 0,000750 | 0,005012 | 0,012130 | 0,000000 | 0,08410724 |
| 5 | 0,015379 | 0,000769 | 0,006073 | 0,015980 | 0,016564 | 0,000079 | 0,003846 | 0,001467 | 0,002391 | 0,06254757 |
| 6 | 0,004322 | 0,009050 | 0,004049 | 0,003799 | 0,004706 | 0,000197 | 0,001282 | 0,006124 | 0,003204 | 0,03673217 |
| 7 | 0,000000 | 0,005385 | 0,006073 | 0,000000 | 0,001129 | 0,000118 | 0,006294 | 0,005363 | 0,023014 | 0,04737596 |
| 8 | 0,001895 | 0,004615 | 0,000000 | 0,000645 | 0,010353 | 0,000434 | 0,001166 | 0,017868 | 0,007078 | 0,04405365 |
| 9 | 0,017681 | 0,001538 | 0,002024 | 0,014671 | 0,014305 | 0,000276 | 0,000350 | 0,000000 | 0,016351 | 0,06719662 |
| 10 | 0,098316 | 0,006154 | 0,018219 | 0,060765 | 0,071527 | 0,000158 | 0,004662 | 0,059419 | 0,066913 | 0,38613193 |
| 11 | 0,008766 | 0,002308 | 0,006073 | 0,008968 | 0,014870 | 0,000079 | 0,002214 | 0,015095 | 0,001742 | 0,06011434 |
| R | Average speed (km/h) | Max. speed (km/h) | N | Driving time (s) | Idle time (s) | Distance (m) | Positive acceleration time (s) | % of driving time | % of time accelerating |
|---|---|---|---|---|---|---|---|---|---|
| 1 | 0.045779 | 0.022727 | 0.181818 | 0.033966 | 0.385542 | 0.000426 | 0.039773 | 0.107084 | 0.000000 |
| 2 | 0.008054 | 0.181818 | 0.363636 | 0.012900 | 0.228916 | 0.000213 | 0.607955 | 0.092665 | 0.754061 |
| 3 | 0.072096 | 0.000000 | 0.090909 | 0.086540 | 0.128514 | 0.000213 | 0.008523 | 0.030872 | 0.188854 |
| 4 | 0.030379 | 0.068182 | 0.181818 | 0.022400 | 0.184739 | 0.001490 | 0.000000 | 0.042304 | 0.053201 |
| 5 | 0.014804 | 0.113636 | 0.000000 | 0.005748 | 0.008032 | 0.002128 | 0.062500 | 0.019345 | 0.137553 |
| 6 | 0.000000 | 0.823529 | 0.090909 | 0.000000 | 0.257028 | 0.002554 | 0.184659 | 0.077418 | 0.122047 |
| 7 | 0.141928 | 0.068182 | 0.454545 | 0.150073 | 0.614458 | 0.001064 | 0.053977 | 0.129873 | 0.013180 |
| 8 | 0.059744 | 0.022727 | 0.272727 | 0.072286 | 0.080321 | 0.001702 | 0.247159 | 0.017544 | 0.126181 |
| 9 | 0.175753 | 0.136364 | 0.363636 | 0.159946 | 0.212851 | 0.000000 | 0.281250 | 0.036958 | 0.078696 |
| 10 | 0.031392 | 0.045455 | 0.090909 | 0.038853 | 0.000000 | 0.000213 | 0.193182 | 0.000000 | 0.096105 |
| 11 | 0.089309 | 0.045455 | 0.181818 | 0.088613 | 0.329317 | 0.000851 | 0.034091 | 0.064581 | 0.022863 |
| R | Average speed (km/h) | Max. speed (km/h) | N | Driving time (s) | Idle time (s) | Distance (m) | Positive acceleration time (s) | % of driving time | % of time accelerating | Weighted Median (Y) |
|---|---|---|---|---|---|---|---|---|---|---|
| 1 | 0,007043 | 0,000874 | 0,006993 | 0,005225 | 0,044486 | 0,000065 | 0,001530 | 0,016474 | 0,000000 | 0,08269084 |
| 2 | 0,001239 | 0,006993 | 0,013986 | 0,001985 | 0,026413 | 0,000033 | 0,023383 | 0,014256 | 0,116009 | 0,20429729 |
| 3 | 0,011092 | 0,000000 | 0,003497 | 0,013314 | 0,014829 | 0,000033 | 0,000328 | 0,004749 | 0,029054 | 0,07689503 |
| 4 | 0,004674 | 0,002622 | 0,006993 | 0,003446 | 0,021316 | 0,000229 | 0,000000 | 0,006508 | 0,008185 | 0,05397343 |
| 5 | 0,002278 | 0,004371 | 0,000000 | 0,000884 | 0,000927 | 0,000327 | 0,002404 | 0,002976 | 0,021162 | 0,03532883 |
| 6 | 0,000000 | 0,031674 | 0,003497 | 0,000000 | 0,029657 | 0,000393 | 0,007102 | 0,011911 | 0,018776 | 0,10300991 |
| 7 | 0,021835 | 0,002622 | 0,017483 | 0,023088 | 0,070899 | 0,000164 | 0,002076 | 0,019980 | 0,002028 | 0,16017498 |
| 8 | 0,009191 | 0,000874 | 0,010490 | 0,011121 | 0,009268 | 0,000262 | 0,009506 | 0,002699 | 0,019413 | 0,07282350 |
| 9 | 0,027039 | 0,005245 | 0,013986 | 0,024607 | 0,024560 | 0,000000 | 0,010817 | 0,005686 | 0,012107 | 0,12404682 |
| 10 | 0,004830 | 0,001748 | 0,003497 | 0,005977 | 0,000000 | 0,000033 | 0,007430 | 0,000000 | 0,014785 | 0,03829988 |
| 11 | 0,013740 | 0,001748 | 0,006993 | 0,013633 | 0,037998 | 0,000131 | 0,001311 | 0,009936 | 0,003517 | 0,08900704 |
Appendix B



















References
- Chauhan, B.P.; Joshi, G.J.; Parida, P. Development of candidate driving cycles for an urban arterial corridor of Vadodara city. Eur.Transp.-Trasp. Eur 2020, 4, 1–16. [Google Scholar]
- Lema, J. Emisiones y temperaturas de los gases de escape de un motor durante el arranque en frío aplicando dos tipos de combustibles. Polo del Conocimiento: Revista científico-profesional 2022, 7, 138–160. [Google Scholar]
- Serrano, L.; Santana, B.; Pires, N.; Correia, C. Performance, Emissions, and Efficiency of Biodiesel versus Hydrotreated Vegetable Oils (HVO), Considering Different Driving Cycles Sensitivity Analysis (NEDC and WLTP). Fuels 2021, 2, 448–470. [Google Scholar] [CrossRef]
- Leykun, M.G.; Mekonen, M.W. Investigation of the performance and emission characteristics of diesel engine fueled with biogas-diesel dual fuel. Fuels 2022, 3, 15–30. [Google Scholar] [CrossRef]
- Tong, H.Y.; Ng, K.W. Developing electric bus driving cycles with significant road gradient changes: A case study in Hong Kong. Sustainable Cities and Society 2023, 98, 104819. [Google Scholar] [CrossRef]
- Grüner, J.; Marker, S. A tool for generating individual driving cycles-IDCB. SAE International Journal of Commercial Vehicles 2016, 9, 417–428. [Google Scholar] [CrossRef]
- Gebisa, A.; Gebresenbet, G.; Gopal, R.; Nallamothu, R.B. Driving cycles for estimating vehicle emission levels and energy consumption. Future Transportation 2021, 1, 615–638. [Google Scholar] [CrossRef]
- Giraldo, M.; Huertas, J.I. Real emissions, driving patterns and fuel consumption of in-use diesel buses operating at high altitude. Transportation research part D: Transport and environment 2019, 77, 21–36. [Google Scholar] [CrossRef]
- Quiroga Villca, E. CICLOS DE CONDUCCIÓN EN LA PERSPECTIVA DE HOMOLOGACIÓN DEL VEHÍCULO EN PENDIENTE, CIUDAD DE LA PAZ-BOLIVIA. Revista Tecnológica 2023, 19, 1. [Google Scholar]
- Campaña, G.G.R.; Castro, E.H.G.; González, N.A.O. Evaluación del ciclo de operación en el transporte público de la Ciudad de Quito. Polo del Conocimiento 2024, 9, 4031–4055. [Google Scholar] [CrossRef]
- Salazar Sabas, O.A.; Quezada, B.E. Development of a driving cycle based on commercial vehicles and pollutant emissions. Revistainternacional de contaminación ambiental 2023, 39. [Google Scholar] [CrossRef]
- Zaragoza, C. Nuevos Ciclos de Conducción para Homologar Emisiones Contaminantes. Revista Tecnica de Centro Zaragosa 2018. [Google Scholar]
- Bagheri, E.; Masih-Tehrani, M.; Azadi, M.; Moosavian, A.; Sayegh, S.; Hakimollahi, M. Unveiling the impact of date-specific 534 analytics on vehicle fuel consumption and emissions: A case study of Shiraz city. Heliyon 2024, 10. [Google Scholar] [CrossRef]
- Mayakuntla, S.K.; Verma, A. A novel methodology for construction of driving cycles for Indian cities. Transportation research part D: transport and environment 2018, 65, 725–735. [Google Scholar] [CrossRef]
- Huzayyin, O.A.; Salem, H.; Hassan, M.A. A representative urban driving cycle for passenger vehicles to estimate fuel consumption and emission rates under real-world driving conditions. Urban Climate 2021, 36, 100810. [Google Scholar] [CrossRef]
- Guashpa, F.O.C.; Parrales, A.E.M.; Quiroz, W.V.P.; Ibarra, V.W.G. Determinación de un ciclo de conducción eficiente para la ciudad de Esmeraldas. Ciencia Latina Revista Científica Multidisciplinar 2023, 7, 1679–1691. [Google Scholar] [CrossRef]
- Llerena Viteri, D.R. Construcción del ciclo de conducción en la carretera Ambato-Riobamba; Technical report; Escuela Superior Politécnica de Chimborazo, 2022. [Google Scholar]
- Pérez Llanos, P.S.; Quito Sinchi, C.O. Determinación de los ciclos de conducción de un vehículo categoría M1 para la ciudad de Cuenca. B.S. thesis, Universidad Politécnica Salesiana, 2018. [Google Scholar]
- González-Oropeza, R. Los ciclos de manejo, una herramienta útil si es dinámica para evaluar el consumo de combustible y las emisiones contaminantes del auto transporte. Ingeniería, investigación y tecnología 2005, 6, 147–162. [Google Scholar]
- Guaillas Paqui, J.D.; Samaniego Marín, P.A. Determinación del ciclo real de conducción de un autobús de servicio urbano en la Ciudad de Loja para la evaluación de consumo de energía; Technical report; Escuela Superior Politécnica de Chimborazo, 2024. [Google Scholar]
- Giraldo, M.; Quirama, L.F.; Huertas, J.I.; Tibaquirá, J.E. The effect of driving cycle duration on its representativeness. World Electric Vehicle Journal 2021, 12, 212. [Google Scholar] [CrossRef]
- INEN. RTE INEN 2:1996 - EMISIONES DE VEHÍCULOS AUTOMOTORES Y MOTORES DE VEHÍCULOS USADOS. 1996. [Google Scholar]
- INEN. Inspección de Vehículos Automotores bajo Reglamentos Técnicos INEN. 2024. [Google Scholar]
- de Guayaquil, M. EVALUACIÓN SOCIOECONÓMICA. 2024. [Google Scholar]
- Pouresmaeili, M.A.; Aghayan, I.; Taghizadeh, S.A. Development of Mashhad driving cycle for passenger car to model vehicle exhaust emissions calibrated using on-board measurements. Sustainable cities and society 2018, 36, 12–20. [Google Scholar] [CrossRef]
- de Guayaquil, M. Solución vial 3 intersección Av. Juan Tanca Marengo con la Av. Rodrigo Chávez González y obras complementarias – programa CAF XVI. 2024. [Google Scholar]
- ATM. Rendición de Cuentas - INFORME 2023. 2023. [Google Scholar]
- Universo, E. Los horarios de mayor tráfico vehicular en Guayaquil y Samborondón. ATM 2022. [Google Scholar]
- ESPOL. El 23 El Universo. 2022. [Google Scholar]
- Universo, E. El área rural de expansión urbana en sector de vía a la costa abarca 1.193,6 hectáreas. Plan de Uso y Gestión del Suelo (PUGS) 2022. [Google Scholar]
- AEADE. Anuario 2023. 2023. [Google Scholar]
- MX+, O. OBDLink® MX Bluetooth. 2025. [Google Scholar]
- Visconti, P.; Rausa, G.; Del-Valle-Soto, C.; Velázquez, R.; Cafagna, D.; De Fazio, R. Innovative Driver Monitoring Systems and On-Board-Vehicle Devices in a Smart-Road Scenario Based on the Internet of Vehicle Paradigm: A Literature and Commercial Solutions Overview. Sensors 2025, 25, 562. [Google Scholar] [CrossRef] [PubMed]
- Rivera-Campoverde, N.D.; Arenas-Ramírez, B.; Muñoz Sanz, J.L.; Jiménez, E. GPS Data and Machine Learning Tools, a Practical and Cost-Effective Combination for Estimating Light Vehicle Emissions. Sensors 2024, 24, 2304. [Google Scholar] [CrossRef]
- Tocoronte, E.M.; Zuñiga, K.N.G.Z.G. Sofware minitab en la predicción del tiempo estándar. Sapientia Technological 2021, 2, 19. [Google Scholar]
- López-Chila, R.; Arteaga-Sotomayor, J.; Caballero-Barros, E.; Llerena-Izquierdo, J. An e-learning evaluation method with the effectiveness of the questionnaire tool in the VLEs. In Proceedings of the 2023 IEEE World Engineering Education Conference (EDUNINE); IEEE, 2023; pp. 1–6. [Google Scholar] [CrossRef]
- Valdéz, A. Desarrollo de Ciclos de Conducción Vehicular en el Municipio de Naucalpan. Edición Ún 2004. [Google Scholar]
- Quinchimbla Pisuña, F.E.; Solís Santamaría, J.M. Desarrollo de ciclos de conducción en ciudad, carretera y combinado para evaluar el rendimiento real del combustible de un vehículo con motor de ciclo Otto en el Distrito Metropolitano de Quito. Quito, 2017. [Google Scholar]
- Hyndman, R.J.; Athanasopoulos, G. Forecasting: principles and practice; OTexts, 2018. [Google Scholar]
- Tufte, E.R.; Graves-Morris, P.R. The visual display of quantitative information; Graphics press Cheshire, CT, 1983; Vol. 2. [Google Scholar]
- Few, S. Now you see it: simple visualization techniques for quantitative analysis; Analytics Press, 2009. [Google Scholar]
- López-Chila, R.; Sumba-Nacipucha, N.; Llerena-Izquierdo, J. Effectiveness of digital resources for cloned Linear Algebra courses at the undergraduate level. In Proceedings of the 2023 IEEE World Engineering Education Conference (EDUNINE). IEEE; 2023; pp. 1–5. [Google Scholar] [CrossRef]
- Barlow, T.J.; Latham, S.; McCrae, I.; Boulter, P. A reference book of driving cycles for use in the measurement of road vehicle emissions. TRL Published Project Report 2009. [Google Scholar]






| Average speed (km/h) | Max. speed (km/h) |
N | Driving time (s) | Idle time (s) | Distance (m) | Positive acceleration time (s) | % of driving time | % of time accelerating |
|---|---|---|---|---|---|---|---|---|
| 21,39 | 67 | 4 | 850,091 | 243 | 5712 | 306 | 71,41 | 36,00 |

| Average speed (km/h) | Max. speed (km/h) |
N | Driving time (s) | Idle time (s) | Distance (m) | Positive acceleration time (s) | % of driving time | % of time accelerating |
|---|---|---|---|---|---|---|---|---|
| 11,05 | 50 | 18 | 1223,416 | 613 | 3900 | 332 | 49,89 | 27,14 |
| Average speed (km/h) | Max. speed (km/h) |
N | Driving time (s) | Idle time (s) | Distance (m) | Positive acceleration time (s) | % of driving time | % of time accelerating |
|---|---|---|---|---|---|---|---|---|
| 21,39 | 67 | 4 | 850,091 | 243 | 5712 | 306 | 71,41 | 36,00 |

| Vehicle Data | |
| Brand | Chevrolet |
| Model | Emotion |
| Year | 2015 |
| Fuel | Gasolina |
| Displacement | 4 cilindros, 1,8L |
| Type | DOCH 16V |
| Power | 103 Hp @ 6000 RPM |
| Torque | 144.1 Nm @ 3600 RPM |
| Variables | Weightings (Wi) |
|---|---|
| Maximum speed (km/h) | 1 |
| Average speed (km/h) | 0.25 |
| Number of stops | 1 |
| Driving time (s) | 0.25 |
| Idle time (s) | 0.75 |
| Distance traveled (m) | 1 |
| Positive acceleration time (s) | 0.25 |
| % of driving time | 1 |
| % of time accelerating | 1 |
| Tours | Routes | Distance (km) | Time (s) | Average Speed (km/h) |
|---|---|---|---|---|
| Vía a la Costa-Peaje | 1 | 14.9 | 777.139 | 63.94 |
| San Marino-Colegio Americano | 2 | 5.7 | 839.934 | 22.22 |
| Av. 9 de Octubre-El Oro | 3 | 3.9 | 1111.917 | 11.93 |
| UPS Centenario-17th Street and | 4 | 4.7 | 681.925 | 22.96 |
| Portete |
| Routes | Tours | Standard deviation | Standard error | Sample Size | Total number of repetitions |
|---|---|---|---|---|---|
| 1 | Vía a la Costa-Peaje | 18.45 | 0.617 | 1836 | 12 |
| 2 | San Marino-Colegio Americano | 17.87 | 0.643 | 1594 | 11 |
| 3 | Av. 9 de Octubre-El Oro | 13.527 | 0.402 | 2308 | 11 |
| 4 | UPS Centenario-17th Street and Portete | 15.48 | 0.585 | 1450 | 11 |
| R | Average speed (km/h) | Max. speed (km/h) |
N | Driving time (s) | Idle time (s) | Distance (m) | Positive acceleration time (s) | % of driving time | % of time accelerating |
|---|---|---|---|---|---|---|---|---|---|
| 1 | 64,38 | 79 | 0 | 750,54 | 5 | 14890 | 623 | 99,33 | 83,01 |
| 2 | 67,32 | 89 | 0 | 714,05 | 9 | 14899 | 565 | 98,74 | 79,13 |
| 3 | 65,80 | 83 | 0 | 730,50 | 11 | 14902 | 592 | 98,49 | 81,04 |
| 4 | 65,50 | 77 | 0 | 762,14 | 13 | 14911 | 588 | 98,29 | 77,15 |
| 5 | 67,58 | 87 | 0 | 713,81 | 12 | 14898 | 500 | 98,32 | 70,05 |
| 6 | 66,02 | 81 | 0 | 730,53 | 19 | 14904 | 553 | 97,40 | 75,70 |
| 7 | 65,39 | 79 | 0 | 735,62 | 10 | 14901 | 556 | 98,64 | 75,58 |
| 8 | 59,83 | 77 | 0 | 830,76 | 8 | 14897 | 667 | 99,04 | 80,29 |
| 9 | 61,87 | 73 | 0 | 781,19 | 7 | 14907 | 581 | 99,10 | 74,37 |
| 10 | 63,99 | 79 | 0 | 750,64 | 6 | 14888 | 566 | 99,20 | 75,40 |
| 11 | 66,30 | 84 | 0 | 725,00 | 13 | 14893 | 653 | 98,21 | 90,07 |
| 12 | 59,87 | 74 | 0 | 829,14 | 12 | 14896 | 665 | 98,55 | 80,20 |
| R | Average speed (km/h) | Max. speed (km/h) |
N | Driving time (s) | Idle time (s) | Distance (m) | Positive acceleration time (s) | % of driving time | % of time accelerating |
|---|---|---|---|---|---|---|---|---|---|
| 1 | 24,32 | 64 | 5 | 756,034 | 200 | 5691 | 277 | 73,55 | 36,64 |
| 2 | 24,20 | 58 | 6 | 751,015 | 149 | 5707 | 316 | 80,16 | 42,08 |
| 3 | 21,79 | 62 | 7 | 845,622 | 281 | 5699 | 317 | 66,77 | 37,49 |
| 4 | 20,70 | 54 | 5 | 882,628 | 262 | 5698 | 285 | 70,32 | 32,29 |
| 5 | 18,37 | 66 | 7 | 997,481 | 425 | 5710 | 313 | 57,39 | 31,38 |
| 6 | 21,29 | 69 | 7 | 855,873 | 305 | 5700 | 297 | 64,36 | 34,70 |
| 7 | 25,69 | 66 | 4 | 714,186 | 212 | 5711 | 247 | 70,32 | 34,58 |
| 8 | 20,40 | 66 | 8 | 898,316 | 331 | 5697 | 313 | 63,15 | 34,84 |
| 9 | 19,10 | 61 | 8 | 944,384 | 379 | 5690 | 301 | 59,87 | 31,87 |
| 10 | 22,03 | 62 | 4 | 819,683 | 249 | 5695 | 319 | 69,62 | 38,92 |
| 11 | 21,39 | 67 | 4 | 850,091 | 243 | 5712 | 306 | 71,41 | 36,00 |
| R | Average speed (km/h) | Max. speed (km/h) |
N | Driving time (s) | Idle time (s) | Distance (m) | Positive acceleration time (s) | % of driving time | % of time accelerating |
|---|---|---|---|---|---|---|---|---|---|
| 1 | 12,03 | 41 | 14 | 1118,043 | 417 | 3899 | 330 | 62,70 | 29,52 |
| 2 | 11,05 | 50 | 18 | 1223,416 | 613 | 3900 | 332 | 49,89 | 27,14 |
| 3 | 9,86 | 53 | 24 | 1349,582 | 676 | 3898 | 367 | 49,91 | 27,19 |
| 4 | 9,48 | 53 | 20 | 1407,603 | 758 | 3880 | 373 | 46,15 | 26,50 |
| 5 | 9,57 | 49 | 22 | 1391,487 | 701 | 3901 | 363 | 49,62 | 26,09 |
| 6 | 10,93 | 54 | 17 | 1229,422 | 638 | 3904 | 319 | 48,11 | 25,95 |
| 7 | 10,63 | 57 | 22 | 1260,551 | 607 | 3896 | 384 | 51,85 | 30,46 |
| 8 | 10,50 | 44 | 19 | 1265,836 | 558 | 3910 | 320 | 55,92 | 25,28 |
| 9 | 9,41 | 48 | 20 | 1380,757 | 689 | 3892 | 327 | 50,10 | 23,68 |
| 10 | 17,43 | 58 | 10 | 762,672 | 233 | 3895 | 290 | 69,45 | 38,02 |
| 11 | 11,24 | 47 | 16 | 1187,074 | 534 | 3901 | 311 | 55,02 | 26,20 |
| R | Average speed (km/h) | Maximum speed (km/h) |
N | Driving time (s) | Idle time (s) | Distance (m) | Positive acceleration time (s) | % of driving time | % of time accelerating |
|---|---|---|---|---|---|---|---|---|---|
| 1 | 15,76 | 43 | 13 | 988,19 | 345 | 4701 | 338 | 65,09 | 34,20 |
| 2 | 16,65 | 36 | 7 | 943,40 | 192 |
4700 | 566 | 79,65 | 60,00 |
| 3 | 17,71 | 44 | 10 | 873,02 | 217 | 4698 | 355 | 75,14 | 40,66 |
| 4 | 16,01 | 47 | 13 | 977,14 | 295 | 4692 | 352 | 69,81 | 36,02 |
| 5 | 16,27 | 39 | 11 | 961,22 | 247 | 4689 | 374 | 74,30 | 38,91 |
| 6 | 16,52 | 58 | 12 | 955,73 | 313 | 4711 | 287 | 67,25 | 30,03 |
| 7 | 14,17 | 41 | 16 | 1099,16 | 402 | 4694 | 371 | 63,43 | 33,75 |
| 8 | 17,50 | 45 | 8 | 886,64 | 229 | 4707 | 265 | 74,17 | 29,89 |
| 9 | 19,42 | 50 | 7 | 802,86 | 196 | 4699 | 253 | 75,59 | 31,51 |
| 10 | 17,03 | 46 | 10 | 918,60 | 249 | 4698 | 284 | 72,89 | 30,92 |
| 11 | 15,04 | 42 | 13 | 1040,42 | 331 | 4703 | 364 | 68,19 | 34,99 |
| Average speed (km/h) | Max. speed (km/h) |
N | Driving time (s) | Idle time (s) | Distance (m) | Positive acceleration time (s) | % of driving time | % of time accelerating | Total | ||
|---|---|---|---|---|---|---|---|---|---|---|---|
| W | 1 | 0,25 | 0,25 | 1 | 0,75 | 1 | 0,25 | 1 | 1 | 6,5 | |
| 65,45 | 79,00 | 0 | 743,08 | 10,50 | 14899 | 584,50 | 98,60 | 78,14 | |||
| 1 | 64,38 | 79 | 0 | 750,54 | 5 | 14890 | 623 | 99,33 | 83,01 | ||
| Y | 0,0025037 | 0,0000000 | 0 | 0,0015441 | 0,0604396 | 0,0000878 | 0,0025334 | 0,0011502 | 0,0095851 | 0,0778438 | |
| 2 | 67,32 | 89 | 0 | 714,05 | 9 | 14899 | 565 | 98,74 | 79,13 | ||
| Y | 0,0043932 | 0,0048685 | 0 | 0,0060101 | 0,0164835 | 0,0000052 | 0,0012831 | 0,0002230 | 0,0019436 | 0,0352103 | |
| 3 | 65,80 | 83 | 0 | 730,50 | 11 | 14902 | 592 | 98,49 | 81,04 | ||
| Y | 0,0008311 | 0,0019474 | 0 | 0,0026060 | 0,0054945 | 0,0000361 | 0,0004935 | 0,0001599 | 0,0057143 | 0,0172829 | |
| 4 | 65,50 | 77 | 0 | 762,14 | 13 | 14911 | 588 | 98,29 | 77,15 | ||
| Y | 0,0001262 | 0,0009737 | 0 | 0,0039451 | 0,0274725 | 0,0001291 | 0,0002303 | 0,0004718 | 0,0019436 | 0,0352923 | |
| 5 | 67,58 | 87 | 0 | 713,81 | 12 | 14898 | 500 | 98,32 | 70,05 | ||
| Y | 0,0050060 | 0,0038948 | 0 | 0,0060600 | 0,0164835 | 0,0000052 | 0,0055603 | 0,0004334 | 0,0159326 | 0,0533759 | |
| 6 | 66,02 | 81 | 0 | 730,53 | 19 | 14904 | 553 | 97,40 | 75,70 | ||
| Y | 0,0013444 | 0,0045249 | 0 | 0,0025983 | 0,0934066 | 0,0000568 | 0,0020728 | 0,0018685 | 0,0048048 | 0,1106772 | |
| 7 | 65,39 | 79 | 0 | 735,62 | 10 | 14901 | 556 | 98,64 | 75,58 | ||
| Y | 0,0001262 | 0,0000000 | 0 | 0,0015441 | 0,0054945 | 0,0000258 | 0,0018754 | 0,0000686 | 0,0050335 | 0,0141681 | |
| 8 | 59,83 | 77 | 0 | 830,76 | 8 | 14897 | 667 | 99,04 | 80,29 | ||
| Y | 0,0132136 | 0,0009737 | 0 | 0,0181529 | 0,0274725 | 0,0000155 | 0,0054287 | 0,0006871 | 0,0042315 | 0,0701756 | |
| 9 | 61,87 | 73 | 0 | 781,19 | 7 | 14907 | 581 | 99,10 | 74,37 | ||
| Y | 0,0084051 | 0,0029211 | 0 | 0,0078888 | 0,0384615 | 0,0000878 | 0,0002303 | 0,0007915 | 0,0074118 | 0,0661979 | |
| 10 | 63,99 | 79 | 0 | 750,64 | 6 | 14888 | 566 | 99,20 | 75,40 | ||
| Y | 0,0034230 | 0,0000000 | 0 | 0,0015642 | 0,0494505 | 0,0001084 | 0,0012173 | 0,0009425 | 0,0053869 | 0,0620928 | |
| 11 | 66,30 | 84 | 0 | 725,00 | 13 | 14893 | 653 | 98,21 | 90,07 | ||
| Y | 0,0020113 | 0,0024343 | 0 | 0,0037437 | 0,0274725 | 0,0000568 | 0,0045075 | 0,0006082 | 0,0234895 | 0,0643237 | |
| 12 | 59,87 | 74 | 0 | 829,14 | 12 | 14896 | 665 | 98,55 | 80,20 | ||
| Y | 0,0131029 | 0,0024343 | 0 | 0,0178166 | 0,0164835 | 0,0000258 | 0,0052971 | 0,0000686 | 0,0040662 | 0,0592951 |
| Average speed (km/h) | Max. speed (km/h) |
N | Driving time (s) | Idle time (s) | Distance (m) | Positive acceleration time (s) | % of driving time | % of time accelerating | Total | ||
|---|---|---|---|---|---|---|---|---|---|---|---|
| W | 1 | 0,25 | 0,25 | 1 | 0,75 | 1 | 0,25 | 1 | 1 | 6,5 | |
| 21,39 | 64,00 | 6 | 850,09 | 262,00 | 5699 | 306,00 | 69,62 | 34,84 | |||
| 1 | 24,32 | 64 | 5 | 756,034 | 200 | 5691 | 277 | 73,55 | 36,64 | ||
| Y | 0,0210822 | 0,0000000 | 0,006410 | 0,0170221 | 0,0273048 | 0,0002160 | 0,0036450 | 0,0086704 | 0,0079283 | 0,0922790 | |
| 2 | 24,20 | 58 | 6 | 751,015 | 149 | 5707 | 316 | 80,16 | 42,08 | ||
| Y | 0,0202616 | 0,0036058 | 0,000000 | 0,0179304 | 0,0497651 | 0,0002160 | 0,0012569 | 0,0232856 | 0,0319385 | 0,1482599 | |
| 3 | 21,79 | 62 | 7 | 845,622 | 281 | 5699 | 317 | 66,77 | 37,49 | ||
| Y | 0,0028959 | 0,0012019 | 0,006410 | 0,0008088 | 0,0083676 | 0,0000000 | 0,0013826 | 0,0063030 | 0,0116754 | 0,0390453 | |
| 4 | 20,70 | 54 | 5 | 882,628 | 262 | 5698 | 285 | 70,32 | 32,29 | ||
| Y | 0,0049146 | 0,0060096 | 0,006410 | 0,0058884 | 0,0000000 | 0,0000270 | 0,0026395 | 0,0015325 | 0,0112727 | 0,0386946 | |
| 5 | 18,37 | 66 | 7 | 997,481 | 425 | 5710 | 313 | 57,39 | 31,38 | ||
| Y | 0,0216879 | 0,0012019 | 0,006410 | 0,0266741 | 0,0717851 | 0,0002969 | 0,0008798 | 0,0270243 | 0,0152947 | 0,1712550 | |
| 6 | 21,29 | 69 | 7 | 855,873 | 305 | 5700 | 297 | 64,36 | 34,70 | ||
| Y | 0,0007106 | 0,0113122 | 0,006410 | 0,0010464 | 0,0189372 | 0,0000270 | 0,0011312 | 0,0116199 | 0,0006251 | 0,0518198 | |
| 7 | 25,69 | 66 | 4 | 714,186 | 212 | 5711 | 247 | 70,32 | 34,58 | ||
| Y | 0,0309813 | 0,0012019 | 0,012821 | 0,0245956 | 0,0220200 | 0,0003239 | 0,0074158 | 0,0015323 | 0,0011398 | 0,1020311 | |
| 8 | 20,40 | 66 | 8 | 898,316 | 331 | 5697 | 313 | 63,15 | 34,84 | ||
| Y | 0,0070766 | 0,0012019 | 0,012821 | 0,0087276 | 0,0303876 | 0,0000540 | 0,0008798 | 0,0142950 | 0,0000000 | 0,0754430 | |
| 9 | 19,10 | 61 | 8 | 944,384 | 379 | 5690 | 301 | 59,87 | 31,87 | ||
| Y | 0,0164608 | 0,0018029 | 0,012821 | 0,0170648 | 0,0515267 | 0,0002430 | 0,0006285 | 0,0215545 | 0,0131153 | 0,1352169 | |
| 10 | 22,03 | 62 | 4 | 819,683 | 249 | 5695 | 319 | 69,62 | 38,92 | ||
| Y | 0,0046427 | 0,0012019 | 0,012821 | 0,0055031 | 0,0057252 | 0,0001080 | 0,0016340 | 0,0000000 | 0,0179907 | 0,0496261 | |
| 11 | 21,39 | 67 | 4 | 850,091 | 243 | 5712 | 306 | 71,41 | 36,00 | ||
| Y | 0,0000000 | 0,0018029 | 0,012821 | 0,0000000 | 0,0083676 | 0,0003509 | 0,0000000 | 0,0039608 | 0,0050917 | 0,0323944 |
| Average speed (km/h) | Max. speed (km/h) |
N | Driving time (s) | Idle time (s) | Distance (m) | Positive acceleration time (s) | % of driving time | % of time accelerating | Total | ||
|---|---|---|---|---|---|---|---|---|---|---|---|
| W | 1 | 0,25 | 0,25 | 1 | 0,75 | 1 | 0,25 | 1 | 1 | 6,5 | |
| 10,63 | 50,00 | 19 | 1260,55 | 613,00 | 3899 | 330,00 | 50,10 | 26,50 | |||
| 1 | 12,03 | 41 | 14 | 1118,043 | 417 | 3899 | 330 | 62,70 | 29,52 | ||
| Y | 0,0201771 | 0,0069231 | 0,010121 | 0,0173926 | 0,0368930 | 0,0000000 | 0,0000000 | 0,0387007 | 0,0175154 | 0,1477233 | |
| 2 | 11,05 | 50 | 18 | 1223,416 | 613 | 3900 | 332 | 49,89 | 27,14 | ||
| Y | 0,0059718 | 0,0000000 | 0,002024 | 0,0045322 | 0,0000000 | 0,0000395 | 0,0002331 | 0,0006309 | 0,0037051 | 0,0171368 | |
| 3 | 9,86 | 53 | 24 | 1349,582 | 676 | 3898 | 367 | 49,91 | 27,19 | ||
| Y | 0,0112647 | 0,0023077 | 0,010121 | 0,0108659 | 0,0118585 | 0,0000395 | 0,0043124 | 0,0005817 | 0,0040330 | 0,0553847 | |
| 4 | 9,48 | 53 | 20 | 1407,603 | 758 | 3880 | 373 | 46,15 | 26,50 | ||
| Y | 0,0166430 | 0,0023077 | 0,002024 | 0,0179472 | 0,0272933 | 0,0007497 | 0,0050117 | 0,0121304 | 0,0000000 | 0,0841072 | |
| 5 | 9,57 | 49 | 22 | 1391,487 | 701 | 3901 | 363 | 49,62 | 26,09 | ||
| Y | 0,0153788 | 0,0007692 | 0,006073 | 0,0159803 | 0,0165642 | 0,0000789 | 0,0038462 | 0,0014666 | 0,0023905 | 0,0625476 | |
| 6 | 10,93 | 54 | 17 | 1229,422 | 638 | 3904 | 319 | 48,11 | 25,95 | ||
| Y | 0,0043224 | 0,0090498 | 0,004049 | 0,0037992 | 0,0047057 | 0,0001973 | 0,0012821 | 0,0061236 | 0,0032036 | 0,0367322 | |
| 7 | 10,63 | 57 | 22 | 1260,551 | 607 | 3896 | 384 | 51,85 | 30,46 | ||
| Y | 0,0000000 | 0,0053846 | 0,006073 | 0,0000000 | 0,0011294 | 0,0001184 | 0,0062937 | 0,0053635 | 0,0230135 | 0,0473760 | |
| 8 | 10,50 | 44 | 19 | 1265,836 | 558 | 3910 | 320 | 55,92 | 25,28 | ||
| Y | 0,0018949 | 0,0046154 | 0,000000 | 0,0006450 | 0,0103526 | 0,0004340 | 0,0011655 | 0,0178678 | 0,0070784 | 0,0440537 | |
| 9 | 9,41 | 48 | 20 | 1380,757 | 689 | 3892 | 327 | 50,10 | 23,68 | ||
| Y | 0,0176812 | 0,0015385 | 0,002024 | 0,0146708 | 0,0143054 | 0,0002762 | 0,0003497 | 0,0000000 | 0,0163507 | 0,0671966 | |
| 10 | 17,43 | 58 | 10 | 762,672 | 233 | 3895 | 290 | 69,45 | 38,02 | ||
| Y | 0,0983164 | 0,0061538 | 0,018219 | 0,0607645 | 0,0715272 | 0,0001578 | 0,0046620 | 0,0594188 | 0,0669127 | 0,3861319 | |
| 11 | 11,24 | 47 | 16 | 1187,074 | 534 | 3901 | 311 | 55,02 | 26,20 | ||
| Y | 0,0087657 | 0,0023077 | 0,006073 | 0,0089676 | 0,0148701 | 0,0000789 | 0,0022145 | 0,0150948 | 0,0017422 | 0,0601143 |
| Average speed (km/h) | Max. speed (km/h) |
N | Driving time (s) | Idle time (s) | Distance (m) | Positive acceleration time (s) | % of driving time | % of time accelerating | Total | ||
|---|---|---|---|---|---|---|---|---|---|---|---|
| W | 1 | 0,25 | 0,25 | 1 | 0,75 | 1 | 0,25 | 1 | 1 | 6,5 | |
| 16,52 | 44,00 | 11 | 955,73 | 249,00 | 4699 | 352,00 | 72,89 | 34,20 | |||
| 1 | 15,76 | 43 | 13 | 988,19 | 345 | 4701 | 338 | 65,09 | 34,20 | ||
| Y | 0,0070430 | 0,0008741 | 0,006993 | 0,0052255 | 0,0444856 | 0,0000655 | 0,0015297 | 0,0164744 | 0,0000000 | 0,0826908 | |
| 2 | 16,65 | 36 | 7 | 943,40 | 192 | 4700 | 566 | 79,65 | 60,00 | ||
| Y | 0,0012391 | 0,0069930 | 0,013986 | 0,0019846 | 0,0264133 | 0,0000327 | 0,0233829 | 0,0142561 | 0,1160094 | 0,2042973 | |
| 3 | 17,71 | 44 | 10 | 873,02 | 217 | 4698 | 355 | 75,14 | 40,66 | ||
| Y | 0,0110917 | 0,0000000 | 0,003497 | 0,0133139 | 0,0148285 | 0,0000327 | 0,0003278 | 0,0047495 | 0,0290544 | 0,0768950 | |
| 4 | 16,01 | 47 | 13 | 977,14 | 295 | 4692 | 352 | 69,81 | 36,02 | ||
| Y | 0,0046737 | 0,0026224 | 0,006993 | 0,0034461 | 0,0213160 | 0,0002292 | 0,0000000 | 0,0065082 | 0,0081848 | 0,0539734 | |
| 5 | 16,27 | 39 | 11 | 961,22 | 247 | 4689 | 374 | 74,30 | 38,91 | ||
| Y | 0,0022776 | 0,0043706 | 0,000000 | 0,0008844 | 0,0009268 | 0,0003274 | 0,0024038 | 0,0029762 | 0,0211620 | 0,0353288 | |
| 6 | 16,52 | 58 | 12 | 955,73 | 313 | 4711 | 287 | 67,25 | 30,03 | ||
| Y | 0,0000000 | 0,0316742 | 0,003497 | 0,0000000 | 0,0296571 | 0,0003929 | 0,0071023 | 0,0119105 | 0,0187764 | 0,1030099 | |
| 7 | 14,17 | 41 | 16 | 1099,16 | 402 | 4694 | 371 | 63,43 | 33,75 | ||
| Y | 0,0218351 | 0,0026224 | 0,017483 | 0,0230881 | 0,0708990 | 0,0001637 | 0,0020760 | 0,0199804 | 0,0020277 | 0,1601750 | |
| 8 | 17,50 | 45 | 8 | 886,64 | 229 | 4707 | 265 | 74,17 | 29,89 | ||
| Y | 0,0091915 | 0,0008741 | 0,010490 | 0,0111210 | 0,0092678 | 0,0002619 | 0,0095061 | 0,0026990 | 0,0194125 | 0,0728235 | |
| 9 | 19,42 | 50 | 7 | 802,86 | 196 | 4699 | 253 | 75,59 | 31,51 | ||
| Y | 0,0270389 | 0,0052448 | 0,013986 | 0,0246071 | 0,0245598 | 0,0000000 | 0,0108173 | 0,0056858 | 0,0121072 | 0,1240468 | |
| 10 | 17,03 | 46 | 10 | 918,60 | 249 | 4698 | 284 | 72,89 | 30,92 | ||
| Y | 0,0048295 | 0,0017483 | 0,003497 | 0,0059774 | 0,0000000 | 0,0000327 | 0,0074301 | 0,0000000 | 0,0147854 | 0,0382999 | |
| 11 | 15,04 | 42 | 13 | 1040,42 | 331 | 4703 | 364 | 68,19 | 34,99 | ||
| Y | 0,0137399 | 0,0017483 | 0,006993 | 0,0136328 | 0,0379981 | 0,0001310 | 0,0013112 | 0,0099355 | 0,0035173 | 0,0890070 |
| Average speed (km/h) | Max. speed (km/h) |
N | Driving time (s) | Idle time (s) | Distance (m) | Positive acceleration time (s) | % of driving time | % of time accelerating |
|---|---|---|---|---|---|---|---|---|
| 65,39 | 79 | 0 | 735,62 | 10 | 14901 | 556 | 98,64 | 75,58 |
| Average speed (km/h) | Max. speed (km/h) |
N | Driving time (s) | Idle time (s) | Distance (m) | Positive acceleration time (s) | % of driving time | % of time accelerating |
|---|---|---|---|---|---|---|---|---|
| 21,39 | 67 | 4 | 850,091 | 243 | 5712 | 306 | 71,41 | 36,00 |
| Average speed (km/h) | Max. speed (km/h) |
N | Driving time (s) | Idle time (s) | Distance (m) | Positive acceleration time (s) | % of driving time | % of time accelerating |
|---|---|---|---|---|---|---|---|---|
| 11,05 | 50 | 18 | 1223,416 | 613 | 3900 | 332 | 49,89 | 27,14 |
| Average speed (km/h) | Max. speed (km/h) |
N | Driving time (s) | Idle time (s) | Distance (m) | Positive acceleration time (s) | % of driving time | % of time accelerating |
|---|---|---|---|---|---|---|---|---|
| 16,27 | 39 | 11 | 961,22 | 247 | 4689 | 374 | 74,30 | 38,91 |
| Variables | Guayaquil / Vía a la Costa | Guayaquil / San Marino | Guayaquil / Centro | Guayaquil / Portete | WSL Congested traffic cycle |
FTP-75 | HWFET | NEDC |
|---|---|---|---|---|---|---|---|---|
| Average speed (km/h) | 65,39 | 21,39 | 11,05 | 16,27 | 6,7 | 34,20 | 77,7 | 33,60 |
| Max. speed (km/h) | 79 | 67 | 50 | 39 | 43,65 | 91,09 | 96,32 | 120,09 |
| N | 0 | 4 | 18 | 11 | 22 | 16 | 0 | 14 |
| Time (s) | 735,624 | 850,091 | 1223,416 | 961,223 | 838 | 1633,00 | 764 | 939,00 |
| Idle Time (s) | 10 | 243 | 613 | 247 | 191 | 241 | 1 | 241 |
| Distance (m) | 14901 | 5712 | 3900 | 4689 | 1920,59 | 17786,59 | 16503,13 | 11016,63 |
| Positive acceleration time (s) | 556 | 306 | 332 | 374 | 314 | 683 | 264 | 278 |
| % of driving time | 98,64 | 71,41 | 49,89 | 74,3 | 81,44 | 87,14 | 99,87 | 79,58 |
| % of time accelerating | 75,58 | 36 | 27,14 | 38,91 | 30,52 | 36,45 | 34,51 | 23,56 |
| Variables | Guayaquil / Via a la Costa | Guayaquil / San Marino | Guayaquil / Centro | Guayaquil / Portete | Cuenca | Quito / Ciudad | Quito / Autopista | Quito / Combined |
|---|---|---|---|---|---|---|---|---|
| Average speed (km/h) | 65,39 | 21,39 | 11,05 | 16,27 | 26,09 | 13,26 | 65,98 | 19,18 |
| Max. speed (km/h) | 79 | 67 | 50 | 39 | 61 | 45,77 | 89,91 | 78,32 |
| N | 0 | 4 | 18 | 11 | 12 | 58 | 2 | 63 |
| Time (s) | 735,624 | 850,091 | 1223,416 | 961,223 | 1168 | 3169,00 | 1493,00 | 2889,00 |
| Idle Time (s) | 10 | 243 | 613 | 247 | 280 | 1060 | 10 | 960 |
| Distance (m) | 14901 | 5712 | 3900 | 4689 | 10494 | 11914 | 27463 | 15673 |
| Positive acceleration time (s) | 556 | 306 | 332 | 374 | 530 | 1266 | 791 | 1036 |
| % of driving time | 98,64 | 71,41 | 49,89 | 74,3 | 81 | - | - | - |
| % of time accelerating | 75,58 | 36 | 27,14 | 38,91 | 36,6 | - | - | - |
| Variables | Guayaquil / Via a la Costa | Guayaquil / San Marino | Guayaquil / Centro | Guayaquil / Portete | Esmeraldas | Ambato – Riobamba / Carretera | Ambato – Riobamba / Urban |
|---|---|---|---|---|---|---|---|
| Average speed (km/h) | 65,39 | 21,39 | 11,05 | 16,27 | 36,20 | 60,95 | 26,52 |
| Max. speed (km/h) | 79 | 67 | 50 | 39 | - | 120,40 | 63,40 |
| N | 0 | 4 | 18 | 11 | - | 2 | 13 |
| Time (s) | 735,624 | 850,091 | 1223,416 | 961,223 | 1750 | 2500 | 1300 |
| Idle Time (s) | 10 | 243 | 613 | 247 | - | - | - |
| Distance (m) | 14901 | 5712 | 3900 | 4689 | 15420 | - | - |
| Positive acceleration time (s) | 556 | 306 | 332 | 374 | - | - | - |
| % of driving time | 98,64 | 71,41 | 49,89 | 74,3 | - | 96,06 | 81,28 |
| % of time accelerating | 75,58 | 36 | 27,14 | 38,91 | - | - | - |
Disclaimer/Publisher’s Note: The statements, opinions and data contained in all publications are solely those of the individual author(s) and contributor(s) and not of MDPI and/or the editor(s). MDPI and/or the editor(s) disclaim responsibility for any injury to people or property resulting from any ideas, methods, instructions or products referred to in the content. |
© 2025 by the authors. Licensee MDPI, Basel, Switzerland. This article is an open access article distributed under the terms and conditions of the Creative Commons Attribution (CC BY) license (http://creativecommons.org/licenses/by/4.0/).