Submitted:
27 March 2025
Posted:
27 March 2025
You are already at the latest version
Abstract
Keywords:
1. Introduction
2. Materials and Methods
2.1. Search Strategy and Study Selection
2.2. Inclusion and Exclusion Criteria
2.3. Data Extraction and Analysis
3. Results
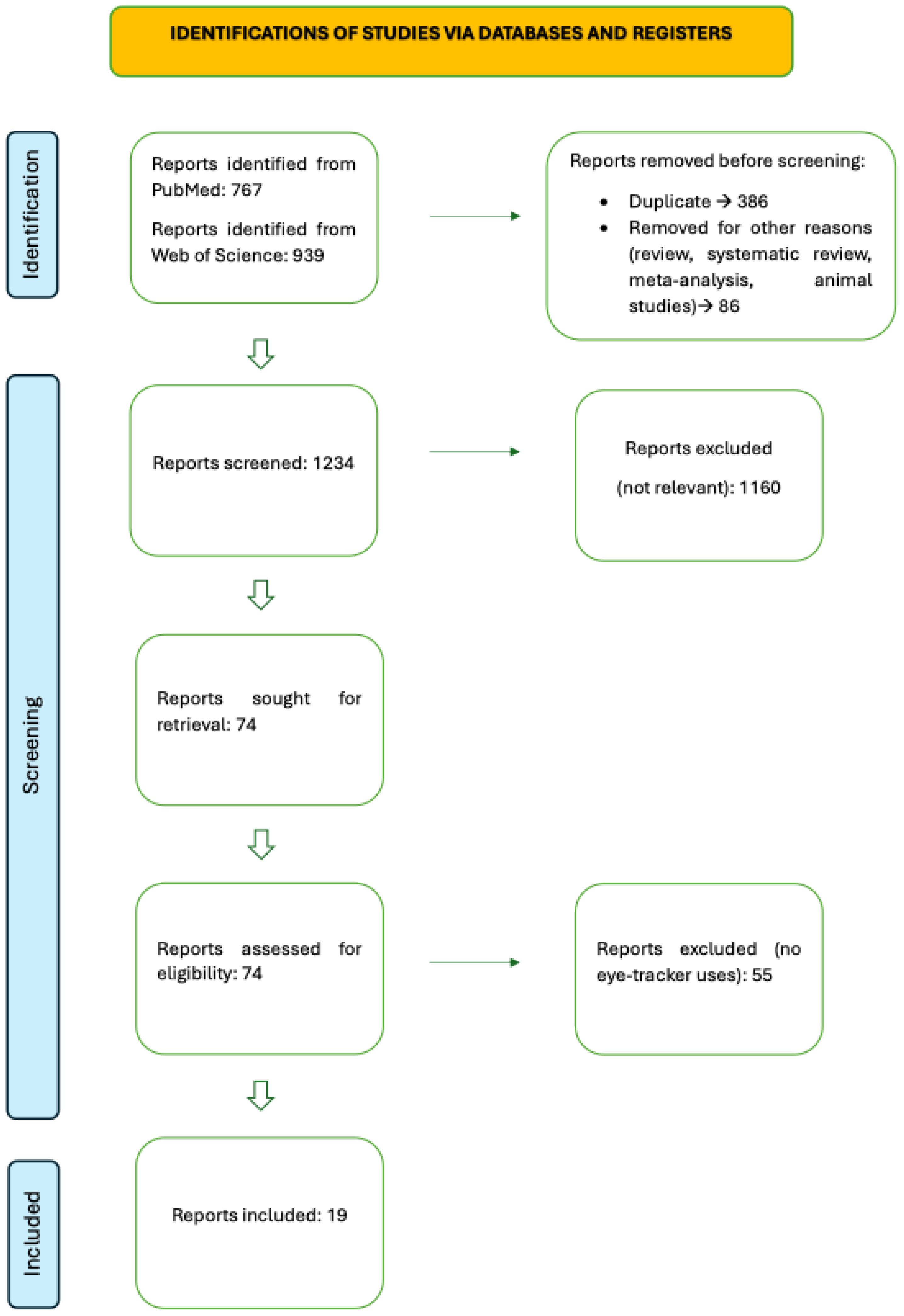
3.1. Literature Search
3.2. Participant’s Characteristics
3.3. Athletes
3.3.1. Free Throws
3.3.2. Three-Point Shots
3.3.3. Jump Shots
3.3.4. Shot Deception
3.3.5. One-on-One Defenders
3.3.6. Cognitive Functioning and Visual Search Behaviors
3.4. Referees
3.5. Coaches
4. Discussion
4.1. Limitations
5. Conclusions
Author Contributions
Funding
Conflicts of Interest
References
- Cullipher, S.; Hansen, S.J.R.; VandenPlas, J.R. Eye Tracking as a Research Tool: An Introduction. In Eye Tracking for the Chemistry Education Researcher; ACS Symposium Series; American Chemical Society, 2018; Vol. 1292, pp. 1–9 ISBN 9780841233423.
- Holmqvist, K., N. N., A.R., D.R., J.H., & V. de W.J. Eye Tracking: A Comprehensive Guide To Methods And Measures. 2011.
- Hessels, R.S.; Nuthmann, A.; Nyström, M.; Andersson, R.; Niehorster, D.C.; Hooge, I.T.C. The fundamentals of eye tracking part 1: The link between theory and research question. Behav. Res. Methods 2024, 57, 1–18. [Google Scholar] [CrossRef]
- Valliappan, N.; Dai, N.; Steinberg, E.; He, J.; Rogers, K.; Ramachandran, V.; Xu, P.; Shojaeizadeh, M.; Guo, L.; Kohlhoff, K.; et al. Accelerating eye movement research via accurate and affordable smartphone eye tracking. Nat. Commun. 2020, 11, 1–12. [Google Scholar] [CrossRef] [PubMed]
- Brunyé, T.T.; Drew, T.; Weaver, D.L.; Elmore, J.G. A review of eye tracking for understanding and improving diagnostic interpretation. Cogn. Res. Princ. Implic. 2019, 4, 1–16. [Google Scholar] [CrossRef]
- Kredel, R.; Vater, C.; Klostermann, A.; Hossner, E.-J. Eye-Tracking Technology and the Dynamics of Natural Gaze Behavior in Sports: A Systematic Review of 40 Years of Research. Front. Psychol. 2017, 8, 1845. [Google Scholar] [CrossRef]
- Page, M.J.; McKenzie, J.E.; Bossuyt, P.M.; Boutron, I.; Hoffmann, T.C.; Mulrow, C.D.; et al. he PRISMA 2020 statement : an updated guideline for reporting systematic reviews. BMJ 2021, 372, 71. [Google Scholar] [CrossRef]
- Kanat, E.A.; Şimşek, D. The 'Quiet Eye' and motor performance in basketball free throw shooting. Phys. Educ. Stud. 2021, 25, 103–109. [Google Scholar] [CrossRef]
- Zhao, C.; Liu, N.; Li, S.; Zhao, X. Investigation of eye movement characteristics during free throws at varying intensities among basketball players and its correlation with free throw percentage. PLOS ONE 2024, 19, e0299938. [Google Scholar] [CrossRef]
- Klostermann, A. Especial skill vs. quiet eye duration in basketball free throw: Evidence for the inhibition of competing task solutions. Eur. J. Sport Sci. 2019, 19, 964–971. [Google Scholar] [CrossRef]
- Czyż, S.H.; Zvonař, M.; Borysiuk, Z.; Nykodým, J.; Oleśniewicz, P. Gaze Behavior in Basketball Free Throws Developed in Constant and Variable Practice. Int. J. Environ. Res. Public Heal. 2019, 16, 3875. [Google Scholar] [CrossRef]
- Ueyama, Y.; Harada, M. Basketball free-throw training with augmented reality-based optimal shot trajectory for novice shooters. Sci. Rep. 2024, 14, 1–9. [Google Scholar] [CrossRef]
- Giancamilli, F.; Galli, F.; Chirico, A.; Fegatelli, D.; Mallia, L.; Palombi, T.; Lucidi, F. High-Pressure Game Conditions Affect Quiet Eye Depending on the Player’s Expertise: Evidence from the Basketball Three-Point Shot. Brain Sci. 2022, 12, 286. [Google Scholar] [CrossRef]
- Moeinirad, S.; Abdoli, B.; Farsi, A.; Ahmadi, N. Training visual attention improves basketball three-point shot performance under pressure. Sport Sci. Heal. 2022, 18, 853–861. [Google Scholar] [CrossRef]
- Marques, R.; Martins, F.M.L.; Gomes, R.; Martinho, D.V.; Mendes, R.; Moore, S.A.; Coelho-E-Silva, M.J.; Dias, G. Visual Information in Basketball Jump-Shots: Differences between Youth and Adult Athletes. J. Hum. Kinet. 2023, 89, 65–75. [Google Scholar] [CrossRef]
- Meyer, J.; Smeeton, N.J.; Fasold, F.; Schul, K.; Schön, T.; Klatt, S. Shot deception in basketball: Gaze and anticipation strategy in defence. Hum. Mov. Sci. 2022, 84, 102975. [Google Scholar] [CrossRef]
- Meyer, J.; Fasold, F.; Schul, K.; Sonnenschein, M.; Klatt, S. The Defender’s Vision—Gaze Behavior of One-on-One Defenders in Basketball. J. Sport Exerc. Psychol. 2022, 44, 127–137. [Google Scholar] [CrossRef] [PubMed]
- Tatara, S.; Toda, H.; Maeda, F.; Ito, A.; Handa, T. Comparison of the Saccadic Eye Movement Ability of Female Professional Basketball Players and Non-Athletes. Appl. Sci. 2024, 14, 1108. [Google Scholar] [CrossRef]
- Nian, Q.; Lu, W.; Xu, Y. Effects of object working memory load on visual search in basketball players: an eye movement study. BMC Psychol. 2023, 11, 1–11. [Google Scholar] [CrossRef]
- Jin, P.; Ge, Z.; Fan, T. Research on visual search behaviors of basketball players at different levels of sports expertise. Sci. Rep. 2023, 13, 1–10. [Google Scholar] [CrossRef]
- Piras, A. The role of the peripheral target in stimulating eye movements. Psychol. Sport Exerc. 2024, 76, 102744. [Google Scholar] [CrossRef]
- Ruiz, A.J.; Albaladejo, C.; Reina, R.; Moreno, F.J. Basketball referee's gaze behavior and stimulus selection in relation to visual angle perspective and officiating mechanics and expertise. Eur. J. Hum. Mov. 2023, 50, 4–18. [Google Scholar] [CrossRef]
- Klatt, S.; Noël, B.; Nicklas, A.; Schul, K.; Seifriz, F.; Schwarting, A.; Fasold, F. Gaze Behavior and Positioning of Referee Teams during Three-Point Shots in Basketball. Appl. Sci. 2021, 11, 6648. [Google Scholar] [CrossRef]
- Ben Chikha, H.; Zoudji, B.; Khacharem, A. Coaches’ pointing gestures as means to convey tactical information in basketball: an eye-tracking study. Int. J. Sport Exerc. Psychol. 2022, 22, 236–249. [Google Scholar] [CrossRef]
- Ben Chikha, H.; Zoudji, B.; Khacharem, A. The role of coach’s gaze guidance on memorization of tactical movements in basketball: an eye tracking study. Ger. J. Exerc. Sport Res. 2023, 54, 374–382. [Google Scholar] [CrossRef]
- Damas, R.S.; Ferreira, A.P. Patterns of Visual Search in Basketball Coaches. An Analysis on the Level of Performance. 2013, 22, 199–204. [Google Scholar]


| Reference | Participants | Cognitive domains assessed | Device | Type of visual analysis | Methodological comments | Results |
|---|---|---|---|---|---|---|
|
24 male basketball players
|
Visual search behaviour | eye tracking system EyeLink® II, | microsaccadic movements | Comparisons between groups | Movement time initiation showed no significant differences between groups nor for passing direction. Analysis showed no significant differences in microsaccade characteristics for expertise or passing direction. Significant difference between groups for small saccade rate, amplitude and peak velocity were found. Amateurs showed more saccades of greater amplitude and faster peak velocity than experts. Results showed no significant difference between groups/passing direction for microsaccade and small saccade orientations. |
|
15 male and one female basketball players (M age = 23.3 years, SD age = 6.4 years) |
Visual search behaviour | Pupil Labs GmbH eye tracker | Quiet eye duration | Comparisons within group | Regards to the comparison of the predicted and the actual QE duration at the free throw distance, participants actual QE durations were longer as the predicted QE durations. When comparing shooting accuracy as a function of QE duration, participants were slightly more accurate in long vs. short QE-duration trials. |
|
basketball referees (1 F):
|
Visual search behaviour | ASL SE5000 Gaze Tracking System | Specific point of gaze on the scene | Comparisons between groups | No statistically significant differences were found between the expert and novice groups in the number of fixations. According to the spatial locations of play, all the referees showed a greater number of fixations and total fixation time on the attacking player with the ball. Novice referees showed longer fixation time on the defensive player of the ball than experts. Novice referees dedicated more fixations to the ball's flight than experts. |
|
20 female basketball players (mean: 21.56; SD: 2.47 years) | Visual search behaviour | Tobil Glasses 3 eye tracker | Number and duration of fixations | Comparisons within group | The moderate intensity free throw elicited the lowest average total number of fixations, while the high intensity free throw resulted in the highest average total number of fixations. The average number of fixations of the hoop in the three exercise intensities constituted the largest proportion of the total average number of fixations. These findings suggest that players primarily focused their attention on the hoop during free throw. The total average fixation duration was significantly shorter for the moderate intensity free throw, followed by the low intensity condition, and reached its maximum duration during the high intensity free throw |
|
22 basketball players
|
Visual search behaviour | Eye tracking device Tobii Pro Glasses 2 | Quiet eye duration Average fixation time |
Comparisons between groups | In this study emerges that the quiet eye duration of the accurate and the inaccurate throws of expert basketball players was longer than the amateurs. Thw average fixation time spent on the hoop for the accurate shots was longer in the expert group when the average fixation time spent on the backboard was longer in the amateurs. For the inaccurate throws there were the same results. |
|
21 male basketball players
|
Visual search behaviour | Eye Tracking Glasses 2 (SMI ETG 2, SensoMotoric Instruments GmbH | Gaze behavior | Comparisons between groups | The large effect sizes of expertise on QE late components (i.e., QE offset and QE online duration) and the small effect size on QED and QE early components (i.e., QE onset and QE preprogramming duration) seems to suggest a relevant role of QE late components on maintaining goal-directed attention during a three-point shot. In this regard, it is interesting to note that competitive elites performed a longer QE online duration than semi-elites, especially when time and performance pressure occurred. |
|
96 participants (48 novices male, age= 22.4 years, SD = 3.33; 48 experts male age= 24.3 years, SD = 1.97) 48 participants in the no-gesture condition (24 experts and 24 novices) 48 participants in the with-gesture condition (24 experts and 24 novices) |
Visual search behaviour | Tobii Pro Glasses 2 eye tracker | Visual attention location | Comparisons between groups | Novice participants paid greater attention to AOI1 than expert participants. Novice participants in the with gesture condition paid greater attention to AOI1 than those in the no-gesture condition. Expert participants showed no difference on AOI1 between the two conditions. Novice participants in the with-gesture condition switched less times between the AOI1 and AOI2 (coach) compared to those in the no-gesture condition. Expert participants showed no difference in saccade count between the two AOIs. |
|
144 male
|
Visual search behaviour | Tobii Pro-Glasses 2 eye tracker | Gaze behavior | Comparisons between groups | Novice Players: Guided Gaze Condition: More efficient visual search, focusing on relevant diagrams and less on the coach. Direct Gaze Condition: Higher number of fixations on the coach and more frequent saccades between the coach and diagrams. Expert Players: Visual search patterns were consistent across all conditions, with a focus on relevant diagrams and minimal attention to the coach. |
|
31 adult participants (6 female, 25 male):
|
Visual search behaviour | Pupil Core mobile eye-tracking system | Gaze behaviors | Comparisions between groups | The study investigated the effects of shot deception on players’ anticipation behavior in basketball. For the gaze behaviour successful anticipations involved more fixations on the hip and legs. Unsuccessful anticipations involved more fixations on the ball and head. Fixating on the hip and legs was the most effective strategy for distinguishing between genuine and fake shots. Experts were better at anticipating deceptive actions but were still susceptible to high shot fakes. |
|
16 expert basketball players (M age = 24.44) 16 novice basketball players (M age = 20.25) |
Visual search behaviour | Eye tracker from Senso Motorik Instruments | Gaze behaviours | Comparisions between groups | The study investigated the gaze focus and it found that experts primarily fixated on the head during the receiving and dribbling phases and novices mainly focused on the ball throughout all phases. Coaches emphasized the importance of peripheral vision for defenders. These findings suggest a discrepancy between coaching instructions and actual gaze behavior, |
|
48 male basketball players
|
Visual search behaviour | Tobii Pro X3-120 eye tracker | Fixation Fixation duration Fixation count |
Comparisons between groups | Expert players and novice players spent more time fixated on K-AOI (key area of interest). There were no differences between the two groups. The study found that expert players demonstrated a greater percentage of fixation duration in R-AOI (related area of interest) than novice players. The results also show that the expert group had a greater percentage of fixation counts in R-AOI than novice players. |
|
42 subjects
|
Visual search behaviour | eye-tracker Eyelink 1000plus | visual search, total reaction time, search initiation time, scanning time, verification time, and number of gaze fixation points | Comparisons between groups | Competitive elite athletes exhibit a visual search advantage compared to semi-elite athletes and novices. The eye movement trajectories of the novice group appear complex and disorganized, whereas those of the competitive elite and semi-elite groups are simple and straightforward. This observation suggests that athletes with higher sport levels possess superior abilities in strategy-based searching and information integration. observed significant differences in the number of gaze fixation points among basketball players of different skill levels across all experimental conditions, with the novice group having the highest count, followed by the semi-elite group, and then the competitive elite group. |
|
20 male basketball players
|
Visual search behaviour | SMI ETG 2W | QE times Fixation duration |
Comparisons between groups | QE time was longer and the same occurred for the total fixation duration among professional players. The last fixation duration was shorter in youth players compared to professional adult participants at both distances. Under-16 youth players had a greater number of fixations in the long, but not the middle distance. Professional players evidenced fewer fixations and longer time of the final fixations compared with youth players. |
|
8 team coaches of under-18 male participants
|
Visual search behaviour | eye tracker system, instrument mobile eye 1.35 | Gaze direction | Comparisons between groups | Top Coaches exhibit more deterministic and varied visual search patterns, focusing on multiple points of interest. Preferentially, use the interpersonal space category to begin their visual search sequences. They utilize a variety of categories, including attacker on the side of the ball, defender on the side of the ball, and attacker with the ball. Bottom Coaches tend to focus more on the attacker with the ball, showing less variation in their visual search sequences. |
|
18 expert male basketball players (Mage=20.0±4.75 years) | Visual search behaviour | Senso Motoric Instruments (SMI) eye-tracking glasses | Quiet eye duration | Comparisons within group | Performance accuracy results indicate that QE-trained group showed a more accurate performance during post and pressure tests compared to the pre-test. The results of the total QE duration of hits indicate that the QE-trained group had a longer total QE duration in the post-test and the pressure test compared to the control group, and that no significant differences were reported in the total QE duration of the control group in the post and pressure tests. According to the early QE duration results, the QE-trained group exhibited longer total QE duration in post and pressure test compared to the control group, and no significant differences were observed in the early QE duration of the control group in the post and pressure test. |
|
8 F professional baskeball players, 24.3 ± 2.4 8 F non professional |
Visual search behaviour | ORTe EYENAC | Eye movements | Comparisions between groups | Compared to the non-athlete subjects, basketball players executed more accurate and consistent eye movements in response to the regularly repeating movements of the visual target. In the basketball player group, the timing of saccades is more concentrated than in the non-athlete group. |
|
20 males without experience in basketball
|
Visual search behaviour | Eye-tracking system Dikabilis | Gaze behaviors | Comparisons between groups | An analysis of gaze behaviour revealed that the total fixation duration significantly increased in the posttest compared to the pretest. CG and VG groups did not differ one from another in either pre and post test. The number of fixation significantly increased in the posttest. |
|
9 male basketball referees (M = 33.6 years, SD = 4.5 years) | Visual search behaviour | eye-tracking system Pupil Core binocular | Gaze behavior | Comparisons within group | In phase 1 and phase 2, referees looked more at the shooter when in a far-away position compared to a position nearby the ball, whereas this was not the case in phase 3. For the offense, no differences in the fixation times were observed for phase 1 and 2 between the referees’ roles, but the fixations significantly increased for the Center role compared to the Trail and Lead referee. Furthermore, the referee/referees near the ball, spent more time looking at the basket in phase 3 in comparison to the referees in a position further away from the ball. When it came to the shooters, fixation times of the referees decreased during the trajectory of the ball/shot. |
|
20 partecipants (5 F; age range 20-23)
|
Visual search behaviour | Eye tracker AR HMD | Gaze behaviors | Comparisions between groups | The efficacy of the training system was assessed in novice shooters by comparing changes in success rates and eye-gaze behaviour (quiet eye) between AR-training and control training groups. The success rate during the AR training with the optimal trajectory did not differ from the pre-training rate; in post-AR training, the success rate increased. AR training increased the QE duration compared with that recorded during pre- and post-training blocks. The control group showed no change in the success rate or QED. These findings imply that AR training system affected QE behaviour and improved free-throwing shooting performance after training. |
Disclaimer/Publisher’s Note: The statements, opinions and data contained in all publications are solely those of the individual author(s) and contributor(s) and not of MDPI and/or the editor(s). MDPI and/or the editor(s) disclaim responsibility for any injury to people or property resulting from any ideas, methods, instructions or products referred to in the content. |
© 2025 by the authors. Licensee MDPI, Basel, Switzerland. This article is an open access article distributed under the terms and conditions of the Creative Commons Attribution (CC BY) license (http://creativecommons.org/licenses/by/4.0/).
