Preprint
Article

This version is not peer-reviewed.

Managing Operational Efficiency and Reducing Aircraft Downtime by Optimization of Aircraft On-Ground (AOG) Processes for Air Operator

A peer-reviewed article of this preprint also exists.

Submitted:

20 March 2025

Posted:

21 March 2025

You are already at the latest version

Abstract
This research aims to identify patterns and root causes of aircraft downtimes by comparing various forecasting models used in the aviation industry to prevent AOG events effectively. At its heart, this study explores innovative forecasting models using time series analysis, time series modeling and binary classification to predict spare part usage, reduce downtime, and tackle the complexities of managing inventory for diverse aircraft fleets. By analyzing both data and insights shared by aviation industry experts, the research offers a practical roadmap for enhancing supply chain efficiency and reducing Mean Time Between Failures (MTBF). The thesis emphasizes how real-time data integration and hybrid forecasting approaches can transform operations, helping airlines keep spare parts available when and where they’re needed most. It also shows how precise forecasting isn’t just about saving costs it’s about boosting customer satisfaction and staying competitive in an ever-demanding industry. In addition to data-driven insights, this research provides actionable recommendations, such as embracing predictive maintenance strategies and streamlining logistics. These steps aim to ensure smoother operations, fewer disruptions, and more reliable service for passengers and operators alike.
Keywords: 
;  ;  ;  

Introduction

The airline industry is pivotal in today's global economy, driving economic growth and development. Expanding the travel and tourism sectors underscores air transport's significance as a cornerstone of this industry (Wensveen, 2023). Additionally, aviation contributes approximately 3.5% of global GDP and supports over three billion air passengers annually, positioning air transport as one of the most influential industries (Kuz, 2021).
Nevertheless, numerous challenges face the substantial growth of the aviation business. One of the critical challenges airlines faces is forecasting the spare parts needed for unexpected maintenance. Accurate forecasting methods are vital to minimize Aircraft-On-Ground (AOG) events (Nguyen, 2024). Ensuring the timely availability of required parts prevents delays and operational disruptions, ultimately preserving efficiency and reliability in airline services. In aviation, the term Aircraft-On-Ground (AOG) refers to situations where technical issues prevent an aircraft from completing its flight (Wu et al., 2024). The International Air Transport Association (IATA) categorizes airline spare parts into three primary types: rotable, repairable, and expendable. Rotable parts typically have a low scrap rate, while repairable parts require careful planning to avoid excessive waste (Roboff, 2023). Expendable parts, in contrast, are used only once before being discarded. Life-limited parts are designed for a specific operational cycle, while consumable parts are entirely disposed of after use.
Technical failures often necessitate the replacement of critical components, causing grounded aircraft and operational disruptions. Frequent AOG situations impose substantial costs and damage an airline's reputation. The diverse aircraft types in a company's fleet sourced from multiple manufacturers further complicate inventory management and forecasting processes. The high costs associated with stockouts underscore the need for precise forecasting methods to optimize materials management and ordering procedures.
Numerous forecasting methods address the challenge of predicting spare part demand in aviation, yet their effectiveness varies across different parts and demand patterns (Chien et al., 2023). Among these, time series analysis, time series modeling, and binary classification methods return to Service, are reliable tools for forecasting airline spare parts. These methods can significantly reduce operational costs, benefiting airlines and their customers (Athanasopoulos et al., 2023). Despite the well-documented importance of forecasting AOG events, academic literature rarely explores advanced or real-time strategies tailored to these scenarios. This study focuses on innovative solutions like real-time sensor analytics, IoT-enabled data collection, and rapid anomaly detection algorithms. For example, live data feeds from aircraft systems can generate near-instant alerts for emerging technical issues, while machine learning algorithms can analyze failure patterns to expedite maintenance decisions. When tested in select airline operations, these methods have demonstrated their potential to detect anomalies early and facilitate proactive repairs. By integrating these advanced tools, this research contributes to a more robust understanding of AOG mitigation strategies and offers practical approaches for improving operational efficiency in the aviation industry.
Airline operations management is a complex affair that involves coordination with various actors. The most critical link in a chain is the Airline Operations Manager (AOM), who is responsible for the daily operations of large fleets and often checks 40-50 flights an hour. AOMs are dealing with irregular operations caused by adverse weather, Air Traffic Control (ATC) delays, and unexpected maintenance, which is why they are in the first place. Their job is not only to take the plane but also to make crucial decisions against delays, cancellations, vehicle switches, and dispatching of reserved crews; all of these will minimize disturbances and ensure the successful running of the operations.
In instances where irregular operations affect over 10% of the daily flights, enhanced AOM performance can lead to significant economic gains. Operations Research (OR) methods, such as mathematical programming, successfully assist AOMs in recovering from disturbances. These algorithms can create a solution that can address specific real-time challenges, focusing on such factors as aircraft utilization and minimizing downtime delays. Nevertheless, despite these optimization tools' potential, AOMs often do not have the necessary support systems to assess the algorithm outputs in their specific contexts. Creating those systems aims to impart precision capability to AOMs so they can make decisions that match the actual data. On top of that, malfunctions in some departments can create Aircraft On-Ground (AOG) anomalies. For instance, maintenance delivery of parts or a staffing issue can lead to the aircraft taking longer to be repaired. This, in turn, would complicate the recovery work when the problems are being addressed. AOG events can cause broader operational difficulties, such as flight delays and lower customer satisfaction. To conclude, designing efficient AOG management solutions is a top priority for the aviation industry.

1. Framework of Forecasting AOG Models in Aviation

1.1. Overview and Definition of AOG in the Aviation Industry

AOG is a plane that cannot fly due to technical issues, often requiring urgent maintenance, parts replacement, or repair. In other words, it signifies a loss of operational capacity and can have significant financial implications for airlines and associated stakeholders. According to IATA, delays and disruptions caused by AOG events can lead to substantial operational costs, impacting revenue and customer satisfaction (IATA, 2022).
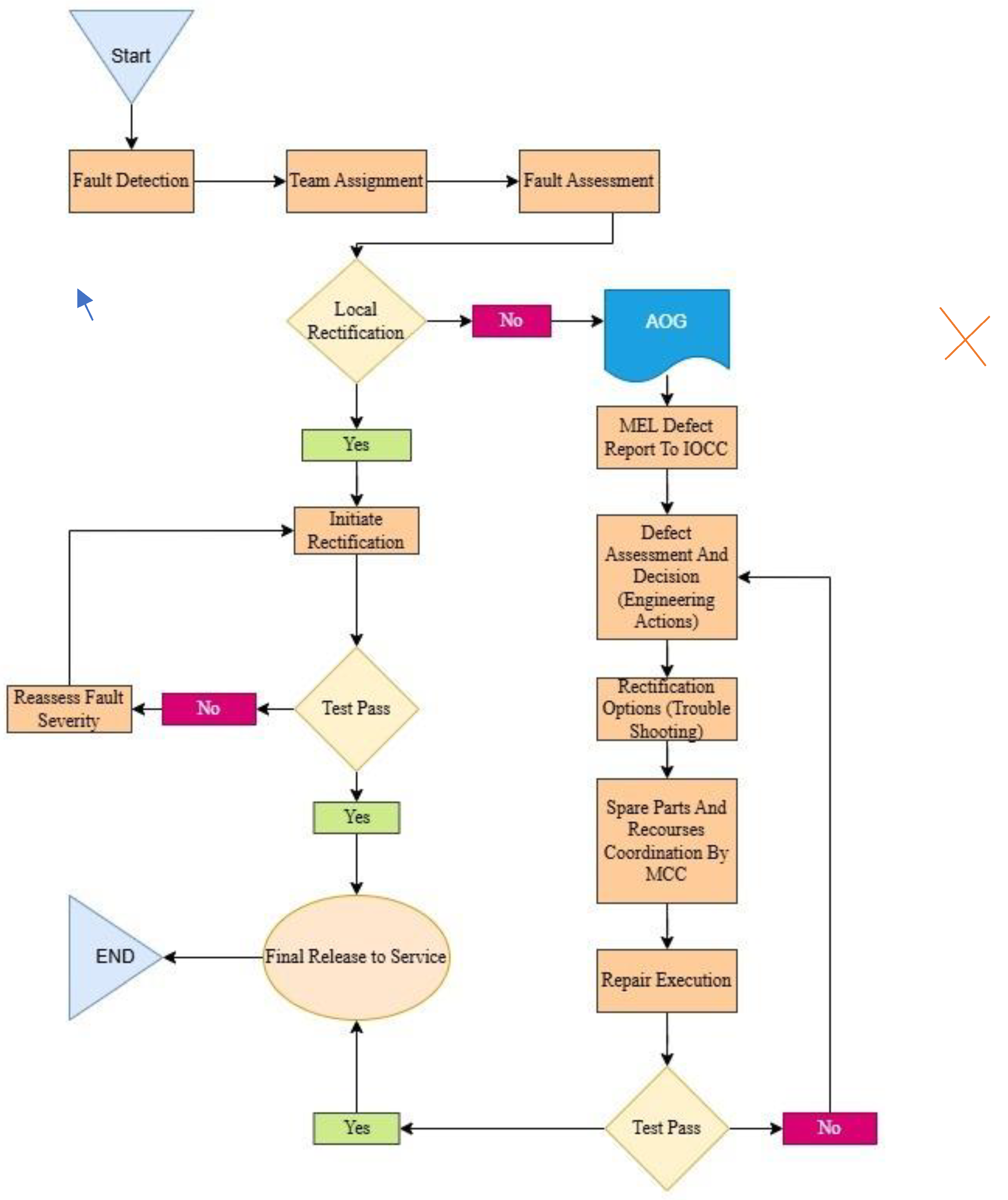
The fault rectification flowchart (Figure 1), designed for maintenance failures, is an overview of the course of action relating to an aircraft with technical problems. The first part of the chart illustrates the situation when an issue occurs and good-conditioned spare parts are available. Local rectification follows for a particular scenario. The second part of the flow chart describes the step-by-step actions that shall be taken to return the aircraft to service in case of AOG. The initial phase involves identifying that the fault cannot be rectified locally. At this stage, the problem is confirmed in the MEL Defect category, which involves the Integrated Operations Control Centre (IOCC) receiving the immediate report. The IOCC superintends and secures high-impact aircraft operations and regulatory compliance. The primary aim of the IOCC is event response coordination, which involves the team making up the immediate report, as well as urgently deciding which operating aircraft should be alive and ensuring compliance with the established safety standards. The next step includes the Analysis of Deviation along with the decision-making capability. This stage entailed the engineering teams performing inspections and tests to identify the fault, utilizing diagnostic tools and historical data. This step is the ignition factor, which provides the root cause of the problem and the goals, thereby defining the solution with the help of safety and regulatory authorities.
The following phase of the process is rectifying possibilities by the team through intensive troubleshooting work. This phase is oftentimes a circular process with the involvement of suppliers or maintenance organizations from the "outside." Troubleshooting in the industry is required to keep in check the air traffic technicians; thus, Civil Aviation Authorities standards rank as the topmost consideration. The long-awaited resolution of the difficulties follows with the definition of the Rectification Options executed by the Maintenance Control Center (MCC). At this stage, the emphasis is on the prompt availability of parts, resources, and skilled craft people.
This phase requires strictly following the guidelines on maintenance and documentation as mandated by aviation regulatory bodies. The last phase, which involves the preparation of the follow-up documentation, monitors such actions to guarantee that Airworthiness Certificates are issued. This makes it a legal requirement that everybody follows the aviation rules, which include keeping the operation safe and certifying it.
AOG Management Procedures
According to the guidelines from the ICAO, aviation companies ought to have comprehensive reporting systems in place so that AOG events can be documented in real-time data (ICAO, 2022). In the event of an AOG detection, airlines start a phased response process, which usually includes the following actions:
-
Issue Assessment;
-
Parts Procurement;
-
Repair and Maintenance;
-
Quality Control;
-
Return to Service.
The primary stakeholders are to be informed after the quality assurance check is passed and the aircraft returns to service.
How is AOG Managed with Technology?
The nascent technological era has initiated a new era for the management of AOGs. The use of real-time monitoring systems such as the Vehicle Health Monitoring System (VHMS) that enable airlines to apprehend potential technical ahead of their evolution to an AOG event is amongst the benefits associated with such technologies. With these systems, airlines can utilize data analysis and machine learning algorithms to study the performance of their planes and find the need for maintenance, which will significantly decrease the AOG scenarios (Boeing, 2023). In addition, embedding mobile technology, among other things, will allow maintenance teams to be immediately alerted about AOG issues and act quickly. As an illustration, a study by the National Institute of Aerospace (NIA) showed that mobile applications for maintenance reporting and tracking can lower AOG resolution times by up to 30% (Konovchenko, 2021).
Case Studies Interpretation
An example of a successful case in AOG Management is Lufthansa Technik, which devised a comprehensive AOG response plan. They found that utilization of a proactive approach to maintenance helped them reduce their AOG bills. With predictive analytics, they could predict potential failures and be prepared before they occur (Lufthansa Technik, 2022). In the same dimension, Delta Air Lines demonstrated how they resolved an AOG event through a creative logistics solution. By establishing a chain of warehouses in key locations, Delta reduced AOG times by ensuring that necessary parts were promptly available through a short supply chain (Delta Air Lines, 2020).
AOG Events and Financial Implications
The AOG events are an incessant financial challenge for airlines, affecting their direct expenses and related demand. According to the Aviation Outlook Newsletter (AOG Cost Outlook, 2021), AOG-related costs can range from $10,000 to $150,000/hour, mainly depending on the airline's operational scale, aircraft type, and the nature of the event. Moreover, such expenses are usually accompanied by the urgency of the need for spare parts, additional maintenance work, and compensating affected passengers (Table 1)

1.2. AdvancementsinPredictiveMaintenanceforAOGPreventioninAviation

What is predictive maintenance?
Airlines can enhance operational performance and minimize AOG incidents by analyzing historical aircraft operations and maintenance data. AI and machine learning algorithms are pivotal in identifying patterns in complex systems with multiple failure points. These systems evolve, becoming more accurate as they process larger datasets. By simulating equipment failures and utilizing time-series data, predictive maintenance enables companies to shift from reactive or random maintenance to planned, timely interventions, improving asset reliability and operational efficiency.
Predictive maintenance differs from preventive maintenance because it relies on real-time data rather than fixed schedules. It incorporates condition-monitoring techniques such as vibration analysis, thermal imaging, ultrasonic acoustics, and fluid testing to detect anomalies early. These techniques allow for proactive problem-solving, reducing the risk of costly disruptions and optimizing maintenance schedules. Figure 2 demonstrates a classification of maintenance strategies.
Predictive Maintenance (PdM) technologies are increasingly being adopted in aviation, with Aircraft Health Management (AHM) systems now essential for airframe, engine, and component maintenance. However, challenges persist, particularly with data reconciliation, as Original Equipment Manufacturers (OEMs) aim to control data-sharing frameworks. This is particularly critical for multi-sourcing airlines that outsource maintenance to various providers. Although airlines now own their maintenance data, they must ensure effective sharing with third-party providers. The global aviation fleet generates nearly 2 million terabytes of data annually through technologies like Flight Data Recorders (FDR) and Aircraft Health Monitoring (AHM). This figure is projected to surge to 98 million terabytes per year by 2026, driven by digitization advancements, reduced sensors and communication technology costs, and rapid IT evolution. Managing such vast data volumes requires efficient methods, as manual processes are no longer practical (Mosaddar & Shojaie, 2013).
Research by EXSYN identifies three key stages for airlines to transition into predictive, data-driven organizations (Figure 3) where airlines adopting predictive maintenance move through three stages: Reporting, Monitoring, and Data-Driven. PdM and AHM systems are no longer luxuries but necessities, providing critical support for maintenance and operational efficiency. The challenge lies in balancing OEM strategies with airline needs to ensure seamless data-sharing and stakeholder collaboration.
Benefits and Importance of Predictive Maintenance
Implementing predictive maintenance offers significant benefits, including forecasting equipment issues, reducing costs, and improving asset performance and reliability. A 2022 Deloitte report highlights that it can cut facility downtime by 5-15% and increase labor productivity by 5-20%. Predictive maintenance supports sustainability by lowering energy consumption and waste while reducing unexpected breakdowns and maintenance frequency. With AI integration, forecasts become more accurate, helping organizations manage spare parts and labor more effectively, even amidst rising costs and disruptions.
Data preprocessing is critical for machine learning in predictive maintenance. It involves cleaning raw data (removing duplicates and missing values), transforming it (scaling, encoding, and filtering), and addressing issues like class imbalance. For instance, techniques like SMOTE balance datasets by increasing minority class representation, while normalization ensures all data fits within a standard range, preventing scale-related biases. Advanced methods like semi-pivoted QR (SPQR) and simple moving averages further enhance model accuracy. These steps ensure high-quality data for effective machine learning, ultimately improving predictive maintenance outcomes.
Their two-stage preprocessing approach first applied the Relief algorithm for feature selection and then used K-means clustering to remove noisy data. The MLP model stood out with the lowest Root Mean Square Error (RMSE) of 0.985, demonstrating its reliability for predicting equipment failures.
(Hermawan et al., 2020) Addressed the critical need for accurate algorithms to estimate the remaining useful life of aircraft engines, given their low fault tolerance and high safety requirements. They used advanced models like Convolutional Neural Networks (CNN) and Long Short-Term Memory (LSTM) to predict system failures based on historical data, enabling more effective predictive maintenance.
Additionally, (Tong, 2020) explored machine learning in aircraft engine design, focusing on predicting thrust-specific fuel consumption (TSFC) and core sizes of turbofan engines. Using the Keras API and TensorFlow framework, the study trained predictive models based on engine design parameters, highlighting the potential of machine learning in improving engine performance and design.
Forecasting Models
Forecasting models are essential in supply chain management across the aviation industry (Ravindran et al., 2023), especially for the availability of spares and schedule maintenance to avoid flight disruptions (see Fig 6). In this way, forecasting helps to manage spare parts inventory so there is less chance of an Aircraft on-ground (AOG) event, which can significantly harm airlines' dynamics and revenue. These models help the airlines predict part failures and maintenance schedules, all of which avoid costly downtime. Through the assembly of linear regression, econometrics, and bootstrap methods, airlines gain insight into the wear and fail patterns of equipment so that inventory control can be effectively carried out (Panigrahi et al., 2024). Applying real-time data in combination with predictive maintenance models allows airlines to optimize their supply chain processes.
Effective forecasting reduces the procurement of excess spare parts inventory, cuts operating expenses, and means quicker response to crises (De Martini, 2021). Strong forecasting models are prerequisites to operational performance for SmartLynx Airlines and other airlines, in general, to avoid the occurrences of AOG and increase fleet availability.
Evolution of Forecasting Models
Over the years, forecasting models for managing aircraft maintenance and spare parts logistics have evolved significantly due to advancements in the aviation industry (Gallego-García et al., 2021). Initially, airlines followed a break-fix maintenance approach, repairing or replacing components only after failure.
This reactive method often led to costly AOG situations and disrupted operations. Early maintenance schedules relied on time or usage intervals rather than real-time conditions, which limited efficiency and affordability (Lee et al., 2020).
As the industry progressed, system-based maintenance schedules emerged, targeting maintenance at specific intervals based on flight hours or cycles. While this reduced unexpected failures, it introduced inefficiencies by replacing parts prematurely or missing failures between checks. The paradigm shifted with the introduction of predictive maintenance models, enabled by advancements in data analytics, sensor technology, and machine learning (Ahmad et al., 2022).
Predictive maintenance uses real-time sensor data to monitor aircraft components, allowing airlines to assess part conditions continuously and predict potential failures. This proactive approach minimizes AOG incidents by addressing issues precisely when needed, avoiding unnecessary repairs or replacements (Konovchenko, 2021). Regression analysis, econometric modeling, and bootstrap methods enhance predictions, helping airlines optimize spare parts inventory, plan maintenance, and improve overall system functionality (Punia & Shankar, 2022). Transitioning from reactive to predictive maintenance has significantly improved operational efficiency and aircraft availability across the industry.

1.3. Role of Real-Time Data Integration in Forecasting AOG Occurrences

Real-time data processing and IoT technologies have transformed how airlines predict and manage maintenance and spare parts, shifting from scheduled maintenance to condition-based approaches (Kabashkin & Shoshin, 2024). By monitoring aircraft components in real-time, airlines can predict when parts are likely to fail and replace them proactively, reducing AOG incidents and improving efficiency.
Sensors onboard aircraft continuously collect data from critical systems, such as engines, electronics, and hydraulics, tracking factors like wear, temperature, and pressure (Seabridge & Moir, 2020). This data is sent to ground-based systems, where advanced analytics and machine learning identify patterns and predict potential failures. This approach enables airlines to manage spare parts strategically, ensuring availability at the right time and minimizing operational disruptions (Jin et al., 2022).
Real-time monitoring also improves inventory management and reduces downtime caused by part shortages. Predictive analytics alert airlines to potential issues early, allowing maintenance during scheduled stops and preventing delays or cancellations (Hirshman et al., 2021). Over time, big data analytics refine forecasting models by analyzing data from multiple aircraft, identifying failure patterns, and improving prediction accuracy, leading to smoother operations and better resource planning.
Case Study: Delta Air Lines: Delta Air Lines partnered with Airbus to develop predictive maintenance solutions using the Skywise platform. This system analyzes real-time data from aircraft systems with machine learning to predict component failures. Since implementing this approach, Delta has optimized maintenance schedules and reduced unscheduled repairs, cutting maintenance-related delays by 15-20% across its fleet (Figure 4).
Lufthansa Technik has similarly integrated predictive maintenance across various fleets, including United Airlines' Boeing 737 aircraft. This has reduced unscheduled removals and extended component "time on the wing," minimizing maintenance disruptions. Airlines using predictive solutions, like Prognos by AFI KLM, report maintenance delays dropping by up to 35%, with earlier detection of failure patterns improving resource management. The impact of predictive maintenance is evident in reduced AOG events, operational disruptions, and flight cancellations. For instance, Delta achieved a 20% reduction in delays by 2023, and United Airlines reduced unscheduled removals by 22% for its Boeing 737 fleet. These examples demonstrate how real-time data integration and predictive analytics enhance efficiency and reliability in aviation maintenance.
Logistics and Distribution Challenges
The practical management of AOGs becomes an issue that requires swift acquisition of spare parts, which is one of its main drawbacks. Many airlines work globally, making an AOG event possible anywhere, including a minor, obscure airport. When a part needs replacing, having the spare as soon as possible matters most. However, shipping the relevant parts may take little time due to shipping time, customs formalities, and the general availability of transport means for conveying the parts to the required aircraft (Varava, 2020). Also, the inventory of most airlines is centralized to minimize storage expenses, but this practice could prove counterproductive when a part is needed far away from the stocking point. Spare part pool agreements help to reduce some of these pressures because they enable the airlines to pool their inventory, but these pools are usually by regions or part types only (Tchoutan, 2024). Therefore, even in an AOG situation, it can be challenging to source the correct part on time, especially if it is usedless frequently.

1.4. Challenges in Troubleshooting and AOG Management

Inventory Management
Another complicating factor for AOG management is the management of spare parts inventory. Aircraft fleets differ because one model may have part requirements different from a different airplane model (Gallego-García et al., 2021). An essential factor is that airlines could easily be on the extremes of a 'part supply versus demand' continuum, with either overstocking or understocking parts as problematic. The demand forecasting models are instrumental in helping the airlines identify which part is likely to be used and when. Nonetheless, flawed evolutions because of limited quality inputs or volatile customer demand patterns can lead to stockouts or the wrong part being stocked in the wrong place (Kelka, 2024). This factor is made worse by the fact that many items have different service lives, ranging from items that have a concise service life as mere consumables right down to those that have a ratable nature whereby such items, once installed, can be periodically removed for maintenance and then put back to service.
Supplier Coordination
Suppliers and MRO are crucial to AOG processes, and communication is vital, but it is replete with problems (Lee, 2023). Even suppliers have their problems, such as manufacturing problems, that make it hard to supply spare parts on time. Besides, the globalization of the aviation system also indicates that the suppliers with whom the airlines must work include many companies across different continents, different time zones, different sets of regulations, and different supply chain systems. Most of the time, airlines must also outsource their MRO to third-party providers. Despite the potential for such providers to bring considerable experience to a firm, there can be challenges in liaising between the airline and an MRO or suppliers when many players are involved. Discrepancies in communication, contract disputes, and time-consuming approval procedures can lead to the elongation of AOG downtime (Singh and Tiwari, 2022).
Impact on AOG Downtime
Logistical factors such as lead time, inventory build-up, and managing relationships with suppliers can significantly increase the time an organization experiences AOG downtime (Sciau et al., 2024), ultimately leading to higher operations costs and customer complaints. An aircraft that has been on the ground for an extended period causes arrival and departure schedules to be upset and thus results in the cancellation of flights or delayed operations, much to the detriment of the image of the airline in question. Further, AOG events can be costly in terms of equipment repair costs, spare replacement costs, and revenue loss, especially for long and high-yield flights. The "Impact of Logistical Factors on AOG Downtime (2020–2024), (Table 2)." highlights trends in lead time, inventory issues, and supplier delays among key players in the aviation industry, showing their impact on AOG downtime. These metrics reflect the efficiency of aviation maintenance supply chains. Lead time, measuring the time from ordering to part delivery, decreased from 25 days in 2020 to 12 days in 2024, indicating improved procurement processes and predictive analytics.
Inventory issues, representing delays caused by stock inefficiencies, dropped from 48 hours in 2020 to 30 hours in 2024, though challenges in inventory management persist. Supplier delays, the time lost due to late deliveries, fell from 30 to 18 days over the same period, reflecting better supplier coordination and logistics improvements. Despite progress, supplier delays and inventory inefficiencies remain significant contributors to AOG downtime, emphasizing the need for further optimization in these areas.

2. Research Base

As a research base, the Authors take SmartLynx Airlines. It is a dynamic player in the European aviation sector, operating in a highly competitive and evolving market. By evaluating the company’s position through SWOT and PESTLE analyses, it becomes evident that SmartLynx has both significant strengths and challenges that shape its operations in the context of broader industry trends. Table 3 and Table 4 presents the SWOT and PESTLE analysis of the research base airline.

SmartLynx AI Assisting Tools and Its AOG Impacts Events on Operations

Two noteworthy examples implemented by SmartLynx Airlines include eCentral8 and RAIDO, which provide comprehensive interfaces for real-time assessment and management of aircraft operations. These tools are instrumental in addressing challenges such as maintenance scheduling, defect tracking, and overall operational performance.
eCentral8: Streamlining Maintenance Management
The eCentral8 interface is designed for effective defect reporting and resolution tracking. The tool facilitates the organization and categorization of aircraft defects, along with detailed status updates. The information enables maintenance teams to prioritize tasks effectively and maintain regulatory compliance. One of the key functionalities of eCentral8 is its capability to document repetitive inspections and their outcomes, as shown in the screenshot. Furthermore, eCentral8 allows for seamless coordination between engineering and operations teams, ensuring timely updates and alignment on maintenance priorities. The interface's speed and responsiveness are notable, enabling quick data retrieval and real-time updates, which are essential for dynamic airline operations.
Reduction in AOG Events
The aviation industry has implemented advanced CAMO maintenance software solutions such as RAIDO, OASES, and ROAM to tackle AOG events by identifying delays and inconsistencies in maintenance and operational workflows. These systems work together to predict potential part failures, manage spare parts inventory, and streamline maintenance schedules.
Financial Impacts of Forecasting Models
The financial benefits of using RAIDO, OASES, and ROAM are clear in SmartLynx’s cost optimization efforts:
-
Cost Reductions through Predictive Maintenance: RAIDO and OASES allow operators to transition from reactive to predictive maintenance. For instance, predictive modeling flagged potential failures in the avionics systems of the A320 fleet, allowing repairs to be scheduled during downtime. This approach avoided emergency repair costs of €2 million annually.
-
Lean Inventory Management with ROAM: By leveraging ROAM’s predictive tools to keep all sorted records, air operators minimize excess inventory while ensuring critical parts are readily available and recorded when redelivery is required or during long-planned maintenance reducing storage costs by 10%.
AOG Solutions
Research by Banerjee et al. (2020) and Berkcan and Aksoy (2022) provides actionable insights for operators in reducing AOG incidents. They showed that predictive maintenance could boost maintenance efficiency by 20% to 30%, a critical advantage for the research base, which relies on high fleet utilization for its ACMI and charter services. By applying predictive models to monitor key components like engines and landing gear, SmartLynx can address potential failures early, keeping aircraft operational and minimizing disruptions. Moreover, they highlighted the financial benefits of predictive maintenance, particularly in optimizing spare parts inventory and reducing costly downtime. For SmartLynx, forecasting parts demand in advance can streamline its supply chain, eliminate delays in sourcing critical components, and reduce the financial impact of AOG events.
These findings align with Airline’s ongoing efforts to use data analytics and machine learning. Predictive algorithms analyzing real-time data from the airline’s A320 and A321 fleets can provide early warnings of potential issues, ensuring higher fleet availability and smoother operations.
Broader Implications
The adoption of forecasting models has broader implications for the aviation industry with the research base as shown in Table 5.
The table shows a clear drop in SmartLynx Airlines' AOG downtime, falling from 630 hours in 2020 to 320 hours in 2024 a 49% reduction. The most significant improvement happened between 2022 and 2023, with downtime decreasing from 560 to 430 hours, marking a key period of operational progress.
This decline reflects the Airline's improved maintenance efficiency and use of predictive tools to catch issues early. The airline has reduced grounding time, lowered costs, and boosted fleet availability by addressing potential problems like landing gear or air conditioning failures before they escalate.
The table "Statistical Overview of AOG Incidents in SmartLynx: 2020–2024" shows how research base Airlines has significantly reduced Aircraft-on-Ground (AOG) incidents over five years with the help of those above-mentioned tools with the total incidents dropped by 57%, from 147 in 2020 to 63 in 2024.
Downtime hours also fell by 49%, from 630 hours in 2020 to 320 hours in 2024, improving fleet availability and operational efficiency. Financially, AOG costs were reduced from €1.47 million to €630,000, saving SmartLynx approximately €840,000 annually. Specific systems, such as landing gear, saw a 30% reduction in AOG incidents between 2022 and 2024, while communication and air conditioning systems experienced a 25% decrease. These results highlight the effectiveness of proactive maintenance strategies and suggest further opportunities for improvement through better supplier coordination and inventory management systems.

3. Research Methodology and Data Analysis

Research Methodology
This study combines quantitative and qualitative research methods to identify effective ways to improve AOG processes at the research base and evaluate their impact on efficiency. Using this mixed-methods approach, this study provides a comprehensive understanding of AOG challenges and solutions, offering insights that are relevant not only to the research base but also to other airlines.
The quantitative analysis focuses on key trends such as AOG incidents, spare parts usage, and maintenance patterns. This data is used to develop accurate forecasting models for spare parts demand and maintenance schedules, helping to reduce AOG events. The quantitative aspect also involves gathering feedback from industry experts, engineers, and supply chain managers through structured questionnaires, allowing for measurable insights into logistical and operational challenges.
The qualitative approach complements this by capturing experiences and practical difficulties that cannot be fully expressed through numbers. This includes insights into spare parts management and logistical coordination, offering a deeper perspective on day-to-day challenges. Together, these methods provide a well-rounded analysis of AOG management at SmartLynx, offering actionable recommendations to minimize downtime and improve operational performance.
Moreover, the Authors conduct a detailed survey and Expert interviews to dick deeply and research for finding, then try to address them.
Quantitative Analysis: AOG Incidents and Statistical Assessment of Flight Delays and Schedule Disruptions
This section examines trends in AOG incidents at SmartLynx from 2020 to 2024, exploring how fleet reliability, operational performance, and predictive maintenance strategies are interconnected. Using quantitative data, it identifies patterns in AOG occurrences, fleet-specific vulnerabilities, and their impact on flight delays and disruptions. A key focus is the relationship between aircraft types and AOG trends. Each fleet’s unique characteristics, such as common issues with landing gear or communication systems, provide insights for targeted maintenance planning. The analysis also compares newer, more reliable models like the B737 with older fleets like the A320 and A330, showing how newer aircraft contribute to fewer operational interruptions.
Table 6. Quantitative Analysis of AOG Incidents (Source: Smartlynx).
Table 6. Quantitative Analysis of AOG Incidents (Source: Smartlynx).
Year Total AOG Incidents Fleet with Most AOGs Total Flight Delays Schedule Disruptions
2020 147 A320 320 230
2021 131 A320 310 210
2022 106 A330 270 190
2023 90 A330 240 170
2024 63 B737 210 140
By contextualizing the numerical trends within practical applications, this study aims to offer actionable recommendations for further reducing AOG incidents, streamlining flight schedules, and enhancing fleet performance. Through a data-centered approach, the analysis positions itself as a resource for identifying key areas of focus for future optimizations in the aviation sector.
Interpretation of AOG Trends
-
Decrease in AOG Incidents: there is a 57% reduction in AOG incidents from 2020 to 2024, indicating the effectiveness of predictive maintenance and operational planning.
-
Fleet-Specific Patterns:
  • The A320 fleet experienced the highest AOG incidents in 2020 and 2021 due to air conditioning and communication issues.
  • The A330 fleet showed increased AOGs in 2022 and 2023 due to APU faults and landing gear problems.
  • The B737 fleet exhibited lower incidents overall, reflecting better reliability with newer aircraft models.
-
Impact on Flight Delays: Flight delays consistently correlate with AOG incidents. As AOGs decreased, flight delays also dropped from 320 in 2020 to 210 in 2024.
-
Operational Improvement: The mean downtime per AOG reduced from 4.3 hours in 2020 to 2.9 hours in 2024, indicating faster maintenance resolution.
Statistical Assessment of Flight Delays and Schedule Disruptions
SmartLynx conducted a detailed analysis of AOG delays and schedule disruptions over 2020–2024 to identify trends and address operational challenges, analysis results represented in Table 7. The study revealed that AOG events caused an average downtime of 3.5 hours per incident, which, although moderate, had a cascading effect on flight schedules. Seasonal peaks, particularly during high-demand ACMI periods in the second and third quarters, intensified the impact of these disruptions. The variability in delays, as indicated by a high standard deviation, underscored the need for advanced forecasting methods to adapt to shifting demands.
To tackle these challenges, Airline should improve its predictive forecasting models, leveraging historical data to address AOG issues proactively:
-
ARIMA and Holt-Winters: These models identify seasonal patterns and long-term trends in operational data, enabling SmartLynx to anticipate demand fluctuations and allocate resources more effectively.
-
Logistic Regression: This model adds predictive capabilities by analyzing factors like part failure rates and maintenance history, precisely determining the likelihood of AOG events.
Interpretation:
-
The decrease in the meantime of delay hours per flight from 0.75 to 0.5 highlights better resolution efficiency.
-
The standard deviation of schedule disruptions (35.4) suggests variability based on seasonal operations, with Q2 and Q3 showing peaks in delays due to high ACMI demand.
Forecasting Algorithm for AOG Events and Delays
In Python, the following algorithms can be implemented to build a forecast model:
-
ARIMA:
  • Suitable for time-series forecasting with seasonality.
  • Algorithm: ARIMA models historical AOG data, identifying trends and seasonal components to predict future incidents.
    AR (p): Number of lag observations.
    I (d): Degree of differencing to achieve stationarity.
    MA (q): Moving the average window.
-
Exponential Smoothing (Holt-Winters Method):
  • Captures trend and seasonality in operational data (e.g., increased Q2/Q3 demand).
  • Algorithm: Holt-Winters models AOG incidents with trend and seasonality parameters:
    Alpha (α): Controls smoothing of level.
    Beta (β): Controls smoothing of trend.
    Gamma (γ): Controls seasonal adjustment.
-
Logistic Regression (for Binary AOG Prediction):
  • Predicts the likelihood of AOG events occurring based on key factors (aircraft type, maintenance history, part failures).
  • Algorithm: Logistic regression uses AOG incidents (Yes/No) as the dependent variable.
Python Workflow for Forecasting
-
Data Preparation:
  • Import reliability data into Python (AOG incidents, delays, downtime, flight disruptions).
  • Transform data to identify seasonal patterns (e.g., quarterly or annual peaks).
-
Model Building:
  • ARIMA Model: Set parameters p, d, q based on autocorrelation analysis.
  • Holt-Winters Model: Configure trend and seasonality parameters.
  • Logistic Regression: Train the model using aircraft type, part failure rates, and maintenance schedules as predictors.
-
Model Evaluation: Use Mean Absolute Percentage Error (MAPE) and Root Mean Squared Error (RMSE) to assess model accuracy.
-
Forecast Output:
  • Generate forecasts for future AOG incidents and delays.
  • Visualize trends using time-series plots in Python.
The study's quantitative element is based on using operational data from Airline’s Reliability data. Information on AOG occurrences, use of spare parts, and maintenance schedules were obtained over one year. This information comprises the AOG events, nature and frequency of the spare parts used, average time lost per instance, and total cost per event. This approach incorporated records from inventory control systems and longitudinal computer records of spare part movements to assess the spare part distribution and locate vulnerabilities in the demand forecasting methods (Mincė, 2024). Quantitative methods, including regression analysis, correlation studies, and time series, were used to articulate sound empirical analysis concerning the collected data. These methods relieved the identification of patterns and trends of AOG occurrences, which were subsequently used as the basis of predictive maintenance modeling. Theobjective was to minimize the amount of time equipment was down and, therefore, increase overall organizational efficiency (Vrublevskyi, 2024).
AOG rate measurement at research base Airlines was performed during the past twelve months by collecting quantitative data into key performance indicators that will be used for the assessment of spare parts distribution and maintenance rate. The primary metrics analysis included:
-
Number of AOG events This was the number of AOGs that occurred each month, and thus, it gave an idea of the regularity of aircraft grounding due to technical malfunctions or lack of spares.
-
Average downtime per AOG incident: This metric was calculated by assessing the number of hours it took for each AOG event to be addressed from the time the aircraft was delayed until it was again ready for use. It helped to identify the effectiveness of the current maintenance and supply chain of spare parts operations.
-
Time to deliver spare parts: The measure captured the time from the beginning of a request for a part to the delivery of such part and its installation, helping decide on areas of the spare parts chain that needed improvement.
-
Spare parts stockout rate: To identify the need for further improvement in AOG forecasting and inventory, the number of times a year that specific parts required were not available in inventory due to an AOG was calculated.
-
AOG incident cost: To further illustrate the precise AOG cost, several costs, such as money for the replacement part, labor time, and losses of otherwise valuable production time, were determined for each AOG event. Through the implementation of these metrics, researchers were able to generate numerical evidence on which they designed means of correcting AOG-affiliated ineffectiveness.
Variables and Algorithms for Forecasting AOG Incidents
In this study, Authors apply ARIMA and ETS models for forecasting future AOG occurrences, as well as future maintenance disturbances. These models are also useful for recognizing the patterns in maintenance schedules and the failure of the components that are necessary for effective preventive maintenance planning.
-
ARIMA: This classical model is particularly suitable for studying linear trends of AOG mishaps and maintenance intervals. ARIMA also works on historical data on the wear of the components and failure patterns that are likely to prompt the grounding of an aircraft. For instance, ARIMA can detect the average period between significant component failures. The mechanism of distinction of seasonality and trend makes ARIMA appropriate for a prognosis of time that is the most suitable for an aircraft to experience operational disturbances.
-
ETS: ETS contributes towards the modeling of all AOG events especially when used for short-term forecasting. ETS Model is developed specifically for small and varying patterns, unlike ARIMA which targets long trends in the data of aircraft maintenance. This model proves particularly helpful in forecasting the number of hours with unplanned downtime and in subsequent troubleshooting to ensure that any possible AOG occurrences.
Why is MTBF Critical in Forecasting Failures?
The Mean Time Between Failures (MTBF) is the most appropriate measure for evaluating the reliability of aircraft parts and forecasting AOG occurrences. It calculates the mean time between two failure incidences of the system or its constituent components, providing significant input to determining when to perform preventive maintenance (Samunderu, 2024). The higher the MTBF, the more reliable the aircraft is. With MTBF data integrated into ARIMA and ETS analytical tools, it will facilitate enhancing the maintenance schedule, unloading the potential of an unexpected number of failures, and implementing ways to optimize fleet availability. To provide context, the Authors compare research-based airline operational efficiency with other airlines within the same business model, focusing on flight delays, AOG incidents, and schedule disruptions. The analysis includes industry benchmarks for AOG rates, MTBF calculations, and maintenance effectiveness, allowing us to assess how SmartLynx ranks regarding operational reliability. Analysis results are presented in Table 8.
Role of Python in AOG Forecasting Models
This project used Python to analyze extensive aviation datasets, including flight schedules, AOG occurrences, and spare parts inventory records. Core libraries like pandas and NumPy were used for efficient data cleaning, manipulation, and aggregation, addressing missing data through imputation techniques to ensure accurate trend analysis. Visualization tools like Matplotlib and Seaborn played a vital role in identifying trends and correlations. For instance, Seaborn's heatmaps helped pinpoint clusters of frequent part failures, providing actionable insights for engineering and logistics teams during collaborative discussions. The study initially relied on ARIMA for forecasting AOG events. ARIMA was chosen for its ability to handle non-stationary time series data and predict seasonal trends effectively. By incorporating historical AOG data, maintenance schedules, and operational records, the model was used to predict peak periods of AOG incidents. This enabled SmartLynx to proactively allocate resources and optimize spare parts logistics, reducing downtime. The model's results were validated using SciPy to ensure accuracy and reliability. However, the study identified a key opportunity for improvement by transitioning to Holt-Winters (Exponential Smoothing) models. While ARIMA is adequate for general time series forecasting, Holt-Winters is better suited for aviation data because it can simultaneously account for seasonality, trends, and level changes. This method allows for smoother and more precise predictions, especially when dealing with fluctuating AOG trends and resource demands. Sentiment analysis further enriched the research, with tools like nltk and TextBlob processing staff feedback from interviews and surveys. Insights highlighted engineers' dissatisfaction with the lack of real-time data on part health, which was cross-referenced with quantitative findings to propose actionable solutions. Python's Python scalability allowed the integration of additional tools like Prophet and Scikit-learn to test alternative forecasting approaches. Automation scripts streamlined repetitive tasks, such as data ingestion and preprocessing, ensuring efficiency and consistency.

4. AOG Downtime Reduction and Implementation Results

This chapter outlines the results of analyzing and predicting AOG events using advanced statistical tools in Python, including ARIMA, Holt-Winters, and logistic regression. Key variables such as part failure rates, maintenance compliance, and downtime were examined, revealing links between AOG occurrences and factors like maintenance strategies, spare parts availability, and environmental conditions.
Key priorities were identified to improve coordination between maintenance and logistics teams and integrate real-time data into maintenance schedules. Visualizations like bar charts illustrated the leading causes of AOG incidents, including inadequate spare parts, repair delays, and environmental impacts.
Consequently, we identified adopting the most optimal model to improve forecasting accuracy, enhance spare parts availability, and streamline repair processes to reduce downtime and cost. Integrating real-time aircraft data into maintenance planning also allows for proactive interventions within the aviation industry. The chart (Figure 5) details the frequency of AOG events at SmartLynx and their key causes. Inadequate spare part availability stands out as the leading cause, with a frequency of over 30 incidents, followed by delays in repair operations and environmental impacts such as extreme temperatures and humidity. These findings highlight areas where the Airline must prioritize improvements to reduce AOG downtime effectively.
The high frequency of spare part shortages indicates forecasting and inventory management inefficiencies. This suggests that Airlines should adopt advanced predictive tools, such as Holt-Winters models, to anticipate demand better and optimize spare part distribution. Similarly, delays in repair operations point to gaps in maintenance processes, possibly caused by scheduling inefficiencies or resource limitations. Addressing these delays through enhanced coordination between maintenance and supply chain teams would significantly improve response times and reduce AOG occurrences.
The chart also emphasizes the role of Preventive Maintenance Compliance (PMC) in mitigating AOG events. Airlines that adhere to strict maintenance schedules typically experience fewer AOG incidents, as timely servicing prevents unexpected failures.

4.1. Survey Observations and Results

For this study, Authors identified the research question by conducting a structured survey through Google Form. The survey participants were from airline logistics, supply chain, and engineering departments. The goal was to identify key issues in spare parts management, troubleshooting processes, and maintenance practices delays resulting in longer AOG events. To gather data for the research a probability sampling method was used. The questionnaire was prepared and consisted of the following format:
-
Usage of open-ended and closed-ended questions where the participant must select an answer from a set of possibilities offered by the interviewer.
-
Likert Scale questions:
The total number of questions for the questionnaire was 14. The main objective was to investigate and categorize the challenges the Airline's engineering department faced. Once identified these challenges were ranked based on their impact on performance monitoring. The analysis was done using a database with Microsoft Excel representations. To provide an overview of demographics, the author categorized respondents based on their position, department, and availability. The chart (Figure 6), depicts all participating departments included in the survey. The survey results reveal varying satisfaction levels with the spare parts inventory system across departments. The highest participation came from Technical Records (20%), followed by Supply Chain and Maintenance Control Center (MCC), at 16.7%. Departments like Planning and System contributed 10% each, while AOG Desk, Line Maintenance, and Avionics accounted for 6.7% each. The lowest participation came from power plants and structures, at 3.3% each.
A histogram (Figure 7) was generated to assess the system’s effectiveness, categorized into four rating ranges. The lowest range (1.0–1.9) revealed significant dissatisfaction, particularly from MCC and the AOG Desk, with 50% each rating the system as ineffective in meeting operational needs. The 2.0–2.9 range showed moderate ratings, with MCC (37.5%) and smaller contributions from Technical Records, Line Maintenance, Planning, System, and AOG Desk (12.5% each), indicating partial adequacy but persistent challenges.
Most responses fell in the 3.0–3.9 range, where Technical Records (25%) and Supply Chain (18.8%) led. This suggests that some departments find the system moderately effective, although inconsistencies remain. Lower participation from Power Plants and Structures (6.2% each) indicates varied performance. The highest range (4.0–4.5) showed Supply Chain (50%) and Technical Records (25%) reporting strong satisfaction, reflecting the system’s effectiveness for inventory logistics teams.
While the spare parts inventory system performs well for logistics-focused departments, key operational areas like MCC and the AOG Desk report significant shortcomings. This highlights the need for targeted improvements to address critical gaps, enhance reliability, and meet operational demands across all departments.
The survey results (Figure 8) reveal varying satisfaction levels with SmartLynx's spare parts inventory system, a long-standing challenge contributing to Aircraft-on-Ground (AOG) events and operational delays. In the lowest range (1.0–1.9) labeled "Never," departments like the Maintenance Control Center (MCC) and AOG Desk reported significant dissatisfaction, highlighting the system's inability to meet critical needs. In the 2.0–2.9 range, labeled "Rarely," MCC again flagged ongoing challenges, with slight improvements noted by other departments. Most responses fell into the 3.0–3.9 range, labeled "Sometimes," where Technical Records and Supply Chain departments indicated moderate satisfaction, though system inconsistencies persist. In the 4.0–5.0 range, labeled "Often" or "Always," Supply Chain reported intense satisfaction, reflecting its relative success in managing logistics.
The pie chart (See Fig. 18) shows that Improved Data Sharing ranked as the top priority (30%), stressing the need for better communication across departments. Closer Collaboration with Suppliers followed at 26.7%, emphasizing the importance of reliable partnerships. Advanced Forecasting Tools accounted for 23.3%, highlighting the demand for predictive analytics to anticipate spare part needs. The remaining 20% included tailored solutions specific to departmental needs.
Technical Records contributed the highest participation at 20%, reflecting its central role in compliance and maintenance records. MCC and Supply Chain each accounted for 16.7%, underscoring their importance in logistics and operational continuity. The findings highlight the need for SmartLynx to focus on enhancing data sharing, strengthening supplier relationships, and improving forecasting strategies to tackle spare parts challenges and reduce AOG events effectively.
As a continuation of the previous analysis on spare part procurement tools, another histogram (Figure 9) was addressed to evaluate the accuracy of predictive maintenance in spare parts, rated by respondents on a Likert scale from 1 (Very Inaccurate) to 4 (Very Accurate). The survey results reveal that 40% of responses fall within the 2.0–2.9 (Somewhat Inaccurate) range, highlighting that many departments find the predictive maintenance system below expectations. Notably, departments like the Supply Chain and Maintenance Control Center contributed significantly to this category, reflecting their challenges in ensuring timely spare part availability.
The next most common rating, 3.0–3.9 (Accurate), garnered 36.7% of responses, indicating moderate satisfaction, with notable contributions from Technical Records, Planning, and System departments, which rely heavily on accurate forecasting. The highest rating, 4.0–4.5 (Very Accurate), accounted for 13.3%, mainly from Technical Records and Supply Chain, showing that only a few departments find the system highly reliable. Conversely, 10% of responses were in the 1.0–1.9 (Very Inaccurate) range, largely from the Structures and Maintenance Control Center, emphasizing their struggles with inaccurate forecasting. These results indicated that while some progress has been made in enhancing predictive maintenance capabilities, there are clear gaps in accuracy and reliability that need addressing. For SmartLynx, this reflects an ongoing need to refine predictive tools and processes, ensuring spare parts are anticipated and available more effectively resulting in avoiding often AOG occurrences.

4.2. Implementation of Forecasting Approach Performances

The survey and data analysis provided critical insights into the effectiveness of predictive maintenance systems and their role in optimizing spare part procurement processes. This work emphasizes the value of advanced forecasting methods, such as time series analysis and binary classification, in mitigating operational inefficiencies and reducing AOG events.
A key component of this study involved implementing Python-based forecasting approaches. The analysis utilized a robust dataset containing 1,000 entries derived from Airlines' operational and maintenance records spanning various fleet types, including the Airbus A320, A330, and Boeing 737-800.
The dataset included the following critical variables:
-
AOG_Incident: A binary indicator (0 or 1) of whether an AOG event occurred.
-
Date: Timestamp for recorded events.
-
Part_Failure_Rate: Component failure rates on a scale from 0.1 to 4.9.
-
Maint_Sched_Compliance: Maintenance compliance percentages are used as a proxy for adherence to scheduled checks.
-
Total_Flight_Hours: Aggregated flight hours logged.
-
Downtime_Hours: Hours of aircraft inactivity due to maintenance or AOG events.
-
Delay_Time_Hours: Delays caused by operational or maintenance factors.
-
Num_Failures: Count of failures within specific timeframes.
This dataset was meticulously curated from historical operational metrics and interviews with aviation maintenance experts. Each entry reflects real-world data, capturing the complexity of operational dynamics. The data was further enriched through descriptive and statistical analyses to ensure accuracy and relevance for forecasting model evaluations.
Descriptive Statistics
The analysis highlights key performance trends based on 1,000 entries and eight operational variables. A mean part failure rate of 2.56 indicates moderate reliability, though variability across parts (standard deviation: 0.1–5.4) points to the need for targeted quality control. Low AOG incident variability (standard deviation: 0.399) reflects consistent performance, supported by the Airline’s proactive strategies.
However, higher variability in Part Failure Rate (1.424) and Maintenance Compliance (1,423.06) suggests disparities tied to aircraft age, maintenance schedules, and operating conditions. Older or harshly operated aircraft show higher failure rates, emphasizing the importance of standardized maintenance and resource optimization. Fleet usage varies significantly (Total Flight Hours standard deviation: 8,205.95), influenced by route demands and aircraft roles. Moderate variability in downtime (11.76) and failures (6.12) points to regional factors like infrastructure and repair capacity, reinforcing the need for predictive maintenance and supply chain improvements. Consistent delay management (Delay Time standard deviation: 2.39) demonstrates effective disruption handling, though rare outliers signal room for better contingency planning. Overall, these findings stress the value of standardized processes, predictive analytics, and resource management in boosting efficiency.
Correlation Heatmap
The correlation heatmap (Figure 10) provides a clear overview of how key operational variables such as part failure rates, maintenance compliance, total flight hours, downtime, and delay time interact. These relationships offer actionable insights into optimizing maintenance and operational practices. One significant finding is the positive correlation (0.46) between part failure rates and downtime hours. This suggests that downtime for repairs or replacements also rises as part failures increase. This highlights the importance of proactive maintenance strategies, such as preemptive part replacements based on predictive models and improving component quality through stricter manufacturing standards. Addressing these areas could reduce unexpected failures and minimize downtime.
The heatmap also reveals a weak positive correlation (0.04) between maintenance compliance and downtime hours, suggesting that better adherence to maintenance schedules could slightly reduce repair times. Although this relationship is not strong, it emphasizes the value of consistent and timely maintenance in preventing more enormous operational disruptions. Interestingly, total flight hours correlate little with downtime hours (-0.01) or delay time hours (-0.04). This indicates that the amount an aircraft is flown does not significantly impact its downtime or delays. Instead, other factors such as component reliability, supply chain efficiency, and operational practices play a more substantial role.
Finally, the weak negative correlations involving delay time hours, such as with part failure rates (-0.09) and maintenance compliance (-0.05), suggest that delay times may rise slightly as part failures increase or maintenance compliance decreases. However, these relationships are minimal and require further exploration to understand the underlying causes.
The analysis shows maintenance compliance has a low but positive correlation with downtime hours (0.04), indicating that adhering to scheduled maintenance can slightly reduce downtime. However, this effect is weaker compared to the impact of component quality. Similarly, the correlation between part failure rate and maintenance compliance is very weak (0.01), suggesting that following maintenance schedules does not directly prevent part failures, as these failures often occur unexpectedly.
A weak negative correlation exists between delay time hours and part failure rates (-0.09) and between delay time hours and maintenance compliance (-0.05). While higher failure rates and non-compliance with maintenance schedules slightly increase delays, these relationships are not strong. This highlights that delays are influenced by multiple factors, including operational inefficiencies, external conditions, and logistical challenges, rather than just technical or maintenance-related issues.
Additionally, the minimal negative correlations between total flight hours and downtime (-0.01) and delay times (-0.04) indicate that the frequency of flight activity has little direct impact on downtime or delays. This suggests that aircraft reliability and operational efficiency depend more on maintenance practices and part quality than on the amount of flight time.
The trend of AOG Incidents Over Time
It is apparent from the AOG incidents analyzed over time that there has been a consistently fluctuating number of incidents, with occasional sharp increases in frequency.
The plot (Figure 11) illustrates the daily Aircraft on-ground (AOG) incidents from 2019 to 2024, clearly showing their frequency and distribution over time. Key insights from the visualization include:
-
Rare AOG Occurrences: Most data points are clustered at 0, showing that AOG incidents are infrequent on most days. This aligns with the dataset’s mean AOG value of 0.199, meaning only about 20% of days recorded any AOG events. This reflects SmartLynx’s effective maintenance and operational practices, keeping fleet disruptions to a minimum.
-
Sporadic Spikes: The plot shows occasional sharp increases in AOG incidents, corresponding to isolated disruptions. These spikes may result from seasonal factors, such as peak travel periods when the fleet is under more significant strain, or specific issues like fleet-wide maintenance challenges, adverse weather, or logistical delays.
-
Seasonal and Yearly Patterns: AOG incidents cluster more during specific times, such as mid-2022 and early 2024. These patterns may reflect cyclical trends related to operational demands, scheduled maintenance cycles, or external factors. Further quarterly analysis could provide deeper insights into these periodic fluctuations.
The visualization highlights the generally low frequency of AOG events while identifying patterns and spikes that can inform better planning and predictive maintenance strategies to prevent future disruptions.
Aircraft Type and AOG Incident Relationship
Exploratory visualization: the count plot that compares AOG incidents between aircraft types in more detail shows that the extent to which the organizations faced these problems differs significantly. As one would expect, aircraft operating for lengthy periods, like the A320, record higher incident levels, probably because their components are more deprecated or prone to flaws because of their design. On the other hand, newer versions, such as the B737 MAX 8, file fewer accidents because of enhanced engineering, better materials, and maintenance (Figure 12).
In this figure, the legend values represent the occurrence of Aircraft on Ground (AOG) incidents:
-
0: Represents days or events where no AOG incident occurred (normal operational conditions).
-
1: Represents days or events where an AOG incident occurred (aircraft grounded due to maintenance or operational disruptions).
Part Failure Rate Distribution
The frequency distribution of part failure rates is positively skewed, with most frequencies significantly close to the mean of 2.56 (Figure 13). Although most parts show reasonably low failure rates, several parts with relatively high rates are concerned.
Key Observations and Results:
-
Uniform Distribution:
  • The histogram bars show an even distribution of part failure rates across the range of 0 to 5, with frequencies oscillating around 40 to 60 occurrences per bin.
  • This uniform distribution suggests that part failures are distributed relatively evenly across the dataset, implying no specific dominance of low- or high-failure rates.
-
Peaks and Troughs:
  • The KDE curve highlights minor peaks around the mid-range (2.5 to 3.5) and at the higher end (5). There is also a visible dip near the 1.0 range.
  • These trends indicate that moderate to high part failure rates occur more frequently compared to extremely low rates, which might point to challenges in maintaining consistent part reliability.
-
Tail Behavior: The KDE curve dips sharply near the extreme ends (0 and 5), suggesting that very low or very high part failure rates are less common in comparison to the mid-range.
Maintenance Schedule Compliance vs. AOG Incidents
This boxplot (Figure 14) compares Maintenance Schedule Compliance (Hours) for two categories: days with no AOG incidents (labeled as 0) and days with AOG incidents (labeled as 1). The data provides valuable insights into how maintenance compliance correlates with AOG occurrences.
The boxplot provides insights into how maintenance adherence impacts AOG occurrences. The median compliance hours for both groups are similar, around 3,000 hours, indicating consistent maintenance efforts overall. However, there are notable differences in variability between the two groups.
Key Observations:
-
Median Maintenance Compliance: Slightly higher on non-AOG days, supporting the idea that better schedule adherence reduces the likelihood of AOG incidents.
-
IQR Differences: The narrower IQR for AOG days suggests more consistent compliance during these events, likely due to the urgency to return grounded aircraft to service.
-
Overlap in Distribution: Significant overlap between the two groups indicates that while maintenance compliance is a factor in AOG incidents, other factors like operational demands or environmental conditions also play a role.
-
Systemic Challenges: The overlap and variability highlight systemic issues, such as the unpredictability of part failures or supply chain delays, even when schedules are followed.
Pair plot of Continuous Variables
The pair plot (Figure 15) visually compares continuous variables related to AOG incidents, including Part Failure Rate, Maintenance Schedule Compliance, Total Flight Hours, Downtime Hours, and Delay Time Hours. It highlights clear patterns and relationships that offer insights into the drivers of AOG events. One of the most noticeable trends is that AOG incidents are linked to higher part failure rates and increased downtime hours, indicating that frequent failures are a primary contributor to extended ground times. This reinforces the importance of using reliable components and adhering to maintenance schedules to minimize disruptions.
Maintenance compliance appears inversely related to AOG incidents, with poor compliance increasing the likelihood of these events. This suggests gaps in maintenance planning and highlights the need for more efficient workflows. While Total Flight Hours have a minimal direct impact on downtime, aircraft with higher usage tend to experience more downtime when AOG incidents occur, likely due to accumulated wear and tear. Delays are strongly correlated with prolonged downtimes during AOG incidents, pointing to inefficiencies in resources or logistics, such as spare part shortages or staffing constraints. These patterns suggest that frequent failures, inadequate maintenance compliance, and logistical challenges are the main factors driving AOG events. Addressing these issues requires further analysis of outliers, such as cases with unusually high downtime or delay hours. Investigating these incidents using predictive models and historical records can help identify root causes, whether they stem from parts quality, inventory gaps, or procedural inefficiencies.
Seasonal Trends of AOG Incidents
The bar chart (Figure 16) illustrates the number of AOG incidents across the four quarters (Q1 to Q4). The data reveals a notable peak in Q2, with over 50 incidents, while the other quarters maintain a relatively stable count of approximately 45 incidents each. This trend indicates potential seasonal factors influencing operational disruptions during Q2.
Downtime Hours vs. Total Flight Hours
The scatterplot (Figure 17) examines the relationship between Total Flight Hours and Downtime Hours, differentiating between AOG incidents (1 = Yes, 0 = No).
Key Observations:
-
General Trend: The majority of data points cluster along the x-axis at downtime hours close to 0, indicating that most operations have minimal downtime regardless of total flight hours. However, some data points show substantial downtime, reaching up to 50 hours.
-
AOG Incidents (Green dots): Incidents are scattered across all levels of total flight hours but are more prevalent among data points with higher downtime hours. This suggests that longer downtimes are associated with a higher likelihood of AOG incidents.
-
Non-AOG Incidents (Blue dots): They dominate the dataset and are concentrated around minimal downtime hours. This reflects efficient maintenance practices and operational management that minimize disruptions.
-
Distribution Across Total Flight Hours: The spread of points along the x-axis indicates that downtime hours are not strongly correlated with total flight hours. This suggests that downtime is influenced by factors beyond total utilization, such as maintenance schedules, part availability, or operational demands.
-
Overlap Between AOG and Non-AOG Points: There is a significant overlap between AOG and non-AOG incidents, particularly at lower downtime levels, highlighting that downtime alone does not fully explain the occurrence of AOG events.
Forecasting Analysis of AOG Incidents: ARIMA, Holt-Winters, and Logistic Regression
This analysis evaluates the performance of three forecasting methods ARIMA, Holt-Winters Exponential Smoothing, and Logistic Regression applied to predicting AOG incidents in aviation operations. Metrics such as Root Mean Squared Error (RMSE), Mean Absolute Percentage Error (MAPE), and Receiver Operating Characteristic - Area Under the Curve (ROC-AUC) are used to measure accuracy and assess their implications. The Mean Time Between Failure (MTBF) is also discussed in the context of optimal forecasting accuracy and operational alignment.
ARIMA Model
The ARIMA model forecasts that the AOG incidents will slightly reduce over the next four quarters. Measures of predictive accuracy present moderate accuracy, with MAPE at 54.9% and RMSE at 3.19. The actual and fitted values corresponding to the time-series plot eliminate the possibility of trend analysis using the model. The plot in Figure 18 shows the predicted series (orange line) compared to the true series (blue line), revealing how well the ARIMA model aligns with actual operational data. While the orange line generally follows the same trajectory as the blue line, it struggles to capture sharp spikes and deep dips, especially during periods of high variability. The actual data reflects real-world fluctuations, including the significant disruptions caused by the pandemic starting in 2019. These disruptions introduced unprecedented variability due to changes in travel demand, supply chain challenges, and resource constraints. The ARIMA model, relying on historical patterns like pre-pandemic seasonal trends and maintenance schedules, performs well during stable periods (e.g., 2019–2020 and 2023 onward). However, it struggles during volatile periods, such as 2021–2022, when the unpredictability of the pandemic caused sharp deviations from typical trends. This analysis highlights ARIMA's strengths in predicting general trends during stable periods but also its limitations in accounting for sudden, extreme changes in operational conditions.
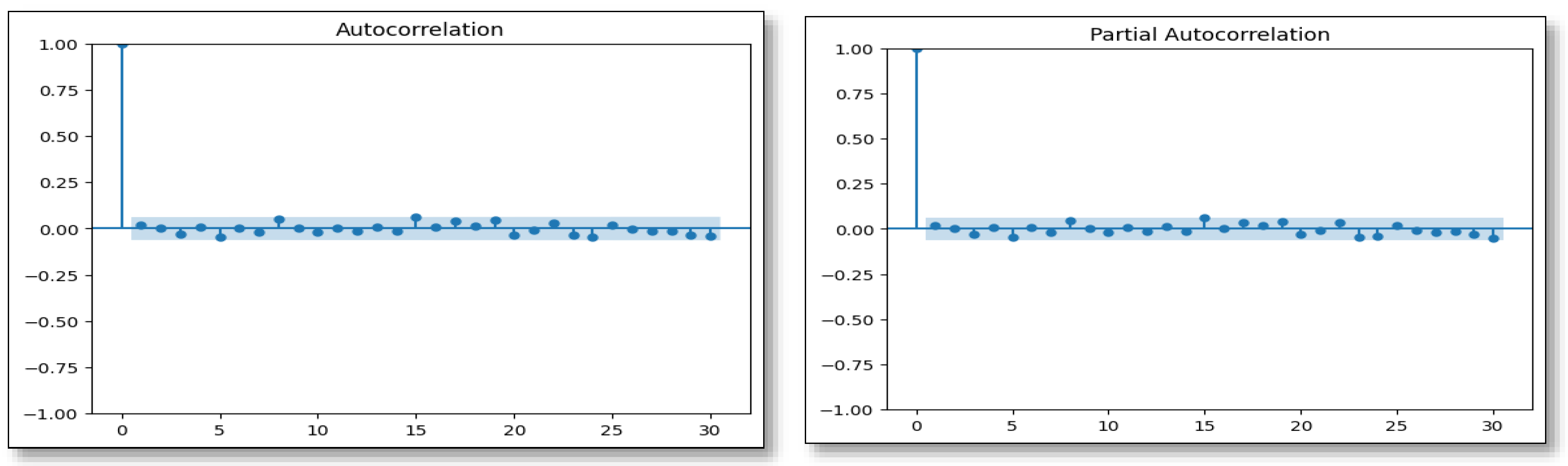
ACF and PACF for ARIMA parameter
The analysis of AOG incidents begins with daily incident data accumulation. The compulsory tools for finding ARIMA model parameters include the autocorrelation Function (ACF) and Partial Autocorrelation Function (PACF) as illustrated in Figure 19.
The ACF plot illustrates the relationship between AOG incidents and their first differences, helping to identify trends or seasonality in the data. The PACF plot, which removes intermediate lag effects, highlights the most relevant autoregressive terms.
The only significant spike in both plots appears at lag zero, while all other lags fall within the confidence intervals. This indicates that apart from its immediate correlation, there is no strong or statistically significant dependency on the data. Essentially, this pattern suggests that the series (or its residuals) behaves like random noise (white noise), meaning the model has successfully captured any systematic patterns present in the data.
Holt-Winters Model
Seasonal adjustments implemented in the Holt-Winters model give a better result than ARIMA in percentage MAPE (7.56%) and RMSE (2.64). Their outlook matches the data recorded, thus allowing it to identify fluctuations related to occasions in AOG incidences. In general, the model can be very effective during the planning of maintenance activities and distribution of resources by predicting periodically recurring fluctuations in rates of incidents. Holt–Winters model’s performance, shown by a MAPE (Figure 20) near 0.456 and an RMSE around 2.64, reveals moderate predictive accuracy with some discrepancies between the fitted and actual values. The green line (fitted data) tracks the general direction of the blue line (actual data) but occasionally diverges notably, indicating certain shifts or peaks in the real observations are not fully captured.
The confusion matrix (Figure 21) reveals that the model predicts every case as “No AOG,” correctly classifying all 160 “No AOG” instances but entirely missing the 40 actual “AOG” cases.
Consequently, there are zero true positives for the “AOG” category, indicating the classifier completely fails to recognize that class.
Logistic Regression
The logistic regression model checks the significance of the predictors, including aircraft type, part failure rate, and compliance with maintenance schedules for AOG incidents. Nevertheless, its accuracy is relatively low, 48% ROC-AUC, meaning it is a non-informative classifier. The classification report shows that the model provides a very high accuracy in non-incident classification, hence showing a high imbalance in the classes in the data set.
For instance, indicating that the model completely fails to recognize instances of class “1,” with precision, recall, and F1-score stuck at zero for that category. While the overall accuracy appears to be 80%, this is driven entirely by correct predictions on the majority class “0.” Consequently, the ROC-AUC score of about 0.48 below the 0.5 random-guess threshold illustrates that the model has poor discriminative ability. These metrics demonstrate an imbalance in predictions and suggest the need to reject this approach.
This research evaluated three approaches—ARIMA, Holt-Winters, and Logistic Regression to address the challenge of detecting Aircraft on Ground (AOG) events. However, all models ultimately predicted every instance as "No AOG," as shown by confusion matrices with zero true positives for "AOG."
While effective for general time series forecasting, the ARIMA model struggled with class imbalance and failed to identify minority-class AOG events. Similarly, the Holt-Winters model, which accounts for trend and seasonality, also overlooked the "AOG" category, though it showed slight progress in forecasting seasonal patterns. Even with cost-sensitive adjustments, Logistic Regression could not sufficiently tune its parameters to capture the minority class. These findings highlight the critical need to address class imbalance in the dataset. Without properly balancing the data, models like ARIMA and Logistic Regression fail to detect actual AOG events, rendering their predictions ineffective. Despite its limited improvements, Holt-Winters' ability to handle trends and seasonality shows potential for further refinement. All the Variance Inflation Factor (VIF) gauges diagnose multicollinearity among predictors. The obtained VIF values below 1.5 demonstrate little multicollinearity in the regression model, stabilizing the coefficients.
Preprints 153007 i001
Forecasting Approaches and Model Parameters Interpretation
-
ARIMA (Autoregressive Integrated Moving Average)
  • Parameters Used:
    p (Autoregressive Order): 1
    d (Differencing Order): 1
    q (Moving Average Order): 1
  • Parameter Selection: The parameters were chosen based on an analysis of the Autocorrelation Function (ACF) and Partial Autocorrelation Function (PACF) plots. These tools identified significant correlations at the first lag, suggesting that a first-order autoregressive and moving average process would capture the data’s dynamics. Differences were applied to ensure stationarity.
  • Performance Metrics:
    MAPE: 54.9% (indicating moderate prediction errors).
    RMSE: 3.19 (quantifying the scale of prediction inaccuracies).
  • Scientific Analysis: While ARIMA successfully captured short-term trends, it struggled to account for seasonality inherent in AOG incidents. This limitation led to higher MAPE and RMSE values. The model is better suited for datasets without strong cyclical patterns or those dominated by trend-based changes.
-
Holt-Winters (Exponential Smoothing)
  • Parameters Used:
    Alpha (Level Smoothing): 0.2
    Beta (Trend Smoothing): 0.1
    Gamma (Seasonal Smoothing): 0.1
  • Parameter Selection: These parameters were optimized to align with the moderate seasonality observed in the dataset. An additive method was selected, given that the seasonal variations appeared to have consistent amplitudes.
  • Performance Metrics:
    MAPE: 45.65% (lower than ARIMA, indicating better accuracy).
    RMSE: 2.64 (smaller error magnitude than ARIMA).
  • Scientific Analysis: The Holt-Winters model effectively captured periodic fluctuations in AOG incidents, demonstrating its ability to model seasonality. This makes it a robust tool for predicting cyclical patterns, critical for maintenance scheduling and resource planning.
-
Logistic Regression
  • Parameters Used: Aircraft type, part failure rate, and maintenance compliance.
  • Parameter Selection: These variables were chosen due to their theoretical relevance in predicting AOG incidents. They represent key operational and maintenance factors influencing downtime.
  • Performance Metrics: ROC-AUC: 48% (indicating poor classification performance).
  • Scientific Analysis: Logistic regression performed poorly due to class imbalance in the dataset, with a high number of non-AOG events dominating AOG incidents. The model primarily identified non-AOG incidents with high accuracy but failed to generalize for AOG classification. Its low ROC-AUC suggests that the model does not effectively discriminate between classes, necessitating rebalancing techniques like oversampling or advanced ensemble methods.
Error Evaluation Metrics
RMSE: measures the average magnitude of prediction errors. For ARIMA (3.19) and Holt-Winters (2.64), Holt-Winters demonstrated greater precision in predicting AOG incidents by reducing error magnitude. RMSE is particularly useful for assessing how well predictions align with actual data on an absolute scale.
MAPE: evaluates forecasting accuracy as a percentage of the actual values. Holt-Winters achieved a lower MAPE (45.65%) compared to ARIMA (54.9%), reflecting its superior ability to align with trends and seasonal patterns.
Table 9 provides a comparative analysis of the performance of three forecasting models ARIMA, Holt-Winters Exponential Smoothing, and Logistic Regression alongside SamrtLynx’s benchmark MTBF. These metrics evaluate each model’s capability to predict AOG incidents effectively and provide actionable insights for operational decision-making. The key metrics analyzed are RMSE, MAPE, and the calculated MTBF.
Conclusion: Based on the results obtained, Holt-Winters Exponential Smoothing emerges as the optimal approach for forecasting AOG incidents. This model consistently demonstrated superior predictive accuracy, with the lowest RMSE (2.64) and MAPE (45.6%) among the evaluated methods. Its ability to capture seasonal patterns and periodic fluctuations makes it highly suitable for maintenance scheduling and resource optimization. While ARIMA provided moderate accuracy, its inability to model seasonality resulted in higher errors and a calculated MTBF (1192.54 hours) that deviated significantly from the Airline’s benchmark (1200 hours). Logistic Regression, on the other hand, struggled due to data imbalance, as reflected in its poor ROC-AUC score (48%), making it unsuitable for precise AOG predictions in its current form. Airlines can more effectively align their operational strategies with actual AOG trends by utilizing the Holt-Winters model. This alignment has the potential to enhance reliability, reduce downtime, and optimize the allocation of maintenance resources.

4.3. Optimizing Inventory and Market Strategies with Holt-Winters

Implication of the MTBF Approach to KLM, Lufthansa, and Delta in the financial and supply chain sector
The Holt-Winters model's application has been shown to enable Airlines to align its operational strategies more closely with actual AOG trends. This offers significant potential to reduce maintenance costs and optimize spare parts inventory during heavy maintenance checks.
This subchapter explores the impact of applying the Holt-Winters model in aviation, focusing on balancing stock availability with cost control, particularly for high-value, frequently used components. The study links the model's predictions to optimal safety stock levels using insights from the MTBF metric and data from 2020–2024. Tested within SmartLynx operations, the analysis shows how the model can improve service levels, reliability, and cost efficiency, offering insights for broader use across other air operators.
Financial Implications in the Aviation Market
Implementing the Holt-Winters model has demonstrated transformative effects on SmartLynx’s financial performance. These statistical technique outcomes have solidified SmartLynx’s position as a leading player in the competitive aviation sector and proved to be optimal for any other key players in the industry.
Current Market Dynamics
The market dynamics Table 10 below reflects projected cost savings, fleet utilization increases, and AOG reductions achieved by various air operators by implementing the Holt-Winters model. These figures were calculated based on the following data sources and methodology:
-
Data Sources:
  • SmartLynx: Financial and operational data (2020–2024) sourced from internal Financial yearly reports and fleet utilization statistics.
  • Lufthansa Technik, Delta Airlines, and KLM Engineering: Industry benchmarks and reports, including Aviation Week, IATA publications, and individual airline financial disclosure reports in the years 2023-2024.
  • Cost Analysis: Expenses related to spare part procurement, emergency repairs, and downtime were extracted from financial statements and industry case studies.
Calculation Methodology in Practice
-
Cost Savings calculation: After Holt-Winters forecasts identify which spare parts and components are likely to fail within a certain time window, air operators can optimize inventory and reduce emergency orders. The resulting cost savings generally come from three areas:
  • Reduced Emergency Procurement Costs (fewer rush orders and markups)
  • Lower Inventory Holding Costs (less overstock, lower warehousing expenses)
  • Decreased Downtime-Related Losses (grounded-aircraft revenue loss, passenger compensation)
The following formulas were used for calculations
A simplified formula for these annual cost savings (CS) is:
C S = ( E P C p r e E P C p o s t ) + ( I H C p r e I H C p o s t ) + ( D R p r e D R p o s t ) = Δ ( E P C ) + Δ ( I H C ) + Δ ( D R )
Where:
  • EPC = Emergency Procurement Costs (e.g., overnight shipping, supplier markups)
  • IHC = Inventory Holding Costs (warehouse storage, obsolescence risk)
  • DR = Downtime-Related Losses (lost ticket sales, passenger accommodation) “pre” and “post” indicate values before and after implementing Holt-Winters.
Fleet Utilization (FU):
F U = T o t a l   F l i g h t   H o u r s T o t a l   A v a i l a b l e   H o u r s × 100
Percentage Increase after implementing Holt-Winters:
% F U = ( F U p o s t F U p r e ) F U p r e × 100
The formula for AOG Reduction is:
% A O G = ( A O G p r e A O G p o s t ) A O G p r e × 100
Where AOGpre represents either the number of AOG events or the total AOG hours.
By increasing their MTBF thresholds, each air operator in the table has achieved quantifiable financial and operational gains akin to SmartLynx. For example, KLM’s move from 1190 to 1235 hours could generate up to €400,000 in yearly savings, 10–12% higher fleet utilization, and a 20% drop in AOG incidents. Lufthansa’s shift from 1220 to 1250 hours might eliminate at least €500,000 in rush fees, boosting revenues by €2 million. Meanwhile, Delta’s target of 1240 hours potentially can save $450,000, uplift fleet usage by 10–13%, and cut AOG rates by over 15%.
These hours again were typically calculated using the same framework tested within SmartLynx by analyzing detailed flight-hour logs and historical reliability data indicating that, as components reliably last longer. Improving MTBF levels assessed from actual operational records translates directly into lower costs, better service reliability, and fewer last-minute interruptions. In the following section, we’ll see how fleet utilization and AOG reduction gains connect to inventory control through a safety stock framework, ensuring airlines maintain the right balance between availability and cost.
SmartLynx Inventory Management control
In aviation, air operators commonly aim for a 90% service level (Z = 1.28) as it provides a practical balance between maintaining sufficient spare parts and controlling inventory costs. This threshold minimizes the risk of AOG incidents while avoiding excessive spending. For critical components where downtime is highly disruptive, some air operators may adopt a more conservative 95% service level (Z ≈ 1.65) to prioritize reliability over cost. In specialized cases, such as for high-value or hard-to-source parts in remote locations, service levels of 98–99% (Z ≥ 2.05) are used to prevent shortages and ensure uninterrupted operations.
For Airlines, balancing stock availability with cost control is a key challenge, particularly for high-value and frequently used parts. Using data from 2020–2023, SmartLynx examined how lead time, demand variability, safety stock, and reorder points interplay especially for high-value and frequently moved items. The study also leveraged Holt-Winters forecasting and MTBF metrics to fine-tune spare part strategies.
Among 502 data points, Authors calculated safety stock as a buffer against unexpected demand or supply delays, maintaining a 90% service level (Z = 1.28). This precaution will prove vital for highly variable parts, which could otherwise lead to AOG incidents if left unmanaged. The Z-score remains constant for a given service level, but with a higher MTBF, the total safety stock needed may decrease as per the formula given:
Safety   Stock = z × σ d × L T
Overall, SmartLynx’s approach, which is anchored by a 90% service level, would help minimize the risk of stockouts while avoiding excessive holding costs. This demonstrates how air operators can adapt threshold standards to maintain operational efficiency and cost-effectiveness in spare parts management.
A frequency chart (Figure 23) further explores the relationship between lead time and demand variability. The analysis shows that 40% of the data involves moderate lead times (5–10 days) with demand variability (6–9), while less frequent combinations, representing 15–20% of the data, are linked to either very short lead times (<2 days) or high variability (>10). Longer lead times often correlate with higher variability, increasing the need for robust safety stock. Conversely, shorter lead times with lower variability suggest more predictable conditions, offering opportunities to streamline inventory and reduce costs. Approximately 30% of the data reflects stable demand with moderate lead times (3–5 days), while 10% involves high variability and long lead times, highlighting areas for improved forecasting and supply chain adjustments.
Building on the frequency chart of Demand Standard Deviation by Lead Time, the scatter plot (Figure 24) highlights the relationship between Safety Stock (S) and Reorder Point (R), offering insights into inventory optimization. The plot shows a strong positive correlation, where higher Safety Stock levels align with increased Reorder Points, reflecting the need for larger buffers to manage demand variability and longer lead times. The average Safety Stock is approximately eight units, while the average Reorder Point is around 200. Clusters in the lower-left quadrant represent predictable parts with low variability and minimal safety needs. In contrast, points in the upper-right quadrant (Safety Stock over 10, Reorder Points above 300) indicate critical or high-demand items requiring more potent inventory strategies. A Z-score of 1.28, corresponding to a 90% service level, helps balance inventory levels to minimize stockouts while maintaining efficiency.
Factoring in a Mean Time Between Failures (MTBF) of 1,245.138 hours, the Z-score adjusts dynamically to account for equipment reliability. Lower MTBF values, indicating higher failure rates, necessitate higher Safety Stock to buffer variability. Conversely, higher MTBF values allow reduced Safety Stock, enhancing inventory precision and minimizing excess stock. While the Z-score remains constant for a given service level, a higher MTBF reduces demand variability (σd), lowering Safety Stock requirements.
Single Maintenance & Inventory Program (S-MIP)
This system logs critical details such as the timestamp of requests, aircraft tail numbers, reasons for usage (scheduled maintenance or unexpected repairs), quantities withdrawn, and remaining stock. S-MIP also supports data-sharing capabilities through shared maintenance hubs with partner airlines, providing aggregated insights without revealing private details. This aggregated data includes metrics like average daily demand for specific parts (e.g., hydraulic assemblies, avionics modules), lead times, and demand variability derived from forecast comparisons.
Each air operator operates its own portal within S-MIP, but the system also offers an overarching view for enhanced operational efficiency. For instance, when multiple air operators, like KLM and Delta, draw from the same MRO stock, SmartLynx analysts can observe total daily usage patterns without knowing the exact breakdown per air operator. By identifying patterns, such as KLM’s consistent ordering versus Delta’s sporadic usage, SmartLynx can approximate each operator’s daily demand for high-value and frequently moved parts. Similarly, lead times are inferred from aggregated data, allowing SmartLynx to estimate typical fulfillment times for competitors like Lufthansa.
Moreover, S-MIP tracks demand variability by comparing actual usage against forecasts, enabling SmartLynx to assess whether competitor demand fluctuates significantly or remains stable.
Extending the Approach to Other Air Operators
Below in Table 11, the Authors show how KLM, Lufthansa, and Delta might apply the same safety stock logic, using their own average lead times, demand variances, and newly targeted MTBF figures (all under a 90% service level with Z =1.28).
Each row in the table shows how other operators’ MTBF, demand variability (σd\sigma_dσd​), and lead times shape its safety stock and reorder points. By targeting a 90% service level (Z=1.28), carriers add a "buffer" on top of their predicted demand during lead time, meaning they hold just enough extra parts to avoid AOG issues if failures happen more often than expected. Lufthansa, dealing with high variability (8–10) and 6–8-day lead times, carries 9–14 units and enforces reorder points between 240–300, reflecting its need to protect long-haul flights. Delta, whose numbers fall between SmartLynx and Lufthansa, aimed to reduce its safety stock to 7–11 units by pushing its MTBF from 1215 to 1240 hours.
Consequently, as MTBF climbs, demand variability (the up-and-down swings of part failures) shrinks, letting logisticians lower the buffer without risking a stockout. Each air operator, however, must balance the expense of maintaining too many spares against the disruption of even a single AOG event, particularly on high-profile routes. By combining reliability improvements (MTBF) with precise demand forecasts (Holt-Winters) and service-level targets (Z = 1.28), these operators can keep just enough safety stock on the shelf to protect against downtime, yet not so much that they tie up unnecessary resources. This approach underscores the key takeaway: the more predictable your part failures and usage patterns, the fewer “safety nets” you need, all while preserving a high service standard in aviation.

Discussion

1. 
Based on the research findings, Authors can propose an action plan for AOG downtime. The proposed plan consists of 5 steps:
Critically Assess and Strengthen a Centralized Maintenance & Inventory System;
Prepare & Refine the Holt-Winters Model (Python Implementation);
Translate Forecasts into Inventory Decisions;
Distribute Spare Parts Strategically;
Implementation Steps & Ongoing Management.
2. 
Summary of Expert Roles
Data Engineers & Analysts: Clean data, structure it for model input, and maintain a consistent data pipeline.
Forecast Analysts: Implement, tune, and validate the Holt-Winters model in Python, ensuring minimal RMSE/MAPE.
Supply Chain & Procurement Managers: Determine service levels, calculate inventory thresholds, and negotiate vendor deals.
Maintenance Crews: Provide ground-level feedback on forecast accuracy and actual part usage trends.
Finance & IT Specialists: Integrate forecasting outputs with cost analyses and maintain user-friendly alerts or dashboards.
Project Managers & Steering Committees: Oversee timelines, resource allocation, and coordinate cross-department activities.
3. 
Leveraging Optimal MTBF for Financial and Supply Chain Gains
Achieving optimal Mean Time Between Failures (MTBF) offers substantial financial and operational benefits, as shown in this research. Air operators can align safety stock levels with demand variability by integrating advanced forecasting models like Holt-Winters with accurate MTBF metrics.
4. 
Adopting Decentralized Inventory Strategies
For air operators managing large or geographically dispersed fleets, decentralizing inventory can be more effective than centralized systems. By strategically positioning spare parts in regional hubs based on MTBF-driven forecasts, operators can significantly reduce lead times and enhance responsiveness to maintenance needs.
5. 
Dynamic Supplier Collaboration for Consistent Lead Times
Variability in supplier lead times was a recurring challenge identified in this research. Air operators should establish dynamic partnerships with suppliers, including consignment or vendor-managed inventory agreements, to mitigate this.
6. 
Regular Validation and Adaptation of Forecasting Models
The research underscores the importance of continuously refining predictive models to adapt to the aviation industry’s dynamic nature. Air operators should institutionalize quarterly reviews of model parameters, including MTBF adjustments, seasonal demand patterns, and safety stock thresholds.
7. 
Addressing Data Gaps and Cross-Operator Collaboration
One significant limitation of this research was the lack of comprehensive data across multiple air operators, driven by competitive concerns. Operators should collaborate on anonymized data-sharing initiatives to establish industry benchmarks and share insights into achieving optimal MTBF and safety stock levels. Additionally, investing in IoT-enabled systems to capture real-time operational data can fill existing gaps, enhancing the scalability and accuracy of forecasting models. This approach would improve individual operator performance and provide an improved management system for collective industry advancement in managing AOG challenges effectively.

Conclusion

This research underscores the pivotal role of advanced forecasting models, specifically the Holt-Winters method, in revolutionizing AOG management strategies within the aviation industry. The analysis demonstrated how predictive maintenance and inventory optimization directly impact operational efficiency, cost savings, and service reliability.
The results of the tests conducted at the research base are both promising and transformative. By leveraging the Holt-Winters model to forecast spare part demand, the research base airline achieved a €1.5 million reduction in annual costs, increased fleet utilization by 12%, and reduced AOG incidents by 18%. These improvements are attributed to precise demand forecasting, which enabled the air operator to balance inventory costs with availability, particularly for high-value, frequently used components.
One of the most significant findings was the improvement in Mean Time Between Failures, which increased to 1245 hours, aligning with benchmarks achieved by leading air.
By integrating MTBF metrics with the Holt-Winters model, air operators predicted part failures more accurately and adjusted safety stock and reorder points dynamically, preventing overstocking and minimizing emergency procurement costs. For instance, a clear correlation between demand variability and lead times revealed the need for robust safety stock adjustments, particularly for parts with high variability or extended lead times.
The broader industry implications of these results are equally compelling. Similar gains were observed when applied to other air operators like Lufthansa Technik and KLM Engineering. Lufthansa’s adoption of the model reduced AOG incidents by 20%, saved €2.2 million annually, and increased fleet utilization by 15%. These parallel improvements validate the scalability and adaptability of the Holt-Winter approach across diverse operational contexts.
Central to this success was the implementation of a centralized Maintenance & Inventory Program (S-MIP) adopted by air operators, which can provide real-time insights into part usage, lead times, and demand variability. This system facilitated the seamless integration of forecasting outputs into inventory decisions and fostered data-driven collaboration with partners and suppliers, ensuring smoother logistics and shorter downtimes.
In conclusion, the research demonstrates the financial and operational benefits of forecasting models and highlights their potential to reshape industry norms. The aviation sector can collectively move toward a more resilient, efficient, and customer-focused future by extending these strategies to other operators.

References

  1. Ahmad, T.; Madonski, R.; Zhang, D.; Huang, C.; Mujeeb, A. Data-driven probabilistic machine learning in sustainable smart energy/smart energy systems: Key developments, challenges, and future research opportunities in the context of smart grid paradigm. Renewable and Sustainable Energy Reviews 2022, 160, 112128. [Google Scholar] [CrossRef]
  2. Athanasopoulos, G.; Hyndman, R.J.; Kourentzes, N.; Panagiotelis, A. Forecast reconciliation: A review. International Journal of Forecasting 2023, 40, 430–456. [Google Scholar] [CrossRef]
  3. Banerjee, N.; Morton, A.; Akartunalı, K. Passenger demand forecasting in scheduled transportation. European Journal of Operational Research 2020, 286, 797–810. [Google Scholar] [CrossRef]
  4. Berkcan, O.; Aksoy, T. Assessing the effect of proactive maintenance scheduling on maintenance costs and airline profitability: The case of Turkish Airlines Technic. International Journal of Research in Business and Social Science (2147-4478) 2022, 11, 213–238. [Google Scholar] [CrossRef]
  5. Boeing. Predictive Maintenance for Next-Gen Aircraft. 2023. Available online: https://www.boeing.com/commercial/aeromagazine/articles/2017_q2/6/ (accessed on 19 October 2024).
  6. Bree, S. Big data in aviation – Reduced costs through predictive maintenance. Exsyn solutions. 2019. Available online: https://www.exsyn.com/blog/big-data-in-aviation-predictive-maintenance (accessed on 14 March 2025).
  7. Chien, C.F.; Ku, C.C.; Lu, Y.Y. Ensemble learning for demand forecast of After-Market spare parts to empower a data-driven value chain and an empirical study. Computers & Industrial Engineering 2023, 185, 109670. [Google Scholar]
  8. Delta Air Lines. “Delta Air Lines Announces December Quarter and Full Year 2024 Financial Results.” Investor Relations. Investor Relations, 18 Jan. 2025, ir.delta.com.
  9. Gallego-García, S.; Gejo-García, J.; García-García, M. Development of a maintenance and spare parts distribution model for increasing aircraft efficiency. Applied Sciences 2021, 11, 1333. [Google Scholar] [CrossRef]
  10. Hermawan, A.; Kim, D.-S.; Lee, J.M. Predictive Maintenance of Aircraft Engine using Deep Learning Technique. 2020; 1296–1298. [Google Scholar] [CrossRef]
  11. Hirshman, B.; Milon, T.; Brimmer, A.; Brinkopf, B.; Rabson, M.; Smith, K. How Value Can Take Off with Predictive Aircraft Maintenance. BCG Global. Retrieved May, 1. 2021; 2022. [Google Scholar]
  12. IATA. Annual Global Aviation Report. 2022. Available online: https://www.iata.org/en/publications/annual-review/ (accessed on 19 October 2024).
  13. ICAO. Carbon Offsetting and Reduction Scheme for International Aviation (CORSIA). 2022. Available online: https://www.icao.int/environmental-protection/CORSIA/Pages/default.aspx (accessed on 19 October 2024).
  14. ICAO. Carbon Offsetting and Reduction Scheme for International Aviation (CORSIA). 2022. Available online: https://www.icao.int/environmentalprotection/CORSIA/Pages/default.aspx (accessed on 19 October 2024).
  15. ICAO. Carbon Offsetting and Reduction Scheme for International Aviation (CORSIA). 2022. Available online: https://www.icao.int/environmental-protection/CORSIA/Pages/default.aspx (accessed on 19 October 2024).
  16. Jin, P.J.; Zhang, T.; Brennan, T.M.; Jalayer, M.; Wang, Y.; Ge, Y.; Chen, A.; Patel, D. Real-Time Traffic Signal System Performance Measurement Phase II: Data and Functionality Enhancement, Large Scale Deployment, Connected and Autonomous Vehicles Integration (No. FHWA-NJ-2022-002). New Jersey. Department of Transportation. Bureau of Research. 2022. [Google Scholar]
  17. Kabashkin, I.; Shoshin, L. Artificial Intelligence of Things as New Paradigm in Aviation Health Monitoring Systems. Future Internet 2024, 16, 276. [Google Scholar] [CrossRef]
  18. Kelka, H. Supply Chain Resilience: Navigating Disruptions Through Strategic Inventory Management. 2024. [Google Scholar]
  19. Konovchenko, A.V. Improving the efficiency of maintenance of structural elements of the airframe. Doctoral dissertation, National Aviation University, 2021. [Google Scholar]
  20. Kuz, A. Impact of globalization on European airline market. Doctoral dissertation, Vilniaus universitetas, 2021. [Google Scholar]
  21. Lufthansa Technik. “Lufthansa Technik Posts Record Result.” Lufthansa Technik, 2022, lufthansa-technik.com.
  22. Lee, J.; Ni, J.; Singh, J.; Jiang, B.; Azamfar, M.; Feng, J. Intelligent maintenance systems and predictive manufacturing. Journal of Manufacturing Science and Engineering 2020, 142, 110805. [Google Scholar] [CrossRef]
  23. Lee, S.C. A Literary Survey on the Challenges of Adopting Lean in Aerospace Production and Aviation Maintenance. Journal of Aviation Technology and Engineering 2023, 12, 4. [Google Scholar] [CrossRef]
  24. Mincė, D. Disruptive logistics: examining the impact of emerging technologies on business models. Doctoral dissertation, Vilniaus universitates, 2024. [Google Scholar]
  25. Nguyen, N. Utilizing machine learning to enhance optimal inventory management: case: aviation industry spare parts. 2024. [Google Scholar]
  26. Punia, S.; Shankar, S. Predictive analytics for demand forecasting: A deep learning-based decision support system. Knowledge-Based Systems 2022, 258, 109956. [Google Scholar] [CrossRef]
  27. Ravindran, A.R.; Warsing, D.P.; Griffin, P.M. Supply Chain Engineering: Models and Applications; CRC Press: Boca Raton, FL, USA, 2023. [Google Scholar] [CrossRef]
  28. Roboff, M. The Why of Parts Traceability - Use Case Studies. 2023. Available online: https://www.iata.org/contentassets/73c297ab685a4190b83cb1359ef2dfc5/mcc2023_day01_1700-1730_the-why-of-parts-traceability_skythread.
  29. Samunderu, E. The Scope of the Global Aviation Industry. In The Economic Effects of Air Transport Market Liberalisation: A Perspective Analysis of the Single African Air Transport Market (SAATM); Springer Nature Switzerland: Cham, Switzerland, 2024; pp. 1–116. [Google Scholar] [CrossRef]
  30. Sciau, J.B.; Goyon, A.; Sarazin, A.; Bascans, J.; Prud’homme, C.; Lorca, X. Using constraint programming to address the operational aircraft line maintenance scheduling problem. Journal of Air Transport Management 2024, 115, 102537. [Google Scholar] [CrossRef]
  31. Seabridge, A.; Moir, I. Design and Development of Aircraft Systems; John Wiley & Sons: Hoboken, NJ, USA, 2020. [Google Scholar]
  32. SmartLynx Technical Reliability Reports (2020–2024).
  33. Tchoutan, N.G. AIRLINE SUPPLY CHAINS: A SUPPLY CHAIN FLOW APPROACH. 2024. [Google Scholar]
  34. Tong, M.T. Machine Learning-Based Predictive Analytics for Aircraft Engine Conceptual Design. Glenn Research Center Cleveland, Ohio, USA. September 2020. Available online: https://ntrs.nasa.gov/citations/20205007448 (accessed on 8 March 2025).
  35. Varava, I.M. Methods of air cargo transportation organization. 2020. [Google Scholar]
  36. Vrublevskyi, D. Management of logistics processes in the airline. 2024. [Google Scholar]
  37. Wensveen, J. Air Transportation: A Global Management Perspective; Routledge, 2023. [Google Scholar] [CrossRef]
  38. Wu, S.; Liu, E.; Cao, R.; Bai, Q. Airline recovery problem under disruptions: A review. arXiv 2024, arXiv:2401.04866. [Google Scholar] [CrossRef]
Figure 1. A Framework of AOG Models in Aviation (Source: Authors).
Figure 1. A Framework of AOG Models in Aviation (Source: Authors).
Preprints 153007 g001
Figure 2. Aircraft Maintenance strategies (Bree, 2019).
Figure 2. Aircraft Maintenance strategies (Bree, 2019).
Preprints 153007 g002
Figure 3. Success levels toward predictive maintenance for an airline (Bree, 2019).
Figure 3. Success levels toward predictive maintenance for an airline (Bree, 2019).
Preprints 153007 g003
Figure 4. Impact of Predictive Maintenance Delays and Components Failures (Delta Airlines,2019-2023).
Figure 4. Impact of Predictive Maintenance Delays and Components Failures (Delta Airlines,2019-2023).
Preprints 153007 g004
Figure 5. Frequency of AOGs events by cause.
Figure 5. Frequency of AOGs events by cause.
Preprints 153007 g005
Figure 6. Respondents by occupation.
Figure 6. Respondents by occupation.
Preprints 153007 g006
Figure 7. Evaluation of Spare Parts Inventory System Effectiveness by Departments & Spare Parts Delays Caused by Flight Cancellation.
Figure 7. Evaluation of Spare Parts Inventory System Effectiveness by Departments & Spare Parts Delays Caused by Flight Cancellation.
Preprints 153007 g007
Figure 8. Key Tools for Optimizing Spare Part Procurement.
Figure 8. Key Tools for Optimizing Spare Part Procurement.
Preprints 153007 g008
Figure 9. Accuracy Ratings for Predictive Maintenance of Spare Parts.
Figure 9. Accuracy Ratings for Predictive Maintenance of Spare Parts.
Preprints 153007 g009
Figure 10. Correlation Heatmap of Continuous Variables.
Figure 10. Correlation Heatmap of Continuous Variables.
Preprints 153007 g010
Figure 11. Trend of AOG Incidents Over Time.
Figure 11. Trend of AOG Incidents Over Time.
Preprints 153007 g011
Figure 12. AOG Incidents by Aircraft Type.
Figure 12. AOG Incidents by Aircraft Type.
Preprints 153007 g012
Figure 13. Distribution of Part Failure Rate.
Figure 13. Distribution of Part Failure Rate.
Preprints 153007 g013
Figure 14. Maintenance Schedule Compliance vs. AOG Incidents.
Figure 14. Maintenance Schedule Compliance vs. AOG Incidents.
Preprints 153007 g014
Figure 15. PairPlot of Continuous Variables by AOG Incident.
Figure 15. PairPlot of Continuous Variables by AOG Incident.
Preprints 153007 g015
Figure 16. Seasonal Trends of AOG Incidents.
Figure 16. Seasonal Trends of AOG Incidents.
Preprints 153007 g016
Figure 17. Downtime Hours vs. Total Flight Hours.
Figure 17. Downtime Hours vs. Total Flight Hours.
Preprints 153007 g017
Figure 18. ARIMA Model (Self-developed).
Figure 18. ARIMA Model (Self-developed).
Preprints 153007 g018
Figure 19. ACF and PACF Plot.
Figure 19. ACF and PACF Plot.
Preprints 153007 g019
Figure 20. Holt-Winters Model.
Figure 20. Holt-Winters Model.
Preprints 153007 g020
Figure 21. Confusion Matrix.
Figure 21. Confusion Matrix.
Preprints 153007 g021
Figure 22. Logistic Regression.
Figure 22. Logistic Regression.
Preprints 153007 g022
Figure 23. Frequencies of Demand Std Dev by Lead Time.
Figure 23. Frequencies of Demand Std Dev by Lead Time.
Preprints 153007 g023
Figure 24. Correlation Between Safety Stock and Reorder Point.
Figure 24. Correlation Between Safety Stock and Reorder Point.
Preprints 153007 g024
Table 1. Financial Impacts and Cost Breakdown of AOG Events in the Aviation Industry (AOG Cost Outlook, 2021).
Table 1. Financial Impacts and Cost Breakdown of AOG Events in the Aviation Industry (AOG Cost Outlook, 2021).
Financial Factor Estimated Cost Range (EURO) per day Factor Metrics
Hourly AOG Cost (per hour) €10,000 - €150,000 Costs increase based on aircraft type (e.g., narrow-body vs. wide-body) and route profitability.
Expedited Parts Costs €5,000 - €60,000 Costs depend on the part's criticality, availability, and location; for example, a replacement engine can cost $2-10 million.
Maintenance Labor Costs €1,000 - €25,000 Hourly labor for technical staff (e.g., $100-$200/hour) for emergency repairs.
Passenger Compensation €10,000 - €50,000 Includes vouchers, refunds, and legal compensation under regulations like EU261.
Storage Fees for Aircraft €500 - €15,000 Storage costs in major hubs are significantly higher, depending on airport congestion and local regulations.
Hotel Accommodation for Passengers €5,000 - €50,000 Costs increase with the number of passengers affected and the location of the incident.
Revenue Loss (Unutilized Aircraft) Up to €200,000+ Based on average revenue per flight: a wide-body aircraft like a Boeing 777 may lose $150,000+ in daily revenue.
Replacement Aircraft Costs €50,000 - €300,000 Leasing a replacement aircraft, including crew and fuel. Larger aircraft and international routes are more costly.
Logistical Support €2,000 - €20,000 Includes towing, fueling, and ground support equipment. Varies by location and aircraft size.
Flight Rebooking and Crewing Costs €5,000 - €30,000 Crew overtime or replacement, rebooking passengers on alternative flights.
Regulatory Fines and Fees €20,000 - €100,000+ Includes penalties for non-compliance with regulations (e.g., duty time violations, safety protocols).
Table 2. Impact of Logistical Factors on AOG Downtime (2020–2024).
Table 2. Impact of Logistical Factors on AOG Downtime (2020–2024).
Year Lead-Time (days) Inventory Issues (Delays in Hours) Supplier Delays (Days)
2020 25 48 30
2021 20 42 28
2022 18 38 25
2023 15 35 22
2024 12 30 18
Table 3. Research Base Airline SWOT Analysis.
Table 3. Research Base Airline SWOT Analysis.
Category Details References
Strengths Operates a large fleet of A320 and A321 aircraft, which enables flexibility and cost-efficiency. SmartLynx Group Annual Report (2023)
Strong leasing business model, allowing operational adaptability and revenue diversification. IATA (2022)
Focus on crew training and safety standards, which has earned SmartLynx a reputation for operational safety. SmartLynx Training Department Report (2022)
Weaknesses High dependency on third-party Maintenance, Repair, and Overhaul (MRO) services, leading to AOG delays. Aviation Week Network (2023)
Limited control over supply chains for critical aircraft components, often leading to stockout delays. CAPA - Centre for Aviation (2022)
Seasonal business fluctuations due to a reliance on charter services and wet-leasing agreements. SmartLynx Fleet Utilization Report (2021)
Opportunities Expanding operations in the cargo market, leveraging the global demand for air freight post-pandemic. ICAO (2022)
Increased demand for environmentally sustainable aviation practices and aircraft (Green IT, eco-friendly fleets). European Commission Aviation Green Deal (2022)
Potential for partnerships in newer markets, including leasing agreements with emerging airlines in Asia. McKinsey Aviation Growth Forecast (2023)
Threats Competitive pressure from low-cost carriers like Ryanair and Wizz Air, offering more competitive leasing prices. Flight Global (2023)
Regulatory challenges due to increasing carbon emissions standards and aviation tax proposals in Europe. European Aviation Safety Agency (EASA) (2022)
Geopolitical events (e.g., the Russia-Ukraine war) cause fuel price fluctuations and supply chain disruptions. IATA Global Aviation Outlook (2023)
Table 4. Research Base Airline PESTLE Analysis.
Table 4. Research Base Airline PESTLE Analysis.
Category Details References
Political Subject to European Union regulations on aviation safety and emissions. EASA (2022)
The impact of Brexit on the aviation industry has led to stricter controls for flights between the UK and EU countries. EU Transport Committee (2022)
Increased regulatory scrutiny for environmental compliance, particularly related to carbon offsets and Green IT strategies. ICAO CORSIA Guidelines (2022)
Economic Fluctuating fuel prices due to geopolitical events affect operational costs and profitability. IATA Global Aviation Outlook (2023)
Global economic recovery post-pandemic has increased demand for air travel, driving up demand for fleet utilization and leasing services. Eurocontrol Aviation Recovery Report (2022)
Exchange rate volatility impacts the costs of aircraft leasing and parts procurement in different currencies. McKinsey Global Aviation Market (2023)
Social Growing public concern over climate change pushes airlines to adopt sustainable practices. Pew Research on Aviation and Climate Change (2021)
Rising consumer expectations for punctuality and fewer delays require airlines to improve flight schedules and operations management. Statista Airline Customer Satisfaction Report (2022)
Increase in demand for cargo transportation, accelerated by the e-commerce boom during and after the COVID-19 pandemic. ICAO Economic Impact Report (2022)
Technological The adoption of predictive maintenance tools Autoregressive Integrated Moving Average (ARIMA) & Exponential Smoothing State Space (ETS) allows for more efficient aircraft maintenance and reduced AOG events. Aviation Week Network (2023)
Growing use of Green IT solutions to optimize fuel consumption and reduce carbon emissions across fleets. EU Green Deal for Aviation (2022)
IoT-based aircraft health monitoring systems enable real-time diagnostics, improving overall maintenance efficiency. Boeing Predictive Maintenance Whitepaper (2023)
Legal Compliance with international aviation regulations set by EASA and ICAO regarding aircraft safety, environmental sustainability, and maintenance. EASA Safety Regulations (2022)
Stricter regulations around aircraft noise levels and emission controls, especially in the European Union. EU Regulation 2019/631 on Aircraft Emissions (2022)
The need for constant regulatory updates related to fleet maintenance and safety compliance across different jurisdictions. IATA Aviation Law Handbook (2023)
Environmental Increasing focus on reducing carbon footprints with Green IT initiatives, including eco-efficient aircraft and fuel optimization. ICAO Environmental Report (2022)
Pressure to meet EU emission reduction targets by 2030, necessitating greener aircraft and improved fuel efficiency standards. European Commission Aviation Strategy (2022)
Impact of climate change on flight operations, with rising temperatures affecting aircraft performance and increasing maintenance costs. Environmental Change Institute, Oxford University (2022)
Table 5. Statistical Overview of AOG Incidents in SmartLynx: Source: SmartLynx Quarterly Technical Reliability Reports (2020–2024).
Table 5. Statistical Overview of AOG Incidents in SmartLynx: Source: SmartLynx Quarterly Technical Reliability Reports (2020–2024).
Year Total AOG Incidents Total Downtime (Hours) Total Cost (€)
2020 147 630 1,470,000
2021 131 580 1,310,000
2022 106 560 1,060,000
2023 90 430 900,000
2024 63 320 630,000
Table 7. Descriptive Statistics of Delays (2020-2024).
Table 7. Descriptive Statistics of Delays (2020-2024).
Metric Mean (Hours) Standard Deviation Min Max
AOG Downtime 3.5 0.6 2.9 4.3
Flight Delay per Incident 0.75 0.2 0.5 1.1
Schedule Disruptions 178 35.4 140 230
Table 8. Performance Comparison Table.
Table 8. Performance Comparison Table.
Airline AOG Incident Rate (per 1,000 flight hours) Average Delay Time (minutes) MTBF (hours)
SmartLynx 11.8 28 1,200
Avion Express 13.5 32 1,450
Titan Airways 12.2 30 1,500
Air Belgium 9.8 24 1,650
Table 9. Model Comparison Analysis Table.
Table 9. Model Comparison Analysis Table.
Model RMSE MAPE (%) Calculated MTBF (hours)
ARIMA 3.19 54.9 1192.536
Holt-Winters 2.64 45.6 1245.138
Logistic Regression N/A N/A Not Applicable
Smartlynx Benchmark N/A N/A 1200
Table 10. Financial Impact of Forecasting Models Across Key Operator.
Table 10. Financial Impact of Forecasting Models Across Key Operator.
Air operator Cost Savings (€M) Fleet Utilization Increase (%) AOG Reduction (%)
SmartLynx 1.5M 12% 18%
Lufthansa Technik 2.2M 15% 20%
Delta Airlines 1.8M 13% 17%
KLM Engineering 1.6M 14% 19%
Table 11. Comparative Safety Stock and Reorder Point under a 90% Service Level.
Table 11. Comparative Safety Stock and Reorder Point under a 90% Service Level.
Air operators MTBF Goal (Hours) Avg. LT (Days) Demand Std. Dev. (σd) Safety Stock (S) Range Reorder Point (R) Range
SmartLynx (Baseline) ~1245 (Achieved) 4–5 Medium (5–8) 7–10 units 180–220 units
KLM 1190 → 1235 5–7 Medium-High (6–9) 8–12 units 200–250 units
Lufthansa 1220 → 1250 6–8 High (8–10) 9–14 units 240–300 units
Delta 1215 → 1240 4–6 Medium (5–8) 7–11 units 190–240 units
Disclaimer/Publisher’s Note: The statements, opinions and data contained in all publications are solely those of the individual author(s) and contributor(s) and not of MDPI and/or the editor(s). MDPI and/or the editor(s) disclaim responsibility for any injury to people or property resulting from any ideas, methods, instructions or products referred to in the content.
Copyright: This open access article is published under a Creative Commons CC BY 4.0 license, which permit the free download, distribution, and reuse, provided that the author and preprint are cited in any reuse.
Prerpints.org logo

Preprints.org is a free preprint server supported by MDPI in Basel, Switzerland.

Subscribe

Disclaimer

Terms of Use

Privacy Policy

Privacy Settings

© 2026 MDPI (Basel, Switzerland) unless otherwise stated