Submitted:
18 February 2025
Posted:
19 February 2025
You are already at the latest version
Abstract
Keywords:
1. Introduction
2. Methodology
2.1. Data Sources
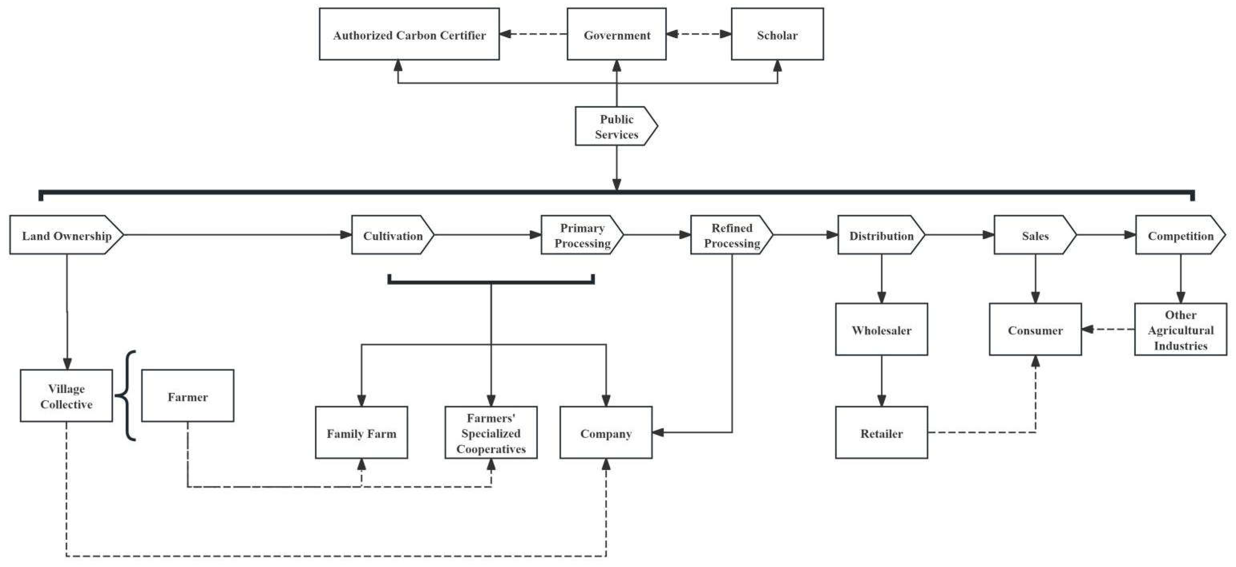
2.2. Classification of Industrial Chain Segments and Stakeholder Identification
2.3. Analysis of the Relationship Between Segments and Stakeholders
2.3.1. Ownership of Rural Land in China
2.3.2. Agricultural Business Entities
2.4. Classification of Key Elements for Carbon Neutrality
2.5. Stakeholder Mapping
3. Results
3.1. The Dominant Role of Government and Scholars in the Low-Carbon Transition of the Tea Industry
3.2. The Advantages of Full-Value-Chain Enterprises in the Low-Carbon Transition
3.3. Market Impact of Aggressive Low-Carbon Policies on Carbon-Emitting Enterprises
3.4. The Self-Balancing Role of the Tea Industry in Carbon Neutrality
4. Discussion
4.1. Energy Security Strategy Under the "Dual Carbon" Goals
4.2. Advantages of the Tea Industry in Carbon Neutrality
4.2.1. Consistency in Carbon Reduction Across the Full Lifecycle
4.2.2. The Advantage of Monoculture in Tea Plantations
4.2.3. Comprehensive Disciplinary System
4.3. Multiple Benefits of the Tea Industry’s Participation in Carbon Neutrality
4.3.1. Promoting Industrial Upgrading and Technological Innovation
4.3.2. Risk Management and Future Adaptability
4.3.3. Expanding Financing Channels
4.4. Enhancing Brand Image and Market Competitiveness
4.5. Disadvantages of Tea Industry Participation in Carbon Neutrality
4.5.1. Radical Local Policies Forcing Enterprises into a Low-Carbon Transition
4.5.2. Imbalanced Industrial Structure
4.5.3. Intensified Resource Competition Within Agricultural Sectors in Early Policy Stages
5. Conclusion
References
- Hopf, A.; Ismail, A.; Ehm, H.; Schneider, D.; Reinhart, G. Energy-Efficient Semiconductor Manufacturing: Establishing an Ecological Operating Curve. 2022 Winter Simulation Conference (WSC) 2022, 3453–3464. [Google Scholar] [CrossRef]
- Elgamal, M.; Carmean, D.; Ansari, E.; Zed, O.; Peri, R.; Manne, S.; Gupta, U.; Wei, G.-Y.; Brooks, D.; Hills, G.; Wu, C.-J. Carbon-Efficient Design Optimization for Computing Systems. Proceedings of the 2nd Workshop on Sustainable Computer Systems 2023, 1–7. [Google Scholar] [CrossRef]
- SU; J; LIANG; Y; DING; L; ZHANG; G; LIU; H Research on China’s Energy Development Strategy under Carbon Neutrality. Bulletin of Chinese Academy of Sciences (Chinese Version) 2021, 36, 1001–1009. [CrossRef]
- Lin, B. China’s High-Quality Economic Growth in the Process of Carbon Neutrality. China Finance and Economic Review 2022, 11, 3–22. [Google Scholar] [CrossRef]
- Liang, L.; Ridoutt, B.G.; Wang, L.; Xie, B.; Li, M.; Li, Z. China’s Tea Industry: Net Greenhouse Gas Emissions and Mitigation Potential. Agriculture 2021, 11, Article 4. [Google Scholar] [CrossRef]
- He, M.; Li, Y.; Zong, S.; Li, K.; Han, X.; Zhao, M. Life Cycle Assessment of Carbon Footprint of Green Tea Produced by Smallholder Farmers in Shaanxi Province of China. Agronomy 2023, 13, Article 2. [Google Scholar] [CrossRef]
- Xu, Q.; Hu, K.; Wang, X.; Wang, D.; Knudsen, M.T. Carbon footprint and primary energy demand of organic tea in China using a life cycle assessment approach. Journal of Cleaner Production 2019, 233, 782–792. [Google Scholar] [CrossRef]
- Zhang, M.; Chen, Y.; Fan, D.; Zhu, Q.; Pan, Z.; Fan, K.; Wang, X. Temporal Evolution of Carbon Storage in Chinese Tea Plantations from 1950 to 2010. Pedosphere 2017, 27, 121–128. [Google Scholar] [CrossRef]
- Xinhua News Agency. Opinions on Improving the Separation of Rural Land Ownership, Contractual Rights, and Management Rights. Gazette of the State Council of the People’s Republic of China, /: https, 2016.
- CHEN; X; CAO; L; CHEN; J; ZHANG; J; CAO; W; WANG; Y Development demand, power energy consumption and green and low-carbon transition for computing power in China. Bulletin of Chinese Academy of Sciences (Chinese Version) 2024, 39, 528–539 https://bulletinofcasresearchcommonsorg/journal/vol39/iss3/10/.
- Abbasi, K.R.; Shahbaz, M.; Zhang, J.; Irfan, M.; Alvarado, R. Analyze the environmental sustainability factors of China: The role of fossil fuel energy and renewable energy. Renewable Energy 2022, 187, 390–402 https://wwwsciencedirectcom/science/article/pii/S0960148122000763. [Google Scholar] [CrossRef]
- Wang, Y.; Guo, C.; Chen, X.; Jia, L.; Guo, X.; Chen, R.; Zhang, M.; Chen, Z.; Wang, H. Carbon peak and carbon neutrality in China: Goals, implementation path and prospects. China Geology 2021, 4, 720–746. [Google Scholar] [CrossRef]
- Zhao, F.; Bai, F.; Liu, X.; Liu, Z. A Review on Renewable Energy Transition under China’s Carbon Neutrality Target. Sustainability 2022, 14, Article 22. [Google Scholar] [CrossRef]
- Ren, J.; Sovacool, B.K. Prioritizing low-carbon energy sources to enhance China’s energy security. Energy Conversion and Management 2015, 92, 129–136. [Google Scholar] [CrossRef]
- Zhang, W.; Zhao, M.; Chen, Y.; Xu, Y.; Ma, Y.; Fan, S. Low-Carbon Ecological Tea: The Key to Transforming the Tea Industry towards Sustainability. Agriculture 2024, 14, 722. https://www.mdpi.com/2077–0472/14/5/722. [Google Scholar] [CrossRef]
- Cao, M.; Zhang, Q. Supply chain collaboration: Impact on collaborative advantage and firm performance. Journal of Operations Management 2011, 29, 163–180 https://wwwsciencedirectcom/science/article/pii/S0272696310001075. [Google Scholar] [CrossRef]
- Bresnahan, T.; Levin, J. 21. Vertical Integration Market Structure. In The Handbook of Organizational Economics; Gibbons, R., Roberts, J., Eds.; Princeton University Press: 2013; pp. 853–890. [CrossRef]
- Bai, J.; Yu, X. The Impact of Global Value Chain Embedment on Energy Conservation and Emissions Reduction:Theory and Empirical Evidence. China Finance and Economic Review 2024, 13, 46–66. [Google Scholar] [CrossRef]
- Yu, Y.; Zhang, J.Z.; Cao, Y.; Kazancoglu, Y. Intelligent transformation of the manufacturing industry for Industry 4.0: Seizing financial benefits from supply chain relationship capital through enterprise green management. Technological Forecasting and Social Change 2021, 172, 120999. [Google Scholar] [CrossRef]
- Lei, X.; Wang, T.; Yang, B.; Duan, Y.; Zhou, L.; Zou, Z.; Ma, Y.; Zhu, X.; Fang, W.; Lei, X.; Wang, T.; Yang, B.; Duan, Y.; Zhou, L.; Zou, Z.; Ma, Y.; Zhu, X.; Fang, W. Progress and perspective on intercropping patterns in tea plantations. Beverage Plant Research 2022, 2, 1–10. [Google Scholar] [CrossRef]
- Fassnacht, F.E.; Latifi, H.; Stereńczak, K.; Modzelewska, A.; Lefsky, M.; Waser, L.T.; Straub, C.; Ghosh, A. Review of studies on tree species classification from remotely sensed data. Remote Sensing of Environment 2016, 186, 64–87 https://wwwsciencedirectcom/science/article/pii/S0034425716303169. [Google Scholar] [CrossRef]
- Lin, F.-C.; Shiu, Y.-S.; Wang, P.-J.; Wang, U.-H.; Lai, J.-S.; Chuang, Y.-C. A model for forest type identification and forest regeneration monitoring based on deep learning and hyperspectral imagery. Ecological Informatics 2024, 80, 102507. [Google Scholar] [CrossRef]
- Wang, D.; Wu, B.S.; Li, F.; Li, X.; Wang, Z.; Hou, J.; Cao, R.; Yang, W. Soil organic carbon stock in China’s tea plantations and their great potential of carbon sequestration. Journal of Cleaner Production 2023, 421, 138485. [Google Scholar] [CrossRef]
- Lai, X.; Shi, Q. Chapter 7—Green low-carbon technology innovations. In Innovation Strategies in Environmental Science; Galanakis, C.M., Ed.; Elsevier: 2020; pp. 209–253. [CrossRef]
- Li, S.; Wu, X.; Xue, H.; Gu, B.; Cheng, H.; Zeng, J.; Peng, C.; Ge, Y.; Chang, J. Quantifying carbon storage for tea plantations in China. Agriculture Ecosystems & Environment 2011, 141, 390–398. [Google Scholar] [CrossRef]
- Zhang, C.; Ye, X.; Wu, X.; Yang, X. Carbon footprint of black tea products under different technological routes and its influencing factors. Frontiers in Earth Science 2023, 10. [Google Scholar] [CrossRef]
- Hou, J.; Zhang, M.; Li, Y. Can digital economy truly improve agricultural ecological transformation? New insights from China. Humanities and Social Sciences Communications 2024, 11, 1–13. [Google Scholar] [CrossRef]
- Javaid, M.; Haleem, A.; Singh, R.P.; Suman, R. Enhancing smart farming through the applications of Agriculture 4.0 technologies. International Journal of Intelligent Networks 2022, 3, 150–164. [Google Scholar] [CrossRef]
- Guo, H.; Yu, Q.; Pei, Y.; Wang, G.; Yue, D. Optimization of landscape spatial structure aiming at achieving carbon neutrality in desert and mining areas. Journal of Cleaner Production 2021, 322, 129156 https://wwwsciencedirectcom/science/article/pii/S0959652621033424. [Google Scholar] [CrossRef]
- Langpap, C.; Kim, T. Literature review: An economic analysis of incentives for carbon sequestration on nonindustrial private forests (NIPFs). Alig, RJ, Tech. Coord. Economic Modeling of Effects of Climate Change on the Forest Sector and Mitigation Options: A Compendium of Briefing Papers. Gen. Tech. Rep. PNWGTR-833. Portland, OR: US Department of Agriculture, Forest Service, Pacific Northwest Research Station, /: https, 2376. [Google Scholar]
- Zou, C.; Wu, S.; Yang, Z.; Pan, S.; Wang, G.; Jiang, X.; Guan, M.; Yu, C.; Yu, Z.; Shen, Y. Progress, challenge and significance of building a carbon industry system in the context of carbon neutrality strategy. Petroleum Exploration and Development 2023, 50, 210–228. [Google Scholar] [CrossRef]
- Zhao, X.; Liu, C.; Sun, C.; Yang, M. Does stringent environmental regulation lead to a carbon haven effect? Evidence from carbon-intensive industries in China. Energy Economics 2020, 86, 104631. [Google Scholar] [CrossRef]
- Xia, Y.; Guo, H.; Xu, S.; Pan, C. Environmental regulations and agricultural carbon emissions efficiency: Evidence from rural China. Heliyon 2024, 10, e25677. [Google Scholar] [CrossRef]
- Hua, J.; Zhu, D.; Jia, Y. Research on the Policy Effect and Mechanism of Carbon Emission Trading on the Total Factor Productivity of Agricultural Enterprises. International Journal of Environmental Research and Public Health 2022, 19, Article 13. [Google Scholar] [CrossRef]
- Bui, B.; de Villiers, C. Carbon emissions management control systems: Field study evidence. Journal of Cleaner Production 2017, 166, 1283–1294. [Google Scholar] [CrossRef]
- Liang, F. The Impact of Financial Innovation on Environmental Protection:Literature Review and Case Study. Finance & Economics 2024, 1, Article 9. [Google Scholar] [CrossRef]
- Tanveer, U.; Ishaq, S.; Hoang, T.G. Enhancing Carbon Trading Mechanisms through Innovative Collaboration: Case Studies from Developing Nations. Journal of Cleaner Production 2024, 144122. [Google Scholar] [CrossRef]
- Wolfe, R.; Baddeley, S.; Cheng, P. Trade policy implications of carbon labels on food. Estey Centre Journal of International Law and Trade Policy 2012, 13, 59–93https://papersssrncom/sol3/paperscfm. [Google Scholar]
- Davidson, M.; Karplus, V.J.; Zhang, D.; Zhang, X. Policies and Institutions to Support Carbon Neutrality in China by 2060. Economics of Energy & Environmental Policy. [CrossRef]
- Lei, Y.; Yin, Z.; Lu, X.; Zhang, Q.; Gong, J.; Cai, B.; Cai, C.; Chai, Q.; Chen, H.; Chen, R.; Chen, S.; Chen, W.; Cheng, J.; Chi, X.; Dai, H.; Feng, X.; Geng, G.; Hu, J.; Hu, S.; … He, K. The 2022 report of synergetic roadmap on carbon neutrality and clean air for China: Accelerating transition in key sectors. Environmental Science and Ecotechnology 2024, 19, 100335. [Google Scholar] [CrossRef]
- Chen, X.; Huang, Y.; Gao, Y. Can urban low-carbon transitions promote enterprise digital transformation? Finance Research Letters. [CrossRef]
- Li, Q.; Long, R.; Chen, H. Empirical study of the willingness of consumers to purchase low-carbon products by considering carbon labels: A case study. Journal of Cleaner Production 2017, 161, 1237–1250. [Google Scholar] [CrossRef]
- Ji, C.-J.; Hu, Y.-J.; Tang, B.-J.; Qu, S. Price drivers in the carbon emissions trading scheme: Evidence from Chinese emissions trading scheme pilots. Journal of Cleaner Production 2021, 278, 123469. [Google Scholar] [CrossRef]
- Kennedy, M.; Basu, B. Overcoming barriers to low carbon technology transfer and deployment: An exploration of the impact of projects in developing and emerging economies. Renewable and Sustainable Energy Reviews 2013, 26, 685–693. [Google Scholar] [CrossRef]
- Li, H.; Su, Y.; Ding, C.J.; Tian, G.G.; Wu, Z. Unveiling the green innovation paradox: Exploring the impact of carbon emission reduction on corporate green technology innovation. Technological Forecasting and Social Change 2024, 207, 123562. [Google Scholar] [CrossRef]
- Eleftheriadis, I.; Anagnostopoulou, E. Developing a Tool for Calculating the Carbon Footprint in SMEs. Sustainability 2024, 16, Article 5. [Google Scholar] [CrossRef]
- Martins, A.; Branco, M.C.; Melo, P.N.; Machado, C. Sustainability in Small and Medium-Sized Enterprises: A Systematic Literature Review and Future Research Agenda. Sustainability 2022, 14, Article 11. [Google Scholar] [CrossRef]
- Quintás, M.A.; Martínez-Senra, A.I.; Sartal, A. The Role of SMEs’ Green Business Models in the Transition to a Low-Carbon Economy: Differences in Their Design and Degree of Adoption Stemming from Business Size. Sustainability 2018, 10, Article 6. [Google Scholar] [CrossRef]
- Zhao, Y.; Xu, Y.; Zhang, L.; Zhao, M.; Wang, C. Adapting Tea Production to Climate Change under Rapid Economic Development in China from 1987 to 2017. Agronomy 2022, 12, Article 12. [Google Scholar] [CrossRef]
- Söderholm, P. The green economy transition: The challenges of technological change for sustainability. Sustainable Earth 2020, 3, 6. [Google Scholar] [CrossRef]
- Chen, X.; Ma, C.; Zhou, H.; Liu, Y.; Huang, X.; Wang, M.; Cai, Y.; Su, D.; Muneer, M.A.; Guo, M.; Chen, X.; Zhou, Y.; Hou, Y.; Cong, W.; Guo, J.; Ma, W.; Zhang, W.; Cui, Z.; Wu, L.; … Zhang, F. Identifying the main crops and key factors determining the carbon footprint of crop production in China 2021, 2001–2018. Resources, Conservation and Recycling, 1056. [Google Scholar] [CrossRef]
- Zhao, D.; Hubacek, K.; Feng, K.; Sun, L.; Liu, J. Explaining virtual water trade: A spatial-temporal analysis of the comparative advantage of land, labor and water in China. Water Research 2019, 153, 304–314. [Google Scholar] [CrossRef]
- Wei, Y.-M.; Chen, K.; Kang, J.-N.; Chen, W.; Wang, X.-Y.; Zhang, X. Policy and Management of Carbon Peaking and Carbon Neutrality: A Literature Review. Engineering 2022, 14, 52–63. [Google Scholar] [CrossRef]
- Chen, M.; Cui, Y.; Jiang, S.; Forsell, N. Toward carbon neutrality before 2060: Trajectory and technical mitigation potential of non-CO2 greenhouse gas emissions from Chinese agriculture. Journal of Cleaner Production 2022, 368, 133186. [Google Scholar] [CrossRef]



| KEY ELEMENTS | SEGMENTS OF THE TEA INDUSTRY CHAIN |
|---|---|
| CARBON EMISSIONS | Primary Processing, Refined Processing, Cultivation, Distribution, Consumers |
| CARBON STORAGE | Land |
| CARBON NEUTRALITY | Public Services |
Disclaimer/Publisher’s Note: The statements, opinions and data contained in all publications are solely those of the individual author(s) and contributor(s) and not of MDPI and/or the editor(s). MDPI and/or the editor(s) disclaim responsibility for any injury to people or property resulting from any ideas, methods, instructions or products referred to in the content. |
© 2025 by the authors. Licensee MDPI, Basel, Switzerland. This article is an open access article distributed under the terms and conditions of the Creative Commons Attribution (CC BY) license (http://creativecommons.org/licenses/by/4.0/).