Submitted:
08 February 2025
Posted:
10 February 2025
You are already at the latest version
Abstract
Keywords:
1. Introduction
2. Materials and Methods
3. Results
4. Discussion
4.1. Directions Futures
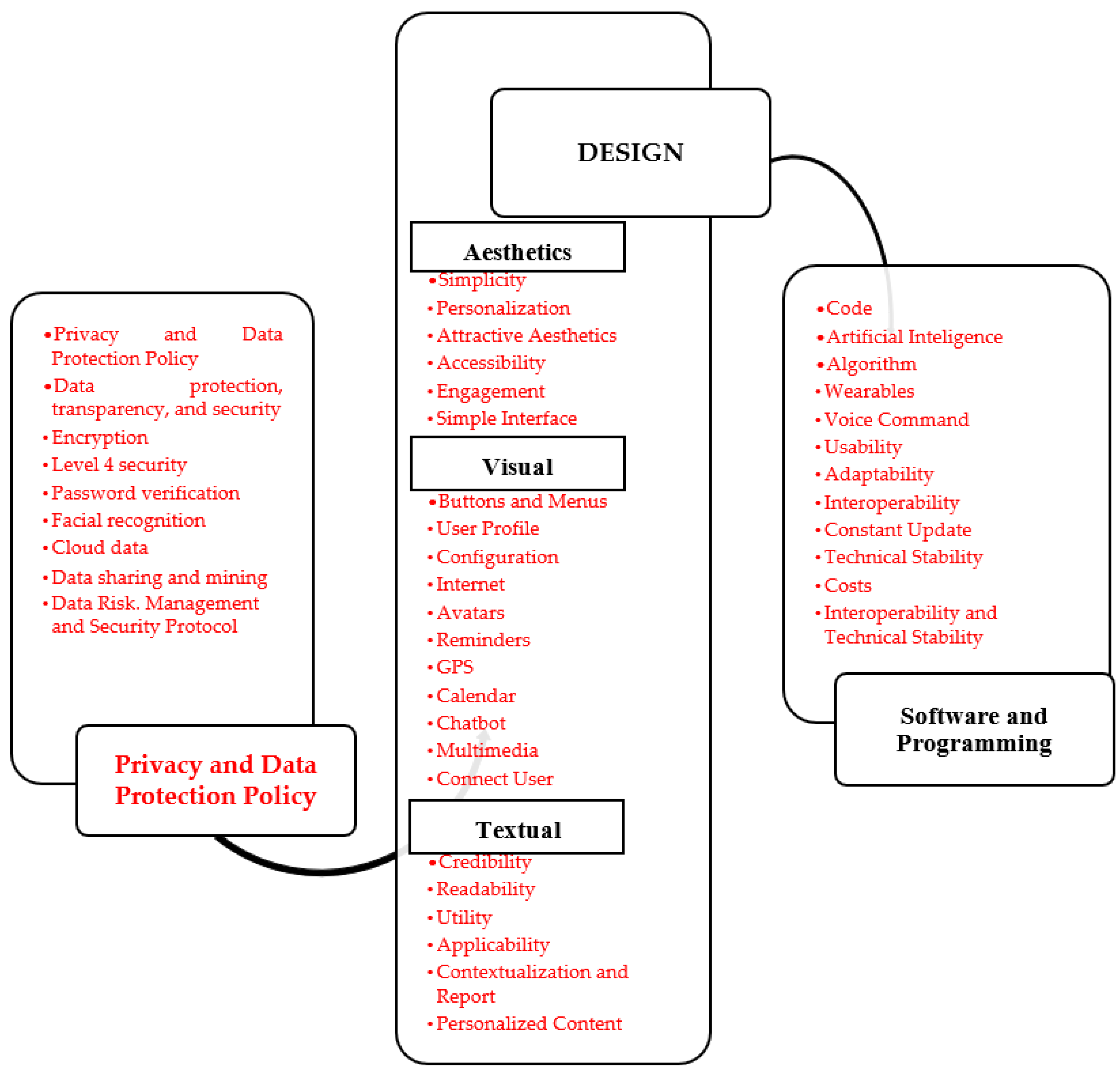
| DESIGN | |
|---|---|
|
Aesthetics |
Design with a color palette ranging from beige to gray, providing visual contrast for the user. Intuitive features or with a clear description of their functionality (what it does). Users can customize the app with their photo/avatar. The design adapts to all operating systems and user hardware without losing its features and visualization. |
| Visual | - Home (multimedia video explaining the Psychosocial Rehabilitation Project). -Projects (Create and view the created projects). -Progress (Insert or view progress). -Resources (Edit profile, help and support, and technical information). |
| Textual | - Home (Opening phrase: “Permeating life projects with meanings and significances built in the habitat, social network, and work”, and Tips on Psychosocial Rehabilitation). -Projects (based on the structure of the Psychosocial Rehabilitation Project: evaluation, diagnoses, goals, agreements, and interventions). -Progress (text editing). -Resources (credible content, contextualized to the Brazilian public health system). |
| SOFTWARE AND PROGRAMMING | |
| Background Technology | Webapps are types of applications recommended for their ability to allow compatibility with any operating system, to be used through a link by the user (72). |
| Functions | - Share (generate link for PDF, print or save on hardware/cloud, or share via WhatsApp, email, etc.). - User Support (consult references on Psychosocial Rehabilitation, mental health legislation, productivity records, usage metrics, and contact with developers/researchers). - Mental Health Support Services (research on services in the Brazilian psychosocial network). - Add New Psychosocial Rehabilitation Project (possibility to add a new project using patient care data). - Search Patient/Project (search the patient's project by name, facilitating its location among several constructed projects). |
| PRIVACY AND DATA PROTECTION POLICY | |
| Security and privacy policy (legal term regarding the use of the app and responsibilities). Encryption of stored data, so that not even researchers and developers can see the data entered by third parties. Password recovery and verification via email and mobile phone. | |
5. Conclusions
Author Contributions
Funding
Institutional Review Board Statement
Informed Consent Statement
Data Availability Statement
Acknowledgments
Conflicts of Interest
References
- Babinski T, Hirdes A. Reabilitação psicossocial: a perspectiva de profissionais de centros de atenção psicossocial do Rio Grande do Sul. Texto & Contexto - Enfermagem. dezembro de 2004;13(4):568–76.
- Campos FAAC, Silva JCB da, Almeida JM de, Feitosa FB. Reabilitação Psicossocial: o Relato de um Caso na Amazônia. Saúde em Redes [Internet]. 2021;7(Supl. 2):1–18. Disponível em: http://revista.redeunida.org.br/ojs/index.php/rede-unida/article/view/3272.
- Godinho DM, Peixoto Junior CA. Clínica em movimento: a cidade como cenário do acompanhamento terapêutico. Fractal (Niterói). 2 de novembro de 2019;31(3):320–7.
- Antonio CR, Mangini FN da R, Lunkes AS, Marinho L de CP, Zubiaurre P de M, Rigo J, et al. Projeto terapêutico singular: potencialidades e dificuldades na saúde mental. Linhas Críticas. 2023;29(e45423):1–14.
- Silva AFL da, Mendes AMP. REABILITAÇÃO PSICOSSOCIAL E CIDADANIA: O TRABALHO E A GERAÇÃO DE RENDA NO CONTEXTO DA OFICINA DE PANIFICAÇÃO DO CAPS GRÃO-PARÁ. Cadernos Brasileiros de Saúde mental. 2020;12(33):55–74.
- Gooding P. Mapping the rise of digital mental health technologies: Emerging issues for law and society. Int J Law Psychiatry. 1o de novembro de 2019;67(101498):1–11. [CrossRef]
- Miralles I, Granell C. Considerations for designing context-aware mobile apps for mental health interventions. Int J Environ Res Public Health. 1o de abril de 2019;16(7):1–21. [CrossRef]
- Neary M, Schueller SM. State of the Field of Mental Health Apps. Cogn Behav Pract. 1o de novembro de 2018;25(4):531–7. [CrossRef]
- Garay CJ, Celleri M. Aplicaciones móviles en salud mental: percepción y perspectivas en Argentina. Psicodebate. 1o de junho de 2022;22(1):38–48.
- Lopes RP, Barroso B, Deusdado L, Novo A, Guimarães M, Teixeira JP, et al. Digital Technologies for Innovative Mental Health Rehabilitation. Electronics (Basel) [Internet]. 14 de setembro de 2021;10(18):2260. Disponível em: https://www.mdpi.com/2079-9292/10/18/2260. [CrossRef]
- Gainsford K, Fitzgibbon B, Fitzgerald PB, Hoy KE. Transforming treatments for schizophrenia: Virtual reality, brain stimulation and social cognition. Psychiatry Res. junho de 2020;288:112974. [CrossRef]
- Li H, Lewis C, Chi H, Singleton G, Williams N. Mobile health applications for mental illnesses: An Asian context. Asian J Psychiatr. 1o de dezembro de 2020;54(102209):1–6. [CrossRef]
- Acebal JS, Barbosa GC, Domingos T da S, Bocchi SCM, Paiva ATU. O habitar na reabilitação psicossocial: análise entre dois Serviços Residenciais Terapêuticos. Saúde em Debate [Internet]. dezembro de 2020;44(127):1120–33. Disponível em: http://www.scielo.br/scielo.php?script=sci_arttext&pid=S0103-11042020000401120&tlng=pt.
- Zubiaurre P de M, Wasum FD, Tisott ZL, Barroso TMMD de A, De Oliveira MAF, De Siqueira DF. O desenvolvimento do projeto terapêutico singular na saúde mental: revisão integrativa. Arquivos de Ciências da Saúde da UNIPAR [Internet]. 21 de junho de 2023;27(6):2788–804. Disponível em: https://ojs.revistasunipar.com.br/index.php/saude/article/view/10288.
- Bezerra EA do AC, Ferreira AA, Bezerra SAC, Portela L da C, Bezerra Júnior SAC. Desenvolvimento de um protótipo móvel para auxiliar enfermeiros: Diagnóstico de enfermagem em saúde mental. Revista Contemporânea [Internet]. 10 de agosto de 2023;3(8):11228–46. Disponível em: https://ojs.revistacontemporanea.com/ojs/index.php/home/article/view/1119.
- Costa BC. Aconchego: Construção e validação de aplicativo para apoio à saúde Mental [Dissertação]. [Sobral]: Universidade Federal do Ceará; 2023.
- Giovanelli A, Sanchez Karver T, Roundfield KD, Woodruff S, Wierzba C, Wolny J, et al. The Appa Health App for Youth Mental Health: Development and Usability Study. JMIR Form Res. 4 de outubro de 2023;7:e49998. [CrossRef]
- Chow PI. Developing Mental or Behavioral Health Mobile Apps for Pilot Studies by Leveraging Survey Platforms: A Do-it-Yourself Process. JMIR Mhealth Uhealth [Internet]. 20 de abril de 2020;8(4):1–24. Disponível em: https://mhealth.jmir.org/2020/4/e15561. [CrossRef]
- Honaker MG, Weitlauf AS, Swanson AR, Hooper M, Sarkar N, Wade J, et al. Paisley: Preliminary validation of a novel app-based <scp>e-Screener</scp> for <scp>ASD</scp> in children 18–36 months. Autism Research [Internet]. 21 de outubro de 2023;16(10):1963–75. Disponível em: https://onlinelibrary.wiley.com/doi/10.1002/aur.2997. [CrossRef]
- Na H, Jo M, Lee C, Kim D. Development and Evaluation: A Behavioral Activation Mobile Application for Self-Management of Stress for College Students. Healthcare [Internet]. 27 de setembro de 2022;10(10):1880. Disponível em: https://www.mdpi.com/2227-9032/10/10/1880. [CrossRef]
- Mota AAS, Cecchin HFG, Pimentel SM, Spíndola MR, Mota MRS, Martins H, et al. Desenvolvimento de uma tecnologia mHealth para prevenção e literacia em saúde mental entre jovens universitários. Revista Observatório. 31 de dezembro de 2023;9(1):1–16.
- Vial S, Boudhraâ S, Dumont M, Tremblay M, Riendeau S. Developing A Mobile App With a Human-Centered Design Lens to Improve Access to Mental Health Care (Mentallys Project): Protocol for an Initial Co-Design Process. JMIR Res Protoc. 22 de agosto de 2023;12:e47220. [CrossRef]
- Cunha LPC, Reis PLC dos, Casarin RG, Caritá EC, Silva SS. Desenvolvimento de aplicativo móvel como estratégia de educação para o matriciamento em saúde mental. Debates em Educação Científica e Tecnológica (DECT) [Internet]. 2023;13(x):165–85. Disponível em: http://ojs.ifes.edu.br/index.php/dect/about.
- Birrell L, Furneaux-Bate A, Debenham J, Spallek S, Newton N, Chapman C. Development of a Peer Support Mobile App and Web-Based Lesson for Adolescent Mental Health (Mind Your Mate): User-Centered Design Approach. JMIR Form Res. 1o de maio de 2022;6(5). [CrossRef]
- Rosenfeld EA, Lyman C, Roberts JE. Development of an mHealth App–Based Intervention for Depressive Rumination (RuminAid): Mixed Methods Focus Group Evaluation. JMIR Form Res. 1o de dezembro de 2022;6(12):1–27. [CrossRef]
- Jorge MSB, Costa LSP, Carvalho MRR, Mamede RS de B, Morais JB de, Paula ML de. Mobile web application for use in the Extended Family Health and Primary Care Center: content and usability validation. Revista CEFAC [Internet]. 2020;22(3):1–8. Disponível em: http://www.scielo.br/scielo.php?script=sci_arttext&pid=S1516-18462020000300509&tlng=en.
- Ferreira LF de A, Benevides AMLN, Rabelo JAF, Medeiros MS, Barros Filho EM de, Sanders LLO, et al. Desenvolvimento, Satisfação e Usabilidade de plataforma móvel para monitoramento da saúde mental de estudantes universitários. Research, Society and Development. 23 de janeiro de 2022;11(2):e19911225525.
- Kuck N, Dietel FA, Nohr L, Vahrenhold J, Buhlmann U. A smartphone app for the prevention and early intervention of body dysmorphic disorder: Development and evaluation of the content, usability, and aesthetics. Internet Interv [Internet]. abril de 2022;28:100521. Disponível em: https://linkinghub.elsevier.com/retrieve/pii/S2214782922000288. [CrossRef]
- Ruf A, Koch ED, Ebner-Priemer U, Knopf M, Reif A, Matura S. Studying Microtemporal, Within-Person Processes of Diet, Physical Activity, and Related Factors Using the APPetite-Mobile-App: Feasibility, Usability, and Validation Study. J Med Internet Res. 5 de julho de 2021;23(7):e25850.
- Morgado T, Loureiro L, Botelho M. Intervenção psicoeducacional promotora da literacia em saúde mental de adolescentes na escola: estudo com grupos focais. Revista de Enfermagem Referência. 30 de junho de 2021;V Série(No6).
- Campos FAAC, Orfão NH. População em Situação de Rua sob a Perspectiva da Intersetorialidade e Direitos Humanos na Gestão do Cuidado em Saúde. Saúde em Redes [Internet]. 8 de julho de 2022;8(sup1):179–89. Disponível em: http://revista.redeunida.org.br/ojs/index.php/rede-unida/article/view/3486.
- Moher D, Liberati A, Tetzlaff J, Altman DG, Antes G, Atkins D, et al. Preferred reporting items for systematic reviews and meta-analyses: The PRISMA statement. Vol. 6, PLoS Medicine. Public Library of Science; 2009. [CrossRef]
- Galvão TF, Tiguman GMB, Sarkis-Onofre R, Page MJ, McKenzie JE, Bossuyt PM, et al. A declaração PRISMA 2020: Diretriz atualizada para relatar revisões sistemáticas. Epidemiologia e Servicos de Saude. 2022;31(2).
- Bear HA, Nunes LA, DeJesus J, Liverpool S, Moltrecht B, Neelakantan L, et al. Determination of Markers of Successful Implementation of Mental Health Apps for Young People: Systematic Review. J Med Internet Res [Internet]. 9 de novembro de 2022;24(11):1–28. Disponível em: http://www.ncbi.nlm.nih.gov/pubmed/36350704. [CrossRef]
- Chan AHY, Honey MLL. User perceptions of mobile digital apps for mental health: Acceptability and usability - An integrative review. J Psychiatr Ment Health Nurs [Internet]. 18 de fevereiro de 2022;29(1):147–68. Disponível em: https://onlinelibrary.wiley.com/doi/10.1111/jpm.12744. [CrossRef]
- González-Pérez A, Matey-Sanz M, Granell C, Díaz-Sanahuja L, Bretón-López J, Casteleyn S. AwarNS: A framework for developing context-aware reactive mobile applications for health and mental health. J Biomed Inform. 1o de maio de 2023;141(104359):1–20. [CrossRef]
- Gaebel W, Lukies R, Kerst A, Stricker J, Zielasek J, Diekmann S, et al. Upscaling e-mental health in Europe: a six-country qualitative analysis and policy recommendations from the eMEN project. Eur Arch Psychiatry Clin Neurosci. 1o de setembro de 2021;271(6):1005–16. [CrossRef]
- Wu A, Scult MA, Barnes ED, Betancourt JA, Falk A, Gunning FM. Smartphone apps for depression and anxiety: a systematic review and meta-analysis of techniques to increase engagement. NPJ Digit Med. 1o de dezembro de 2021;4(1):1–9. [CrossRef]
- Hariman K, Ventriglio A, Bhugra D. The Future of Digital Psychiatry. Curr Psychiatry Rep. 1o de setembro de 2019;21(9):1–8. [CrossRef]
- Ramos G, Ponting C, Labao JP, Sobowale K. Considerations of diversity, equity, and inclusion in mental health apps: A scoping review of evaluation frameworks. Behaviour Research and Therapy. 1o de dezembro de 2021;147(103990):1–15. [CrossRef]
- Huckvale K, Nicholas J, Torous J, Larsen ME. Smartphone apps for the treatment of mental health conditions: status and considerations. Curr Opin Psychol. 1o de dezembro de 2020;36:65–70. [CrossRef]
- Hanssen E, Balvert S, Oorschot M, Borkelmans K, van Os J, Delespaul P, et al. An ecological momentary intervention incorporating personalised feedback to improve symptoms and social functioning in schizophrenia spectrum disorders. Psychiatry Res. 1o de fevereiro de 2020;284(12695):1–8. [CrossRef]
- Lemon C, Huckvale K, Carswell K, Torous J. A Narrative Review of Methods for Applying User Experience in the Design and Assessment of Mental Health Smartphone Interventions. Int J Technol Assess Health Care. 2020;36(1):64–70. [CrossRef]
- Torous J, Vaidyam A. Multiple uses of app instead of using multiple apps- A case for rethinking the digital health technology toolbox. Epidemiol Psychiatr Sci. 2020;29(e100):1–2. [CrossRef]
- Miller E, Polson D. Apps, Avatars, and Robots: The Future of Mental Healthcare. Vol. 40, Issues in Mental Health Nursing. Taylor and Francis Ltd; 2019. p. 208–14.
- Bucci S, Schwannauer M, Berry N. The digital revolution and its impact on mental health care. Psychology and Psychotherapy: Theory, Research and Practice. 1o de junho de 2019;92(2):277–97. [CrossRef]
- Ng MM, Firth J, Minen M, Torous J. User engagement in mental health apps: A review of measurement, reporting, and validity. Psychiatric Services. 2019;70(7):538–44. [CrossRef]
- Kenny R, Fitzgerald A, Segurado R, Dooley B. Is there an app for that? A cluster randomised controlled trial of a mobile app–based mental health intervention. Health Informatics J. 1o de setembro de 2020;26(3):1538–59. [CrossRef]
- Quintana M, Anderberg P, Berglund JS, Frögren J, Cano N, Cellek S, et al. Feasibility-usability study of a tablet app adapted specifically for persons with cognitive impairment—smart4md (Support monitoring and reminder technology for mild dementia). Int J Environ Res Public Health. 2 de setembro de 2020;17(6816):1–21. [CrossRef]
- Nordgreen T, Rabbi F, Torresen J, Skar YS, Guribye F, Inal Y, et al. Challenges and possible solutions in cross-disciplinary and cross-sectorial research teams within the domain of e-mental health. J Enabling Technol. 12 de outubro de 2021;15(4):241–51. [CrossRef]
- Mukhiya SK, Lamo Y, Rabbi F. A Reference Architecture for Data-Driven and Adaptive Internet-Delivered Psychological Treatment Systems: Software Architecture Development and Validation Study. JMIR Hum Factors. 1o de abril de 2022;9(2):1–30. [CrossRef]
- Alqahtani F, Al Khalifah G, Oyebode O, Orji R. Apps for Mental Health: An Evaluation of Behavior Change Strategies and Recommendations for Future Development. Front Artif Intell. 17 de dezembro de 2019;2(30):1–11. [CrossRef]
- Timakum T, Xie Q, Song M. Analysis of E-mental health research: mapping the relationship between information technology and mental healthcare. BMC Psychiatry. 1o de dezembro de 2022;22(1):1–17. [CrossRef]
- Bianco CL, Myers AL, Smagula S, Fortuna KL. Can Smartphone Apps Assist People with Serious Mental Illness in Taking Medications as Prescribed? Sleep Med Clin [Internet]. 1o de março de 2021;16(1):213–22. Disponível em: http://www.ncbi.nlm.nih.gov/pubmed/33485529.
- Bush NE, Armstrong CM, Hoyt T V. Smartphone apps for psychological health: A brief state of the science review. Psychol Serv. 1o de maio de 2019;16(2):188–95. [CrossRef]
- Callan JA, Jacob JD, Siegle GJ, Dey A, Thase ME, Dabbs AD, et al. CBT MobileWork : User-Centered Development and Testing of a Mobile Mental Health Application for Depression. Cognit Ther Res. 1o de abril de 2021;45(2):287–302. [CrossRef]
- Chan S, Li L, Torous J, Gratzer D, Yellowlees PM. Review and Implementation of Self-Help and Automated Tools in Mental Health Care. Psychiatric Clinics of North America. 1o de dezembro de 2019;42(4):597–609. [CrossRef]
- Lipschitz JM, Boxtel R Van, Torous J, Firth J, Lebovitz JG, Burdick KE, et al. Digital Mental Health Interventions for Depression: Scoping Review of User Engagement. J Med Internet Res. 1o de outubro de 2022;24(10):1–19. [CrossRef]
- Burchert S, Alkneme MS, Bird M, Carswell K, Cuijpers P, Hansen P, et al. User-centered app adaptation of a low-intensity e-mental health intervention for Syrian refugees. Front Psychiatry. 2019;9(663):1–18. [CrossRef]
- Hoffman L, Benedetto E, Huang H, Grossman E, Kaluma D, Mann Z, et al. Augmenting mental health in primary care: A 1-Year Study of Deploying Smartphone Apps in a Multi-site Primary Care/Behavioral Health Integration Program. Front Psychiatry. 2019;10(94):1–10. [CrossRef]
- Kruzan KP, Reddy M, Washburn JJ, Mohr DC. Developing a Mobile App for Young Adults with Nonsuicidal Self-Injury: A Prototype Feedback Study. Int J Environ Res Public Health. 1o de dezembro de 2022;19(23):1–23. [CrossRef]
- Borghouts J, Eikey E, Mark G, Leon C de, Schueller SM, Schneider M, et al. Barriers to and facilitators of user engagement with digital mental health interventions: Systematic review. J Med Internet Res. 1o de março de 2021;23(3):1–29. [CrossRef]
- Marciniak MA, Shanahan L, Rohde J, Schulz A, Wackerhagen C, Kobylińska D, et al. Standalone Smartphone Cognitive Behavioral Therapy–Based Ecological Momentary Interventions to Increase Mental Health: Narrative Review. JMIR Mhealth Uhealth [Internet]. 12 de novembro de 2020;8(11):1–46. Disponível em: https://mhealth.jmir.org/2020/11/e19836. [CrossRef]
- McCall T, Ali MO, Yu F, Fontelo P, Khairat S. Development of a Mobile App to Support Self-management of Anxiety and Depression in African American Women: Usability Study. JMIR Form Res [Internet]. 17 de agosto de 2021;5(8):e24393. Disponível em: https://formative.jmir.org/2021/8/e24393. [CrossRef]
- Martinengo L, Stona AC, Griva K, Dazzan P, Pariante CM, von Wangenheim F, et al. Self-guided Cognitive Behavioral Therapy Apps for Depression: Systematic Assessment of Features, Functionality, and Congruence With Evidence. J Med Internet Res [Internet]. 30 de julho de 2021;23(7):e27619. Disponível em: https://www.jmir.org/2021/7/e27619.
- Eis S, Solà-Morales O, Duarte-Díaz A, Vidal-Alaball J, Perestelo-Pérez L, Robles N, et al. Mobile Applications in Mood Disorders and Mental Health: Systematic Search in Apple App Store and Google Play Store and Review of the Literature. Int J Environ Res Public Health. 1o de fevereiro de 2022;19(4):1–15. [CrossRef]
- Salehi F, Kermani ZA, Khademian F, Aslani A. Critical Appraisal of Mental Health Applications. Stud Health Technol Inform [Internet]. 2019;261:303–8. Disponível em: http://www.ncbi.nlm.nih.gov/pubmed/31156135.
- Parmar P, Ryu J, Pandya S, Sedoc J, Agarwal S. Health-focused conversational agents in person-centered care: a review of apps. NPJ Digit Med. 1o de dezembro de 2022;5(1):1–9. [CrossRef]
- Torous JB, Chan SR, Yee-Marie Tan Gipson S, Kim JW, Nguyen TQ, Luo J, et al. A hierarchical framework for evaluation and informed decision making regarding smartphone apps for clinical care. Psychiatric Services. 1o de maio de 2018;69(5):498–500.
- Statcounter. https://gs.statcounter.com/os-market-share. 2024. p. 1–2 Operating System Market Share Worldwide.
- Simões de Almeida R, Marques A. User engagement in mobile apps for people with schizophrenia: A scoping review. Front Digit Health. 10 de janeiro de 2023;4:1–26.
- Pokhrel P, Karmacharya R, Taylor Salisbury T, Carswell K, Kohrt BA, Jordans MJD, et al. Perception of healthcare workers on mobile app-based clinical guideline for the detection and treatment of mental health problems in primary care: a qualitative study in Nepal. BMC Med Inform Decis Mak. 1o de dezembro de 2021;21(1):1–12. [CrossRef]
- Martinez-Martin N, Greely HT, Cho MK. Ethical development of digital phenotyping tools for mental health applications: Delphi study. JMIR Mhealth Uhealth. 1o de julho de 2021;9(7). [CrossRef]
- Queiroz G. Second Mind: Considerações Ético-Legais sobre a Digitalização em Saúde Mental no Contexto Português. Revista Portuguesa de Psiquiatria e Saúde Mental. 24 de junho de 2022;8(3):96–104.
- Winnike AN, Dale BJ. REWIRING MENTAL HEALTH: LEGAL AND REGULATORY SOLUTIONS FOR THE EFFECTIVE IMPLEMENTATION OF TELEPSYCHIATRY AND TELEMENTAL HEALTH CARE. Houst J Health Law Policy [Internet]. 2017;17(21):21–103. Disponível em: https://www.psychiatry.org/psychiatrists/practice.
- Lagan S, Emerson MR, King D, Matwin S, Chan SR, Proctor S, et al. Mental Health App Evaluation: Updating the American Psychiatric Association’s Framework Through a Stakeholder-Engaged Workshop. Psychiatric Services. 1o de setembro de 2021;72(9):1095–8. [CrossRef]
- Martín-Herrera I. Cortesía en Internet. Presentación de una guía multidisciplinar sobre la netiqueta. Anagramas Rumbos y Sentidos de la Comunicación. 14 de fevereiro de 2023;21(42):1–22.
- Campos FAACC, García JCS, Feitosa FB, Reis I de O, Caritá EC, Moll MF, et al. Theoretical and bioethical foundations for the development of the psychosocial rehabilitation project application. Saúde em Redes. 2025;
- Paschoarelli LC, Silva JCP da. Importância do estudo metodológico para o desenvolvimento da área do design informacional. Em: Rumos da Pesquisa no Design Contemporâneo: Relação Tecnologia × Humanidade [Internet]. 2013. p. 50–67. Disponível em: https://www.researchgate.net/publication/281873709.
- Paschoarelli LC, Medola FO, Bonfim GH. Características Qualitativas, Quantitativas e Quali-quantitativas de Abordagens Científicas: estudos de caso na subárea do Design Ergonômico. Revista de Design, Tecnologia e Sociedade. 2015;2(1):65–78.
- Ponce EK, Cruz MF, Andrade-Arenas L. Machine Learning Applied to Prevention and Mental Health Care in Peru. International Journal of Advanced Computer Science and Applications. 2022;13(1):823–31. [CrossRef]
- Torous J, Roberts LW. The Ethical Use of Mobile Health Technology in Clinical Psychiatry. Journal of Nervous and Mental Disease. 1o de janeiro de 2017;205(1):4–8. [CrossRef]
- Castro RAS de. Desenvolvimento de protótipo de tecnologia digital para apoio aos profissionais de enfermagem frente ao estresse ocupacional: proposta de intervenção. [Ribeirão Preto]: Escola de Enfermagem de Ribeirão Preto; 2021.
- Viana LS, Oliveira EN, Vasconcelos MIO, Fernandes CAR, Dutra MCX, Almeida PC de. Desenvolvimento e validação de um jogo educativo sobre uso abusivo de drogas e o risco de suicídio. SMAD, Revista Eletrônica Saúde Mental Álcool e Drogas (Edição em Português) [Internet]. 7 de junho de 2023;19(2):16–25. Disponível em: https://www.revistas.usp.br/smad/article/view/188483.
- Farias QLT. Tecnologia educativa digital para promoção da saúde mental de adolescentes: estudo de validação por especialistas. [Sobral]: Universidade Federal do Ceará; 2021.
- Gusmão ECR. CONSTRUÇÃO E VALIDAÇÃO DE UM APLICATIVO DE IDENTIFICAÇÃO DAS HABILIDADES ADAPTATIVAS DE CRIANÇAS E ADOLESCENTES COM DEFICIÊNCIA INTELECTUAL. [Belo Horizonte]: Universidade Federal de Minas Gerais; 2019.


| PICo | DeCs/MeSH | SYNONYMS |
|---|---|---|
| P | “Design de Software” OR “Software Design” OR “Diseño de Software” | “Desenho de Programas de Computador” OR “Diagrama de Bloco (Computação)” OR “Diagramas de Bloco (Computação)” OR “Fluxograma (Computação)” OR “Fluxogramas (Computação)” OR “Projeto de Programas de Computador” OR “Projeto de Software” OR “Design, Software” OR “Designs, Software” OR “Software Designs” OR “Flowcharts (Computer)” OR “Flowchart (Computer)” OR “Flow Charts (Computer)” OR “Chart, Flow (Computer)” OR “Charts, Flow (Computer)” OR “Flow Chart (Computer)” OR “Flowcharts” OR “Flowchart” OR “diagrama de flujo (informática)” OR “diagramas de flujo (informática)” OR “diseño de programas Informáticos” |
| OR | ||
| “Projeto de Sistemas” OR “System Design” OR “Diseño de Sistemas” | Software OR “Análise de Sistemas” OR “Digital Technologies” OR “Technologies, Digital” OR “Technology, Digital” OR “Digital Electronics” OR “Electronics, digital” | |
| OR | ||
| “Software” OR “Software” OR “Programas Informáticos” | “Engenharia de Software” OR “Ferramentas de Software” OR “Programas de Computador e Programação” OR “Programas de Computação” OR “Programas para Computadores” OR “Programação e Programas de Computador” OR “Software Proprietário” OR “Software de Aplicativos” OR “Software de Aplicativos de Computador” OR “Software de Aplicações” OR “Software de Aplicações Informáticas” OR “Suporte Lógico de um Sistema Informático” OR “Computer Software” OR “Software, Computer” OR “Open Source Software” OR “Open Source Softwares” OR “Software, Open Source” OR “Softwares, Open Source” OR “Source Software, Open” OR “Source Softwares, Open” OR “Computer Programs” OR “Computer Program” OR “Program, Computer” OR “Programs, Computer” OR “Software Tools” OR “Software Tool” OR “Tool, Software” OR “Tools, Software” OR “Software Engineering” OR “Engineering, Software” OR “Computer Applications Software” OR “Applications Software, Computer” OR “Applications Softwares, Computer” OR “Computer Applications Softwares” OR “Software, Computer Applications” OR “Softwares, Computer Applications” OR “Computer Software Applications” OR “Application, Computer Software” OR “Applications, Computer Software” OR “Computer Software Application” OR “Software Application, Computer” OR “Software Applications, Computer” OR “Computer Programs and Programming” OR “aplicaciones de software” OR “aplicaciones de software informático” OR “aplicación de software” OR “herramientas de software” OR “ingeniería de software” OR “programas de computadora y programación” OR “programas de ordenador” OR “programas Informáticos” OR “programas informáticos y programación” OR “programas para computadoras” OR “programas para ordenadores” OR “software de aplicaciones informáticas” OR “software de código abierto” OR “software informático” OR “soporte lógico de un sistema informático” | |
| AND | ||
| I | “Aplicativos Móveis” OR “Mobile Applications” OR “Aplicaciones Móviles” | “Aplicativos Eletrônicos Portáteis” OR “Aplicativos de Software Portáteis” OR “Aplicativos em Dispositivos Móveis” OR “Aplicativos para Dispositivos Móveis” OR “Apps Móveis” OR “Application, Mobile” OR “Applications, Mobile” OR “Mobile Application” OR “Mobile Apps” OR “App, Mobile” OR “Apps, Mobile” OR “Mobile App” OR “Portable Software Apps” OR “App, Portable Software” OR “Portable Software App” OR “Software App, Portable” OR “Portable Software Applications” OR “Application, Portable Software” OR “Portable Software Application” OR “Software Application, Portable” OR “Smartphone Apps” OR “App, Smartphone” OR “Apps, Smartphone” OR “Smartphone App” OR “Portable Electronic Apps” OR “App, Portable Electronic” OR “Electronic App, Portable” OR “Portable Electronic App” OR “Portable Electronic Applications” OR “Application, Portable Electronic” OR “Electronic Application, Portable” OR “Portable Electronic Application” OR “aplicaciones de software portátiles” OR “aplicaciones electrónicas portátiles” OR “aplicaciones Móviles” OR “aplicaciones para móviles” OR “aplicaciones para smartphones” OR “aplicaciones para teléfonos inteligentes” OR “aplicaciones portátiles de software” OR “aplicación móvil” OR “softwares portátiles” |
| AND | ||
| “Projetos” OR “Projects” OR “Proyectos” | “Projeto” OR “Projects” OR “Proyectos” | |
| AND | ||
| “Reabilitação Psiquiátrica” OR “Psychiatric Rehabilitation” OR “Rehabilitación Psiquiátrica” | “Atenção Psicossocial” OR “Rehabilitation, Psychiatric” OR “Mental Health Rehabilitation” OR “Health Rehabilitation, Mental” OR “Rehabilitation, Mental Health” OR “Psychosocial Rehabilitation” OR “Rehabilitation, Psychosocial” OR “Psychosocial Care” OR “Care, Psychosocial” OR “Cares, Psychosocial” OR “Psychosocial Cares” OR “atención Psicosocial” | |
| AND | ||
| Co | “Saúde Mental” OR “Mental Health” OR “Salud Mental” | “Higiene Mental” OR “Área de Saúde Mental” OR “Health, Mental” OR “Mental Hygiene” OR “Hygiene, Mental” OR “higiene mental” |
| ARTICLES | RESUME | MAIN FINDING (REQUIREMENTS FOR PROTOTYPING) |
|---|---|---|
| González-Pérez, A., Matey-Sanz, M., Granell, C., Díaz-Sanahuja, L., Bretón-López, J., & Casteleyn, S. (2023). AwarNS: A framework for developing context-aware reactive mobile applications for health and mental health. Journal of Biomedical Informatics, 141(104359), 1–20. https://doi.org/10.1016/j.jbi.2023.104359 [36]. | Theoretical study that narrates an open-source platform (AwarNS) to develop an app (its structure) in mental health to prevent technical failures and ensure data privacy by developers. |
|
| Gaebel, W., Lukies, R., Kerst, A., Stricker, J., Zielasek, J., Diekmann, S., Trost, N., Gouzoulis-Mayfrank, E., Bonroy, B., Cullen, K., Desie K., Ewalds Mulliez, A. P., Gerlinger, G., Günther, K., Hiemstra, H. J., McDaid, S., Murphy, C., Sander, J., Sebbane, D., Roelandt, J. L., Thorpe, L., ... Vlijter, O. (2021). Upscaling e-mental health in Europe: a six-country qualitative analysis and policy recommendations from the eMEN project. European Archives of Psychiatry and Clinical Neuroscience, 271(6), 1005-1016 [37]. | A narrative literature review and survey study that aimed to identify the barriers to the implementation of m-Health in Europe. These are related to concerns regarding the privacy and protection of psychiatric patient data. |
|
| Wu, A., Scult, M. A., Barnes, E. D., Betancourt, J. A., & Falk, A. (2021). Gunning FM. Smartphone apps for depression and anxiety: a systematic review and meta-analysis of techniques to increase engagement. NPJ Digital Medicine, 4(1), 1-9 [38]. | A systematic literature review/meta-analysis study (N=25 articles) suggests that a mental health app needs to have aspects related to content (texts and images), security and privacy policies (security and privacy policy, encryption, and password verification), and accessibility (free or not) in its design. |
|
| Hariman, K., Ventriglio, A., & Bhugra, D. (2019). The Future of Digital Psychiatry. Current Pyschiatry Reports, 21(9), 88. [39]. | Theoretical study analyzes the influence of digital technologies (telepsychiatry, videoconferencing, apps, artificial intelligence, and social media) on psychiatry. |
|
| Ramos, G., Ponting, C., Labao, J. P., & Sobowale K. (2021). Considerations of diversity, equity, and inclusion in mental health apps: A scoping review of evaluation frameworks. Behaviour Research and Therapy, 147, 103990 [40]. | A scope review study with a sample of 43 articles aimed to assess whether the structures of the applications meet the criteria of inclusion, equity, and diversity. |
|
| Huckvale, K., Nicholas, J., Torous, J., & Larsen, M. E. (2020). Smartphone apps for the treatment of mental health conditions: status and considerations. Current Opinion in Psychology, 36, 65-70 [41]. | Theoretical study that addresses aspects related to mental health apps, such as their basis in scientific evidence, privacy and data security, engagement, and that in the construction of a mental health app, the human component and its applicability to the real world (contextualization) are considered. |
|
| Hanssen, E., Balvert, S., Oorschot, M., Borkelmans, K., van Os, J., Delespaul, P., & Fett, A. K. (2020). An ecological momentary intervention incorporating personalised feedback to improve symptoms and social functioning in schizophrenia spectrum disorders. Psychiatry Research, 284, 112695 [42]. | Intervention study (N=50 schizophrenic patients) that evaluated the effectiveness of the SMART app regarding its ability to offer personalized feedback to schizophrenic patients, demonstrating to be effective in reducing psychotic symptoms and loneliness. |
|
| Li, H., Lewis, C., Chi, H., Singleton, G., & Williams, N. (2020). Mobile health applications for mental illnesses: An Asian context. Asian Journal of Psychiatry, 54(102209), 1–6 [12]. | A narrative literature review study (N=22) conducted to track publications that identified mental health applications developed and/or used in the Asian context. |
|
| Lemon, C., Huckvale, K., Carswell, K., & Torous, J. (2020). A narrative review of methods for applying user experience in the design and assessment of mental health smartphone interventions. International Journal of Technology Assessment in Health Care, 36(1), 64–70 [43]. | A narrative literature review study that addresses the importance of user experience both in the development of the application and during its use, in order to improve it. |
|
| Torous, J., & Vaidyam, A. (2020). Multiple uses of app instead of using multiple apps- a case for rethinking the digital health technology toolbox. Epidemiology and Psychiatric Sciences, 29, e100 [44]. | Theoretical study that describes the MindLAMP platform (which provides mental health applications to users after a prior assessment). |
|
| Miller, E., & Polson, D. (2019). Apps, Avatars, and Robots: The Future of Mental Healthcare. Issues in Mental Health Nursing, 40(3), 208-214 [45]. | Theoretical study that critically reflects on how digital technologies can impact positively (access and social inclusion) and/or negatively (feelings, expressions, and reception are not human) in mental health care. |
|
| Bucci, S., Schwannauer, M., & Berry, N. (2019). The digital revolution and its impact on mental health care. Psychology and Psychotherapy, 92(2), 277-297 [46]. | Theoretical study that addresses the impacts of digital tools on health. Considering positive points for being low cost, breaking geographical barriers to access to the health service, and negative the absence of theory that explains how the application works (psychological theories) and bioethical recommendations. |
|
| Ng, M. M., Firth, J., Minen, M., & Torous, J. (2019). User engagement in mental health apps: A review of measurement, reporting, and validity. Psychiatric Services (Washington, D.C.), 70(7), 538-544 [47]. | Systematic literature review study (N=40) that verifies the engagement potential of mental health apps. It considers that this metric is composed of usability, user satisfaction, acceptability and feasibility. |
|
| Kenny, R., Fitzgerald, A., Segurado, R., & Dooley, B. (2020). Is there an app for that? A cluster randomised controlled trial of a mobile app–based mental health intervention. Health Informatics Journal, 26(3), 1538-1559 [48]. | Intervention study with 560 adolescents divided into two groups to evaluate the effectiveness of the CopeSmart app (coping strategies), which was not considered effective, in four weeks of use, to provide psychological well-being. |
|
| Quintana, M., Anderberg, P., Sanmartin Berglund, J., Frögren, J., Cano, N., Cellek, S., Zhang, J., & Garolera, M. (2020). Feasibility-usability study of a tablet app adapted specifically for persons with cognitive impairment—smart4md (Support monitoring and reminder technology for mild dementia). International Journal of Environmental Research and Public Health, 17(18), 6816 [49]. | A pilot study that tests the feasibility and usability of the SMART4MD app (care management for elderly people with dementia), demonstrating that before making an app available, it is important to test it as much as possible to avoid "bugs. |
|
| Nordgreen, T., Rabbi, F., Tørresen, J., Skar, Y. S., Guribye, F., Inal, Y., Flobakk, E., Wake, J. D., Mukhiya, S. K., Aminifar, A., Myklebost, S., Lundervold, A. J., Kenter, R., Hammar, Å., Nordby, E., Kahlon, S., Tveit Sekse, R. J., Griffin, K. F., Jakobsen, P.,... & Lamo, Y. (2021). Challenges and possible solutions in cross-disciplinary and cross-sectorial research teams within the domain of e-mental health. Journal of Enabling Technologies (JET), 15(4), 241-251 [50]. | Experience report study addressing the main challenges and solutions for prototyping a mental health app. It’s considers important for the development of an app in this area: teamwork, participatory person-centered design, efficient communication between developer and mental health professional/researcher, and desire/willingness to learn from each other. |
|
| Mukhiya, S. K., Lamo, Y., & Rabbi, F. (2022). A Reference Architecture for Data-Driven and Adaptive Internet-Delivered Psychological Treatment Systems: Software Architecture Development and Validation Study. JMIR Human Factors, 9(2), e31029 [51]. | Experience report study describing the prototype, development, and evaluation of a Reference Architecture (RA) for mental health app software. The RA should have adaptability, scalability, security, and modifiability. |
|
| Alqahtani, F., Al Khalifah, G., Oyebode, O., & Orji, R. (2019). Apps for Mental Health: An Evaluation of Behavior Change Strategies and Recommendations for Future Development. Frontiers in Artificial Intelligence, 2(30), 1–11 [52]. | Mixed-methods study that presents recommendations on tools with persuasive strategies to be used in the development of a mental health app to improve its adherence and usability by future users. |
|
| Timakum, T., Xie, Q., & Song, M. (2022). Analysis of E-mental health research: mapping the relationship between information technology and mental healthcare. BMC Psychiatry, 22(1), 57 [53]. | Bibliometric study (N=3,172 articles) with the purpose of mapping the beginning of publications and trends of digital technologies in mental health. Furthermore, it emphasizes the importance of interdisciplinary work in the development of mental health apps. |
|
| Bianco, C. L., Myers, A. L., Smagula, S., & Fortuna, K. L. (2021). Can Smartphone Apps Assist People with Serious Mental Illness in Taking Medications as Prescribed? Sleep Medicine Clinics, 16(1),213-222 [54]. | Theoretical study that presents mental health apps that are used to improve medication adherence in psychiatric patients. |
|
| Bush, N. E., Armstrong, C. M., & Hoyt, T. V. (2019). Smartphone apps for psychological health: A brief state of the science review. Psychological Services, 16(2), 188-195 [55]. | Theoretical study that critically analyzes apps in psychology, which should be verified for the quality of their content and have scientific evidence that proves their efficacy and clinical effectiveness for use. |
|
| Callan, J. A., Jacob, J. D., Siegle, G. J., Dey, A., Thase, M. E., Dabbs, A. D., Kazantzis, N., Rotondi, A., Tamres, L., Van Slyke, A., & Sereika, S. (2021). CBT MobileWork©: User-Centered Development and Testing of a Mobile Mental Health Application for Depression. Cognitive Therapy and Research, 45(2), 287-302 [56]. | Study describes the 2-phase development and validation of the app (development: 8 depressed patients and 5 therapists, and testing: 5 therapists and 15 depressed patients) CBT MobileWork© to streamline the homework tasks proposed by cognitive-behavioral therapists in depressed patients. |
|
| Chan, S., Li, L., Torous, J., Gratzer, D., & Yellowlees, P. M. (2019). Review and Implementation of Self-Help and Automated Tools in Mental Health Care. The Psychiatric clinics of North America, 42(4), 597-609 [57] . | Theoretical study that critically analyzes information technologies used in mental health, demonstrating their potential, as well as the shortcomings that need to be overcome. |
|
| Chan, A. H. Y., & Honey, M. L. L. (2022). User perceptions of mobile digital apps for mental health: Acceptability and usability - An integrative review. Journal of Psychiatric and Mental Health Nursing, 29(1), 147-168 [35]. | Integrative literature review study (N=17 articles) that identified users' perceptions of mental health apps (mental health team knows the patient better, suggestions for app improvements, satisfaction with the app, and technical problems with app use. |
|
| Birrell, L., Furneaux-Bate, A., Debenham, J., Spallek, S., Newton, N., & Chapman, C. (2022). Development of a Peer Support Mobile App and Web-Based Lesson for Adolescent Mental Health (Mind Your Mate): User-Centered Design Approach. JMIR Formative Research, 6(5), e36068 [24]. | Study describes the development of the Mind Your Mate app that psychoeducates adolescents about anxiety, depression and psychoactive substance use. |
|
| Rosenfeld, E. A., Lyman, C., & Roberts, J. E. (2022). Development of an mHealth App–Based Intervention for Depressive Rumination (RuminAid): Mixed Methods Focus Group Evaluation. JMIR Formative Research, 6(12), e40045 [25]. | Mixed methods study that describes the prototyping and validation of the RuminAid app prototype to reduce rumination in depressed patients. |
|
| Lipschitz, J. M., Van Boxtel, R., Torous, J., Firth, J., Lebovitz, J. G., Burdick, K. E., & Hogan, T. P. (2022). Digital Mental Health Interventions for Depression: Scoping Review of User Engagement. Journal of Medical Internet Research, 24(10), e39204 [58]. | Scoping review study (N=22 articles) aimed at defining metrics to measure user engagement with mental health apps. |
|
| Burchert, S., Alkneme, M. S., Bird, M., Carswell, K., Cuijpers, P., Hansen, P., Heim, E., Harper Shehadeh, M., Sijbrandij, M., Van’t Hof, E., & Knaevelsrud, C. (2019). User-centered app adaptation of a low-intensity e-mental health intervention for Syrian refugees. Frontiers in Psychiatry, 9, 663 [59]. | Multi-method study (N=128 participants) conducted in 3 phases with the aim of developing the interactive prototype of the Step-by-Step app for mental health intervention focused on the Syrian ethnic refugee population in Europe and the Middle East. |
|
| Hoffman, L., Benedetto, E., Huang, H., Grossman, E., Kaluma, D., Mann, Z., & Torous, J. (2019). Augmenting mental health in primary care: A 1-Year Study of Deploying Smartphone Apps in a Multi-site Primary Care/Behavioral Health Integration Program. Frontiers in Psychiatry, 10, 94 [60]. | Intervention study that developed and tested (N=32 mental health professionals) the mental health app toolkit to support the health team to recommend them to patients. |
|
| Kruzan, K. P., Reddy, M., Washburn, J. J., & Mohr, D. C. (2022). Developing a Mobile App for Young Adults with Nonsuicidal Self-Injury: A Prototype Feedback Study. International Journal of Environmental Research and Public Health, 19(23), 16163 [61]. | Qualitative approach study (N=10 participants) aimed at prototyping an app for self-harm prevention in adolescents and young adults. |
|
| Borghouts, J., Eikey, E., Mark, G., De Leon, C., Schueller, S. M., Schneider, M., Stadnick, N., Zheng, K., Mukamel, D., & Sorkin, D. H. (2021). Barriers to and facilitators of user engagement with digital mental health interventions: systematic review. Journal of Medical Internet Research, 23(3), e24387 [62]. | Literature review study (N=208 articles) that seeks to identify the barriers and facilitators for mental health apps to have engagement among their users. |
|
| Chow, P. I. (2020). Developing Mental or Behavioral Health Mobile Apps for Pilot Studies by Leveraging Survey Platforms: A Do-it-Yourself Process. JMIR mHealth and uHealth, 8(4), e15561 [18]. | Guides researchers on how to develop a mental health app according to 5 development stages (theoretical structuring, systematization of content and appearance, posting on Google Play Store and pilot testing), which he considered very laborious and stressful. |
|
| MARCINIAK, M. A.; SHANAHAN, L.; ROHDE, J.; SCHULZ, A.; WACKERHAGEN, C.; KOBYLIŃSKA, D. et al. Standalone Smartphone Cognitive Behavioral Therapy–Based Ecological Momentary Interventions to Increase Mental Health: Narrative Review. JMIR mHealth and uHealth, v. 8, n. 11, p. 1–46, 12 nov. 2020 [63]. | Literature review study (N=20 studies) that investigates mental health apps developed with concepts from Cognitive-Behavioral Therapy. |
|
| McCall, T., Ali, M. O., Yu, F., Fontelo, P., & Khairat, S. (2021). Development of a Mobile App to Support Self-management of Anxiety and Depression in African American Women: Usability Study. JMIR Formative Research, 5(8), e24393 [64]. | Study evaluates the usability (N=15 participants) of an app prototype to treat depression and anxiety in black women. |
|
| Martinengo, L., Stona, A. C., Griva, K., Dazzan, P., Pariante, C. M., von Wangenheim, F., & Car, J. (2021). Self-guided Cognitive Behavioral Therapy Apps for Depression: Systematic Assessment of Features, Functionality, and Congruence With Evidence. Journal of Medical Internet Research. 23(7), e27619 [65]. | Literature review study (search in virtual stores for mental health apps) that evaluates the evidence and safety of available apps for depression treatment. |
|
| Lopes, R. P., Barroso, B., & Deusdado, L. (2021). Digital technologies for innovative mental health rehabilitation. Electronics (Switzerland), 10(18), 2260 [10]. | Study that prototyped and developed a mental health app for the psychosocial rehabilitation of patients with schizophrenia. The design (dashboard) and technological resources were guided by gamification with virtual reality, in order to systematize the rehabilitation sessions. |
|
| Platform | App | MAIN FINDING (REQUIREMENTS FOR PROTOTYPING) |
|---|---|---|
| Play Store | ACAPEF (app) | 1. Home: Córdoba Association to help psychiatric patients with diagnosis and their family (icon of parents and two children); 2. News: asks if the user wants to receive news and notifications; 3. Guide for the family; 4. Categories; 5. Bibliography; 6. ACAPEF Audios; 7. Recommended Films; YouTube Videos; end 8. Share App. |
Disclaimer/Publisher’s Note: The statements, opinions and data contained in all publications are solely those of the individual author(s) and contributor(s) and not of MDPI and/or the editor(s). MDPI and/or the editor(s) disclaim responsibility for any injury to people or property resulting from any ideas, methods, instructions or products referred to in the content. |
© 2025 by the authors. Licensee MDPI, Basel, Switzerland. This article is an open access article distributed under the terms and conditions of the Creative Commons Attribution (CC BY) license (http://creativecommons.org/licenses/by/4.0/).
