Submitted:
03 January 2025
Posted:
04 January 2025
You are already at the latest version
Abstract
Keywords:
1. Introduction
2. Materials and Methods
2.1. Plant Materials
2.2. Fruit Color and Size
2.3. Total Soluble Solids, VC Content, Gibberellin and Brassinolide
2.4. Extraction and Analysis of Anthocyanin Components
2.5. Contents of Soluble Sugar
2.6. The Content of Organic Acid
2.7. Real-Time Quantitative PCR Analysis of Gene Expression
2.8. Analysis of WGCNA
2.9. Statistical Analysis
3. Results
3.1. Fruits Color
3.2. Fruits Shape
3.3. Determination of Anthocyanin Components
3.4. Fruits Quality
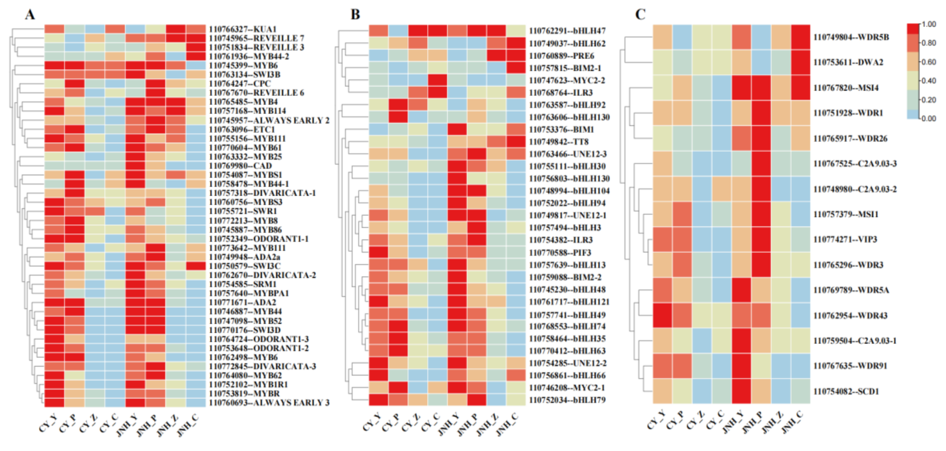
3.5. Differential Transcription Factor of Sweet Cherry Fruit
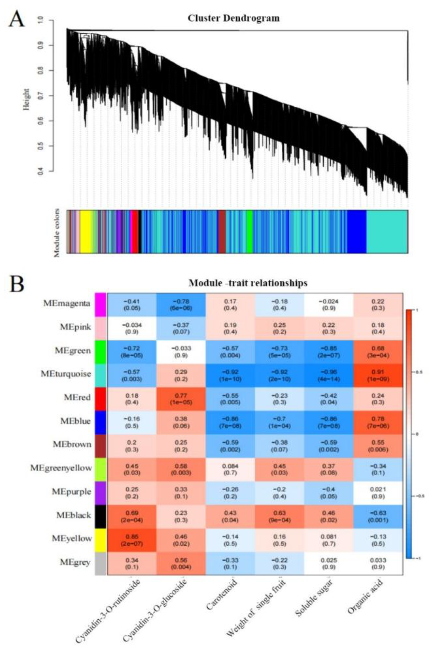
3.6. Screening Key Candidate Genes Based on WGCNA
4. Discussion
4.1. Difference in Fruit Quality Between Red and Yellow Cultivars of Sweet Cherry in Southeast China
4.2. Quality Indexes During the Development of Sweet Cherry Fruit
4.3. PaMYB , PabHLH and PaWD40 Candidate Involved in Fruit Quality
5. Conclusions
Acknowledgments
References
- Adamczak, A., Ożarowski, M. and Karpiński, T. M. 2019. Antibacterial activity of some flavonoids and organic acids widely distributed in plants. Journal of Clinical Medicine 9(1): 109-126. [CrossRef]
- Adamczak, A., Ożarowski, M. and Karpiński, T. M. 2019. Antibacterial activity of some flavonoids and organic acids widely distributed in plants. Journal of Clinical Medicine 9(1): 109-126. [CrossRef]
- An JP, Yao JF, Xu RR, et al. Apple bZIP transcription factor MdbZIP44 regulates abscisic acid-promoted anthocyanin accumulation[J]. Plant Cell Environ, 2018, 41(11): 2678-2692).
- Antonio, M., Federica, I., Petronia, C., Loredana, F. C., Pasqualina, W., and Amodio, F. 2018. Metabolic characterization and antioxidant activity in sweet cherry (Prunus avium L.) campania accessions: metabolic characterization of sweet cherry accessions. Food Chemistry 240: 559-566.
- Bac-Molenaar J A, Fradin E F, Rienstra J A, et al. GWA mapping of anthocyanin accumulation reveals bal ancing selection of MYB90 in Arabidopsis thaliana[J]. PLoS One, 2015, 10(11): e0143212.
- Byers, T. and Perry, G. 1992. Dietary carotenes, vitamin C, and vitamin E as protective antioxidants in human cancers. Annual Review of Nutrition 12: 139-159. [CrossRef]
- Chen D Z, Chen H D, Dai G Q, et al. Genome-wide identification of R2R3-MYB gene family and association with anthocyanin biosynthesis in Brassica species[J]. BMC Genomics, 2022, 23(1): 441.
- Cho, Y. H. and Yoo, S. D. 2011. Signaling role of fructose mediated by FINS1/FBP in Arabidopsis thaliana. PLoS Genetics 7: e1001263.
- Commisso, M., Bianconi, M., Di, C. F., Poletti, S., Bulgarini, A., Munari, F., ... and Guzzo, F. 2017. Multi-approach metabolomics analysis and artificial simplified phytocomplexes reveal cultivar-dependent synergy between polyphenols and ascorbic acid in fruits of the sweet cherry (Prunus avium L.). PLoS One 12: e0180889. [CrossRef]
- Colaric, M., Veberic, R., Stampar, F. and Hudina, M. 2005. Evaluation of peach and nectarine fruit quality and correlations between sensory and chemical attributes. Journal of the Science of Food and Agriculture 85(15): 2611-2616. [CrossRef]
- Eda, H. and Mehmet, S. A. 2015. The effect of different electrolyzed water treatments on the quality and sensory attributes of sweet cherry during passive atmosphere packaging storage. Postharvest Biology and Technology 102: 32-41.
- Erez, A. 1987. Chemical control of budbreak. HortScience 22: 1240-1243. [CrossRef]
- Esti, M., Cinquanta, L., Sinesio, F., Moneta, E. and Matteo, M. D. 2002. Physicochemical and sensory fruit characteristics of two sweet cherry cultivars after cool storage. Food Chemistry 76: 399-405. [CrossRef]
- Fan, Y. T., Li, C. Y., Zhu, J., Sun, L., Huang, R., Guo, M., ... and Ge, Y. H. 2022. Organic acids metabolism and GABA shunt involved in maintaining quality of Malus domestica by methyl jasmonate treatment. Food Research International 160, 111741. [CrossRef]
- Fang X, Zhang LZ, Wang LJ. The transcription factor MdERF78 is involved in ALA-induced anthocyanin accumulation in apples[J]. Front Plant Sci, 2022, 13: 915197.
- García-Macías, P., Ordidge, M., Vysini, E., Waroonphan, S., Battey, N. H., Gordon, M. H., ... and Wagstaffe, A. 2007. Changes in the flavonoid and phenolic acid contents and antioxidant activity of red leaf lettuce (Lollo Rosso) due to cultivation under plastic films varying in ultraviolet transparency. Journal of Agricultural and Food Chemistry 55(25): 10168-10172. [CrossRef]
- Gonzalez-Gomez, D., Lozano, M., Fernandez-Leon, M. F., Bernalte, M. J., Ayuso, M. C. and Rodriguez, A. B. 2010. Sweet cherry phytochemicals: Identification and characterization by HPLC-DAD/ESI-MS in six sweet-cherry cultivars grown in Valle del Jerte (Spain). Journal of Food Composition and Analysis 23: 533-539. [CrossRef]
- Gonzalez A, Zhao M Z, Leavitt J M, et al. Regulation of the anthocyanin biosynthetic pathway by the TTG1/bHLH/Myb transcriptional complex in Arabidopsis seed lings[J]. Plant J, 2008, 53(5): 814-827.
- He, J. and Giusti, M. M. 2010. Anthocyanins: Natural colorants with health-promoting properties. Annual Review of Food Science and Technology 1: 163-187. [CrossRef]
- Irfan, A. S., Liu, X. J., Jiu, S. T., Matthew, W. and Zhang, C. X. 2021. Plant growth regulators modify fruit set, fruit quality, and return bloom in sweet cherry. HortScience 56: 922-931. [CrossRef]
- Jeong, S. T., Goto-Yamamoto, N., Kobayashi, S. and Esaka, M. 2004. Effects of plant hormones and shading on the accumulation of anthocyanins and the expression of anthocyanin biosynthetic genes in grape berry skins. Plant Science 167: 247-252. [CrossRef]
- Jiang, C. F., Gao, X. H., Liao, L. L., Harberd, N. P. and Fu, X. D. 2007. Phosphate starvation root architecture and anthocyanin accumulation responses are modulated by the gibberellin-DELLA signaling pathway in Arabidopsis. Plant Physiology 145: 1460-1470. [CrossRef]
- Jin, W. M., Wang, H., Li, M. F., Wang, J., Yang, Y., Zhang, X. M., ... and Zhang, K. C. 2016. The R2R3 MYB transcription factor PavMYB10.1 involves in anthocyanin biosynthesis and determines fruit skin colour in sweet cherry (Prunus avium L.). Plant Biotechnology Journal 14: 2120-2133.
- Kong, J. M., Chia, L. S., Goh, N. K., Chia, T. F. and Brouillard, R. 2003. Analysis and biological activities of anthocyanins. Phytochemistry 64: 923-933. [CrossRef]
- Kumar, R., Khurana, A. and Sharma, A. K. 2014. Role of plant hormones and their interplay in development and ripening of fleshy fruits. Journal of Experimental Botany 65: 4561-4571. [CrossRef]
- Leong, S. Y. and Oey, I. 2012. Effects of processing on anthocyanins, carotenoids and vitamin C in summer fruits and vegetables. Food Chemistry 133: 1577-1587. [CrossRef]
- Leong, S. Y., Burritt, D. J., Hocquel, A., Penberthy, A. and Oey, I. 2017. The relationship between the anthocyanin and vitamin C contents of red-fleshed sweet cherries and the ability of fruit digests to reduce hydrogen peroxide-induced dxidative stress in Caco-2 cells. Food Chemistry 227: 404-412.
- Li, L. Z., He, Y. J., Ge, H. Y., Liu, Y. and Chen, H. Y. 2020. Functional characterization of SmMYB86, a negative regulator of anthocyanin biosynthesis in eggplant (Solanum melongena L.). Plant Science 302: 110696. [CrossRef]
- Liu, H. M., Liu, Z. J., Wu, Y., Zheng, L. M. and Zhang, G. F. 2021. Regulatory mechanisms of anthocyanin biosynthesis in apple and pear. International Journal of Molecular Sciences 22: 8441-8454. [CrossRef]
- Liu, R., Wang, Y., Qin, G. and Tian, S. 2016. Molecular basis of 1-methylcyclopropene regulating organic acid metabolism in apple fruit during storage. Postharvest Biology and Technology 117, 57-63. [CrossRef]
- Liu, Y., Liu, X. Y., Zhong, F., Tian, R. R., Zhang, K. C., Zhang, X. M. and Li, T. H. 2011. Comparative study of phenolic compounds and antioxidant activity in different species of cherries. Journal of Food Science 76(4): 633-638. [CrossRef]
- Liu, Y. X., Huang, W. J., Yang, S. B., Mo, W. J., Zhang, Y., Han, W. J. and Zhang, J. J. 2022. Effects of ascorbic acid and salicylic acid on the storage properties of Prunus domestica × armeniaca. Non-wood Forest Research 40: 90-96 (in Chinese).
- Lv, J. H., Dong, T. Y., Zhang, Y. P., Ku, Y., Zheng, T., Jia, H. F. and Fang, J. G. 2022. Metabolomic profiling of brassinolide and abscisic acid in response to high-temperature stress. Plant Cell Reports 41: 935-946. [CrossRef]
- Muhammad N, Luo Z, Zhao X, Yang M, Liu Z, Liu M (2023) Transcriptome-wide expression analysis of MYB gene family leads to functional characterization of flavonoid biosynthesis in fruit coloration of Ziziphus Mill. Front Plant Sci 14:1171288.
- Montefiori, M., Espley, R. V., Stevenson, D., Cooney, J., Datson, P. M., Saiz, A., ... and Allan, A. C. 2011. Identification and characterisation of F3GT1 and F3GGT1, two glycosyltransferases responsible for anthocyanin biosynthesis in red-fleshed kiwifruit (Actinidia chinensis). The Plant Journal 65: 106-118.
- Piotr, C., Ireneusz, O. and Pawel, F. 2019. Sweet cherry skin colour measurement as an non-destructive indicator of fruit maturity. Food Technology 13(2): 157-166.
- Qi, X. L., Liu, C. L., Song, L. L., Dong, Y. X., Chen, L. and Li, M. 2022. A sweet cherry glutathione S-transferase gene, PavGST1, plays a central role in fruit skin coloration. Cells 11: 1170. [CrossRef]
- Smirnoff, N. 1996. Botanical briefing: The function and metabolism of ascorbic acid in plants. Annals of Botany 78(6): 661-669. [CrossRef]
- Song J.H., Guo C.K., and Shi M., 2021, Anthocyanin biosynthesis and transcriptional regulation in plant, Fenzi Zhiwu Yuzhong (Molecular Plant Breeding), 19(11): 3612-3620.
- Wang, L., Zhang, C. X., Huang, J. C., Zhu, L. N., Yu, X. M., Li, J. F. and Ma, C. 2017. Hydrogen cyanamide improves endodormancy release and blooming associated with endogenous hormones in ‘Summit’ sweet cherry trees. New Zealand Journal of Crop and Horticultural Science 45: 14-18. [CrossRef]
- Wei, H. R., Chen, X., Zong, X. J., Shu, H. R., Gao, D. S. and Liu, Q. Z. 2015a. Comparative transcriptome analysis of genes involved in anthocyanin biosynthesis in the red and yellow fruits of sweet cherry (Prunus avium L.). PLoS One 10: e0121164. [CrossRef]
- Wei, H. R., Yi, X. B., Tan, Y., Zong, X. J., Wang, J. W., Xu, L. and Liu, Q. Z. 2015b. Determination of anthocyanins in the peel of sweet cherry by ultra performance liquid chromatography-tandem mass spectrometry. Chromatography 33(6): 577-582. [CrossRef]
- Wei, H. R., Tan, Y., Zong, X. J., Zhu, D. Z., Chen, X., Xu, L., ... and Liu, Q. Z. 2017. Relationship between anthocyanin accumulation and the activities of anthocyanin biosynthesis enzymes in different color of sweet cherry fruits. Plant Physiology Journal 53: 429-436 (in Chinese).
- Wu, Z. F., Tu, M. M., Yang, X. P., Xu, J. H. and Yu, Z. F. 2020. Effect of cutting and storage temperature on sucrose and organic acids metabolism in postharvest melon fruit. Postharvest Biology and Technology 161: 111081. [CrossRef]
- Wu Z.Q.; Li X.S.; Zeng Y.Y.; Cai D.B.; Teng Z.J.; Wu Q.X.; Sun J.X.; Bai W.B., 2022, Color stability enhancement and antioxidation improvement of Sanhua plum wine under circulating ultrasound. Foods, 11(16): 2435.
- Xie, Y., Tan, H. J., Ma, Z. X. and Huang, J. R. 2016. DELLA proteins promote anthocyanin biosynthesis via sequestering MYBL2 and JAZ suppressors of the MYB/bHLH/WD40 complex in Arabidopsis thaliana. Molecular Plant 9: 711-721. [CrossRef]
- Yang, G., Wu, Y. L., Gao, Y., Zhang, X. J. and Hao, Y. Y. 2021. Effects of exogenous methyl jasmonate on the quality of apple. Journal of Fruit Resources 2: 15-22 (in Chinese).
- Zhang, C. X. and Whiting, M. 2013. Plant growth regulators improve sweet cherry fruit quality without reducing endocarp growth. Scientia Horticulturae 150: 73-79. [CrossRef]
- Zhang SY, Chen YX, Zhao LL, et al. A novel NAC transcription factor, MdNAC42, regulates anthocyanin accumulation in red-fleshed apple by interacting with MdMYB10[J]. Tree Physiol, 2020, 40(3): 413-423.





| Cultivar | Color parameter | S1 | S2 | S3 | S4 |
|---|---|---|---|---|---|
| JNH | L* | 48.50±3.68a | 36.63±3.24b | 27.31±2.17c | 22.10±2.12d |
| a* | 36.98±3.21b | 40.74±2.01a | 30.94±3.17c | 13.97±2.21d | |
| b* | 24.33±2.18a | 20.07±2.01b | 11.88±1.43c | 2.72±1.31d | |
| 5-106 | L* | 64.35±3.65a | 51.95±1.37b | 45.63±1.60c | 36.86±3.30d |
| a* | 21.20±5.62c | 39.59±1.25b | 42.61±1.35a | 42.89±2.06a | |
| b* | 34.44±3.31a | 26.43±0.30b | 22.77±1.86bc | 21.05±2.66c | |
| CY | L* | 72.44±0.77a | 69.17±2.14b | 62.07±2.55bc | 58.89±1.44c |
| a* | 3.73±0.84c | 7.31±0.98b | 13.82±1.68a | 14.75±1.02a | |
| b* | 39.29±1.60a | 39.22±1.48a | 39.68±1.65a | 39.73±0.85a | |
| CF | L* | 71.67±2.67a | 56.76±3.52b | 40.77±1.78c | 30.03±2.67d |
| a* | 24.61±1.48d | 32.14±2.86c | 44.06±2.40a | 36.84±2.21b | |
| b* | 31.74±2.97a | 27.18±2.94b | 23.82±1.85c | 14.59±1.46d |
| Cultivar | Maturity | Cyanidin-3-O-Rutinoside (μg·g-1 FW) | Cyanidin-3-O-Glucoside (μg·g-1 FW) | Pelargonidin 3-glucoside (μg·g-1 FW) |
|---|---|---|---|---|
| JNH | S1 | 111.07±5.17d | 1.13±0.04d | ud |
| S2 | 837.70±15.12c | 1.70±0.02c | ud | |
| S3 | 1424.16±7.56b | 4.29±0.05b | 0.09±0.01b | |
| S4 | 3909.32±112.67a | 13.54±0.28a | 0.23±0.01a | |
| 5-106 | S1 | 19.64±1.22d | 0.83±0.09d | ud |
| S2 | 185.10±19.25c | 1.16±0.07c | ud | |
| S3 | 239.80±34.48b | 1.46±0.05b | ud | |
| S4 | 354.08±32.94a | 1.67±0.03a | ud | |
| CY | S1 | 1.35±0.23c | 0.94±0.03ab | ud |
| S2 | 1.44±0.12c | 1.07±0.16a | ud | |
| S3 | 6.25±0.44b | 0.74±0.11b | ud | |
| S4 | 7.63±0.44a | 0.83±0.06b | ud | |
| CF | S1 | 182.20±7.04d | 1.22±0.09d | ud |
| S2 | 367.59±8.39c | 1.61±0.08c | ud | |
| S3 | 798.92±36.69b | 1.96±0.03b | ud | |
| S4 | 1247.53±18.65a | 2.14±0.02a | 0.11±0.01a |
Disclaimer/Publisher’s Note: The statements, opinions and data contained in all publications are solely those of the individual author(s) and contributor(s) and not of MDPI and/or the editor(s). MDPI and/or the editor(s) disclaim responsibility for any injury to people or property resulting from any ideas, methods, instructions or products referred to in the content. |
© 2025 by the authors. Licensee MDPI, Basel, Switzerland. This article is an open access article distributed under the terms and conditions of the Creative Commons Attribution (CC BY) license (http://creativecommons.org/licenses/by/4.0/).