Submitted:
03 April 2025
Posted:
07 April 2025
You are already at the latest version
Abstract

Keywords:
1. Introduction
- ○
- Split HVAC Systems: These systems include single-split and multi-split configurations. Single-split systems are cost-effective and suitable for smaller spaces, while multi-split systems are ideal for larger spaces like restaurants and clinics.
- ○
- VRF Systems: Utilizing a refrigerant for heating and cooling, VRF systems cater to medium-to-large commercial buildings. They offer options for heat pump systems (providing heating or cooling) and heat recovery systems (allowing simultaneous heating and cooling).
- ○
- CAV and VAV Systems: CAV systems operate at maximum capacity to maintain stable temperatures, making them suitable for manufacturing environments, while VAV systems are more energy-efficient and adjust based on temperature requirements.
- ○
- Sensor Enhanced Ventilation (SEV) Systems: Representing the forefront of HVAC advancements, SEV systems use smart sensors to monitor temperature, CO2 levels, and air quality, dynamically adjusting ventilation for optimal comfort and efficiency. Features such as movement-activated air conditioning and on-demand hot water circulators make these systems particularly attractive for high-traffic environments like casinos.
2. Materials and Methods
Site Visits and Data Collection
-
Observational Data:
- ○
- The HIKMICRO Pocket2 Infrared Thermal Camera was used to assess temperature distribution, detect heat loss, and identify duct blockages.
- ○
- Data was collected at regular intervals over a specified testing period to ensure comprehensive evaluation.
-
Interviews:
- ○
- Discussions with HVAC engineers, facility managers, and technology vendors provided qualitative insights into the benefits and challenges of integrating advanced HVAC technologies.
Experimental Setup
-
Tech Installation:
- ○
- The infrared thermal camera and a digital anemometer were used to test HVAC performance within the controlled test environment.
- ○
- The casino HVAC simulation setup was created using the software called EnergyPlus. This simulated HVAC performance in a casino, providing hourly data on occupancy, humidity, temperature, and energy use to assess efficiency and improvements [9].
-
Performance Metrics:
- ○
- Key performance indicators included temperature stability, airflow measurement, and heat loss identification.
Data Analysis
-
Quantitative Analysis:
- ○
- Airflow velocities and temperature inconsistencies were analyzed to determine HVAC performance before and after adjustments.
- ○
- Data from the casino simulator was used to model real-life conditions and assess HVAC performance.
-
Qualitative Analysis:
- ○
- Interviews were reviewed to identify practical challenges and solutions based on real-world experiences with HVAC systems.
-
Comparative Analysis:
- ○
- Results were compared to benchmarks for traditional HVAC systems to quantify improvements in energy efficiency, cost-effectiveness, and system reliability.
Materials and Testing Conditions
Equipment and Tools
- 1.
- HIKMICRO Pocket2 Infrared Thermal Camera:
- ○
- Resolution: 256x192 pixels
- ○
- Temperature Range: 253.15 K to 673.15 K (-20°C to 400°C)
- ○
- Emissivity Setting: 0.95
- ○
- Purpose: Capturing thermal images to identify temperature irregularities, air leaks, and duct blockages.
- 2.
- Digital Anemometer:
- ○
- Measurement Range: 0.3–45 m/s
- ○
- Accuracy: ±0.1 m/s
- ○
- Purpose: Measuring airflow velocity at vents and ducts to identify inconsistencies and inefficiencies.
- 3.
-
Casino HVAC Performance Simulator: EnergyPlus
- ○
- Uses ASHRAE Standard 90.1 guidelines
- ○
- Used by U.S. Department of Energy
- ○
- Allows for configuration inputs, so it is customizable
- ○
- Ambient Room Temperature: 295.15 K ± 1 K (22°C ± 1°C)
- ○
- Relative Humidity: 45% ± 5%
- ○
- Test Area Dimensions: 3.05 m × 3.05 m (10 ft × 10 ft)
- ○
- Number of Operational Vents: 2
Experimental Setup
-
Infrared Thermography:
- ○
- Thermal images were captured using the HIKMICRO infrared camera at 5-minute intervals over a 1-hour period.
- ○
- The camera was positioned approximately 4.2 feet (1.5 meters) from each duct, vent, and pipe to ensure optimal thermal capture.
- ○
- Heat maps and color gradients were analyzed to detect air leaks, blockages, and temperature irregularities.
-
Airflow Measurement:
- ○
- The digital anemometer measured airflow velocities at four vent locations.
- ○
- Measurements were taken at 10-minute intervals to account for variations.
- ○
- The device was positioned at varying proximities to the vent (Test 1: farthest away; Test 4: closest).
Data Analysis
Ethical Considerations
3. Methodology
Testing Background and Location Adjustment
Testing Process and Equipment Usage
- ○
- HIKMICRO Pocket2 Infrared Camera: This thermal imaging camera was deployed in the basement area to capture detailed thermal data surrounding the HVAC components, particularly the water heater and ductwork. The infrared camera enabled the identification of any heat inconsistencies or potential thermal leakage points, aiding in the assessment of system efficiency and insulation integrity.
- ○
- Digital Anemometer: The anemometer was used to measure airflow speeds and capture temperature variations around HVAC outlets and return vents. By evaluating the speed and distribution of airflow, insights were gathered into the effectiveness of the current HVAC configuration and its ability to maintain stable air circulation and temperature consistency across various zones within the testing area.
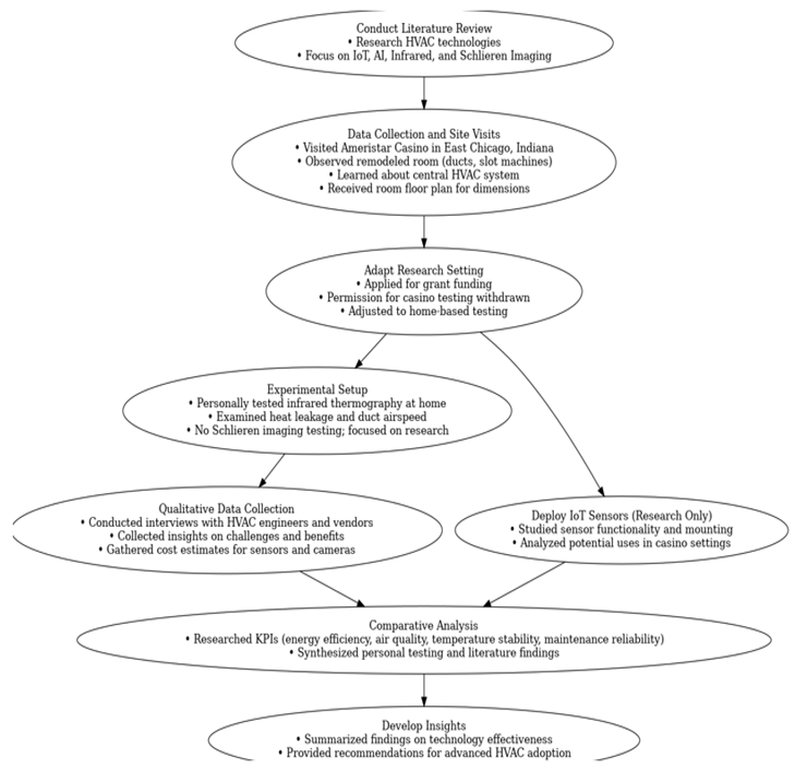
- Research Methodology Flowchart for Testing Advanced HVAC Technologies.
Visual Data and Results (this is the new results section)





- ○
- Airflow: 0.10 m/s (19.6 feet per minute (fpm)
- ○
- Temperature: 298.65 K (25.5°C) (displayed as 77.9°F in the figure)

- ○
- Airflow: 0.20 m/s (39.3 fpm)
- ○
- Temperature: 298.65 K (25.5°C) (displayed as 77.9°F in the figure)

- ○
- Airflow: 0.40 m/s (78.7 fpm)
- ○
- Temperature: 298.45 K (25.3°C) (displayed as 77.5°F in the figure)

- ○
- Airflow: 0.60 m/s (118.0 fpm)
- ○
- Temperature: 298.15 K (25.0°C) (displayed as 77.0°F in the figure)
EnergyPlus – HVAC Casino Simulation Data
Energy Efficiency Improvements
- ○
- Room Dimensions: 18.90 m (W) × 18.29 m (L) × 3.05 m (H) (62 ft × 60 ft × 10 ft)
- ○
- Area: 345.6 m² (3,720 sq ft)
- 1.
-
IoT Sensors
- a.
- Source: IoT sensor wattage (Honeywell)
- b.
- Quantity: 42
- c.
- Power Consumption: 1 watt/sensor
- d.
- Total: 42 watts
- 2.
-
Infrared Cameras
- a.
- Source: Hikmicro Infrared Cameras (10 watts typical)
- b.
- Quantity: 2
- c.
- Power Consumption: 10 watts/camera
- d.
- Total: 20 watts
- 3.
-
Schlieren Imaging Setup
- a.
- Source: Specialized imaging equipment
- b.
- Quantity: 1
- c.
- Power Consumption: 50 watts
- d.
- Total: 50 watts
- 4.
-
Baseboard Fans
- a.
- Source: Lasko Baseboard Fans (40 watts typical)
- b.
- Quantity: 12
- c.
- Power Consumption: 40 watts/fan
- d.
- Total: 480 watts
4. Discussion
Implications for Casino Implementation
How Prior Research Support Our Findings
Improvement in Temperature Control and Air Quality
Enhanced Energy Efficiency and Maintenance Reliability
Infrared Imaging and Schlieren Imaging: Optimizing Airflow and Zoning
Statistical Significance and Comparative Analysis
Practical Implications for HVAC Systems in Casinos
Challenges, Key Takeaways, and Future Applications of HVAC Technologies
Limitations and Future Research
Key Observations
- ○
- Identification of system inefficiencies such as duct blockages and heat loss, detected through thermal imaging.
- ○
- Quantifiable airflow measurements at varying distances from duct outlets, helping assess ventilation effectiveness.
- ○
- Validation of the need for advanced HVAC monitoring tools like IoT sensors and predictive controls, supported by simulation data replicating real-life casino conditions.
Comparative Analysis
- ○
- Real-time monitoring of temperature, humidity, and airflow.
- ○
- More accurate detection of HVAC inefficiencies.
- ○
- Dynamic adjustments to optimize energy usage and guest comfort.
Interpretation of Results
-
Thermal Imaging and Temperature Analysis
- ○
- The thermal imaging tests using the HIKMICRO Pocket2 Infrared Camera demonstrated its effectiveness in detecting system inefficiencies such as heat loss, duct blockages, and uneven temperature distribution. For example:
- ○
- The water heater exhibited clear thermal gradients with localized heat concentration at active heating components.
- ○
- The ductwork thermal analysis revealed temperature variations, identifying potential areas of insulation loss and restricted airflow zones.
- 2.
- Airflow Analysis Using Anemometer
- ○
- Airflow increased progressively as the anemometer moved closer to the duct outlet, peaking at 35.97 meters per minute (118.0 fpm) in Test 4.
- ○
- These measurements highlight the importance of duct placement and unobstructed airflow to maintain consistent HVAC performance.
- 3.
-
Comparative Analysis with Casino Simulation
- ○
- The EnergyPlus casino simulator was used to model real-life casino conditions, providing a broader perspective on HVAC performance beyond the controlled residential testing. This simulation allowed for the assessment of occupancy patterns, humidity levels, temperature variations, and energy consumption over a 24-hour period, mirroring a high-traffic casino environment.
- ○
- Fluctuations in occupancy and HVAC demand throughout different times of the day, highlighting the need for dynamic system adjustments.
- ○
- Energy efficiency patterns demonstrate how advanced HVAC technologies can optimize performance during both peak and off-peak hours.
- ○
- Comparisons with residential test results, reinforcing that while physical testing helped evaluate specific technologies, the simulator provided a macro-level understanding of system-wide behavior in a real casino setting.
Comparison with Traditional HVAC Systems
- ○
- Airflow Regulation: Uniform air distribution often fails to account for spatial variations and occupancy levels.
- ○
- Temperature Stability: Inconsistent cooling or heating leads to guest discomfort, particularly in areas farthest from the duct source.
- ○
- Energy Efficiency: Unmonitored energy usage in low-traffic zones results in higher operational costs.
Implications for Casino Environments
- Improved Guest Comfort: Real-time monitoring allows for precise temperature and airflow adjustments, ensuring consistent environmental conditions across high-traffic zones [30].
- Energy Savings: By detecting insulation issues and airflow blockages early, infrared imaging and predictive controls reduce unnecessary energy consumption [31].
- Operational Reliability: Predictive maintenance tools can minimize downtime, ensuring uninterrupted HVAC performance, which is critical for revenue-driven spaces like casinos [32].
Cost Estimate
- ○
- IoT Sensors (42 sensors): $4,200 to purchase and $1,785 to install
- ○
- Infrared Cameras (2): $3,000 to purchase and $170 to install
- ○
- Schlieren Imaging (1 setup): $5,000 to purchase and $170 to install
- ○
- Baseboard Fans (12): $1,200 to purchase and $510 to install
- ○
- Duct Redesigns (high-end estimate): $3,000 to purchase and $1,700 to install
- ○
- Purchase: $16,400
- ○
- Installation: $4,335
Limitations of the Study
- ○
- Testing Environment: The residential setting couldn’t fully replicate a casino’s scale and occupancy, but small-scale testing demonstrated functionality, and the simulator modeled real casino conditions.
- ○
- Technology Scope: IoT sensors and Schlieren imaging weren’t tested due to constraints, but the controlled setup validated existing technologies, and the simulator provided broader HVAC performance insights.
- ○
- Limited Sampling: Testing was done in a single location with few vents, but it still revealed airflow inefficiencies, while simulation data ensured scalability to larger casino environments.
Future Research Directions
- Casino-Specific Testing: Conducting experiments in actual casino environments to evaluate HVAC performance under real-world conditions.
- Integration of IoT Sensors: Deploying sensors to monitor real-time airflow, humidity, and energy usage across multiple zones to validate the benefits of dynamic HVAC control [34].
- Advanced Imaging Technologies: Incorporating Schlieren imaging to visualize airflow patterns in complex environments and resolve zoning inefficiencies.
- Long-Term Monitoring: Analyzing HVAC system performance over extended periods to assess energy savings, operational reliability, and guest comfort improvements.
- AI-Based Predictive Maintenance: A system that uses artificial intelligence (AI) to analyze sensor data and detect patterns, allowing for early identification of potential equipment failures before they occur. This approach helps improve reliability, reduce downtime, and optimize HVAC system performance by enabling proactive maintenance instead of reactive repairs.
5. Conclusions
- Biographies: Mohammad Attallah, a 2024 graduate of Purdue University, earned his bachelor’s degree in construction management Engineering Technology, consistently making the Dean’s List and receiving the Outstanding Leadership Award. He served as president of the Construction Club and received a $1,000 Undergraduate Research Grant for his senior project on HVAC performance and sensing technology. Mohammad completed internships in various roles, including field engineer, materials tester, estimator, superintendent, and project engineer, with experience on the Google headquarters project in Chicago. After graduation, he joined BMWC Constructors, one of the best Midwest mechanical contractors, as a project engineer, with plans to pursue a master’s degree and advance his career as a project manager.
- Dr. Afshin Zahraee is currently an assistant professor at Purdue University (PNW) in the Construction Management Engineering Technology and interim associate department head of Construction Sciences and Organizational Leadership. He finished his PhD in the Department of Civil, Architectural and Environmental Engineering at Illinois Institute of Technology in August of 2019. Afshin’s research is in the areas of nondestructive structural health monitoring, condition assessment, and concrete. He also researches sensors and sensors systems as well as the use of sensors with unmanned aerial vehicles (drones). Afshin has 10 years of teaching experience. He won Purdue University’s Outstanding Teacher of the Year award for the 2022-23 school year. He also won the CIEC ETD Best Presentation Award in 2024 for his 2023 presentation. He kick started and is the faculty advisor for Construction Club at PNW.
Author Contributions
Funding
Institutional Review Board Statement
Informed Consent Statement
Data Availability Statement
Acknowledgments
Conflicts of Interest
Abbreviations
| HVAC | Heating, Ventilation, and Air Conditioning |
| IoT | Internet of Things |
| AI | Artificial Intelligence |
| ROI | Return on Investment |
| ASHRAE | American Society of Heating, Refrigerating and Air Conditioning Engineers |
| BTU | British Thermal Unit |
| KPI | Key Performance Indicator |
| FPM | Feet Per Minute |
| CO2 | Carbon Dioxide |
| SHS | Split HVAC Systems |
| VRF | Variable Refrigerant Flow |
| CAV | Constant Air Volume |
| VAV | Variable Air Volume |
| SEV | Sensor Enhanced Ventilation Technology |
| kJ | Kilojoules |
| MJ | MegaJoules |
References
- Nguyen, D.M.; Belov, M.P.; Belov, A.M. Artificial Intelligence Application Solutions to Improve the Quality of Heating, Ventilation, and Air Conditioning System. 2024; 447–450. [Google Scholar] [CrossRef]
- Attallah, M. Survey on HVAC Adoption in Northwest Indiana Casinos, 2025; Unpublished study, Purdue University.
- Khan, I.; Ouarda Zedadra Guerrieri, A.; Spezzano, G. Occupancy Prediction in IoT-Enabled Smart Buildings: Technologies, Methods, and Future Directions. Sensors 2024, 24, 3276–3276. [Google Scholar] [CrossRef] [PubMed]
- Gao, G.; Li, J.; Wen, Y. Energy-Efficient Thermal Comfort Control in Smart Buildings via Deep Reinforcement Learning. ArXiv 2019. https://arxiv.org/abs/1901.04693.
- Carrier Corporation. (n.d.). Timeline. Retrieved November 20, 2024. Timeline. Available online: https://www.williscarrier.com/timeline/.
- Ali, D.M.T.E.; Motuzienė; V; Džiugaitė-Tumėnienė; R. AI-Driven Innovations in Building Energy Management Systems: A Review of Potential Applications and Energy Savings. Energies 2024, 17, 4277. [Google Scholar] [CrossRef]
- Carli, R.; Cavone, G.; Ben Othman, S.; Dotoli, M. IoT Based Architecture for Model Predictive Control of HVAC Systems in Smart Buildings. Sensors 2020, 20, 781. [Google Scholar] [CrossRef] [PubMed]
- BuildingandInteriors. (2022, May 16). Why are HVAC systems the backbone of buildings? Retrieved from https://buildingandinteriors.com/hvac-systems-of-buildings/.
- EnergyPlus. (2019). EnergyPlus | EnergyPlus. Energyplus.net. https://energyplus.net/.
- Bouabdallaoui, Y.; Lafhaj, Z.; Yim, P.; Ducoulombier, L.; Bennadji, B. Predictive Maintenance in Build in Facilities: A Machine Learning-Based Approach. Sensors 2021, 21, 1044. [Google Scholar] [CrossRef] [PubMed]
- Poyyamozhi, M.; Murugesan, B.; Rajamanickam, N.; Shorfuzzaman, M.; Aboelmagd, Y. IoT—A Promising Solution to Energy Management in Smart Buildings: A Systematic Review, Applications, Barriers, and Future Scope. Buildings 2024, 14, 3446. [Google Scholar] [CrossRef]
- Building Energy Codes Program. (n.d.). U.S. Department of Energy. Retrieved from https://www.energycodes.gov/.
- Rinaldi, S.; Flammini, A.; Tagliabue, L.C.; Angelo. On the Use of IoT Sensors for Indoor Conditions Assessment and Tuning of Occupancy Rates Models. IEEE Xplore 2018, 123–128. [Google Scholar] [CrossRef]
- Serra, J.; Pubill, D.; Antonopoulos, A.; Verikoukis, C. Smart HVAC Control in IoT: Energy Consumption Minimization with User Comfort Constraints. The Scientific World Journal 2014, 2014, 1–11. [Google Scholar] [CrossRef]
- Metallidou, C.K.; Psannis, K.E.; Egyptiadou, E.A. Energy Efficiency in Smart Buildings: IoT Approaches. IEEE Access 2020, 8, 63679–63699. [Google Scholar] [CrossRef]
- Oliver. (2021, April 21). 8 benefits of updating to an efficient HVAC system. Hellas Air Temp. Retrieved from https://hellasairtemp.com/8-benefits-of-updating-to-an-efficient-hvac.
- Punitha, K.P. IoT -Powered Robust Anomaly Detection and CNN -Enabled Predictive Maintenance to Enhance Solar PV System Performance. IoT for Smart Grid 2025, 243–255. [Google Scholar] [CrossRef]
- Ramani, V. , Martin, M., Pandarasamy Arjunan, Chong, A., Kameshwar Poolla, & Miller, C. Longitudinal thermal imaging for scalable non-residential HVAC and occupant behaviour characterization. Energy and Buildings 2023, 287, 112997–112997. [Google Scholar] [CrossRef]
- Cole-Parmer. (n.d.). Applying infrared thermography to predictive maintenance. Cole-Parmer. Retrieved December 23, 2024. from https://www.coleparmer.com/tech-article/applying-infrared-thermography-to-predictive-maintenance.
- Fan, X.; Li, Y.; Zhang, Z.; Chen, H. IoT-enabled HVAC systems for improved indoor air quality and energy efficiency: A review; Wiley Online Library, 2020; https://onlinelibrary.wiley.com/doi/epdf/10.1155/2020/8749764.
- Nasir, H.; Wang, X.; Zhang, Y. Artificial intelligence in predictive maintenance of HVAC systems. Applied Energy 2019, 235, 754–763. [Google Scholar] [CrossRef]
- Bagavathiappan, S.; Lahiri, B.B.; Saravanan, T.; Philip, J.; Jayakumar, T. Infrared thermography for condition monitoring – A review. Infrared Physics & Technology 2013, 60, 35–55. [Google Scholar] [CrossRef]
- Kane, R.L.; Caudell, T.P.; Scheff, J. Infrared thermography: A tool for optimizing HVAC system performance. Building Services Research and Information 2018, 40, 255–261. [Google Scholar] [CrossRef]
- Cade, D. (2014, November 24). See airflow on camera in this awesome Harvard demonstration of schlieren optics. Retrieved from https://petapixel.com/2014/11/24/see-airflow-camera-awesome-harvard-demonstration-schlieren-optics/.
- Find Codes. (n.d.). International Code Council. Retrieved March 27, 2024. from https://codes.iccsafe.org/codes/imc.
- Falk, J.; Smith, R.; Johnson, L. The impact of predictive maintenance and energy-efficient HVAC systems on operational performance. 2020. IEEE Xplore. https://ieeexplore.ieee.org/document/10710735.
- ASHRAE. (n.d.). ASHRAE Standards and Guidelines. Retrieved from https://www.ashrae.org/technical-resources/ashrae-standards-and-guidelines.
- Bui, D.; Wang, Q.; Zhou, X.; (n.d.). HVAC zoning control and building energy management systems; University of Dayton Retrieved December 23, 2024. from https://ecommons.udayton.edu/cgi/viewcontent.cgi?article=1003&context=mee_grad_pub.
- Sensgreen. (n.d.). The untapped potential: Empowering energy efficiency in existing buildings with IoT and AI. Retrieved December 23, 2024. from https://sensgreen.com/the-untapped-potential-empowering-energy-efficiency-in-existing-buildings-with-iot-and-ai/.
- Buildings.com. (n.d.). How IoT sensors and AI are revolutionizing smart buildings. Retrieved December 23, 2024. from https://www.buildings.com/smart-buildings/iot/article/55010925/how-iot-sensors-and-ai-are-revolutionizing-smart-buildings.
- HIKMICRO. (n.d.). 6 ways to use thermal imaging for HVAC maintenance. Retrieved December 23, 2024. from https://www.hikmicrotech.com/en_us/explore/blog/6-ways-to-use-thermal-imaging-for-hvac-maintenance/.
- ACS Klima. (n.d.). IoT in HVAC: Enhancing energy efficiency and predictive maintenance. ACS Klima. Retrieved December 23, 2024. from https://www.acsklima.com/iot-in-hvac-enhancing-energy-efficiency-and-predictive-maintenance/.
- Business Hue. (2023). Commercial HVAC cost per square foot. Retrieved November 20, 2024, from. https://www.businesshue.com/commercial-hvac-cost-per-square-foot/.
- Zhao, X.; Liu, X. Occupancy-based HVAC control for large spaces: A deep reinforcement learning approach. arXiv 2021. [Google Scholar]
![]() |
![]() |
![]() |
![]() |
![]() |
![]() |
Disclaimer/Publisher’s Note: The statements, opinions and data contained in all publications are solely those of the individual author(s) and contributor(s) and not of MDPI and/or the editor(s). MDPI and/or the editor(s) disclaim responsibility for any injury to people or property resulting from any ideas, methods, instructions or products referred to in the content. |
© 2025 by the authors. Licensee MDPI, Basel, Switzerland. This article is an open access article distributed under the terms and conditions of the Creative Commons Attribution (CC BY) license (http://creativecommons.org/licenses/by/4.0/).





