Submitted:
23 January 2025
Posted:
24 January 2025
You are already at the latest version
Abstract
Induction Motor (IM) drives are considered one of the important technologies in modern industry. Several industrial applications such as material handling, food and beverage applications are driven and operated by modern AC drives. Moreover, modern electric transportation systems such as EVs and e-trucks are based on AC drives. Recently, high efficiency IM drive systems are of a major concern to reduce energy and fuel consumption. This article addresses the recent trends and advancement in high efficiency IM drives during the period (2017-2024), including the development of high efficiency motors, the utilization of efficient Wide band gap (WBG) semiconductor devices for inverter topology, and commonly used control strategies to achieve high performance drives. Moreover, the article addresses several manufacturers of industrial IM drives and the corresponding adopted control techniques in their products. A comparison of these control techniques, including their pros and cons, has been conducted as well.
Keywords:
1. Introduction
1.1. Market Size of Electrical Drives


1.2. Electric Drives and UN-SDGs
1.3. Main Contribution
1.4. Elements of a Typical EDS

1.5. Factors Affecting Efficiency of IM Drives
| Key Factors | Related Items | |
|---|---|---|
| Motor | Motor Design | Slot design, air gap length, core material, winding design, stator and rotor dimensions and materials, ventilation and cooling system |
| Operating Conditions | Type of loading, percentage of loading related to the full load (FL), operating speed, harmonics due to inverter & total harmonic distortion (THD) of load current | |
| Environmental Conditions | Ambient temperature, dust and humidity, mechanical vibrations | |
| Checkup & Maintenance | Status of bearing and lubrication, quality of winding insulation | |
| PE Converter | Power Semiconductor Type | on-resistance, switching characteristics, driving requirements |
| Converter Cooling | Heatsink design, cooling type (forced air, forced water) | |
| Operating Conditions | Switching frequency, load current, supply voltage | |
| Hardware Topology | Conventional 2-level inverter, multilevel, number of power devices of emerging topologies | |
| Switching Strategy | Hard switching, soft switching, PWM technique | |
| Environmental Conditions | EMI, Ambient temperature, dust and humidity | |
1.6. Power Losses in IM Drives
1.7. Advancement Directions in IM Drives
2. High-Efficiency Induction Motors
2.1. Main Features of High Efficiency IMs
- 1-
- Longer core (motor) length.
- 2-
- Thinner core lamination.
- 3-
- High grade core material such as grain oriented silicon steel.
- 4-
- Wider stator slots with optimized shapes (based on Finite Element design and analysis).
- 5-
- Thicker stator windings (larger winding cross section area).
- 6-
- High Temperature electrical insulation class.
- 7-
- Larger rotor diameter.
- 8-
- Lower resistance rotor bars such as die cast copper rotor.
- 9-
- Narrower air gap between the stator and rotor.
- 10-
- Larger fan size with optimized aerodynamic.
- 11-
- Larger cooling fins and increase cooling surface area.
- 12-
- Small bearing size with lower friction losses.
- 13-
- Anti corrosion coating for the motor body.


2.2. Research Contributions Related to High Efficiency IMs
- 1-
- Design and manufacturing of high and premium efficiency induction motors [Table 2].
- 2-
- Optimization techniques and algorithms for high efficiency motor design [Table 3].
- 3-
- Efforts in bearingless IMs [Table 4].
- 4-
- Modeling, loss analysis and computational tools [Table 5].
- 5-
- Thermal analysis and cooling systems [Table 6].
| Main Area | Ref. | Core Contribution |
|---|---|---|
|
Design and Manufacturing of High Efficiency Motors |
[9] | Design of an energy-efficient IM by combining field-circuit and analytical methods, the authors optimized the motor’s core materials and structure to minimize power losses. |
| [21] [22] |
Analyzing and validating different rotor slot geometries, to enhance the motor efficiency and starting performance. | |
| [23] | Motor design and fabrication using amorphous alloy instead of silicon steel, reducing the core and copper losses. | |
| [24] | Design of a high-performance IM using flat wires and a copper rotor tailored for EVs, demonstrating the feasibility of a rare-earth-free solution that achieves high efficiency and thermally stable motor. | |
| [25] | Designing a six-pole, double-stator-double-rotor axial flux induction motor designed for electric vehicles. The innovative design reduces back iron thickness, leading to a more compact and efficient motor. | |
| [26] | Developing a low-cost IM with a totally enclosed fan-cooled aluminum cage rotor suitable for EVs. | |
| [27] | Modifying stator and rotor designs to minimize losses, using as low-loss electrical steel and high-conductivity copper, to comply premium efficiency class. | |
| [28] | Analyzing the trade-offs between cost, thermal performance, and efficiency, recommending an optimal Al-Cu mix to achieve IE4 efficiency standards. | |
| [29] | Investigating the effects of end-ring geometric parameters (thickness, height, and extension) on the starting and rated performance characteristics of IMs. | |
| [30] | Presenting a methodology for designing energy-efficient induction motors using ANSYS software. Motor parameters are optimized with the aid of FEM. | |
| [31] | Designing of electric motors and power drive systems in compliance with contemporary efficiency standards. It addresses the importance of integrating efficiency considerations in the early design stage. | |
| [32] | Analyzing the impact of substituting aluminum with copper in squirrel cage induction motors. Evaluation of electromagnetic and thermal performance, revealing that copper cages enhance efficiency but may affect starting torque. Design guidelines to optimize motor efficiency are also presented. | |
| [33] | Presenting strategies for induction motor manufacturers to achieve higher efficiency classes in terms of material selection, manufacturing processes, and design parameters. | |
| [34] | Enhancing the efficiency of three-phase squirrel cage induction motor by modifying its cooling system. Suggesting the utilization of aluminum for the stator housing, rotor bars, and end rings to raise the efficiency. | |
| [35] | Optimizing rotor and stator slot designs of induction motor that is employed for photovoltaic (PV) powered water pumping systems | |
| [36] | Presenting a design of high efficiency IM based on modifying the rotor lamination, stack length, and winding configuration while retaining the existing stator lamination. | |
| [37] | Introducing a stator winding scheme for IMs aimed at reducing magnetomotive force (MMF) distortion. It is based on a three-layer winding with varying conductor counts per slot, which has minimized harmonic components in the MMF waveform. | |
| [38] | Designing a cryogenic induction motor submerged in liquefied natural gas (LNG) for operating LNG spray pumps, operating at -163°C, the motor’s torque characteristics differ significantly from room temperature conditions. Main design specifications for optimal performance in cryogenic environments has been addressed. | |
| [39] | Providing a comprehensive overview of the design and control methodologies for improving the energy efficiency of electric machines including IMs, used in EVs. It also evaluates the impacts of stator and rotor designs, winding configurations, and novel materials on energy efficiency. | |
| [40] | Investigating the utilization of magnetic slot wedges in IMs with semi-closed slots to enhance efficiency. Various wedge permeabilities and geometries have been studied, demonstrating to reduce in copper and core losses. | |
| [41] | Presenting a methodology to enhance the efficiency of IMs operating at low frequencies by integrating design modifications with control strategies. Motor parameters are optimized achieving significant energy savings. |
| Main Area | Ref. | Core Contribution |
|---|---|---|
|
Optimization Techniques and Algorithms for High Efficiency Motor Design |
[23] | Design Optimization via evolutionary algorithms to optimize the stator and rotor slot shapes, achieving a balance between reduced losses and maintained performance |
| [25] | Employment of a Monte-Carlo random search algorithm to optimize the motor parameters. | |
| [26] | Presenting an optimal design and experimental testing of a low-cost, totally enclosed fan-cooled induction machine for city battery electric vehicles. It combines thermal calculations, and finite element analysis (FEA) to enhance the design process by minimizing prototype iterations and ensuring multi-disciplinary performance. | |
| [28] | Optimizing the motor efficiency by optimal combination of Al-Cu that can meet IE4 standards. | |
| [29] | Optimizing End-ring thickness to improve starting performance without major changes to existing designs, with a slight trade-off in efficiency, moving from IE4 to IE3 class. | |
| [42] | Optimizing the motor design via evolutionary algorithms to optimize the stator and rotor slot shapes, achieving a balance between reduced losses and maintained performance. Optimizing motor parameters to enhance efficiency for ceiling fan motors using Taguchi’s Orthogonal Arrays method. | |
| [43] | Developing a design procedure focused on field-weakening and extended-speed capabilities. The key parameters are EMF and inductance-current product. | |
| [44] | Development of a hybrid optimization algorithm, combining differential evolution with a non-dominating sorting algorithm, minimizes both the airgap mmf spatial harmonic distortion and the winding resistance. The using a hybrid algorithm. The approach yields a winding configuration that reduces copper usage and enhances motor efficiency. | |
| [45] | Utilization of a machine learning-based approach for diagnosing faults and efficiency optimization in induction motors (IM) for electric vehicle EVs. This approach enables early fault detection, enhances motor reliability, and reduces maintenance costs. | |
| [46] | Utilization of genetic algorithm to optimize eight key parameters of linear induction motors (LIMs), improving efficiency at rated operating conditions. | |
| [47] | Introducing a sequential Taguchi method to optimize IM designs for electric vehicles, focusing on various stator slot and rotor bar combinations. | |
| [48] | Introducing a fractional-order finite element model to analyze the harmonic response of vehicle asynchronous motor rotors. An accelerated response surface optimization method to enhance rotor stiffness and reduce mass is proposed. | |
| [49] | Assessing various strategies to enhance induction motor efficiency. Impact of design modifications and material selection on the motor performance have been evaluated to achieve higher efficiency of IMs. | |
| [50] | Introducing a multilayer AC winding configuration for IMs to produce a high-quality magnetomotive force (MMF) with reduced space harmonics for a premium efficiency class machine. | |
| [51] | Studying the effect of stator slot geometry on the copper losses in high-speed electric machines. Identifying the optimum designs that mitigate skin and proximity effects. | |
| [52] | Presenting an optimization methodology for the stator and rotor slot design of IMs for EV applications. Utilizing FEM analysis, various slot geometries are investigated to minimize losses and enhance efficiency. | |
| [53] | Presenting a genetic algorithm-based approach to optimize the design of squirrel cage induction motors, to enhance motor efficiency and minimize costs. Material, mechanical, and performance constraints are incorporated to offer a systematic method to achieve energy-efficient motor designs. | |
| [54] | Introducing a multi-objective optimization approach for designing high-efficiency induction motors using parameter learning. The objectives terms are efficiency, torque ripple, and power factor. | |
| [55] | Presenting Harmony search algorithm for optimizing the design of three-phase squirrel-cage IMs. The method explores nonlinear design items to enhance motor efficiency. | |
| [56] | Introducing a multi-objective optimization technique for IM design, utilizing Hill Climbing-based Local Search Optimization (HCLSO). The method iteratively investigates the problem space such as rotor current, power factor, and efficiency to enhance the motor performance. |
| Main Area | Ref. | Core Contribution |
|---|---|---|
|
Bearingless IMs |
[57] | Proposing a speed sensorless control strategy for bearingless induction motors (BIM) using a modified robust Kalman filter. The method enhances the accuracy of speed estimation and robustness against disturbances. |
| [58] | Introducing a direct torque control strategy for bearingless induction motors, employing super-twisting sliding mode control to enhance performance. The employed approach reduces torque, and flux ripples and improves robustness against parameter variations. | |
| [59] | Introducing an enhanced repetitive control strategy to mitigate periodic synchronous rotor vibrations in bearingless induction motors, improving rotor suspension accuracy. | |
| [60] | Presenting a backstepping control strategy for bearingless induction motors, enhanced by a linear extended state observer (LESO). The utilized approach compensates the system disturbances enhancing rotor suspension performance and disturbance rejection. | |
| [61] | Proposing a fuzzy-enhanced linear active disturbance rejection control (Fuzzy-ELADRC) method for bearingless induction motors. The method combines dynamically adjust control parameters, balancing dynamic performance and robustness. The investigated method improves rotor suspension stability. | |
| [62] | Providing a multi-objective optimization framework based on evolutionary algorithms to optimize the design of high speed bearingless induction motors (IMs), aiming to enhance efficiency and power density. | |
| [63] | Offering systematic design and modeling of a high-performance bearingless induction motor (IM) suitable for medium to high power applications. | |
| [64] | Developing a rotor radial position control method for bearingless IMs, aimed at enhancing machine stability, reducing mechanical vibration, and controlling rotor eccentricity. | |
| [65] | Providing a comprehensive review of bearingless motor technology. The paper reviews the motor designs, different topologies and their performance. It discusses the major limitations in achieving the efficiency and power density for large-scale applications. | |
| [66] | Proposing a winding design for bearingless motors, enabling a single winding to generate both torque and radial suspension forces. The main feature is separating the terminals for torque and suspension, where the suspension terminals do not contributes a motional electromotive force when the rotor is centered. | |
| [67] | Investigating a pole-specific rotor design for bearingless induction machines, characterized by a common end-ring to reduce axial length, improving the efficiency by preventing suspension field-induced currents. | |
| [68] | Proposing a three-speed wound bearingless induction motor with a novel winding configuration that enables operation at multiple synchronous speeds. That design enhances the efficiency and stability of the motor. | |
| [69] | Introducing a speed sensorless control strategy for bearingless induction motors based on an adaptive flux observer. This method improves the rotor suspension performance under various operating conditions. | |
| [70] | Proposing a driving scheme for three-phase bearingless induction machines with split windings, reducing the required inverter legs from six to four, which decreases the number of drivers, sensors, and current controllers, reducing the overall cost. | |
| [71] | Providing a comprehensive review of bearingless induction motors, addressing principles of operation, different schemes, key technologies and challenges. | |
| [72] | Investigating a model predictive control strategy for direct levitation force control in bearingless induction motors. This approach enhances rotor suspension stability and dynamic response under various operating conditions. | |
| [73] | Addressing a design framework for bearingless induction motors tailored for industrial compressors. It has on a pole-specific rotor winding and a combined stator winding. | |
| [74] | Suggesting a fuzzy logic controller for the radial position control of a bearingless induction motor, resulting in improved rotor stability and performance. | |
| [75] | Proposing a driving method for a two-degrees-of-freedom controlled bearingless motor, utilizing a single three-phase inverter. The staggered-tooth stator core design facilitates starting torque production. The method guarantees effective control over both rotational and radial movements. | |
| [76] | Studying a novel direct torque control method for bearingless induction motors using sliding mode control, incorporating a closed-loop radial suspension force control method based on inverse system theory. A stable suspension operation with reduced torque enhanced both dynamic response and suspension performance are observed. |
| Main Area | Ref. | Core Contribution |
|---|---|---|
|
Modeling, Loss Analysis and Computational Tools |
[24] | Designing a 200 kW induction motor for electric vehicle traction systems, utilizing flat wire windings and a copper rotor. The design improves the slot fill factor. The study provides a comprehensive analysis of material selection and design considerations. |
| [25] | Development and validation of a detailed equivalent circuit model for the double stator-double rotor configuration using ANSYS Maxwell, providing efficient motor design. | |
| [28] | Investigating and analyzing the performance of IE4-class IMs with rotor conductors composed of varying aluminum-copper (Al-Cu) ratios. This approach aims to enhance motor efficiency while managing manufacturing costs. | |
| [44] | Developing a generalized multilayer winding model for symmetrical AC machines, incorporating integer-slot, fractional-slot, and fractional-slot concentrated windings. | |
| [45] | Development of ML models and simulation of various faults, including Short Circuit (SC), High Resistance Connection (HRC), and Open-Phase Circuit (OPC), and generation of performance data for both healthy and faulty motor conditions under variable load conditions, achieving high accuracy (up to 100%) in identifying motor conditions. | |
| [46] | Development of an Integrated loss model for optimal Efficiency Control incorporating both motor and inverter losses for enhanced efficiency. | |
| [62] | Proposing and developing computationally efficient finite element analysis (FEA) methods that allow rapid design performance evaluations and optimizing the bearingless IM design without excessive computation time. | |
| [63] | Introducing various finite element analysis (FEA) methods, including a modified transient FEA model, which allow for rapid and accurate performance evaluations. | |
| [64] | Finite Element Analysis (FEA) Validates the control approach, demonstrating reliable rotor positioning and reduced eccentricity. | |
| [77] | Presents a computationally efficient model for analyzing AC winding losses in the stator of traction motors used in high-speed railway units. The model reduces computational demands compared to conventional methods. The model is validated through experimental data and compared with other existing models, demonstrating high accuracy with significantly reduced computational cost. It can help in optimizing motor design to reduce winding losses. | |
| [78] | Carrying out harmonic and unbalance sensitivity analysis on efficiency motors. It investigates the balance between achieving higher energy efficiency motor and the potential degradation in power quality under nonideal electrical supply conditions. | |
| [79] | Providing a framework for evaluating the practical and economic impacts of upgrading to high-efficiency electric motors. The study examines the criteria used to assess the feasibility of replacing standard efficiency motors with high-efficiency motors. | |
| [80] | Proposing a dynamic model for a bearingless induction motor, accounting for rotor eccentricity and load variations. It introduces a modified inductance model and a dynamic air-gap function to more accurately depict system behavior, improving the system stability, accuracy of control system. | |
| [81] | Introducing a multi-physics model to predict motor performance of axial flux induction motors for EVs. It employs genetic algorithm-based optimization strategy to enhance efficiency, torque density, and power-to-weight ratio, resulting in better performance and reduced energy consumption in the overall EV. | |
| [82] | Proposing a machine learning-based method for diagnosing faults in IMs using stator current and vibration signals. The approach enhances the diagnostic accuracy. | |
| [83] | Holding comparison between several IM models that account for iron loss in EVs. Models’ accuracy at different operating conditions have been investigated. | |
| [84] | Proposing an analytical core loss model for three-phase IMs in an arbitrary reference frame. It accurately predicts core losses under various operating conditions, including transient operation. |
| Main Area | Ref. | Core Contribution |
|---|---|---|
|
Thermal Analysis and Cooling Systems |
[24] | The study explores two cooling solutions: water jacket with spiral groove and oil spray methods, to manage heat dissipation at high speeds, crucial for maintaining efficiency and component longevity. |
| [85] [86] |
Providing a comprehensive review of thermal management techniques and cooling strategies for high-efficiency IMs. They address major thermal challenges, analysis techniques, and evaluate different cooling strategies. | |
| [87] | Development of a novel oil-cooling design for IMs utilized in EV applications. The paper addresses the thermal constraints. It demonstrates the importance of thermal management through oil cooling in enhancing motor reliability and lifespan. | |
| [88] | Addressing the various types of losses in electric machines. It explores various cooling techniques. It emphasizes the importance of temperature distribution analysis and the role of heat management in enhancing machine reliability and operational lifespan. | |
| [89] | Presenting a thermal analysis method for IMs using a Lumped Parameter Thermal Network model. It accurately predicts motor temperature distribution under varying load conditions, enhancing thermal management and preventing overheating. | |
| [90] | Providing a thermal analysis of a water-cooled, totally enclosed, non-ventilated IM. It develops a detailed thermal model to evaluate temperature distribution and cooling efficiency. The study highlights the effectiveness of water cooling of IM and enhancing its reliability. | |
| [91] | Proposing a hybrid thermal management system for IMs, combining air-cooling with an integrated water-cooling mechanism that optimizes motor cooling and improves thermal efficienc y. The dual-cooling approach enhances motor reliability, and lifespan. | |
| [92] | Investigating the impact of cryogenic cooling on the performance of induction motors through experimental assessment. The study highlights cryogenic cooling as a promising approach for high-performance applications. | |
| [93] | Exploring the heat transfer performance of cooling systems using nanofluids for electric motors. It analyzes the cooling efficiency of nanofluid-based systems. The findings reveal enhanced cooling performance compared to conventional fluids, offering a novel approach to improve motor thermal management. | |
| [94] | Conducting a thermal analysis of a 3-phase IM using Motor-CAD, Flux2D, and MATLAB. It integrates electromagn etic and thermal simulations to predict temperature distribution and assess cooling performance. This multi-tool approach enhances motor design accuracy, improves thermal management. | |
| [95] | Analyzing the thermal behavior of three-phase IM under voltage unbalance and inter-turn short-circuit faults. It investigates the fault-induced heating effects and their impacts on the motor performance. | |
| [96] | Providing a finite element design and thermal analysis of IMs. It develops a thermal model to predict temperature distribution, ensuring optimal motor cooling and enhanced performance. The study provides a design framework for thermally robust IM motors. | |
| [97] | Proposing a thermal management system for electric motors using L-shaped flat heat pipes. It demonstrates the heat pipes’ effectiveness in dissipating heat, reducing motor temperature, and enhancing thermal stability. | |
| [98] | Providing analysis of end-winding thermal effects in an enclosed fan-cooled induction motor with a die-cast copper rotor. It models heat generation and dissipation in the end-windings, highlighting their impact on motor temperature and performance. | |
| [99] | Developing a thermal model for IMs with optimized liquid cooling tailored for different electric vehicles (EVs). It assesses cooling performance, reduces motor overheating, and enhances thermal stability under dynamic conditions. | |
| [100] | Presenting an optimal design methodology for the cooling fan of IMs using experimental validation. It enhances airflow and reduces motor temperature. It provides a systematic approach for fan design. | |
| [101] | Proposing an optimization method for the design of traction motor cooling system. The integrated thermal modeling and design algorithms enhance motor cooling efficiency. | |
| [102] | Establishing design criteria and framework for water-cooled systems in IMs. It addresses key parameters such as flow rate and cooling channel geometry. The study optimizes heat dissipation and reduces motor temperature and enhances system reliability. |
| Series | Rating Range | Manufacturer | ||||
| ABB[103] | AEG[104] | WEG[105] | LEADGO[106] | TOSHIBA[107] | ||
|
Premium Efficiency |
0.75-22 kW | 82.5-93.6 % | 82.5-93 % | 85.5-93 % | 82.5-90 % | 82.2-94.1 % |
| 30-110 kW | 94.1-95.8 % | 93.6-95.4 % | 93.6-95.4% | 93.6-95.4 % | 94.1-95.3 % | |
3. Wide-Bandgap (WBG) Power Semiconductor Devices
3.1. Characteristics of WBG Semiconductors

3.2. Main Challenges and Design Issues
3.3. Research Contributions related to WBG-based Converters and AC Drives
| Main Area | Ref. | Core Contribution |
|---|---|---|
|
Performance Analysis |
[11] | Investigating the effects of high switching speeds and frequencies in wide-bandgap (WBG) motor drives on electric machines. It identifies increased motor overvoltage at terminals and stator neutral, leading to higher insulation stress and bearing currents. |
| [109] | Proposing a hybrid DC–AC topology combining a Si-IGBT master unit with selective harmonic elimination PWM and a partial-power SiC-MOSFET slave unit. This configuration enhances efficiency, reduces switching loss, and improves power density. | |
| [110] | Providing comparative analysis of two-level and three-level SiC-based AC drive topologies for efficiency, voltage quality, and common-mode currents. It experimentally evaluates the impact of filters on mitigating high-frequency effects and meeting NEMA standards. | |
| [111] | Discussing issues such as EMI, high dv/dt, and insulation stress in case of WBG-based AC drives. Also, it addresses converter design trade-offs of WBG-based AC drives. | |
| [114] | Quantitative evaluation of energy savings and loss characteristics when replacing Si-IGBTs with SiC-MOSFETs in railway traction inverters. | |
| [115] | Introducing a figure-of-merit (FOM) for comparing 600/650V SiC and GaN semiconductors employed for EV drives. The paper reveals SiC’s suitability for high-temperature, low-frequency applications and GaN’s efficiency in high-frequency applications. | |
| [117] | Reviewing the state-of-the-art SiC power devices, including SiC-MOSFETs and SiC-SBDs, emphasizing their superior characteristics for power electronics applications. | |
| [118] | The paper introduces a novel integration of (SiC) devices with high-frequency transformers for high-power renewable energy applications. It designs and validates various DC-DC converter topologies with integrated SiC technology, achieving high efficiency (>98%), reduced size, and improved thermal management. | |
| [119] | Introducing a variable switching frequency PWM strategy to achieve zero-voltage switching in AC motor drives powered by two paralleled SiC inverters. The scheme improves reliability and energy efficiency of AC motor drives. | |
| [122] | Analyzing the voltage distribution in stator windings of WBG-based inverter-fed motors, highlighting the anti-resonance phenomenon as a critical cause of peak voltage stress near the neutral point. | |
| [125] | Providing a comprehensive review of hybrid Si/SiC switches, highlighting their potential to combine the advantages of silicon IGBTs and silicon carbide MOSFETs for high-efficiency, high-power-density energy conversion. | |
| [126] | Addressing a historical overview of silicon carbide (SiC) power devices. It discusses the commercialization of SiC devices, their adoption across various applications, and offers insights into future developments in the field. | |
| [127] | Presenting an analytical model to predict low-frequency radiated electromagnetic interference (EMI) in three-phase motor drive systems utilizing silicon carbide (SiC) MOSFETs. It models EMI noise sources in the time domain under varying voltage and current conditions, enabling accurate EMI prediction and compliance with EMI standard. | |
| [128] | Introducing an enhanced method for analyzing parasitic elements in high-performance silicon carbide (SiC) power modules. The study accurately characterizes parasitic impedances, leading to improved design and performance of SiC power modules. | |
| [129] | Evaluating high-power silicon carbide MOSFET modules against silicon insulated-gate bipolar transistor modules. It highlights SiC-MOSFETs’ superior voltage blocking and faster switching capabilities, which enhance efficiency and performance. | |
| [130] | Presenting a switching loss model for silicon carbide (SiC) power MOSFETs, incorporating parasitic components to predict losses in high-frequency applications. The model validation accounts for the discharge and charge of the output capacitance. | |
| [131] | Studying and assessing the performance of an advanced-neutral-point-clamped (ANPC) converter configuration comprising two SiC MOSFETs and four Si IGBTs per phase leg, focusing on high switching frequency operations. | |
| [132] | Investigating the integration of wide-bandgap (WBG) devices into the DC/DC converters of EVs. A comprehensive model is developed to compare WBG-based converters with traditional silicon counterparts, highlighting performance improvements in EV applications. | |
| [133] | Examining the efficiency gains of integrating Silicon Carbide (SiC) MOSFETs into traction inverters for urban E-Buses. It evaluates whether these efficiency improvements can offset the higher costs of SiC devices, providing insights into the economic viability of adopting SiC technology in E-Transportations. According to the study, a significant energy savings can be gained when the vehicle operates mostly in the partial load area. | |
| [134] | Carrying out a simulation and measurement-based analysis of efficiency improvements achieved by retrofitting a 400 V, 300 kW automotive traction inverter with (SiC) MOSFETs. The results refer to a considerable reduction in inverter power losses by approximately 50% compared to traditional silicon IGBT-based counterpart. | |
| [135] | Developing an analytical model to assess voltage distortions in (SiC) MOSFET-based inverters for EVs, considering factors like voltage drops, dead time, and switching delays. Experimental results indicate that SiC-based systems exhibit lower voltage distortion and higher efficiency compared to traditional Si IGBT-based scheme. | |
| [136] | Performance assessment of a (GaN) devices, in an E-Traction drive system for electric vehicles. the study demonstrates that GaN-based inverters enhance efficiency and dynamic response compared to traditional Si-based inverters. | |
| [137] | Holding comparison of power and energy losses in 3-phase inverters using two (SiC) MOSFET modules and one Si (Si-IGBT) module. It considers factors like blanking time and reverse conduction and thermal feedback drive cycles. | |
| [138] | Providing a comprehensive overview of applying Finite Element Analysis (FEA) to the packaging of (SiC) power devices., addressing how (FEA) can be utilized to simulate and optimize the thermal, mechanical, and electrical performance of SiC power modules. |
| Main Area | Ref. | Core Contribution |
|---|---|---|
|
System Design and Performance Improvement |
[108] | Providing a comprehensive review of thermal design strategies for SiC power modules in EV motor drives. It emphasizes innovative heat sink optimization techniques and advanced simulation methods to enhance heat dissipation. |
| [112] | Developing a highly integrated dv/dt filter design for silicon carbide (SiC) inverters, combining inductors, capacitors, and damping resistors directly into the bus bars. This approach reduces filter size and weight while maintaining compliance with NEMA standards, providing efficient motor protection against high dv/dt transients and voltage overshoots. | |
| [113] | Holding comparison of 2L SiC MOSFET and 3L Si IGBT (NPC and T-NPC) inverters for high-speed drives with long cables. It evaluates efficiency, overvoltage, heat sink design, and cost under same conditions. It addresses the trade-offs between SiC’s high efficiency at low power and IGBT’s cost-effectiveness advantage. | |
| [116] | Design and implementation of a Si/SiC hybrid five-level active neutral point clamped inverter for electric aircraft propulsion. It combines low-frequency Si switches and high-frequency SiC devices. A high performance hybrid modulation strategy is verified experimentally. | |
| [121] | Introducing a soft-switching voltage slew-rate profiling approach for SiC-based motor drives to mitigate motor overvoltage caused by the reflected wave phenomenon. By optimizing the rise/fall time of the output voltage to match the cable anti-resonance period, motor overvoltage is eliminated. | |
| [122] | Developing a multi-conductor transmission line model to identify significant stress near the neutral point. It helps mitigating insulation failure by managing anti-resonance effects in motor designs. | |
| [123] | Providing design and implementation of a 500kW air-cooled Silicon Carbide (SiC) three-phase inverter. It achieves a record-breaking power density of 1.246MW/m³ and efficiency of 98.74%. | |
| [124] | Introducing a high-efficiency energy conversion system topology for 100 kW DC-DC power conversion using a 3.3 kV SiC device, achieving over 99.7% efficiency. | |
| [139] | Presenting a compact power module that combines Si-IGBTs and SiC-MOSFETs. The paper provides detailed gate driver designs and packaging solutions, offering guidelines for application-specific implementations. | |
| [140] | addressing the challenge of motor overvoltage oscillations in silicon carbide (SiC)-based motor drives. A quasi-three-level PWM scheme is proposed. This technique allows voltage reflections along the cable to settle before the voltage reaches its final value, eliminating motor overvoltage oscillations in cable-fed drives. | |
| [141] | Proposing a cost-effective packaging methodology for high-power (SiC) intelligent power modules (IPMs) by repackaging discrete SiC devices, aiming to meet the growing demand for high-current SiC power modules in EV applications. | |
| [142] | Introducing an optimized dead-time adjustment method for inverters utilizing an enhanced switching model of (GaN)-High Electron Mobility Transistors, reducing power losses and enhancing inverter efficiency. | |
| [143] | Presenting a (SiC)-based battery charger for plug-in EVs. The design attenuates the 2nd order ripple power, enabling the use of smaller DC-link capacitors, reducing the system volume and cost. | |
| [144] | Investigating a design methodology for inverter-side resistor-inductor (RL) filters aimed at mitigating motor overvoltage in (SiC)-based drives. The employed approach effectively addresses issues arising from impedance mismatches between inverters and motors. | |
| [145] | Developing a 10 kV (SiC) MOSFET power module. This configuration reduces parasitic inductances and capacitances, leading to a 53% increase in partial discharge inception voltage and a 90% reduction in common-mode current, enhancing high-voltage performance. | |
| [146] | Presenting a method to achieve zero switching loss in (SiC) MOSFETs by employing zero-voltage switching (ZVS), thereby minimizing thermal limitations, and enabling operation at higher switching frequencies. | |
| [147] | Designing a system-level tool that optimizes the power density of 3-phase, two-level SiC-based inverters. The developed design tool predicts a 159 % power density increase over Si-based inverters. | |
| [148] | Investigating the integration of (WBG) semiconductor devices, into renewable energy systems and smart grids. Some circuit design requirements to maximize the advantages of (WBG) have been addressed. Moreover, the merits such as the efficiency and power density enhancement have been discussed as well. | |
| [149] | Addressing crosstalk and voltage oscillations in (SiC) MOSFET half-bridge converters by proposing a gate driver that generates a negative turn-off voltage without a negative power supply. It presents a simple snubber circuit to suppress the parasitic ringing. The findings confirm the effectiveness of the presented solutions to enhance the converter performance. | |
| [150] | Designing a high-power converter based on (SiC) device, reducing conduction losses, and enhances efficiency, which is suitable for applications requiring compact and efficient power conversion solutions. | |
| [151] | Investigating a half-bridge gate driver circuit for (SiC) MOSFETs. The topology significantly reduces the total switching power losses by approximately 55% compared to conventional voltage source gate drivers, enhancing the converter efficiency. | |
| [152] | Introducing an inductor-less dv/dt filter for 100 kW to 1 MW voltage source converters using (SiC) devices. The design eliminates bulky filter inductors. | |
| [153] | Presenting a design methodology for dv/dt filters tailored to (SiC)-based inverters in high-frequency motor-drive systems. Thermal and electrical constraints have been addressed to mitigate insulation stress on motor stator windings caused by high slew rates in line voltages. | |
| [154] | Exploring the integration of (WBG) semiconductors, specifically into variable speed drive inverters. It introduces a soft-switching modulation scheme. The study also evaluates low-voltage (GaN) devices in multi-level inverter structures to enhance the overall efficiency. | |
| [155] | Introducing a high-efficiency, high- power density On Board Chargers (OBCs) based on (WBG) devices. The design achieves reduced size, and lower electromagnetic interference (EMI), making it suitable for next-generation EV charging systems. | |
| [156] | Presenting high-performance GaN power transistors characterized by higher breakdown voltage and current density. The design improves the thermal performance, and device scalability. It addresses the major limitations of GaN devices. | |
| [157] | Proposing a variable frequency control strategy and optimized filter design for SiC-based wind inverters. The approach maximizes energy extraction while minimizing switching losses. The method enhances the performance by dynamically adjusting the inverter’s operating frequency. | |
| [158] | Developing a reduced power losses inverter system using lower harmonic loss technology and ultra-compact inverters using SiC modules. The system reduces harmonic distortion, minimizes power losses, and permits higher power density. The weight of the developed Sic-based inverter has been reduced by 55% of a conventional IGBT inverter. | |
| [159] | Designing a current-source inverter (CSI) integrated motor drive utilizing dual-gate four-quadrant (WBG) power switches. This design enables bidirectional power flow, reduced switching losses, and enhanced system efficiency. The approach offers a compact, high-performance solution for next-generation motor drive systems. |
| Main Area | Ref. | Core Contribution |
|---|---|---|
|
Thermal Management and Cooling Systems |
[160] | Developing a cost-effective, 3D-printed heatsink for rapid prototyping of (WBG) power converters. The design enables faster development cycles, reduced prototyping costs, and enhanced thermal management in industrial and automotive applications. |
| [161] | Investigating a cooling system for automotive (SiC) power modules using a modular manifold with an embedded heat sink. This design improves thermal management, reduces system size, and enhances the cooling efficiency. | |
| [162] | Proposing a cooling system for (SiC) traction inverters in EVs using heat pipes. This design enhances thermal dissipation, reduces temperature fluctuations, and improves inverter reliability and power density. | |
| [163] | Investigating cooling techniques and enclosure designs for integrated motor drives (IMDs). It evaluates various cooling methods, including liquid and air-based systems, to optimize thermal management and enhance drive performance. | |
| [164] | Carrying out a thermal analysis of housing-cooled integrated motor drives (IMDs). The study examines the heat dissipation performance of housing-based cooling systems, highlighting design factors that improve thermal management. Their approach enables more compact, efficient, and reliable IMD designs. | |
| [165] | Developing a cooling design tool for EV (SiC) inverters using transient 3D-CFD simulations. The tool optimizes thermal performance by predicting heat dissipation and fluid flow dynamics. This approach enhances inverter cooling efficiency and reduces system size. | |
| [166] | Presenting a comprehensive review of cooling concepts and thermal management techniques for automotive (WBG) inverters. It categorizes cooling topologies, technologies, and integration strategies. | |
| [167] | Proposing a design methodology of air-cooled (SiC) inverters employed in EVs, optimizing thermal management, power density. The paper enables compact, efficient, and cost-effective SiC inverters. | |
| [168] | Presenting an optimal design of an integrated heat pipe air-cooled system for SiC MOSFET converters using the Teaching-Learning-Based Optimization algorithm. Their approach enhances thermal performance, minimizes cooling system size, and improves converter efficiency. | |
| [169] | Presenting an automated methodology for designing and optimizing air-cooled heatsinks for SiC power modules. It integrates genetic algorithms with finite element analysis. Complex heatsink geometries have been generated with this approach. The findings indicate that the size of the optimized heatsink is less than the conventional design approach by 27 %, meanwhile the resultant junction temperature is reduced by 6 %. | |
| [170] | Introducing a thermal management design methodology for SiC power devices and systems using genetic optimization algorithms to achieve optimum geometries for liquid-cooled heat sink. This approach enables the creation of effective complex cooling structures for power electronic systems. | |
| [171] | Proposing a design optimization method for liquid-cooled heat sinks in (WBG) power modules, utilizing Fourier analysis and evolutionary multi-objective optimization. The developed heat sinks with this approach outperforms the conventional heat sinks shapes. | |
| [172] | Presenting a double-sided cooling method for discrete SiC MOSFETs using a press-pack package. This approach enhances thermal dissipation, enabling higher power density and reducing thermal stress. The design achieves improved heat distribution and increased device reliability. | |
| [173] | Investigating the performance of (SiC) and (GaN) devices under cryogenic cooling. The findings indicate that SiC-MOSFETs have relatively greater on-state resistance and relatively slower switching speeds at low temperatures, while GaN devices demonstrate improved performance. | |
| [174] | Investigating a design of a power electronics package that integrates different materials. The design improves thermal cycling reliability of liquid-cooled Aluminum SiC heat sinks. The proposed structure and layers minimizes the coefficient of thermal expansion mismatch in the stack by 84 %, extending the lifetime of the package and permits reduction in the volume and weight. | |
| [175] | Presenting thermal analysis and material selection methodology for (SiC)-based Intelligent Power Modules (IPMs). By evaluating various materials and their thermal properties, the study aims to enhance the thermal performance and reliability of SiC IPMs. | |
| [176] | Designing a thermally uniform heatsink for high-power SiC inverters employed in EVs. A novel heatsink geometry that improves cooling efficiency and thermal uniformity is presented. | |
| [177] | Investigating a thermal modeling and simulation method for optimizing power density in SiC-MOSFET inverters. The proposed approach allows for optimal placement and design of power modules, optimizing the volume and compactness of the SiC-MOSFET inverter. | |
| [178] | Proposing an optimal thermal design for SiC power modules. A double-sided cooling strategy to enhance heat dissipation and thermal uniformity is presented. Compact, and reliable SiC-based power modules for high-voltage applications can be achieved. | |
| [179] | Introducing a liquid cooling method for SiC power modules. The proposed method is based on direct liquid contact with the surface of the power module, enhancing thermal dissipation, and reducing thermal resistance. | |
| [180] | Presenting a passive cooling system for high-power SiC power electronic converters. The proposed heat sink enhances heat dissipation and thermal uniformity using phase-change heat transfer. The presented cooling system results in a reduced thermal resistance, improving the cooling efficiency. | |
| [181] | Proposing cooling strategies and thermal management methods for (WBG)-based current-source inverter (CSI) employed in motor drives. With the proposed approach, the system compactness is enhanced. | |
| [182] | Investigating a thermal design methodology for WBG-inverters. An optimized cooling structure is proposed. The developed design improves heat dissipation and increases the reliability of WBG-inverters. |
| Main Area | Ref. | Core Contribution |
|---|---|---|
|
Key Challenges and Solutions |
[183] | Presenting a review including key challenges and solutions for GaN power semiconductor modules. Advancements in GaN technology has been addressed. The paper discusses the main challenges such as parasitic effects, and thermal stress. Some proposed solutions have been addressed as well. |
| [184] [185] |
Providing a review on the key advancements, challenges and future trends in WBG semiconductor technologies for modern automotive and renewable energy systems. Innovations in device design, and fabrication technologies have been addressed. | |
| [186] | Highlighting the superior performance of (WBG) devices in power electronic converters. It presents some design methodologies and addresses key challenges like parasitic effects and thermal stress. | |
| [187] | Addressing advancements in (WBG) devices, for the automotive industry. Items such as power density, efficiency, and thermal performance, have been discussed. Moreover, main challenges, including cost, reliability, and integration, are also presented. | |
| [188] | Discussing the main challenges that affect the reliability and performance of SiC and GaN power semiconductor devices. The article suggests a roadmap for enhancing the quality and reliability of WBG devices for next generation power electronic converters. | |
| [189] | Reviewing the reliability challenges and packaging of (WBG) devices .The article provides information about improving the devices lifespan and durability for various applications. | |
| [190] | Investigating the potential of (WBG) in power electronics. It highlights their superior efficiency, higher switching frequencies, and elevated temperature operation compared to silicon-based devices. Main challenges have been addressed as well. | |
| [191] | Providing a review of packaging technologies and challenges of (SiC) power modules. like high-speed switching, thermal management, high-temperature operation, and high-voltage isolation. It discusses emerging issues in soft-switching converters and low-temperature applications of SiC devices. | |
| [192] | Addressing switching oscillations in (WBG) semiconductor devices. It classifies oscillation types, analyzes their causes and effects. Suppression techniques have been presented to enhance the performance and reliability of WBG-based power electronic converters. | |
| [193] | Investigating the integration of (CMOS) logic with (WBG) and (Ultra-WBG) semiconductors. The articles identifies challenges such as material defects and fabrication complexities. It also presents directions and guidelines to overcome these challenges. | |
| [194] | Discussing the potential of (WBG) power semiconductor devices. It presents the International Technology Roadmap for WBG devices, highlighting the challenges and strategies for accelerating adoption and commercial acceptance of WBG-based devices and converters. | |
| [195] | Addressing advancements in (WBG) semiconductors. The paper outlines the programs of U.S. Department of Energy that have fostered the innovations through the value chain of power electronics. | |
| [196] | Presenting the major application of (SiC) power devices. The article addresses the main obstacles such as the crosstalk effects, current overshoot and electromagnetic interference. It also presents the possible solutions to alleviate the adverse effects of such obstacles. | |
| [197] | Provide a review of employment of wide-bandgap (WBG) power semiconductor modules in EVs. Main design aspects such as die parallelization and Direct Bonded Copper (DBC) routing, have been discussed to enhance efficiency and performance of EV drives. | |
| [198] | Designing of 30-kVA three-phase (SiC) MOSFETs inverter that can operate at ambient temperatures up to 180 °C. Key challenges of operation at such high-temperature have been addressed. The findings prove that SiC-based inverters are feasible in harsh environments. | |
| [199] | Investigating the obstacles that prevent the widespread and adoption of (WBG) semiconductors in power electronics applications. The main challenges like material defects and high manufacturing costs have been discussed Some solutions have been addressed to overcome such challenges. | |
| [200] | Discussing the application and advantages of (SiC) power devices. The paper discusses challenges and suggest solutions to enhance the performance of SiC devices. | |
| [201] | Providing a comprehensive review of methods for suppressing conductive common-mode electromagnetic interference in inverter-fed motor drives. The paper also discusses the impact of emerging WBG devices on EMI. | |
| [202] | Designing an inverter for EV based on double-sided cooled (SiC) power modules. This method enhances thermal management and increases the power densities, thereby, contributing higher reliability and compactness of the inverter. | |
| [203] | Addressing the characteristics and commercial status of (GaN) power devices, highlighting their potential for higher frequency and efficiency in power electronic converters compared to conventional Si devices. It also discusses some challenges such as gate driver design, unique reverse conduction behavior, and breakdown mechanisms of the device. |
| Manufacturer | Voltage Rating [V] | Current Rating [A] |
|---|---|---|
| ST Microelectronis | 600-2200 | 7-300 |
| Infineon | 400-2000 | 5.2-238 |
| Semikrone | 1200-1700 | 18-485 |
| Microchip | 700-3300 | 6-149 |
| IXYS | 900-1700 | 3.5-142 |
| Mitsubishi | 1200-1700 | 100-1200 |
| Toshiba | 650-1200 | 20-100 |
| Alfa & Omega | 650-1200 | 6.3-96 |
| Solitron | 650-1200 | 40-120 |
| WeEn | 650-1700 | 4.6-216 |
4. Main Control Techniques of IM Drives
4.1. Introduction
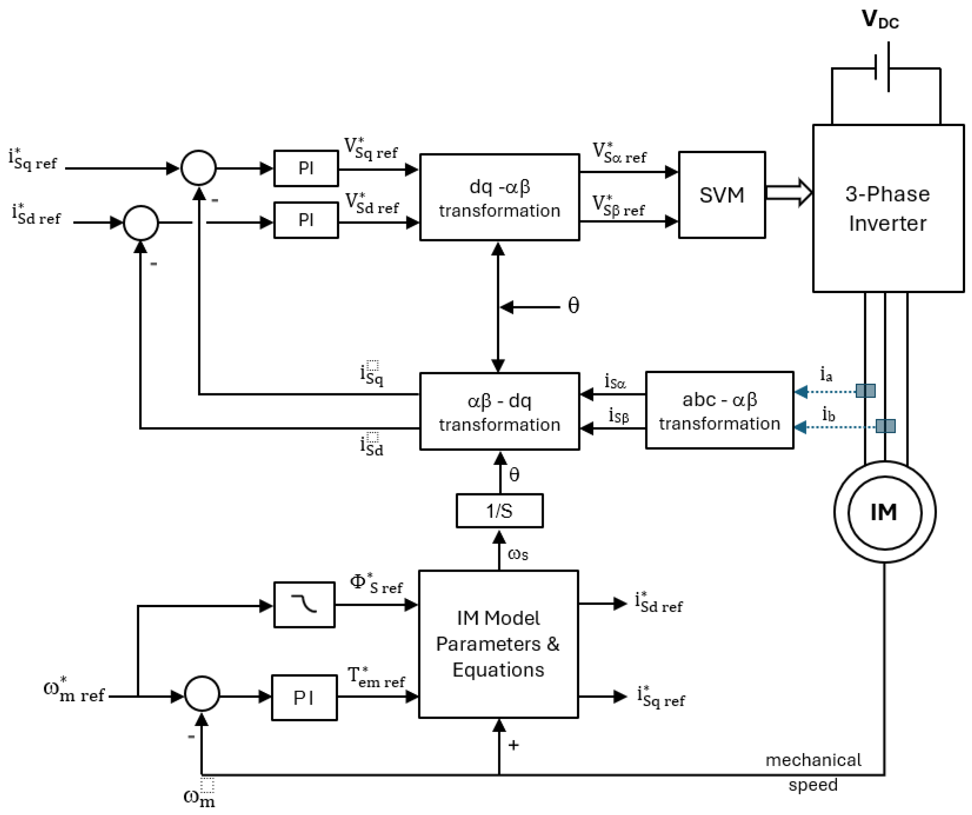
4.2. Field Oriented Control


| Main Area | Ref. | Core Contribution |
|---|---|---|
| FOC | [205] | Proposing and explaining the principle of field orientation (FO) for controlling rotating-field machines, such as IMs. It was pioneer work in the field of vector control (VC) of AC motors. |
| [206] | Presenting a sensorless (FOC) strategy for IMs for submarine pumps. The motor speed and flux are estimated using electrical measurements, enhancing the system reliability by eliminating the need for deep-sea sensors. | |
| [207] | Investigating discrete-time direct and indirect (FOCs) in stationary reference frame for IMs. Accurate tracking of torque and flux references have been developed. | |
| [208] | Introducing a space vector modulation (SVM) technique for distributed inverter-fed IM drives for EVs. This method optimizes the voltage utilization and minimizes the harmonic distortion. The drive reliability and overall efficiency have been improved. | |
| [209] | Addressing the challenges of accurate flux estimation in (FOC) of IMs, under parameter detuning. A flux observer based on the Gopinath model has been proposed, mitigating issues such as saturation of integrators. With the proposed method, the Flux estimation accuracy is enhanced. | |
| [210] | Presenting a genetic algorithm-hybrid fuzzy controller for speed control of IMs drives based on (SVPWM). Simulation and experimental results indicate the enhanced performance under various operating conditions. | |
| [211] | Proposing a fault-tolerant control strategy for rotor FO of IM drives. The method dynamically adds a common-mode voltage to the reference phase voltages relying on motor load conditions. It maintains torque and speed during post-fault operations. | |
| [212] | Investigating an indirect rotor FO control technique for IM drives operating under an open-phase fault. The method manages the unbalanced conditions caused by the fault. | |
| [213] | Proposing an improved nonlinear flux observer for a sensorless-FOC of IM drive. The system involves an adaptive predictive current control to enhance dynamic performance and robustness under parameter variations. The method improves torque control and provides faster transient response. | |
| [214] | Investigating a modified (FOC) strategy with optimal rotor flux for Fault-Tolerant Control of IM Drives operating under single-phase open fault conditions. The employed method ensures torque ripple reduction, and continuous operation. | |
| [215] | Presenting a (FOC) strategy for multiphase drives. The approach maintains drive operation under phase faults without reconfiguration. stable torque production and reduced ripple are guaranteed. This method is suitable for critical applications that requires continuous operation under fault condition. | |
| [216] | Investigating application notes of typical FOC of IMs by decomposing stator currents into two orthogonal components: one governing magnetic flux and the other controlling torque. | |
| [217] | Proposing a (PI) observer with a reduced order integrating unit for IM drive control. The method reduces the computations complexity and improves robustness against parameter variations. Accurate speed and flux estimation have been achieved. | |
| [218] | Providing a review of advanced control strategies for IMs focusing on Field-Oriented Control (FOC), Direct Torque Control (DTC), and Model Predictive Control (MPC). The paper presents the principles of operations, main advantages and limitations. | |
| [219] | Proposing a Model Reference Adaptive System (MRAS)-based switching linear feedback strategy for sensorless speed control of IM drives. The approach enhances the accuracy of speed estimation and robustness against parameter variations. The method permits successful sensorless control of IM drives. | |
| [220] | Investigating a MRAS using rotor flux space vectors for (FOC) of IM drives. The MRAS enhances rotor flux estimation accuracy, ensuring precise speed estimation under parameter variations. The method reduces steady-state error and enhances dynamic performance. | |
| [221] | Presenting a sensorless control strategy for IM drive using a Stator Voltage-MRAS for EVs. The method ensures accurate speed estimation at low speeds, enhancing system reliability during sensor failure. | |
| [222] | Proposing a sensorless-FOC system for Five-Phase IM with real-time parameter estimation. The approach enhances speed and flux estimation accuracy while compensating for parameter variations. Involving the parameter estimation into the control loop results in high-performance sensorless IM drive. | |
| [223] | Implementing a real-time Indirect Rotor Flux Oriented Control (IRFOC) for a five-phase IM. A Sliding Mode Observer is employed for rotor resistance adaptation. The method enhances speed and flux estimation accuracy under varying rotor resistance. |
4.3. Direct Torque Control





| Main Area | Ref. | Core Contribution |
|---|---|---|
| DTC | [224] | Introducing an offline method to generate the optimum reference flux linkage in DTC scheme of IM drives. A lookup table based on nonlinear relations is constructed to determine the optimal flux linkage values corresponding to references speed and torque. Thereby, enhancing the efficiency of the motor for a wide speed range. |
| [225] | Presenting a Modified Brain Emotional Controller to reduce torque and flux ripples in sensorless IM drives at low speeds. By emulating the rapid decision-making processes of the mammalian brain, the controller enhances the performance of SVM-based DTC scheme. Experimental results indicate significant improvements in dynamic response. | |
| [226] | Proposing two control methods to enhance DTC of IMs using a Constant Frequency Torque Controller. These methods aim to improve torque dynamic performance. Adopting interleaving triangular carriers results in faster torque response and better flux regulation. | |
| [227] | Investigating a Dynamic Hysteresis Torque Band method for enhancing Lookup-Table-Based DTC of IMs. The method adjusts the torque hysteresis band based on flux error, improving torque response and reducing flux droop. This approach enhances steady-state and dynamic performance while maintaining the simplicity of conventional DTC scheme. | |
| [228] | Presenting a MRAS-based estimator for online stator resistance estimation in DTC of six-phase IMs. The proposed method enhances torque and flux estimation accuracy under varying temperature conditions. | |
| [229] | Providing a comprehensive review of advancements in DTC of IM drives. It examines various DTC strategies. Improvements in torque ripple reduction, switching frequency optimization, and sensorless control techniques have been addressed and discussed. | |
| [230] | Addressing the key advancements in DTC of IMs drives, in terms of reduction of torque and flux ripples, improving dynamic response, and minimizing dependency on motor parameters. It evaluates methods such as SVM, predictive control, and AI-based approaches, indicating benefits and limitations. | |
| [231] | Introducing a simplified DTC scheme for IM drives, integrating SVM with a single (PI) controller. The method reduces torque ripple and maintains a constant switching frequency, enhancing overall drive performance. | |
| [232] | Introducing a DTC scheme for IMs using Synchronous PWM. This approach enhances torque ripple reduction and provides a control of switching frequency control. | |
| [233] | Proposing a DTC scheme of IMs employed in EVs, integrating Maximum Torque Per Amper to enhances energy efficiency. the scheme achieves superior drive performance. | |
| [234] | Developing a Full-Order Observer for DTC IM drive. This method improves rotor flux estimation accuracy and torque control, ensuring satisfactory stability for a wide speed range. | |
| [235] | Presenting a DTC scheme for IMs, integrating SVM with a Sliding Mode Controller. The scheme reduces torque ripple and improve system robustness against parameter variations, ensuring a high performance drive. | |
| [236] | Proposing an adaptive DTC system for five-phase IMs using a Luenberger-Sliding Mode Observer (LSMO) for online stator resistance estimation. This method ensures system robustness against parameter variations, providing accurate torque and flux control. | |
| [237] | Introducing a sensorless DTC scheme for IMs, integrating Feedback Linearization with MRAS and Sliding Mode Observer for stator flux estimation. This approach eliminates speed sensors and enhances robustness against parameter variations. | |
| [238] | Proposing a DTC system for five-phase IMs, employing a Constant Switching Torque Controller and a Fractional-Order Proportional-Integral The approach improves low-speed torque characteristics, minimizes torque ripple, and enhances system stability. | |
| [239] | Investigating a DTC scheme for IMs using a Minimum Voltage Vector Error approach. The method optimizes voltage vector selection and reduces torque ripple It provides good dynamic response and enhances energy efficiency. | |
| [240] | Pioneer work developed by ABB as the first industrial DTC-based IM drive. (DTC), an advanced method for controlling AC motors. In DTC, the motor torque and flux are controlled directly by selecting the optimal inverter switching state that satisfy both torque and flux reference values without the need for coordinate transformations and PWM unit. |
4.5. Model Predictive Control

| Main Area | Ref. | Core Contribution |
|---|---|---|
| MPC | [13] | Examines the application of Model Predictive Control (MPC) in industrial AC drives. It identifies main obstacles that faces the industrial/commercial acceptance of MPC strategy. It suggests some modifications to enhance performance, aiming to make MPC a competitive alternative to the well-known and commonly used control techniques. |
| [241] | Investigating an MPC scheme including flux weakening control for IM drives, applied in EVs. This approach enhances motor operation at high speeds, and system efficiency. By optimizing flux weakening, the torque ripple is reduced, and energy efficiency is enhanced. | |
| [242] | Presenting a comprehensive review of MPC for electrical drives. The paper outlines fundamental concepts, improvements in torque control and energy efficiency. The study emphasizes predictive algorithms for multi-objective control. | |
| [243] | Investigating an optimized MPC scheme for IMs using decision-making algorithms. The method optimizes weighting factors for torque, flux, and switching frequency, enhancing control precision and system efficiency. This approach achieves reduced torque ripple, improved dynamic response. | |
| [244] | Proposing a robust sensorless MPC system for IM drives. The method enhances torque and flux control precision without relying on speed sensors. It improves dynamic response, reduces torque ripple, and ensures stability under varying operating conditions. | |
| [245] | introducing an MPC strategy for six-phase IM drives using Virtual Voltage Vectors (VVVs). This approach enhances torque control, reduces computational complexity, and minimizes torque ripple. It is suitable for multi-phase motor drive applications. | |
| [246] | Proposing a predictive DTC strategy with fault-tolerant functionality for AC motors. The method ensures reliable torque control under fault conditions, enhances system robustness, and maintains operational continuity. | |
| [247] | Investigating a finite control set predictive DTC scheme for IMs. This approach improves torque and flux control precision and minimizes torque ripple. The methos results in high dynamic response and lower switching frequency. | |
| [248] | Proposing an MPC for IM drives, eliminating weighting factors and current sensors. This approach reduces system complexity and lowers computational burden. It achieves accurate torque and flux control and improved dynamic response. | |
| [249] | Holding a comparative analysis of MPC for IMs. The study evaluates various approaches, highlighting their impact on torque ripple, and dynamic performance. | |
| [250] | Propose a MP-Direct Speed control strategy for IM drives. It also compares continuous and finite control set approaches. The method enhances speed control precision, reduces torque ripple, and improves dynamic response. | |
| [251] | Presenting an optimized predictive control strategy for IM using Artificial Neural Networks (ANN) to determine cost function parameters. The method achieves adaptive parameter tuning, improved dynamic response, and provides operation at higher efficiency. | |
| [252] | Proposing an optimized Predictive Torque Control strategy for IMs based on Grey Relational Analysis for objective function optimization. By optimizing the objective function, the method ensures superior dynamic response. | |
| [253] | Presenting an integrated adaptive sliding mode-based speed control system within FCS-MPC for Induction Motors. This approach enhances drive robustness and improves torque control. By incorporating adaptive sliding-mode control, better dynamic response is achieved. | |
| [254] | Proposing a simplified Model Predictive Control (MPC) strategy for AC machines, achieving a high performance with reduced computational complexity. By simplifying the control structure, faster computation, and robust performance are achieved. | |
| [255] | Introducing an efficient Predictive Torque Control strategy for IM drives, enhancing torque control precision, reducing torque ripple, and minimizing switching losses. The approach employs an optimized cost function to balance performance and efficiency. This method achieves improved dynamic response, and superior energy efficiency. | |
| [256] | Providing algebraic tuning guidelines for MPC of IM drives. The paper introduces a systematic approach to select control parameters, enhancing torque control precision, flux regulation, and stability. It simplifies controller design suitable for high-performance energy-efficient drives. | |
| [257] | Holding a comparative study of BLDC Motor drive control using Finite Control Set Model Predictive Control (FCS-MPC) and Hysteresis Current Control (HCC). The paper evaluates torque ripple, control precision, and computational complexity. The study ensures the superior dynamic response of FCS-MPC while HCC offers simplicity and ease of implementation. The methodology can be extended to IM drives. |
| Control Methods | Advantages (Pros) |
Disadvantages (Cons) |
|---|---|---|
| SC | . Satisfactory steady-state performance. . Ease of implementation. . Applicable with any DAQ systems. |
. Poor dynamic performance. . Not suitable for low-speed applications. . Not applicable for servo drives. |
| FOC | . Good transient & steady-state performance. . Successful in low-speed applications . Applicable in servo drives. |
. Online IM parameter identification is needed . A high-speed processing unit is required to implement the control algorithm. |
| DTC | . Quick torque and flux response. . Moderate complexity of machine model. . Few machine parameters are needed. . Sensor-less operation is possible with good accuracy. |
. The conventional DTC scheme is not applied for servo applications. . For low-speed range, stator winding resistance should be estimated to achieve high performance drive. |
| MPC | . High dynamic performance. . Simultaneous optimization of multiple control objectives. . Incorporates constraints, ensuring safe opeartion. . Limited torque and current ripples |
. High computational complexity. . High speed processing unit is required. . Requires accurate motor model. . Sensitive to motor parameter variations. . Limited indusrtial acceptance due to high implementation cost. |
4.6. Regenerative Braking and Energy Saving
| Main Area | Ref. | Core Contribution |
|---|---|---|
| Efficiency Optimization | [14] | Investigating energy savings in industrial motor drives. The method enables energy recovery during braking, reduces power loss, and enhances system efficiency. By optimizing bidirectional power flow, the approach achieves higher energy savings, supports regenerative braking, and promotes sustainable, energy-efficient operation in industrial motor drive systems. |
| [15] | Proposing a real-time efficiency optimization strategy for IMs. The method dynamically adjusts control parameters to minimize power loss and maximize efficiency during operation. By utilizing an online optimization algorithm, the approach achieves energy savings, supporting energy-efficient and cost-effective motor drive applications. | |
| [258] | Investigating a Dynamic Energy Distribution (DED) method to enhance energy recovery and utilization efficiency in motor-driven systems. The approach optimally distributes regenerative energy, reducing energy loss and improving system efficiency. By dynamically managing power flow, the method achieves higher energy recovery rates, enhanced operational stability. | |
| [259] | Introducing an energy saving driving strategy for AC motor driving electric buses. It optimizes the speed profiles and driving behaviors to reduce energy consumption. The method incorporates predictive control and real-time traffic data to enhance route efficiency. By minimizing braking and acceleration losses, the approach achieves significant energy savings, extended battery life, and improved operational efficiency. | |
| [260] | Presenting an optimal energy saving control method for motor drives to extend the range of electric vehicles (EVs). The method optimizes torque and speed control, minimizing energy consumption and enhancing drive efficiency. The scheme ensures an extended driving range. | |
| [261] | Proposing an optimization strategy to improve the efficiency of electric propulsion systems in electric seaplanes. The method optimizes power distribution, control parameters, and system configuration to reduce energy loss and enhance propulsion efficiency. | |
| [262] | Introducing an improved energy efficient starting and operating control technique for single-phase IMs. The method optimizes starting current, reduces energy loss, and enhances motor performance. It achieves smoother starts, lower energy consumption, and improved operational efficiency. | |
| [263] | Proposing a speed control and efficiency optimization strategy for IMs applied in ventilation fans in mines. The method regulates motor speed to match ventilation demand, reducing energy consumption and operational costs. By optimizing motor efficiency and airflow, the approach ensures considerable energy savings. | |
| [264] | Investigating an online efficiency optimization and sensorless speed control strategy for single-phase IMs. The method eliminates speed sensors, reducing system complexity and cost. By optimizing motor efficiency in real-time, the approach achieves energy savings, improved dynamic response, thereby supporting energy-efficient IM drives. | |
| [265] | Introducing an optimal efficiency controller design for pumping systems, aiming to reduce energy consumption and improve operational performance. The method employs advanced control algorithms to optimize motor speed and flow rate, enhancing system efficiency. This approach achieves satisfactory energy savings. | |
| [266] | Proposing a Hybrid Dragonfly Algorithm to optimize the efficiency of IMs. The method improves energy efficiency by optimizing control parameters, reducing power loss, and improving torque control. | |
| [267] | Presenting an energy recovery method for four-wheel EVs, rely on braking force distribution. The method optimizes regenerative braking efficiency by balancing braking forces across all wheels. The method improves energy recovery, reduces energy loss, and ensures vehicle stability. | |
| [268] | Investigating an efficiency optimization control strategy as a regenerative braking system employed in Hybrid Electric Vehicles. The method enhances braking energy recovery, reduces energy loss, and improves system stability. | |
| [269] | Proposing a regenerative braking strategy for IMs using a pole-changing approach to enhance braking efficiency in EVs. The method improves energy recovery, increases braking torque, and supports variable-speed operation. By changing pole configurations, the approach achieves higher energy recovery. | |
| [270] | Introducing an energy harvesting scheme for harbor cranes using Flywheel Energy Storage Systems (FESS). The approach extracts and stores the regenerative energy from crane operations, reducing energy waste and grid dependency. The scheme enhances energy efficiency, supports peak load shaving. | |
| [271] | Presenting an efficiency-optimal MPC strategy for IMs. The method minimizes energy consumption while ensuring precise torque control, thereby, improving efficiency under varying load conditions. This scheme achieves energy efficient IM motor drive. |
5. Manufacturers of Industrial IM Drives
| Manufacturer | Control Technique | Ref. | ||
| Scalar V/F | VC | DTC | ||
| ABB | Yes | Yes | Yes | [272] |
| DANFOSS | Yes | Yes | No | [273] |
| DELTA ELECTRONICS | Yes | Yes | No | [274] |
| EATON | Yes | Yes | No | [275] |
| EMOTRON | Yes | Yes | Yes | [276] |
| FUJI ELECTRIC | Yes | Yes | No | [277] |
| HITACHI | Yes | Yes | No | [278] |
| INOMAX | Yes | Yes | Yes | [279] |
| INVERTEK | Yes | Yes | No | [280] |
| MITSUBISHI | Yes | Yes | No | [281] |
| NIDEC | Yes | Yes | No | [282] |
| OMRON | Yes | Yes | No | [283] |
| ROCKWELL | Yes | Yes | No | [284] |
| SCHNEIDER | Yes | Yes | No | [285] |
| SIEMENS | Yes | Yes | Yes | [286] |
| TOSHIBA | Yes | Yes | No | [287] |
| WEG | Yes | Yes | No | [288] |
| YASKAWA | Yes | Yes | No | [289] |
6. Modern Applications of IM Drives
- 1-
- Industrial automation and robotics arms.
- 2-
- Electric vehicles, electric trucks and buses.
- 3-
- High speed electric trains.
- 4-
- Energy saving HVAC systems and inverter-based home air conditions
- 5-
- Drilling rigs in oil and gas industry.
- 6-
- Flywheel energy storage systems.
- 7-
- Electric propulsion systems in marine applications.
- 8-
- Multi-motor conveyor systems.
7. Conclusions
List of Abbreviations
| ASIC | Application specific integrated circuit |
| BLDC | Brushless DC motor |
| CAGR | Compound annual growth rate |
| CCW | Counterclockwise |
| CW | Clockwise |
| DAQ | Data acquisition system |
| DSP | Digital signal processor |
| DTC | Direct torque control |
| ED | Electric drives |
| EDS | Electric drive system |
| EMC | Electromagnetic compatibility |
| EMI | Electromagnetic interference |
| EV | Electric vehicle |
| FCS-MPC | Finite Control Set-Model Predictive Control |
| FO | Field orientation |
| FOC | Field oriented control |
| FPGA | Field programmable gate array |
| GaN | Gallium nitride |
| HIL | Hardware in the loop |
| IM | Induction motor |
| MPC | Model predictive control |
| PM | Permanent magnet |
| PWM | Pulse width modulation |
| PE | Power electronics |
| RISC | Reduced instruction set computer |
| SC | Scalar control |
| SDGs | Sustainable development goals |
| SRM | Switched reluctance motor |
| SVM | Space vector modulation |
| SiC | Silicon carbide |
| SRM | Switched reluctance motor |
| THD | Total harmonic distortion |
| WBG | Wide band gap |
| UN | United nations |
| VC | Vector control |
| VSI | Voltage source inverter |
Appendix A
i. Sustainable Development Goals of the United Nations
ii. Summary of Sustainable Development Goals of the United Nations
- 1-
- No Poverty.
- 2-
- Zero Hunger.
- 3-
- Good Health and Well-Being.
- 4-
- Quality Education.
- 5-
- Gender Equality.
- 6-
- Clean water and Sanitation.
- 7-
- Affordable and Clean Energy.
- 8-
- Decent Work and Economic Growth.
- 9-
- Industry, Innovation and Infrastructure.
- 10-
- Reduce Inequality.
- 11-
- Sustainable Cities and Communities.
- 12-
- Responsible Consumption and Production.
- 13-
- Climate Action.
- 14-
- Life Below Water.
- 15-
- Life on Land.
- 16-
- Peace, Justice and Strong Institutions.
- 17-
- Partnerships for the Goals
References
- Electric Drives Market Analysis Report: https://www.mordorintelligence.com/industry reports/electric-drives-market.
- Global AC Drives Industry Research Report, Growth Trends and Competitive Analysis 2022-2028. https://www.360researchreports.com/global-ac-drives-industry-21727719, September 2022.
- UN-SDGs report 2024: https://unstats.un.org/sdgs/files/report/2024/SG-SDG-Progress-Report-2024-advanced-unedited-version.pdf.
- UN-SDGs report 2023: https://unstats.un.org/sdgs/report/2023/The-Sustainable-Development-Goals-Report-2023.pdf.
- Zhao, J.; Xi, X.; Na, Q.; Wang, S.; Kadry, S.N.; Kumar, P.M. The technological innovation of hybrid and plug-in electric vehicles for environment carbon pollution control. Environ. Impact Assess. Rev. 2021, 86, 106506.
- Fuinhas, J.A.; Koengkan, M.; Leitão, N.C.; Nwani, C.; Uzuner, G.; Dehdar, F.; Relva, S.; Peyerl, D. Effect of Battery Electric Vehicles on Greenhouse Gas Emissions in 29 European Union Countries. Sustainability 2021, 13, 13611. [CrossRef]
- Azab, M. Low-Cost DTC Drive Using Four-Switch Inverter for Low Power Ranges. Vehicles 2024, 6, 895-919. [CrossRef]
- Parv, A.L.; Daicu, R.; Dragoi, M.V.; Rusu, M.; Oancea, G., “ A Method to Design Assembling Lines for Super Premium Efficiency Motors. Processes 2023, 11, 215. [CrossRef]
- M. Dems and K. Komeza, “Designing an Energy-Saving Induction Motor Operating in a Wide Frequency Range,” in IEEE Transactions on Industrial Electronics, vol. 69, no. 5, pp. 4387-4397, May 2022. [CrossRef]
- Zibo Chen, Alex Q. Huang, “Extreme high efficiency enabled by silicon carbide (SiC) power devices,” Materials Science in Semiconductor Processing, Volume 172, 2024, 108052. [CrossRef]
- Y. Xu et al., “Impact of High Switching Speed and High Switching Frequency of Wide-Bandgap Motor Drives on Electric Machines,” in IEEE Access, vol. 9, pp. 82866-82880, 2021. [CrossRef]
- Takahashi, I., Noguchi, T.: “A new quick-response and high-efficiency control strategy of an induction motor”, IEEE Trans. Indus. App., 1986, 22, (5), pp. 820–827.
- G. Mirzaeva and Y. Mo, “Model Predictive Control for Industrial Drive Applications,” in IEEE Transactions on Industry Applications, vol. 59, no. 6, pp. 7897-7907, Nov.-Dec. 2023. [CrossRef]
- I. Karatzaferis, E. C. Tatakis and N. Papanikolaou, “Investigation of Energy Savings on Industrial Motor Drives Using Bidirectional Converters,” in IEEE Access, vol. 5, pp. 17952-17961, 2017. [CrossRef]
- Fethi Farhani, Abderrahmen Zaafouri, Abdelkader Chaari, Real time induction motor efficiency optimization, Journal of the Franklin Institute, Volume 354, Issue 8, 2017, Pages 3289-3304. [CrossRef]
- https://www.ti.com/lit/pdf/sprabq0.
- https://www.typhoon-hil.com/solutions/power-electronics/electric-motor-drives/.
- [18]Wu, Z., Xie, B., Li, Z., Mitsuoka, M., Inoue, E., Okayasu, T., & Hirai, Y. (2019). DSPACE based Hardware in the loop Testing Platform for Powertrain Management Unit of Electric Tractor. Journal of the Faculty of Agriculture, Kyushu University, 64(2), 309-317. [CrossRef]
- H. -J. Kim and C. -S. Lee, “Shape Parameters Design for Improving Energy Efficiency of IPM Traction Motor for EV,” in IEEE Transactions on Vehicular Technology, vol. 70, no. 7, pp. 6662-6673, July 2021. [CrossRef]
- Shyi-Min Lu, “A review of high-efficiency motors: Specification, policy, and technology,” Renewable and Sustainable Energy Reviews, Vol.59, Pages 1-12, 2016. [CrossRef]
- M. D. Nardo, A. Marfoli, M. Degano and C. Gerada, “Rotor Slot Design of Squirrel Cage Induction Motors With Improved Rated Efficiency and Starting Capability,” in IEEE Transactions on Industry Applications, vol. 58, no. 3, pp. 3383-3393, May-June 2022. [CrossRef]
- A. Marfoli, M. D. Nardo, M. Degano, C. Gerada and W. Chen, “Rotor Design Optimization of Squirrel Cage Induction Motor—Part I: Problem Statement,” in IEEE Transactions on Energy Conversion, vol. 36, no. 2, pp. 1271-1279, June 2021. [CrossRef]
- J. Zhang et al., “Optimization and Experimental Validation of Amorphous Alloy High-Speed Asynchronous Motor for Simultaneous Reduction on Core and Copper Losses,” in IEEE Access, vol. 11, pp. 101112-101122, 2023. [CrossRef]
- M. Popescu, L. Di Leonardo, G. Fabri, G. Volpe, N. Riviere and M. Villani, “Design of Induction Motors With Flat Wires and Copper Rotor for E-Vehicles Traction System,” in IEEE Transactions on Industry Applications, vol. 59, no. 3, pp. 3889-3900, May-June 2023. [CrossRef]
- J. Mei, C. H. T. Lee and J. L. Kirtley, “Design of Axial Flux Induction Motor With Reduced Back Iron for Electric Vehicles,” in IEEE Transactions on Vehicular Technology, vol. 69, no. 1, pp. 293-301, Jan. 2020. [CrossRef]
- T. -V. Tran, E. Nègre, K. Mikati, P. Pellerey and B. Assaad, “Optimal Design of TEFC Induction Machine and Experimental Prototype Testing for City Battery Electric Vehicle,” in IEEE Transactions on Industry Applications, vol. 56, no. 1, pp. 635-643, Jan.-Feb. 2020. [CrossRef]
- C. P. Ion and I. Peter, “Manufacturing of induction motors with Super Premium Efficiency,” 2022 International Conference and Exposition on Electrical And Power Engineering (EPE), Iasi, Romania, 2022, pp. 047-050. [CrossRef]
- M. -S. Kim, J. -H. Park, K. -S. Lee, S. -H. Lee and J. -Y. Choi, “Performance Characteristics of the Rotor Conductor of an IE4 Class Induction Motor With Varying Al-Cu Ratio,” in IEEE Transactions on Magnetics, vol. 58, no. 8, pp. 1-6, Aug. 2022, Art no. 8203406. [CrossRef]
- T. Gundogdu and S. Suli, “Role of End-Ring Configuration in Shaping IE4 Induction Motor Performance,” in CES Transactions on Electrical Machines and Systems, vol. 8, no. 3, pp. 245-254, September 2024. [CrossRef]
- M. Aishwarya, R.M. Brisilla, Design of Energy-Efficient Induction motor using ANSYS software, Results in Engineering, Volume 16, 2022. [CrossRef]
- L. Alberti and D. Troncon, “Design of Electric Motors and Power Drive Systems According to Efficiency Standards,” in IEEE Transactions on Industrial Electronics, vol. 68, no. 10, pp. 9287-9296, Oct. 2021. [CrossRef]
- Marfoli, A.; DiNardo, M.; Degano, M.; Gerada, C.; Jara, W. Squirrel Cage Induction Motor: A Design-Based Comparison between Aluminium and Copper Cages. IEEE Open J. Ind. Appl. 2021, 2, 110–120.
- A. Cavagnino, S. Vaschetto, L. Ferraris, Z. Gmyrek, E. B. Agamloh and G. Bramerdorfer, “Striving for the Highest Efficiency Class With Minimal Impact for Induction Motor Manufacturers,” in IEEE Transactions on Industry Applications, vol. 56, no. 1, pp. 194-204, Jan.-Feb. 2020. [CrossRef]
- Usha, S.; Subramani, C.; Raman, A.; Bhaduri, M.; Doss, M.A.N.; Puri, R. Efficiency Improvement of Induction Motor Through Altered Design. Int. J. Recent Technol. Eng. 2019, 8, 3429–3435.
- K. Khan, S. Shukla and B. Sing, “Design and Development of High Efficiency Induction Motor for PV Array Fed Water Pumping,” 2018 IEEE International Conference on Power Electronics, Drives and Energy Systems (PEDES), Chennai, India, 2018, pp. 1-6. [CrossRef]
- I. Tig, M. Imeryuz, M. Akcomak and A. Polat, “Design of High Efficient 1.1 kW 8 Pole Induction Motor for Industrial Application,” 2023 14th International Conference on Electrical and Electronics Engineering (ELECO), Bursa, Turkiye, 2023, pp. 1-5. [CrossRef]
- Asgharpour-Alamdari, Hossein, Yousef Alinejad-Beromi, and Hamid Yaghobi. “Improvement of induction motor operation using a new winding scheme for reduction of the magnetomotive force distortion.” IET Electric Power Applications 12.3 (2018): 323-331.
- H. M. Kim, K. W. Lee, D. G. Kim, J. H. Park and G. S. Park, “Design of Cryogenic Induction Motor Submerged in Liquefied Natural Gas,” in IEEE Transactions on Magnetics, vol. 54, no. 3, pp. 1-4, March 2018, Art no. 8201204. [CrossRef]
- C. Verucchi et al., “Efficiency optimization in small induction motors using magnetic slot wedges”, Electric Power Systems Research, vol. 152, pp. 1-8, 2017.
- L. Shao, A. E. H. Karci, D. Tavernini, A. Sorniotti and M. Cheng, “Design Approaches and Control Strategies for Energy-Efficient Electric Machines for Electric Vehicles—A Review,” in IEEE Access, vol. 8, pp. 116900-116913, 2020. [CrossRef]
- Dems, M.; Komeza, K.; Szulakowski, J.; Kubiak, W. Increase the Efficiency of an Induction Motor Feed from Inverter for Low Frequencies by Combining Design and Control Improvements. Energies 2022, 15, 530. [CrossRef]
- U. Sharma and B. Singh, “Design and Development of Energy Efficient Single Phase Induction Motor For Ceiling Fan Using Taguchi’s Orthogonal Arrays,” in IEEE Transactions on Industry Applications, vol. 57, no. 4, pp. 3562-3572, July-Aug. 2021. [CrossRef]
- N. Zhao and N. Schofield, “An Induction Machine Design With Parameter Optimization for a 120-kW Electric Vehicle,” in IEEE Transactions on Transportation Electrification, vol. 6, no. 2, pp. 592-601, June 2020. [CrossRef]
- A. M. Silva, F. J. T. E. Ferreira, M. V. Cistelecan and C. H. Antunes, “Multiobjective Design Optimization of Generalized Multilayer Multiphase AC Winding,” in IEEE Transactions on Energy Conversion, vol. 34, no. 4, pp. 2158-2167, Dec. 2019. [CrossRef]
- M. Aishwarya and R. M. Brisilla, “Design and Fault Diagnosis of Induction Motor Using ML-Based Algorithms for EV Application,” in IEEE Access, vol. 11, pp. 34186-34197, 2023. [CrossRef]
- W. Xu, X. Xiao, G. Du, D. Hu and J. Zou, “Comprehensive Efficiency Optimization of Linear Induction Motors for Urban Transit,” in IEEE Transactions on Vehicular Technology, vol. 69, no. 1, pp. 131-139, Jan. 2020. [CrossRef]
- Farshid Mahmouditabar, Nick J. Baker, Design Optimization of Induction Motors with Different Stator Slot Rotor Bar Combinations Considering Drive Cycle, Energies, 10.3390/en17010154, 17, 1, (154), (2023).
- A. Lei, C.-X. Song, Y.-L. Lei and Y. Fu, “Design optimization of vehicle asynchronous motors based on fractional harmonic response analysis”, Mech. Sci., vol. 12, no. 1, pp. 689-700, Jul. 2021.
- Bortoni, Edson C., et al. “Evaluation of manufacturers strategies to obtain high-efficient induction motors.” Sustainable Energy Technologies and Assessments 31 (2019): 221-227.
- M. A. Kabir, M. Z. M. Jaffar, Z. Wan and I. Husain, “Design, Optimization, and Experimental Evaluation of Multilayer AC Winding for Induction Machine,” in IEEE Transactions on Industry Applications, vol. 55, no. 4, pp. 3630-3639, July-Aug. 2019. [CrossRef]
- Bianchini, C.; Vogni, M.; Torreggiani, A.; Nuzzo, S.; Barater, D.; Franceschini, G. Slot Design Optimization for Copper Losses Reduction in Electric Machines for High Speed Applications. Appl. Sci. 2020, 10, 7425. [CrossRef]
- M.J. Akhtar, R.K. Behera, “Optimal design of stator and rotor slot of induction motor for electric vehicle applications.” IET Electr. Syst. Transp. 2019;9 pp.35-43.
- S. Mallik et al., “Efficiency and Cost Optimized Design of an Induction Motor Using Genetic Algorithm,” in IEEE Transactions on Industrial Electronics, vol. 64, no. 12, pp. 9854-9863, Dec. 2017. [CrossRef]
- Min-Seok Kim, Chang-Eob Kim, “Multi-Objective Optimum Design of Premium High Efficiency Induction Motor Using Parameter Learning,”The Transactions of the Korean Institute of Electrical Engineers KIEE Vol. 70, No. 7, p.991-998, June 2021.http://doi.org/10.5370/KIEE.2021.70.7.991.
- I. Laouar and A. Boukadoum, “Design Optimization of a Three-Phase Squirrel-Cage Induction Motor by Algorithm Harmony Search,” 2022 IEEE International Conference on Electrical Sciences and Technologies in Maghreb (CISTEM), Tunis, Tunisia, 2022, pp. 1-6. [CrossRef]
- R. Srimathi, P. Ponmurugan, A. Iqbal, K. K. V, M. Lakshmanan and E. S. Nadin, “A More Efficient Induction Machine based on Hill Climbing Local Search Optimization,” 2022 International Virtual Conference on Power Engineering Computing and Control: Developments in Electric Vehicles and Energy Sector for Sustainable Future (PECCON), Chennai, India, 2022, pp. 1-6. [CrossRef]
- Bian, Y., Yang, Z., Sun, X. et al. Speed Sensorless Control of a Bearingless Induction Motor Based on Modified Robust Kalman Filter. J. Electr. Eng. Technol. 19, 1179–1190 (2024). [CrossRef]
- Su, Y., Yang, Z., Sun, X., & Shen, Z. (2024). Direct torque control of bearingless induction motor based on super-twisting sliding mode control. Journal of Control and Decision, 1–11. [CrossRef]
- X. Ye, X. Tang, K. Xing, H. Wang, J. Yao and T. Zhang, “Repetitive Control for Vibration Suppression of Bearingless Induction Motor,” in IEEE Access, vol. 12, pp. 60532-60540, 2024. [CrossRef]
- Su, Y., Yang, Z., Sun, X. et al. Backstepping control of a bearingless induction motor based on a linear extended state observer. Electr Eng 105, 4569–4579 (2023). [CrossRef]
- Z. Yang, J. Jia, X. Sun and T. Xu, “A Fuzzy-ELADRC Method for a Bearingless Induction Motor,” in IEEE Transactions on Power Electronics, vol. 37, no. 10, pp. 11803-11813, Oct. 2022. [CrossRef]
- J. Chen, Y. Fujii, M. W. Johnson, A. Farhan and E. L. Severson, “Optimal Design of the Bearingless Induction Motor,” in IEEE Transactions on Industry Applications, vol. 57, no. 2, pp. 1375-1388, March-April 2021. [CrossRef]
- J. Chen and E. L. Severson, “Design and Modeling of the Bearingless Induction Motor,” 2019 IEEE International Electric Machines & Drives Conference (IEMDC), San Diego, CA, USA, 2019, pp. 343-350. [CrossRef]
- A. Sinervo and A. Arkkio, “Rotor Radial Position Control and its Effect on the Total Efficiency of a Bearingless Induction Motor With a Cage Rotor,” in IEEE Transactions on Magnetics, vol. 50, no. 4, pp. 1-9, April 2014, Art no. 8200909. [CrossRef]
- J. Chen, J. Zhu and E. L. Severson, “Review of Bearingless Motor Technology for Significant Power Applications,” in IEEE Transactions on Industry Applications, vol. 56, no. 2, pp. 1377-1388, March-April 2020. [CrossRef]
- E. L. Severson, R. Nilssen, T. Undeland and N. Mohan, “Design of Dual Purpose No-Voltage Combined Windings for Bearingless Motors,” in IEEE Transactions on Industry Applications, vol. 53, no. 5, pp. 4368-4379, Sept.-Oct. 2017. [CrossRef]
- J. Chen, M. W. Johnson, A. Farhan, Z. Wang, Y. Fujii and E. L. Severson, “Reduced Axial Length Pole-Specific Rotor for Bearingless Induction Machines,” in IEEE Transactions on Energy Conversion, vol. 37, no. 4, pp. 2285-2297, Dec. 2022. [CrossRef]
- Z. Yang, Q. Ding, X. Sun and C. Lu, “Design and Analysis of a Three-Speed Wound Bearingless Induction Motor,” in IEEE Transactions on Industrial Electronics, vol. 69, no. 12, pp. 12529-12539, Dec. 2022. [CrossRef]
- Fang, W., Yang, Z., Sun, X. et al. Speed Sensorless Control of Bearingless Induction Motors Based on Adaptive Flux Observer. J. Electr. Eng. Technol. 17, 1803–1813 (2022). [CrossRef]
- Carvalho Souza, F.E.; Silva, W.; Ortiz Salazar, A.; Paiva, J.; Moura, D.; Villarreal, E.R.L. A Novel Driving Scheme for Three-Phase Bearingless Induction Machine with Split Winding. Energies 2021, 14, 4930. [CrossRef]
- Ye, X., & Yang, Z. (2019). Development of bearingless induction motors and key technologies. IEEE Access, 121055–121066. [CrossRef]
- J. Lu, Z. Yang, X. Sun, C. Bao and X. Chen, “Direct Levitation Force Control for a Bearingless Induction Motor Based on Model Prediction,” in IEEE Access, vol. 7, pp. 65368-65378, 2019. [CrossRef]
- J. Chen and E. L. Severson, “Optimal Design of the Bearingless Induction Motor for Industrial Applications,” 2019 IEEE Energy Conversion Congress and Exposition (ECCE), Baltimore, MD, USA, 2019, pp. 5265-5272. [CrossRef]
- Nunes, E.A.D.F.; Salazar, A.O.; Villarreal, E.R.L.; Souza, F.E.C.; Dos Santos Júnior, L.P.; Lopes, J.S.B.; Luque, J.C.C. Proposal of a fuzzy controller for radial position in a bearingless induction motor. IEEE Access 2019, 7, 114808–114816.
- Asama, J.; Oi, T.; Oiwa, T.; Chiba, A. Simple Driving Method for a 2-DOF Controlled Bearingless Motor Using One Three-Phase Inverter. IEEE Trans. Ind. Appl. 2018, 54, 4365–4376.
- Yang, Zebin, Chen, Lin, Sun, Xiaodong, Sun, Weiming, Zhang, Dan, A Bearingless Induction Motor Direct Torque Control and Suspension Force Control Based on Sliding Mode Variable Structure, Mathematical Problems in Engineering, 2017, 2409179, 11 pages, 2017. [CrossRef]
- P. -W. Han, U. -J. Seo, S. Paul and J. Chang, “Computationally Efficient Stator AC Winding Loss Analysis Model for Traction Motors Used in High-Speed Railway Electric Multiple Unit,” in IEEE Access, vol. 10, pp. 28725-28738, 2022. [CrossRef]
- J. M. Tabora et al., “Assessing Energy Efficiency and Power Quality Impacts Due to High-Efficiency Motors Operating Under Nonideal Energy Supply,” in IEEE Access, vol. 9, pp. 121871-121882, 2021. [CrossRef]
- Julio R. Gómez, et. Al., “Assessment criteria of the feasibility of replacement standard efficiency electric motors with high-efficiency motors,” Energy, Volume 239, Part A, 121877, 2022. [CrossRef]
- Yang, Z., Sun, C., Sun, X., & Sun, Y., An improved dynamic model for bearingless induction motor considering rotor eccentricity and load change. IEEE Transactions on Industrial Electronics, 69, 3439–3448. [CrossRef]
- J. Mei, Y. Zuo, C. H. T. Lee and J. L. Kirtley, “Modeling and Optimizing Method for Axial Flux Induction Motor of Electric Vehicles,” in IEEE Transactions on Vehicular Technology, vol. 69, no. 11, pp. 12822-12831, Nov. 2020. [CrossRef]
- M. Z. Ali, M. N. S. K. Shabbir, X. Liang, Y. Zhang and T. Hu, “Machine learning-based fault diagnosis for single- and multi-faults in induction motors using measured stator currents and vibration signals”, IEEE Trans. Ind. Appl., vol. 55, no. 3, pp. 2378-2391, May 2019.
- Wang, K.; Huai, R.; Yu, Z.; Zhang, X.; Li, F.; Zhang, L. Comparison Study of Induction Motor Models Considering Iron Loss for Electric Drives. Energies 2019, 12, 503. [CrossRef]
- Liu, Y.; Bazzi, A.M. A General Analytical Three-Phase Induction Machine Core Loss Model in the Arbitrary Reference Frame. IEEE Trans. Ind. Appl. 2017, 53, 4210–4220.
- Konda, Y.R.; Ponnaganti, V.K.; Reddy, P.V.S.; Singh, R.R.; Mercorelli, P.; Gundabattini, E.; Solomon, D.G. Thermal Analysis and Cooling Strategies of High-Efficiency Three-Phase Squirrel-Cage Induction Motors—A Review. Computation 2024, 12, 6. [CrossRef]
- Madhavan, S.; P B, R.D.; Gundabattini, E.; Mystkowski, A. Thermal Analysis and Heat Management Strategies for an Induction Motor, a Review. Energies 2022, 15, 8127. [CrossRef]
- B. Assaad, K. Mikati, T. V. Tran and E. Negre, “Experimental Study of Oil Cooled Induction Motor for Hybrid and Electric Vehicles,” 2018 XIII International Conference on Electrical Machines (ICEM), Alexandroupoli, Greece, 2018, pp. 1195-1200. [CrossRef]
- Gundabattini, E.; Kuppan, R.; Solomon, D.G.; Kalam, A.; Kothari, D.; Abu Bakar, R. A review on methods of finding losses and cooling methods to increase the efficiency of electric machines. Ain Shams Eng. J. 2021, 12, 497–505.
- Cabral, P.; Adouni, A. Induction Motor Thermal Analysis Based on Lumped Parameter Thermal Network. KnE Eng. 2020, 5, 451–464.
- S. Zhong, C. Tschida and D. Bednarowski, “Thermal Analysis of Water-Cooled Totally Enclosed Non-Ventilated Induction Motor,” SoutheastCon 2024, Atlanta, GA, USA, 2024, pp. 793-798. [CrossRef]
- Madhavan, S., Devdatta P B, R., Konda, Y.R. et al. Thermal management analyses of induction motor through the combination of air-cooling and an integrated water-cooling system. Sci Rep 13, 10125 (2023). [CrossRef]
- L. F. D. Bucho, J. F. P. Fernandes, M. Biasion, S. Vaschetto and A. Cavagnino, “Experimental Assessment of Cryogenic Cooling Impact on Induction Motors,” in IEEE Transactions on Energy Conversion, vol. 37, no. 4, pp. 2629-2636, Dec. 2022. [CrossRef]
- Deriszadeh, A.; de Monte, F. On heat transfer performance of cooling systems using nanofluid for electric motor applications. Entropy 2020, 22, 99.
- Abdullah, A.T.; Ali, A.M. Thermal analysis of a three-phase induction motor based on motor-CAD, flux2D, and Matlab. Indones. J. Electr. Eng. Comput. Sci. 2019, 15, 48–55.
- Adouni, A.; Marques Cardoso, A.J. Thermal analysis of low-power three-phase induction motors operating under voltage unbalance and inter-turn short circuit faults. Machines 2020, 9, 2.
- M. Appadurai, E. Fantin Irudaya Raj, K. Venkadeshwaran, Finite element design and thermal analysis of an induction motor used for a hydraulic pumping system, Materials Today: Proceedings, Vol.45, Part 7, 2021, Pages 7100-7106. [CrossRef]
- Putra, N.; Ariantara, B. Electric motor thermal management system using L-shaped flat heat pipes. Appl. Therm. Eng. 2017, 126, 1156–1163.
- Ahmed, F.; Kar, N.C. Analysis of End-Winding Thermal Effects in an Enclosed Fan-Cooled Induction Motor with a Die-Cast Copper Rotor. IEEE Trans. Ind. Appl. 2017, 53, 3098–3109.
- M. Towhidi, F. Ahmed, A. Mollaeian and N. C. Kar, “Thermal Modelling of an Induction Motor with Liquid Cooling Optimization for Different EV Drive Cycles,” 2020 10th International Electric Drives Production Conference (EDPC), Ludwigsburg, Germany, 2020, pp. 1-6. [CrossRef]
- M. -S. Kim, J. -H. Park, K. -S. Lee, S. -H. Lee and J. -Y. Choi, “Optimum Design of Cooling Fan considering Experimental Method for Three-Phase Induction Motor,” 2020 23rd International Conference on Electrical Machines and Systems (ICEMS), Hamamatsu, Japan, 2020, pp. 1220-1224. [CrossRef]
- Boglietti, A., Nategh, S., Carpaneto, E., Boscaglia, L., & Scema, C. An optimization method for cooling system design of traction motors. In 2019 IEEE International Electric Machines and Drives Conference (IEMDC) 1210–1215, 2019.
- Satrústegui, M. et al. Design criteria for water cooled systems of induction machines. Appl. Therm. Eng. 5(114), 1018–1028, 2017.
- https://library.e.abb.com/public/e35d57ce4df3160285257d6d00720f51/9AKK106369_SuperE_101_web.pdf.
- https://www.lafertaust.com.au/wp-content/uploads/2019/02/Lafert-Catalogue-AC-motors-2018.pdf.
- https://static.weg.net/medias/downloadcenter/hae/hdc/US100-Standard-Catalog-Super-Premium-and-Explosion-Proof-Sections.pdf.
- https://www.leadgomotor.com/ye3%EF%BC%88ie3%EF%BC%89series-premium-efficiency-three-phase-asynchronous-motor/.
- https://apsrewinds.com.au/wpcontent/uploads/specs_attach/Catalogue%20Toshiba%20LVM%20Premium% 20Efficiency%20A4%201209.pdf.
- P. Ning, X. Hui, D. Li, Y. Kang, J. Yang and C. Liu, “Review of Thermal Design of SiC Power Module for Motor Drive in Electrical Vehicle Application,” in CES Transactions on Electrical Machines and Systems, vol. 8, no. 3, pp. 332-346, September 2024. [CrossRef]
- C. Liu et al., “Hybrid SiC-Si DC–AC Topology: SHEPWM Si-IGBT Master Unit Handling High Power Integrated With Partial-Power SiC-MOSFET Slave Unit Improving Performance,” in IEEE Transactions on Power Electronics, vol. 37, no. 3, pp. 3085-3098, March 2022. [CrossRef]
- S. Baek, Y. Cho, B. -G. Cho and C. Hong, “Performance Comparison Between Two-Level and Three-Level SiC-Based VFD Applications With Output Filters,” in IEEE Transactions on Industry Applications, vol. 55, no. 5, pp. 4770-4779, Sept.-Oct. 2019. [CrossRef]
- A. K. Morya et al., “Wide Bandgap Devices in AC Electric Drives: Opportunities and Challenges,” in IEEE Transactions on Transportation Electrification, vol. 5, no. 1, pp. 3-20, March 2019. [CrossRef]
- I. Schroedermeier and D. C. Ludois, “Integration of Inductors, Capacitors, and Damping Into Bus Bars for Silicon Carbide Inverter dv/dt Filters,” in IEEE Transactions on Industry Applications, vol. 55, no. 5, pp. 5045-5054, Sept.-Oct. 2019. [CrossRef]
- Loncarski, J.; Monopoli, V.G.; Leuzzi, R.; Ristic, L.; Cupertino, F. Analytical and Simulation Fair Comparison of Three Level Si IGBT Based NPC Topologies and Two Level SiC MOSFET Based Topology for High Speed Drives. Energies 2019, 12, 4571. [CrossRef]
- Haruki Taniguchi, et. Al., Analysis of Energy-Saving Effect for Applying a SiC Switching Device to Inverters for Railway Vehicles Drives, IEEJ Journal of Industry Applications, 2024, Volume 13, Issue 1, Pages 105-112. [CrossRef]
- D. Cittanti, E. Vico and I. R. Bojoi, “New FOM-Based Performance Evaluation of 600/650 V SiC and GaN Semiconductors for Next-Generation EV Drives,” in IEEE Access, vol. 10, pp. 51693-51707, 2022. [CrossRef]
- M. T. Fard, M. Abarzadeh, K. A. Noghani, J. He and K. Al-Haddad, “Si/SiC hybrid 5-level active NPC inverter for electric aircraft propulsion drive applications,” in Chinese Journal of Electrical Engineering, vol. 6, no. 4, pp. 63-76, Dec. 2020. [CrossRef]
- Naoto Fujishima, Technical Trends of SiC Power Semiconductor Devices and Their Applications in Power Electronics, IEEJ Journal of Industry Applications, 2024, vol. 13, no. 4, p. 372-378. [CrossRef]
- Yao, W.; Lu, J.; Taghizadeh, F.; Bai, F.; Seagar, A. Integration of SiC Devices and High-Frequency Transformer for High-Power Renewable Energy Applications. Energies 2023, 16, 1538. [CrossRef]
- Q. Li, X. Zhang, C. Yuan, J. Ma and D. Jiang, “Variable Switching Frequency DPWM for ZVS in AC Motor Drive Fed by Two Paralleled SiC Inverters With Coupled Inductors,” in IEEE Transactions on Power Electronics, vol. 39, no. 1, pp. 1308-1318, Jan. 2024. [CrossRef]
- Kelsey Horowitz, Samantha Reese, and Timothy Remo, “Research Highlight In “Manufacturing: SiC Power Electronics for Variable Frequency Motor Drives”, Research Highlight in Manufaturing Analysis, National Renewable Energy Laboratory, NREL/BR-6A20-68103, 2017. https://www.nrel.gov/docs/fy17osti/68103.pdf.
- W. Zhou, M. Diab, X. Yuan and C. Wei, “Mitigation of Motor Overvoltage in SiC-Based Drives Using Soft-Switching Voltage Slew-Rate (dv/dt) Profiling,” in IEEE Transactions on Power Electronics, vol. 37, no. 8, pp. 9612-9628, Aug. 2022. [CrossRef]
- S. Sundeep, J. Wang, A. Griffo and F. Alvarez-Gonzalez, “Antiresonance Phenomenon and Peak Voltage Stress Within PWM Inverter Fed Stator Winding,” in IEEE Transactions on Industrial Electronics, vol. 68, no. 12, pp. 11826-11836, Dec. 2021. [CrossRef]
- Y. Li et al., “500 kW Forced Air-Cooled Silicon Carbide (SiC) Three-Phase DC/AC Converter With a Power Density of 1.246 MW/m3 and Efficiency >98.5%,” in IEEE Transactions on Industry Applications, vol. 57, no. 5, pp. 5013-5027, Sept.-Oct. 2021. [CrossRef]
- Atsuo Kawamura, Yukinori Tsuruta, Hidemine Obara, Over 99.7% Efficiency at 100kW DC-DC Power Conversion using a 3.3kV SiC Device and Discussion on Device dv/dt Estimation, IEEJ Journal of Industry Applications, 2024, Volume 13, Issue 4, Pages 426-436. [CrossRef]
- D. Woldegiorgis, M. M. Hossain, Z. Saadatizadeh, Y. Wei and H. A. Mantooth, “Hybrid Si/SiC Switches: A Review of Control Objectives, Gate Driving Approaches and Packaging Solutions,” in IEEE Journal of Emerging and Selected Topics in Power Electronics, vol. 11, no. 2, pp. 1737-1753, April 2023. [CrossRef]
- I. J. Baliga, “Silicon Carbide Power Devices: Progress and Future Outlook,” IEEE Journal of Emerging and Selected Topics in Power Electronics, vol. 11, no. 3, pp. 2400–2411, Jun. 2023.
- I. Y. Zhang, S. Wang, and Y. W. Lai et al., “Modeling and Prediction of Low-frequency Radiated EMI for a SiC Motor Drive System,” IEEE Transactions on Industrial Electronics, vol. 71, no. 9, pp. 10210–10220, Sept. 2023.
- B. T. DeBoi, A. N. Lemmon, B. McPherson and B. Passmore, “Improved Methodology for Parasitic Analysis of High-Performance Silicon Carbide Power Modules,” in IEEE Transactions on Power Electronics, vol. 37, no. 10, pp. 12415-12425, Oct. 2022. [CrossRef]
- Zhang, L.; Yuan, X.;Wu, X.; Shi, C.; Zhang, J.; Zhang, Y. Performance Evaluation of High-Power SiC MOSFET Modules in Comparison to Si IGBT Modules. IEEE Trans. Power Electron. 2019, 34, 1181–1196.
- X. Li et al., “A SiC Power MOSFET Loss Model Suitable for High-Frequency Applications,” in IEEE Transactions on Industrial Electronics, vol. 64, no. 10, pp. 8268-8276, Oct. 2017.
- Stefanik, J.; Zygmanowski, M. Power Loss Analysis of Advanced-Neutral-Point-Clamped Converter with SiC MOSFETs and Si IGBTs. In Proceedings of the 2021 IEEE 19th International Power Electronics and Motion Control Conference (PEMC), Gliwice, Poland, 25–29 April 2021; pp. 161–166.
- A. Abdelrahman, Z. Erdem, Y. Attia and M. Youssef, “Performance of Wide Band Gap Devices in Electric Vehicles Converters: A Case Study Evaluation”, 2018 20th European Conference on Power Electronics and Applications (EPE’18 ECCE Europe), pp. 1-9, 2018.
- S. Yu, J. Wang, X. Zhang, Y. Liu, N. Jiang and W. Wang, “The potential impact of using traction inverters with SiC MOSFETs for electric buses”, IEEE Access, vol. 9, pp. 51561-51572, 2021.
- Nisch, A.; Heller, M.; Wondrak, W.; Bucher, A.; Hasenohr, C.; Kefer, K.; Lunz, B.; Pawellek, A.; Smit, A.; Gärtner, M.; et al. Simulation and Measurement-Based Analysis of Efficiency Improvement of SiC MOSFETs in a Series-Production Ready 300 KW / 400 V Automotive Traction Inverter. In Proceedings of the 2020 22nd European Conference on Power Electronics and Applications (EPE’20 ECCE Europe), Lyon, France, 7–11 September 2020; pp. 1–10.
- Ding, X.; Du, M.; Duan, C.; Guo, H.; Xiong, R.; Xu, J.; Cheng, J.; Luk, P.C.K. Analytical and Experimental Evaluation of SiC-Inverter Nonlinearities for Traction Drives Used in Electric Vehicles. IEEE Trans. Veh. Technol. 2018, 67, 146–159.
- S. Halder, K. Bhuvir, S. Bhattacharjee, J. Nakka, A. Panda and M. Ghosh, “Performance Analysis of WBG Inverter Fed Electric Traction Drive System for EV Application,” 2023 IEEE IAS Global Conference on Renewable Energy and Hydrogen Technologies (GlobConHT), Male, Maldives, 2023, pp. 1-6. [CrossRef]
- S. Amirpour, T. Thiringer and D. Hagstedt, “Energy Loss Analysis in a SiC/IGBT Propulsion Inverter over Drive Cycles Considering Blanking time MOSFET’s Reverse Conduction and the Effect of Thermal Feedback”, 2020 IEEE Energy Conversion Congress and Exposition (ECCE), pp. 1505-1511, 2020.
- L. Li et al., “Overview of Finite-Element Analysis in Simulation of SiC Power Device Packaging,” 2021 18th China International Forum on Solid State Lighting & 2021 7th International Forum on Wide Bandgap Semiconductors (SSLChina: IFWS), Shenzhen, China, 2021, pp. 53-57. [CrossRef]
- L. Li, P. Ning, X. Wen, Y. Bian and D. Zhang, “Gate Drive Design for a Hybrid Si IGBT/SiC MOSFET Module,” 2018 1st Workshop on Wide Bandgap Power Devices and Applications in Asia (WiPDA Asia), Xi’an, China, 2018, pp. 34-41. [CrossRef]
- M. S. Diab and X. Yuan, “A Quasi-Three-Level PWM Scheme to Combat Motor Overvoltage in SiC-Based Single-Phase Drives,” in IEEE Transactions on Power Electronics, vol. 35, no. 12, pp. 12639-12645, Dec. 2020. [CrossRef]
- Z. Chen and A. Q. Huang, “High Performance SiC Power Module Based on Repackaging of Discrete SiC Devices,” in IEEE Transactions on Power Electronics, vol. 38, no. 8, pp. 9306-9310, Aug. 2023.
- Y. Zhang, C. Chen,Y. Xie, T. Liu,Y. Kang, and H. Peng, ``A high efficiency dynamic inverter dead-time adjustment method based on an improved GaN HEMTs switching model,’’ IEEE Trans. Power Electron., vol. 37, no. 3, pp. 2667_2683, Mar. 2022.
- H. V. Nguyen, et. Al., “A novel SiC-based multifunctional onboard battery charger for plug-in electric vehicles”, IEEE Trans. Power Electron., vol. 36, no. 5, pp. 5635-5646, May 2021.
- R. Ruffo, P. Guglielmi, and E. Armando, “Inverter Side RL Filter Precise Design for Motor Overvoltage Mitigation in SiC-Based Drives,” IEEE Trans. Ind. Electron., vol. 67, no. 2, pp. 863–873, Feb. 2020.
- I. M. DiMarino, et. Al., “10-kV SiC MOSFET Power Module With Reduced Common-Mode Noise and Electric Field,” in IEEE Transactions on Power Electronics, vol. 35, no. 6, pp. 6050-6060, June 2020.
- X. Li et al., “Achieving Zero Switching Loss in Silicon Carbide MOSFET,” in IEEE Transactions on Power Electronics, vol. 34, no. 12, pp. 12193-12199, Dec. 2019.
- I. Laird, X. B. Yuan, and J. Scoltock et al., “A Design Optimization Tool for Maximizing the Power Density of 3-phase DC–AC Converters Using Silicon Carbide (SiC) Devices,” IEEE Transactions on PowerElectronics, vol. 33, no. 4, pp. 2913–2932, Apr. 2018.
- Castellazzi, A.; Gurpinar, E.; Wang, Z.; Suliman Hussein, A.; Garcia Fernandez, P. Impact of Wide-Bandgap Technology on Renewable Energy and Smart-Grid Power Conversion Applications Including Storage. Energies 2019, 12, 4462. [CrossRef]
- Zaman, H.; et. Al., Suppression of Switching Crosstalk and Voltage Oscillations in a SiC MOSFET Based Half-Bridge Converter. Energies 2018, 11, 3111.
- Z. Chen, C. Chen, Q. Huang and A. Q. Huang, “Design of High Power Converter with Single Low Ron Discrete SiC Device,” 2022 IEEE 9th Workshop on Wide Bandgap Power Devices & Applications (WiPDA), Redondo Beach, CA, USA, 2022, pp. 209-214.
- Kumar, A.; et. Al., Current Source Gate Driver for SiC MOSFETs in Power Electronics Applications. In Proceedings of the 2022 International Symposium on Power Electronics, Electrical Drives, Automation and Motion (SPEEDAM), Sorrento, Italy, 22–24 June 2022; pp. 523–527.
- I. Velander et al., “An Ultra Low Loss Inductorless dv/dt Filter Concept for Medium-Power Voltage Source Motor Drive Converters With SiC Devices,” IEEE Trans. Power Electron., vol. 33, no. 7, pp. 6072–6081, Jul. 2018.
- J. He et al., “Multi-Domain Design Optimization of dv/dt Filter for SiC-Based Three-Phase Inverters in High-Frequency Motor-Drive Applications,” IEEE Trans. Ind. Appl., vol. 55, no. 5, pp. 5214-5222, Sept.-Oct. 2019.
- J. W. Kolar, et. Al., “Application ofWBGpower devices in future 3-F variable speed drive inverter systems how to handle a double-edged sword,’’ in IEDM Tech. Dig., Dec. 2020, pp. 27.7.1_27.7.4.
- Z. Liu, B. Li, F. C. Lee and Q. Li, “High-Efficiency High-Density Critical Mode Rectifier/Inverter for WBG-Device-Based On-Board Charger”, IEEE Transactions on Industrial Electronics, vol. 64, no. 11, pp. 9114-9123, Nov. 2017.
- M. Sun, Y. Zhang, X. Gao and T. Palacios, “High-Performance GaN Vertical Fin Power Transistors on Bulk GaN Substrates”, IEEE Electron Device Letters, vol. 38, pp. 509-512, 2017.
- Hussein, A.; Castellazzi, A. Variable Frequency Control and Filter Design for Optimum Energy Extraction from a SiC Wind Inverter. In Proceedings of the International Power Electronics Conference (IPEC-Niigata 2018–ECCE Asia), Niigata, Japan, 20–24 May 2018.
- H. Kogure, K. Ishikawa, Y. Kohno, T. Sakai and T. Ishigaki, “Development of low loss inverter system adopted lower harmonic losses technology and ultra compact inverters adopted high power density sic module”, Proc. 20th Eur. Conf. Power Electron. Appl., pp. P.1-P.7, 2018.
- R. Amorim Torres, H. Dai, W. Lee, B. Sarlioglu and T. Jahns, “Current-Source Inverter Integrated Motor Drives Using Dual-Gate Four-Quadrant Wide-Bandgap Power Switches,” in IEEE Transactions on Industry Applications, vol. 57, no. 5, pp. 5183-5198, Sept.-Oct. 2021. [CrossRef]
- I. Stella, S. Savio, E. Vico, R. Bojoi and E. Armando, “Cost Effective 3D Printed Heatsink for Fast Prototyping of WBG Power Converters,” 2024 IEEE Applied Power Electronics Conference and Exposition (APEC), Long Beach, CA, USA, 2024, pp. 2562-2567. [CrossRef]
- A. Osman, G. Moreno, and S. Myers et al., “Automotive Silicon Carbide Power Module Cooling with a Novel Modular Manifold and Embedded Heat Sink,” Journal of Electronic Packaging, vol. 146, no. 2, pp. 021007, Jun. 2024.
- J. Zachariae, M. Tiesler, and R. Singh et al., “Silicon Carbide Based Traction Inverter Cooling in Electric Vehicle Using Heat Pipes,” Thermal Science and Engineering Progress, vol. 46, no. 1, pp. 102155 Dec. 2023.
- R. A. Torres, H. Dai, W. Lee, K. Saviers, T. M. Jahns and B. Sarlioglu, “Investigation of Cooling Techniques and Enclosure Types for Integrated Motor Drives,” 2022 IEEE Energy Conversion Congress and Exposition (ECCE), Detroit, MI, USA, 2022, pp. 01-08. [CrossRef]
- R. A. Torres, H. Dai, T. M. Jahns, B. Sarlioglu and W. Lee, “Thermal Analysis of Housing-Cooled Integrated Motor Drives,” 2021 IEEE Transportation Electrification Conference & Expo (ITEC), Chicago, IL, USA, 2021, pp. 1-6. [CrossRef]
- Mademlis, G.; Orbay, R.; Liu, Y.; Sharma, N.; Arvidsson, R.; Thiringer, T. Multidisciplinary Cooling Design Tool for Electric Vehicle SiC Inverters Utilizing Transient 3D-CFD Computations. eTransportation 2021, 7, 100092.
- Abramushkina, E.; Zhaksylyk, A.; Geury, T.; El Baghdadi, M.; Hegazy, O. A Thorough Review of Cooling Concepts and Thermal Management Techniques for Automotive WBG Inverters: Topology, Technology and Integration Level. Energies 2021, 14, 4981. [CrossRef]
- Zeng, Z.; Zhang, X.; Blaabjerg, F.; Chen, H.; Sun, T. Stepwise Design Methodology and Heterogeneous Integration Routine of Air-Cooled SiC Inverter for Electric Vehicle. IEEE Trans. Power Electron. 2020, 35, 3973–3988.
- M. Alizadeh, R. Rodriguez, and J. Bauman et al., “Optimal Design of Integrated Heat Pipe Air-cooled System Using TLBO algorithm for SiC MOSFET Converters,” IEEE Open Journal of Power Electronics, vol. 1, pp. 103–112, Apr. 2020.
- T. Wu, Z. Q. Wang, and B. Ozpineci et al., “Automated Heatsink Optimization for Air-cooled Power Semiconductor Modules,” IEEE Tran. on Power Electronics, vol. 34, no. 6, pp. 5027–5031, Jun. 2019.
- A. Michalak, M. S. Zaman, and O. Tayyara et al., “A Thermal Management Design Methodology for Advanced Power Electronics Utilizing Genetic Optimization and Additive Manufacturing Techniques,” in Proc. of 2020 19th IEEE Intersociety Conference on Thermal and Thermomechanical Phenomena in Electronic Systems (ITherm), Orlando, FL, USA, Jul. 2020, pp. 547–557.
- E. Gurpinar, R. Sahu and B. Ozpineci, “Heat Sink Design for WBG Power Modules Based on Fourier Series and Evolutionary Multi-Objective Multi-Physics Optimization,” in IEEE Open Journal of Power Electronics, vol. 2, pp. 559-569, 2021. [CrossRef]
- R. Yao et al., “A Double-Sided Cooling Approach of Discrete SiC MOSFET Device Based on Press-Pack Package,” in IEEE Open Journal of Power Electronics, vol. 5, pp. 1629-1640, 2024. [CrossRef]
- R. Chen and F. F. Wang, “SiC and GaN Devices With Cryogenic Cooling,” in IEEE Open Journal of Power Electronics, vol. 2, pp. 315-326, 2021. [CrossRef]
- D. G. Pahinkar, L. Boteler, and D. Ibitayo et al., “Liquid-cooled Aluminum Silicon Carbide Heat Sinks for Reliable Power Electronics Packages,” Journal of Electronic Packaging, vol. 141, no. 4, pp. 041001, Dec. 2019.
- Tang, G.; Wai, L.C.; Boon Lim, S.; Lau, B.L.; Kazunori, Y.; Zhang, X.W. Thermal Analysis, Characterization and Material Selection for SiC Device Based Intelligent Power Module (IPM). In Proceedings of the 2020 IEEE 70th Electronic Components and Technology Conference (ECTC), Orlando, FL, USA, 3–30 June 2020; pp. 2078–2085.
- Mademlis, G.; Orbay, R.; Liu, Y.; Sharma, N. Designing Thermally Uniform Heatsink with Rectangular Pins for High-Power Automotive SiC Inverters. In Proceedings of the IECON 2020 The 46th Annual Conference of the IEEE Industrial Electronics Society, Singapore, 18–21 October 2020; pp. 1317–1322.
- Becker, N.; Bulovic, S.; Bittner, R.; Herzer, R. Thermal Simulation for Power Density Optimization of SiC-MOSFET Automotive Inverter. In Proceedings of the CIPS 2020; 11th International Conference on Integrated Power Electronics Systems, Berlin, Germany, 24–26 March 2020; pp. 1–6.
- Catalano, A.P.; Scognamillo, C.; Castellazzi, A.; d’Alessandro, V. Optimum Thermal Design of High-Voltage Double-Sided Cooled Multi-Chip SiC Power Modules. In Proceedings of the 2019 25th International Workshop on Thermal Investigations of ICs and Systems (THERMINIC), Lecco, Italy, 25–27 September 2019; pp. 1–4.
- McPherson, B.; McGee, B.; Simco, D.; Olejniczak, K.; Passmore, B. Direct Liquid Cooling of High Performance Silicon Carbide (SiC) Power Modules. In Proceedings of the 2017 IEEE Int. Workshop On Integrated Power Packaging (IWIPP), Delft, The Netherlands, 5–7 April 2017; pp. 1–5.
- S. Acharya, A. Anurag, S. Bhattacharya and D. Pellicone, “Performance Evaluation of a Loop Thermosyphon-Based Heatsink for High-Power SiC-Based Converter Applications,” in IEEE Transactions on Components, Packaging and Manufacturing Technology, vol. 10, no. 1, pp. 99-110, Jan. 2020. [CrossRef]
- W. Lee, R. A. Torres, H. Dai, T. M. Jahns and B. Sarlioglu, “Integration and Cooling Strategies for WBG-based Current-Source Inverters-Based Motor Drives,” 2021 IEEE Energy Conversion Congress and Exposition (ECCE), Vancouver, BC, Canada, 2021, pp. 5225-5232. [CrossRef]
- S. -G. Han, W. -H. Lee, D. -Y. Hwang, S. -M. Park, J. -H. Choi and D. -M. Joo, “Thermal Design and Development of a Inverter Considering the Switch Characteristics of Wide Band Gap Power semiconductor,” 2021 24th International Conference on Electrical Machines and Systems (ICEMS), Gyeongju, Korea, Republic of, 2021, pp. 2138-2144. [CrossRef]
- A. I. Emon, Mustafeez-ul-Hassan, A. B. Mirza, J. Kaplun, S. S. Vala and F. Luo, “A Review of High-Speed GaN Power Modules: State of the Art, Challenges, and Solutions,” in IEEE Journal of Emerging and Selected Topics in Power Electronics, vol. 11, no. 3, pp. 2707-2729, June 2023. [CrossRef]
- Singh, S., Chaudhary, T. & Khanna, G. Recent Advancements in Wide Band Semiconductors (SiC and GaN) Technology for Future Devices. Silicon 14, 5793–5800 (2022). [CrossRef]
- Kumar, A.; Moradpour, M.; Losito, M.; Franke, W.-T.; Ramasamy, S.; Baccoli, R.; Gatto, G. Wide Band Gap Devices and Their Application in Power Electronics. Energies 2022, 15, 9172. [CrossRef]
- S. M. S. H. Rafin, R. Ahmed and O. A. Mohammed, “Wide Band Gap Semiconductor Devices for Power Electronic Converters,” 2023 Fourth International Symposium on 3D Power Electronics Integration and Manufacturing (3D-PEIM), Miami, FL, USA, 2023, pp. 1-8. [CrossRef]
- Y. Bérubé, A. Ghazanfari, H. F. Blanchette, C. Perreault and K. Zaghib, “Recent Advances in Wide Bandgap Devices for Automotive Industry,” IECON 2020 The 46th Annual Conference of the IEEE Industrial Electronics Society, Singapore, 2020, pp. 2557-2564. [CrossRef]
- Setera, B.; Christou, A. Challenges of Overcoming Defects in Wide Bandgap Semiconductor Power Electronics. Electronics 2022, 11, 10. [CrossRef]
- Wang, Y.; Ding, Y.; Yin, Y. Reliability of Wide Band Gap Power Electronic Semiconductor and Packaging: A Review. Energies 2022, 15, 6670. [CrossRef]
- I. Iannaccone, C. Sbrana, I. Morelli and S. Strangio, “Power Electronics Based on Wide-Bandgap Semiconductors: Opportunities and Challenges,” in IEEE Access, vol. 9, pp. 139446-139456, 2021. [CrossRef]
- Lee, H.; Smet, V.; Tummala, R. A Review of SiC Power Module Packaging Technologies: Challenges, Advances, and Emerging Issues. IEEE J. Emerg. Sel. Top. Power Electron. 2020, 8, 239–255.
- Chen, J.; Du, X.; Luo, Q.; Zhang, X.; Sun, P.; Zhou, L. A Review of Switching Oscillations of Wide Bandgap Semiconductor Devices. IEEE Trans. Power Electron. 2020, 35, 13182–13199.
- S. J. Bader et al., “Prospects for Wide Bandgap and Ultrawide Bandgap CMOS Devices,” in IEEE Transactions on Electron Devices, vol. 67, no. 10, pp. 4010-4020, Oct. 2020. [CrossRef]
- J. A. Ferreira and P. Wilson, “The Impact of ITRW: How Can WBG Power Semiconductors Break Through?,” in IEEE Open Journal of Power Electronics, vol. 2, pp. 327-335, 2021. [CrossRef]
- I. C. Kizilyalli, Y. A. Xu, E. Carlson, J. Manser and D. W. Cunningham, “Current and future directions in power electronic devices and circuits based on wide band-gap semiconductors,” 2017 IEEE 5th Workshop on Wide Bandgap Power Devices and Applications (WiPDA), Albuquerque, NM, USA, 2017, pp. 417-417. [CrossRef]
- [196] Yuan, X.; Laird, I.; Walder, S. Opportunities, Challenges, and Potential Solutions in the Application of Fast-Switching SiC Power Devices and Converters. IEEE Trans. Power Electron. 2021, 36, 3925–3945.
- Matallana, A.; Ibarra, E.; López, I.; Andreu, J.; Garate, J.I.; Jordà, X.; Rebollo, J. Power Module Electronics in HEV/EV Applications: New Trends in Wide-Bandgap Semiconductor Technologies and Design Aspects. Renew. Sustain. Energy Rev. 2019, 113, 109264.
- Investigation and Review of Challenges in a High-Temperature 30-KVA Three-Phase Inverter Using SiC MOSFETs. IEEE Trans. Ind. Appl. 2018, 54, 2483–2491.
- I. C. Kizilyalli, E. P. Carlson and D. W. Cunningham, “Barriers to the Adoption of Wide-Bandgap Semiconductors for Power Electronics,” 2018 IEEE International Electron Devices Meeting (IEDM), San Francisco, CA, USA, 2018, pp. 19.6.1-19.6.4. [CrossRef]
- X. Yuan, “Application of silicon carbide (SiC) power devices: Opportunities, challenges and potential solutions,” IECON 2017—43rd Annual Conference of the IEEE Industrial Electronics Society, Beijing, China, 2017, pp. 893-900. [CrossRef]
- Z. Zhang, Y. Hu, X. Chen, G. W. Jewell and H. Li, “A Review on Conductive Common-Mode EMI Suppression Methods in Inverter Fed Motor Drives,” in IEEE Access, vol. 9, pp. 18345-18360, 2021. [CrossRef]
- P. Weiss, C. Bauer, R. Jung and K. Berberich, “Double Side Cooled Modules Enable Future Generation of SiC-Traction-Inverters,” PCIM Europe digital days 2021; International Exhibition and Conference for Power Electronics, Intelligent Motion, Renewable Energy and Energy Management, Online, 2021, pp. 1-6.
- E. A. Jones, F. F. Wang and D. Costinett, “Review of commercial GaN power devices and GaN-based converter design challenges”, IEEE J. Emerg. Sel. Topics Power Electron., vol. 4, no. 3, pp. 707-719, Sep. 2016.
- https://us.metoree.com/categories/sic-mosfet/.
- Blaschke, F. The principle of field-orientation as applied to the new transvector closed-loop system for rotating-field machines. Siemens Rev. 1972, 34, 217–220.
- Carbone, L.; Cosso, S.; Kumar, K.; Marchesoni, M.; Passalacqua, M.; Vaccaro, L. Induction Motor Field-Oriented Sensorless Control with Filter and Long Cable. Energies 2022, 15, 1484. [CrossRef]
- J. R. Domínguez, I. Dueñas and S. Ortega-Cisneros, “Discrete-Time Modeling and Control Based on Field Orientation for Induction Motors,” in IEEE Transactions on Power Electronics, vol. 35, no. 8, pp. 8779-8793, Aug. 2020. [CrossRef]
- M. J. Akhtar and R. K. Behera, “Space Vector Modulation for Distributed Inverter-Fed Induction Motor Drive for Electric Vehicle Application,” in IEEE Journal of Emerging and Selected Topics in Power Electronics, vol. 9, no. 1, pp. 379-389, Feb. 2021. [CrossRef]
- I.-J. Jo and J. -W. Choi, “Gopinath Model-Based Voltage Model Flux Observer Design for Field-Oriented Control of Induction Motor,” in IEEE Transactions on Power Electronics, vol. 34, no. 5, pp. 4581-4592, May 2019. [CrossRef]
- I. M. Mehedi, N. Saad, M. A. Magzoub, U. M. Al-Saggaf and A. H. Milyani, “Simulation Analysis and Experimental Evaluation of Improved Field-Oriented Controlled Induction Motors Incorporating Intelligent Controllers,” in IEEE Access, vol. 10, pp. 18380-18394, 2022. [CrossRef]
- M. J. Cheerangal, A. K. Jain and A. Das, “Multiple Fault Tolerant Control Strategy for Rotor Field Oriented Induction Motor Drive Fed From CHB Converter With Redundant Cells,” in IEEE Transactions on Power Electronics, vol. 38, no. 1, pp. 852-861, Jan. 2023. [CrossRef]
- H. Abbasi, M. Ghanbari, R. Ebrahimi and M. Jannati, “IRFOC of Induction Motor Drives Under Open-Phase Fault Using Balanced and Unbalanced Transformation Matrices,” in IEEE Transactions on Industrial Electronics, vol. 68, no. 10, pp. 9160-9173, Oct. 2021. [CrossRef]
- A. Devanshu, M. Singh and N. Kumar, “An Improved Nonlinear Flux Observer Based Sensorless FOC IM Drive With Adaptive Predictive Current Control,” in IEEE Transactions on Power Electronics, vol. 35, no. 1, pp. 652-666, Jan. 2020. [CrossRef]
- M. Shabandokht-Zarami, M. Ghanbari, E. Alibeiki and M. Jannati, “A Modified FOC Strategy With Optimal Rotor Flux for FTC of Star-Connected TPIMDs Against Single-Phase Open Fault,” in IEEE Canadian Journal of Electrical and Computer Engineering, vol. 44, no. 1, pp. 83-93, winter 2021. [CrossRef]
- I. G. Prieto, M. J. Duran, P. Garcia-Entrambasaguas and M. Bermudez, “Field-Oriented Control of Multiphase Drives With Passive Fault Tolerance,” in IEEE Transactions on Industrial Electronics, vol. 67, no. 9, pp. 7228-7238, Sept. 2020. [CrossRef]
- https://www.st.com/en/applications/industrial-motor-control/3-phase-field-oriented-control-foc.
- Białoń, T.; Niestrój, R.; Michalak, J.; Pasko, M. Induction Motor PI Observer with Reduced-Order Integrating Unit. Energies 2021, 14, 4906. [CrossRef]
- Wang, F.; Zhang, Z.; Mei, X.; Rodríguez, J.; Kennel, R. Advanced Control Strategies of Induction Machine: Field Oriented Control, Direct Torque Control and Model Predictive Control. Energies 2018, 11, 120.
- Fnaiech, M.A.; Guzinski, J.; Trabelsi, M.; Kouzou, A.; Benbouzid, M.; Luksza, K. MRAS-Based Switching Linear Feedback Strategy for Sensorless Speed Control of Induction Motor Drives. Energies 2021, 14, 3083. [CrossRef]
- Pal, A.; Das, S.; Chattopadhyay, A. An improved rotor flux space vector based MRAS for field-oriented control of induction motor drives. IEEE Trans. Power Electron. 2018, 33, 5131–5141.
- Dehghan-Azad, E.; Gadoue, S.; Atkinson, D.; Slater, H.; Barrass, P.; Blaabjerg, F. Sensorless control of im based on stator-voltage mras for limp-home ev applications. IEEE Trans. Power Electron. 2018, 33, 1911–1921.
- S. Khadar, H. Abu-Rub and A. Kouzou, “Sensorless Field-Oriented Control for Open-End Winding Five-Phase Induction Motor With Parameters Estimation,” in IEEE Open Journal of the Industrial Electronics Society, vol. 2, pp. 266-279, 2021. [CrossRef]
- E. Hamdi, T. Ramzi, I. Atif and M. F. Mohamed, “Real time implementation of indirect rotor flux oriented control of a five-phase induction motor with novel rotor resistance adaption using sliding mode observer”, J. Franklin Inst., vol. 355, pp. 2112-2141, 2018.
- I. K. Prabhakar, C. Upendra Reddy, P. Kumar and A. K. Singh, “A New Reference Flux Linkage Selection Technique for Efficiency Improvement of Direct Torque Controlled IM Drive,” in IEEE Journal of Emerging and Selected Topics in Power Electronics, vol. 8, no. 4, pp. 3751-3762, Dec. 2020. [CrossRef]
- S. Savarapu, M. Qutubuddin and Y. Narri, “Modified Brain Emotional Controller-Based Ripple Minimization for SVM-DTC of Sensorless Induction Motor Drive,” in IEEE Access, vol. 10, pp. 40872-40887, 2022. [CrossRef]
- I. M. Alsofyani, Y. Bak and K. -B. Lee, “Fast Torque Control and Minimized Sector-Flux Droop for Constant Frequency Torque Controller Based DTC of Induction Machines,” in IEEE Transactions on Power Electronics, vol. 34, no. 12, pp. 12141-12153, Dec. 2019. [CrossRef]
- M. Alsofyani, N. R. N. Idris and K. -B. Lee, “Dynamic Hysteresis Torque Band for Improving the Performance of Lookup-Table-Based DTC of Induction Machines,” in IEEE Transactions on Power Electronics, vol. 33, no. 9, pp. 7959-7970, Sept. 2018. [CrossRef]
- M. H. Holakooie, M. Ojaghi and A. Taheri, “Direct Torque Control of Six-Phase Induction Motor With a Novel MRAS-Based Stator Resistance Estimator,” in IEEE Transactions on Industrial Electronics, vol. 65, no. 10, pp. 7685-7696, Oct. 2018. [CrossRef]
- R. H. Kumar, et. Al., “Review of recent advancements of direct torque control in induction motor drives—a decade of progress”, IET Power Electronics, Vol. 11, No. 1, pp. 1-15, 2018.
- N. El Ouanjli et al., “Modern improvement techniques of direct torque control for induction motor drives—a review,” in Protection and Control of Modern Power Systems, vol. 4, no. 2, pp. 1-12, April 2019. [CrossRef]
- Peter, A. K., Mathew, J., & Gopakumar, K. (2023). A simplified DTC-SVPWM scheme for induction motor drives using a single PI controller. IEEE Transactions on Power Electronics, 38(open in a new window)(1(open in a new window)), 750–761. [CrossRef]
- Benevieri, A.; Maragliano, G.; Marchesoni, M.; Passalacqua, M.; Vaccaro, L. Induction Motor Direct Torque Control with Synchronous PWM. Energies 2021, 14, 5025.
- P. Naganathan and S. Srinivas, “MTPA Associated DTC Methodologies for Enhanced Performance and Energy Savings in Electric Vehicle Mobility With Induction Motor Drive,” in IEEE Transactions on Transportation Electrification, vol. 8, no. 2, pp. 1853-1862, June 2022. [CrossRef]
- Pimkumwong, N.; Wang, M.S. Full-order observer for direct torque control of induction motor based on constant V/F control technique. ISA Trans. 2018, 73, 189–200.
- Ammar, A., Bourek, A. & Benakcha, A. Robust SVM-direct torque control of induction motor based on sliding mode controller and sliding mode observer. Front. Energy 14, 836–849 (2020). [CrossRef]
- E. Hamdi, T. Ramzi, I. Atif and M. F. Mohamed, “Adaptive direct torque control using Luenberger-sliding mode observer for online stator resistance estimation for five-phase induction motor drives”, Elect. Eng., vol. 100, pp. 1639-1649, 2018.
- A. Abdelkarim, K. Aissa, M. Brahim, A. Tarek and A. Younes, “Feedback linearization based sensorless direct torque control using stator flux MRAS-sliding mode observer for induction motor drive”, ISA Trans., vol. 98, pp. 382-392, Mar. 2020.
- V. S. Reddy Chagam and S. Devabhaktuni, “Enhanced Low-Speed Characteristics With Constant Switching Torque-Controller-Based DTC Technique of Five-Phase Induction Motor Drive With FOPI Control,” in IEEE Transactions on Industrial Electronics, vol. 70, no. 11, pp. 10789-10799, Nov. 2023. [CrossRef]
- X. Wu, W. Huang, X. Lin, W. Jiang, Y. Zhao and S. Zhu, “Direct Torque Control for Induction Motors Based on Minimum Voltage Vector Error,” in IEEE Transactions on Industrial Electronics, vol. 68, no. 5, pp. 3794-3804, May 2021. [CrossRef]
- Tiitinen, P.; Surandra, M. The next generation motor control method, DTC direct torque control. In Proceedings of the International Conference on Power Electronics, Drives and Energy Systems for Industrial Growth, New Delhi, India, 8–11 January 1996;Volume 1, pp. 37–43.
- B. Çavuş and M. Aktaş, “MPC-Based Flux Weakening Control for Induction Motor Drive With DTC for Electric Vehicles,” in IEEE Transactions on Power Electronics, vol. 38, no. 4, pp. 4430-4439, April 2023. [CrossRef]
- I. Rodriguez et al., “Latest Advances of Model Predictive Control in Electrical Drives—Part I: Basic Concepts and Advanced Strategies,” in IEEE Transactions on Power Electronics, vol. 37, no. 4, pp. 3927-3942, April 2022. [CrossRef]
- I. H. Arshad, M. A. Abido, A. Salem and A. H. Elsayed, “Weighting Factors Optimization of Model Predictive Torque Control of Induction Motor Using NSGA-II With TOPSIS Decision Making,” in IEEE Access, vol. 7, pp. 177595-177606, 2019. [CrossRef]
- Aziz, A.G.M.A.; Rez, H.; Diab, A.A.Z. Robust Sensorless Model-Predictive Torque Flux Control for High-Performance Induction Motor Drives. Mathematics 2021, 9, 403.
- I. Gonzalez-Prieto, M. Duran, J. Aciego, C. Martin and F. Barrero, “Model predictive control of six-phase induction motor drives using virtual voltage vectors”, IEEE Trans. Ind. Electron., vol. 65, no. 1, pp. 27-37, Jan. 2018.
- Y. Zhou and G. Chen, “Predictive DTC Strategy With Fault-Tolerant Function for Six-Phase and Three-Phase PMSM Series-Connected Drive System,” in IEEE Transactions on Industrial Electronics, vol. 65, no. 11, pp. 9101-9112, Nov. 2018. [CrossRef]
- I. Chebaani, M. Ebeed, W. S. E. Abdellatif, Z. M. S. Elbarbary and N. A. Nouraldin, “Design and Implementation of an Improved Finite-State Predictive Direct Torque Control for Induction Motor With New Weighting Factor Elimination,” in IEEE Access, vol. 11, pp. 58169-58187, 2023. [CrossRef]
- A. Yang and Z. Lu, “Multiscalar Model-Based Predictive Torque Control Without Weighting Factors and Current Sensors for Induction Motor Drives,” in IEEE Journal of Emerging and Selected Topics in Power Electronics, vol. 10, no. 5, pp. 5785-5797, Oct. 2022. [CrossRef]
- T. Wang, Y. Wang, Z. Zhang, Z. Li, C. Hu, and F. Wang, “Comparison and analysis of predictive control of induction motor without weighting factors,” Energy Reports, vol. 9, no. 2, pp. 558–568, Apr. 2023. [CrossRef]
- Wróbel, K.; Serkies, P.; Szabat, K. Model Predictive Base Direct Speed Control of Induction Motor Drive—Continuous and Finite Set Approaches. Energies 2020, 13, 1193. [CrossRef]
- Novak, M.; Xie, H.T.; Dragicevic, T.; Wang, F.X.; Rodríguez, J.; Blaabjerg, F. Optimal Cost Function Parameter Design in Predictive Torque Control (PTC) Using Artificial Neural Networks (ANN). IEEE Trans. Ind. Electron. 2021, 68, 7309–7319.
- Muddineni, V.P.; Bonala, A.K.; Sandepudi, S.R. Grey Relational Analysis-Based Objective Function Optimization for Predictive Torque Control of Induction Machine. IEEE Trans. Ind. Appl. 2021, 57, 835–844.
- Y. Zhang, Z. Yin, W. Li, J. Liu and Y. Zhang, “Adaptive Sliding-Mode-Based Speed Control in Finite Control Set Model Predictive Torque Control for Induction Motors,” in IEEE Transactions on Power Electronics, vol. 36, no. 7, pp. 8076-8087, July 2021. [CrossRef]
- Norambuena, M.; Rodríguez, J.; Zhang, Z.B.; Wang, F.X.; Garcia, C.; Kennel, R. A Very Simple Strategy for High-Quality Performance of AC Machines Using Model Predictive Control. IEEE Trans. Power Electron. 2019, 34, 794–800.
- Mamdouh, M.; Abido, M.A. Efficient Predictive Torque Control for Induction Motor Drive. IEEE Trans. Ind. Electron. 2019, 66, 6757–6767.
- Geyer, T. Algebraic tuning guidelines for model predictive torque and flux control. IEEE Trans. Ind. Appl. 2018, 51, 4464–4475.
- Mohamed Azab, Comparative Study of BLDC Motor Drive with Different Approaches: FCS-Model Predictive Control and Hysteresis Current Control, World Electric. Vehicle. Journal, MDPI. 2022, vol. 13, no. 7: 112, pp. 1-22. MDPI, June 2022. [CrossRef]
- X. Wang, H. Zhang, S. Sun, Y. Gao and B. Jin, “Energy Recovery and Utilization Efficiency Improvement for Motor-Driven System Using Dynamic Energy Distribution Method,” in IEEE Transactions on Vehicular Technology, vol. 71, no. 10, pp. 10327-10336, Oct. 2022. [CrossRef]
- Y. Zhang, W. Yuan, R. Fu and C. Wang, “Design of an Energy-Saving Driving Strategy for Electric Buses,” in IEEE Access, vol. 7, pp. 157693-157706, 2019. [CrossRef]
- Y. Zhang, Y. Zhang, Z. Ai, Y. L. Murphey and J. Zhang, “Energy Optimal Control of Motor Drive System for Extending Ranges of Electric Vehicles,” in IEEE Transactions on Industrial Electronics, vol. 68, no. 2, pp. 1728-1738, Feb. 2021. [CrossRef]
- S. Wang, Q. Zhang, G. Kang, X. Fan, S. Zhang and J. Bao, “An Optimization Method for Improving Efficiency of Electric Propulsion System of Electric Seaplane,” in IEEE Access, vol. 11, pp. 31052-31061, 2023. [CrossRef]
- I. N. Almani, G. A. Hussain and A. A. Zaher, “An Improved Technique for Energy-Efficient Starting and Operating Control of Single Phase Induction Motors,” in IEEE Access, vol. 9, pp. 12446-12462, 2021. [CrossRef]
- V. R. Babu, T. Maity and G. Ramesh, “Speed Control and Optimum Efficiency of Induction Motor Driven Ventilation Fan in Mines,” 2019 IEEE International Conference on Electrical, Computer and Communication Technologies (ICECCT), Coimbatore, India, 2019, pp. 1-4. [CrossRef]
- Golsorkhi, M.S.; Binandeh, H.; Savaghebi, M. Online Efficiency Optimization and Speed Sensorless Control of Single-Phase Induction Motors. Appl. Sci. 2021, 11, 8863. [CrossRef]
- S. Nassiri, M. Labbadi, C. Chatri and M. Cherkaoui, “Optimal Efficiency Controller Design of Pumping Systems,” 2024 American Control Conference (ACC), Toronto, ON, Canada, 2024, pp. 4493-4498. [CrossRef]
- Shukla, N. K., Srivastava, R., & Mirjalili, S. (2022). A hybrid dragonfly algorithm for efficiency optimization of induction motors. Sensors, 22, 2594. [CrossRef]
- Z. Ma and D. Sun, “Energy Recovery Strategy Based on Ideal Braking Force Distribution for Regenerative Braking System of a Four-Wheel Drive Electric Vehicle,” in IEEE Access, vol. 8, pp. 136234-136242, 2020. [CrossRef]
- Q. Xu, F. Wang, X. Zhang and S. Cui, “Research on the Efficiency Optimization Control of the Regenerative Braking System of Hybrid Electrical Vehicle Based on Electrical Variable Transmission,” in IEEE Access, vol. 7, pp. 116823-116834, 2019. [CrossRef]
- S. Dabral, S. Basak and C. Chakraborty, “Regenerative Braking Efficiency Enhancement Using Pole-Changing Induction Motor,” in IEEE Transactions on Transportation Electrification, vol. 10, no. 3, pp. 7580-7590, Sept. 2024. [CrossRef]
- [270] N. B. b. Ahamad, C. -L. Su, X. Zhaoxia, J. C. Vasquez, J. M. Guerrero and C. -H. Liao, “Energy Harvesting From Harbor Cranes With Flywheel Energy Storage Systems,” in IEEE Transactions on Industry Applications, vol. 55, no. 4, pp. 3354-3364, July-Aug. 2019. [CrossRef]
- [271] M. Becker, M. Stender and O. Wallscheid, “Nonlinear Efficiency-Optimal Model Predictive Torque Control of Induction Machines,” in IEEE Journal of Emerging and Selected Topics in Power Electronics, vol. 12, no. 5, pp. 4740-4753, Oct. 2024. [CrossRef]
- https://new.abb.com/drives/dtc.
- https://www.danfoss.com/en/about-danfoss/our-businesses/drives/.
- https://www.deltaww.com/en-US/products/AC-Motor-Drives/ALL/.
- https://www.eaton.com/us/en-us/products/controls-drives-automation-sensors/variable-frequency-drives.html.
- https://www.emotron.com/products/variable-frequency-drives-vdf/.
- https://www.fujielectric.com/products/drives_inverters/ac_drives_lv/index.html.
- https://hitachiacdrive.com/.
- https://www.inomaxtechnology.com/product-category/motion-control/variable-frequency- drives/.
- https://www.invertekdrives.com/.
- https://emea.mitsubishielectric.com/fa/products/drv/inv.
- https://acim.nidec.com/en/drives/control-techniques/Products.
- https://industrial.omron.eu/en/products/variable-speed-drives.
- https://www.rockwellautomation.com/en-gb/products/hardware/allen-bradley/vfd.html.
- https://www.se.com/us/en/product-category/2900-variable-speed-drives/.
- https://www.siemens.com/us/en/products/drives/sinamics-electric-drives.html.
- https://www.toshiba.com/tic/motors-drives.
- https://www.weg.net/catalog/weg/US/en/Drives/Variable-Speed-Drives/c/GLOBAL_WDC_DRV_IF.
- https://www.yaskawa.com/products/drives/industrial-ac-drives.
- https://literature.rockwellautomation.com/idc/groups/literature/documents/td/750-td100_-en-p.pdf.
- https://literature.rockwellautomation.com/idc/groups/literature/documents/wp/drives-wp002_-en-p.pdf.
Disclaimer/Publisher’s Note: The statements, opinions and data contained in all publications are solely those of the individual author(s) and contributor(s) and not of MDPI and/or the editor(s). MDPI and/or the editor(s) disclaim responsibility for any injury to people or property resulting from any ideas, methods, instructions or products referred to in the content. |
© 2025 by the author. Licensee MDPI, Basel, Switzerland. This article is an open access article distributed under the terms and conditions of the Creative Commons Attribution (CC BY) license (https://creativecommons.org/licenses/by/4.0/).
