Submitted:
16 December 2024
Posted:
18 December 2024
You are already at the latest version
Abstract
Keywords:
1. Introduction
2. Results
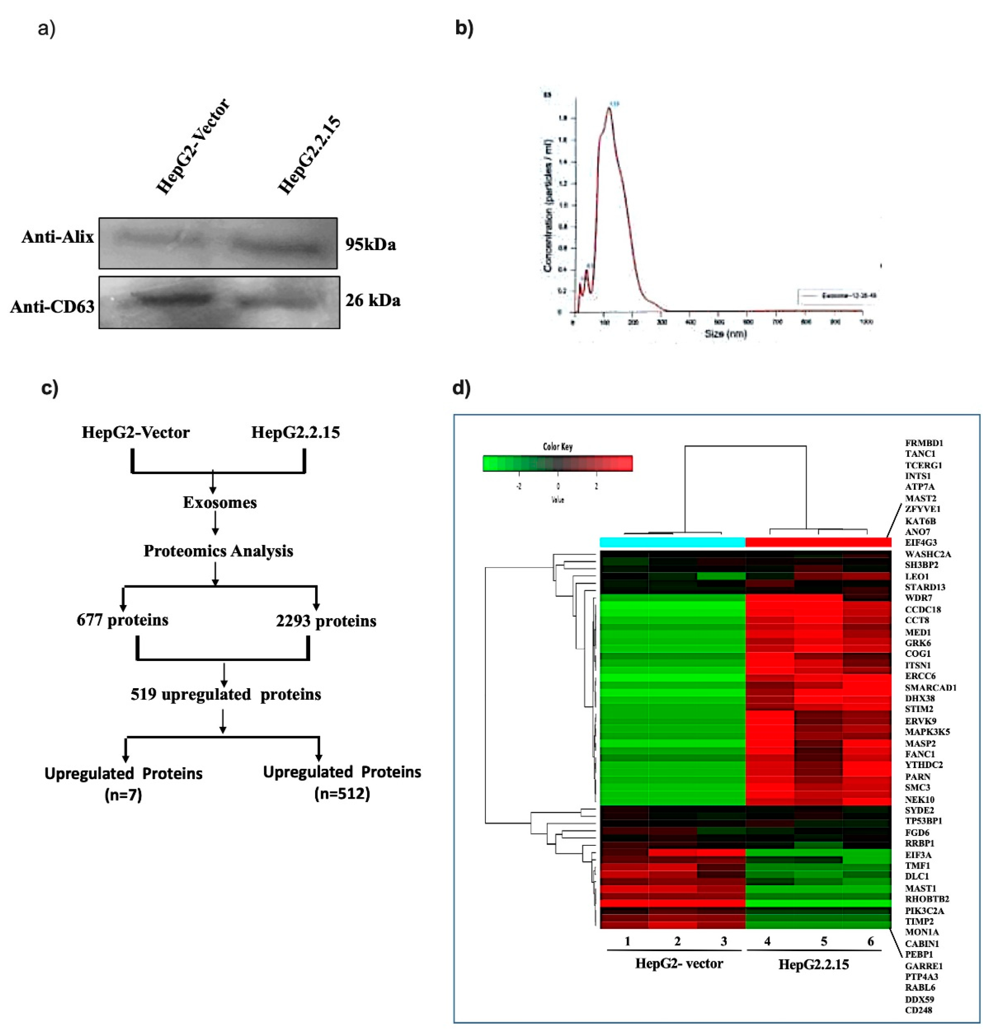
2.1. Comparative Proteome Analysis of EVs Derived from HepG2.2.15 and HepG2-vec Cell Lines
2.2. Pathway Analysis with the EV Enriched Proteins
2.3. Protein-Protein Interaction (PPI) Network Construction and Selection of Hub Genes
2.4. Validation and Determination of Impact of the Hub Genes in HCC
2.5. Transcription Factor (TF)-miRNA-mRNA Interaction Network Analysis and Validation
3. Discusssion
4. Materials and Method
4.1. Maintenance of Cell Lines
4.2. Plasmid Information
4.3. Cell Culture, and Transfection
4.4. Isolation of RNA and Quantitative RT-PCR
4.5. Isolation of EVs
4.6. Isolation of EV Proteins
4.7. Western Blot Analysis
4.8. Proteomics Analysis: Exosomal Protein Quantification and Digestion
4.9. NanoUPLC-MSEacquisition
4.10. Data Processing and Protein Identification
4.11. In Silico Computational Analysis
4.12. Bioinformatics Analysis
4.13. Construction of PPI (protein-protein interaction) and Analysis of Hub Genes
4.14. Survival Analysis and Gene Expression in Liver Cancer
4.15. Prediction of MicroRNAs and Transcription Factors (TFs) Interacting with Hub Genes
4.16. Cell Proliferation
4.17. Statistical Analysis
Supplementary Materials
Author Contributions
Funding
Institutional Review Board Statement
Informed Consent Statement
Data Availability Statement
Acknowledgments
Conflicts of Interest
Abbreviations:
| CHB | Chronic hepatitis B |
| HCC | Hepatocellular carcinoma |
| LC | Liver cirrhosis |
| HBV | Hepatitis B virus |
| MDSC | Monocyte derived suppressor cells |
| NK | Natural killer |
| EV | Extracellular vesicle |
| CAF | Cancer associated fibroblast |
| TF | Transcription factor |
| DE | Differential expression |
| GO | Gene ontology |
| ncRNA | Non-coding RNA |
| RBP | RNA binding protein |
References
- Russo FP, Zanetto A, Pinto E, Battistella S, Penzo B, Burra P, et al. (2022). Hepatocellular Carcinoma in Chronic Viral Hepatitis: Where Do We Stand? Int J Mol Sci. Jan 2;23(1):500.
- Stein LL, Loomba R. (2009). Drug targets in hepatitis B virus infection. Infect Disord Drug Targets. 9(2):105-16. [CrossRef]
- Cho HJ, Cheong JY. (2021). Role of Immune Cells in Patients with Hepatitis B Virus-Related Hepatocellular Carcinoma. Int J Mol Sci. 27;22(15):8011. [CrossRef]
- Sangro B, Sarobe P, Hervás-Stubbs S, Melero I. (2021). Advances in immunotherapy for hepatocellular carcinoma. Nat Rev Gastroenterol Hepatol. 18(8):525-543. [CrossRef]
- Pons F, Varela M, Llovet JM. (2005). Staging systems in hepatocellular carcinoma. HPB (Oxford). 7(1):35-41. [CrossRef]
- Isola AL, Chen S. (2017). EVs: The Messengers of Health and Disease. Curr Neuropharmacol. 15(1):157-165.
- Li Z, Zhang Z, Fang L, Zhao J, Niu Z, Chen H, et al.(2023). Tumor Microenvironment Composition and Related Therapy in Hepatocellular Carcinoma. J Hepatocell Carcinoma.10:2083-2099. [CrossRef]
- Sas Z, Cendrowicz E, Weinhäuser I, Rygiel TP. (2022). Tumor Microenvironment of Hepatocellular Carcinoma: Challenges and Opportunities for New Treatment Options. Int J Mol Sci.23(7):3778. [CrossRef]
- Barile L, Vassalli G. (2017). EVs: Therapy delivery tools and biomarkers of diseases. Pharmacol Ther. 174:63-78.
- Witwer KW, Wolfram J. (2021). Extracellular vesicles versus synthetic nanoparticles for drug delivery. Nat Rev Mater. 6(2):103-106. [CrossRef]
- Van Niel G, D'Angelo G, Raposo G. (2018). Shedding light on the cell biology of extracellular vesicles. Nat Rev Mol Cell Biol. 19(4):213-228. [CrossRef]
- Ghosh S, Bhowmik S, Majumdar S, Goswami A, Chakraborty J, Gupta S, et al. (2020) The exosome encapsulated microRNAs as circulating diagnostic marker for hepatocellular carcinoma with low alpha-fetoprotein. Int J Cancer. 147(10):2934-2947. [CrossRef]
- Wu SC, Kuo PJ, Rau CS, Wu YC, Wu CJ, Lu TH, et al. (2021). Subpopulations of EVs purified via different exosomal markers carry different microRNA contents. Int J Med Sci.18(4):1058-1066.
- Dai J, Su Y, Zhong S, Cong L, Liu B, Yang J, et al. (2020). EVs: key players in cancer and potential therapeutic strategy. Signal Transduct Target Ther. 5(1):145.
- Mashouri L, Yousefi H, Aref AR, Ahadi AM, Molaei F, Alahari SK. (2019). EVs: composition, biogenesis, and mechanisms in cancer metastasis and drug resistance. Mol Cancer.18(1):75. [CrossRef]
- Sandfeld-Paulsen B, Jakobsen KR, Bæk R, Folkersen BH, Rasmussen TR, Meldgaard P, Varming K, Jørgensen MM, Sorensen BS. Exosomal Proteins as Diagnostic Biomarkers in Lung Cancer. J Thorac Oncol. 2016 Oct;11(10):1701-10. [CrossRef]
- Tang Q, Xiao X, Li R, He H, Li S, Ma C. (2022). Recent Advances in Detection for Breast-Cancer-Derived EVs. Molecules. 27(19):6673. [CrossRef]
- Salciccia S, Frisenda M, Bevilacqua G, Gobbi L, Bucca B, Moriconi M, et al. (2023). Exosome Analysis in Prostate Cancer: How They Can Improve Biomarkers' Performance. Curr Issues Mol Biol. 45(7):6085-6096. [CrossRef]
- Fang X, Lan H, Jin K, Qian J. (2023). Pancreatic cancer and EVs: role in progression, diagnosis, monitoring, and treatment. Front Oncol.13:1149551.
- Zhou XL, Xu H, Liu ZB, Wu QC, Zhu RR, Liu JC. (2018). miR-21 promotes cardiac fibroblast-to-myofibroblast transformation and myocardial fibrosis by targeting Jagged1. J Cell Mol Med. 22(8):3816-3824. [CrossRef]
- Xu WX, Wang DD, Zhao ZQ, Zhang HD, Yang SJ, Zhang Q, et al. (2022). Exosomal microRNAs shuttling between tumor cells and macrophages: cellular interactions and novel therapeutic strategies. Cancer Cell Int.22(1):190. [CrossRef]
- Tan S, Tang H, Wang Y, Xie P, Li H, Zhang Z, et al. (2023). Tumor cell-derived EVs regulate macrophage polarization: Emerging directions in the study of tumor genesis and development. Heliyon.9(9):e19296.
- Wang J, Cao D, Yang J. (2020). EVs in Hepatitis B Virus Transmission and Related Immune Response. Tohoku J Exp Med. 252(4):309-320.
- Liu Z, Li Y, Wang Y, Bai X, Zhang Y. (2023). EVs in HBV infection. Clin Chim Acta. 538:65-69.
- Bushweller JH. Targeting transcription factors in cancer - from undruggable to reality. (2019). Nat Rev Cancer. Nov;19(11):611-624. [CrossRef]
- Jia X, Chen J, Megger DA, Zhang X, Kozlowski M, Zhang L, et al. (2017). Label-free Proteomic Analysis of EVs Derived from Inducible Hepatitis B Virus-Replicating HepAD38 Cell Line. Mol Cell Proteomics. 2017 Apr;16(4 suppl 1):S144-S160. doi: 10.1074/mcp.M116.063503. Epub 2017 Feb 27. [CrossRef]
- Wu Q, Glitscher M, Tonnemacher S, Schollmeier A, Raupach J, Zahn T, et al. (2023). Presence of Intact Hepatitis B Virions in EVs. Cell Mol Gastroenterol Hepatol.15(1):237-259.
- Wei, L., Ploss, A. (2021). Hepatitis B virus cccDNA is formed through distinct repair processes of each strand. Nat Commun 12, 1591. [CrossRef]
- Wang T, Zhang H. (2023). Exploring the roles and molecular mechanisms of RNA binding proteins in the sorting of noncoding RNAs into EVs during tumor progression. J Adv Res. S2090-1232(23)00368-5.







| miRNA ID | Target Genes | Experiment | Tissue |
|---|---|---|---|
| hsa-mir-1-3p | MSH6, POLD1, XAB2, PRPF6, MSH3, PDCD11, UTP14A | Proteomics, Microarrays, RNA-Seq, RPF-seq | Liver |
| hsa-let-7b-5p | DHX16, PDCD11, XAB2, MSH6, RNF113A,UTP14A | Proteomics, Microarrays, HITS-CLIP, PAR-CLIP | Liver |
| hsa-mir-124-3p | POLD1, MSH6, PDCD11, UTP14A | Microarrays, HITS-CLIP, RNA-Seq, | Liver |
| hsa-mir-129-2-3p | XAB2, MSH3, MSH6, RNF113A | Microarrays, HITS-CLIP | Liver |
| Primer Name | 5′-3′ sequence |
|---|---|
| PRPF6 F | GTGGAATGACGCCAGGACTGATG |
| PRPF6 R | CATTGATGTCTCCTCCGTGTGTC |
| DHX16 F | CTCGCCGAGAGTACCTGGCTAAG |
| DHX16 R | GGCATGTGGTAGCGATTGGTGGC |
| XAB2 F | GAAGCATCGCTGTGTGACCGACC |
| XAB2 R | GAGAGTGCTGCGTGATGGGCAG |
| RNF113A F | GAAGGCTGCACTGTGGTTCGAC |
| RNF113A R | CTGTGTCCAGCTCATAGACAGC |
| MSH6 F | CAAGTCTCCGGCGCTGAGTGATG |
| MSH6 R | CTCCGTTGAGGTTCTTCGCCTTG |
| PDCD11 F | CAACGGAGGAGTTGTTAGTCTG |
| PDCD11 R | CAGGCTCAGGTGCACAACTCTG |
| POLD1 F | GGGAACTCCTAGCCCTGACT |
| POLD1 R | TTCCGCACTGAGGTCTTCAC |
| TFDP1 F | CTTCATCATCGTCAACACCAGC |
| TFDP1 R | GAACCTGCCGTCGTGATGAACAC |
| TFDP1 Antisense oligo | CCGTTGGCTTCAATTAGACCGGCATC |
Disclaimer/Publisher’s Note: The statements, opinions and data contained in all publications are solely those of the individual author(s) and contributor(s) and not of MDPI and/or the editor(s). MDPI and/or the editor(s) disclaim responsibility for any injury to people or property resulting from any ideas, methods, instructions or products referred to in the content. |
© 2024 by the authors. Licensee MDPI, Basel, Switzerland. This article is an open access article distributed under the terms and conditions of the Creative Commons Attribution (CC BY) license (http://creativecommons.org/licenses/by/4.0/).