Submitted:
09 December 2024
Posted:
10 December 2024
Read the latest preprint version here
Abstract
Keywords:
1. Introduction
1.1. Historical Background
1.2. Recent Observational Developments
1.2.1. Galaxy Surface Brightness Evolution
1.2.2. The Distance Duality Relationship
1.2.3. Angular Diameter Distance
1.2.4. Superabundance of Large Galaxies at High Redshifts
1.2.5. Ionization History
1.2.6. Supermassive Black Holes
1.3. Alternative Cosmological Models
1.3.1. Modification Of Newtonian Dynamics (MOND)
1.3.2. Static Universe Models
1.4. Accounting for Redshift in a Static Universe
1.4.1. Tired Light
- Compton scattering on free electrons
- Gravitational redshift due to gravitational potential wells of galaxies or galaxy clusters along the photon’s path
- General-relativistic transfer of photon energy/mass to the masses distributed along the photon’s path
1.4.2. The Jeans Contraction
1.5. Outline
2. Tired Light Models
2.1. Gravitational Well Redshift
2.2. Thomson Scattering
2.3. Double Compton Scattering
2.4. Primordial Nucleosynthesis
3. The Jeans Contraction
3.1. Possible Candidates for Matter Contraction
3.2. Quantifying the GR Length Contraction Effect
3.3. Evolution of Length Contraction
4. Evaluation
4.1. Evolution of Hubble Parameter with Redshift
4.2. Fit With Observational Data
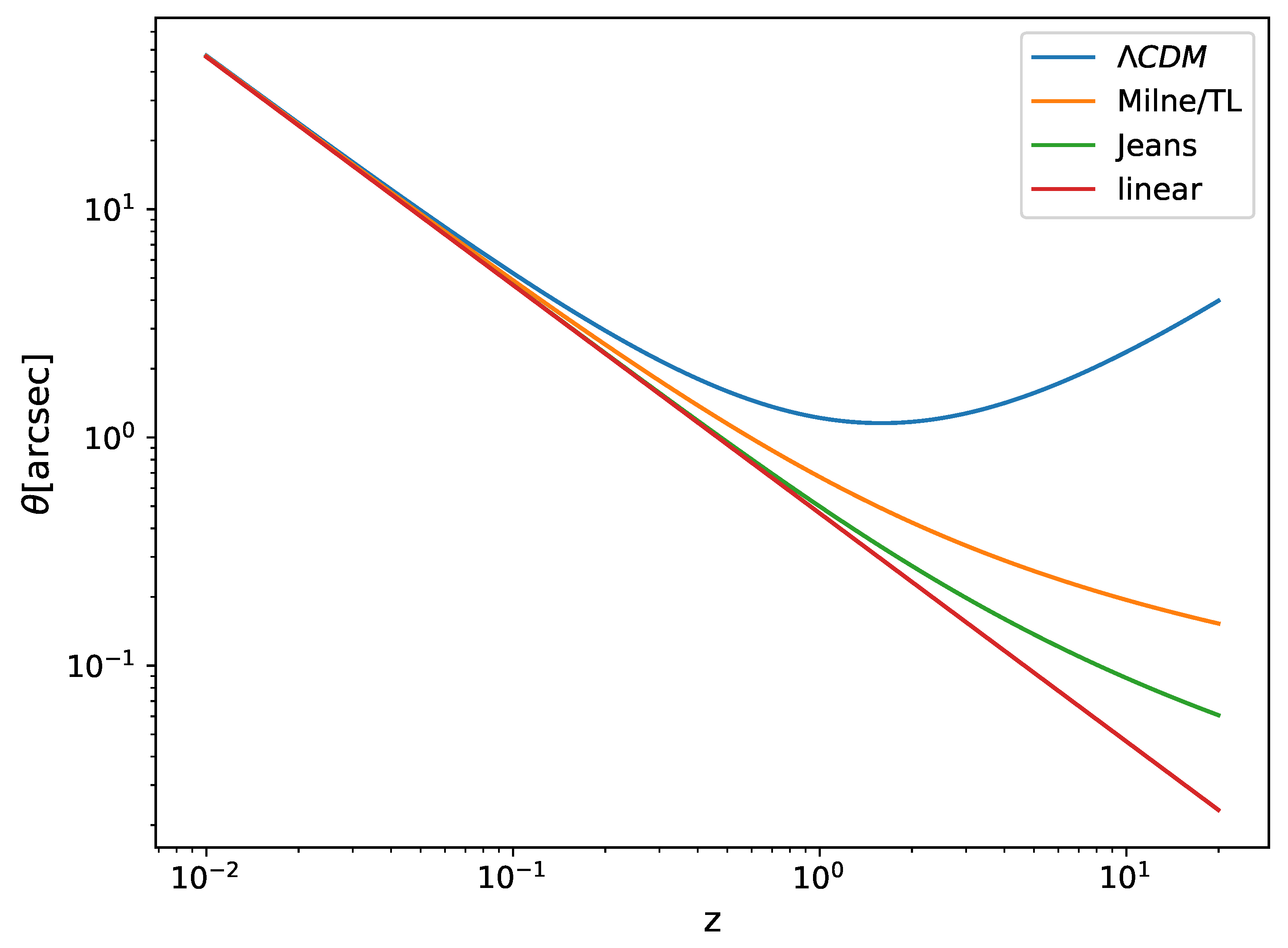
4.2.1. Angular Diameter Distance
4.2.2. Age of Universe
5. Conclusions
Funding
Data Availability Statement
References
- Einstein, A. Cosmological considerations in the general theory of relativity. Sitz. König. Preuss. Akad. 1917, pp. 142–152.
- O’Raifeartaigh, C.; O’Keeffe, M.; Nahm, W.; Mitton, S. Einstein’s 1917 static model of the universe: a centennial review. European Physical Journal H 2017, 42, 431–474. [Google Scholar] [CrossRef]
- Friedman, A. On the Curvature of Space. Gen. Rel. Grav. 1999, 31, 1991–2000. [Google Scholar] [CrossRef]
- Hubble, E. A relation between distance and radial velocity among extra-galactic nebulae. Proceedings of the National Academy of Sciences 1929, 15, 168–173. [Google Scholar] [CrossRef] [PubMed]
- Hoyle, F. On the Origin of the Microwave Background. ApJ 1975, 196, 661–670. [Google Scholar] [CrossRef]
- Perlmutter, S.; Aldering, G.; Goldhaber, G.; Knop, R.A.; Nugent, P.; Castro, P.G.; Deustua, S.; Fabbro, S.; Goobar, A.; Groom, D.E.; et al. Measurements of Ω and Λ from 42 High-Redshift Supernovae. The Astrophysical Journal 1999, 517, 565–586. [Google Scholar] [CrossRef]
- Riess, A.G.; Filippenko, A.V.; Challis, P.; Clocchiatti, A.; Diercks, A.; Garnavich, P.M.; Gilliland, R.L.; Hogan, C.J.; Jha, S.; Kirshner, R.P.; et al. Observational Evidence from Supernovae for an Accelerating Universe and a Cosmological Constant. The Astronomical Journal 1998, 116, 1009–1038. [Google Scholar] [CrossRef]
- Peebles, P.J.E. Status of the LambdaCDM theory: supporting evidence and anomalies. Philosophical Transactions A 2024. [Google Scholar]
- Di Valentino, E.; Mena, O.; Pan, S.; Visinelli, L.; Yang, W.; Melchiorri, A.; Mota, D.F.; Riess, A.G.; Silk, J. In the realm of the Hubble tension - A review of solutions. Classical and Quantum Gravity 2021, 38. [Google Scholar] [CrossRef]
- Tolman, R.C. On the estimation of distances in a curved universe with a non-static line element. Proc, Natl. Acad. Sci. 1930, 16, 511–520. [Google Scholar] [CrossRef]
- Lerner, E.J.; Falomo, R.; Scarpa, R. UV surface brightness of galaxies from the local Universe to z 5. International Journal of Modern Physics D 2014, 23. [Google Scholar] [CrossRef]
- Lerner, E.J. Observations contradict galaxy size and surface brightness predictions that are based on the expanding universe hypothesis. Monthly Notices of the Royal Astronomical Society 2018, 477, 3185–3196. [Google Scholar] [CrossRef]
- Etherington, I. On the definition of distance in general relativity. The London, Edinburgh, and Dublin Philosophical Magazine and Journal of Science. 1933, 15. [Google Scholar] [CrossRef]
- Li, P. Distance Duality Test: The Evolution of Radio Sources Mimics a Nonexpanding Universe. The Astrophysical Journal Letters 2023, 950, L14. [Google Scholar] [CrossRef]
- Lovyagin, N.; Raikov, A.; Yershov, V.; Lovyagin, Y. Cosmological Model Tests with JWST. Galaxies 2022, 10. [Google Scholar] [CrossRef]
- Finkelstein, S.L.; Leung, G.C.K.; Bagley, M.B.; Dickinson, M.; Ferguson, H.C.; Papovich, C.; Akins, H.B.; Arrabal Haro, P.; Davé, R.; Dekel, A.; et al. The Complete CEERS Early Universe Galaxy Sample: A Surprisingly Slow Evolution of the Space Density of Bright Galaxies at z = 8.5–14.5. The Astrophysical Journal Letters 2024, 969, L2. [Google Scholar] [CrossRef]
- Labbé, I.; van Dokkum, P.; Nelson, E.; Bezanson, R.; Suess, K.A.; Leja, J.; Brammer, G.; Whitaker, K.; Mathews, E.; Stefanon, M.; et al. A population of red candidate massive galaxies 600 Myr after the Big Bang. Nature 2023, 616, 266–269. [Google Scholar] [CrossRef]
- Lopez-Corredoira, M.; Melia, F.; Wei, J.J.; Gao, C.Y. Age of massive galaxies at redshift 8. arXiv preprint 2405.12665 2024. [Google Scholar] [CrossRef]
- Melia, F.; Shevchuk, A.S. The R h=ct universe. Monthly Notices of the Royal Astronomical Society 2012, 419, 2579–2586. [Google Scholar] [CrossRef]
- McGaugh, S.S.; Schombert, J.M.; Lelli, F.; Franck, J. Accelerated Structure Formation: The Early Emergence of Massive Galaxies and Clusters of Galaxies. The Astrophysical Journal 2024, 976, 13. [Google Scholar] [CrossRef]
- Sanders, R.H. Forming galaxies with MOND. Monthly Notices of the Royal Astronomical Society 2008, 386, 1588–1596. [Google Scholar] [CrossRef]
- Steinhardt, C.L.; Capak, P.; Masters, D.; Speagle, J.S. The impossible early galaxy problem. The Astrophysical Journal 2016, 824, 21. [Google Scholar] [CrossRef]
- Muñoz, J.B.; Mirocha, J.; Chisholm, J.; Furlanetto, S.R.; Mason, C. Reionization after JWST: a photon budget crisis? MNRAS 2024, 535, L37–L43. [Google Scholar] [CrossRef]
- Melia, F. The cosmic timeline implied by the highest redshift quasars. arXiv preprint 2412.02706 2024. [Google Scholar] [CrossRef]
- Milne, E. World-Structure and the Expansion of the Universe. Zeitschrift für Astrophysik 1933, 6, 1. [Google Scholar] [CrossRef]
- Milgrom, M. A modification of the Newtonian dynamics as a possible alternative to the hidden mass hypothesis. The Astrophysical Journal 1983, 270, 365–370. [Google Scholar] [CrossRef]
- Booth, R. The Exochronous Universe : a static solution to the Einstein field equations. arXiv preprint 2201.13120 2022. [Google Scholar] [CrossRef]
- Hubble, E. The observational approach to cosmology; Oxford University Press, 1937.
- Gupta, R.P. JWST early Universe observations and ΛCDM cosmology. Monthly Notices of the Royal Astronomical Society 2023, 524, 3385–3395. [Google Scholar] [CrossRef]
- Zwicky, F. On the Redshift of Spectral Lines Through Interstellar Space. Proceedings of the National Academy of Sciences 1929, 15, 773–779. [Google Scholar] [CrossRef]
- Jeans, J. Contributions to a British Association Discussion on the Evolution of the Universe. Nature 1931, 128, 722–722. [Google Scholar] [CrossRef]
- Tashiro, H. CMB spectral distortions and energy release in the early Universe. Progress of Theoretical and Experimental Physics 2014, 2014. [Google Scholar] [CrossRef]
- Lemaître, G. The Beginning of the World from the Point of View of Quantum Theory. Nature 1931, 127, 706. [Google Scholar] [CrossRef]
- Aghanim, N.; Akrami, Y.; Ashdown, M.; Aumont, J.; Baccigalupi, C.; Ballardini, M.; Banday, A.J.; Barreiro, R.B.; Bartolo, N.; Basak, S.; Planck 2018 results:, VI.; et al. Cosmological parameters. Astronomy and Astrophysics 2020, 641. [Google Scholar] [CrossRef]
- Chou, C.; Hume, D.; Rosenband, T.; Wineland, D. Optical Clocks and Relativity. Science 2010, 329, 1628–1630. [Google Scholar] [CrossRef] [PubMed]
- Finkelstein, S.L.; Bagley, M.B.; Ferguson, H.C.; Wilkins, S.M.; Kartaltepe, J.S.; Papovich, C.; Yung, L.Y.A.; Arrabal Haro, P.; Behroozi, P.; Dickinson, M.; et al. CEERS Key Paper. I. An Early Look into the First 500 Myr of Galaxy Formation with JWST. The Astrophysical Journal Letters 2023, 946, L13. [Google Scholar] [CrossRef]
- Melia, F. The Cosmic Timeline Implied by the JWST Reionization Crisis. arXiv preprint 2024. [Google Scholar] [CrossRef]
- Will, C.M. The confrontation between general relativity and experiment. Living Reviews in Relativity 2014, 17. [Google Scholar] [CrossRef]







Disclaimer/Publisher’s Note: The statements, opinions and data contained in all publications are solely those of the individual author(s) and contributor(s) and not of MDPI and/or the editor(s). MDPI and/or the editor(s) disclaim responsibility for any injury to people or property resulting from any ideas, methods, instructions or products referred to in the content. |
© 2024 by the authors. Licensee MDPI, Basel, Switzerland. This article is an open access article distributed under the terms and conditions of the Creative Commons Attribution (CC BY) license (http://creativecommons.org/licenses/by/4.0/).