Submitted:
19 November 2024
Posted:
20 November 2024
You are already at the latest version
Abstract
Retrofitting has been identified as a feasible way to improve energy efficiency and reduce carbon emissions. This has generated interest in researching the critical success factors (CSFs) for residential building energy retrofitting (BER). However, the fragmented and interdisciplinary nature of this research area necessitates this scoping review. Adhering to Arksey and O’Malley’s framework and the PRISMA-ScR guideline, we synthesised existing empirical studies on the CSFs for residential BER and examined how they were analysed. The analysis of the included studies revealed seven overarching themes of CSFs: project-related, contract-related, stakeholder-related, team-related, financial-related, regulation-related, and material/technology-related. Notably, stakeholder-related, project-related, regulation-related, and financial-related CSFs were the most frequently highlighted across the studies. The review also examined publication trends, types, and geographical focus, and found growing interest in this topic among authors in China, Germany, Saudi Arabia, the UK, and Europe. The proposed application of Fuzzy-set Qualitative Comparative Analysis (fs-QCA) encourages further research to understand how combinations of factors can drive retrofitting success across varied contexts. The findings can guide regulatory bodies, construction professionals, and project managers in developing customised solutions and enabling homeowners to implement retrofitting initiatives confidently, thereby advancing residential BER research and practice.
Keywords:
1. Introduction
2. Materials and Methods
2.1. Definition of Research Questions
2.2. Literature Search Strategy
2.3. Screening and Selection of Past Studies
2.4. Data Charting
2.5. Collation, Summarisation, and Reporting of Results
3.1. Selection of Selected Studies

3.2. Characteristics of Selected Studies
3.2.1. Annual Publications on CSFs for Residential BER
3.2.2. Analysis of Publication Type and Names
3.2.3. Analysis of Selected Publications by Country or Region of Focus

3.2.4. Analysis of Selected Publications by Research Methods
4. Discussion
4.1. CSFs
4.1.1. Project-Related Factors
4.1.2. Contract-Related Factors
4.1.3. Stakeholder-Related Factors
4.1.4. Team-Related Factors
4.1.5. Financial-Related Factors
4.1.6. Regulation-Related Factors
4.1.7. Material/Technology-Related Factors
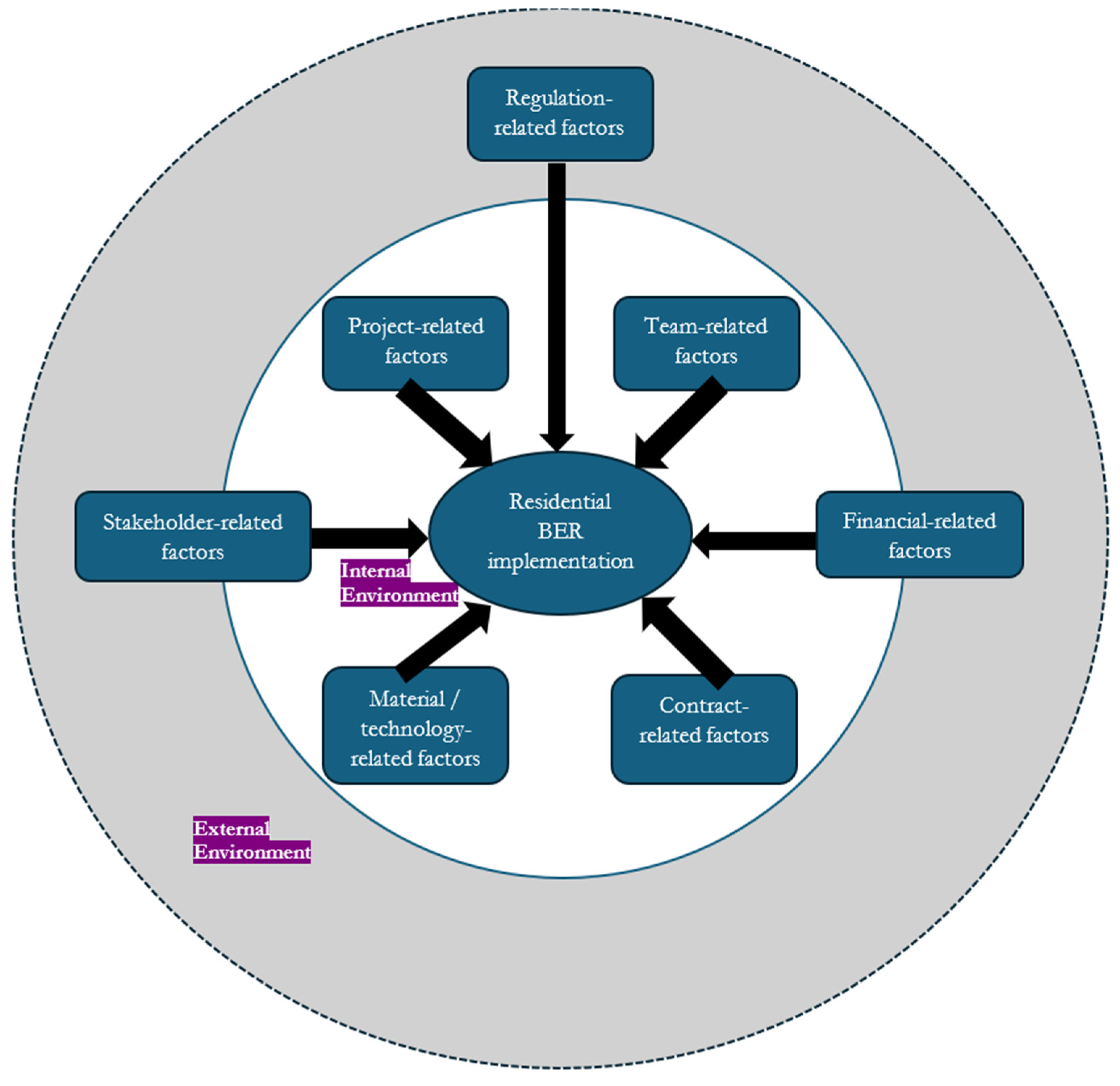
4.2. Conceptual Framework of CSFs for Residential BER Implementation

4.3. Methodologies for CSFs Analysis
5. Conclusions
Author Contributions
Funding
Conflicts of Interest
References
- Fei, W.; Opoku, A.; Agyekum, K.; Oppon, J.A.; Ahmed, V.; Chen, C.; Lok, K.L. The Critical Role of the Construction Industry in Achieving the Sustainable Development Goals (SDGs): Delivering Projects for the Common Good. Sustainability 2021, 13, 9112. [Google Scholar] [CrossRef]
- Berndes G, Abt B, Asikainen A, Cowie A, Dale V, Egnell G; et al. Forest biomass, carbon neutrality and climate change mitigation. European Forest Institute; 2016 Oct. (From Science to Policy). Available from: https://www.efi.int/publications-bank/forest-biomass-carbon-neutrality-and-climate-change-mitigation.
- United Nations. The race to zero emissions, and why the world depends on it. 2020. Available from: https://www.un.org/en/story/2020/12/1078612.
- Ogbonna, C.G.; Nwachi, C.C.; Okeoma, I.O.; Fagbami, O.A. Understanding Nigeria’s transition pathway to carbon neutrality using the Multilevel Perspective. Carbon Neutrality 2023, 2, 1–21. [Google Scholar] [CrossRef]
- Vaidyanathan, G. Scientists cheer India’s ambitious carbon-zero climate pledge. Nature 2021. [Google Scholar] [CrossRef] [PubMed]
- Zhang, M.; Zhou, S.; Wang, Q.; Liu, L.; Zhou, D. Will the carbon neutrality target impact China's energy security? A dynamic Bayesian network model. Energy Econ. 2023, 125. [Google Scholar] [CrossRef]
- Peiris, S.; Lai, J.H.; Kumaraswamy, M.M.; Hou, H. (. Smart retrofitting for existing buildings: State of the art and future research directions. J. Build. Eng. 2023, 76. [Google Scholar] [CrossRef]
- United States Environmental Protection Agency. Smart Growth and Preservation of Existing and Historic Buildings. 2023. Available from: https://www.epa.gov/smartgrowth/smart-growth-and-preservation-existing-and-historic-buildings#:~:text=A new%2C green%2C energy-efficient office building that includes, lost in demolishing a comparable existing building.
- Tan, Y.; Liu, G.; Zhang, Y.; Shuai, C.; Shen, G.Q. Green retrofit of aged residential buildings in Hong Kong: A preliminary study. Build. Environ. 2018, 143, 89–98. [Google Scholar] [CrossRef]
- Madushika, U.G.D.; Ramachandra, T.; Karunasena, G.; Udakara, P.A.D.S. Energy Retrofitting Technologies of Buildings: A Review-Based Assessment. Energies 2023, 16, 4924. [Google Scholar] [CrossRef]
- Mayer, Z.; Volk, R.; Schultmann, F. Analysis of financial benefits for energy retrofits of owner-occupied single-family houses in Germany. Build. Environ. 2022, 211. [Google Scholar] [CrossRef]
- Pivo, G. & Fisher J. Investment returns from responsible property investments: Energy efficient, transit-oriented and urban regeneration office properties in the US from 1998–2008. Responsible Property Investing Center. Boston, MA; 2009. Available from: http://www.responsibleproperty.net/assets/files/pivo_fisher_investmentreturnsfromrpi3_3_09.pdf.
- Payne, J. , Downy, F., & Weatherall D. Capturing the “multiple benefits” of energy efficiency in practice: The UK example. 2015, 229–238. Available from: https://energysavingtrust.org.uk/sites/default/files/reports/1-424-15_Payne.pdf.
- Liang, X.; Shen, G.Q.; Guo, L. Improving Management of Green Retrofits from a Stakeholder Perspective: A Case Study in China. Int. J. Environ. Res. Public Heal. 2015, 12, 13823–13842. [Google Scholar] [CrossRef] [PubMed]
- Xu, P.; Chan, E.H.-W.; Qian, Q.K. Success factors of energy performance contracting (EPC) for sustainable building energy efficiency retrofit (BEER) of hotel buildings in China. Energy Policy 2011, 39, 7389–7398. [Google Scholar] [CrossRef]
- Jagarajan R, Abdullah @ Mohd Asmoni MN, YM Lee J, Jaafar MN. An Overview of Green Retrofitting Implementation in Non Residential Existing Buildings. J Teknol. 2015, 73. https://journals.utm.my/index.php/jurnalteknologi/article/view/4324.
- Low, S.P.; Gao, S.; Tay, W.L. Comparative study of project management and critical success factors of greening new and existing buildings in Singapore. Struct. Surv. 2014, 32, 413–433. [Google Scholar] [CrossRef]
- Sang, P.; Yao, H. Exploring Critical Success Factors for Green Housing Projects: An Empirical Survey of Urban Areas in China. Adv. Civ. Eng. 2019, 2019. [Google Scholar] [CrossRef]
- Shen, L.; Tang, L.; Mu, Y. Critical success factors and collaborative governance mechanism for the transformation of existing residential buildings in urban renewal: From a social network perspective. Heliyon 2024, 10, e27672. [Google Scholar] [CrossRef] [PubMed]
- Peters, M.D.J.; Marnie, C.; Colquhoun, H.; Garritty, C.M.; Hempel, S.; Horsley, T.; Langlois, E.V.; Lillie, E.; O’brien, K.K.; Tunçalp; et al. Scoping reviews: Reinforcing and advancing the methodology and application. Syst. Rev. 2021, 10, 1–6. [Google Scholar] [CrossRef]
- Frimpong, S.; Sunindijo, R.Y.; Wang, C.C.; Boadu, E.F.; Dansoh, A.; Fagbenro, R.K. A scoping review of research on mental health conditions among young construction workers. Constr. Innov. [CrossRef]
- Hayashi, H.; Li, Y.; Sussman, D.D.; Okuzono, S.; Viswanath, K.; Kawachi, I. A Scoping Review of Interventions to Improve Occupational Safety and Health of Construction Workers. Am. J. Heal. Promot. 2023, 37, 1162–1170. [Google Scholar] [CrossRef]
- Dey, S.; Veerendra, G.T.N.; Aparna, O. A systematic analysis of retrofitting tools in the residential buildings to improve the energy performances by using the STAAD Pro Software. Innov. Infrastruct. Solutions 2023, 8, 1–34. [Google Scholar] [CrossRef]
- Kitsopoulou, A.; Ziozas, N.; Iliadis, P.; Bellos, E.; Tzivanidis, C.; Nikolopoulos, N. Energy performance analysis of alternative building retrofit interventions for the four climatic zones of Greece. J. Build. Eng. 2024, 87. [Google Scholar] [CrossRef]
- Weerasinghe, L.; Darko, A.; Chan, A.P.; Blay, K.B.; Edwards, D.J. Measures, Benefits, and Challenges to Retrofitting Existing Buildings to Net Zero Carbon: A Comprehensive Review. J. Build. Eng. 2024, 94. [Google Scholar] [CrossRef]
- Lakhiar, M.T.; Sanmargaraja, S.; Olanrewaju, A.; Lim, C.H.; Ponniah, V.; Mathalamuthu, A.D. Energy retrofitting strategies for existing buildings in Malaysia: A systematic review and bibliometric analysis. Environ. Sci. Pollut. Res. 2024, 31, 12780–12814. [Google Scholar] [CrossRef]
- Monis, M. , & Rastogi A. A review of passive design strategies for improving building energy performance. International Journal of Multidisciplinary Innovative Research. 2022 Aug 29;2(1):43–50. Available from: https://ijmir.org/doc/Vol-2-No-1-2022/Paper 7_Mohd Monis_Architecture_43-50_A Review of Passive Design.pdf.
- He, Q.; Zhao, H.; Shen, L.; Dong, L.; Cheng, Y.; Xu, K. Factors Influencing Residents’ Intention toward Green Retrofitting of Existing Residential Buildings. Sustainability 2019, 11, 4246. [Google Scholar] [CrossRef]
- Huang, C.; Ma, J.; Song, K. Homeowners’ Willingness to Make Investment in Energy Efficiency Retrofit of Residential Buildings in China and Its Influencing Factors. Energies 2021, 14, 1260. [Google Scholar] [CrossRef]
- Pappas, I.O.; Woodside, A.G. Fuzzy-set Qualitative Comparative Analysis (fsQCA): Guidelines for research practice in Information Systems and marketing. Int. J. Inf. Manag. 2021, 58. [Google Scholar] [CrossRef]
- Gough, D.; Oliver, S.; Thomas, J. An introduction to systematic reviews (2nd Edition). Psychol. Teach. Rev. 2017, 23, 95–96. [Google Scholar] [CrossRef]
- Peters, M.D.J.; Godfrey, C.M.; Khalil, H.; McInerney, P.; Parker, D.; Soares, C.B. Guidance for conducting systematic scoping reviews. JBI Evidence Implementation 2015, 13, 141–146. [Google Scholar] [CrossRef] [PubMed]
- Whittemore, R.; Knafl, K. The integrative review: Updated methodology. J. Adv. Nurs. 2005, 52, 546–553. [Google Scholar] [CrossRef]
- Arksey, H.; O’Malley, L. Scoping studies: Towards a methodological framework. Int. J. Soc. Res. Methodol. 2005, 8, 19–32. [Google Scholar] [CrossRef]
- Tricco, A. C.; Lillie, E.; Zarin, W.; O’Brien, K. K.; Colquhoun, H.; Levac, D.; Moher, D.; Peters, M. D. J.; Horsley, T.; Weeks, L.; et al. PRISMA Extension for Scoping Reviews (PRISMA-ScR): Checklist and Explanation. Ann Intern Med 2018, 169, 467–473. [Google Scholar] [CrossRef] [PubMed]
- Munn, Z.; Peters, M.D.J.; Stern, C.; Tufanaru, C.; McArthur, A.; Aromataris, E. Systematic Review or Scoping Review? Guidance for Authors When Choosing between a Systematic or Scoping Review Approach. BMC Med. Res. Methodol. 2018, 18, 143. [Google Scholar] [CrossRef] [PubMed]
- Daudt, H.M.; van Mossel, C.; Scott, S.J. Enhancing the scoping study methodology: A large, inter-professional team’s experience with Arksey and O’Malley’s framework. BMC Med Res. Methodol. 2013, 13, 48–48. [Google Scholar] [CrossRef]
- Lockwood C, Munn Z, Porritt K. Qualitative research synthesis. Int J Evid Based Healthc. 2015 Sep;13(3):179–87. Available from: https://journals.lww.com/01787381-201509000-00010.
- Armijo A, Elguezabal P, Lasarte N, Weise M. A Methodology for the Digitalization of the Residential Building Renovation Process through OpenBIM-Based Workflows. Applied Sciences. 2021 Nov 5;11(21):10429. Available from: https://www.mdpi.com/2076-3417/11/21/10429.
- Galvin, R. Do housing rental and sales markets incentivise energy-efficient retrofitting of western Germany’s post-war apartments? Challenges for property owners, tenants, and policymakers. Energy Effic. 2023, 16, 1–24. [Google Scholar] [CrossRef] [PubMed]
- Gaspari J, Antonini E, Marchi L. Enabling technologies to support energy transition in social housing. TECHNE - Journal of Technology for Architecture and Environment. 2023, 25, 143–152 https://oajfupressnet/indexphp/techne/article/view/13622.
- Groh, A.; Kuhlwein, H.; Bienert, S. Does Retrofitting Pay Off? An Analysis of German Multifamily Building Data. J. Sustain. Real Estate 2022, 14, 95–112. [Google Scholar] [CrossRef]
- He, Q.; Zhao, H.; Shen, L.; Dong, L.; Cheng, Y.; Xu, K. Factors Influencing Residents’ Intention toward Green Retrofitting of Existing Residential Buildings. Sustainability 2019, 11, 4246. [Google Scholar] [CrossRef]
- He, Q.; Hossain, U.; Ng, S.T.; Skitmore, M.; Augenbroe, G. A cost-effective building retrofit decision-making model – Example of China’s temperate and mixed climate zones. J. Clean. Prod. 2020, 280, 124370. [Google Scholar] [CrossRef]
- Howden-Chapman, P.; Crane, J.; Matheson, A.; Viggers, H.; Cunningham, M.; Blakely, T.; O’dea, D.; Cunningham, C.; Woodward, A.; Saville-Smith, K.; et al. Retrofitting houses with insulation to reduce health inequalities: Aims and methods of a clustered, randomised community-based trial. Soc. Sci. Med. 2005, 61, 2600–2610. [Google Scholar] [CrossRef] [PubMed]
- Huang, M.-Q.; Lin, R.-J. Evolutionary Game Analysis of Energy-Saving Renovations of Existing Rural Residential Buildings from the Perspective of Stakeholders. Sustainability 2022, 14, 5723. [Google Scholar] [CrossRef]
- Hwang, B.-G.; Zhu, L.; Ming, J.T.T. Factors Affecting Productivity in Green Building Construction Projects: The Case of Singapore. J. Manag. Eng. 2017, 33. [Google Scholar] [CrossRef]
- Jagarajan R, Abdullah Mohd Asmoni MN, Mohammed AH, Jaafar MN, Lee Yim Mei J, Baba M. Green retrofitting – A review of current status, implementations and challenges. Renewable and Sustainable Energy Reviews. 2017, 67, 1360–1368.
- Jia, L. Mitigating the Risks in Energy Retrofits of Residential Buildings in China. Arch. Built Environ. 2021, 1–252. [Google Scholar] [CrossRef]
- Krarti, M.; Dubey, K.; Howarth, N. Evaluation of building energy efficiency investment options for the Kingdom of Saudi Arabia. Energy 2017, 134, 595–610. [Google Scholar] [CrossRef]
- Liu, W.; Zhang, J.; Bluemling, B.; Mol, A.P.; Wang, C. Public participation in energy saving retrofitting of residential buildings in China. Appl. Energy 2015, 147, 287–296. [Google Scholar] [CrossRef]
- Madushika, U.; Lu, W. Green retrofitting application in developing economies: State of the art and future research directions. Energy Build. 2023, 301. [Google Scholar] [CrossRef]
- Martin, R.; Arthur, T.; Jonathan, V.; Mathieu, T.; Enora, G.; Robin, G. SHAPE: A temporal optimization model for residential buildings retrofit to discuss policy objectives. Appl. Energy 2024, 361. [Google Scholar] [CrossRef]
- Mejjaouli, S. Toward ZEB: A Mathematical Programing-, Simulation-, and AHP-Based Comprehensive Framework for Building Retrofitting. Applied Sciences. 2022, 12, 2241. https://www.mdpi.com/2076–3417/12/4/2241. [Google Scholar] [CrossRef]
- Monna, S.; Juaidi, A.; Abdallah, R.; Albatayneh, A.; Dutournie, P.; Jeguirim, M. Towards Sustainable Energy Retrofitting, a Simulation for Potential Energy Use Reduction in Residential Buildings in Palestine. Energies 2021, 14, 3876. [Google Scholar] [CrossRef]
- Mukhtar, M.; Ameyaw, B.; Yimen, N.; Zhang, Q.; Bamisile, O.; Adun, H.; Dagbasi, M. Building Retrofit and Energy Conservation/Efficiency Review: A Techno-Environ-Economic Assessment of Heat Pump System Retrofit in Housing Stock. Sustainability 2021, 13, 983. [Google Scholar] [CrossRef]
- Ohene, E.; Hsu, S.-C.; Chan, A.P. Feasibility and retrofit guidelines towards net-zero energy buildings in tropical climates: A case of Ghana. Energy Build. 2022, 269, 112252. [Google Scholar] [CrossRef]
- Pardo-Bosch, F.; Cervera, C.; Ysa, T. Key aspects of building retrofitting: Strategizing sustainable cities. J. Environ. Manag. 2019, 248, 109247. [Google Scholar] [CrossRef] [PubMed]
- Peel, J.; Ahmed, V.; Saboor, S. An investigation of barriers and enablers to energy efficiency retrofitting of social housing in London. Constr. Econ. Build. 2020, 20, 127–149. [Google Scholar] [CrossRef]
- Soulios, V.; Hansen, E.J.d.P.; Peuhkuri, R. Hygrothermal simulation assessment of internal insulation systems for retrofitting a historic Danish building. MATEC Web Conf. 2019, 282, 02049. [Google Scholar] [CrossRef]
- Su, Y.; Jin, Q.; Zhang, S.; He, S. A review on the energy in buildings: Current research focus and future development direction. Heliyon 2024, 10, e32869. [Google Scholar] [CrossRef]
- Wang, P.; Ji, C.; Yu, P.; Huang, L. A procedure set to construct the optimal energy saving retrofit strategy for old residential buildings in China. J. Renew. Sustain. Energy 2023, 15. [Google Scholar] [CrossRef]
- Wenninger, S.; Karnebogen, P.; Lehmann, S.; Menzinger, T.; Reckstadt, M. Evidence for residential building retrofitting practices using explainable AI and socio-demographic data. Energy Rep. 2022, 8, 13514–13528. [Google Scholar] [CrossRef]
- Wierzba, A.L.; Morgenstern, M.A.; Meyer, S.A.; Ruggles, T.H.; Himmelreich, J. A study to optimize the potential impact of residential building energy audits. Energy Effic. 2011, 4, 587–597. [Google Scholar] [CrossRef]
- Wu, Z.; Ding, Y.; Zhang, N.; Gong, X.; Luo, X.; Jin, Y. Feasibility analysis of retrofitting existing residential towards the EnerPHit standard in HSCW zone: A case study in Guilin, China. Energy Build. 2023, 298. [Google Scholar] [CrossRef]
- Xie, Y.; Liu, Y. Tripartite Evolutionary Game Analysis of Stakeholder Decision-Making Behavior in Energy-Efficient Retrofitting of Office Buildings. Sustainability 2022, 14, 11697. [Google Scholar] [CrossRef]
- Almomani, A.; Almeida, R.M.S.F.; Vicente, R.; Barreira, E. Critical Review on the Energy Retrofitting Trends in Residential Buildings of Arab Mashreq and Maghreb Countries. Buildings 2024, 14, 338. [Google Scholar] [CrossRef]
- Chung-Camargo, K.; González, J.; Austin, M.C.; Carpino, C.; Mora, D.; Arcuri, N. Advances in Retrofitting Strategies for Energy Efficiency in Tropical Climates: A Systematic Review and Analysis. Buildings 2024, 14, 1633. [Google Scholar] [CrossRef]
- IEA. Energy Performance of Buildings Directive - EPBD (2002/91/EC). 2019.
- Ayat, M.; Malikah; Kang, C. W. Effects of the COVID-19 pandemic on the construction sector: A systemized review. Eng. Constr. Arch. Manag. 2021, 30, 734–754. [Google Scholar] [CrossRef]
- Raynaud, M.; Goutaudier, V.; Louis, K.; Al-Awadhi, S.; Dubourg, Q.; Truchot, A.; Brousse, R.; Saleh, N.; Giarraputo, A.; Debiais, C.; et al. Impact of the COVID-19 pandemic on publication dynamics and non-COVID-19 research production. BMC Med Res. Methodol. 2021, 21, 1–10. [Google Scholar] [CrossRef] [PubMed]
- Global Energy Review 2021—Analysis—IEA. Available online: https://www.iea.org/reports/global-energy-review-2021 (accessed on 8 July 2021).
- Xie, Y.; Liu, Y. Tripartite Evolutionary Game Analysis of Stakeholder Decision-Making Behavior in Energy-Efficient Retrofitting of Office Buildings. Sustainability 2022, 14, 11697. [Google Scholar] [CrossRef]
- Liang, X.; Shen, G.Q.; Guo, L. Improving Management of Green Retrofits from a Stakeholder Perspective: A Case Study in China. Int. J. Environ. Res. Public Heal. 2015, 12, 13823–13842. [Google Scholar] [CrossRef] [PubMed]
- He, Q.; Hossain, U.; Ng, S.T.; Skitmore, M.; Augenbroe, G. A cost-effective building retrofit decision-making model – Example of China’s temperate and mixed climate zones. J. Clean. Prod. 2020, 280, 124370. [Google Scholar] [CrossRef]
- Mathai, A.M.; Provost, S.B.; Haubold, H.J. Multivariate Statistical Analysis in the Real and Complex Domains; Cham: Springer International Publishing; 2022. Available from: https://link.springer.com/10.1007/978-3-030-95864-0.
- Beran, T.N.; Violato, C. Structural equation modeling in medical research: A primer. BMC Res. Notes 2010, 3, 267–267. [Google Scholar] [CrossRef] [PubMed]
- Vis, B. The Comparative Advantages of fsQCA and Regression Analysis for Moderately Large-N Analyses. Sociol. Methods Res. 2012, 41, 168–198. [Google Scholar] [CrossRef]
- Vatrapu, R.; Mukkamala, R.R.; Hussain, A.; Flesch, B. Social Set Analysis: A Set Theoretical Approach to Big Data Analytics. IEEE Access 2016, 4, 2542–2571. [Google Scholar] [CrossRef]
- Sharma, S.K.; Mohapatra, S.; Sharma, R.C.; Alturjman, S.; Altrjman, C.; Mostarda, L.; Stephan, T. Retrofitting Existing Buildings to Improve Energy Performance. Sustainability 2022, 14, 666. [Google Scholar] [CrossRef]





| Database | Keywords and Search strings |
|---|---|
| Scopus (32) | (ALL(“energy retrofitting” OR “energy-efficient retrofitting” OR “energy retrofit” OR “deep energy retrofit” OR “sustainable building retrofit”) AND TITLE-ABS-KEY (“residential buildings” OR “housing” OR “dwellings” OR “residence”) AND TITLE-ABS-KEY (“critical success factors” OR “csf*” OR “success factors” OR “key factors” OR “enablers”)) AND ( LIMIT-TO (LANGUAGE, “English”)) |
| Web of Science (11) | ALL=(building retrofit*) AND ALL=(“residential buildings” or “dwellings”) AND ALL=(“key factor” or “success factors” or “critical success factors” or enablers) AND ALL=(energy retrofit*) |
| Google Scholar (67) | “Critical success factors” and “residential buildings” or “homes” or “housing” and “energy retrofit*” |
| Additional literature found via Google search (27) | What are the CSFs for building energy retrofit implementation? |
| Inclusion | Exclusion |
|---|---|
| Studies focused on residential BER. | Studies not focused on residential buildings. |
| Studies that analysed CSF (quantitatively or qualitatively, or mixed methods). | Research focused solely on different aspects of BER (e.g., energy conservation, energy efficiency, cost analysis) without a clear emphasis on CSFs. |
| Studies conducted in different climates. | Viewpoints and editorials that lack empirical data or systematic analysis related to CSFs. |
| Studies whose full texts were available online to ensure comprehensive data extraction. | |
| Studies written in the English Language. |
| S/N | Publication | Publication type | Research purpose | Region / Country of origin | Research method | Results |
|---|---|---|---|---|---|---|
| 1 | Armijo et al. [39] | Conference paper | To describe the OpenBIM methodology applied to transform the implicit knowledge from the stakeholders involved in the building renovation process, not structured enough for automation, into an OpenBIM digital process based on the BIM standards. | Europe | Qualitative(Clustered, randomised community-based trial) | Insulating houses led to improved indoor temperatures and health outcomes, reducing health inequalities among low-income communities. |
| 2 | Galvin [40] | Journal article | To investigate whether sales and rental markets disincentivise property owners from retrofitting these apartments to high energy efficiency standards. | Western Germany | Quantitative(Evolutionary game theory) | Property owners who retrofit apartments often find that sales premiums for energy efficiency do not cover retrofit costs unless subsidised, and buyers face higher purchase prices that energy savings do not fully offset. Similarly, landlords recoup only a fraction of retrofit costs through rental premiums, though tenants may balance higher rents with lower energy bills. |
| 3 | Gaspari et al. [41] | Journal article | To provide the Social Housing Companies with a timesaving but effective supporting tool to plan maintenance and retrofit actions on the wide and heterogeneous building stock they manage. | Italy | Mixed methods | The errors in energy performance calculations using the speedy method are acceptable due to the significant benefits in time, cost, and effort savings for social housing managers during the planning stage. For the worst-performing Azienda Casa Emilia-Romagna stock, simulations showed the potential improvements that could be achieved by applying different scenarios to the entire stock. |
| 4 | Groh et al. [42] | Journal article | To identify a price premium for energy efficiency within the German rental market. | Germany | Quantitative | Current regulatory measures, such as the CO2 tax inadequately compensate landlords for retrofit costs. The marginal costs exceed the marginal benefits by far. |
| 5 | He et al. [43] | Journal article | To examine the factors influencing residents’ intentions towards green retrofitting of existing residential buildings. | China | Quantitative | Among the factors, subjective norms, and perceived behavioural control have direct and significant influences on residents’ intentions. While cognition of green retrofitting does not directly impact intentions, it influences them indirectly through behaviour and subjective norms. Policy factors have the most significant impact, directly and indirectly through perceived behavioural control. Demographic characteristics and regional differences show significant variations in influence paths. |
| 6 | He et al. [44] | Journal article | To develop a cost-effective decision-making model for building retrofits, specifically tailored to China’s temperate and mixed climate zones. | China | Mixed methods | In temperate zones, key measures include lighting upgrades, wall insulation, and better window glazing. In hot summer-cold winter zones, additional upgrades like heating systems and shading devices are crucial. A 40% energy saving can significantly reduce energy use by approximately USD 1.30 to 3.20 per m²/year. |
| 7 | Howden-Chapman et al. [45] | Journal article | To describe the purpose and methods of a single-blinded, clustered and randomised trial of the health impacts of insulating existing houses. | New Zealand | Quantitative(Clustered, randomised community-based trial) | Large trials of complex environmental interventions can be conducted robustly with high participation rates. |
| 8 | Huang and Lin [46] | Journal article | To analyse stakeholders’ interests and rights and the influencing factors. | China | Quantitative(Evolutionary game theory) | The study identified optimal strategies for stakeholders, highlighting the importance of government subsidies and fines in promoting cooperation and participation in energy-saving renovations. |
| 9 | Huang et al. [29] | Journal article | To investigate homeowners’ willingness to invest and analyse its influencing factors. | China | Mixed methods(Interviews and survey) | The significant factors influencing investment willingness included financial incentives, environmental awareness, and perceived benefits. Barriers included high upfront costs and lack of information. |
| 10 | Hwang et al. [47] | Journal article | To identify the critical factors affecting the productivity of green building construction projects by assessing their likelihood, impact, and criticality, and comparing them with traditional projects. | Singapore | Mixed methods(Literature review, interviews, and survey) | Workers’ experience; technologydesign changes; workers’ skill levelPlanning and sequencing of work have a significant impact on the productivity of green building projects compared to traditional projects. |
| 11 | Jagarajan et al. [48] | Journal article | To review the existing literature on green retrofitting, identify contemporary research trends and highlight the challenges, barriers, and CSFs for the successful implementation of green retrofit projects. | Not specified | Qualitative (Systematic literature review) | Stakeholder engagement, policy support, and technological advancements are essential for the successful implementation of green retrofitting projects. |
| 12 | Jia [49] | Thesis | To identify and mitigate risks in energy retrofits of residential buildings in China’s hot summer-cold winter zone. | China | Quantitative(Transaction Costs Theory) | The study highlights financial, organisational, and technological risks, and proposed strategies for risk mitigation, emphasising the role of government support and effective project management. |
| 13 | Krarti et al. [50] | Journal article | To evaluate the economic and environmental impacts of energy efficiency programmes for new and existing buildings. | Saudi Arabia | Quantitative(Bottom-up analysis) | The study highlights the importance of government policies and incentives to encourage private-sector investment in energy efficiency measures |
| 14 | Liang et al. [14] | Journal article | To develop a set of CSFs for energy efficiency retrofit projects and analyse the interrelation between CSFs and stakeholders. | China | Qualitative (SNA and stakeholder analysis) | The five significant CSFs for managing green retrofit projects are cost, stakeholder cooperation, information sharing, policy support, and technology. |
| 15 | Liu et al. [51] | Journal article | To assess the influence of public participation on energy-saving retrofitting of residential buildings. | China | Mixed methods | Public participation significantly influences the success of energy-saving retrofits. Higher levels of participation before, during, and after retrofitting lead to greater energy savings. |
| 16 | Madushika and Lu [52] | Journal article | To review the current state of green retrofitting in developing economies and propose future research directions to enhance its application. | Developing economies (with a focus on countries like China, Malaysia, and Egypt) | Mixed methods(Scientometric and content analyses) | The study identifies five major areas for future research in developing economies: performance evaluation, performance optimisation, adoption, policies and incentives, and stakeholder engagement. |
| 17 | Martin et al. [53] | Journal article | To optimise the timing and selection of retrofit measures for residential buildings to meet various policy objectives. | Not specified | Quantitative(SHAPE model) | The study highlights the importance of strategic planning as a decision-support tool for stakeholders to make informed choices about retrofit measures. |
| 18 | Mejjaouli [54] | Journal article | To develop a comprehensive framework for retrofitting buildings to achieve zero-energy buildings. | Saudi Arabia | Quantitative(Mathematical programming, simulation, and the Analytic Hierarchy Process) | The application of the framework results in a retrofitting plan that achieves a 30% annual energy savings and a payback period of 2.2 years. |
| 19 | Monna et al. [55] | Journal article | To analyse the potential energy savings from a suggested retrofitting programme using energy simulation for typical existing residential buildings. | Palestine | Quantitative | The results suggest significant energy savings from the retrofitting measures. Level one measures resulted in a 19-24% decrease in energy consumption. Combining levels one and two led to a 50-57% reduction while implementing all three levels achieved a 71-80% decrease in total energy usage for heating, cooling, lighting, water heating, and air conditioning. |
| 20 | Mukhtar et al. [56] | Journal article | To assess the technical, environmental, and economic benefits of retrofitting housing stock with heat pump systems to improve energy conservation and efficiency. | Cyprus | Quantitative | The retrofit project demonstrated significant energy savings, reducing electrical energy consumption by 144,825 kWh/year for heating/cooling systems and CO2 emissions by 121,592.8 kg annually. The economic analysis indicated that the retrofit is feasible. |
| 21 | Ohene et al. [57] | Journal article | To investigate the feasibility of achieving net-zero energy buildings in tropical climates and provides retrofit guidelines for existing buildings. | Ghana | Quantitative(Parametric simulation) | Passive design strategies, such as natural ventilation, sun-shading, daylighting, and envelope airtightness, can significantly reduce building energy use intensity by 48-50%. |
| 22 | Pardo-Bosch et al. [58] | Journal article | To explore key aspects of building retrofitting to strategise the development of sustainable cities. | European cities (Nantes, Hamburg, & Helsinki) | Qualitative | The integration of customer interface, funding and public-private-people partnership approach is key to scale-up. |
| 23 | Peel et al. [59] | Journal article | To investigate the barriers and enablers to energy efficiency retrofitting of social housing. | UK | Mixed methods(Interviews, and surveys) | The study identifies seven categories of barriers and enablers: financial matters, technical issues, information technology, government policy and regulation, social factors (including awareness of the energy efficiency agenda), quality of workmanship, and disruption to residents. |
| 24 | Sang and Yao [18] | Journal article | To identify and assess the impact of CSFs on the development of green housing projects. | China | Quantitative | The study identified five categories of CSFs: management factors, technical capacity factors, financial constraint factors, resource factors, and policy and regulatory factors. |
| 25 | Shen et al. [19] | Journal article | To identify CSFs and develop a collaborative governance mechanism for the transformation of existing residential buildings in urban renewal projects, using a social network perspective. | China | Quantitative | The study emphasised the importance of collaborative governance, proposing nine governance mechanisms based on the relationships between 13 CSFs and their respective stakeholders. |
| 26 | Soulios et al. [60] | Conference paper | To assess the hygrothermal performance of internal insulation systems used in retrofitting a historic building. | Denmark | Quantitative (Hygrothermal simulations) | Adding internal insulation increased the moisture content in the original masonry walls, which implies a higher risk of moisture-related damage such as mould growth, frost damage, and interstitial condensation. |
| 27 | Su [61] | Journal article | To review the current research focus on energy in buildings and to identify future development directions. | Not specified | Qualitative(Literature review) | Most studies focused on energy analysis and conservation, including energy models for prediction, the impact of resident behaviour, building forms, and renewable energy utilisation. |
| 28 | Wang et al. [62] | Journal article | To develop an optimal energy-saving retrofit strategy for old residential buildings in China. | China | Quantitative | The optimal retrofit scheme can reduce energy consumption by 18.52% in the targeted residential buildings, resulting in total energy savings of approximately 260.43 GWh. |
| 29 | Wenninger et al. [63] | Journal article | To investigate the use of explainable artificial intelligence (XAI) and socio-demographic data to understand and improve residential BER practices. | UK | Quantitative | The critical factors influencing retrofitting decisions are building age, energy performance ratings, and the socio-economic status of residents. |
| 30 | Wierzba et al. [64] | Journal article | To optimise the impact of residential building energy audits by developing a proactive methodology that maximises the application of audit information across neighbourhoods. | US | Quantitative | Investing USD 146,500 in retrofits could save 9.1 million kBtu of energy annually, reduce utility costs by USD 64,000, and cut 555 US tons of greenhouse gas emissions. Targeting older neighbourhoods benefits low-income families and strengthens community ties. The approach is cost-effective and supports policy initiatives for neighbourhood renewal and energy management. |
| 31 | Wu et al. [65] | Journal article | To assess the feasibility of retrofitting existing residential buildings in Guilin, China, to meet the EnerPHit standard, a certification for energy-efficient retrofits of existing buildings. | China | Quantitative | Retrofitting residential buildings in Guilin, China, to the EnerPHit standard can reduce energy consumption by up to 60%. Despite high initial costs, the long-term savings and environmental benefits make it worthwhile. |
| 32 | Xie and Liu [66] | Journal article | To analyse the decision-making behaviour of stakeholders involved in energy-efficient retrofitting of office buildings. | China | Quantitative(Tripartite evolutionary game model) | Stakeholders’ decisions in energy-efficient retrofitting of office buildings are heavily influenced by mutual benefits and costs. Government policies are effective when retrofit projects are profitable and public willingness is high. |
| Factor | CSFs Identified | Sources |
|---|---|---|
| Project-Related Factors | Conducting comprehensive energy audits. | [55,64] |
| Effective planning and management. | [18,54] | |
| Extensive pre-project planning and detailed scheduling. | [47,57] | |
| Site and building characteristics. | [48,64] | |
| Tailored design considerations. | [56] | |
| Contract-Related Factors | Clear contractual agreements. | [48,52,59] |
| Stakeholder-Related Factors | Stakeholders’ active participation and collaboration. | [19,73] |
| Building owners’ commitment to energy efficiency. | [58] | |
| Effective community involvement in BER projects. | [45,54] | |
| Public participation at different stages (before, during, and after retrofitting). | [51] | |
| Effective communication among stakeholders. | [52,61,74] | |
| Awareness-raising and educational initiatives for stakeholders. | [28,29] | |
| Team-Related Factors | Expertise and technical knowledge within a multidisciplinary project team. | [48] |
| Collaborative governance and team dynamics | [52] | |
| Continuous training and improvement in knowledge, skills, and human resources. | [19,48] | |
| Financial-Related Factors | Financial incentives | [46,48] |
| Cost-benefit analysis | [48] | |
| Financial viability through rent increase potential and reduced operational and maintenance costs. | [42,75] | |
| Profit-sharing considerations among stakeholders. | [40] | |
| Regulation-Related Factors | Supportive government policies and incentives. | [6,49,50] |
| Regulatory frameworks that set minimum energy performance standards for BER. | [40,52,53] | |
| Alignment of project goals with regulatory objectives. | [19,65] | |
| Material/Technology-Related Factors | Use of sustainable materials such as improved insulation and renewable energy technologies. | [60,62] |
| Implementation of BIM for efficient project coordination and cost control. | [39] | |
| Utilisation of AI for effective technology selection and assessment of BER practices. | [63] | |
| Training and support for contractors and homeowners. | [41] |
Disclaimer/Publisher’s Note: The statements, opinions and data contained in all publications are solely those of the individual author(s) and contributor(s) and not of MDPI and/or the editor(s). MDPI and/or the editor(s) disclaim responsibility for any injury to people or property resulting from any ideas, methods, instructions or products referred to in the content. |
© 2024 by the authors. Licensee MDPI, Basel, Switzerland. This article is an open access article distributed under the terms and conditions of the Creative Commons Attribution (CC BY) license (http://creativecommons.org/licenses/by/4.0/).
