Preprint
Article

This version is not peer-reviewed.

Farmer Perceptions of GIAHS: Analyzing Farmer Involvement and GIAHS Benefits in the Banaue Rice Terraces

A peer-reviewed article of this preprint also exists.

Submitted:

17 November 2024

Posted:

18 November 2024

You are already at the latest version

Abstract
The Ifugao Rice Terraces have been the Philippines' first and only Globally Important Agricultural Heritage System (GIAHS) since 2011. More than a decade later, this study assesses whether Ifugao farmers find this designation beneficial and if it enhances their sense of involvement. Through a cross-sectional survey of GIAHS farmers in Banaue, Ifugao, the study examines perceived benefits and involvement, along with views on youth participation in agriculture, farmer livelihoods, and tourism management in Ifugao. Findings reveal that 65.1% of farmers see the GIAHS designation as beneficial and 58.7% feel involved. Farmers who perceive limited tourism benefits from GIAHS are more likely to feel disconnected, while those who value the designation’s potential for improving income and consumer demand for Ifugao rice report higher involvement. Cultural heritage and ancestral values are significant motivators, with some farmers viewing GIAHS as a means of preserving traditions. Support from local government, subsidies, and media enhances involvement, particularly among those practicing rituals or growing the traditional Tinawon rice, which strengthens ties to GIAHS. Additionally, farmers involved in discussions or training on Environmental Conservation Agriculture (ECA) report a stronger connection to GIAHS, as ECA practices align with their traditional, sustainable approaches. Overall, this study highlights the complex role of GIAHS as a bridge between cultural heritage, livelihood, and sustainability, underscoring the need to integrate farmer perspectives more closely into GIAHS initiatives in Ifugao.
Keywords: 
;  ;  ;  ;  ;  ;  ;  ;  
Subject: 
Social Sciences  -   Other

1. Introduction

To conserve traditional farming systems, the Food and Agriculture Organization of the United Nations (FAO) established the Globally Important Agricultural Heritage Systems (GIAHS) Program. These systems, rooted in centuries-old practices, create biodiverse and resilient ecosystems. GIAHS sites are not only valued for their historical and cultural significance but must also demonstrate sustainable food production, livelihood security, and landscape preservation [1]. Since 2005, the FAO has designated 86 systems in 26 countries, with 10 more proposals currently under review. In the Philippines, the Ifugao Rice Terraces (IRT) is the first GIAHS in 2011 and remains the only GIAHS site up to present.
The main goal of the GIAHS designation is to preserve unique knowledge, practices, and landscapes while supporting dynamic conservation. It also aims to enhance the well-being and income of local communities, especially younger generations, instilling pride in their agricultural heritage. Conservation efforts include initiatives like agritourism, value-added products, technology transfer, awareness campaigns, and supportive national policies. GIAHS designation increases visibility for small-scale and family farmers, who play a key role in food security, rural knowledge preservation, and landscape protection [2]. However, it’s important to assess whether GIAHS principles are felt on the ground, particularly in terms of farmer perceptions regarding their involvement and the benefits of the designation. This paper examines these issues by analyzing whether farmers in the Ifugao rice terraces perceive GIAHS as beneficial and if it improves their livelihood, encourages youth participation, and boosts tourism. Additionally, the paper explores whether increased farmer visibility through GIAHS translates into their perception of involvement.
The paper is structured as follows: Section 2 reviews the Philippine GIAHS and the importance of farmer perception studies. Section 3 describes the study area and research methodology. Section 4 analyzes predictors of perceived GIAHS benefits and perceived GIAHS involvement. Section 5 discusses the findings in the context of Banaue province’s situation, and Section 6 summarizes key insights, offers recommendations for GIAHS development, and suggests future research directions.

2. Review of Literature

Since its establishment in 2002, the FAO’s Globally Important Agricultural Heritage Systems (GIAHS) Program has aimed to recognize and support traditional agricultural systems worldwide that maintain biodiversity, sustain cultural heritage, and ensure food security [3]. GIAHS sites are acknowledged for their resilience, rooted in indigenous knowledge, community-based practices, and sustainable environmental stewardship. Globally, GIAHS sites—such as those in Japan, South Korea, Spain, Italy, and China—operate within fragile ecosystems where traditional agricultural knowledge is essential to conserving both the landscape and the community’s cultural values [4]. The GIAHS designation seeks to promote sustainable agriculture in these areas while confronting shared challenges of globalization, climate change, resource depletion, and youth migration away from farming [5,6].
The Ifugao Rice Terraces (IRT) in the Philippines, designated in 2011 as the country’s only GIAHS site, exemplifies these goals. The terraces, recognized as both a UNESCO World Heritage Site and a GIAHS, highlight the Ifugao people’s sustainable and culturally significant agricultural practices [7]. The IRT stands as a unique example of a resilient system that has sustained a highland farming community for centuries. The rice terraces are integral to Ifugao identity, interwoven with cultural rituals, social organization, and ancestral knowledge. They are not just agricultural lands but sacred spaces where ancestral spirits and deities are honored, reinforcing communal ties and a sense of stewardship [8,9].
Central to this agroecocultural system is the cultivation of Tinawon, an heirloom rice that is deeply symbolic for the Ifugao. Tinawon rice, grown only once annually, is part of a cyclical agricultural calendar that is supported by communal practices and rituals. These traditional practices, such as hongan di tagu (human rites) and hongan di page (rice rites), reflect the Ifugao belief that farming is a cooperative effort among community members, ancestors, and deities. Rituals associated with Tinawon production include offerings and ceremonies, which promote social cohesion and align agricultural activities with the community’s spiritual beliefs [10,11,12].
Despite these rich traditions, Tinawon rice cultivation and the Ifugao terraces face modern challenges. The terraces are at risk due to economic pressures, low yields of traditional rice varieties, labor shortages, and the migration of young people seeking employment opportunities elsewhere. These issues threaten the sustainability of Ifugao’s agricultural heritage. Recognizing these challenges, the GIAHS designation has opened avenues for eco-tourism and heritage-based agricultural markets to support the local economy. However, to ensure that GIAHS initiatives resonate with the Ifugao community and effectively preserve their heritage, it is critical to understand local farmer perceptions regarding the GIAHS benefits, as well as their perceived involvement in the GIAHS, and the potential impacts on youth engagement, tourism, and agricultural livelihoods [13,14,15].

2.1. Farmer Perception Studies in Ifugao

Several studies have been conducted to determine farmer perceptions in Ifugao. For example, Soriano et al. (2017) studied the local perceptions of Ifugao farmers on climate change and their adaptation needs [16]. They found out that farmers associated climate change with local actions (e.g., overharvesting of woods, planting lowland rice varieties, and neglect of the terraces) and diminishing ritual practices. Furthermore, their results also showed that the farmers expressed unwillingness to use new “climate change-resilient crops” as an adaptation strategy to the challenges brought about by climate change.
Additionally, Camacho et al. (2015) determined the key indigenous practices of Ifugao farmers, called muyong system, in woodlot and watershed areas [17]. It was revealed that Ifugao communities view the muyong system as crucial to sustain other land uses such as natural forest, forestry farms, grasslands and rice fields. Similarly, their study found that the farmers have a negative view towards the use of synthetic fertilizers in their woodlot or watersheds and rice paddies as these have been perceived to have reduced soil drainage and fertility.
In a different study, Dizon et al. (2012) found that only a few Ifugao high school students signified interest to be involved in agriculture in the future compared to the majority who expressed their motivation to pursue non-farming career [18]. These choices of future occupation have been correlated to sex, ethnic group, and school of the respondents. To address this, the study recommended various interventions, such teaching the students about the value of the terraces, increasing their involvement in terrace farming activities, and providing incentives to encourage their enrollment in agriculture- and forestry-related degree programs.
Due to the changes in the physical state, agricultural practices, and socio-ecological conditions in the rice terraces, various interventions and programs aimed to conserve the rice terraces and promote livelihood among the Ifugao are being undertaken. The success of these projects largely depends on the participation of the community and on their perception of these innovations. Similarly, determining farmer perceptions provides insights on their cultural understanding of the current conditions of their agroecological system and the various changes being introduced to it. These studies underline the significance of understanding local perceptions when implementing agricultural and conservation interventions. Perception studies provide valuable insights into how Ifugao farmers understand their socio-ecological system, their openness to new technologies, and their views on modern challenges such as climate change and youth disengagement from farming. Such insights are crucial for the success of initiatives aimed at preserving the Ifugao Rice Terraces and improving livelihoods.
Given the GIAHS designation of the Ifugao Rice Terraces, it is essential to assess farmers’ perceived benefits of this recognition, especially in terms of its potential to enhance tourism, encourage youth engagement in farming, and improve livelihoods. Equally important is understanding their perceived involvement in GIAHS initiatives and how this affects their traditional farming practices. These insights are critical for ensuring that GIAHS interventions align with the needs and values of the local community, promoting sustainable development and cultural preservation.

3. Study Area and Methods

This study focuses on GIAHS farmers, with Ifugao province selected as the study site. Ifugao is the only region in the Philippines that has a GIAHS site since 2011. The study primarily centers on two of the five rice terrace clusters: the Batad and Bangaan rice terraces in the municipality of Banaue, Ifugao (Figure 1). Banaue is located in the northernmost part of Ifugao, near the Mountain Province. It is classified as a 4th class municipality, which in the Philippines signifies a municipality with an annual income between Php 40 million and Php 60 million, as defined by the Department of Finance, which generally reflects the economic capacity and development level of the area. Banaue has a population of 20,652, covering 18 barangays, including Batad and Bangaan, which are recognized as GIAHS clusters. These rice terraces, collectively known as the Banaue rice terraces, meet the three main criteria for GIAHS recognition: the ingenuity and remarkability of the systems, their outstanding characteristics, and their proven history of sustainability. Additionally, in 1995, the terraces were inscribed as a World Heritage Property by UNESCO. In 1973 and 1978, they were declared national treasures under Presidential Decrees 260 and 1505, respectively. However, in 2001, the Ifugao Rice Terraces (IRT) were added to the World Heritage Danger List due to abandonment and poor maintenance. They were later removed from this list in 2012, following restoration programs implemented by national, provincial, and municipal governments.
This research was conducted by the GIAHS Center of Ifugao State University (IFSU), which is responsible for carrying out focused research and extension activities aimed at the conservation of the Ifugao Rice Terraces. Its tasks include facilitating cultural restoration, revitalizing agriculture and biodiversity, documenting indigenous agricultural and biodiversity systems, and creating national databases and publications about the Ifugao Rice Terraces. The research was conducted in collaboration with the Environmental Conservation Agriculture (ECA) project led by Dr. Keshav Lall Maharjan at Hiroshima University.
Following preliminary discussions with key stakeholders, including the mayor of Banaue and the provincial and municipal agriculturists, the full list of GIAHS farmers in Banaue was obtained, along with approval to conduct a survey. From this list, a final sample size of 252 was determined, and random sampling was employed to select the GIAHS farmers. Data collection took place from December 2022 to January 2023 using a standardized questionnaire, administered via face-to-face interviews by field researchers from the IFSU GIAHS Center who were fluent in the local Ifugao language. Responses were provided in the local language and later translated into English by the authors. All 252 respondents provided informed consent to participate in the study. In addition to the survey, focus group discussions, key informant interviews, and on-site observations were conducted.
This study adhered to the ethical guidelines outlined in the Declaration of Helsinki, with approval obtained from the Ethics Committee of the Graduate School for International Development and Cooperation at Hiroshima University (Approval code: HUIDEC-2022-0090). All field researchers followed ethical protocols and conduct codes related to human subject research.
The questionnaire covered socio-demographic and farm-related information, as well as the farmers’ opinions on the GIAHS designation of the Ifugao rice terraces, particularly the Banaue rice terraces. The perceived benefits of the GIAHS designation to farmers and their perceived involvement in GIAHS activities were measured in binary form. GIAHS-related factors, including farmers’ opinions on the effects of GIAHS on youth involvement and tourism in Ifugao, were evaluated using a five-point rating scale (1-strongly no, 2-no, 3-unsure, 4-yes, 5-strongly yes).
Another significant aspect of this study was its focus on the factors valued by GIAHS farmers in their traditional farming practices, which were also measured using a five-point rating scale (1 = not at all influential, 2 = slightly influential, 3 = somewhat influential, 4 = very influential, 5 = extremely influential). A total of 23 factors were included in the data analysis (Supplemental Table S1).
Data were analyzed using correlation analyses, particularly Phi and Cramer’s V and Chi-square, and binary logistic regression in SPSS v.27. Model fitting was conducted to ensure that statistical assumptions were met. Additionally, Classification and Regression Tree (CART) analysis was performed in R to identify which of the 23 factors was the strongest predictor for both perceived benefits of the GIAHS designation and perceived farmer involvement.

4. Results

4.1. GIAHS-Related Variables of the Farmers

We characterized the 252 sampled farmers in Banaue, Ifugao, Philippines in terms of their opinions on the GIAHS designation, their involvement, and the perceived benefits on farmer livelihood, Ifugao tourism, and engaging the youth to farm. More than two-thirds (65.1%) of the farmers perceive that the GIAHS designation is helpful to their livelihood and more than half (58.7%) feel involved towards the GIAHS. Nearly half (48%) feel that the GIAHS helps encourage the youth to engage in farming, while 81% feel that the GIAHS promotes and strengthens tourism in Ifugao.
  • Part I: Analyses on the perceived GIAHS designation benefit

4.2. Relationship Between Perceived GIAHS Benefit and Other GIAHS-Related Variables

Various sociodemographic and GIAHS-related variables relating to Banaue GIAHS farmers were used as predictors against their level of perceived benefit towards the GIAHS. The three GIAHS factors evaluated in this study are tourism enhancement of Ifugao, youth engagement in farming, and perceived farmer involvement in the GIAHS. All three variables were found to be positively associated with the perceived GIAHS benefit score, such that farmers who feel that the GIAHS does not enhance tourism, encourage the youth to engage in farming, and perceive themselves to be uninvolved towards the GIAHS are 2.5, 2.0, and 3.8 times more likely to feel that the GIAHS is not beneficial to them (Table 1). Furthermore, farmers who are discussing or learning about environmental conservation agriculture (ECA) increases the odds of farmers to perceive the GIAHS as beneficial by 1.5 times.

4.2.1. Relationship Between Perceived GIAHS Benefit and Other Variables

Three positive predictors emerged among the perceived benefits of the GIAHS designation, with higher income from farming increasing the odds of farmers perceiving GIAHS as helpful by 4.6 times (Table 2). This is followed by higher demand of consumers and higher price of harvest, which significantly increased the odds of Banaue farmers to perceive GIAHS as helpful by 2.9 and 0.3 times, respectively.
In terms of the farmers’ priority in GIAHS farming, high yield and income also emerged as a positive predictor, increasing the odds of farmers perceiving GIAHS as helpful by 0.3 times. As for the sources of information on GIAHS farming, barangay officials emerged as a top predictor, increasing the odds by 2.7. Meanwhile, for the motivators to continue GIAHS farming, family/ancestors emerged as a top predictor, increasing the odds by 1.9. This means that farmers who give importance on high yield and income, the information provided by barangay officials, and are motivated to continue GIAHS farming due to the influence of their family/ancestors are more likely to perceive GIAHS as helpful.
Furthermore, based on the correlation analyses, women farmers find GIAHS more beneficial (Supplemental Table S2). Farmers who stated that they are members of an agricultural organization and those who stated the need for other sources of income are associated with having positive perceptions of GIAHS designation benefits.

4.2.2. Classification and Regression Tree Between Perceived GIAHS Designation Benefit and Factors Valued by GIAHS Farmers in Their Traditional Farming Practices

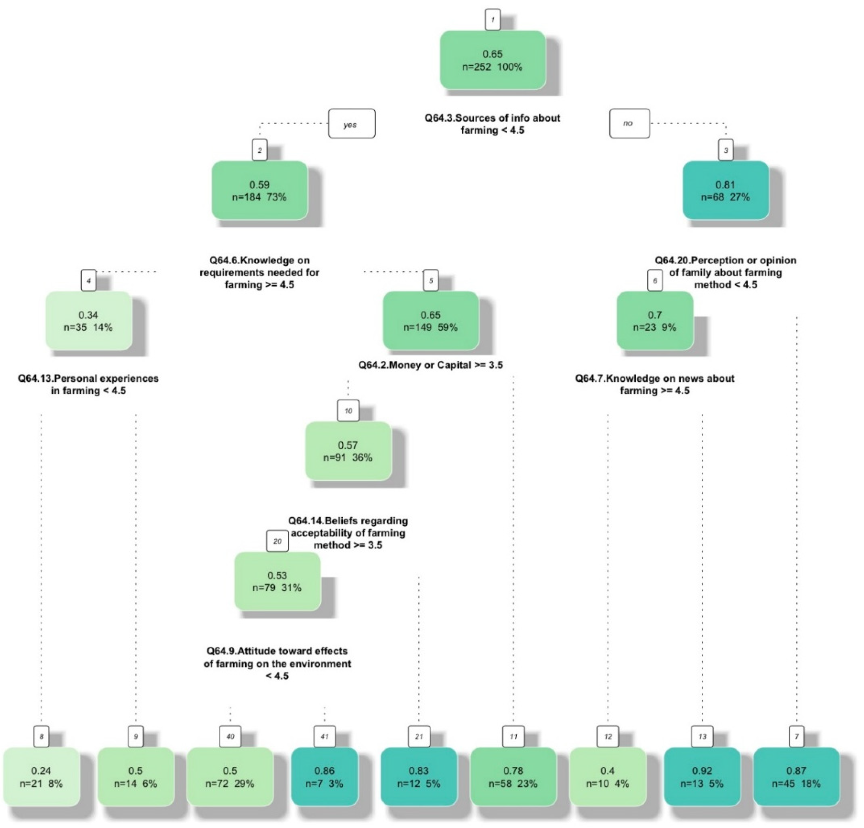
To gain a better understanding of which factors valued by the GIAHS farmers in their traditional farming practices are the most influential predictors of farmers’ perception of GIAHS designation benefit, we conducted a Classification and Regression Tree (CART) analysis. The results show that sources of information about farming emerged as the strongest predictor, highlighting its importance in predicting farmers’ perception of GIAHS designation benefit (Figure 2).
  • Part II: Perceived GIAHS Involvement

4.3. Relationship Between Perceived GIAHS Involvement and GIAHS-Related Variables

After identifying the factors associated with perceived GIAHS designation benefit, we next determined the factors associated with perceived GIAHS involvement. Perceived GIAHS designation benefit and GIAHS promoting and strengthening tourism in Ifugao emerged as positive predictors, increasing the odds of perceived GIAHS involvement by ~5 and ~2 fold (Table 3). Interestingly, farmers who have rituals in farming and are planting Tinawon rice are more likely to perceive that they are involved in the GIAHS by 2.9 and 2.3 times. Lastly, farmers discussing or learning about ECA are .49 times more likely to feel involved with the GIAHS.

4.3.1. Relationship Between Perceived GIAHS Involvement and Other Variables

Two positive predictors emerged among the perceived GIAHS benefits, with both decreased usage of chemical pesticides and fertilizers and the advise of the local government increasing the odds of perceived GIAHS involvement by 2.7 times (Table 4). In terms of the needed help voiced out by farmers in the GIAHS, help in irrigation decreases the odds of perceived GIAHS involvement by .06 times. Meanwhile, other sources of income increases the odds of perceived GIAHS involvement by ~4 fold.
In terms of the priority of farmers in the GIAHS, to do well like other successful GIAHS farmers and good quality of crops emerged as positive predictors, increasing the odds of perceived GIAHS involvement by ~8 and ~3 fold. Meanwhile, farmers who prioritize peace of mind are 0.15 times more likely to feel uninvolved with the GIAHS.
In terms of motivators to continue GIAHS farming, farmer leaders emerged as a negative predictor, decreasing the odds of perceived GIAHS involvement by .36 times. Meanwhile, farmers who are motivated based on information seen/heard from media sources are 2.7 times more likely to feel involved in the GIAHS. Lastly, in terms of other sources of income aside from farming, farmers who have jobs connected to tourism are 2.5 times more likely to feel involved in the GIAHS.
Furthermore, based on the correlation analyses, farmers who have farm inheritors and who feel that they are affected by climate change are associated with positive perceptions on GIAHS involvement (Supplemental Table S3). In terms of subsidies, farmers who receive subsidies and find them helpful in their farming also feel involved in the GIAHS. Farmers who stated that rituals make their farming better are also associated with positive GIAHS involvement. Lastly, farmers who stated that they need other sources of income aside from farming are also associated with positive GIAHS involvement.

4.3.2. Classification and Regression Tree Between Perceived GIAHS Involvement and Factors Valued by GIAHS Farmers in Their Traditional Farming Practices

To gain a better understanding of which factors valued by the GIAHS farmers in their traditional farming practices are the most influential predictors of farmers’ perception of GIAHS involvement, we conducted a Classification and Regression Tree (CART) analysis. The results show that usage of income from farming emerged as the strongest predictor, highlighting its importance in predicting farmers’ perception of GIAHS involvement (Figure 3).

5. Discussion

This study on Banaue GIAHS farmers reveals nuanced perceptions regarding the GIAHS designation’s benefits and farmers’ involvement. Our analysis, combined with insights from literature, highlights five key themes: economic and livelihood impacts of the GIAHS designation, cultural heritage and youth engagement, institutional and community support, the role of traditional rituals and the significance of Tinawon rice, and the impact of environmental conservation agriculture (ECA). These themes underscore the multifaceted ways the GIAHS program influences the lives of farmers in Banaue and suggest practical insights for GIAHS development.

Theme 1: Economic and Livelihood Impacts of the GIAHS Designation

The economic benefits of the GIAHS designation are pivotal to farmers, as they view enhanced market access and sustainable income as central to their agricultural livelihoods. By facilitating tourism, promoting Tinawon rice as a heritage product, and supporting local eco-tourism, GIAHS aims to sustain the traditional farming economy [4,19]. Like other GIAHS sites, such as China’s Hani Rice Terraces and Iran’s Qanat systems, Ifugao’s economy could benefit from heritage-based tourism and market development. This relationship between financial gains and positive perceptions of GIAHS benefits aligns with studies showing that increased economic support through GIAHS could provide a stable foundation for traditional farming [4,5,20,21,22,23].

Theme 2: Cultural Heritage and Youth Engagement

The preservation of cultural heritage, reflected through Ifugao rituals and the importance of Tinawon rice, is essential to the GIAHS designation. The literature demonstrates that the GIAHS program can preserve cultural continuity, yet only 48% of Ifugao farmers believe it successfully engages the youth [12,14]. Youth outmigration for non-agricultural careers presents challenges to sustaining the terraces. Other GIAHS sites, such as Japan’s Noto Satoyama and Satoumi system, have tackled youth engagement through educational programs and hands-on training for younger generations. Integrating similar initiatives in Ifugao could rekindle youth interest in agriculture by combining cultural education with innovation, ensuring the transmission of traditional practices [5,6,24].

Theme 3: Institutional and Community Support

Institutional support from local governments, as well as resources such as media and subsidies, are significant factors in farmer involvement. Maharjan et al. (2022) also highlight the need for strong institutional support in GIAHS programs [25], which our findings reinforce. Yet, a substantial portion of farmers still feel uninvolved, likely due to limited direct participation in GIAHS planning. Creating inclusive decision-making structures, such as farmer councils, could improve perceived involvement, allowing for community-centered planning that resonates with local values. This bottom-up approach could increase trust and commitment among farmers, fostering a sense of ownership over GIAHS outcomes [2,25].

Theme 4: Role of Traditional Rituals and the Significance of Tinawon Rice

Ifugao farmers practicing traditional rituals and cultivating Tinawon rice report a stronger connection to GIAHS. Rituals like hongan di tagu (human rites) and hongan di page (rice rites) promote social cohesion and are central to Ifugao cultural identity. The cultivation of Tinawon rice, an heirloom variety grown only once per year, is intertwined with these rituals and reflects the community’s spiritual beliefs and customary laws [7,9,11,15,26]. Recognizing these traditional practices within GIAHS highlights the unique cultural elements of Ifugao’s agricultural system. By incorporating ritual-based farming guidelines and supporting Tinawon-focused programs, GIAHS could deepen farmers’ cultural connection to the initiative, strengthening local involvement and preserving heritage [26].

Theme 5: Impact of Environmental Conservation Agriculture (ECA)

Farmers engaged in ECA practices perceive the GIAHS designation as more beneficial, with ECA aligning well with traditional Ifugao methods. This finding is consistent with the GIAHS emphasis on sustainable agricultural systems that integrate ecological awareness and traditional knowledge. Participation in ECA also appears to foster a conservation mindset among farmers, reinforcing GIAHS’s goals to protect biodiversity and sustain agricultural heritage systems. Expanding ECA initiatives within the GIAHS framework could encourage sustainable practices while ensuring the terraces’ long-term viability [4,27].
Together, these themes illustrate that GIAHS serves as a bridge between cultural preservation, livelihood, and sustainability. The multi-dimensional approach of GIAHS offers a model for engaging farmers in conservation while addressing economic and environmental needs specific to Ifugao’s context. However, a focus on expanding farmer roles, integrating youth programs, and recognizing cultural elements will be critical for the program’s success in the long term.

6. Conclusions and Recommendations

This study underscores that the Globally Important Agricultural Heritage Systems (GIAHS) designation plays a complex role in the lives of Ifugao farmers, influencing their livelihoods, cultural continuity, and participation in sustainable agricultural practices. The economic dimension of GIAHS emerges as particularly significant for Ifugao farmers, who view the program as a potential means of improving income through heritage-based tourism and increased consumer demand for Tinawon rice. As seen in other GIAHS sites, such as China’s Hani Rice Terraces and Iran’s Qanat system, heritage agriculture can effectively drive tourism, expand market access, and create revenue streams that support traditional agricultural livelihoods [4,20,21,23]. However, for these economic benefits to be fully realized, targeted support is necessary to increase Tinawon rice branding and eco-tourism development within the GIAHS framework [12,22,28].
The study also highlights the significance of cultural heritage preservation, which remains a strong motivator for Ifugao farmers, as they see GIAHS as a vehicle for safeguarding traditional farming practices and rituals. The traditional hongan di tagu and hongan di page rituals, along with the cultivation of Tinawon rice, reflect the community’s deep-seated beliefs and reinforce social cohesion. Farmers practicing these rituals feel a heightened connection to GIAHS, suggesting that initiatives honoring these cultural practices can enhance farmer involvement and commitment to GIAHS goals [7,9,15,26]. Additionally, preserving and promoting these customs may also foster youth interest in agriculture, as seen in Japan’s Noto Satoyama system, which has effectively engaged younger generations through educational programs that highlight the cultural and environmental value of traditional farming [5,6,24].
Institutional support, including resources from local government and media, plays a crucial role in farmer involvement, particularly in terms of communicating the benefits and objectives of GIAHS. While institutional backing positively influences participation, many farmers still feel limited in their ability to actively engage with GIAHS initiatives. Establishing formal roles for farmers within GIAHS governance, such as advisory councils or community boards, could foster a more inclusive and community-centered model that enhances local ownership of GIAHS outcomes and strengthens the overall program [2,25]. This approach would align with findings from other GIAHS sites, where community-based governance models have helped ensure that agricultural and conservation initiatives resonate with local values [4,25].
Environmental Conservation Agriculture (ECA) practices, which emphasize sustainable land use, have proven beneficial in enhancing Ifugao farmers’ alignment with GIAHS objectives. ECA promotes conservation-oriented farming, which resonates with traditional Ifugao values of environmental stewardship. Expanding ECA awareness and training as part of GIAHS could reinforce these values and encourage environmentally sustainable practices, safeguarding the Ifugao terraces’ resilience against challenges such as climate change and labor shortages [13,27,28].
Overall, this study provides insights into how Ifugao farmers perceive GIAHS in terms of cultural preservation, economic benefits, and sustainable agriculture. Future GIAHS initiatives should incorporate these insights, prioritizing programs that strengthen market access for Tinawon rice, involve farmers in GIAHS governance, support traditional practices, and enhance ecological awareness through ECA. These recommendations will help ensure that GIAHS not only preserves Ifugao’s agroecocultural heritage but also adapts to modern challenges, providing a sustainable and culturally sensitive model for other GIAHS sites worldwide.

Supplementary Materials

The following supporting information can be downloaded at the website of this paper posted on Preprints.org.

Author Contributions

Conceptualization, C.M.G. and K.L.M., methodology, C.M.G. and K.L.M.; software, C.M.G. and K.L.M.; validation, C.M.G. and K.L.M.; formal analysis, C.M.G.; investigation, C.M.G., K.L.M., and J.C.B.; resources, C.M.G. and K.L.M.; data curation, C.M.G. and K.L.M.; writing—original draft preparation, C.M.G., K.L.M., J.C.B., and J.M.L.E.; writing—review and editing, C.M.G., K.L.M., J.C.B., and J.M.L.E.; visualization, C.M.G.; supervision, C.M.G. and K.L.M.; project administration, C.M.G. and K.L.M.; funding acquisition, K.L.M. All authors have read and agreed to the published version of the manuscript.

Institutional Review Board Statement

The study was conducted in accordance with the Declaration of Helsinki and approved by the Ethics Committee of the Graduate School for International Development and Cooperation, Hiroshima University (Approval code: HUIDEC-2022-0090).

Data Availability Statement

The data presented in this study are available on request from the corresponding author.

Acknowledgments

The authors wish to thank all the farmers who participated in this study. This paper is based on our team’s research presentation at the 12th International Conference on Sustainable Development (ICSD) last September 19, 2024. The authors are grateful to Ruth Joy Sta. Maria for her expertise in the creation of the map for this paper.

Conflicts of Interest

The authors declare no conflicts of interest.

References

  1. FAO. Globally Important Agricultural Heritage Systems, Geographical Indications and Slow Food Presidia. Technical Note. 2020.
  2. Food and Agriculture Organization of the United Nations. Globally important agricultural heritage systems: Combining agricultural biodiversity, resilient ecosystems, traditional farming practices and cultural identity. 2018.
  3. Koohafkan, P.; Altieri, M. Globally Important Agricultural Heritage Systems - A Legacy for the Future. 2010.
  4. Liu, M.; Yang, L.; Bai, Y.; Min, Q. The impacts of farmers’ livelihood endowments on their participation in eco-compensation policies: Globally important agricultural heritage systems case studies from China. LAND USE POLICY 2018, 77, 231–239. [Google Scholar] [CrossRef]
  5. Qiu, Z.; Chen, B.; Takemoto, K. Conservation of terraced paddy fields engaged with multiple stakeholders: the case of the Noto GIAHS site in Japan. PADDY AND WATER ENVIRONMENT 2014, 12, 275–283. [Google Scholar] [CrossRef]
  6. Yuan, Z.; Lun, F.; He, L.; Cao, Z.; Min, Q.; Bai, Y.; Liu, M.; Cheng, S.; Li, W.; Fuller, A. Exploring the State of Retention of Traditional Ecological Knowledge (TEK) in a Hani Rice Terrace Village, Southwest China. SUSTAINABILITY 2014, 6, 4497–4513. [Google Scholar] [CrossRef]
  7. Martin, M.; Acabado, S.B.; Macapagal, R. , (Eds.) Hongan di Pa’ge: The Sacredness and Realism of Terraced Landscape in Ifugao Culture, Philippines. Routledge: London, 2019; pp. 167-169.
  8. Dulawan, L.S. Ifugao: Culture and History; National Commission for Culture and the Arts: Manila, 2001; p. 76. [Google Scholar]
  9. Conklin, H.C. Ethnographic Atlas of the Ifugao: A Study of Environment, Culture and Society in Northern Luzon; Yale University Press: New Haven, 1980. [Google Scholar]
  10. Barton, R.F. Ifugao Law; University of California Press: Berkeley, 1919; p. 186. [Google Scholar]
  11. Dulawan, L.S. The Ifugaos. Unitas 1967, 4–54. [Google Scholar]
  12. Nono, G. Song Travels: Mumbaki Mobility and the Relationality of Place. In Babaylan Sing Back: Philippine Shamans and Voice, Gender, and Place; Cornell University Press: Ithaca, NY, 2021. [Google Scholar]
  13. Buminaang-Mendoza, R. Traditional Ecological Knowledge and Practices: A Strategy to Understanding Conservation of a Heritage Site. International Journal of Advances in Education, Social Sciences and Innovation 2024, 3, 73–78. [Google Scholar]
  14. Cagat, K.A. Beyond the fields: Ethnographic explorations on notions and practices of sustainability in Ifugao, Philippines. University of London, School of Oriental and African Studies, 2015.
  15. Glover, D.; Stone, G. Heirloom rice in Ifugao: an “anti-commodity’ in the process of commodification. JOURNAL OF PEASANT STUDIES 2018, 45, 776–804. [Google Scholar] [CrossRef]
  16. Soriano, M.; Diwa, J.; Herath, S. Local perceptions of climate change and adaptation needs in the Ifugao Rice Terraces (Northern Philippines). JOURNAL OF MOUNTAIN SCIENCE 2017, 14, 1455–1472. [Google Scholar] [CrossRef]
  17. Camacho, L.D.; Gevaña, D.T.; Carandang, A.P.; Camacho, S.C. Indigenous knowledge and practices for the sustainable management of Ifugao forests in Cordillera, Philippines. Ecosystems and People 2015, 12, 5–13. [Google Scholar] [CrossRef]
  18. Dizon, J.T.; Calderon, M.M.; Sajise, A.J.U.; Andrada II, R.T.; Salvador, M.G. Youths’ Perceptions of and Attitudes Towards the Ifugao Rice Terraces. Journal of Environmental Science and Management 2012, 15, 52–58. [Google Scholar]
  19. Martins, J.; Gonçalves, C.; Silva, J.; Gonçalves, R.; Branco, F. Digital Ecosystem Model for GIAHS: The Barroso Agro-Sylvo-Pastoral System. SUSTAINABILITY 2022, 14. [Google Scholar] [CrossRef]
  20. Manian, M.; Khoshbakht, K.; Mahmoudi, H.; Liaghati, H. Dynamic Conservation in Risk Society: A Case Study of COVID-19 Pandemic Risk in Kashan Qanat Irrigated Agriculture. FRONTIERS IN PUBLIC HEALTH 2022, 10. [Google Scholar] [CrossRef] [PubMed]
  21. Zhan, G.; Jin, Z. Hani Rice Terraces of Honghe - The Harmonious Landscape of Nature and Humans. LANDSCAPE RESEARCH 2015, 40, 655–667. [Google Scholar] [CrossRef]
  22. Tende, I.; Kubota, S.; Aburada, K.; Okazaki, N. Evaluation and Improvement of Farmers Market Information System to Connect with Some Social Stakeholders. In Proceedings of the ADVANCES IN NETWORK-BASED INFORMATION SYSTEMS, NBIS-2017, 2018-01-01; 2018; pp. 431–442. [Google Scholar]
  23. Gonzalvo, C.M.; Aala, W.J.F.; Maharjan, K.L. Farmer Decision-Making on the Concept of Coexistence: A Comparative Analysis between Organic and Biotech Farmers in the Philippines. Agriculture 2021, 11, 857. [Google Scholar] [CrossRef]
  24. Maharjan, K.L.; Gonzalvo, C.M.; Aala, W.F. Leveraging Japanese Sado Island Farmers’ GIAHS Inclusivity by Understanding Their Perceived Involvement. Sustainability 2021, 13. [Google Scholar] [CrossRef]
  25. Maharjan, K.L.; Gonzalvo, C.M.; Aala, W.F. Drivers of Environmental Conservation Agriculture in Sado Island, Niigata Prefecture, Japan. Sustainability 2022, 14. [Google Scholar] [CrossRef]
  26. Codamon-Dugyon, E. Indigenous knowledge in traditional production of rice: Impact on food security in the upland households in Ifugao, Philippines. PLANT SCIENCE TODAY 2023, 10, 27–33. [Google Scholar] [CrossRef]
  27. Maharjan, K.; Gonzalvo, C.; Singh, M. Farmer Perspectives on the Economic, Environmental, and Social Sustainability of Environmental Conservation Agriculture (ECA) in Namobuddha Municipality, Kavre, Nepal. SUSTAINABILITY 2024, 16. [Google Scholar] [CrossRef]
  28. Castonguay, A.C.; Burkhard, B.; Muller, F.; Horgan, F.; Settele, J. Resilience and adaptability of rice terrace social-ecological systems: a case study of a local community’s perception in Banaue, Philippines. Ecology and Society 2016, 21. [Google Scholar] [CrossRef]
Figure 1. Sampling site of the study.
Figure 1. Sampling site of the study.
Preprints 139887 g001
Figure 2. Classification and regression tree of identified predictors for perceived GIAHS designation benefit of farmers in the Banaue rice terraces.
Figure 2. Classification and regression tree of identified predictors for perceived GIAHS designation benefit of farmers in the Banaue rice terraces.
Preprints 139887 g002
Figure 3. Classification and regression tree of identified predictors for perceived GIAHS involvement of farmers in the Banaue rice terraces.
Figure 3. Classification and regression tree of identified predictors for perceived GIAHS involvement of farmers in the Banaue rice terraces.
Preprints 139887 g003
Table 1. Relationship of perceived GIAHS designation benefit with farmer and GIAHS-related variables.
Table 1. Relationship of perceived GIAHS designation benefit with farmer and GIAHS-related variables.
Predictor Estimate Odds Ratio 95% CI
for Odds Ratio
Significance
Lower Upper
GIAHS promoting and strengthening tourism in Ifugao .872 2.393 1.515 3.778 .000 **
GIAHS encouraging youth to engage in farming .620 1.859 1.268 2.726 .001 **
Perceived GIAHS involvement 1.668 5.304 2.493 11.286 .000 **
Have rituals in farming -.178 .837 .413 1.698 .622
Planting Tinawon rice -.069 .934 .463 1.883 .848
Discussing or learning about ECA .429 1.536 1.075 2.193 .018 *
* significant at p < 0.05; ** significant at p < 0.01. a Hosmer-Lemeshow goodness-of-fit: Chi-square = 11.698, df = 8, sig = 0.165, Nagelkerke R2 = .397.
Table 2. Relationship of perceived GIAHS designation benefit with other GIAHS-related variables of the farmers in the Banaue rice terraces.
Table 2. Relationship of perceived GIAHS designation benefit with other GIAHS-related variables of the farmers in the Banaue rice terraces.
Predictor Estimate Odds Ratio 95% CI
for Odds Ratio
Significance
Lower Upper
Perceived benefits of GIAHS designation a
Increased income from farming 1.517 4.560 1.198 10.845 .001 **
Higher price of harvest 1.121 .326 .137 .777 .011 *
Good health .340 1.405 .546 3.611 .481
Improved local and global environment -.071 .932 .395 2.199 .872
Higher demand of consumers 1.071 2.918 1.236 6.893 .015 *
Can sell better quality harvest -.030 .970 .481 1.955 .932
Decreased usage of chemical pesticides and fertilizers .566 1.761 .681 4.553 .243
Advised by the local government -.127 .881 .439 1.770 .722
Priority of farmers in GIAHS farming b
High yield and income 1.066 .344 .148 .800 .013 *
Financial help .467 1.595 .674 3.773 .288
Less expenses .523 1.687 .677 4.202 .262
Constant seed supply -.096 .909 .448 1.843 .791
Pest-resistant crops -.259 .772 .337 1.764 .539
Good quality of crops .308 1.360 .563 3.285 .494
Drought-resistant crops -.429 .651 .253 1.677 .374
To do well like other successful GIAHS farmers .319 1.375 .489 3.866 .546
Camaraderie with other GIAHS farmers -.075 .928 .267 3.226 .906
Peace of mind -.296 .744 .194 2.857 .666
Sources of information on GIAHS farming c
Seed suppliers/traders -.427 .652 .231 1.843 .420
Agricultural technicians .158 1.171 .608 2.255 .638
Co-farmers .503 1.653 .414 6.598 .476
Barangay officials 1.012 2.752 1.265 5.989 .011 *
Motivators to continue GIAHS farming d
Other GIAHS farmers -.234 .791 .433 1.447 .447
Farmer leaders .564 1.758 .855 3.616 .125
Information seen/heard from media sources .142 1.152 .587 2.260 .680
Family/ancestors .667 1.948 1.028 3.692 .041 *
* significant at p < 0.05; ** significant at p < 0.01. a Hosmer-Lemeshow goodness-of-fit: Chi-square = 7.281, df = 8, sig = 0.507. b Hosmer-Lemeshow goodness-of-fit: Chi-square = 4.316, df = 5, sig = 0.505. c Hosmer-Lemeshow goodness-of-fit: Chi-square = .625, df = 4, sig = 0.960. d Hosmer-Lemeshow goodness-of-fit: Chi-square = 4.449, df = 5, sig = 0.487.
Table 3. Relationship of perceived GIAHS involvement with GIAHS-related variables.
Table 3. Relationship of perceived GIAHS involvement with GIAHS-related variables.
Predictor Estimate Odds Ratio 95% CI
for Odds Ratio
Significance
Lower Upper
GIAHS promoting and strengthening tourism in Ifugao .735 2.085 1.330 3.271 .001 **
GIAHS encouraging youth to engage in farming -.322 .724 .500 1.050 .089
Perceived GIAHS designation benefit 1.616 5.032 2.372 10.673 .000 **
Have rituals in farming 1.065 2.901 1.530 5.499 .001 **
Planting Tinawon rice .835 2.304 1.187 4.470 .014 *
Discussing or learning about ECA .705 .494 .330 .739 .001 **
* significant at p < 0.05; ** significant at p < 0.01. a Hosmer-Lemeshow goodness-of-fit: Chi-square = 4.033, df = 8, sig = 0.854, Nagelkerke R2 = .377.
Table 4. Relationship of perceived GIAHS involvement with other GIAHS-related variables of the farmers in the Banaue rice terraces.
Table 4. Relationship of perceived GIAHS involvement with other GIAHS-related variables of the farmers in the Banaue rice terraces.
Predictor Estimate Odds Ratio 95% CI
for Odds Ratio
Significance
Lower Upper
Perceived benefits of GIAHS designation a
Increased income from farming -.056 .946 .448 1.996 .884
Higher price of harvest -.321 .725 .329 1.597 .425
Good health .485 1.624 .657 4.017 .294
Improved local and global environment .152 1.164 .513 2.640 .716
Higher demand of consumers -.321 .725 .342 1.537 .402
Can sell better quality harvest .029 1.030 .513 2.066 .934
Decreased usage of chemical pesticides and fertilizers .979 2.662 1.067 6.639 .036 *
Advised by the local government .993 2.700 1.281 5.691 .009 **
Needed help voiced out by farmers in the GIAHS b
High-yielding seed variety -.280 .756 .361 1.583 .458
Help in irrigation -2.813 .060 .005 .692 .024 *
Help to reduce soil erosion .139 1.149 .294 4.490 .842
New machineries .814 2.258 .988 5.159 .053
Other sources of income 1.411 4.100 1.625 10.344 .003 **
Higher price for my harvest -.350 .705 .375 1.325 .277
Priority of farmers in GIAHS farming c
High yield and income -.844 .430 .173 1.070 .070
Financial help .366 1.442 .583 3.567 .428
Less expenses .911 2.487 .912 6.786 .075
Constant seed supply .075 1.077 .494 2.352 .851
Pest-resistant crops -.140 .869 .363 2.083 .753
Good quality of crops 1.221 3.391 1.344 8.553 .010 *
Drought-resistant crops -.122 .886 .327 2.395 .811
To do well like other successful GIAHS farmers 2.167 8.734 2.633 28.974 .000 **
Camaraderie with other GIAHS farmers -.319 .727 .181 2.928 .654
Peace of mind -1.882 .152 .034 .689 .015 *
Motivators to continue GIAHS farming d
Other GIAHS farmers -.182 .834 .459 1.514 .551
Farmer leaders -1.010 .364 .181 .734 .005 **
Information seen/heard from media sources .985 2.677 1.342 5.342 .005 **
Family/ancestors -.202 .817 .437 1.530 .529
Other sources of income aside from farming e
Woodcarving -.432 .649 .098 4.307 .655
Handicraft -1.322 .267 .055 1.285 .099
Connected to tourism .929 2.531 1.308 4.901 .006 **
Remittance from relatives outside Ifugao .533 1.705 .925 3.142 .087
a Hosmer-Lemeshow goodness-of-fit: Chi-square = 11.217, df = 8, sig = .190, Nagelkerke R2 = .111. b Hosmer-Lemeshow goodness-of-fit: Chi-square = 5.960, df = 5, sig = .310, Nagelkerke R2 = .111. c Hosmer-Lemeshow goodness-of-fit: Chi-square = 5.874, df = 5, sig = .319, Nagelkerke R2 = .284. d Hosmer-Lemeshow goodness-of-fit: Chi-square = 9.892, df = 6, sig = .129, Nagelkerke R2 = .125. e Hosmer-Lemeshow goodness-of-fit: Chi-square = 2.971, df = 3, sig = .396, Nagelkerke R2 = .070.
Disclaimer/Publisher’s Note: The statements, opinions and data contained in all publications are solely those of the individual author(s) and contributor(s) and not of MDPI and/or the editor(s). MDPI and/or the editor(s) disclaim responsibility for any injury to people or property resulting from any ideas, methods, instructions or products referred to in the content.
Copyright: This open access article is published under a Creative Commons CC BY 4.0 license, which permit the free download, distribution, and reuse, provided that the author and preprint are cited in any reuse.
Prerpints.org logo

Preprints.org is a free preprint server supported by MDPI in Basel, Switzerland.

Subscribe

Disclaimer

Terms of Use

Privacy Policy

Privacy Settings

© 2026 MDPI (Basel, Switzerland) unless otherwise stated