Preprint
Review

This version is not peer-reviewed.

Copper Anode Slime Processing with a Focus on Gold Recovery: A Review of Traditional and Recent Technologies

A peer-reviewed article of this preprint also exists.

Submitted:

07 November 2024

Posted:

08 November 2024

You are already at the latest version

Abstract
Copper anode slime (CAS) contains high concentrations of precious metals, particularly gold, which can reach up to 11 wt%. During copper anode electrorefining, 5-10 kg of CAS is generated per ton of copper cathode. Processing CAS is crucial for economic reasons, as gold significantly contributes to revenue for both miners and custom copper smelters. This paper provides a comprehensive review of industrial processes and technologies for CAS treatment, with a focus on gold recovery. It documents traditional and recent trends and analyzes the advantages and disadvantages of existing methods. Key factors affecting revenue, such as gold production lead time, in-process inventory, and first-pass recovery rate, are discussed to mitigate losses in fluctuating gold markets. CAS processing routes are categorized into two main groups: traditional hybrid routes (involving hydrometallurgy, pyrometallurgy, and electrorefining/electrowinning) and rather recent purely hydrometallurgical routes. Traditional methods can take up to 45 days, with gold recovery occurring late in the process and losses arising in anode, cathode, electrolyte, or slag. In contrast, purely hydrometallurgical routes have total processing times of 7-8 days, achieve early gold recovery, and can attain first-pass recovery rates as high as 99%. These findings indicate that purely hydrometallurgical routes outperform traditional hybrid methods. This paper aims to serve as a guideline for industrial CAS processing, assisting custom copper smelters in navigating challenging market conditions marked by low treatment and refining charges, with an emphasis on enhancing gold recovery to promote sustainability.
Keywords: 
;  ;  ;  ;  ;  ;  ;  

1. Introduction

In 2023, global copper mine production reached 22.4 million tonnes (Mt), with smelter production rising to 22.9 Mt and refined copper production hitting 26.5 Mt, which includes 4.5 Mt of secondary refined copper. About 83.1% of the total refined copper production came from mined sources, while 16.9% came from secondary refined copper. Approximately 79.6% of mined copper is processed through the smelting-electrorefining route to produce refined copper cathodes, while the remainder is processed through solvent extraction [1].
In 2023, China represented over 50% of global copper smelting production [1], operating 44-47 smelters with a combined capacity exceeding 11 Mt [2]. In 2023, the total copper supply from domestic concentrate production and scrap was around 4.25 Mt, while demand reached 10.5 Mt, resulting in a 6.25 Mt shortage (59%). While the total of domestic concentrate and scrap is expected to increase slightly to 4.6 Mt by 2027, demand is projected to rise to 13 Mt, resulting in a projected shortage of 9.2 Mt (70%). The main countries exporting concentrates to China include Chile, Peru, Mexico, Mongolia, and Kazakhstan [3]. While China continues to expand its smelting capacity, copper concentrate production has remained stable. As a result, treatment and refining charges remain low, and smelters are now focusing on maximizing the recovery of free metals, including copper and precious metals (PMs) like gold and silver.
Gold plays a crucial role in the profitability and sustainability of the copper industry. Recovery of gold significantly boosts smelter revenues, with 67% coming from copper, 26% from gold, and 3% from silver [3]. Additionally, gold enhances the value for copper concentrate sellers. Copper smelters typically pay miners a substantial portion of the gold content in the concentrate, with payables starting at concentrations as low as 1 gram per ton. Over 85-90% of all traded concentrates contain this payable level of gold [4].
Gold, along with silver, and PGMs (platinum, palladium, and rhodium), is collected in copper anode slime (CAS) at the end of the copper production process. During the electrorefining of copper anode, approximately 5-10 kg of CAS is generated per ton of copper [4,5]. CAS contains high concentrations of PMs and PGMs, contributing to over 40% of China’s total output of PMs. It also serves as a valuable source of rare metals, such as tellurium and selenium [6]. Efficiently managing and exploiting CAS is crucial not only for recovering valuable metals economically but also for minimizing the environmental impacts of industrial waste. This is a critical aspect of sustainable resource utilization [7,8].
The type of treatment, associated technology, and operational parameters can significantly influence gold recovery rates [9,10]. Over the past two decades, a limited number of papers have addressed various aspects of CAS processing and related technologies [11,12,13,14]. Hait et al. [11] categorized CAS processing routes into pyrometallurgical, hydrometallurgical, or combined processes, providing several industrial examples but some of the flowsheets are outdated. Xing et al. [12] focused on hydrometallurgical routes in lab-scale studies, summarizing their features and advantages. Liu et al. [13] also examined lab-scale hydro routes, categorizing treatments by the metals to be recovered and reporting recovery rates for PMs, PGMs, and rare metals. Lee et al. [14] investigated industrial and pilot operations, focusing on the CAS processes mainly based on target metals, including rare elements like tellurium and selenium, as well as PMs and PGMs. However, the provided examples are not up-to-date.
Given the importance of gold for copper smelters and miners, recovery through the copper flowsheet and subsequent CAS processing merits a more systematic study. In a recent publication, we examined gold first-pass recovery from copper sulfide concentrate processing, covering up to CAS treatment [15]. This paper serves as the second part of the study, providing a comprehensive review of current industrial processes related to CAS treatment, emphasizing their practical applications. It documents past practices and recent trends and analyzes the advantages and disadvantages of various methods and technologies, specifically focusing on gold recovery. Industrial examples of CAS treatment are presented, comparing key factors such as gold production lead time, retention in process across different methods, and first-pass recovery rate. These insights are crucial in the dynamic gold market, helping copper smelters adapt their processes to challenging conditions. Prolonged time between raw material purchases and precious metal sales can lead to significant revenue losses. This work is the first to systematically analyze practiced CAS processes with an emphasis on important aspects of gold recovery.

2. Copper Anode Slime

2.1. Composition of Copper Anode Slime

Copper anode slime is a source of highly valuable metals like gold. Figure 1 shows the composition of CAS collected from more than 100 different smelters (Table 3, in Appendix, lists the detailed composition of CAS from different sources). As given, the CAS composition varies significantly from one smelter to another. The CAS composition and its gold content are linked to the quality of the raw materials used in the refining process, the composition of the copper anodes, casting quality, and the technical conditions during electrorefining [9].
The CAS consists of Cu (0.40-53.40), Se (0.20-46.0), Ag (1.5-32.90), Pb (0.0490-32.20), As (0.010-9.220), Sb (0.010-33.040), Te (0.140-22.0), Bi (0.010-15.0), Ni (0.0030-36.760), Sn (0.810-5.30), Pb (0.0490-32.20), Fe (0.070-10.360), Au (0.020-11.340), Pt (0.0005-0.080), Pd (0.0020-0.350), and Zn (0.020-0.10) in wt% [5,10,13,16,17,18,19,20,21,22]. In each case, the first value indicates the minimum, while the second value represents the maximum from a box plot analysis. The gold content of CAS varies significantly across different locations, with measurements ranging from 200 ppm at Southwire in Georgia and Jiangxi, China [13], to 11.34 wt% at Ventanas in Chile [10] with an average value of 0.4959 wt%. Recovering gold from highly concentrated CAS at PM plants proves to be a cost-effective and efficient process [4].

2.2. Overview of Copper Anode Slime Processing Routes

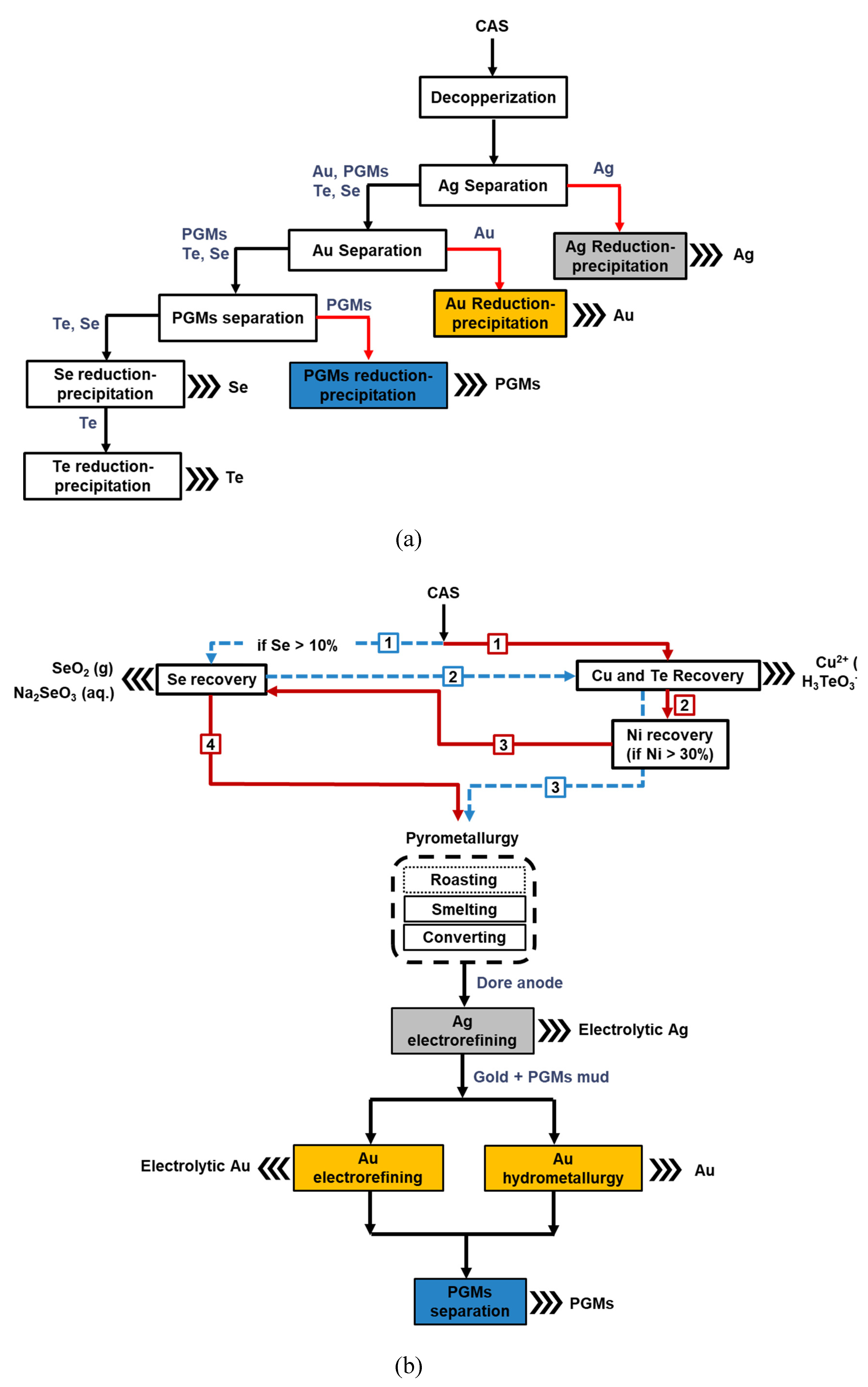
The industrial flowsheets for CAS processing are categorized into two main types based on when PMs and notably gold separation occurs within the flowsheet. The first type is the hydrometallurgical route, which enables the early separation of PMs and PGMs at the beginning of the CAS flowsheet [22,23,24,25,26]. The second type is the hybrid route, which combines hydrometallurgical, pyrometallurgical, and electrorefining/electrowinning processes, with gold recovery occurring at the end of the CAS treatment flowsheet [11,20,25,27,28,29,30,31,32,33,34]. Figure 2 presents linear and ladder flow diagrams for the two primary CAS processing routes, outlining the associated processing steps.

2.2.1. Hydrometallurgical Routes

In these processing routes, PMs and PGMs are recovered first, while selenium and tellurium are extracted at the later stages of the flowsheet. Companies like Sumitomo [22], Saganoseki [23], Rio Tinto Kennecott [24], and Phelps Dodge El Paso [25,26] exclusively employ hydrometallurgical techniques. Notably, Phelps Dodge El Paso uniquely separates and recovers selenium through sulfation roasting after decopperization, before proceeding with PM recovery [25,26].
On an industrial scale, gold leaching from decopperized CAS primarily involves wet chlorination, in which CAS is dissolved in an aqueous HCl solution through oxidative leaching. The formation of metal chlorides, such as AgCl and HAuCl4, facilitates the separation of metals. This method effectively separates gold and impurities (including PGMs, tellurium, and selenium) from silver [23]. Reported chlorination systems include HCl-H₂O₂ [22,23,35], HCl-Cl₂ [25,36], HCl-NaClO [35], and aqua regia (HCl-HNO₃) [35,37]. The first two systems are commonly practiced on an industrial scale, with the associated leaching reactions detailed in Equations (1) and (2):
2 A u + 8 H C l + 3 H 2 O 2 = 2 H A u C l 4 +   6 H 2 O
2 A u + 2 H C l   + 3 C l 2 = 2 H A u C l 4
After leaching, further purification is achieved through solvent extraction. Bae et al. [38] and Sadeghi and Alamdari [39] reported that tributyl phosphate (TBP: C₁₂H₂₇O₄P) can effectively separate gold from chlorination liquor. However, on an industrial scale, 100% dibutyl carbitol (DBC: C₅H₁₀O₃S₂) is commonly employed [22,23,24,25,26]. The solvent extraction process is followed by reduction-precipitation using oxalic acid ( H 2 C 2 O 4 ) , sodium oxalate ( N a 2 C 2 O 4 ) [22,23], or a combination of NaOH and oxalic acid [24] to produce gold powder, which is subsequently melted and cast into high-purity granules or ingots (>99.99%) [22,23,24]. The reduction-precipitation of gold using oxalic acid from gold-loaded DBC is illustrated in Equation (3):
2 H A u C l 4 +   3 H 2 C 2 O 4 = 2 A u + 8 H C l + 6 C O 2
In the next step, the raffinate from gold solvent extraction is processed to separate and recover PGMs, selenium, and tellurium in that order. PGMs are typically extracted using techniques such as ion exchange, leaching, and refining, or through reduction with SO₂ or hydrazine, followed by refining [22,23,24,25].

2.2.2. Hybrid Routes

The hybrid routes integrate hydrometallurgical, pyrometallurgical, and electrorefining/electrowinning processes. Initially, copper, tellurium, selenium, and potentially nickel are removed, while the recovery of PMs and PGMs occurs at a later stage [11,20,25,27,28,29,30,31,32,33,34]. Depending on the concentrations of copper and selenium in the CAS, either decopperization or deselenization may take precedence. In cases of high copper content, the leaching sequence typically follows this order: leach copper and tellurium, then nickel (if its concentration exceeds 30%), followed by selenium leaching, and finally the recovery of PMs and PGMs. The CAS is leached using methods such as acid leaching, oxidative acid leaching [14,22,23,25,27,28,29], or oxidative acid pressure leaching [11,25] to remove copper and tellurium, resulting in a material known as “dewaxed slimes”. Conversely, when selenium levels exceed 10 wt%, the recovery process prioritizes selenium leaching through methods like oxidative roasting, sulfation roasting, soda roasting, or alkaline pressure leaching [14], before proceeding to leach copper and tellurium and ultimately recover the PMs.
An intermediate step involves generating a doré alloy through pyrometallurgical processes, primarily smelting and converting/refining. This silver-rich alloy contains gold and PGMs. The CAS is heated to high temperatures, often in the presence of reducing agents such as carbon, to convert metal oxides into metals, remove gangue and impurities as slag, and obtain metals suitable for further refining or industrial use. In contrast, the converting step occurs under oxidizing conditions with oxygen injection, oxidizing selenium and copper from the selenium matte phase, to form the silver doré. Various pyro-processing technologies are employed, including the reverberatory doré furnace (Outukumpu Pori) [11,25], electric furnace (Hitachi) [27,28], top-blown rotary converter (TBRC) (Aurubis, Boliden, CCR) [25,30,31,40], and bottom blown oxygen smelting/converting (BBOC) (Asarco Amarillo) [33,34]. The TBRC, BBOC, and electric furnace facilitate melting, converting, and partial refining all within a single vessel.
Subsequently, silver electrorefining is conducted, followed by the recovery of gold through either electrorefining or hydrometallurgical methods, while PGMs are extracted via a hydrometallurgical route. The electrolytic refining of gold is particularly effective for impurity removal, achieving high purities (99.99%) through several key steps: dissolution of raw gold anodes, precipitation of pure gold, harvesting of the refined product, and treatment of tailings [41].
Smelters utilizing this hybrid approach include Glencore-CCR [25], Aurubis Hamburg [29,40], Hitachi [27,28], Asarco Amarillo [33,34], Boliden [30,31], and Outokumpu Pori [11,25]. Olympic Dam employs a cyanidation route that combines hydrometallurgical, pyrometallurgical, and electrolytic refining processes [20,32], making it more complex than other methods in this category.

3. Industrial Flowsheets

This section presents eleven industrially practiced flowsheets for CAS treatment. It also documents the evolution of CAS processing and technologies, highlighting trends and advancements over the past few decades.

3.1. Sumitomo Metal Mining Co., Ltd.

Sumitomo Metal Mining Co. current process relies on pure hydrometallurgical routes and aims to establish a continuous workflow from leaching to product recovery. By automating batch operations, Sumitomo transition to a "batch continuous" system enhances efficiency and reduces the need for manual labor. Figure 3 illustrates the Sumitomo CAS treatment flowsheet [22].
The updated method begins with wet chlorination of CAS, which dissolves anode slime components to facilitate metal extraction. For chlorine recovery, a two-tank system is employed, although the specifics regarding flow rate, temperature, and pressure of the chlorination process remain unspecified. The solid residue is leached with sodium sulfite (Na₂SO₃) to dissolve silver for subsequent precipitation. Silver chloride (AgCl) is isolated from the leachate by adding sulfuric acid (H₂SO₄), followed by purification through washing with hydrochloric acid (HCl) and hydrogen peroxide (H₂O₂). Finally, silver chloride is converted to pure silver powder (99.99%) via reduction process with hydrazine hydrate (N2H4·xH2O). The liquid solution from wet chlorination undergoes solvent extraction using DBC in a multi-stage counter-current mixer-settler to separate gold from other dissolved components, including PGMs, selenium, and tellurium. Details regarding the DBC concentration, reaction time, and composition remain unknown. Gold is recovered from the solvent through reduction-precipitation with oxalic acid (C2H2O4), using a pH buffer to minimize the co-reduction of impurities. No further refining of the gold is necessary, resulting in gold ingots with a purity of 99.999%. The raffinate from the gold solvent extraction is subjected to ion exchange resin adsorption. The solid residue is hydrolyzed under alkaline conditions and leached with HCl-Cl₂ to dissolve PGMs for subsequent solvent extraction using DBC and refining. The resulting liquid is processed for selenium reduction, yielding high-purity selenium powder (99.99%). The next step involves recovering tellurium through reduction to produce TeO₂ powder, although its purity has not been specified. Effluents are treated through neutralization to ensure safe disposal [22].
Sumitomo has revamped its flowsheet to employ a fully hydrometallurgical process, significantly reducing processing time from 45 days to just 7 days. This new method leaches gold from raw copper electrolytic slime at the outset, allowing for immediate separation and recovery. Additionally, environmental impact related to toxic SeO2 emissions is minimized, previously unrecovered PGMs, particularly ruthenium, are effectively reclaimed, and labor costs are reduced.
Historically, the process, which has evolved over 400 years, relied on a hybrid hydrometallurgy-pyrometallurgy-electrorefining approach (see Figure 15, Appendix for the outdated flow diagram). It began with the pretreatment of CAS for copper recovery through sulfation roasting with H2SO4 and selenium extraction via oxidative roasting. This was followed by reductive smelting of the decopperized and deselenized slime (using coke, iron scrap, and flux) in an electric furnace to produce bullion, which was then processed in a doré furnace to create silver anodes. These anodes underwent electrorefining to separate the silver, which was subsequently cast into ingots. The residual silver anode slime was desilverized to yield gold anodes, which were processed through electrorefining to produce gold [22,42]. The traditional process resulted in significant losses of rhodium and palladium in the slag. The new hydrometallurgical approach specifically targets the recovery of these previously unrecovered PGMs, enhancing resource efficiency and sustainability.

3.2. Saganoseki Smelter and Refinery of Pan Pacific Copper Co., Ltd.

The Saganoseki CAS treatment has relied solely on hydrometallurgy since 1997. The flowsheet results in superior product quality, increased productivity, shorter retention times for gold, and reduced environmental impact, and is designed to process 206 tons of CAS per month. Notably, gold recovery occurs in the early stages of the CAS treatment, decreasing the retention time to just 8 days compared to 17.5 days in traditional processes. Figure 4 illustrates the Saganoseki CAS treatment flowsheet [23].
The process includes several key steps: copper leaching, wet chlorination using a HCl-H2O2 system, silver chloride reduction via Fe³⁺ replacement, separation and precipitation of lead and antimony, and solvent extraction of gold using DBC. This is followed by gold reduction and precipitation with oxalic acid and/or sodium oxalate, and multiple reduction-precipitation stages from the gold solvent extraction raffinate, involving the addition of SO₂(g) or hydrazine for the recovery of platinum, palladium, selenium, and tellurium. Initially, platinum and palladium are reduced, while the remaining residue is processed in the PGMs stage as a raw material for recovering these metals. The resulting crude silver powder, with a purity of 99%, is sent to Hitachi Works for electrorefining to produce electrolytic silver. The gold powder is melted and cast into granules or ingots with a purity exceeding 99.99% [23].
Decopperization of CAS is achieved through air-sparged leaching, operating at temperatures between 70-85 °C and at atmospheric pressure. While the specific leaching time and H₂SO₄ concentration are not specified, the resulting leaching solution undergoes further processing to remove tellurium. After chlorination, the solution is cooled, prompting the precipitation of antimony and lead. This step reduces suspended solids and improves the quality of the solution for gold extraction. Gold recovery using DBC has been reported to be efficient, although exact efficiency metrics are not available, and specific details regarding its quantity, temperature, and electrolyte composition remain unspecified. Gold extraction and purification take place within continuous mixer-settler circuits. Following extraction and scrubbing, various separation techniques—including gravity settling, centrifugal separation, and filtration—are employed to ensure that the extracted gold is free from impurities, resulting in a high-quality final product. The gold reduction-precipitation process involves mixing and heating the DBC containing gold with an oxalic acid solution at temperatures ranging from 80-90 °C. The PGMs processing occurs via two steps reduction-precipitation using H2SO3 in the order, Pt is separated first and then Pd [23].

3.3. Rio Tinto Kennecott

Rio Tinto Kennecott process, as shown in Figure 5, begins with oxidative leaching in an autoclave to dissolve copper-rich CAS (Cu > 90%), facilitating the recovery of PMs. Following this, a filtration step separates the solutions containing dissolved metals from solid residues. Wet chlorination is then employed to dissolve PMs and selenium. Lead is precipitated by adding sodium carbonate (Na₂CO₃) to form lead carbonate (PbCO₃), which aids in extracting other PMs. Ammonia leaching dissolves silver, and sodium hydroxide (NaOH) combined with sugar is used to precipitate it from the ammonia solution. The precipitated silver is melted in an electric furnace to produce high-quality silver ingots. Solvent extraction is utilized to separate remaining PMs—gold, silver, platinum, and palladium—from the solution, followed by reductive precipitation with oxalic acid and NaOH to obtain gold in powder form, which is then melted in an electric furnace to create high-quality gold ingots. Finally, selenium is separated via reductive precipitation, while by-products containing gold, silver, platinum, and palladium are refined externally to recover these PMs [24].

3.4. Phelps Dodge El Paso Refinery

The Phelps Dodge El Paso CAS treatment flowsheet is based on hydrometallurgical processes, as shown in Figure 6. Initially, copper and tellurium are removed through oxidative pressure leaching. The leaching residue is then roasted with sulfuric acid at 600 °C to recover selenium. Silver is leached from the residue using Fe³⁺, and the resulting leachate containing Ag₂SO₄ reacts with Ca(NO₃)₂ to form AgNO₃, which serves as the electrolyte for silver electrowinning. The purity of the extracted silver is 99.95%. Following silver leaching, the remaining solid residue, containing gold and PGMs, is processed using wet chlorination with HCl-Cl₂. The solid residue is recycled back to the smelter, while the liquid phase undergoes solvent extraction with DBC. This is followed by gold reduction and precipitation through the addition of oxalic acid, as well as tellurium reduction and precipitation using hydrazine. The final gold product is melted and cast into ingots with a purity of 99.995% [25,26].

3.5. Hitachi Works, Mitsubishi Heavy Industries, Ltd.

Hitachi Works follows a hybrid route combining hydrometallurgy, pyrometallurgy and electrorefining, as illustrated in Figure 7. Smelting of decopperized and deselenized CAS occurs in an electric furnace, followed by converting and refining of the produced matte and reduced crude silver from Saganoseki to eliminate impurities and create silver anodes. The refinement of these anodes into pure silver is carried out in Moebius electrorefining cells. Subsequently, the silver electrorefining slime is processed in the Wohlwill electrolysis cell to produce electrolytic gold [27,28].
Several adjustments were made to the CAS treatment process (refer to Figure 16, Appendix A for the original flowsheet), while the approach to PMs remained unchanged. After 1975, as the copper and selenium contents of CAS rose to 23 wt% and 10 wt%, respectively, traditional sulfuric acid leaching became ineffective due to the combined nature of selenium and copper and insufficient capacity in the existing roaster and silver refinery equipment. In response, Hitachi introduced ferric sulfate leaching, which is non-corrosive, cost-effective, and environmentally friendly [27]. Consequently, the feed material for silver refining at Hitachi Works, sourced from Saganoseki, shifted from roasted precipitates to reduced silver, allowing for the consolidation of roasting, smelting, and converting into a single unit using a 4-ton batch oxidation furnace instead of three separate furnaces. This innovation increased the purity of raw silver plates to 98.7%, compared to 91.6% from the conventional process. Additionally, platinum purity improved from 42% to 99.95%, and production capacity rose from 480 kg/year to 1200 kg/year. By establishing a palladium removal, reduction, and deoxidation process, Hitachi began producing high-purity platinum sponge in 2002 [28].

3.6. Aurubis, Hamburg

The Aurubis, Hamburg CAS treatment flowsheet (2011-2024/2025) is a hybrid system integrating pyrometallurgical, hydrometallurgical, and electrorefining processes, as illustrated in Figure 8. The process begins with sulfuric acid leaching to dissolve copper, nickel, and tellurium for recovery, although the specific leaching time and sparging conditions are not specified [29].
The leached material is pelletized into granules for improved handling and dried using an indirectly heated steam dryer, reducing moisture content to below 3%. The dried pellets undergo roasting, smelting, and converting to extract selenium as selenium dioxide gas (SeO₂(g)). This process produces an Ag-doré containing 92% PMs via the TK1-TBRC, which has been in operation since 1999, though specific details regarding temperature, flux quantity, and oxygen flow rate are unavailable. An off-gas system converts gaseous SeO₂ into liquid hydrogen selenite (H₂SeO₃(l)) for selenium recovery. PM-rich ingots (70% PMs) from the lead line and other PM-containing materials (20-99% PMs) are processed through cupellation, converting, mixing, and refining to yield an Ag-doré containing 98% PMs, using the TK2-TBRC established in 2003, with unknown temperature and oxygen flow rate. Modernized Moebius silver electrolysis, implemented in 2005, refines silver to 99.99% purity under currents below 2000 A, voltages between 2.3 and 7 V, and temperatures of 40 to 55 °C. The silver anode slime is then leached in nitric acid, followed by reduction-precipitation to produce gold. The nitric acid leach filtrate, enriched with silver and PGMs, is subjected to wet chlorination to generate a PGM chloride solution for market sale, while silver chloride is precipitated. PGMs have been refined externally since 1999 [29,40].
The current process has several drawbacks, including NOx emissions from nitric acid treatment and the necessity for an additional step to convert the PGM nitric solution to a PGM chloride solution, which diminishes the quality of the PGM solution for sale. To address these issues, Aurubis plans to implement a new PM recovery route in 2024/2025 [29].
While the overall PM recovery process will remain unchanged until after silver electrolysis, improvements will be made thereafter, as depicted in Figure 9. In the new process, silver anode slime will be washed and subject ted to wet chlorination (HCl-H₂O₂). The resulting filtrate will undergo a two-step gold recovery process: first, sodium metabisulfite will be used for selective reduction to produce fine gold, followed by dead precipitation to recover any remaining gold residues [29].
The AgCl residues from the wet chlorination will be dechlorinated and recycled back into the silver electrolysis process. Finally, the concentration of the PGM solution will be enhanced through precipitation with formic acid, followed by re-dissolution in a smaller volume to improve efficiency [29].
Aurubis has implemented several improvements over the years. Before 2011, the PM recovery process relied on high-temperature roasting, smelting, and converting to produce doré silver, followed by silver electrorefining in a Moebius cell and gold electrorefining in a Wohlwill cell. For a detailed flow diagram of the previous process, please see Figure 17 in Appendix. The silver Moebius cell operation has since been upgraded, enabling the production of 99.99% silver from Ag doré anodes with less than 8% gold, 2% platinum, and 1% palladium. The upgraded cell operates more efficiently and flexibly, accommodating various PMs, including gold and PGMs. Key enhancements included selective palladium removal and the capacity for higher current densities [40].

3.7. Boliden

The Boliden CAS processing employs a hybrid route, as illustrated in Figure 10. Copper and tellurium are removed from the CAS through pressure leaching. In the TBRC, selenium is roasted to produce selenium dioxide gas (SeO₂), which is directed to selenium recovery, while the slag is sent to the copper plant for further processing. The slime undergoes additional smelting and converting in the same TBRC to produce silver doré anodes, which are subsequently treated in Modified Moebius Ag-Cells operating at a current density of 1000 A/m², yielding silver granules with a purity of 99.99%. The silver anode slime is washed in multiple stages to remove residual nitrates before being filtered. The filtered slime undergoes wet chemical chlorination, where it is leached in HCl-Cl₂ to dissolve gold and PGMs. Gold is recovered through a two-step selective precipitation process: (1) pure gold sands are produced, melted, and cast into granules or ingots with a purity of 99.99%, and (2) impure gold precipitates are generated and recycled back to the leach tank. The remaining solution, now enriched with PGMs, will undergo further treatment [30,31].
Boliden implemented three significant adjustments to its CAS treatment process, aimed at reducing processing time for PM recovery, lowering inventory levels, and improving recovery rates. Additional objectives include enhancing flexibility with respect to raw materials, reducing operational costs, saving energy, and improving working conditions, all while minimizing environmental emissions by 80-99.5%. The original flowsheet for CAS treatment, in use from 1933 to 1985, involved soda roasting and selenium leaching to recover selenium, followed by copper leaching to remove copper, and then smelting and refining to cast doré anodes. The recovery of silver and gold required 2-3 electrolysis cycles, which was time-consuming and necessitated high inventory levels. In 1985, Boliden replaced gold electrolysis with wet chemical chlorination, improving the handling of impurities in the silver anode slime. Further enhancements in 1987 introduced pressure leaching and selenium roasting, streamlining the copper removal and selenium recovery processes and replacing the previous three-step method of soda roasting, selenium leaching, and copper leaching. Additionally, the silver electrolysis cell was upgraded from a traditional Moebius cell operating at 400 A/m² to a more efficient system operating at 1000 A/m². Since 1997, the introduction of the Kaldo furnace (TBRC) enabled smelting and converting to occur in a single furnace, significantly improving the environmental impact. The TBRC replaced four operational units, including two Outokumpu roasters, a short rotary smelting furnace, and a Degussa converting and refining furnace. The furnace and ladle train are fully enclosed, with ventilation directed to a baghouse, resulting in no dust or emissions [30,31].

3.8. Glencore Canada Copper Refinery

Glencore Canada Copper Refinery (CCR) commissioned its current CAS processing flowsheet in 1998, as illustrated in Figure 11. The process begins with oxygen pressure leaching, where anode slime components are dissolved under high pressure to facilitate subsequent processing. The resulting solution is filtered to separate tellurium and copper sulfate from the solid slime. The solid slime is then dried and pelletized, using 8 wt% bentonite as a binder prior to heat treatment. Next, oxidative roasting occurs in a TBRC at 650°C, converting selenium into selenious acid for recovery. The TBRC is subsequently used for smelting and converting the pellets at temperatures of 950°C and 1185°C, respectively, to separate PMs from slag. Following this, Moebius cells are employed for electrolysis to recover silver bullion. The process continues with wet chlorination, where PMs such as gold and PGMs are dissolved using hydrochloric acid and hydrogen peroxide. Gold is then precipitated in two stages using sulfur dioxide to ensure maximum recovery. Finally, palladium and platinum are precipitated using sodium formate and sodium hydroxide. The remaining effluent is treated to remove impurities, ensuring compliance with environmental standards before discharge or recycling [25].
Before 1998, the process involved oxidative roasting of selenium, followed by smelting and converting in a TBRC to produce silver doré. This doré was then processed in Moebius cells to yield silver bullion. The gold and PGMs were further refined in Wohlwill cells to produce gold bullion. Finally, palladium and platinum were recovered as precipitates [11,16,43]. For a visual representation of the outdated flowsheet, refer to Figure 18 in Appendix.

3.9. Olympic Dam

Olympic Dam employs a hybrid approach, and it is quite complex. The plant processes CAS containing radioactive lead and polonium through nine main steps: 1) decopperization, 2) cyanidation, 3) zinc precipitation, 4) acid treatment, 5) smelting, 6) remelting and oxidizing, 7) silver electrorefining, 8) gold mud leaching, and 9) gold electrorefining. Notably, the facility does not currently recover tellurium and selenium. Figure 12 illustrates the main steps in the CAS treatment flowsheet at Olympic Dam [20,32,44].
The process begins with decopperization, utilizing steam and sulfuric acid at 90°C and 1 atm to dissolve copper, thereby reducing copper concentration in the anode slime. The resulting filtrate undergoes pH neutralization by adding sodium hydroxide (NaOH) and water, adjusting the pH to between 7 and 8 to prepare the leached slime for the subsequent cyanidation step. During cyanidation, a sodium cyanide solution leaches the remaining PMs, primarily gold and silver, with cyanide ions (CN⁻) acting as complexing agents and oxygen serving as an oxidizing agent for selective separation [20,32,44].
After filtering the pulp, the dry residue is retained for silver recovery, while the filtrate is subjected to three filtration stages to remove polonium before gold treatment. Zinc precipitation is conducted by adding zinc dust, which reduces the gold content in the solution to below 5 ppm and precipitates selenium. The solution is then filtered, with the filtrate directed to a cyanide neutralization tank, and the filter cake is sent for acid treatment. In this phase, excess zinc is removed through sulfuric acid leaching, while selenium is eliminated using hydrogen peroxide and sodium nitrate. The remaining filter cake is treated with water and sulfuric acid to extract additional valuable metals, and sodium chloride (NaCl) is added to recover silver as silver chloride precipitate [20,32].
The smelting process occurs in a Saunders roasting furnace, where fluxes such as borax, silica, nitre, and soda ash are introduced to produce a doré alloy containing 80-90% silver and 5-15% gold. This doré alloy is then remelted and oxidized with oxygen in an induction furnace to yield a refined doré alloy [20,32].
For silver electro-refining, a silver nitrate electrolyte is used at 40°C to dissolve silver, which is collected, washed, filtered, and melted into 99.95% pure ingots. The gold mud from silver electrolysis is leached with nitric acid in a heated vessel to remove silver, followed by filtration and leaching with H₂SO₄ to eliminate selenium and tellurium. The slurry is filtered, washed, and leached with nitric acid a second time, producing a gold sponge with 99% purity and less than 1% silver. The filtrates from leaching are recycled back to the acid tank for soluble silver recovery, and this nitric-sulfuric leaching cycle is repeated until the silver content of the sponge is below 1%. Gold sponge is dried, melted, and cast into anodes which are refined in Wohlwill cells with a gold chloride electrolyte solution. When iron amount of electrolyte exceeds 13 g/L, the electrolyte from stage I is replaced with stage II. The gold anode slime is treated with aqua regia for fresh electrolyte and the spent electrolyte is treated to recover gold which is then cast into new anodes. The Au electrorefining occurs in 2 stages and stage II cathodes are washed and melted to produce gold bullion (99.99% purity) [20,32].

3.10. Outukumpu Pori Refinery

Outukumpu Pori process utilizes a hybrid approach, beginning with oxidative pressure leaching at 3-5 atm and 80°C to decopperize the slime, followed by concentrated acid leaching at 160 oC to extract nickel. Selenium is roasted with SO₂(g) and O₂(g) at 600°C to deselenize the slime, which is then smelted in a Doré furnace with borax and Na₂CO₃ at 1250°C. This smelting is followed by refining, where Na₂SO₃ and O₂ are added to remove copper, lead, and tellurium. The resulting Doré anode undergoes electrorefining to produce electrolytic silver. Gold mud is first leached with H₂SO₄ and then with aqua regia. Gold is reduced and precipitated using Na₂SO₃ to obtain the final product. The PGMs are recovered through iron cementation, resulting in a PGM sponge composed of approximately 45% platinum and 45% palladium [11,25,45]. Figure 13 illustrates the main steps in the CAS treatment flowsheet at Outukumpu Pori Refinery.

3.11. Asarco Amarillo

Asarco Amarillo CAS processing flowsheet follows a hybrid route, as shown in Figure 14. Initially, CAS is decopperized through high-pressure sulfuric acid leaching and air sparging at 65°C. The slurry is then filtered, and the resulting liquor, rich in copper and tellurium, undergoes several steps for the recovery of these metals. The filter cake is smelted with fluxes in a short rotary furnace. Selenium may be removed through roasting prior to smelting or during smelting, where it can be captured as slag and fume; due to its high vapor pressure, SeO₂ may vaporize even when slagging. The smelting process lasts between 90 to 110 minutes at a temperature of 900°C. A mixture of sodium carbonate (Na₂CO₃), nitre (KNO₃), and oxygen is used to melt and convert the filtered slime in a BBOC, facilitating the recovery of selenium-containing fumes, the removal of excess tellurium and copper in the slag, and the production of silver doré. Oxygen is injected at a rate of 200 L/min, with temperatures ranging from 1000 to 1200°C. Copper levels are reduced to 0.5 wt% using O₂ and nitre. The resulting silver doré is treated in Moebius Cells to produce silver crystals, while the gold mud from silver electrolysis is processed in Wohlwill Cells to obtain electrolytic gold [33,34].
Asarco initially utilized reverberatory-Doré furnaces but transitioned to a BBOC in 1991, allowing for both converting and refining in a single vessel. They also shifted from atmospheric leaching for decopperization to pressurized leaching, which enhances copper removal and minimizes the recirculation of PMs via slag. To optimize copper recovery, an autoclave operating at high temperatures and pressures was installed. Additional improvements included the implementation of a flash tank for rapid cooling prior to the first filtration [34].

4. Analysis of Hybrid Routes

Hybrid routes integrate pyrometallurgy, electrorefining, and hydrometallurgical processes for the recovery of PMs, particularly gold, in a ladder-like structure typically at the end of the CAS treatment flow sheet. These routes can be protracted, characterized by significant PM hold-up, high fume generation, and accumulation of impurities [5,22,26,29,30,33,34,41,46]. During high-temperature oxidation, elements that readily form oxides are sequentially separated, resulting in the extraction of PMs only in the final stages. Consequently, recovery times can extend up to 45 days [22].
The substantial PM inventory, resulting from the recirculation of PMs in slag (which can contain 10-30% PM content of slime), coupled with the lengthy smelting and refining durations, may lead to an additional 30 to 90 days of retention, significantly impacting potential earnings. Financing costs are also a considerable operational expense. Furthermore, the batch dry process necessitates considerable internal retention and requires temporary storage of intermediate materials, such as lumps and powders, outside the furnace, contributing to a high work-in-progress inventory [22,33].
The smelting and refining processes in classical Doré furnaces, modern rotary furnaces, or TBRCs generate substantial emissions (dust, gas, and fumes) that require treatment to capture toxic metals (Sb, As, Pb, Se, and Te) and harmful gases (SO2, SO3, nitric oxides) [22,26,30,46]. This necessitates the use of scrubbers, reagents, and electrostatic precipitators, which consume significant energy. Workplace emissions also pose a concern, necessitating ventilation systems, respirators, and regular blood tests for toxic metals among employees [26]. These safety and environmental measures further escalate costs and labor requirements, demanding a substantial workforce for effective operation [22].
An additional environmental issue is the production of hexavalent selenium (Se6+). During smelting, soda ash is added to process the slime, leading to the formation of Se6+, which enters the solution during slag leaching and cannot be removed through hydrolytic processes like precipitation with Fe3+ salts. Consequently, Se6+ must be converted to a quadrivalent form through a costly processing step, complicating its removal from the solution. This conversion represents one of the most expensive steps in effluent treatment during CAS processing [26].
The PM-containing slag from pyro processing is often returned to the smelter or occasionally treated directly for the recovery of gold and silver [5]. This practice leads to the recirculation of impurity metals, such as Sb, As, and Bi, within the smelter, resulting in higher impurity levels in the anode and negatively affecting electrolyte purity and cathode quality [26].
After smelting and refining, silver bullion undergoes electrorefining in an acidic solution of copper and silver nitrate. This electrolysis can occur in either Moebius cells or Thum Balbach cells, yielding silver of 99.95% purity. However, there are three significant challenges: electrolyte purification, managing in-process silver inventory, and gold retention in the silver. Electrolyte purification involves the precipitation of silver chloride or elemental silver, as well as the removal of copper nitrate and nitric acid—processes that are both time-consuming and costly. Managing the inventory of impure silver bullion and purer silver cathodes is crucial until the plant is dismantled. Gold recovery is only possible after silver electrolysis, complicating operations further since gold is also retained in inventory, raising overall costs [26].
In hybrid routes, gold and PGMs are recovered towards the end of the flowsheet from silver anode slime using two primary methods: leaching followed by reduction-precipitation, or leaching followed by electrorefining in Wohlwill cells. In the electrorefining process, silver is initially separated from gold through raffination, where the slime is boiled in concentrated sulfuric acid to dissolve silver, or treated with chlorination to produce a gold-containing solution. The gold is subsequently recovered via reduction-precipitation and cast into anodes for the electrorefining process. However, this electrorefining approach incurs a significant inventory cost for gold, as the electrolyte contains 60-100 g/L of gold, raising capital costs and limiting feasibility for smaller refineries. Furthermore, gold anode must achieve a purity exceeding 95% for optimal results, and the presence of gold anodes and cathodes further elevates in-process inventory costs. Additionally, PGMs can dissolve into the electrolyte, contaminating the gold cathodes. This contamination necessitates the treatment of the electrolyte to remove PGMs, creating an additional layer of in-process inventory of these valuable metals that must reach sufficient concentrations before recovery [26,29,41].

4.1. Pyrometallurgical Technologies

Various furnace technologies have been documented in the literature for the roasting, smelting, and converting/refining of CAS, such as the reverberatory doré furnace, short rotary furnace, TBRC, and BBOC. Table I compares these technologies across several key aspects, such as production cycle time for PMs, PM losses and first-pass recovery rate, capacity, operational and capital costs, as well as oxygen and energy efficiency. A detailed overview of each technology is provided below.

4.1.1. Reverberatory Doré Furnace

The reverberatory doré furnace is one of the oldest technologies for metal converting, known for its high capacity and low operating and maintenance costs. However, it has significant drawbacks, including a large inventory of gold within the system, extended production cycles of 7 to 10 days—and sometimes up to 20 days—and often requires substantial space, leading to further losses of PMs during slag removal. The furnace's shallow, rectangular shape contributes to inefficiencies from both economic and metallurgical perspectives, resulting in considerable surface contact between the refractory lining and the PMs bath. This design can lead to losses of PMs, particularly gold, which may become trapped in the bricks over time [43]. Additionally, the furnace has low oxygen utilization and energy efficiency, along with high metal oxidation rates [47]. To address these challenges, companies have adapted their technologies to minimize molten metal adherence to wall surfaces, facilitate smelting and converting within a single unit, and shorten processing times, thereby increasing recovery rates for PMs, especially gold.

4.1.2. Short Rotary Furnace

The short rotary furnace was developed to address some limitations of the reverberatory doré furnace. This system allows for roasting and smelting to occur in one vessel, after which the crude silver bullion is transferred to a second short rotary furnace for selective oxidation of impurities through air blowing, oxygen injection, and flux addition. Oxidation continues in a third short rotary furnace with further flux addition. However, this process still requires multiple vessels, resulting in higher operational and maintenance costs, as well as significant hold-up of PMs during the process [43].

4.1.3. TBRC

The TBRC offers several advantages, including large capacity and the ability to combine roasting, smelting, and converting/refining in a single unit [43]. This integration shortens processing time and reduces smelting costs while achieving higher recovery rates of valuable metals due to the rotation around an inclined axis, which enhances heat distribution and reaction intensity. Additionally, it has a lower environmental footprint and better energy conservation compared to reverberatory doré and short rotary furnaces [50,51]. The TBRC is designed for high capacity, processing over 2,000 tons of anode slime per year [50], and is highly adaptable to various raw materials. It is particularly effective for processing anode slime from copper, lead, and nickel electrorefining and can handle complex materials containing PMs, PGMs, as well as impurities like selenium, tellurium, and arsenic. Other benefits include precise control over temperature and oxygen injection, and the ability to directly produce gold and silver anode sheets [51]. However, the TBRC requires preliminary hydrometallurgical treatment to remove copper and tellurium, which may lead to a higher initial investment compared to other methods. Additionally, it has a high rate of refractory lining wear.

4.1.4. BBOC

The BBOC was developed by Britannia Refined Metals Ltd (BRM) for cupelling silver-lead bullion from the Parkes Process. It uses oxygen injection from the furnace bottom. This design allows effective oxidation, even with surface slag layers. The BBOC reduces gold inventory compared to reverberatory furnaces and can adapt for chlorination stages, eliminating the need for a separate furnace. Key advantages include easier bath temperature control compared to the TBRC, higher oxygen efficiency for faster processing [33,48,52], reduced off-gas volume [48,49,52], and high turbulence that promotes faster reaction rates and better impurity removal [33,49]. Additionally, the BBOC features lower refractory wear [48], lower fuel consumption and improved energy efficiency [48,52]. It also achieves an 80% decrease in flux consumption, lower selenium emissions due to capture in the slag, reduced gas cleaning needs, and improved tellurium capture by the slag [33].
Additional benefits include better product quality [48,49,53], a simple vessel design [54], and effective process control [52]. The process also requires lower labor [48,49], and reduces operating and capital costs [48,54]. However, careful monitoring of oxidation reactions is necessary to ensure optimal anode quality. There may be higher impurity content in gold-bearing anodes during the initial commissioning phase.
In traditional reverberatory or TBRC systems, the slag layer limits oxygen penetration into the bath, resulting in low oxygen utilization and energy efficiency. The BBOC overcomes these issues, achieving oxygen utilization efficiency of up to 100% [33], compared to just 60% in the TBRC. The BBOC can handle thicker slag layers, which reduces the amount of entrained silver in the slag. Reports show a 50% decrease in silver content in the slag compared to reverberatory furnaces, with reaction rates 10 to 20 times faster [33]. Reports indicate lower PM inventories and higher recovery rates in the BBOC compared to the TBRC. Due to higher reaction rates in the BBOC, smaller furnace volumes and shorter processing durations are achieved [33,49,54]. The introduction of the BBOC for oxidizing and refining silver selenide matte reduced the cycle treatment time from 7-10 days in a doré furnace to just 18 hours [33], which is even less than the reported 30 hours for the TBRC. This innovation led to a significant reduction in PM hold-up (minimum of 8 tons) [33]. Asarco Amarillo has operated a 3-ton BBOC since 1991 for treating CAS to reduce gold inventory [49]. Sumitomo Metal Mining Niihama refinery switched from a reverberatory doré furnace to a 3.5-ton BBOC in 1992, later transitioning to a hydrometallurgical route in 1998. They chose the BBOC over the TBRC due to its easier temperature control, high oxygen efficiency, and straightforward maintenance [52]. The Tekehara Copper Refinery of Mitsui Mining & Smelting Limited in Japan began using a BBOC in 1993, replacing two reverberatory furnaces that had a 104-hour refining cycle for 6 tons of bullion. The BBOC reduced processing time to 50 hours and cut energy consumption by more than 50% [49]. For example, the silver inventory in lead slime bullion processing decreased from 4.5 tons to 1.25 tons (a 72% reduction), and at the BRM the silver inventory dropped from 11.5 tons to 3.1 tons (a 73% reduction) after replacing the reverberatory furnace with the BBOC [49,54]. Additionally, the use of deeper slag layers in the BBOC has increased PM recovery, rising from 92.5% to 97.5% at the BRM and from 70% to 95% at Sumitomo Metal Mining Niihama [33].

4.2. Innovations in Hybrid Processing

Smelters employing hybrid routes have focused on enhancing the recovery rates and speed of PM recovery through various strategies. These include the introduction of copper pressure leaching [24,25,30,31,33,34,45], which recovers more copper and leads to generating less slag in the furnace, thereby reducing PM losses. Additionally, some companies have replaced the electrorefining process for gold recovery with leaching [25,29,30,31]. This shift allows for more direct chemical purification and recovery of elemental gold, significantly expediting processing and minimizing costly in-process inventories. Similarly, smaller, more efficient reactors, such as TBRC and BBOC, have been implemented [30,31,40]. BBOC, in particular, achieves higher oxygen efficiency, improved process control, and enhanced recovery rates, while also reducing PM losses compared to TBRC. Although the inventory of PMs may have been decreased, challenges remain regarding long processing times and the recovery of PMs at the end of the flowsheet [34]. Reducing the time between raw material purchase and PM sales is crucial for minimizing interest costs [22]. Consequently, companies like JX Nippon Mining & Metals, Sumitomo Metal Mining Co., Ltd., and Mitsubishi Materials Corporation have shifted to hydro processing. JX Nippon developed its hydrometallurgical process in 1997, while Sumitomo and Mitsubishi began their operations in 2004, driven by decreasing interest rates, aging facilities, and environmental concerns [55].

5. Analysis of Hydrometallurgical Routes

Among hydrometallurgical techniques, cyanide leaching has historically been the standard method for extracting gold from CAS [56,57,58]. However, its use is diminishing due to toxicity concerns and the high costs of recovering metals from cyanide complexes, such as separating Cu-Au-Pd-Ag [13,57,59,60,61,62].
In response, several alternative methods for gold recovery have been developed, such as chlorination systems [7,23,25,61,63,64] – HCl-H2O2 leaching [23,25,64] and aqua regia leaching [25] – nitric acid leaching followed by chlorination [29], and nitric acid followed by sulfuric acid [20,32]. Chlorination is particularly popular due to its higher gold dissolution rate compared to cyanide leaching, resulting in a faster process, lower cost of leaching reagents, process simplicity, and technical maturity [13,56,60,65]. However, it has drawbacks, such as chloride gas emissions and environmental pollution, health risks (identified with mild toxicity), and poor selectivity for impurity ions such as tellurium, selenium, and PGMs, complicating gold extraction [13,62]. Additionally, nitric acid leaching is associated with NOx emissions and requires an extra step to convert the nitric solution into a PGM chloride solution, which can compromise the quality of the PGM product [29].
Other leaching techniques, such as thiosulfate and thiourea leaching, are noted for their relatively short treatment times, low environmental impact, low energy consumption, and high leaching rate [66,67,68,69,70]. However, these methods face challenges related to stability and decomposition, particularly in alkaline solutions [59,67,71], high price and reagent consumption, making them economically unfeasible [46,59,60,66,72], complex leaching chemistry, and carcinogenic properties [60]. Reported gold recovery rates in lab scale experiments are 96% for thiosulfate leaching and 99.9% for thiourea leaching, compared to approximately 99.5% recovery in the chlorination process [13]. Currently, thiourea and thiosulfate leaching are not employed for industrial-scale gold recovery from CAS [46,60,73].
After gold leaching, solvent extraction is commonly performed to purify the leach solution and separate gold from selenium, tellurium, and PGMs. Organic extractants such as DBC or TBP were reported for extracting gold from chlorination systems [22,23,25,26,38,39,71,74], however, on an industrial scale, DBC is predominantly used [22,23,25,26].
Following solvent extraction, reduction and precipitation are conducted on an industrial scale and typically involve oxalic acid and/or sodium oxalate [22,23], SO2 gas [25], metabisulfite [29], or sodium sulfite [25]. Sodium sulfite reduction presents several drawbacks, including high energy consumption (operating at 75 °C), significant SO2 emissions, environmental pollution, and the generation of sodium sulfate and sodium chloride, which can affect gold powder quality. In contrast, oxalic acid is favored for its rapid reduction, good selectivity, and the ability to produce gold powder with a purity exceeding 99.99%, surpassing that of SO2 [13].
For industrial silver leaching, sodium sulfite [22] and ammonia leaching [24] are commonly reported. Reduction methods include sulfuric acid followed by hydrazine-NaOH [22], Fe3+ powder replacement precipitation [23], and NaOH-sugar reduction precipitation [24].

6. Comparison of Hybrid and Hydrometallurgical Routes

Table II compares hybrid and hydrometallurgical routes, focusing on PMs, particularly gold, in terms of separation stage, recovery duration, hold-up in process, and first-pass recovery, as well as other key features such as emissions, energy consumption, environmental impact, costs, and capacity. Hydrometallurgical processes offer several advantages regarding the timing of PMs recovery in the CAS treatment flowsheet, PM retention during processing, first-pass recovery rates, environmental and workplace emissions, energy consumption, waste generation, raw material flexibility, and initial investment costs. By facilitating the early separation of silver and gold, these processes enable rapid processing, eliminating the doré alloy stage and the need for electrorefining. Electrowinning can still be employed if it does not lead to excessive PM inventory. In terms of recovery rates and retention, hydrometallurgy significantly improves first-pass recovery of PMs due to reduced recirculation and lower in-process inventory. According to Hait et al. [11], approximately 99% of gold and 98% of silver can be directly recovered through hydrometallurgical methods.
Hydrometallurgical processes eliminate the need for smelting and refining, as well as associated workplace emissions and flue gases. In terms of energy consumption, hydrometallurgy is more efficient, with energy requirements estimated to be approximately 11% lower than those of pyrometallurgical processes. The high costs linked to pyrometallurgy [30,46] contrast sharply with the lower waste generation and treatment costs in hydrometallurgy [30,46,50,72]. Furthermore, hydrometallurgy facilitates the recycling of all organic materials and most mineral acids [11,30,46,72]. The initial investment costs for hydrometallurgical processes are low, making them suitable for treating capacities of less than 2 kt of anode slime per year. Additionally, these processes are flexible and can be adapted to accommodate varying raw material characteristics [50].

7. Conclusions

A comprehensive overview of treatment processes for copper anode slime, with a particular focus on precious metals and gold, has been conducted. These processes are categorized into two main groups, hybrid and pure hydro, based on the key parameter, the timing of gold recovery within the flowsheet. Below, the advantages and disadvantages of each approach are summarized to assist in selecting the most suitable processes and associated technologies for optimal gold recovery.
  • Hydrometallurgical advantage: Hydrometallurgical processes excel in gold recovery from various aspects. They achieve a first-pass recovery rate of 99%. These methods minimize gold in-process hold-up and facilitate its rapid recovery at the early stages of copper anode slime treatment flowsheet, with an overall duration of approximately 7-8 days.
  • Shift to hydrometallurgy: Analysis of various industrial flowsheets for copper anode slime treatment indicates a notable trend toward transitioning from hybrid routes to purely hydrometallurgical routes, which demonstrate greater promise in terms of efficiency, recovery rates, and sustainability.
  • Challenges of hybrid routes: Hybrid routes result in longer processing times—reported to be up to 45 days—where gold recovery occurs at later stages. These methods face challenges such as lower gold first-pass recovery rates due to losses in slag (which can contain 10-30% of the precious metal value), higher retention of gold within the process (in the form of gold anodes, cathodes, and electrolytes containing 60-100 g/L of gold), and additional work-in-progress inventory. This can potentially add 30-90 days of gold in-process hold-up to the overall treatment time.
  • Drawbacks of pyrometallurgy: Pyrometallurgical routes, often used as intermediate steps in hybrid processes, are associated with higher operational and environmental costs, significant emissions, and reduced efficiency in precious metal recovery compared to purely hydrometallurgical methods.
  • Improvements in hybrid routes: Various enhancements have been implemented in hybrid routes to increase gold first-pass recovery rates and reduce hold-up time. Notable improvements include the adoption of high-pressure leaching for copper removal, replacing gold electrorefining with leaching methods, and the implementation of more efficient high-temperature reactors. The bottom-blown oxygen converter, in particular, has emerged as the most efficient option, offering shorter production cycle times (18 hours), lower gold loss, and up to 100% oxygen utilization, significantly enhancing energy efficiency.

Acknowledgments

The authors would like to thank Rio Tinto Singapore for its generous financial support, without which this project would not have been possible.

Conflict of interest

The authors declare that they have no conflict of interest.

Appendix

Table 3(a). Copper anode slime composition, collected from more than 100 sources.
Table 3(a). Copper anode slime composition, collected from more than 100 sources.
Refinery Country Composition (wt%) Reference
Cu Se Te Ag Au Pt Pd Ni As Bi Sb Sn Pb Fe Zn
Noranda Canada 18.7 10 1.2 19.5 0.18 - - - 1.14 0.77 1.68 - 8 - - [13]
Chuquicamata Chile 27 4 - 12 0.07 - - - 5 - 4 - - - - [11]
Hibi Kyodo, Tamano Japan 21.5 - - 9.6 0.5 - - - - - - - 22.7 - - [13]
IMI Refinery UK 14 2 0.6 5.5 0.07 0 0.01 9 3.5 0.5 3.5 5 22 - -
INCO USA 21 8.4 1.8 6.37 0.12 - - 17 5 0.14 0.9 - 1.7 - -
Indian Copper Complex India 12.3 10.5 3.38 1.54 0.1 - - 36.8 0.04 - 0.01 - 0.16 0.3 - [11]
Kidd Creek USA 26 19.5 0.5 12.7 0.15 - - 0.03 0.45 0.28 0.09 - 22 - - [13]
Phelps Dodge USA 27.1 8.8 3.1 12.2 0.12 0.01 0.01 0.65 1.7 - 0.66 - 4.65 0.1 -
Sukuysan Turkey 26.7 7.6 2.5 4.73 0.1 - - 0.82 3.6 - 1.3 - 1.7 - -
Southwire Georgia 10 0.6 - 4.1 0.02 0.08 0.35 8.4 1.4 0.5 9.4 5.3 13.1 - -
Freeport, Atlantic Copper Spain 25.4 8.23 1.27 14.54 0.382 - - 0.45 3.41 0.76 33 - 2.89 - - [14]
Outukumpu Finland 8.5 46 - 16.8 0.3 - - 5.7 - - - - 8 - - [11]
Saganoseki Japan 30 12.5 22 7 1 - - - - - - - 1 - - [13]
Balkhash Kazakhstan 3.9 6.6 1.2 20 1.2 - - - - - 19 - 11.9 - - [14]
La Caridad Mexico 12.7 4.2 0.37 15.4 0.04 - - 0 5 1.2 5 - 14.8 - -
Jinchuan China 17.9 4.65 1.35 11.05 2.18 - - 1.46 2.28 0.66 1.93 - 9.79 - -
Baiyin China 34.5 13.2 0.62 8.33 0.27 - - - - - - - 3.41 - -
Ronnskar Sweden 15.7 9.69 5.17 22.95 0.578 - - 5.09 0.94 3.21 0.78 - 9.69 - -
Daye Nonferrous China 11.9 5.22 0.58 10.45 0.21 0.03 - - 4.1 - 5.09 1.01 16.2 - - [13]
Yunnan China 17.8 8.9 3.17 22.25 0.37 - - 0.97 6.8 2.55 8.52 0.81 18.6 - -
Jiangxi China 18.4 10 - 4.81 0.208 - - - - - - - 5.94 - -
El Salvador Chile 5 21 - 24 1.4 - - - 0.7 - 3 - - - - [10]
Fundición Hernán Videla Chile 19.8 3.9 0.77 - 7.74 - - 0.43 1.51 0.19 0.06 - 32.2 0.3 0.1
El Teniente Chile 28.8 9.3 0.14 - 0.47 - - 0.12 9.2 0.29 8.06 - 1.76 0.1 0
Ventanas Chile 12.1 3.14 0.82 - 11.34 - - 0.68 2 0.12 0.18 - 23.3 0.2 0.1
Ventanas Chile 24.3 7.9 0.8 14.77 5.4 - - 0.1 6.2 0.3 5.5 - 8.1 0.1 -
Potrerillos Chile 7.8 8.65 0.66 15.42 0.47 - - 0.02 9.22 0.41 10.5 - 1.16 0.2 -
Northern Chile 1.49 - - 5 0.2 - - - 0.1 - - - 0.05 10 0
* Some of the Cu values were reported for decopperized anode slime.
Table 3(b). Copper anode slime composition, collected from more than 100 sources.
Table 3(b). Copper anode slime composition, collected from more than 100 sources.
Refinery Country Composition (wt%) Reference
Cu Se Te Ag Au Pt Pd Ni As Bi Sb Sn Pb Fe Zn
ER&S Autralia 13 5.8 0.2 9 0.1 0.09 2 1.2 0.3 3 5 31 - - [16]
Palabora Africa 53.4 3.6 2.2 7.8 0.33 0.05 0.07 4.5 0.15 0.01 - - - - -
Minero Peru 41 11 1.1 20 0.04 - - - - - - - - - -
Rabak Turkey 24.7 7.9 3 4.8 0.11 0 0 0.05 2.3 0.5 - - - - -
Sarkuysan Turkey 26.7 7.6 2.5 4.73 0.1 - - 0.82 3.6 - 1.3 - 1.7 - -
Codelco Chile 2.53 11.5 0.73 32.9 0.17 - - - 5 0.13 10.5 - 0.71 - - [17]
Townsville Australia 21 3 0.5 6.1 0.6 - - 0.3 3.9 0.7 0.6 - 9.8 - - [18]
Amarillo USA 19.6 14.1 1.4 18.6 0.1 - - 0.7 2.9 0.4 2.9 - 0.1 - -
Kayserie Turkey 18 1 0.4 1.5 0.08 - - 0.2 0.3 0.04 0.4 - 16.9 - -
Boliden Sweden 15.7 5.2 0.9 22.9 0.6 - - 5.1 2.5 0.8 16 - 9.7 - -
CCR Canada 15 5 2 29 1.4 - - 3.8 1.5 1.5 4.5 - 16 - -
Bahia Brazil 4.4 11.5 2.6 7.6 0.4 - - 0.1 3.8 0.7 4.1 - 6.7 - -
El Paso USA 1 20 0.4 22 0.2 - - 0.05 2 0.7 4 - 5 - -
Luenen Germany 1 0.7 0.7 8 0.2 - - 1 2.5 0.4 9 - 30 - -
Potrerillios Chile 7.8 8.6 0.7 15.4 0.5 - - 0.02 9.2 0.4 10.4 - 1.2 - -
Sarcheshmeh Iran 7.4 15.3 0.7 8 0.2 - - 0.6 0.04 1.9 - 4.3
Montanwerke Austria 1 0.2 - - - - - - 0.8 1.5 3 - - - - [19]
Metallo Chimique Belgium 19 0.5 0.5 - - - - - 2.5 1.5 16 - - - -
Aurubis Bulgaria Bulgaria 24.3 9.4 1.4 - - - - - 4.7 2.4 2.5 - - - -
Glencore CCR Canada 16.3 6.1 2.1 - - - - - 2.1 1.2 1.9 - - - -
Las ventanas Chile 1.54 13.4 0.8 - - - - - 3.4 0.6 9.7 - - - -
Jinlong Copper China 25 10 2 - - - - - 2 1 1 - - - -
Xianguang China 11.5 3.5 2 - - - - - 4.5 8 - - - - -
Aurubis Hamburg Germany 15.5 6 1.5 - - - - - 2.5 1.5 4 - - - -
Aurubis Luenen Germany 1 0.7 0.7 - - - - - 5 0.4 12 - - - -
PT smelting Indonesia 0.5 9.7 0.4 - - - - - 1.6 3.4 0.5 - - - -
* Some of the Cu values were reported for decopperized anode slime.
Table 3(c). Copper anode slime composition, collected from more than 100 sources.
Table 3(c). Copper anode slime composition, collected from more than 100 sources.
Refinery Country Composition (wt%) Reference
Cu Se Te Ag Au Pt Pd Ni As Bi Sb Sn Pb Fe Zn
Hibi Kyodo smelting Japan 32.7 6.8 1.5 - - - - - 4 0.2 0.4 - - - - [19]
Mitsubishi Japan 14.5 5 2 - - - - - 3.4 2.2 2 - - - -
Onahama Japan 25.5 9.2 1.4 - - - - - 5.3 4.4 3.7 - - - -
LS-Nikko Korea 20.1 15.6 2.6 - - - - - 3.2 0.9 0.9 - - - -
LS-Nikko Korea 16.4 10.9 2 2.3 1.4 1.6 - - - -
Mexicana de Cobre Mexico 0.4 7.8 2.7 - - - - - 1.4 2.5 9.8 - - - -
Southern Peru Copper Peru 2 20 1.5 - - - - - 6 15 3 - - - -
Kyshtym Copper Russia 11.8 3.5 0.7 - - - - - 1.7 0.2 4.4 - - - -
Uralelectromed Russia 22 7 4 - - - - - 4 - 10 - - - -
Atlantic Copper Spain 10.5 10.5 1 - - - - - 1 0.5 1 - - - -
Boliden Sweden 14 2.9 2.4 - - - - - 2.4 0.81 4.7 - - - -
Kennecott Utah Copper USA 25 7.5 1 - - - - - 5 5 0.3 - - - -
Asarco USA 2.2 23.2 0.8 - - - - - 3.4 6.8 2 - - - -
Freeport-McMoRan USA 1 19 0.4 - - - - - 3 0.7 5 - - - -
Olympic Dam Australia 35 15 3 15 0.75 - - - - - - - 2 - - [20]
- South Africa 26.4 0.53 0.44 3.39 0.21 0.01 0.01 0.81 0.04 0.01 - - 0.05 - - [21]
- South Africa 26.5 0.68 0.53 3.81 0.19 - - 0.41 0.03 - - - 0.08 - -
- South Africa 31.5 0.69 0.57 3.17 0.2 - - 0.33 0.03 - - - - - -
- South Africa 27 0.54 0.59 3.4 0.22 0.01 0.01 0.35 0.02 0.1 - - 0.11 - -
- South Africa 29 0.61 0.42 3.38 0.21 0.01 0.01 0.19 0.01 0.01 - - 0.15 - -
Hitachi (1969) Japan 8.9 2.5 1.8 20.6 0.26 - - - - - - - 17.8 - - [22]
Hitachi (1970) Japan 9.4 2.9 1.6 19.7 0.29 - - - - - - - 17.3 - -
Hitachi (1971) Japan 9.6 3.4 1.1 20.8 0.39 - - - - - - - 25.4 - -
Hitachi (1974) Japan 24.2 10.6 1.2 13.9 0.8 - - - - - - - 6.4 - -
Hitachi (1975) Japan 23 10.2 2 12.9 0.92 - - - - - - - 7.7 - -
La Caridad Mexico 12.7 4.2 0.37 15.4 0.036 - - 0 5 1.2 5 - 14.8 2.1 0.8 [5]
BGMK Kazakhstan 3 6.6 1.2 20 1.2 - - - 5.3 - 19 - 11.9 - -
* Some of the Cu values were reported for decopperized anode slime.
Table 3(d). Copper anode slime composition, collected from more than 100 sources.
Table 3(d). Copper anode slime composition, collected from more than 100 sources.
Refinery Country Composition (wt%) Reference
Cu Se Te Ag Au Pt Pd Ni As Bi Sb Sn Pb Fe Zn
Olympic Dam Australia 30 14.9 3.5 9.9 1.19 - - - 3.9 2.5 - - 12.3 - - [5]
Port Kembla Australia 29 8 0.9 3.1 1 - - - 1.6 2.5 0.5 - 22 - -
Townsville Australia 21 3 0.5 6.1 0.63 - - 0.3 3.9 0.7 0.6 - 9.8 0 -
Bahia Brazil 4.38 11.5 2.6 7.59 0.4 - - 0.1 3.8 0.7 4.1 - 6.7 - -
Med Bulgaria 25.3 9.25 0.83 4.86 0.49 - - 0.14 2.96 0.18 1.16 - 10.3 0.1 -
Timmins Canada 17 8.4 0.7 23 0.26 - - 0.9 2.3 0.8 0.9 - 23 - -
CCR Canada 15 5 2 29 1.4 - - 3.8 1.5 1.5 4.5 - 16 - -
Portrerillos Chile 7.8 8.65 0.66 15.42 0.47 - - 0.02 9.22 0.41 10.5 - 1.16 0.2 -
Las ventanas Chile 24.3 7.9 0.8 14.77 5.4 - - 0.1 6.2 0.3 5.5 - 8.1 0.1 -
Gresik Indonesia 0.6 11.1 0.2 4.9 2.1 - - 0 1.2 2.8 0.3 - 51.4 0.1 -
Saganoseki Japan 25.2 12.1 3.9 19 2.1 - - 0.4 3.3 0.7 1.8 - 4 0.2 -
Nishibara Japan 21.4 6.9 1.7 10.8 1.4 - - 0.7 3.3 1.4 1.7 - 14 - -
Almalyk Uzbekistan 29 9 11 - - - - - 4 0.2 2 - 24 0.1 -
Amarillo USA 19.6 14.1 1.45 18.6 0.12 - - 0.74 2.91 0.44 2.96 - 0.15 - -
El paso USA 1 20 0.4 22 0.2 - - 0.05 2 0.7 4 - 5 0 -
Kennecott USA 30 5 1 5 0.5 - - 0.05 5 3 1 - 30 0.3 -
Kayserie Turkey 18 1 0.4 1.5 0.08 - - 0.2 0.3 0.04 0.4 - 16.9 - -
Lunen Germany 1 0.7 0.7 8 0.16 - - 1 2.5 0.4 9 9.5 30 - -
Beerse Belgium 19 0.5 0.5 5.5 0.06 - - - 2.5 1.5 16 - 4 - -
Boliden Sweden 15.7 5.17 0.94 22.95 0.578 - - 5.09 3.21 0.78 4.15 - 9.69 - -
Montanwerke Austria 7 0.3 0.59 8.751 0.125 - - 10.9 - 0.41 3.8 12.1 24.6 - -
* Some of the Cu values were reported for decopperized anode slime.
Figure 15. Sumitomo Metal Mining Co. copper anode slime flowsheet, outdated (data from Hait et al. [11] and Kurokawa [22]).
Figure 15. Sumitomo Metal Mining Co. copper anode slime flowsheet, outdated (data from Hait et al. [11] and Kurokawa [22]).
Preprints 138903 g0a1
Figure 16. Hitachi Works copper anode slime treatment flowsheet, outdated (data from Hait et al. [11]).
Figure 16. Hitachi Works copper anode slime treatment flowsheet, outdated (data from Hait et al. [11]).
Preprints 138903 g0a2
Figure 17. Aurubis Hamburg copper anode slime treatment flowsheet, outdated (data from Becker [40]).
Figure 17. Aurubis Hamburg copper anode slime treatment flowsheet, outdated (data from Becker [40]).
Preprints 138903 g0a3
Figure 18. Glencore Canada Copper Refinery copper anode slime treatment flowsheet, outdated (data from Hait et al. [11] and Ferron [25]).
Figure 18. Glencore Canada Copper Refinery copper anode slime treatment flowsheet, outdated (data from Hait et al. [11] and Ferron [25]).
Preprints 138903 g0a4

References

  1. Dabkowski and L. Yusheng, The World Copper Factbook, (2024).
  2. L. NavInfo Co., "Chinese Smelter Landscape" (2024), https://en.navinfo.com/.
  3. N. Tripathi, In Personal Communication, ed. E. Moosavi-Khoonsari (Rio Tinto: 2024).
  4. G. Barr, W. Grieve, D. Jones and K. Mayhew, Perth, WA, Australia2007.
  5. M.E. Schlesinger, K.C. Sole, W.G. Davenport and G.R.F. Alvear Flores, Extractive Metallurgy of Copper, (Elsevier, 2021).
  6. Y.L. Zeng, C. Liao, F. Liu and X. Zhou, ACS Omega, 8, 10022-10029 (2023). [CrossRef]
  7. Y. Ding, S. Zhang, B. Liu and B. Li, Journal of Cleaner Production, 165, 48-56 (2017).
  8. S. Wang, W. Cui, G. Zhang, L. Zhang and J. Peng, Ultrasonics Sonochemistry, 36, 20-26 (2017).
  9. Chen, Z. Peng, J.-Y. Hwang, Y. Ma, X. Liu and X. Chen, JOM, 67, 493-502 (2015).
  10. K. Santana Barros, V. Schaeffer Vielmo, B. Garrido Moreno, G. Riveros, G. Cifuentes and A. Moura Bernardes, Minerals, 12, 250 (2022).
  11. J. Hait, R.K. Jana and S.K. Sanyal, Mineral Processing and Extractive Metallurgy: Transactions of the Institutions of Mining and Metallurgy: Section C, 118, 240-252 (2009).
  12. W.D. Xing, S.H. Sohn and M.S. Lee, Mineral Processing and Extractive Metallurgy Review: An International Journal, 41, 130-143 (2020).
  13. G. Liu, Y. Wu, A. Tang, D. Pan and B. Li, Hydrometallurgy, 197, 105460 (2020).
  14. J.C. Lee, K. Kurniawan, K.W. Chung and S. Kim, Metals and Materials International, 27, 2160-2187 (2021).
  15. E. Moosavi-Khoonsari and N. Tripathi, Preprints 2024091473 (2024).
  16. W.C. Cooper, JOM, 42, 45-49 (1990).
  17. M. Devia and A. Luraschi, IV, 209-226 (1991).
  18. Mahmoudi, S. Shakibania, M. Mokmeli and F. Rashchi, Metallurgical and Materials Transactions B, 51B, 2020-2555 (2020).
  19. M. Moats, L. Alagha and K. Awuah-Offei, Journal of Cleaner Production, 307, 127207 (2021).
  20. S. Hall, Australian Mining and Metallurgy Monograph Series 19, 1102-1105 (1993).
  21. N.H. Nkuna and A.P.I. Popoola, Procedia Manufacturing, 35, 789-794 (2019).
  22. H. Kurokawa, The Mining and Materials Processing Institute of Japan, 134, 74-80 (2018).
  23. T. Furuzono, A. Fujimoto, T. Takeuchi and K. Takebayashi, Unique Hydrometallurgical Process for Copper-Anode Slime Treatment at Saganoseki Smelter and Refinery. 2018.
  24. Nexhip, R. Crossman and M. Rockandel, By-Products Recovery via Integrated Copper Operations at Rio Tinto Kennecott. Paper presented at the Exchange of good practices on metal by-products recovery, Brussels, Belgium, 2015.
  25. C.J. Ferron, Developments in Mineral Processing, 15, 861-896 (2005).
  26. J.E. Hoffmann and B. Wesstrom, Hydrometallurgy, 69-105 (1994).
  27. J. Sato, T. Imamura, M. Hojo and T. Suzuki, In World mining and metals technology, ed. A. Weiss (Warrendale, PA, AIME: 1976), pp 585-598.
  28. Y. Maeda, Journal of MMIJ, 123, 605-607 (2007).
  29. Ziegler and L. Bryson, The Role of R&D in the Makeover of the Precious Metals Refinery at Aurubis. Paper presented at the The 63rd Annual Conference of Metallurgists (COM 2024), Halifax, Canada, 2024.
  30. B.M. Ludvigsson and S.R. Larsson, JOM, 55, 41-44 (2003).
  31. J. Bäckström, In Department of Chemical Engineering and Geosciences, (Lulea University of Technology: 2010), p 105.
  32. N.J. Cook, K. Ehrig, C.L. Ciobanu, S. King, V. Liebezeit and A.D. Slattery, Minerals Engineering, 206, 108539 (2024).
  33. R.P. Knight, Further Applications of the Bottom Blown Oxygen Converter. Paper presented at the Internation Symposium on Injection in Process Metallurgy, 1991.
  34. L.G. Navarro, T. Morris, W. Read and K. Parameswaran, ed. R.M. Izatt (Wiley, 2016), pp 397-423.
  35. W. Dong Xing and M. Seung Lee, Geosystem Engineering, 20, 216-223 (2017).
  36. M. Saeedi, E. Keshavarz Alamdari, D. Darvishi, A. Keshavarz Alamdari, D. Haghshenas Fatmehsari and A. Bagheri kafash, Mineral Processing and Extractive Metallurgy (Trans. Inst. Min Metall. C), 124, 9-15 (2015).
  37. M.H. Dehghanpoor, M. Zivdar and M. Torabi, The Journal of the Southern African Institue of Mining and Metallurgy, 116, 1153-1157 (2016).
  38. M. Bae, J.-C. Lee, H. Lee and S. Kim, Separation and Purification Technology, 235 (2020).
  39. N. Sadeghi and E. Keshavarz Alamdari, Transactions of Nonferrous Metals Society of China, 26, 3258-3265 (2016).
  40. Becker, World of Metallurgy - ERZMETALL, 59, 87-94 (2006).
  41. H. Mahyapour and S. Mohammadnejad, Minerals Engineering, 186, 107738 (2022).
  42. V.G. Shkodin, V.P. Malyshev, O.V. Evtyukhova, V.E. Malkov and S.A. Galimova, Chemical Abstracts, 72 (1970).
  43. B.H. Morrison, J.G. Lenz, J. Pageau and J.G. Bard, (Noranda Inc.: Canada, 1986).
  44. H. Narita, R. Kasuya, T. Suzuki, R. Motokawa and M. Tanaka, In Encyclopedia of Inorganic and Bioinorganic Chemistry, ed. R.A. Scott (2020).
  45. Hyvärinen, L. Lindroos and E. Yllö, JOM, 41, 42-43 (1989).
  46. Xu, Y. Yang, Q. Li, W. Yin, T. Jiang and G. Li, Hydrometallurgy, 164, 278-287 (2016).
  47. BYJUS, "Reverberatory Furnaces" (2024), https://byjus.com/chemistry/reverberatory-furnace/. Accessed 10-24 2024.
  48. M. Griffin, Change from top-blown to bottom-blown converter for lead bullion cupellation at Rand Refinery. Paper presented at the Pyrometallurgy ’95, 1995.
  49. R.P. Knight, Erzmetall, 48, 530-537 (1995).
  50. Tomine-Tech-Coperation, "Technologies for Copper Anode Slime Treatment (TBRC)" (2024), https://topmie.com/solution/technologies-for-copper-anode-slime-treatment-tbrc/. Accessed 10-24 2024.
  51. Metalcess, "Top Blown Rotary Converter (TBRC)-Pyrometallurgy" (2024), www.metalcess.com/equipment/pyrometallurgy/Top_Blown_Rotary_Converter_TBRC_19_show.html. Accessed 2024-7-10 2024.
  52. C. Segawa and T. Kusakabe, Current operations in SMM’s slime treatment. Paper presented at the EPD Congress 1996, 1995.
  53. Swinbourne, A. Winters and M. Giunti, Theory and practice of cupellation at Port Pirie Pasminco smelter. Paper presented at the European Metallurgical Conference EMC 2001, Friedrichshafen, Germany, 2001.
  54. G.G. Barbante, D.R. Swinbourne and W.J. Rankin, In Pyrometallurgy for Complex Minerals & Wastes, ed. T.L. M Nilmani, and W J Rankin (The Minerals, Metals and Materials Society, Warrendale, Pennsylvania: 1994), pp 319–337.
  55. T. Okura and H. Takebe, Sulfide Smelting Development in Japan During the Past Half Century. Paper presented at the Extraction 2018, 2018.
  56. L. Ximing, K. Jiajun, M. Xinhui and L. Bin, Hydrometallurgy, 29, 205-215 (1992).
  57. Senanayake, Minerals Engineering, 17, 785-801 (2004).
  58. J. Han, X. Li and S. Dai, Chemical Physics Letters, 739 (2020).
  59. L. Jing-ying, X. Xiu-li and L. Wen-quan, Waste Management, 32, 1209-1212 (2012).
  60. B. Xu, Y. Yang, Q. Li, G. Li and T. Jiang, Hydrometallurgy, 147-148, 79-82 (2014).
  61. C. Li, H. Li, X. Yang, S. Wang and L. Zhang, Gold Leaching from a Refractory Gold Concentrate by the Method of Liquid Chlorination. Paper presented at the Rare Metal Technology, 2015.
  62. W. Gui, X. Zhu and Y. Yang, RSC Advances, 6 (2016).
  63. B. Dönmez, F. Sevim and S. Þolak, Chemical Engineering Technology, 24, 91-95 (2001).
  64. Q. Zhang, C.M. Cobley, J. Zeng, L.-P. Wen, J. Chen and Y. Xia, Journal of Physical Chemistry C, 114, 6396-6400 (2010).
  65. M. Ghobeiti Hasab, F. Rashchi and S. Raygan, Hydrometallurgy, 142, 56-59 (2014).
  66. M.G. Aylmore and D.M. Muir, 14, 135-174 (2001).
  67. S. Syed, Hydrometallurgy, 115-116, 30-51 (2012).
  68. M. Aazami, G.T. Lapidus and A. Azadeh, International Journal of Mineral Processing, 131, 43-50 (2014).
  69. Chauhan, P.R. Jadhao, K.K. Pant and K.D.P. Nigam, Journal of Environmental Chemical Engineering, 6, 1288-1304 (2018).
  70. Y. Ding, S. Zhang, B. Liua, H. Zheng, C.-c. Chang and C. Ekberg, Resources, Conservation & Recycling, 141, 284-298 (2019).
  71. R. Ranjbar, M. Naderi, H. Omidvar and G. Amoabediny, Hydrometallurgy, 143, 54-59 (2014).
  72. R.G. Schulze, JOM, 36, 62-65 (1984).
  73. M. Lampinen, A. Laari and I. Turunen, Hydrometallurgy, 151, 1-9 (2015).
  74. Khaleghi, S. Ghader and D. Afzali, International Journal of Mining Science and Technology, 24, 251-257 (2014).
  75. Y.C. Hoh, C.C. Chang, W.S. Chuang, B.D. Lee, J.J. Tai, W.L. Feng, T. Ma, C.S. Ko and W.L. Chen, INER process for recovering precious metals from copper refinery anode slime. Paper presented at the Hydrometallurgy Research, Development and Plant Practice, Warrendale, PA, 1983.
Figure 1. Copper anode slime composition from more than 100 different smelters [5,10,13,16,17,18,19,20,21,22].
Figure 1. Copper anode slime composition from more than 100 different smelters [5,10,13,16,17,18,19,20,21,22].
Preprints 138903 g001
Figure 2. Flow diagrams of the two major routes of copper anode slime processing: (a) purely hydrometallurgical routes (linear diagram), (b) hybrid routes (ladder diagram: hydrometallurgy-pyrometallurgy-electrorefining).
Figure 2. Flow diagrams of the two major routes of copper anode slime processing: (a) purely hydrometallurgical routes (linear diagram), (b) hybrid routes (ladder diagram: hydrometallurgy-pyrometallurgy-electrorefining).
Preprints 138903 g002
Figure 3. Sumitomo Metal Mining Co. copper anode slime treatment flowsheet (data from Kurokawa [22]).
Figure 3. Sumitomo Metal Mining Co. copper anode slime treatment flowsheet (data from Kurokawa [22]).
Preprints 138903 g003
Figure 4. Saganoseki copper anode slime treatment flowsheet (data from Furuzono et al. [23]).
Figure 4. Saganoseki copper anode slime treatment flowsheet (data from Furuzono et al. [23]).
Preprints 138903 g004
Figure 5. Rio Tinto Kennecott CAS treatment flowsheet (data from Nexhip et al. [24]).
Figure 5. Rio Tinto Kennecott CAS treatment flowsheet (data from Nexhip et al. [24]).
Preprints 138903 g005
Figure 6. Phelps Dodge El Paso Refinery CAS treatment flowsheet (data from Ferron [25] and Hoffmann and Wesstrom [26]). The figure is almost reprinted from Developments in Mineral Processing, Vol. 15, C.J. Ferron, Recovery of gold as by-product from the base-metals industries, Pages 861-896, Copyright 2005, with permission from Elsevier.
Figure 6. Phelps Dodge El Paso Refinery CAS treatment flowsheet (data from Ferron [25] and Hoffmann and Wesstrom [26]). The figure is almost reprinted from Developments in Mineral Processing, Vol. 15, C.J. Ferron, Recovery of gold as by-product from the base-metals industries, Pages 861-896, Copyright 2005, with permission from Elsevier.
Preprints 138903 g006
Figure 7. Hitachi Works CAS treatment flowsheet (data from Sato et al. [27] and Maeda [28]).
Figure 7. Hitachi Works CAS treatment flowsheet (data from Sato et al. [27] and Maeda [28]).
Preprints 138903 g007
Figure 8. Aurubis Hamburg CAS treatment flowsheet (2011-2024) (data from Ziegler and Bryson [29]).
Figure 8. Aurubis Hamburg CAS treatment flowsheet (2011-2024) (data from Ziegler and Bryson [29]).
Preprints 138903 g008
Figure 9. Aurubis Hamburg CAS treatment flowsheet (to be commissioned in 2024/2025) (data from Ziegler and Bryson [29]).
Figure 9. Aurubis Hamburg CAS treatment flowsheet (to be commissioned in 2024/2025) (data from Ziegler and Bryson [29]).
Preprints 138903 g009
Figure 10. Boliden CAS treatment flowsheet (data from Ludvigsson and Larsson [30] and Bäckström [31]).
Figure 10. Boliden CAS treatment flowsheet (data from Ludvigsson and Larsson [30] and Bäckström [31]).
Preprints 138903 g010
Figure 11. Glencore-CCR CAS treatment flowsheet since 1998 (data from Ferron [25]). The figure is reprinted from Developments in Mineral Processing, Vol. 15, C.J. Ferron, Recovery of gold as by-product from the base-metals industries, Pages 861-896, Copyright 2005, with permission from Elsevier.
Figure 11. Glencore-CCR CAS treatment flowsheet since 1998 (data from Ferron [25]). The figure is reprinted from Developments in Mineral Processing, Vol. 15, C.J. Ferron, Recovery of gold as by-product from the base-metals industries, Pages 861-896, Copyright 2005, with permission from Elsevier.
Preprints 138903 g011
Figure 12. Olympic Dam CAS treatment flowsheet (data from Hall [20] and Cook et al. [32]).
Figure 12. Olympic Dam CAS treatment flowsheet (data from Hall [20] and Cook et al. [32]).
Preprints 138903 g012
Figure 13. Outukumpu Pori Refinery CAS treatment flowsheet (data from Hyvärinen et al. [45], Ferron [25], and Hait [11]). The figure is reprinted from Developments in Mineral Processing, Vol. 15, C.J. Ferron, Recovery of gold as by-product from the base-metals industries, Pages 861-896, Copyright 2005, with permission from Elsevier.
Figure 13. Outukumpu Pori Refinery CAS treatment flowsheet (data from Hyvärinen et al. [45], Ferron [25], and Hait [11]). The figure is reprinted from Developments in Mineral Processing, Vol. 15, C.J. Ferron, Recovery of gold as by-product from the base-metals industries, Pages 861-896, Copyright 2005, with permission from Elsevier.
Preprints 138903 g013
Figure 14. Asarco Amarillo CAS treatment flowsheet (data from Knight [33] and Navarro et al. [34]).
Figure 14. Asarco Amarillo CAS treatment flowsheet (data from Knight [33] and Navarro et al. [34]).
Preprints 138903 g014
Table I. Overview of key operational features for CAS processing furnace technology [33,43,47,48,49,50].
Table I. Overview of key operational features for CAS processing furnace technology [33,43,47,48,49,50].
Feature/Technology Reverberatory Doré furnace Short rotary furnace TBRC* BBOC**
Production cycle time 7-20 days Medium (multiple vessels) Shorter than doré furnaces (30 hours) Short (18 hours)
Gold in-process hold-ups and losses High (large inventory) High (large inventory) Moderate (better design) Lower than TBRC
PM first-pass recovery rate
70%, 92.5% - - 95%, 97.5%
Capacity High Medium High (over 2 kt/year) Medium
Operational costs Low Higher than reverberatory Moderate (efficiency gains) Lower due to efficiency
Initial investment Moderate-High Moderate High Moderate
Oxygen utilization Low Moderate Moderate (60%) High (up to 100%)
Energy efficiency Low Moderate Higher than reverberatory but lower than BBOC (< 60%) High
*TBRC: Top blown rotary converter; BBOC: Bottom blown oxygen converter
Table II. Comparison of hybrid and hydrometallurgical routes for precious metal recovery: key features and aspects.
Table II. Comparison of hybrid and hydrometallurgical routes for precious metal recovery: key features and aspects.
Feature/Aspect Hybrid routes Hydrometallurgy routes
Gold separation step End of flowsheet Initial stage of flowsheet [22,23,24,25,26]
Total processing time Long: up to 45 days [22,34] Faster (7-8 days) [22,23,46]
Hold-up in process High: PM recirculation in slag, and high inventory in electrorefining [5,26,29,33,41] Low
First pass recovery rate Not reported but could be low due to internal recirculation [26] 99% (Au) and 98% (Ag) [11]
Pollution High: flue gases, dust [5,22,26,30,46] Low: minimal workplace emissions, recyclable organics and acids [11,46]
Energy consumption High: significant energy use [11,75] Lower: approximately 11% more efficient than pyro processes [11,75]
Cost considerations High operating and environmental costs [22,30,46] Lower treatment and investment costs [30,46,50]
Capacity Large-scale operations [34] Suitable for smaller capacities (<2 kt/year) [34]
Disclaimer/Publisher’s Note: The statements, opinions and data contained in all publications are solely those of the individual author(s) and contributor(s) and not of MDPI and/or the editor(s). MDPI and/or the editor(s) disclaim responsibility for any injury to people or property resulting from any ideas, methods, instructions or products referred to in the content.
Copyright: This open access article is published under a Creative Commons CC BY 4.0 license, which permit the free download, distribution, and reuse, provided that the author and preprint are cited in any reuse.
Prerpints.org logo

Preprints.org is a free preprint server supported by MDPI in Basel, Switzerland.

Subscribe

Disclaimer

Terms of Use

Privacy Policy

Privacy Settings

© 2026 MDPI (Basel, Switzerland) unless otherwise stated