Submitted:
18 October 2024
Posted:
21 October 2024
Read the latest preprint version here
Abstract
Keywords:
1. Model Establishment
2. Python Visualization Toolkit Analysis Modeling
2.1. Theoretical Modeling Process
2.2. Python Visualization Code
2.2.1. Visual Code Design Ideas
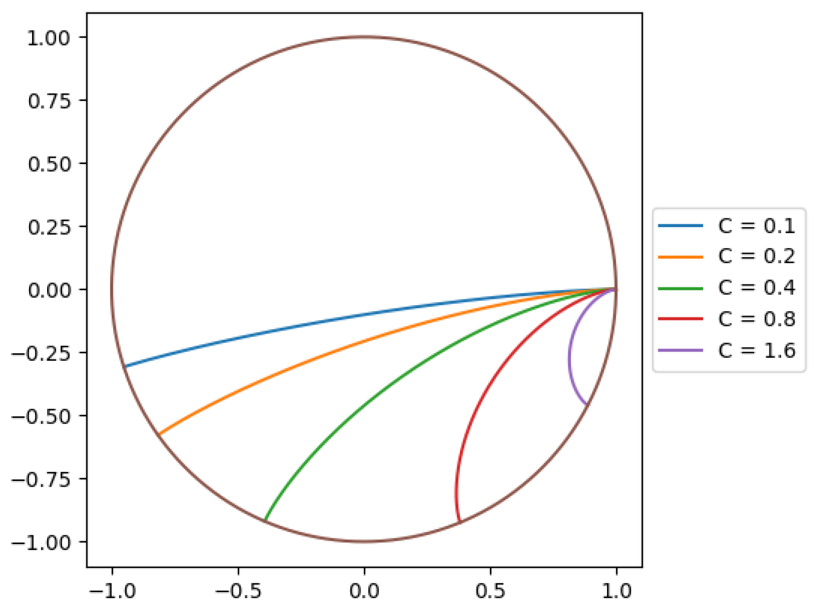
2.2.2. Visualization Code and Visualization Results
3. Python Visualization Result Analysis
4. Conclusion and Expectation
References
- Cui Shengzhe, Jia Weiyao, Zhu Jianhui. Using the shell theorem to solve the earth tunnel problem[J]. Discussion on Physics Teaching, 2024, 42(03):73-76.
- Luo Shuyuan, Hu Nan, Cai Liudong. Analysis and discussion of several motion cycles[J]. Bulletin of Physics, 2024, (02): 148-150.
- Ouyang Zhihui, Chen Haixiu. 42 minutes in the earth tunnel[J]. Discussion on Physics Teaching, 2023, 41(03): 63-64.
- Wu Daizong, Liu Yuying. Movement of objects in earth tunnels[J]. Physics and Engineering, 2020, 30(01): 73-79.
- Miao Lihua, Han Dejun. The answer is 42 - there are many questions but only one answer [J]. Physics Teacher, 2005, (10): 36-37.
- Liang Zhiqiang. Tunnel through the earth[J]. Journal of Taian Teachers College, 1998, (06): 35-37.
- Wang Changming. Motion of a free particle in a smooth tunnel in the earth[J]. University Physics, 1990, (05): 4-6.
- Huang Shichu. Discussion on the motion of objects in a straight tunnel through the earth[J]. Journal of Anhui Institute of Technology, 1987, (Z1): 139-148.



Disclaimer/Publisher’s Note: The statements, opinions and data contained in all publications are solely those of the individual author(s) and contributor(s) and not of MDPI and/or the editor(s). MDPI and/or the editor(s) disclaim responsibility for any injury to people or property resulting from any ideas, methods, instructions or products referred to in the content. |
© 2024 by the authors. Licensee MDPI, Basel, Switzerland. This article is an open access article distributed under the terms and conditions of the Creative Commons Attribution (CC BY) license (http://creativecommons.org/licenses/by/4.0/).