Submitted:
12 October 2024
Posted:
15 October 2024
You are already at the latest version
Abstract
Keywords:
1. Introduction
2. Feature Extraction
3. Model Principle
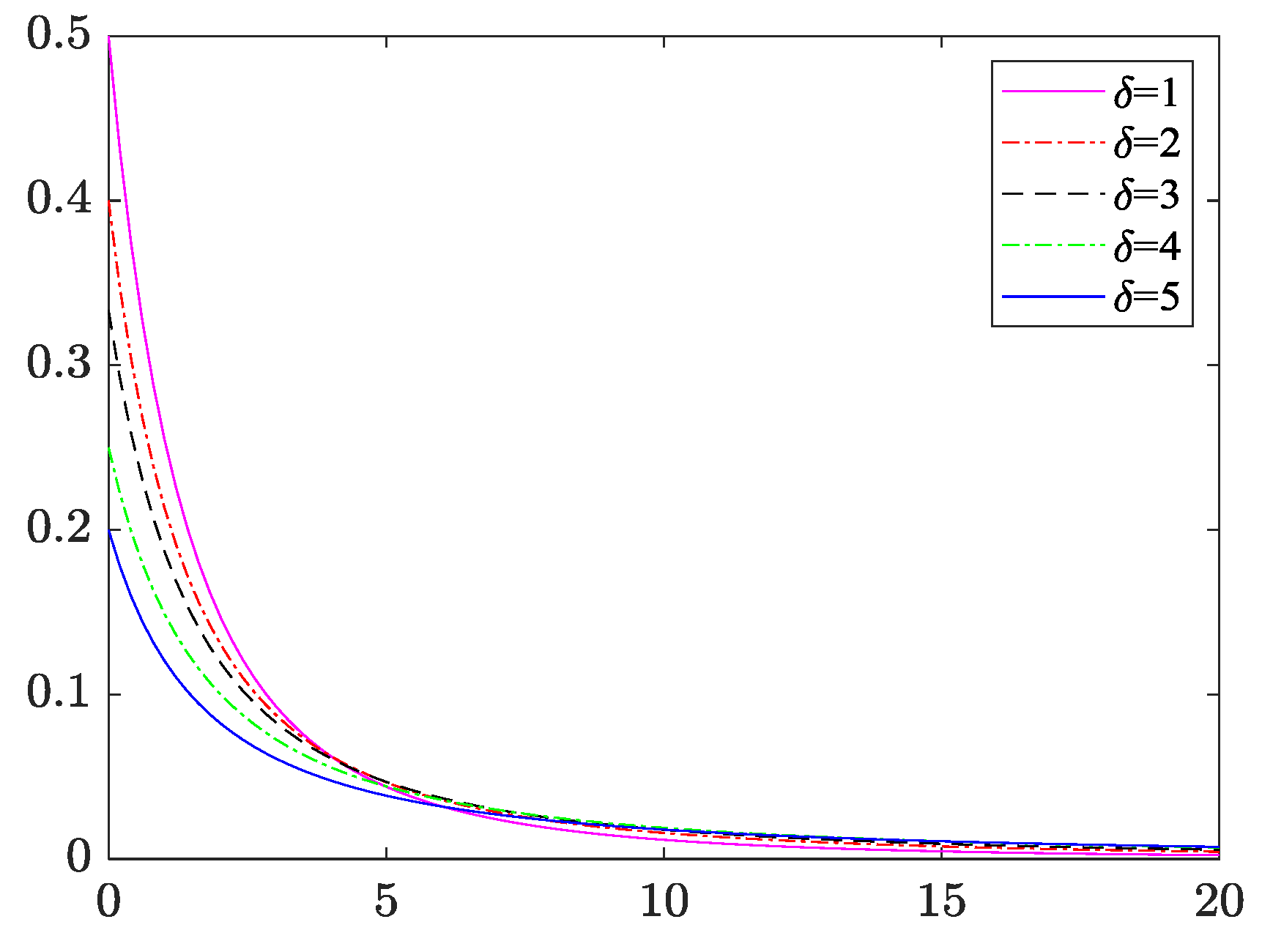
3.1. Properties and Parameter Meaning of the Fractional-Order Generalized Pareto Distribution (GPD)
3.3. Generation of Numerical Sequences for fractional-Order Generalized Pareto Motion (fGPM) Processes
3.4. Establishing an Uncertainty Model with Adaptive fGPm
4. Forecast Model Construction
4.1. Establishment of Iterative Differential Forecasting Model
4.2. Parameter Estimation of the New Feature Function
5. Experimental Cases and Analysis
5.1. Data Description
5.2. Experimental Process
5.3. Prediction Results
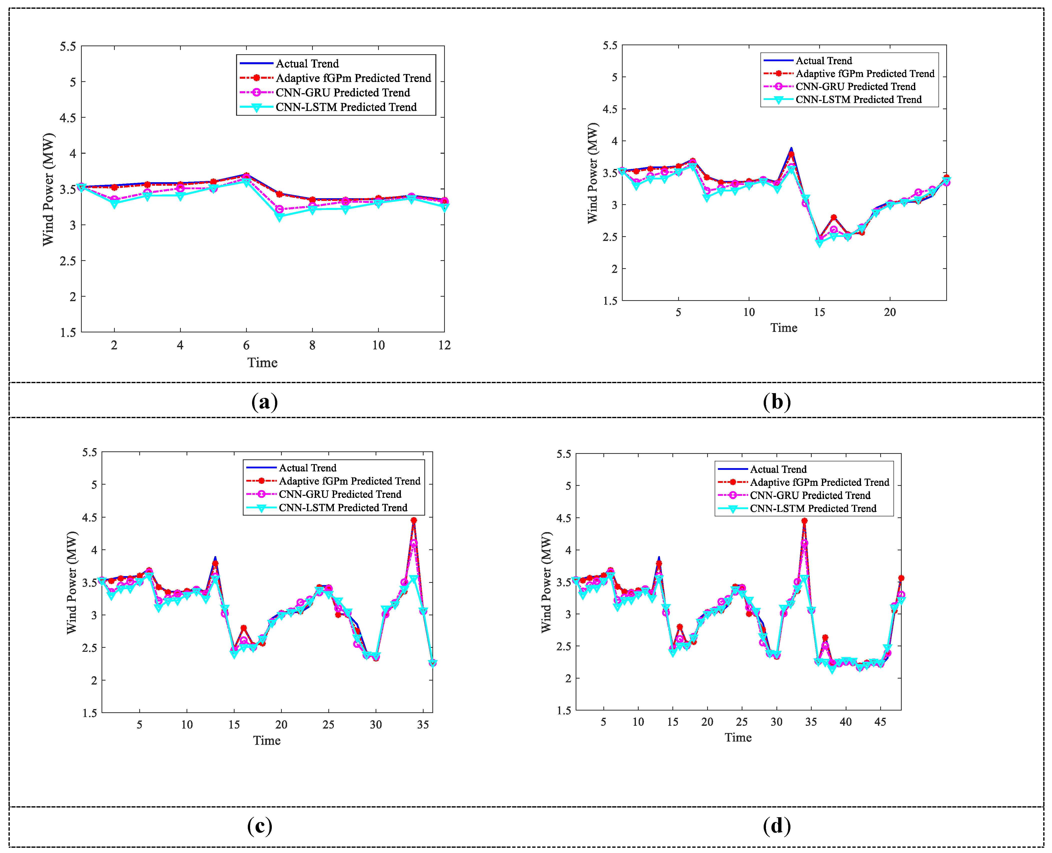
5.3.1. Case 1: Winter
5.3.2. Case 2: Summer
- (1)
- Coefficient of Determination():Utilizing the coefficient of determination to assess the final forecast results, the values for summer are notably higher than those for winter. This indicates a greater fit, with the independent variables explaining the dependent variable to a higher degree, thereby signifying a more valuable reference for the forecasting model.
- (2)
- In summary, the adaptive fGPm iterative differential model has demonstrated a certain level of effectiveness in wind power trend forecasting. In practical applications, when selecting the forecast length, it is necessary to make flexible trade-offs based on specific requirements to achieve an optimal balance.
5.5.Comparison of Different Models
5.5.1. Comparative Analysis of Model Prediction Result
5.5.2. Performance Comparison of Different Models
6. Conclusions
Author Contributions
Funding
Data Availability Statement
Acknowledgments
Conflicts of Interest
References
- Li, Y.; Sun, C.; Jiang, Y.; Feng, F. Scaling Method of the Rotating Blade of a Wind Turbine for a Rime Ice Wind Tunnel Test. Energies 2019, 12, 627.
- Thango,B.A.;Bokoro,P.N.Prediction of the Degree of Polymerization in Transformer Cellulose Insulation Using the Feedforward Backpropagation Artificial Neural Network.Energies 2022, 15, 4209.
- Ju, Y.;Sun, Y.; Chen,Q.A model combining convolutional neural network and LightGBM algorithm for ultra-short-term wind power forecasting.IEEE Access, 2019, 7,28309-28318.
- Zhao, Y. B.;Guo, N.; Chen,W. Multi-step ahead forecasting for electric power load using an ensemble model. Expert Systems with Applications. 2023, 211, 118649.
- Li, Y.; Wu,Z.; Su,Y. Adaptive Short-term Wind Power Forecasting Based on Feature Extraction and Fuzzy Gaussian Process Regression.Renewable Energy. 2023,217 ,119146.
- Cai, H.; Jia,X.; Feng,J. A combined filtering strategy for short term and long term wind speed prediction with improved accuracy.Renewable Energy. 2019, 136,1082-1090.
- Wang, J.; Tang, X.D. An intensive decomposition integration paradigm for short-term wind power forecasting based on feature extraction and optimal weighted combination strategy. Measurement 2023,223,113811.
- Lu,P. Short-term wind power forecasting based on meteorological feature extraction and optimization strategy. Renewable Energy.2022,184,642-661.
- Liao, S.; Tian, X.; Liu, B.; Liu, T.; Su, H.; Zhou, B. Short-Term Wind Power Prediction Based on LightGBM and Meteorological Reanalysis. Energies.2022, 15, 6287. [CrossRef]
- Wang,Y. S.;Gao, J.; Xu,Z.W.; Luo,J.D.;Li,L.X.A Prediction Model for Ultra-Short-Term Output Power of Wind Farms Based on Deep Learning.International Journal of Computers Communications.2020,15,3901. [CrossRef]
- Sun,Z.X.;Zhao,M.Y.Short-term wind power forecasting based on VMD decomposition, ConvLSTM networks and error analysis.IEEE Access.2020,8,134422-134434.
- Lu,P.Feature extraction of meteorological factors for wind power prediction based on variable weight combined method.Renewable Energy.2021,179,1925-1939.
- Yang, G. H.;Qi, X.;Jia, R.;Liu, Y. F.;Meng, F.;Ma, X.;Xing, X. W.Short-term wind power prediction based on CEEMD-SE, CNN&LSTM-GRU. Electric Power,2024 ,57(2), 55-61.
- Ji, J.; Wang, D.; Xu, D.; Xu, C. Combining a self-exciting point process with the truncated generalized Pareto distribution: An.
- extreme risk analysis under price limits. J. Empir. Financ. 2020, 57, 52–70. [CrossRef]
- Lahiri, S.N.; Das, U.; Nordman, D.J. Empirical Likelihood for a Long Range Dependent Process Subordinated to a Gaussian Process. J. Time Ser. Anal. 2019, 40, 447–466. [CrossRef]
- Lu,Peng.;Ye,Lin.; Pei, M.; Zhao, Y.N.Short-term wind power forecasting based on meteorological feature extraction and optimization strategy.Renewable Energy.2022,184,642-661. [CrossRef]
- Wu, Yuan-Kang.Deterministic and probabilistic wind power forecasts by considering various atmospheric models and feature engineering approaches.IEEE Transactions on Industry Applications.2022,59, 192-206.
- Noorollahi,Y.;Mohammad.A.J.;Ahmad,K.Using artificial neural networks for temporal and spatial wind speed forecasting in Iran,Energy Conversion and Management.2016,115,17-25. [CrossRef]
- Chen,Y.J.;Xiao,J.W.;Wang,Y.W.; Li,Y.Regional wind-photovoltaic combined power generation forecasting based on a novel multi-task learning framework and TPA-LSTM.Energy Conversion and Management,2023, 297,117715.
- Razin,Ahmed.;Victor,Sreeram.;Roberto,Togneri.;Amitava Datta.;Muammer Din Arif.Computationally expedient Photovoltaic power Forecasting: A LSTM ensemble method augmented with adaptive weighting and data segmentation technique,Energy Conversion and Management.2022,258,115563. [CrossRef]
- Ali,A.; Ahmed,A.; Moussa,L.; Yassine,E.H.Short-term self consumption PV plant power production forecasts based on hybrid CNN-LSTM, ConvLSTM models.Renewable Energy.2021,177,101-112.
- Zhang,W.; Cai,Y.; Zhan,H.Y.;Yang,M.;Zhang,Wei.Multi-energy load forecasting for small-sample integrated energy systems based on neural network Gaussian process and multi-task learning.Energy Conversion and Management,2024,321,119027.
- Li,Chuang.;Li,G.J.;Wang,K.Y.;Han,B.A multi-energy load forecasting method based on parallel architecture CNN-GRU and transfer learning for data deficient integrated energy systems.Energy.2022,259,124967.
- Ge, R.;Zhou, M.;Luo, Y.McTwo:a two-step feature selection algorithm based on maximal information coefficient. BMC Bioinformatics .2016,17, 142. [CrossRef]
- Han,Y.; Mi,L.H.;Shen,L.;Cai,C.S.;Liu,Y.C.;Li,K.;Xu,G.J.A short-term wind speed prediction method utilizing novel hybrid deep learning algorithms to correct numerical weather forecasting.Applied Energy.2022,312,118777.
- Marquardt, T. Fractional Lévy processes with an application to long memory moving average processes. Bernoulli 2006, 12, 1099–1126.
- Chen,J.; Liu,H.;Chen,C.;Zhu,D.Wind speed forecasting using multi-scale feature adaptive extraction ensemble model with error regression correction.Expert Systems with Applications.2022, 207,117358. [CrossRef]
- Lim, S.; Li, M. A generalized Cauchy process and its application to relaxation phenomena. J. Phys. A Math. Gen. 2006, 39, 2935–2951. [CrossRef]
- Li, M.; Li, J.Y. Generalized Cauchy model of sea level fluctuations with long-range dependence. Phys. A Stat. Mech. Its Appl. 2017, 484, 309–335. [CrossRef]
- Dou,C.;Zheng,Y.;Yue,D.;Zhang,Z.;Ma,K.Hybrid model for renewable energy and loads prediction based on data mining and variational mode decomposition. IET Gener,Transmiss. Distrib.2018, 12, 2642–2649.
- Cao,B.; Chang,L. Development of Short-Term Wind Power Forecasting Methods. 2022 IEEE 7th Southern Power Electronics Conference (SPEC), Nadi, Fiji, 2022, 1-5. [CrossRef]
- Feng,C.;Cui,M.;Hodge,B.M.;Zhang,J.A data-driven multi-model methodology with deep feature selection for short-term wind forecasting.Applied Energy.2017,190, 1245-1257.
- A,Kisvari.;Z,Lin.;Liu,X.Wind power forecasting-a data-driven method along with gated recurrent neural network. Renewable Energy.2021, 163, 1895-1909.
- Li,L.;Zhang,Z.; Zhang,S.;Hybrid algorithm based on content and collaborative filtering in recommendation system optimization and simulation.Sci. Program. 2021,7427409.1–7427409.11.
- Yang,Z.;Zhou,F.;Yang,L.;Zhang,Q.A new prediction method for recommendation system based on sampling reconstruction of signal on graph.Expert Syst. Appl. 2020,159, 113587.1–113587.12. [CrossRef]
- Carrillo, R.E.; Aysal, T.C.; Barner, K.E. A generalized Cauchy distribution framework for problems requiring robust behavior. EURASIP J. Adv. Signal Process. 2010, 312989. [CrossRef]
- Liu, H.; Song, W.; Zio, E. Generalized Cauchy difference iterative forecasting model for wind speed based on fractal time series. Nonlinear Dyn. 2021, 103, 759–773.
- Liu, H.; Song, W.Q.; Zio, E. Fractional Lévy stable motion with LRD for RUL and reliability analysis of li-ion battery. ISA Trans. 2022, 125, 360-370.
- Kogon, S.M.; Manolakis, D.G. Signal modeling with self-similar α -stable processes: The fractional levy stable motion model. IEEE Trans. Signal Process. 1996, 44, 1006–1010.
- Song, W.; Liu, H.; Zio, E. Long-range dependence and heavy tail characteristics for remaining useful life prediction in rolling bearing degradation. Appl. Math. Model. 2022, 102, 268–284.
- Song, W.Q.; Duan, S.W.; Chen, D.D.; Zio, E.; Yan, W.D.; Cai, F. Finite Iterative Forecasting Model Based on Fractional Generalized Pareto Motion. Fractal. Fract. 2022, 6, 471.
- Ramirez, J.A.; Echeverria, J.C.; Rodriguez, E. Performance of a high-dimensional R/S method for Hurst exponent estimation. Phys. A.2008, 387, 6452–6462.
- Jie,X.;Song, W.Q.; Francesco, V. Generalized Cauchy Process: Difference Iterative Forecasting Model. Fractal Fract. 2021, 5, 38. [CrossRef]
- Savović,S.;Djordjevich,A.Investigation of Mode Coupling in Graded Index Plastic Optical Fibers Using the Langevin Equation. in Journal of Lightwave Technology. 2020.38,6644-6647.
- Sayah, M.; Guebli, D.; Masry, Z.A.; Zerhoui, N. Robustness testing framework for RUL prediction Deep LSTM networks. ISA Trans. 2021, 113, 28–38. [CrossRef]
- Wang,Y.;Zou,R.;Liu,F.;Zhang,L.J.;Liu,Q.Y.A review of wind speed and wind power forecasting with deep neural networks.Applied Energy.2021,304,117766. [CrossRef]
- Zheng,J.Q.;Du,J.;Wang,B.H.;Jiří Jaromír Klemeš.;Liao,Q.;Liang,Y.T.A hybrid framework for forecasting power generation of multiple renewable energy sources.Renewable and Sustainable Energy Reviews.2023, 172,113046.
- Zhang,J.H.;Yan,J.;Liu,Y.Q.;Lin,F.S.Short-term forecasting and uncertainty analysis of wind turbine power based on long short-term memory network and Gaussian mixture model.Applied Energy.2019,241,229-244.
- Jiang,M.;He,Y.;Zhang,T.;Yang, B.Wind Power Prediction Based on Feature Selection and Error Correction. Distributed Energy.2023,8(2), 37-43. [CrossRef]
- Ma, Z.;Zhang, L.;Ba, Y.;Xie, M.;Zhang, P.;Wang, X.Ultra-Short-Term Wind Power Prediction Based on Adaptive Quadratic Mode Decomposition and CNN-BiLSTM. Solar Energy. 2024, 228, 1-10. [CrossRef]
- Chen,Y.;Li,Y.;Li,H.Ultra-Short-Term Prediction of Wind Power Based on VMD-PE-MulitiBiLSTM. Distributed Energy.2024,9(2), 1-7. [CrossRef]
- Wu, X.; Liang, X.; Zhu, H.; Zhang, D. Short-term Wind Power Prediction Based on CEEMDAN-GRA-PCC-ATCN. Journal of Guangxi University (Engineering Edition).2022,42(6), 1-9.
- Liu,J.J.;Wang,J.Z.;Niu,Y.B.;Ji,B.Q.;Gu,L.A point-interval wind speed forecasting system based on fuzzy theory and neural networks architecture searching strategy. Engineering Applications of Artificial Intelligence,2024, 132,107906.
- Hodge,B.M.;Zeiler,A.;Brooks,D.C.;Blau,G.;Joseph Pekny.; Gintaras Reklatis.Improved Wind Power Forecasting with ARIMA Models.Computer Aided Chemical Engineering 2011, 29, 1789-1793. [CrossRef]








| Case 1 | 0.8315 | 1.7142 | 640.2534 | 3.1201 |
| Case 2 | 0.7915 | 1.7235 | 750.4211 | 2.6617 |
| Season | Forecast Length | Evaluation Metrics | ||
| RMSE(MW) | MAPE(%) | |||
|
Winter |
12 | 0.842 | 22.456 | 0.9614 |
| 24 | 1.141 | 23.412 | 0.9721 | |
| 36 | 1.021 | 25.321 | 0.9717 | |
| 48 | 1.332 | 26.334 | 0.9711 | |
|
Summer |
12 | 0.772 | 5.047 | 0.9750 |
| 24 | 0.956 | 5.678 | 0.9711 | |
| 36 | 1.121 | 6.123 | 0.9817 | |
| 48 | 1.242 | 7.123 | 0.9830 | |
| Season | Prediction time | CNN-GRU | CNN-LSTM | Adaptive fGPm | |||
| RMSE(MW) | MAPE(%) | RMSE(MW) | MAPE(%) | RMSE(MW) | MAPE(%) | ||
|
Winter |
6h | 0.887 | 30.321 | 1.223 | 37.125 | 0.505 | 19.231 |
| 12h | 0.997 | 31.151 | 1.321 | 38.243 | 0.609 | 20.421 | |
| 18h | 1.552 | 32.321 | 1.421 | 39.354 | 0.891 | 21.504 | |
| 24h | 1.921 | 33.256 | 1.521 | 40.321 | 0.997 | 22.022 | |
|
Summer |
6h | 0.778 | 7.126 | 0.899 | 8.121 | 0.231 | 5.231 |
| 12h | 0.887 | 8.326 | 0.951 | 8.231 | 0.401 | 4.355 | |
| 18h | 0.901 | 8.541 | 0.996 | 9.332 | 0.586 | 5.501 | |
| 24h | 0.998 | 9.231 | 1.211 | 9.512 | 0.799 | 6.521 | |
| Average | 1.115 | 20.034 | 1.193 | 23.800 | 0.627 | 13.098 | |
Disclaimer/Publisher’s Note: The statements, opinions and data contained in all publications are solely those of the individual author(s) and contributor(s) and not of MDPI and/or the editor(s). MDPI and/or the editor(s) disclaim responsibility for any injury to people or property resulting from any ideas, methods, instructions or products referred to in the content. |
© 2024 by the authors. Licensee MDPI, Basel, Switzerland. This article is an open access article distributed under the terms and conditions of the Creative Commons Attribution (CC BY) license (http://creativecommons.org/licenses/by/4.0/).
