Submitted:
21 May 2025
Posted:
22 May 2025
You are already at the latest version
Abstract
Keywords:
1. Introduction
2. Theoretical Basis
2.1. Ceemdan Algorithm
2.3. VMD Algorithm
2.4. Spectral Analysis
2.5. CNN Algorithm
2.6. BiLSTM Algorithm
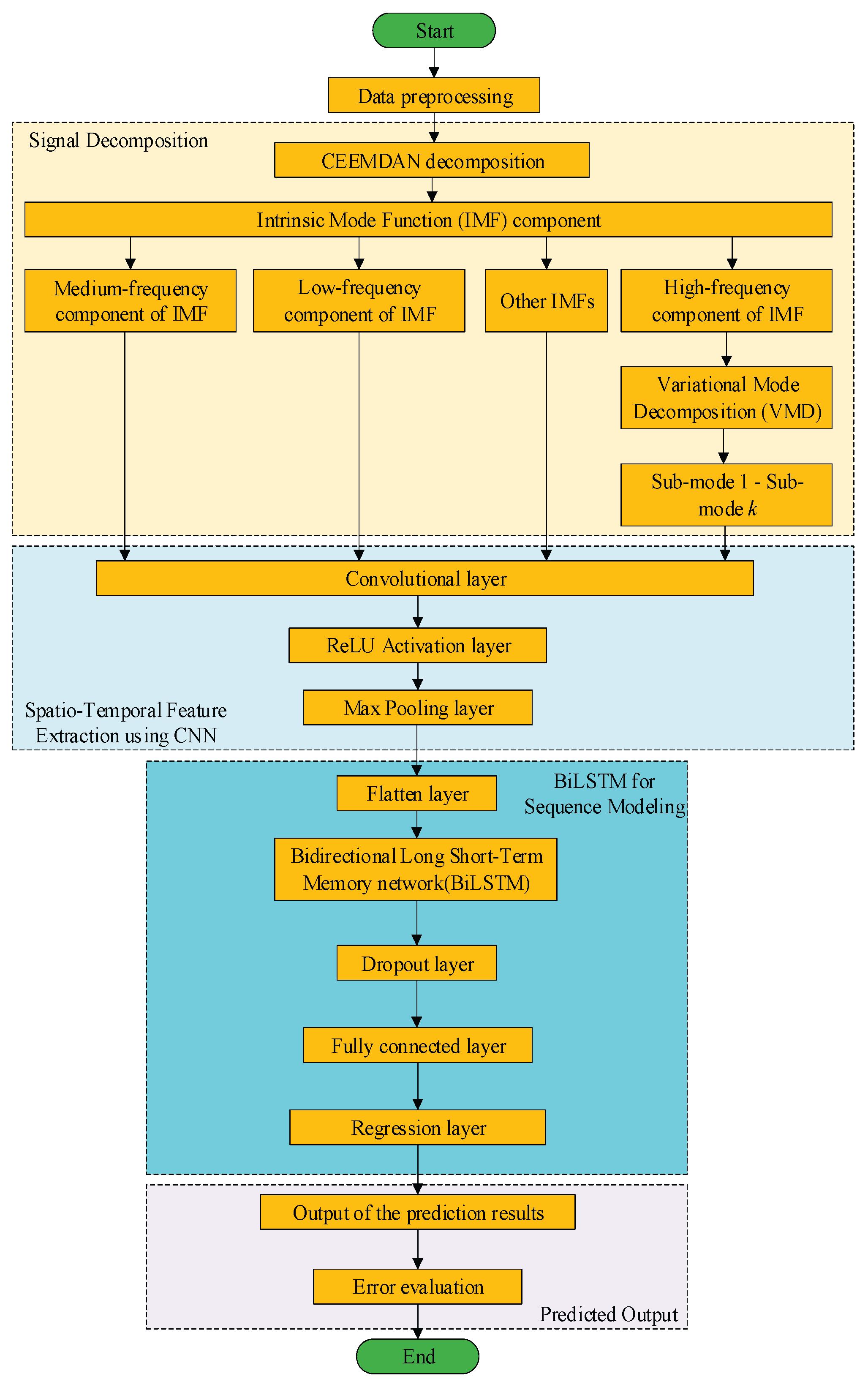
3. Construction CEEMDAN- VMD -CNN- BILSTM Model
3.1. Model Framework Design
3.2. Data Processing and Preparation
3.3. Model Parameter Setting and Optimization
4. Experimental Results and Analysis
4.1. Model Performance Evaluation Metrics
4.2. Signal Decomposition Experiment
4.3. Comparison with Other Models
4.4. Results Discussion
5. Conclusions
Author Contributions
Data Availability Statement
Conflicts of Interest
References
- X. Zhou, S. Chen, Z. Lu, et al., Technical characteristics of China’s new generation power system in energy transition. Proc. CSEE, 2018, 38, 1893–1904.
- Z. Jizhong, H. Dong, S. Li, et al., Review of data-driven load forecasting for integrated energy system. Proc. CSEE, 2021, 41, 7905–7923.
- M. Yang, D. Wang, X. Wang, et al., Ultra-short-term wind power prediction model based on hybrid data-physics-driven approach. High Volt. Eng., 2024, 50, 5132–5141.
- Y. Zou, Survey of wind power output forecasting technology. IEEE Trans. Sustain. Energy, 2021, 13, 890–901.
- J. Li, X. Hu, J. Qin, et al., Ultra-short-term wind power prediction based on multi-head attention mechanism and convolutional model. Power Syst. Prot. Control, 2023, 51, 56–62.
- D. Wang, Z. Lu, Q. Jia, Medium-long-term wind power prediction based on multi-model optimized combination. Renew. Energy, 2018, 36, 678–685.
- R. Mei, Z. Lyu, W. Gu, et al., Short-term wind power prediction based on principal component analysis and spectral clustering. Autom. Electr. Power Syst., 2022, 46, 98–105.
- H. Chen, H. Li, T. Kan, et al., Ultra-short-term wind power prediction considering temporal characteristics using deep wavelet-temporal convolutional network. Power Syst. Technol., 2023, 47, 1653–1665.
- X. Shen, C. Zhou, X. Fu, Wind speed prediction of wind turbine based on the internet of machines and spatial correlation weight. Trans. China Electrotech. Soc., 2021, 36, 1782–1790, 1817.
- S. Liu, Y. Zhu, K. Zhang, et al., Short-term wind power prediction based on error-corrected ARMA-GARCH model. Acta Energiae Solaris Sin., 2020, 41, 268–275.
- R. Huang, Z. Yu, Y. Deng, et al., Short-term wind speed prediction based on SVM under different feature vectors. Acta Energiae Solaris Sin., 2014, 35, 866–871.
- W. Wang, H. Liu, Y. Chen, et al., Wind power prediction based on LSTM recurrent neural network. Renew. Energy, 2020, 38, 1187–1191.
- C. Liang, Y. Liu, J. Zhou, et al., Multi-point wind speed prediction method within wind farm based on convolutional recurrent neural network. Power Syst. Technol., 2021, 45, 534–542.
- D. Wang, X. Fu, S. Du, Ultra-short-term wind power prediction based on adaptive VMD-LSTM. J. Nanjing Univ. Inf. Sci. Technol., 2025, 17, 74–87.
- X. Liao, C. Chen, J. Wu, Spatiotemporal combined prediction model for wind farms based on CNN-LSTM and deep learning. Inf. Control, 2022, 51, 498–512. [CrossRef]
- L. Li, G. Gao, W. Wu, et al., Short-term day-ahead wind power prediction method considering feature reorganization and improved Transformer. Power Syst. Technol., 2024, 48, 1466–1480.
- X. Liao, J. Wu, C. Chen, Short-term wind power prediction model combining attention mechanism and LSTM. Comput. Eng., 2022, 48, 286–297, 304.
- S. Wang, H. Liu, G. Yu, Short-term wind power combination forecasting method based on wind speed correction of numerical weather prediction. Front. Energy Res., 2024, 12, 1391692.
- P. Flandrin, E. Torres, M. A. Colominas, A complete ensemble empirical model decomposition with adaptive noise, in:2011 IEEE Int. Conf. Acoust. Speech Signal Process., IEEE, Prague, 2011:pp.4144–4147.
- Y. Liu and X. Chen, Short-term wind speed and power forecasting using empirical mode decomposition and least squares support vector machine. Renewable Energy, 2012, 50, 1–7. [Google Scholar]
- Y. Li, J. Li, and Y. Wang, Fault diagnosis of rolling bearings using sample entropy and convolutional neural networks. Mechanical Systems and Signal Processing, 2020, 135, 106418. [Google Scholar]
- A. Alkesaiberi, F. Harrou, and Y. Sun, Efficient wind power prediction using machine learning methods: A comparative study. Energies, 2021, 15, 1–23. [Google Scholar]
- X. Xu, T. Pan, and D. Wu, Wind speed noise reduction in wind farm based on variational mode decomposition. Energy, 2018, 179, 263–274. [Google Scholar]
- X. Li, K. Li, S. Shen, and Y. Tian, Exploring time series models for wind speed forecasting: A comparative analysis. Wind Energy Science, 2023, 8, 1071–1131. [Google Scholar]
- A. Zhu, X. Li, Z. Mo, and R. Wu, Wind power prediction based on a convolutional neural network. Journal of Renewable Energy, 2016, 108, 482–490. [Google Scholar]
- Z. Hameed and B. Garcia-Zapirain, Sentiment classification using a single-layered BiLSTM model. IEEE Access, 2020, 8, 73992–74001. [Google Scholar] [CrossRef]
- N. E. Michael et al., A cohesive structure of bidirectional long-short-term memory (BiLSTM)-GRU for predicting hourly solar radiation. Renewable Energy, Article ID 119943, 2024.
- J. P. Amezquita-Sanchez, Short-term wind power prediction based on anomalous data cleaning and optimized LSTM network. Journal of Renewable Energy, 2023, 210, 45–53. [Google Scholar]
- B. Wenjun and C. Yingjie, Denoising of blasting vibration signals based on CEEMDAN-ICA algorithm. Scientific Reports, 2023, 13, 20928. [Google Scholar] [CrossRef]
- K. Dragomiretskiy and D. Zosso, Variational mode decomposition. IEEE Transactions on Signal Processing, 2013, 62, 531–537. [Google Scholar]
- A. Yinet et al., Adaptive parameter selection for VMD based on central frequency aggregation. Journal of Engineering and Applied Science (RESE), 2023, 12, 45–56. [Google Scholar]
- M. Dong, & J. Han. HAR-Net: Fusing Deep Representation and Hand-crafted Features for Human Activity Recognition. arXiv:1810.11526, 2018.
- Z. Huang, C Gu,.J. Peng, Y. Wu. A Statistical Prediction Model for Sluice Seepage Based on MHHO-BiLSTM. Water, 2024, 16, 191. [Google Scholar] [CrossRef]












Disclaimer/Publisher’s Note: The statements, opinions and data contained in all publications are solely those of the individual author(s) and contributor(s) and not of MDPI and/or the editor(s). MDPI and/or the editor(s) disclaim responsibility for any injury to people or property resulting from any ideas, methods, instructions or products referred to in the content. |
© 2025 by the authors. Licensee MDPI, Basel, Switzerland. This article is an open access article distributed under the terms and conditions of the Creative Commons Attribution (CC BY) license (http://creativecommons.org/licenses/by/4.0/).