Preprint
Article

This version is not peer-reviewed.

Sustainable Supply Chain Mapping of Nipa Palm (Nypa Fruticans Wurmb) in Thailand

A peer-reviewed article of this preprint also exists.

Submitted:

09 October 2024

Posted:

11 October 2024

You are already at the latest version

Abstract
Nipa palm is a plant of great value to communities due to its social, environmental, and economic benefits. Effective management of the supply chain for products derived from nipa palm resources is essential to provide communities with suitable channels for selling each type of product. This study aims to map the supply chain structure of six different nipa palm products. Data were collected through semi-structured interviews with 100 households engaged in nipa palm cultivation. The analysis focused on the characteristics of the products, existing challenges, and the current supply chain dynamics. The findings revealed that among the six products, palm sugar had the highest production volume. The most significant challenges identified were related to labor shortages and limited marketing channels. To achieve sustainable supply chain management, it is crucial to maintain a balance between supply and demand. The study recommends exploring appropriate marketing channels for each product, with particular emphasis on online platforms that allow communities to sell directly to consumers.
Keywords: 
;  ;  ;  ;  
Subject: 
Social Sciences  -   Other

1. Introduction

The pandemic and accompanying supply chain crisis due to lockdowns has prompted the need to map the supply chain of important resources or raw materials. As noted by Gardner and Cooper (2003) the benefits of supply chain mapping are that it can facilitate supply chain integration and improve the management of supply chain procedures. Supply chain mapping provides players in the supply chain the visibility beyond their immediate supplier or customer and may assist them to plan for any disruption in the chain or assist them to develop a more sustainable supply chain (Mubarik et al., 2021). This study places significant importance on investigating the supply chain mapping of Nipa palm resources through supply chain mapping in order to demonstrate the current situation, the parties involved and the connection existing among them (Thakkar, Kanda, & Deshmukh, 2011). Ultimately, this is to achieve the goal of providing marketing channels by focusing on product distribution channels starting right from the production site to the market and marketing channel design in a potential supply chain (Farris, 2010).
Nipa palm, a plant native to the coastlines of the Indian and Pacific Oceans, is primarily used for sugar and vinegar production. Its sap can also be converted into bioethanol, a renewable alternative to fossil fuels. The economic importance of nipa palm extends beyond its primary products; its leaves are used for weaving baskets and other crafts, and its trunk is harvested for timber. These diverse uses make nipa palm a vital source of income for many farming families. This is especially true in the Khanabnak sub-district of Pak Phanang District, Thailand, a lowland area bordered by the Gulf of Thailand to the east and the Pak Phanang River to the west. Over the years, fine sediments have continuously been deposited around the estuaries, creating fertile grounds for cultivation (Cheablam, 2018). These distinctive geographical features have made the Khanabnak sub-district a prime location for agriculture, particularly for rice and nipa palm farming. As of 2016, 476 households in the sub-district were engaged in nipa palm farming, covering a total of 1,805 acres across its 10 villages (Nakhon Si Thammarat Provincial Agricultural Extension Office, 2016).
Given the prevalence of nipa palm farming in this region, a wide range of nipa palm products is produced, particularly molasses sugar, which is made through a long-standing traditional process. The nipa palm tree reaches maturity at 5-7 years, at which point the sugar- making process begins. This involves several labor-intensive steps, including tapping, slicing, raw sap collection, and simmering (Muenhat, Sirijirakal, & Kaewseenual, 2019). The products are typically sold to middlemen who buy directly from the community. However, both the income and production volume of nipa palm sugar are highly dependent on the quality of the sap, which is influenced by factors such as water quality, rainfall, and pests. These factors affect both the quantity and quality of the sap. Despite the economic potential of nipa palm farming, the industry faces several challenges. Consumer behavior data reveals significant barriers between producers and consumers, such as a lack of awareness about nipa palm products, their limited availability (only at production sites), distinctive taste, and limited advertising and public relations (Muenhat et al., 2019). These challenges highlight the need for more effective marketing channel management to ensure that communities involved in nipa palm farming can sell their products at fair prices and improve their quality of life.
This study, therefore, aims to explore the supply chain structure of nipa palm products to identify suitable marketing channels. By applying the principles of sustainable supply chain management, the study emphasizes the distribution of nipa palm products from production sites to markets and suggests strategies to enhance the social, environmental, and economic well-being of the community.

2. Methodological Approach

2.1. Data Collection

Research population was divided into two groups as explained below; 1) The first sample group was all of the farming communities in the 10 Khanabnak villages, 389 households in total (Nakhon Si Thammarat Provincial Agricultural Extension Office, 2019). Data were collected using random sampling through a structured-interview (with an interview form) and sampling percentage criteria of the study population. In compliance with such calculation method, in case of the hundreds population size, the minimum samples of 25 percent was imperative (Aekakul, 1981). Therefore, this study sample amounted to 97.25 out of the total 100 data-collectible households.
2) Second to the Nipa palm farmers were other parties involved besides farmers including middlemen and customers etc. To recruit this group, Snowball Sampling was subsequently employed with the first sample group. In sequence, Purposive sampling was then used to select the sample groups. In some cases, should intricate and detailed data of any particular sample groups were required, there could be some parts correlatively expanding into the sub-points. At the final stage, the extracted data would be put to practice through the Participatory Action Research (PAR) by the aforementioned parties to generate sufficient data for putting forward most practical suggestions.

2.2. Data Analysis

This study on supply chain mapping was analyzed using the Supply Chain Mapping framework (Stock & Lambert, 2001) to illustrate the overall connections and sequence within the existing supply chain. The focus was particularly on the downstream segment to identify opportunities for enhancing effective marketing channels (Chopra & Meindl, 2007). Data from the semi-structured interviews were analyzed using Thematic Analysis. The process began with transcribing the interview recordings to facilitate the synthesis and extraction of relevant meanings in line with the research objectives. Following transcription, the researcher examined the data to identify similarities and differences, systematically organizing the information and eliminating irrelevant data. The next step involved interpreting the refined data to uncover meaningful insights and identify patterns or connections. This interpretive process aimed to draw conclusions based on the observed phenomena. The findings were then summarized and presented descriptively and in tabular format, providing a clear representation of the insights and relationships identified through the analysis. This structured approach enabled a comprehensive understanding of the data and offered valuable insights into the supply chain and marketing channels.

3. Results

3.1. Characteristic of Nipa Palm Products

Data regarding the Nipa palm resource products produced within the Khanabnak sub-district’s 10 villages collected through field investigations and interviews with the 100 Nipa Palm farmer households suggested that the highest proportion of the Nipa palm products was molasses sugar, registering a peak at 91 households accounting for 80 percent of the entire Nipa palm farmers, followed by Nipa Palm vinegar accounting for 12 percent and then Nipa Palm syrup, Nipa Palm thatches and granulated sugar together with Nipa Palm sun-dried leaves for tobacco wrappers, accounting for 3 percent, 3 percent and 1 percent respectively.
Figure 1. Nipa palm products in Khanabnak community A: Molasses Sugar, B: ipa Palm syrup, C: Granulated Sugar and D: Nipa Palm vinegar.
Figure 1. Nipa palm products in Khanabnak community A: Molasses Sugar, B: ipa Palm syrup, C: Granulated Sugar and D: Nipa Palm vinegar.
Preprints 120673 g001

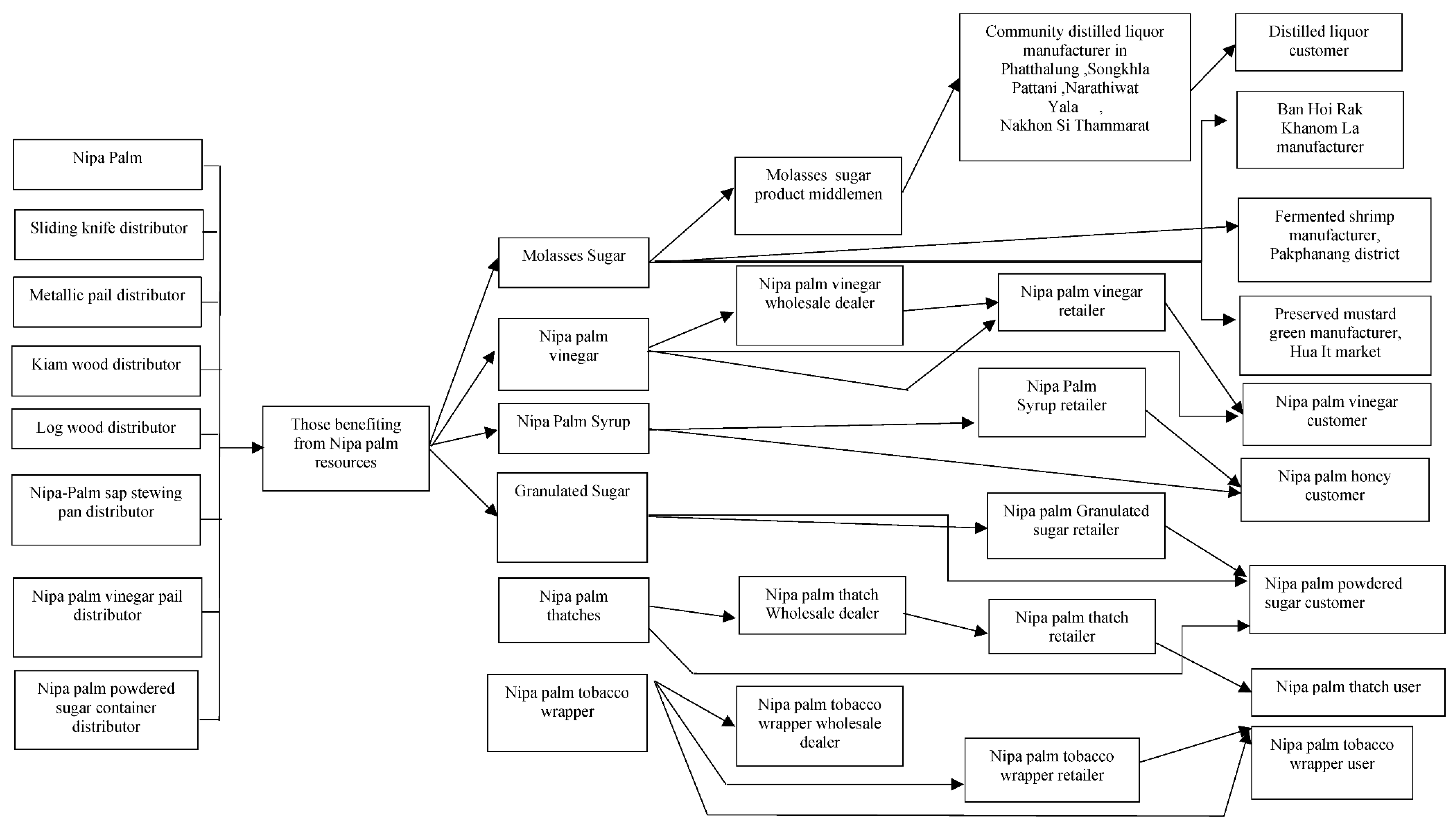
3.2. The Present of Supply Chain of the Nipa Palm Products

The supply chain of the Nipa palm resource products consists of five principle components namely: 1) Nipa palm resources and distributors of materials necessary for the production (Suppliers) 2) farmers deriving benefits from the Nipa palm resources (Manufacturer) 3) middlemen assembling the products and wholesale dealers of the Nipa palm resource products 4) retailers of the Nipa Palm resource products and 5) customers utilizing the Nipa Palm resource products. Further explanations of each of these components are as follows:
1) Suppliers: Nipa Palm resources and distributors of the materials necessary for the production process comprised Nipa Palm resources from the Khanabnak sub-district, Pakphanang district, local palm-sliding knife sellers in the Pakphanang district, local sellers of metallic pails to be used as a Nipa Palm-palm sugar container, local sellers of “Kiam wood”, (Cotylelobium lanceolatum Craib ) wood, who gathered and transferred the wood from Chauad district and Suratthani to the area and local sellers of firewood, who also buy and sell the firewood from external sources to the palm sugar makers. Sellers of other types of equipment and containers, namely a Nipa palm sap stewing pan, a pail for the Nipa palm vinegar and the Nipa palm granulated sugar , are based in the Pakphanang market and Nakhon Si Thammarat’s downtown quarter. All of these suppliers play a significant role in supplying indispensible factors of production to those deriving benefits from the Nipa Palm resources (farmers) to convert them to various products.
2) Manufacturer: Manufacturers include the farmers based in the Khanabnak sub-district in 10 villages as well as the Khanabnak Nipa Palm sugar community enterprise transforming the Nipa Palm resources within the area into several different products, comprising molasses sugar , Nipa palm vinegar, Nipa Palm Syrup, Granulated Sugar, Nipa palm thatches and Nipa Palm tobacco wrappers, for both household and community’s use.
3) Middleman and wholesale dealer: Middlemen and wholesale dealers of the Nipa palm resources are gatherers of molasses sugar (Middleman) who are locals gathering the palm sugar produced in the area and selling it to community distilleries across the country when orders are placed. In the process, succeeding in gather the specified amount of the Nipa palm sugar, these middlemen will proceed to coordinate with the community distilleries to subsequently distill the communities’ Nipa Palm Syrup. Additionally, there are also wholesale dealers of Nipa palm vinegar, Nipa Palm thatches and Nipa Palm tobacco wrappers who are either the Khanabnak sub-district locals or those from nearby areas, buying the Nipa Palm resource products from the local manufacturers and selling them to retailer.
4) Retailer: retailers of the Nipa Palm resource products comprised Nipa Palm vinegar retailers mostly based outside the Khanabnak sub-district, local Nipa Palm syrup retailers buying and selling Nipa Palm syrup from the local manufacturers and selling it to customers outside the area, local Nipa Palm granulated sugar retailers buying the products from the locals and selling it to consumers, Nipa Palm thatch retailers who run a construction material business or sell pine wood or bamboo wood and make the Nipa Palm thatch one traditional alternative for their customers’ building projects and lastly Nipa Palm tobacco wrapper retailers, either locals or other outside the area, who buy the Nipa Palm tobacco wrappers send sell them to their customers.
5) Customer: Customers of the Nipa Palm resource products: consumers of the Nipa Palm resource products are quite diverse. The first group is those directly buying Nipa palm sugar from either the manufacturers or the middlemen, which basically include distilled liquor consumers, manufacturers of Ban Hoi Rak’s Khanom La (a southern Thai sweet) in Ban Hoi Rak, Pakphanang district, manufacturers of Kung Som (fermented shrimps) and manufacturers of preserved lettuce at the Hua It market. Others include Nipa Palm vinegar customers, Nipa Palm syrup customers, Nipa Palm thatch customers and Nipa palm tobacco wrapper customers, all of whom either make a direct purchase with the product manufacturers themselves or the retailers. For the Nipa palm granulated sugar consumers, they often buy the product from either the Khanabnak Nipa Palm sugar community enterprise or the Nipa Palm granulated sugar retailers likewise. Most of the Nipa Palm product consumers and users were found to reside outside the Khanabnak sub-district, accounting for approximately 70 percent and the other 30 percent went into the community's consumption and utilization.
Figure 2. The present of supply chain mapping of Nipa palm resource products.
Figure 2. The present of supply chain mapping of Nipa palm resource products.
Preprints 120673 g002

3.3. Challenges in Nipa Palm Supply Chain Management

Several factors influenced the decision to produce each of the six products mentioned, including the complexity of the production process, labor shortages, marketing channels, and income potential (Table 2). Products that aligned best with market demand and had higher income potential were found to be more attractive. Additionally, both the production seasons and the locations of the villages affected the quantity and quality of raw materials. The primary issues identified were related to labor and marketing channels. While production of these products was feasible in the area, labor shortages posed a significant problem, as the local workforce was inadequate and production was handled by residents themselves. Moreover, local farmers lacked the necessary knowledge and understanding of marketing and failed to anticipate customer demand. Consequently, production fell short of market needs. In terms of marketing channels, sales were primarily conducted through intermediaries, which limited the producers' bargaining power and meant that prices were set by these middlemen.

3.4. Recommendations for Improving Nipa Palm Supply Chain Management

Sustainable supply chain management for Nipa palm products encompassed several key areas: demand forecasting, inventory management, supplier selection, performance measurement, and continuous improvement (Bratt, 2021). Effective communication and sustainable branding strategies were also emphasized to attract environmentally and socially conscious consumers (Amofa, 2023). However, labor shortages and inadequate marketing channels, which were social and economic risks that limited farmers' pricing power (see Figure 3), should be addressed as follows:
1) Labor Shortages: The number of farmers involved in growing and processing Nipa palm products had decreased, resulting in insufficient production capacity to meet market demand. This issue represented a supply-side risk, influenced by current social challenges. To address this, it was recommended to attract younger individuals to the profession through income incentives and to incorporate technology to compensate for the reduced labor force.
2) Marketing Channels: Farmers faced limited bargaining power due to reliance on intermediaries, which resulted in a significant portion of profits being captured by middlemen.
This issue was identified as a demand-side risk affecting economic sustainability. To mitigate this, it was suggested to diversify marketing channels, particularly by enabling farmers or processors to sell directly to end customers. Reducing the number of intermediaries could help improve pricing power and increase sales opportunities. Additionally, developing a strong brand and effective communication strategies could attract customers and enhance sales prospects in the future.
The supply chain mapping of the six types of Nipa palm products highlighted the variety of products that farmers had the opportunity to produce and the flexibility they had in selecting their marketing channels. Farmers applied their local knowledge and skills to create products for manufacturing and selling within their communities. This finding aligns with
Noklang (2019), who examined the use of Nipa palm, a commercially significant plant for the Yong Star Island community, through local participation for consumption purposes. Data from in-depth interviews with the area's key middlemen revealed the current state of the marketing channels. The community's primary product, palm sugar, was mainly sold to the liquor distillation market both within and outside the area. Due to its limited availability compared to market demand, agents frequently visited the production sites and purchased the sugar after negotiating deals over the phone. Most customers were long-term, regular buyers, which fostered a sense of trust in these business relationships. Handfield and Bechtel (2002) argued that trust, gradually developed between buyers and sellers, significantly influences quick business decision-making. This observation appears to resonate with other Nipa palm products, which also relied on defensive market strategies despite their low production volume. The survey indicated a growing demand for these products, suggesting an opportunity to obtain better prices. The relationship between supply chain mapping and market share reflected farmers' reliance on selecting suitable marketing channels to gain a competitive advantage (Göllü, 2017). The first step involved actively considering adjustments and improvements to the current marketing channels, analyzing each household's circumstances, and identifying the need to expand opportunities by diversifying these channels. If such a need was identified, appropriate channels needed to be selected, and key and supporting members for each channel identified.
This finding supports the work of Ashenbaum, Maltz, Ellram, and Barratt (2009), who
emphasize the importance of relationships among channel members in creating marketing opportunities and mitigating risks in the supply chain. Effective coordination and cooperation are crucial for selecting the right channels. In this study, suggestions emerged through Participatory Action Research (PAR) to focus on expanding marketing channels within a new supply chain framework. This approach emphasizes offensive marketing strategies to broaden the market reach for each product group. These suggestions, along with the current marketing channels, are illustrated in Figure 4, Figure 5, Figure 6, Figure 7, Figure 8 and Figure 9.
To further promote marketing channels within the supply chain of Nipa palm products, product quality and variety are important. Ensuring that these aspects are prioritized across distribution channels is crucial (Nguyen, Guo, Musikavong, Bamroongrugsa, & Shah, 2016). Additionally, exploring new product opportunities, such as Nipa palm paper made from the palm’s leaves and leaf stalks, could be beneficial (Podkumnerd, 2019). Tansakul (2020) suggested developing various Nipa palm parts—including fruits, sap, flowers, and vinegar— into food products to target the tourism market. Establishing the product's value in both food and fuel categories supports sustainable development (Guo et al., 2020). Beyond expanding product variety, improving public relations is also essential. This involves recruiting more key members to the marketing channel, particularly those involved in product distribution, to enable broader distribution through diverse channels. Locals are particularly well-suited for this role due to their deep understanding of the area's spatial context. This approach can mitigate potential issues of underpricing and further expand the supply chain of products made from local resources.

4. Conclusion

The supply chain of Nipa palm resources in the Khanabnak sub-district, Pakphanang district, Nakhon Si Thammarat, encompassed five key players: the suppliers, the manufacturers (farmers who benefited from these resources), the product gatherers and wholesale dealers, the retailers, and the customers (consumers and users of Nipa palm products). These key players were closely interconnected. Supply chain mapping revealed that while Nipa palm products were various, their marketing channels were similar. Each product’s supply chain included both direct channels—where products were sold directly to consumers and industrial users—and indirect channels, where sales were facilitated by middlemen.
The primary challenges within this supply chain included labor shortages on the supply side and inadequate marketing channels on the demand side. Ensuring a sustainable supply chain required management to address these challenges through the implementation of various strategies. To tackle labor shortages, efforts were focused on attracting younger individuals to the profession through income incentives and integrating technology to compensate for the reduced workforce. In terms of marketing channels, it was crucial to expand and diversify sales opportunities, particularly by leveraging online platforms. This included enabling farmers or processors to sell directly to end customers, thereby reducing reliance on intermediaries. Developing a strong brand and effective communication strategies also enhanced sales prospects. Furthermore, each product's supply chain should have incorporated green marketing channels and online strategies to promote sustainability. By addressing these challenges, the Nipa palm supply chain could have become more efficient and resilient, ensuring long-term benefits for the local community.

Acknowledgments

The authors acknowledge the funding support from the Thailand Research Fund TRF) and the Royal Project for the Conservation of Plant Genetic Resources under the Royal Initiative of Her Royal Highness Princess Maha Chakri Sirindhorn, which enabled the conduct of this study. We also extend our gratitude to the Khanabnak community for providing valuable information for this research.

References

  1. Aekakul, T. (1981). Research methodology in behavioral sciences and social sciences. Ubon Ratchathani Ubon Ratchathani Rajabhat Institution.
  2. Amofa, B.; et al. Mapping the trends of sustainable supply chain management research: a bibliometric analysis of peer-reviewed articles. Frontiers in Sustainability 2023, 4, 1129046. [Google Scholar] [CrossRef]
  3. Ashenbaum, B.; Maltz, A.; Ellram, L.; Barratt, M.A. Organizational alignment and supply chain governance structure. The International Journal of Logistics Management 2009. [Google Scholar] [CrossRef]
  4. Bratt, C.; et al. Implementing strategic sustainable supply chain management. Sustainability 2021, 13, 8132. [Google Scholar] [CrossRef]
  5. Cheablam, O. Nipa Palm: Natural Resources and Tourist Destination of Khanap Nak Community, Nakhon Si Thammarat Province. Area Based Development Research Journal 2018, 10, 496–513. [Google Scholar]
  6. Chopra, S.; Meindl, P. (2007). Supply chain management. Strategy, planning & operation. In Das summa summarum des management (pp. 265-275): Springer.
  7. Farris, M.T. Solutions to strategic supply chain mapping issues. International Journal of Physical Distribution & Logistics Management 2010. [Google Scholar] [CrossRef]
  8. Göllü, E. Impact of product originality and supply chain structure on market share in the pharmaceutical industry. International Journal of Pharmaceutical and Healthcare Marketing 2017. [Google Scholar] [CrossRef]
  9. Guo, M.; van Dam, K.H.; Touhami, N.O.; Nguyen, R.; Delval, F.; Jamieson, C.; Shah, N. Multi-level system modelling of the resource-food-bioenergy nexus in the global south. Energy 2020, 197, 117196. [Google Scholar] [CrossRef]
  10. Handfield, R.B.; Bechtel, C. The role of trust and relationship structure in improving supply chain responsiveness. Industrial marketing management 2002, 31, 367–382. [Google Scholar] [CrossRef]
  11. Muenhat, S.; Sirijirakal, V.J.; Kaewseenual, L. Sustainable Management Model to enhance both the Quality and Value of Nipa Palm Products based on Sufficiency Economy Philosophy. Journal of MCU Nakhondhat 2019, 6, 1670–1687. [Google Scholar] [CrossRef]
  12. Nakhon Si Thammarat Provincial Agricultural Extension Office. (2016). Production process of quality products from the Project Adding Value to Nipa Palm for Sustainable Development. Retrieved from Nakhon Si Thammarat Provincial Agricultural Extension Office.
  13. Nakhon Si Thammarat Provincial Agricultural Extension Office. (2019). Nakhon Si Thammarat farmer registry. Retrieved from Nakhon Si Thammarat Provincial Agricultural Extension Office.
  14. Nguyen, R.; Guo, M.; Musikavong, C.; Bamroongrugsa, N.; Shah, N. (2016). Supply Chain Optimisation of Nipa-based bioethanol industry in Thailand. In Computer Aided Chemical Engineering (Vol. 38, pp. 913–918): Elsevier.
  15. Noklang, S. The Participatory Action Research for Local Wisdom Knowledge Management about Utilization of Nipa Palm in Yong-Star Island Community, Trang Province. Journal of Public Administration and Politics 2019, 7, 179–208. [Google Scholar]
  16. Podkumnerd, N. Product Development Process of Nipa Paper from Nipa Palm (Nypa fruticans Wurmb). Journal of Community Development and Life Quality 2019, 7, 271–282. [Google Scholar] [CrossRef]
  17. Stock, J.R.; Lambert, D.M. (2001). Strategic logistics management.
  18. Tansakul, P. Guidelines to Promoting Local Cuisine for Gastronomic Tourism: Case study of Khanab Nak Community, Pak Phanang District, Nakhon Si Thammarat Province. WMS Journal of Management 2020, 9, 81–92. [Google Scholar]
  19. Thakkar, J.; Kanda, A.; Deshmukh, S. (2011). Mapping of supply chain learning: a framework for SMEs. The Learning Organization.
Figure 3. Major Risks in Supply Chain Management for Nipa Palm Products.
Figure 3. Major Risks in Supply Chain Management for Nipa Palm Products.
Preprints 120673 g003
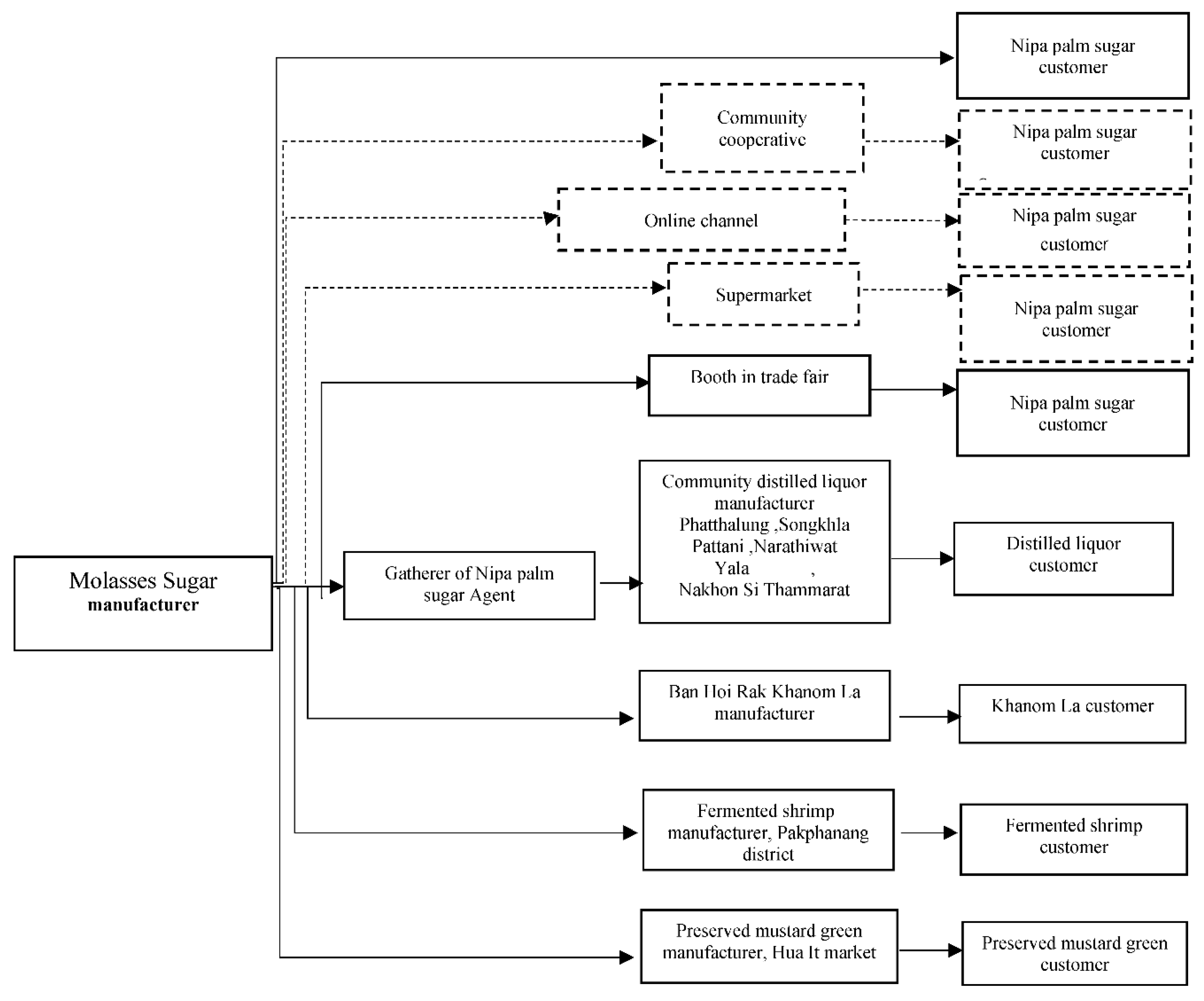
Figure 4. the former and new supply chain mapping of the Nipa palm sugar product. Note: Solid lines represent the former supply chain mapping, while dashed lines indicate the proposed changes in the new supply chain mappi.
Figure 4. the former and new supply chain mapping of the Nipa palm sugar product. Note: Solid lines represent the former supply chain mapping, while dashed lines indicate the proposed changes in the new supply chain mappi.
Preprints 120673 g004
Figure 5. the former and new supply chain mapping of the Nipa palm vinegar product. Note: Solid lines represent the former supply chain mapping, while dashed lines indicate the proposed changes in the new supply chain mapping.
Figure 5. the former and new supply chain mapping of the Nipa palm vinegar product. Note: Solid lines represent the former supply chain mapping, while dashed lines indicate the proposed changes in the new supply chain mapping.
Preprints 120673 g005
Figure 6. the former and new supply chain mapping of the Nipa palm honey product. Note: Solid lines represent the former supply chain mapping, while dashed lines indicate the proposed changes in the new supply chain mapping.
Figure 6. the former and new supply chain mapping of the Nipa palm honey product. Note: Solid lines represent the former supply chain mapping, while dashed lines indicate the proposed changes in the new supply chain mapping.
Preprints 120673 g006
Figure 7. the former and new supply chain mapping of the Nipa palm powdered sugar. Note: Solid lines represent the former supply chain mapping, while dashed lines indicate the proposed changes in the new supply chain mapping.
Figure 7. the former and new supply chain mapping of the Nipa palm powdered sugar. Note: Solid lines represent the former supply chain mapping, while dashed lines indicate the proposed changes in the new supply chain mapping.
Preprints 120673 g007
Figure 8. the former and new supply chain mapping of the Nipa palm thatch product. Note: Solid lines represent the former supply chain mapping, while dashed lines indicate the proposed changes in the new supply chain mapping.
Figure 8. the former and new supply chain mapping of the Nipa palm thatch product. Note: Solid lines represent the former supply chain mapping, while dashed lines indicate the proposed changes in the new supply chain mapping.
Preprints 120673 g008
Figure 9. the former and new supply chain mapping of the Nipa palm tobacco wrapper product. Note: Solid lines represent the former supply chain mapping, while dashed lines indicate the proposed changes in the new supply chain mapping.
Figure 9. the former and new supply chain mapping of the Nipa palm tobacco wrapper product. Note: Solid lines represent the former supply chain mapping, while dashed lines indicate the proposed changes in the new supply chain mapping.
Preprints 120673 g009
Table 2. The Level of Nipa Palm Products and Marketing Channels.
Table 2. The Level of Nipa Palm Products and Marketing Channels.
Nipa palm product The level of problems
Labors Marketing channels Income Seasons and sites
High Moderate Low High Moderate Low High Moderate Low High Moderate Low
1. Molasses Sugar
2. Nipa Palm Syrup
3. Granulated Sugar
4. Nipa Palm Vinegar
5. Nipa Palm Thatch
6. Nipa palm tobacco wrapper
Disclaimer/Publisher’s Note: The statements, opinions and data contained in all publications are solely those of the individual author(s) and contributor(s) and not of MDPI and/or the editor(s). MDPI and/or the editor(s) disclaim responsibility for any injury to people or property resulting from any ideas, methods, instructions or products referred to in the content.
Copyright: This open access article is published under a Creative Commons CC BY 4.0 license, which permit the free download, distribution, and reuse, provided that the author and preprint are cited in any reuse.
Prerpints.org logo

Preprints.org is a free preprint server supported by MDPI in Basel, Switzerland.

Subscribe

Disclaimer

Terms of Use

Privacy Policy

Privacy Settings

© 2026 MDPI (Basel, Switzerland) unless otherwise stated