Submitted:
18 September 2024
Posted:
19 September 2024
You are already at the latest version
Abstract
Keywords:
1. Introduction
2. Design and Construction
2.1. Principle of Clinostat Operation
2.2. Mechanical Components of the Clinostat
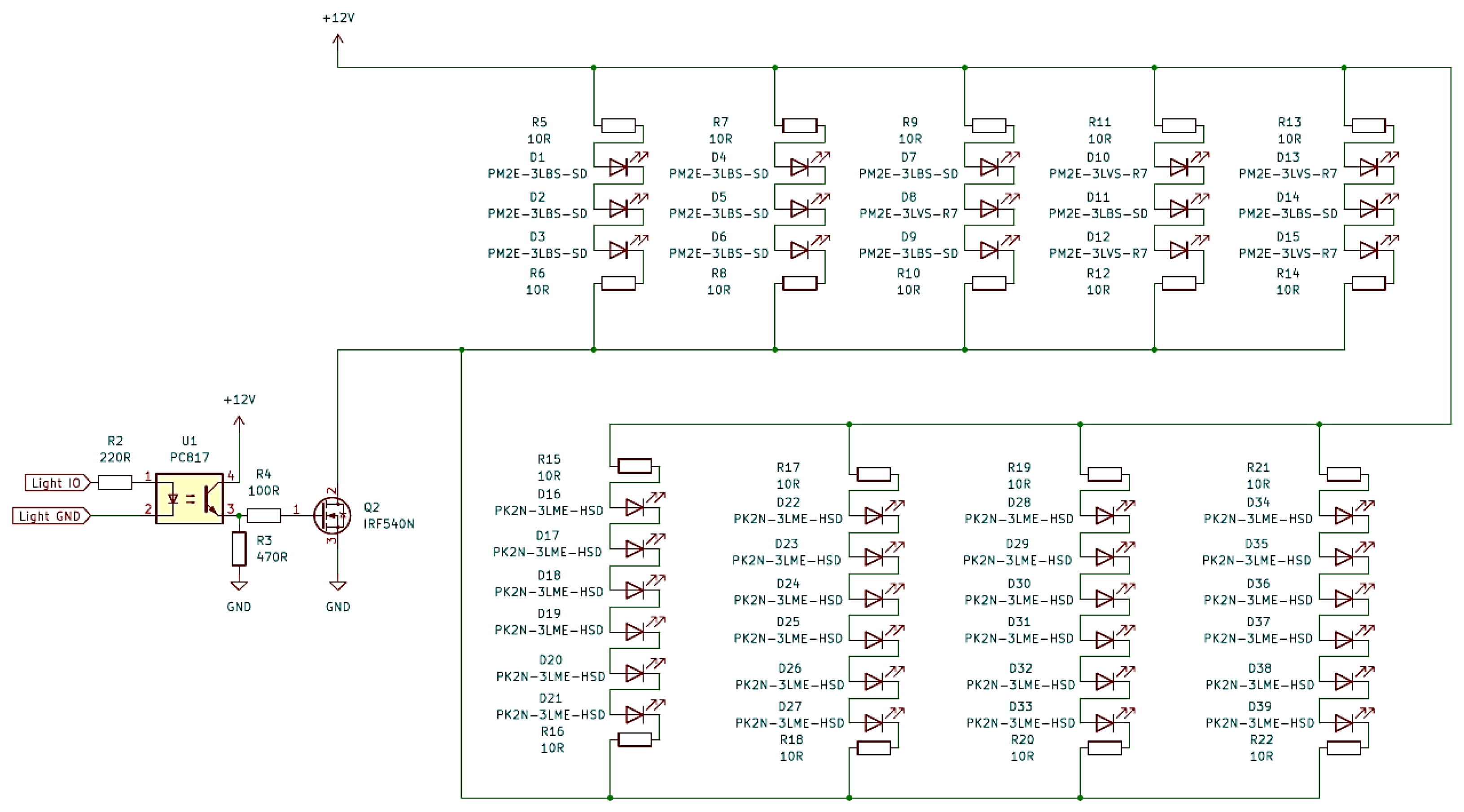
2.3. Electrics and Sensors of the Clinostat
2.4. Clinostat Software
2.5. The Helmholtz Cage
2.6. Cultivation Experiments
3. Conclusions
Author Contributions
Funding
Institutional Review Board Statement
Informed Consent Statement
Data Availability Statement
Conflicts of Interest
References
- Chen, R. J.; Rosen, E.; Masson, P. H. Gravitropism in higher plants. Plant Physiology 1999, 120, 343–350. [Google Scholar] [CrossRef] [PubMed]
- Mancuso, S.; Shabala, S. Rhythm in plants: Phenomenology, mechanisms, and adaptive significance. Springer, Berlin Heidelberg New York, 2007.
- Blachowicz, T.; Ehrmann, A.; Malczyk, M.; Stasiak, A.; Osadnik, R.; Paluch, R.; Koruszowic, M.; Pawlyta, J.; Lis, K.; Lehrich, K. Plant growth in microgravity and defined magnetic field. Proc. of International Conference on Electrical, Computer, Communications and Mechatronics Engineering (ICECCME), 1-8 (2021).
- Driss-Ecole, D.; Legué, V.; Carnero-Diaz, E.; Perbal, G. Gravisensitivity and automorphogenesis of lentil seedling roots grown on board the International Space Station. Physiol Plant. 2008, 134, 191–201. [Google Scholar] [CrossRef] [PubMed]
- https://ntrs.nasa.gov/api/citations/20160005059/downloads/20160005059.pdf (accessed 29-06-2024).
- https://www.nasa.gov/wp-content/uploads/2019/04/veggie_fact_sheet_508.pdf (accessed 29-06-2024).
- Zabel, P.; Bamsey, M.; Schubert, D.; Tajmar, M. Review and analysis of over 40 years of space plan growth systems. Life Sci. Space Res. 2016, 10, 1–16. [Google Scholar] [CrossRef] [PubMed]
- Hoson, T.; Kamisaka, S.; Buchen, B.; Sievers, A.; Yamashita, M.; Masuda, Y. Possible use of a 3-D clinostat to analyze plant growth processes under microgravity conditions. Adv. Space Res. 1996, 17(6-7), 47-53.
- Theoret, N. Honors Theses. 2783, Western Michigan University, Kalamazoo, 2016.
- Boucheron-Dubuisson, E.; Manzano, A. I.; Le Disquet, I.; Matía, I.; Sáez-Vasquez, J.; van Loon, J. J. W. A.; et al. Functional alterations of root meristematic cells of Arabidopsis thaliana induced by a simulated microgravity environment. Journal of Plant Physiology 2016, 207, 30–41. [Google Scholar] [CrossRef] [PubMed]
- Sievers, A.; Hejnowicz, Z. How well does the clinostat mimic the effect of microgravity on plant cells and organs? ASGSB Bulletin 1992, 5, 69–75. [Google Scholar] [PubMed]
- Lorenzi, G.; Perbal, G. Root growth and statocyte polarity in lentil seedling roots grown in microgravity or on slowly rotating clinostat. Physiologia Plantarum 1990, 78, 532–537. [Google Scholar] [CrossRef]
- White, J. Formation of red wood in conifers. Proc. Royal Society Victoria 1908, 20, 107–124. [Google Scholar]
- Michalak, I.; Lewandowska, S.; Niemczyk, K.; Detyna, J.; Bujak, H.; Arik, P.; et al. Germination of soybean seeds exposed to the static/alternating magnetic field and algal extract. Engineering in Life Sciences 2019, 19, 986–999. [Google Scholar] [CrossRef] [PubMed]
- Jin, Y.; Guo, W.; Hu, X. P.; Liu, M. M.; Xu, X.; Hu, F. H.; et al. Static magnetic field regulates Arabidopsis root growth via auxin signaling. Sci. Rep. 2019, 9, 14384. [Google Scholar] [CrossRef] [PubMed]
- Nyakane, N. E.; Sedibe, M. M.; Markus, E. Growth response of rose geranium (Pelargonium graveolens L.) to calcium:magnesium ratio, magnetic field, and mycorrhizae. Hortscience 2019, 54, 1762–1768. [Google Scholar] [CrossRef]
- Dhiman, S. K.; Galland, P. Effects of weak static magnetic fields on the gene expression of seedlings of Arabidopsis thaliana. Journal of Plant Physiology 2018, 231, 9–18. [Google Scholar] [CrossRef] [PubMed]
- Harris, S. R.; Henbest, K. B.; Maeda, K.; Pannell, J. R.; Timmel, C. R.; Hore, P. J.; et al. Effect of magnetic fields on cryptochrome-dependent responses in Arabidopsis thaliana. Journal of the Royal Society Interface 2009, 6, 1193–1205. [Google Scholar] [CrossRef] [PubMed]
- Ahmad, M.; Galland, P.; Ritz, T.; Wiltschko, R.; Wiltschko, W. Magnetic intensity affects crypto-chrome-dependent responses in Arabidopsis thaliana. Planta 2007, 225, 615–624. [Google Scholar] [CrossRef] [PubMed]
- Rakosy-Tocan, L.; Aurori, C. M.; Morariu, V. V. Influence of near null magnetic field on in vitro growth of potato and wild Solanum species. Bioelectromagnetics 2005, 26, 548–557. [Google Scholar] [CrossRef] [PubMed]
- Magdaleno-Adame, S.; Olivares-Galvan, J.; Campero-Littlewood, E.; Escarela-Perez, R.; Blanco Brisset, E. Coil Systems to Generate Uniform Magnetic Field Volumes. Comsol Conference 2010, Boston, USA, October 2010.
- Brungs, S.; Egli, M.; Wuest, S.L.; et al. Facilities for Simulation of Microgravity in the ESA Ground-Based Facility Programme. Microgravity Sci. Technol. 2016, 28, 191–203. [Google Scholar] [CrossRef]
- Lyon, C.J. Choice of rotation rate for the horizontal clinostat. Plant Physiol. 1970, 46, 355–358. [Google Scholar] [CrossRef] [PubMed]
- Muneer, S.; Kim, E. J.; Park, J. S.; Lee, J. H. Influence of Green, Red, and Blue Light Emitting Diodes on Multiprotein Complex Proteins and Photosynthetic Activity under Different Light Intensities in Lettuce Leaves (Lactuca sativa L.). Int. J. Mol. Sci. 2014, 15, 4657–4670. [Google Scholar] [CrossRef] [PubMed]
- https://www.mongodb.com/ (accessed July 12th, 2024).
- https://www.rust-lang.org/ (accessed July 12th, 2024).
- https://tokio.rs/ (accessed July 12th, 2024).
- https://react.dev/ (accessed July 12th, 2024).
- https://www.electronjs.org/ (accessed July 4th, 2024).
- Mahavarkar, P.; John, J.; Dhapre, V.; Dongre, V.; Labde, S. Tri-axial square Helmholtz coil system at the Alibag Magnetic Observatory: upgraded to a magnetic sensor calibration facility. Geosci. Instrum. Method. Data Syst. 2018, 7, 143–149. [Google Scholar] [CrossRef]
- da Silva, R. C.; Ishioka, I. S. K.; Cappelletti, C.; Battistini, S.; Borges, R. A. Helmholtz Cage Design and Validation for Nanosatellites HWIL Testing. IEEE Transactions on Aerospace and Electronic Systems 2019, 55, 3050–3061. [Google Scholar] [CrossRef]
- Goyal, T. Design and development of a three-axis controlled Helmholtz cage as an in-house magnetic field simulator for cubesats. International Astronautical Congress 2017, Adelaide, Australia, 25 – 29 September 2017.















Disclaimer/Publisher’s Note: The statements, opinions and data contained in all publications are solely those of the individual author(s) and contributor(s) and not of MDPI and/or the editor(s). MDPI and/or the editor(s) disclaim responsibility for any injury to people or property resulting from any ideas, methods, instructions or products referred to in the content. |
© 2024 by the authors. Licensee MDPI, Basel, Switzerland. This article is an open access article distributed under the terms and conditions of the Creative Commons Attribution (CC BY) license (http://creativecommons.org/licenses/by/4.0/).