Submitted:
07 August 2024
Posted:
09 August 2024
You are already at the latest version
Abstract
Keywords:
1. Introduction
1.1. Motivation
1.2. Literature Review and Research Gaps
1.3. Contribution and Novelty
- Development of a model capable of concurrently representing participation in DAM and XBID, considering the fluctuations in both market prices and the uncertainty given by different price formation mechanisms and bid awards. This model investigates various critical aspects, including identification of the most economically advantageous market and bidding strategy for BESS, and economic assessment of XBID uncertainty based on statistical analyses.
- Development of a tool for predicting Pz to achieve a more realistic simulation of the BESS strategy, avoiding critical assumptions such as perfect knowledge of DAM prices a priori or the use of a persistence model with .
-
Development of a tool to determine the acceptance probability of an offer in XBID to represent the uncertainty in this context. This tool introduces:
- the possibility for the operator to submit new offers, not limited to accepting offers already present in the order book (price-maker);
- the ability to overcome the limitations of statistical data, given that this market was recently added, and the data are insufficient to determine significant trends.
2. Italian Electricity Markets
2.1. Structure
- Mercato del giorno prima (DAM) – Day-Ahead Market (DAM): this market is the one where most of the transactions for electrical energy trading occur.
- Mercato Infragiornaliero (MI) – Intraday Market (IDM): it is the energy market where consumers and producers can modify the dispatch programs defined at DAM closure. Trading on the MI takes place through three MI-A auction sessions and one MI-XBID continuous trading session.
- Mercato dei prodotti giornalieri (MPEG) – Daily Products Market: is the venue for the trading of daily products with the obligation of energy delivery.
- Mercato del servizio di dispacciamento (MSD) – Ancillary Services Market (ASM): is the market utilized by the Italian System Operator (SO) Terna to procure the resources that it requires for managing and monitoring the system relief of intra-zonal congestions, creation of energy reserve, real-time balancing. The MSD consists of a scheduling substage (ex-ante MSD) and Balancing Market (MB).
2.2. Day-Ahead Market
| The quantity of purchase offers o overall accepted as a result of DAM | |
| The total quantity purchased on DAM in the offer zone z related to the zonal withdrawal portfolios | |
| The summation extends to all offers o submitted on DAM concerning the zonal portfolio pf | |
| The summation extends to all zonal portfolios, pf, included in the set APPz comprising the zonal withdrawal portfolios located in the offer zone z |
2.3. Intra-Day Market
2.3.1. MI-A Auction Sessions
- MI-A1 Session: Opens at 12:55 PM on the day before the delivery day and closes at 3:00 PM on the same day. Results are communicated by 3:30 PM on the day before the delivery day.
- MI-A2 Session: Opens at 12:55 PM on the day before the delivery day and closes at 10:00 PM on the same day. Results are communicated by 10:30 PM on the day before the delivery day.
- MI-A3 Session: Opens at 12:55 PM on the day before the delivery day and closes at 10:00 AM on the delivery day. Results are communicated by 10:30 AM on the delivery day.
2.3.2. MI-XBID Continuous Trading Session
- Phase I: Opens at 3:30 PM on D-1 and closes at 9:40 PM on D-1.
- Phase II: Opens at 10:30 PM on D-1 and closes:
- For relevant periods corresponding to the first twelve hours of day D, one hour before each relevant period begins (h-1).
- For relevant periods corresponding to the second twelve hours of day D, at 9:40 AM on day D.
- Phase III: Opens at 10:30 AM on day D and closes one hour before each relevant period begins (h-1).
2.3.3. Sequential Conduct of Sessions
- a)
- MI-A1
- b)
- Phase I MI-XBID
- c)
- MI-A2
- d)
- Phase II MI-XBID
- e)
- MI-A3
- f)
- Phase III MI-XBID

3. System Modelling
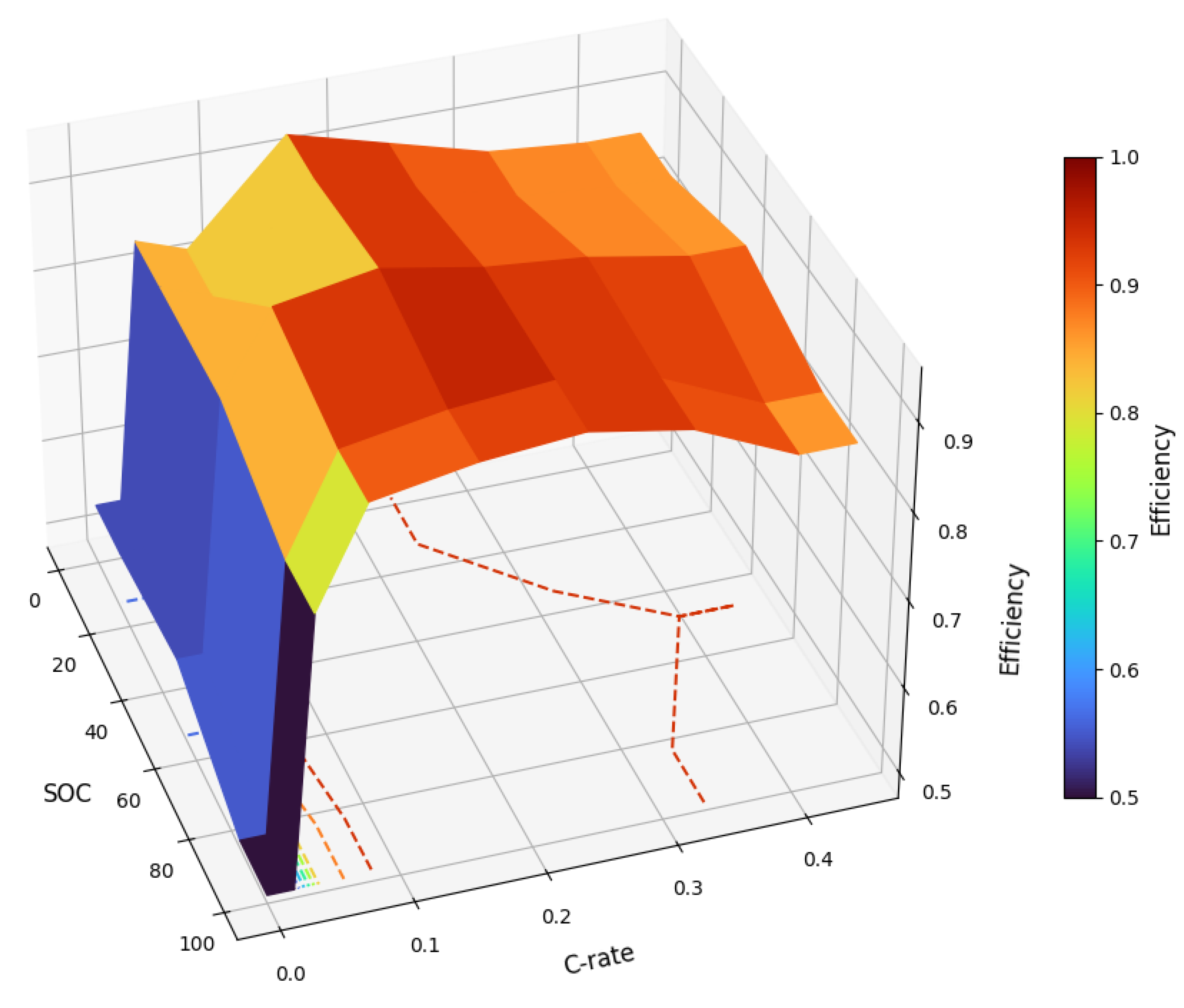
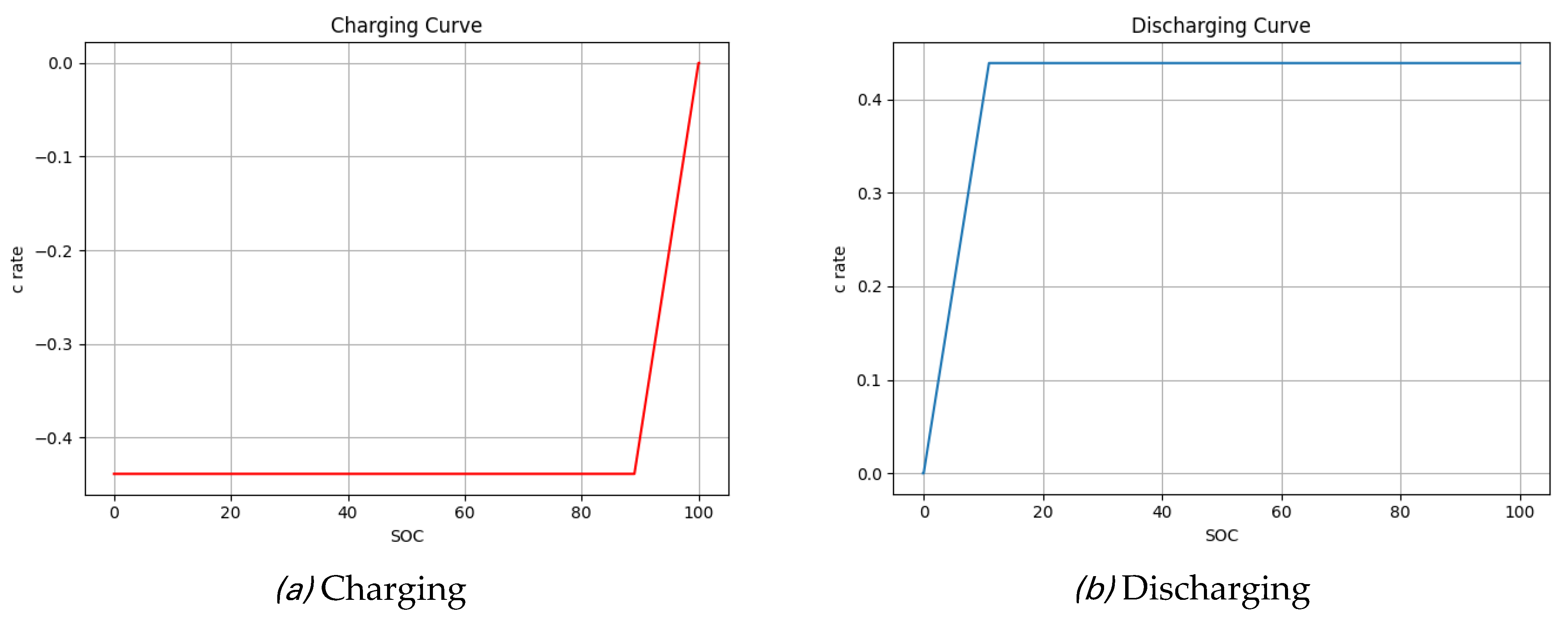
3.1. BESS Model


3.2. Day-Ahead Market Model
| Algorithm 1 Day-Ahead Market Energy Arbitrage | |
![]() | |
![]() | |
- Selling at a significantly reduced price to secure acceptance of the offer.
- Buying at a substantially higher price to ensure acceptance of the offer.
3.2.1. Deep Learning Pz Prediction Tool
3.3. Intra-Day Market – Continuous Trading Market XBID
3.3.1. Comprehensive Statistical Analysis
- Type of day – Dt: Weekday or Holiday, to account for variations in market behavior due to differences in demand and operational patterns.
- Hour of the day – hD: electricity consumption and prices can vary significantly throughout the day, necessitating a time-based analysis.
- Season – S: Different seasons impact electricity demand and supply conditions, which was factored into the analysis
- Hours in advance of the offer publication – hA: the timing of offer submissions was examined to understand its effect on offer acceptance.
- Type of offer - ot: Selling or buying, to distinguish the different dynamics in the market for sellers and buyers.
| is the kernel function. | |
| is the bandwidth. | |
| Are the data points. |
3.3.2. Deep Learning Acceptance Probability Prediction Tool
- Bidirectional LSTM Layers: by processing data bidirectionally, the BiLSTM layers enhance the model’s ability to understand complex temporal patterns.
- Conv1D Layer: the convolution operation helps in identifying significant patterns and trends within smaller windows of the data sequence.
- Batch Normalization and Dropout: Batch normalization layers stabilize and accelerate training by normalizing the input of each layer, as described in Equation (12). Dropout layers randomly deactivate a fraction of neurons during training, making the model more robust.
| This is the input value for batch normalization at time t. | |
| This is the mean of the batch of input ht. | |
| This is the variance of the batch of input ht. | |
| A small positive value added to avoid division by zero during normalization. | |
| These are parameters learned during training and optimized during training |
- (4)
- Dense Layer: The output layer is a dense layer with a sigmoid activation function, used for binary classification. This layer outputs the probability of offer acceptance and can be represented by Equation (13) that encapsulates the fundamental operation of a neural network layer:
| This is the output of the neural network layer after applying the activation function σ. | |
| This is the activation function, in this case Sigmoid: , this function squashes the input to a range between 0 and 1 | |
| This represents the weight matrix. It contains the weights that are learned during the training process. | |
| This is the input vector to the layer at time t. | |
| This represents the bias vector. |
| Accuracy: | (15) | |
| Precision: | (16) | |
| Recall: | (17) | |
| F1-Score: | (18) |
| Condition: | (19) |
| : | Standard Deviation of the metric values calculated for each simulation |
3.3.3. XBID Offer Price Decision Mechanism
3.3.4. XBID Control Strategy
| Algorithm 2 XBID Market Energy Arbitrage | |
![]() | |
4. Case Studies and Results
4.1. Day-Ahead Market – DAM
4.1.1. Deep Learning Pz Prediction Tool
4.1.2. Energy Arbitrage Strategies
| SL | It is the service life of the BESS and can be calculated as |
| i: | It is the discount rate, considered fixed and it is hypothesized to be 5% [4] |
- Negligible LCOS: LCOS = 0
- Significant LCOS: LCOS = 53.14 €/MWh
| CASE A | CASE B | |
| Simulation Period | From 2023/04/01 to 2024/03/31 | |
| Pnom | 10 MW | |
| Enom | 30 MWh | |
| SOCmin | 5% | |
| SOCmax | 95% | |
| SOCinitial, 0 | 5% | |
| LCOS | 0 €/MWh | 53.14 €/MWh |
4.2. Intra-Day Market – XBID
4.2.1. Comprehensive Statistical Analysis
4.2.2. Deep Learning Acceptance Probability Prediction Tool
4.2.3. XBID Arbitrage Strategy
| CASE D | |
| Operative Days | 366 |
| 8702.8 MWh | |
| 7446.33 MWh | |
| N° Total Cycles | 269.15 |
| 226517.09 €/year | |
Bid Price Sensitivity Analysis
5. Conclusions and Future Work
Author Contributions
Funding
Institutional Review Board Statement
Informed Consent Statement
Data Availability Statement
Conflicts of Interest
References
- I. E. A. (IEA). Renewables 2023,” Paris. 2024. Available online: https://www.iea.org/reports/renewables-2023 (accessed on 27 May 2024).
- Sarah Brown, D.J.; et al. European Electricity Review: 2023 Data Analysis. 2024. [Google Scholar]
- T. S.p.A., “Consumi Elettrici 2023.
- Kebede, A.A.; Kalogiannis, T.; Van Mierlo, J.; Berecibar, M. A comprehensive review of stationary energy storage devices for large scale renewable energy sources grid integration. Renew. Sustain. Energy Rev. 2022, 159, 112213. [Google Scholar] [CrossRef]
- Prakash, K.; Ali, M.; Siddique, N.I.; Chand, A.A.; Kumar, N.M.; Dong, D.; Pota, H.R. A review of battery energy storage systems for ancillary services in distribution grids: Current status, challenges and future directions. Front. Energy Res. 2022, 10, 971704. [Google Scholar] [CrossRef]
- Energy Agency, I. World Energy Outlook Special Report Batteries and Secure Energy Transitions. Available Online: www.iea.org.
- Datta, U.; Kalam, A.; Shi, J. A review of key functionalities of battery energy storage system in renewable energy integrated power systems. Energy Storage 2021, 3, e224. [Google Scholar] [CrossRef]
- Rana, M.; Uddin, M.; Sarkar, R.; Shafiullah, G.; Mo, H.; Atef, M. A review on hybrid photovoltaic – Battery energy storage system: Current status, challenges, and future directions. J. Energy Storage 2022, 51, 104597. [Google Scholar] [CrossRef]
- Abiodun, K.; Hood, K.; Cox, J.L.; Newman, A.M.; Zolan, A.J. The value of concentrating solar power in ancillary services markets. Appl. Energy 2023, 334, 120518. [Google Scholar] [CrossRef]
- Kumar, D.; Dhundhara, S.; Verma, Y.P.; Khanna, R. Role of optimal sized dual energy storage based microgrid for ancillary service support to utility grid. Sustain. Energy Technol. Assessments 2022, 54, 102675. [Google Scholar] [CrossRef]
- Schwidtal, J.M.; Agostini, M.; Coppo, M.; Bignucolo, F.; Lorenzoni, A. Optimized operation of distributed energy resources: The opportunities of value stacking for Power-to-Gas aggregated with PV. Appl. Energy 2023, 334, 120646. [Google Scholar] [CrossRef]
- Fusco, A.; Gioffré, D.; Leva, S.; Manzolini, G.; Martelli, E.; Moretti, L. Predictive Energy Management System for a PV-BESS system bidding on Day-Ahead and Intra-Day electricity markets. In Proceedings of the 2023 IEEE Belgrade PowerTech, Belgrade, Serbia, 25–29 June 2023; pp. 1–6. [Google Scholar] [CrossRef]
- Algarvio, H.; Lopes, F. Strategic Bidding of Retailers in Wholesale Markets: Continuous Intraday Markets and Hybrid Forecast Methods. Sensors 2023, 23, 1681. [Google Scholar] [CrossRef] [PubMed]
- Boukas, I.; Ernst, D.; Théate, T.; Bolland, A.; Huynen, A.; Buchwald, M.; Wynants, C.; Cornélusse, B. A deep reinforcement learning framework for continuous intraday market bidding. Mach. Learn. 2021, 110, 2335–2387. [Google Scholar] [CrossRef]
- Rancilio, G.; Lucas, A.; Kotsakis, E.; Fulli, G.; Merlo, M.; Delfanti, M.; Masera, M. Modeling a Large-Scale Battery Energy Storage System for Power Grid Application Analysis. Energies 2019, 12, 3312. [Google Scholar] [CrossRef]
- GME. Mercato elettrico a pronti (MPE) - MGP, MI, MPEG, MSD. Available online: https://www.mercatoelettrico.org/it/mercati/mercatoelettrico/mpe.aspx (accessed on 29 May 2024).
- ARERA. Testo Integrato del Dispacciamento Elettrico TIDE. Available online: https://www.arera.it/en/atti-e-provvedimenti/dettaglio/22/685-22 (accessed on 29 May 2024).
- GME. Zones. Available online: https://www.mercatoelettrico.org/en/mercati/mercatoelettrico/Zone.aspx (accessed on 29 May 2024).
- GME, “Vademecum della borsa elettrica italiana.
- Andrea, D. Battery Management Systems for Large Lithium-ion Battery Packs. In EBL-Schweitze; Artech House: London, UK, 2010. [Google Scholar]
- Hua, Y.; Zhao, Z.; Li, R.; Chen, X.; Liu, Z.; Zhang, H. Deep Learning with Long Short-Term Memory for Time Series Prediction. IEEE Commun. Mag. 2019, 57, 114–119. [Google Scholar] [CrossRef]
- Garbin, C.; Zhu, X.; Marques, O. Dropout vs. batch normalization: an empirical study of their impact to deep learning. Multimedia Tools Appl. 2020, 79, 12777–12815. [Google Scholar] [CrossRef]
- Srivastava, N.; Hinton, G.; Krizhevsky, A.; Sutskever, I.; Salakhutdinov, R. Dropout: a simple way to prevent neural networks from overfitting. J. Mach. Learn. Res. 2014, 15, 1929–1958. [Google Scholar]
- Zhang, Z. Improved Adam Optimizer for Deep Neural Networks. In Proceedings of the 2018 IEEE/ACM 26th International Symposium on Quality of Service (IWQoS), Banff, Alberta, Canada, 4–6 June 2018; pp. 1–2. [Google Scholar] [CrossRef]
- Ying, X. An Overview of Overfitting and its Solutions. J Phys Conf Ser 2019, 1168, 022022. [Google Scholar] [CrossRef]
- Jacobs, R.A. Increased rates of convergence through learning rate adaptation. Neural Networks 1988, 1, 295–307. [Google Scholar] [CrossRef]
- Wesley, C.; Frazier, A.W.; Augustine, C. Cost Projections for UtilityScale Battery Storage: 2021 Update. Golden, CO, 2021. Available online: https://www.nrel.gov/docs/fy21osti/79236.pdf (accessed on 22 June 2024).
- Rancilio, G.; Bovera, F.; Merlo, M. Revenue Stacking for BESS: Fast Frequency Regulation and Balancing Market Participation in Italy. Int. Trans. Electr. Energy Syst. 2022, 2022, 1894003. [Google Scholar] [CrossRef]
- Harlow, J.E.; Ma, X.; Li, J.; Logan, E.; Liu, Y.; Zhang, N.; Ma, L.; Glazier, S.L.; Cormier, M.M.E.; Genovese, M.; et al. A Wide Range of Testing Results on an Excellent Lithium-Ion Cell Chemistry to be used as Benchmarks for New Battery Technologies. J. Electrochem. Soc. 2019, 166, A3031–A3044. [Google Scholar] [CrossRef]





















| FEATURES | |
|---|---|
| HOUR | Specify the time of day |
| PREVIOUS DAY Pz | A number of features contain the hourly zonal price values for NORD region for all days up to a week before the given day |
| MEAN Pz | This feature contains the weighted average of the hourly zonal price values of the previous week |
| SEASON | Specify the season of the day in question |
| TYPE OF DAY | HOLI: holiday, WEEK: weekday |
| DAY NUMBER | Progressive number of the day in the year |
| MONTH | Specify the month of the day in question |
| GAS PUN | This feature reports the daily PUN of gas on the given day |
| TEMPERATURE | For each electrical zone into which Italy is divided, the temperature is reported for the hour and the day in question |
| PRECIPITATION | For each electrical zone into which Italy is divided, the precipitation is reported for the hour and the day in question |
| CLOUD COVER | For each electrical zone into which Italy is divided, the cloud coverage is reported for the hour and the day in question |
| WIND SPEED | For each electrical zone into which Italy is divided, the wind speed is reported for the hour and the day in question |
| GHI | For the day in question and the hour, the global horizontal irradiation is reported for the south of Italy |
| FEATURES | |
|---|---|
| HOUR | Specify the time of day |
| OFFER TYPE | BID: offer to buy, OFF: offer to sell |
| PRICE | Offer price |
| ZONE | Specify the zone of relevance for the offer |
| TYPE OF DAY | HOLI: holiday, WEEK: weekday |
| INTERVAL | The number of hours in advance of the delivery time when the bid was made |
| SEASON | Specify the season of the day in question |
| PUN | Specify the PUN for the day in exam |
| KEY | VALUE | REFERENCE |
| 9 M€ | / | |
| 300 k€/MWh | [3] | |
| 2% CAPEX [k€/MWh/year] | [4] | |
| 3500 | [5] | |
| 300 |
| PREDICTION TOOL vs PERSISTENT STRATEGY Performances | |||
|---|---|---|---|
| MSE | RMSE | R2 | |
| DL Tool | 326,9744 | 18,0824 | 0,624 |
| Persistence Strategy | 378,8546 | 19,4642 | 0,5643 |
| Improvement | +13,69% | +7,1% | + 10,58% |
| CASE A | |
| Operative Days | 313 |
| 13434.87 MWh | |
| 11438.03 MWh | |
| N° Total Cycles | 414.55 |
| 271085.25 €/year | |
| CASE B | |
| Operative Days | 42 |
| 1918.92 MWh | |
| 1348.6 MWh | |
| N° Total Cycles | 54.46 |
| 19359.36 €/year | |
| Model Performance Metrics Performances | |||
|---|---|---|---|
| Accuracy | Precision | Recall | F1-Score |
| 0.81 | 0.58 | 0.57 | 0.58 |
| CASE C | CASE D | |
| Simulation Period | From 2023/04/01 to 2024/03/31 | |
| Pnom | 10 MW | |
| Enom | 30 MWh | |
| SOCmin (SOCmin and SOCmax are introduced to avoid trespassing the BESS capability limits) | 5% | |
| SOCmax3 | 95% | |
| SOCinitial, 0 | 50% | |
| LCOS | 0 €/MWh | 53.14 €/MWh |
| CASE C | |
| Operative Days | 366 |
| 8691.41 MWh | |
| 7436.59 MWh | |
| N° Total Cycles | 268.8 |
| 2188421.27 €/year | |
| Sensitivity Analysis Results | ||||||
| CASE D | CASE 1 | CASE 2 | CASE 3 | CASE 4 | CASE 5 | |
| Operative Days | 366 | 366 | 366 | 366 | 366 | 366 |
| 8702.8 MWh | 5827.24 MWh | 4697.76 MWh | 4555.8 MWh | 4064.34 MWh | 3504.36 MWh | |
| 7446.33 MWh | 4985.94MWh | 4019.52 MWh | 3898.05 MWh | 3477.55 MWh | 2998.42 MWh | |
| N° Total Cycles | 269.15 | 180.22 | 145.29 | 140.9 | 125.7 | 108.38 |
| 226517.09 €/year | 396822.9 €/year | 522604.39 €/year | 710443.95 €/year | 803124.87 €/year | 838510.4 €/year | |
| NPV | -8.54 M€ | -6.3 M€ | -4.17 M€ | -1.52 M€ | 0.28 M€ | 1.54 M€ |
Disclaimer/Publisher’s Note: The statements, opinions and data contained in all publications are solely those of the individual author(s) and contributor(s) and not of MDPI and/or the editor(s). MDPI and/or the editor(s) disclaim responsibility for any injury to people or property resulting from any ideas, methods, instructions or products referred to in the content. |
© 2024 by the authors. Licensee MDPI, Basel, Switzerland. This article is an open access article distributed under the terms and conditions of the Creative Commons Attribution (CC BY) license (http://creativecommons.org/licenses/by/4.0/).


