1. Introduction
Pancreatic cancer has a low global incidence; however, its survival rate is also low as many cases are already advanced when discovered. In addition, pancreatic cancer tends to spread quickly into surrounding tissues and infiltrate the surrounding blood vessels or adjacent organs, limiting the opportunities for surgical treatment. Existing anticancer drugs for pancreatic cancer have severe side effects and do not significantly increase the survival time of stage 4 patients [
1]. Although numerous chemotherapeutic regimens have been used clinically to treat pancreatic cancer, successful treatment necessitates the development of novel therapeutic agents.
Tumor necrosis factor (TNF)-related apoptosis-inducing ligand (TRAIL) is a cytokine produced by various immune cells. TRAIL induces cell death by interacting with the death receptors TRAIL-R1/DR4 and TRAIL-R2/DR5, which are overexpressed in cancer cells [
2,
3]. TRAIL is a tumor-selective agent that activates the signaling pathway used by the innate immune system to bind to death receptors on cancer cells and induce apoptosis [
3]. It is non-toxic to normal cells, primarily due to their overexpression of decoy receptors [
4]. Therefore, TRAIL has therapeutic potential for cancer treatment and is currently undergoing phase II clinical trials [
5]. However, various cancer cells, including pancreatic cancer cells, are resistant to TRAIL. The main causes of TRAIL resistance are the inhibition of DR4 and DR5 due to the overexpression of DcR1/2 in cancer cell lines and anti-apoptotic proteins, which inhibit the action of pro-apoptotic proteins in cells [
6]. Therefore, it is essential to understand the fundamental mechanisms underlying TRAIL resistance and how to overcome this resistance. TRAIL can be used in combination with other anticancer drugs or natural products to increase the TRAIL sensitivity of cancer cells [
3].
FLICE-inhibitory protein (FLIP) is an anti-apoptotic protein that has two different forms: FLIP(L) and FLIP(S), which both inhibit cell death by interacting with caspase-8 [
7]. p53, a tumor suppressor protein, induces the accumulation of ROS in mitochondria and increase intracellular ROS levels, thereby increasing C/EBP-homologous protein (CHOP) expression [
8,
9]. Excessive production of reactive oxygen species (ROS) within the endoplasmic reticulum (ER) and the accumulation of misfolded proteins in the ER lumen leads to ER stress. This stress serves as a defense mechanism for cell survival [
3]. However, severe or prolonged ER stress can trigger apoptosis [
10]. Multiple studies have demonstrated that CHOP is one of the most highly induced genes during ER stress. It also regulates the expression of DR5 [
4].
Eugenol, the main component of clove oil, is extracted by steam distillation from the dried flower buds of clove trees, and has been used as a spice, painkiller, and disinfectant. According to a recent study, eugenol exhibits anticancer, anti-inflammatory, and antioxidant effects [
11]. Its anticancer effects in colon and lung cancers have also been reported [
12,
13]. However, no studies have reported that eugenol increases TRAIL sensitivity by upregulating DR expression.
Therefore, this study aimed to determine whether eugenol increases DR expression in pancreatic cancer cells, and whether the combination treatment of eugenol and TRAIL increases apoptosis in cancer cells than either treatment alone. Our findings showed that eugenol enhanced TRAIL-induced apoptosis by upregulating DR5 via the ROS-mediated ER stress-CHOP pathway. In addition, we demonstrated that it induced the tumor suppressor protein p53, enhanced ER stress, and downregulated the expression of FLIP. Our findings indicate that eugenol is a new sensitizer that enhances sensitivity to TRAIL.
2. Materials and Methods
2.1. Cell Culture
The human pancreatic cancer cell lines used in this study were PANC-1, BxPC-3, Panc 02.03, MIA-PaCa-2, Panc 10.05, AsPC-1, which were provided by Dr. Kim (Asan Medical Center, Seoul, Korea). Cells were cultured as monolayers in Dulbecco's modified Eagle's Medium (DMEM; Gendepot, USA) supplemented with 10% fetal bovine serum (Gibco, USA), 1 mM L-glutamine, and 1% penicillin/streptomycin (Lonza, Switzerland). Normal human pancreatic cells (HPDE), and breast cancer (MDA-MB-231, MCF-7), lung cancer (LN-229, U-251), and colorectal cancer (HT-29, HCT116) cell lines were purchased from ATCC. All cell lines were cultured in an incubator with a temperature of 37°C and 5% CO2.
2.2. Reagent and Antibodies
Eugenol was purchased from Sigma-Aldrich (St. Louis, MO, USA). Eugenol was dissolved in DMSO and stored at –20 °C. Recombinant Human sTRAIL/Apo2L was purchased from PeproTech (Rocky Hill, NJ, USA). The drug was dissolved in PBS and stored at –80 °C. Anti-PARP, anti-cleaved caspase-8, anti-cleaved caspase-3, anti-HSP90, anti-FLIP, anti-XIAP, anti-Mcl-1, anti-Bcl-XL, anti-Bcl-2, anti-Bax, anti-Survivin, anti-DR5, anti-DR4, anti-PERK, anti-ATF-6, anti-BiP, anti-p53, anti-ATF-4, anti-eIF2α, anti-p-eIF2α, anti-CHOP, and anti-β-actin antibodies were purchased from Cell Signaling Technology (Danvers, MA, USA). The anti-p-PERK antibody was purchased from Santa Cruz Biotechnology (Santa Cruz, CA, USA). The anti-p-IRE-1α antibody was purchased from Novus Biologicals (Littleton, CO, USA). Secondary anti-mouse IgG horseradish peroxidase (HRP) and anti-rabbit IgG HRP antibodies were purchased from Cell Signaling Technology (Danvers, MA, USA). The EZ-Cytox cell viability assay kit was purchased from DoGen Bio (Seoul, South Korea), and the Annexin V-FITC apoptosis detection kit was purchased from Koma Biotech (Seoul, South Korea). Paraformaldehyde (4%) was purchased from Tissue-Pro Technologies. The crystal violet solution was purchased from Sigma- Aldrich (St. Louis, MO, USA). The caspase-Glo® 3/7 Assay System was purchased from Promega (Madison, USA). Dichloro-dihydro-fluorescein diacetate (DCFH-DA) was purchased from Sigma-Aldrich (St. Louis, MO, USA).
2.3. WST-8 Assay
To determine the cell proliferation, cells were seeded in 96-well plates at a density of 1 × 104 cells/well and then cultured at 37 ℃. Cells were treated with either 400 µM eugenol, 100 ng/mL TRAIL, or both combined. Cell proliferation was analyzed using an EZ-Cytox assay (DoGen Bio, Seoul, South Korea). Ten microliters of EZ-Cytox solution was added to each well, and the plates were incubated for 2 h. Absorbance was measured at 450 nm using a microplate reader (Beckman Coulter, Brea, CA, USA).
2.4. Crystal Violet Assay
The cells were seeded in 6-well plates at a density of 1.5 × 105 cells/well and incubated in a 37 °C incubator for 24 h. Cells were treated with either 400 µM eugenol, 100 ng/mL TRAIL, or both combined. The cells were washed with PBS, fixed with 4% paraformaldehyde for 15 min, then the colonies were fixed with ice-cold methanol for 15 min, and both were stained with crystal violet for 15 min for visualization and counting.
2.5. Colony Formation Assay
The cells were seeded at a density of 500 cells/well in 6-well plates and cultured at 37 ℃. Cells were treated with either 400 µM eugenol, 100 ng/mL TRAIL, or both combined. The medium was changed every 3 d. After 2 weeks, the cells were washed with PBS. The cells were then fixed with 4% paraformaldehyde for 15 min, then the colonies were fixed for 15 min with ice-cold methanol. Finally, the cells were stained with crystal violet for 15 min for visualization and counting.
2.6. Wound Healing Assay
Cells were cultured in 96-well plates at 3 × 104 cells/well to confluent monolayers overnight. Straight wounds were created using the Wound Maker™ (Essen BioScience, Ann Arbor, MI, USA). After washing with PBS to remove cell debris and treated with 400 μM eugenol and 100 ng/mL TRAIL, the wound gaps were photographed every 2 h between 0 h and 24 h, and the area of cell-free wounds was measured using the IncuCyte® Live-Cell Analysis System (Essen BioScience, Ann Arbor, MI, USA).
2.7. Flow Cytometry Analysis
The movement of phosphatidylserine, a marker of apoptosis, from the inner to outer layer of the plasma membrane was identified through the binding of Annexin V conjugate with fluorescein isothiocyanate (FITC). PANC-1 cells were seeded at a density of 1.5 × 105 cells/well in 6-well plates and cultured overnight. The cells were then treated with either 400 μM eugenol, 100 ng/mL TRAIL, or both combined. The apoptosis assay was performed according to the manufacturer’s instructions. The cells were harvested by centrifugation at 1000 ×g for 5 min after treatment with trypsin-EDTA. The supernatant was removed, washed with ice-cold PBS, and centrifuged again at 1000 ×g for 5 min. After centrifugation, 500 μL of 1× binding buffer was added to resuspend the cells. Next, the cells were incubated with Annexin V (1.25 μL) at room temperature (22 °C) in a dark room for 15 min. After 15 min, the mixture was centrifuged at 1000 ×g for 5 min. The supernatant was then removed, and 500 μL of 1× binding buffer and 10 μL of propidium iodide (PI) were added. Apoptosis was immediately measured using a CytoFLEX flow cytometer (Beckman Coulter, Brea, CA, USA). Additionally, to analyze the expression of DR4 and DR5 on the cell surface, live cells were cultured with each antibody and analyzed using flow cytometry.
2.8. Western Blotting
PANC-1 cells were seeded in 60 mm plates at 4.5 × 105 cells/well and cultured overnight, then treated with eugenol and TRAIL for 24 h according to the determined concentration. The cells were lysed with 100 μL of 2X SDS-sample buffer, and protein concentrations were measured using the bicinchoninic acid (BCA) assay. Equal amounts of protein were separated by SDS-PAGE and transferred to PVDF membranes. The membranes were blocked with TBS containing 0.2% Tween-20 and 5% skim milk. The primary antibody was incubated at 4 °C overnight. After washing, the samples were incubated with a secondary antibody conjugated to HRP for 1 h. Protein expression was visualized with an ECL solution using ChemiDoc (Amersham Image Quant 800).
2.9. Caspase 3/7 Assay
PANC-1 cells were seeded at a density of 1 × 104 cells/well in 96-well plates and cultured at 37 ℃. Cells were treated with either 400 µM eugenol, 100 ng/mL TRAIL, or both combined. Caspase-Glo® 3/7 reagent (100 μL) was added to each well of a 96-well plate with white walls. The plate was gently shaken at 300–500 rpm for 30 s to mix the contents. Then the cells were incubated at room temperature (22 °C) for 1 h. The luminescence of each sample was measured using a Synergy HTX Multi-Mode Reader (BioTek Instruments, Winooski, VT, USA).
2.10. ROS Measurement
PANC-1 cells were seeded at a density of 1.5 × 105 cells/well in 6-well plates and cultured overnight in a 5% CO2 incubator at 37 °C. Then cells were then treated with eugenol for 24 h at the indicated concentrations. ROS levels were measured using dichloro-dihydro-fluorescein diacetate (DCFH-DA) and dihydroethidium. Cells were incubated for 30 min with 5 μM DCFH-DA, 30 min with 10 μM DHE, and then washed with PBS. The fluorescence intensity was measured using a CytoFLEX flow cytometer (Beckman Coulter, Brea, CA, USA) and Nikon ECLIPSE Ts2R-FL inverted fluorescence microscope (Nikon Instruments, Tokyo, Japan).
2.11. Transfection (siRNA)
The cells were transiently transfected in 2 mL of OPTI-MEM (GIBCO, Carlsbad, CA, USA) containing 9 μL of Lipofectamine 3000 (Invitrogen, Carlsbad, CA, USA), with 30 nM CHOP-siRNA. After 6 h of transfection, the medium was changed to complete growth medium for 24 h. Then, cells were treated with either 400 µM eugenol, 100 ng/mL TRAIL, or both.
2.12. Statistical Analysis
GraphPad Prism software (version 5.01) was used for all statistical analyses (GraphPad Software, Inc., La Jolla, CA, USA). One-way ANOVA followed by Tukey’s post-hoc tests were used to compare groups, and an unpaired t-test was used to determine significance between two groups. A p-value < 0.05 was considered statistically for significant.
4. Discussion
Tumor necrosis factor (TNF)-related apoptosis-inducing ligand (TRAIL), a cytokine secreted by various immune cells, induces cancer cell death without harming normal cells [
8,
9]. However, several cancer cells lines are resistant to TRAIL. The main causes of TRAIL's resistance mechanism are the inhibition of DR4 or DR5 due to the overexpression of DcR1/2 and anti-apoptotic proteins in cancer cell lines, which inhibits the action of pro-apoptotic proteins in cells. Therefore, novel sensitizers to increase the susceptibility of cancer cells to TRAIL are required.
Eugenol, a natural substance, is the main component of clove oil extracted from dried clove flower buds and steam distillation, and has been used as a spice, analgesic, and disinfectant. Recent studies have also reported anticancer effects against colon and lung cancers. However, no studies have reported that eugenol increases the sensitivity cancer cells to TRAIL by the overexpression of DRs. Therefore, we investigated whether pancreatic cancer cells could be sensitized to TRAIL if administered in combination with eugenol.
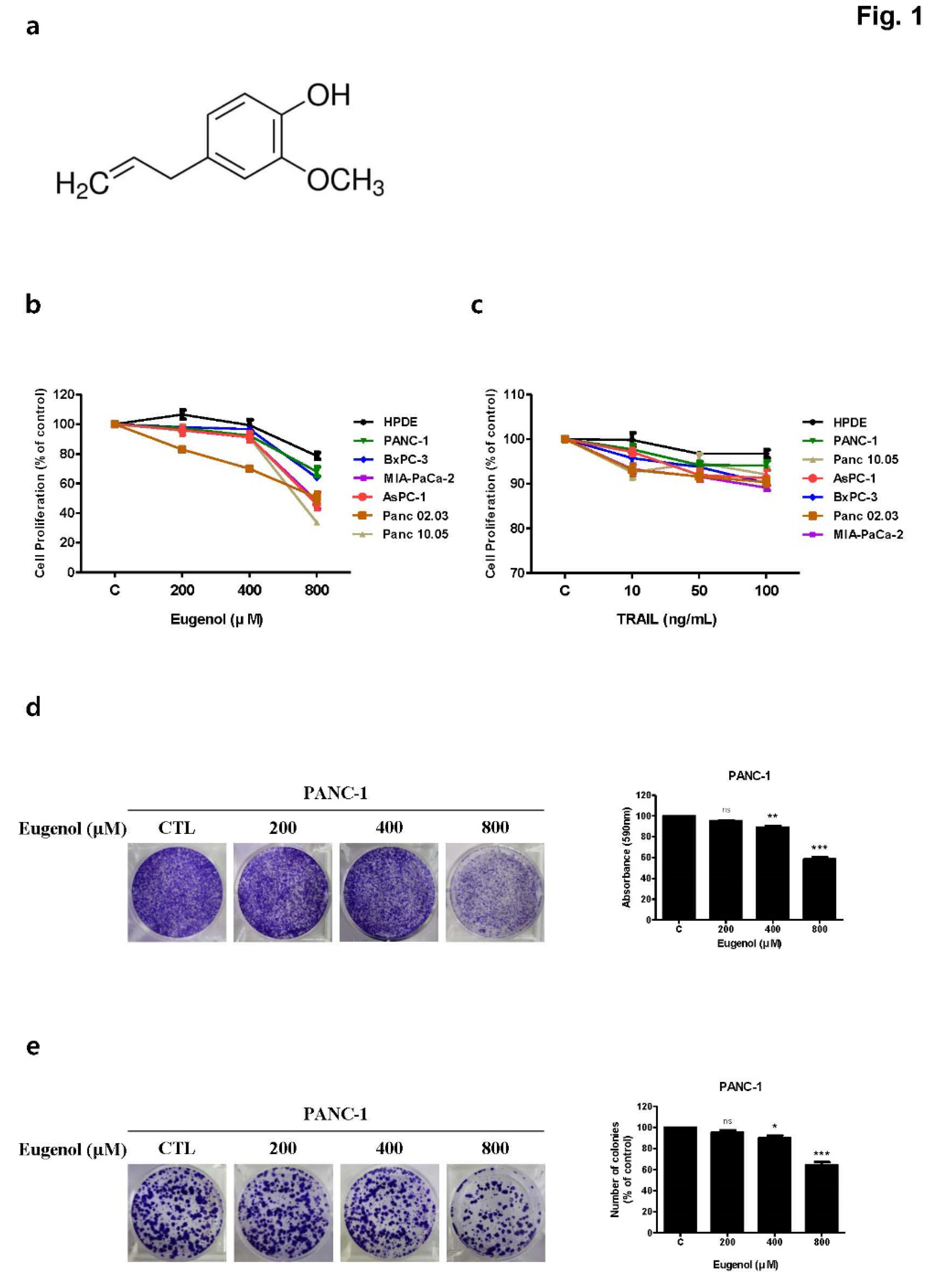
First, we confirmed that the combination of eugenol and TRAIL effectively inhibited cell proliferation of PANC-1 cells but did not affect HPDE cells (
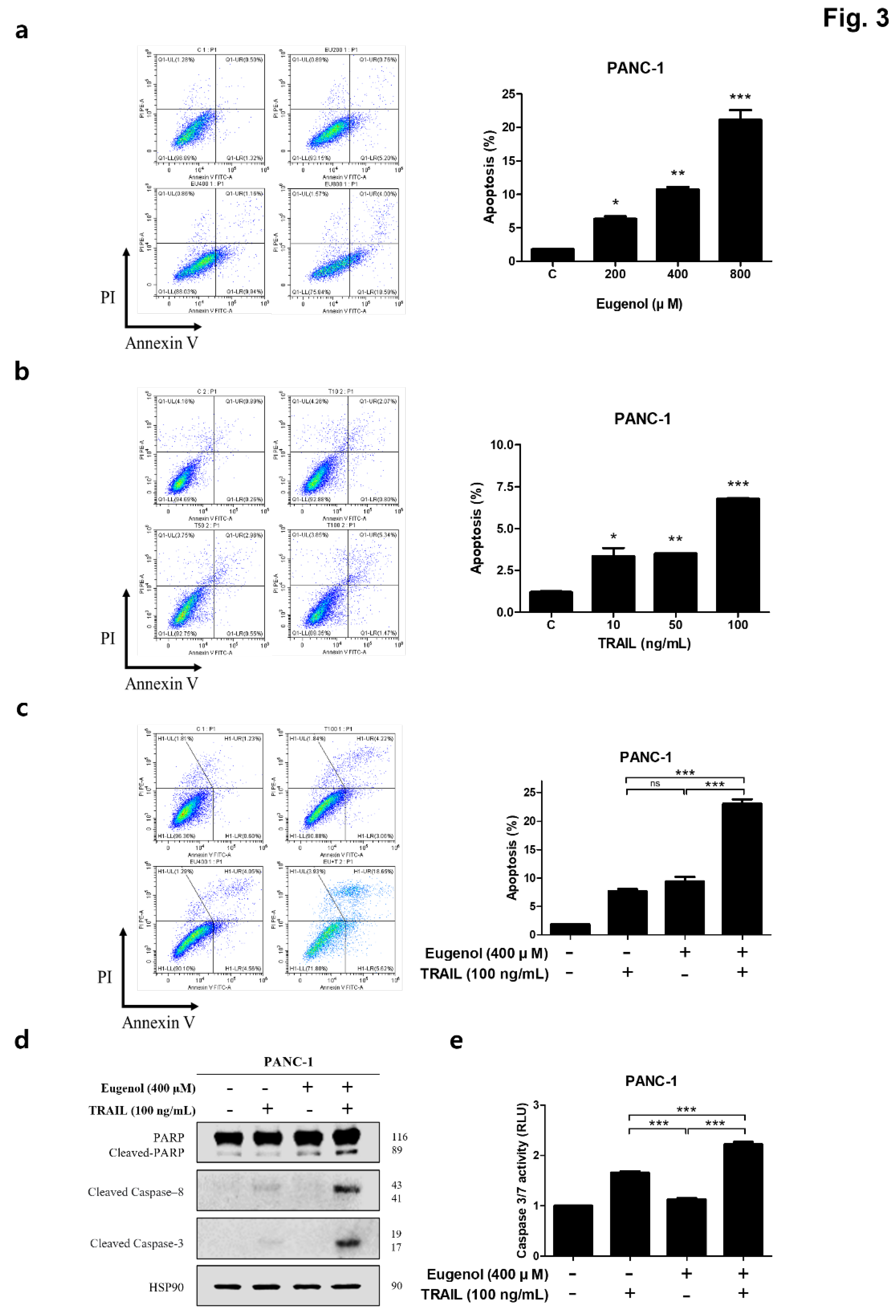
Figure 2). In addition, flow cytometry confirmed that the combination of eugenol and TRAIL effectively induced apoptosis in PANC-1 cells, and increased expression of the apoptosis-related proteins PARP and caspase-8/3 was confirmed by western blotting (
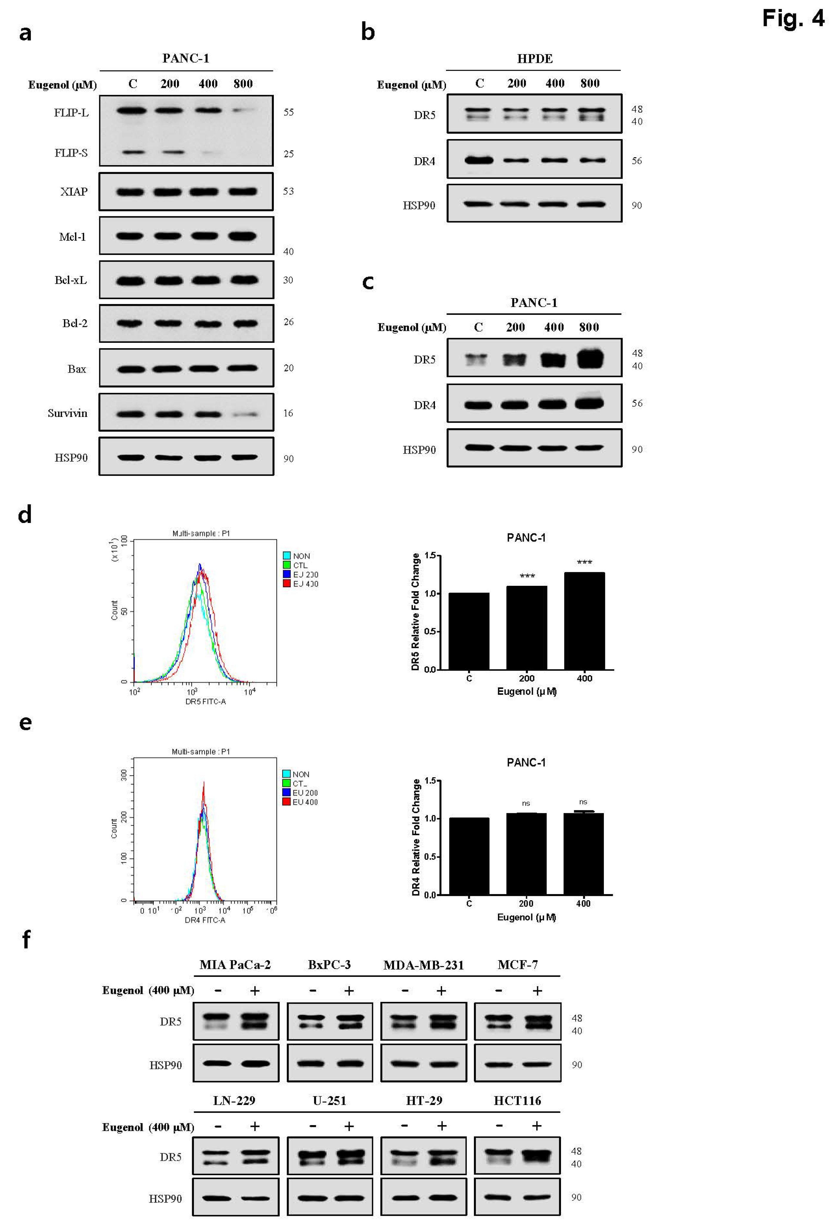
Figure 3). To determine the mechanism by which eugenol increases TRAIL sensitivity in PANC-1 cells, the expression of anti/pro-apoptotic proteins was examined, and it was confirmed that eugenol inhibited FLIP, an anti-apoptotic protein. Additionally, we identified the TRAIL receptors DR4 and DR5 and found that TRAIL-induced apoptosis was enhanced by increasing the expression of DR5 (
Figure 4). Eugenol did not induce the expression of DR5 in HPDE cells but decreased the expression of DR4. Several studies have shown that DR5 is upregulated through increased expression of CHOP when ER stress is activated by ROS [
5,
16]. In addition, p53, a tumor suppressor protein, induces the accumulation of ROS in mitochondria and increases ROS levels in cells, thereby strengthening ER stress [
6]. After treating PANC-1 cells with eugenol and confirming the presence of ER stress-related proteins, the PERK-CHOP pathway (p-PERK, BiP, p53, ATF-4, p-eif2α, and CHOP) was activated (
Figure 5). In addition, staining with DCFH-DA dye to confirm whether the excessive production of ROS, which causes ER stress, was induced by eugenol, showed that ROS production increased in a time-dependent manner (
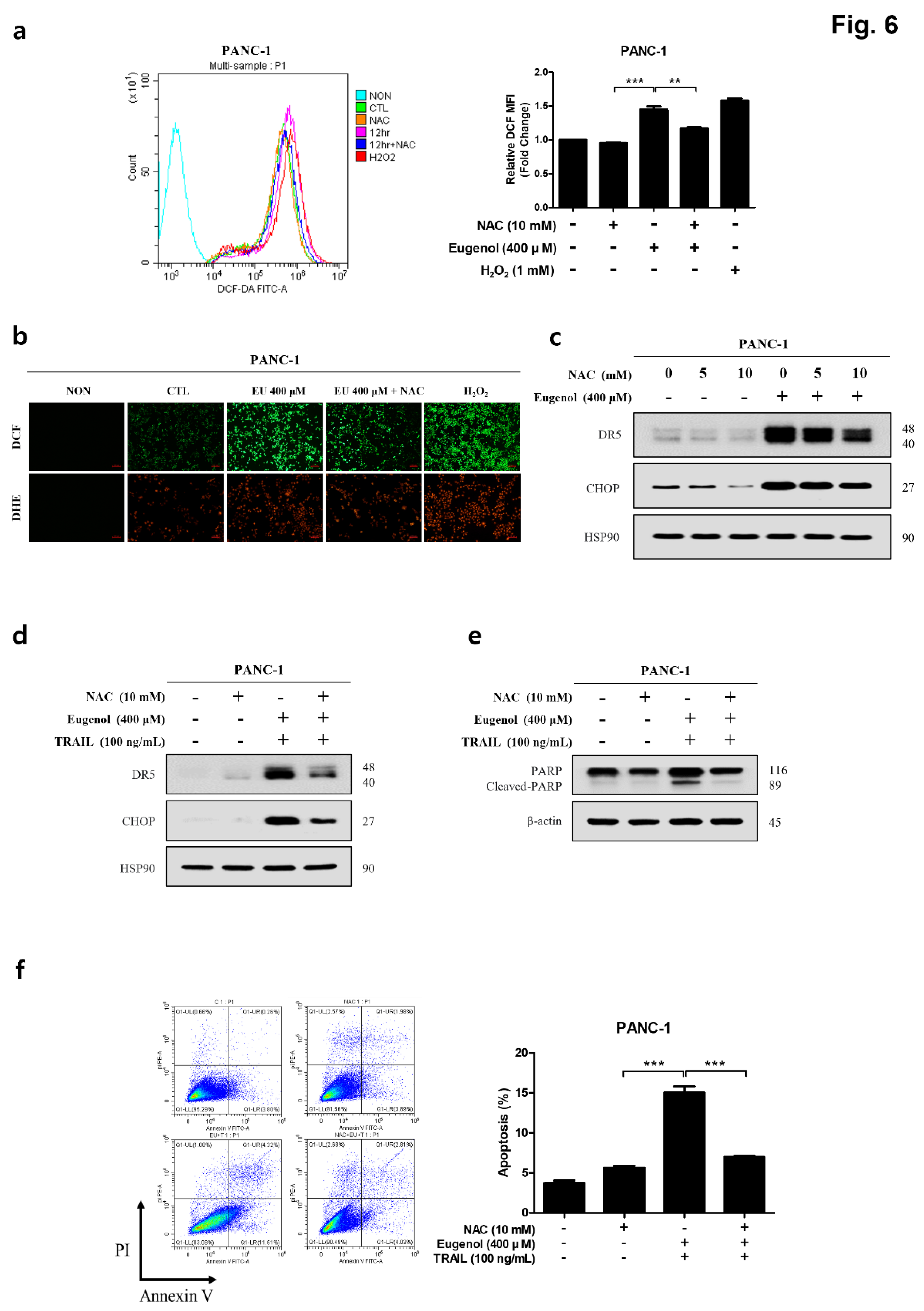
Figure 5). The amount of ROS produced by eugenol in HPDE and PANC-1 cells were compared and showed that ROS levels excessively increased in PANC-1 cells, but not in HPDE cells. To prove that the increase in DR5 and CHOP expression was related to ROS production, cells were pretreated with NAC (N-acetyl-cysteine), an active oxygen scavenger, and then treated with eugenol. The expression of DR5 and CHOP was suppressed after NAC pretreatment, and flow cytometry and fluorescence images confirmed that ROS production was reduced by NAC (
Figure 6). In addition, PARP expression and apoptosis were confirmed through flow cytometry after treatment with NAC, confirming that NAC reduced apoptosis. Finally, to demonstrate the increase in DR5 expression due to CHOP activation, CHOP siRNA was transfected into PANC-1 cells to knockdown CHOP, and DR5 expression was effectively reduced. In addition, when treated with CHOP siRNA, PARP expression was decreased, and apoptosis was confirmed by flow cytometry was also decreased (
Figure 7).
One significant limitation of this study is the absence of animal model experiments, which means the in vivo efficacy and safety of the eugenol and TRAIL combination were not evaluated. Future research should involve animal models to better ascertain and validate the therapeutic potential and safety of this combination treatment.
Figure 1.
Cell proliferation inhibition assay of eugenol and tumor necrosis factor-related apoptosis-inducing ligand (TRAIL) on human pancreatic cancer cell lines. (a) Chemical structure of eugenol. Graphs showing the proliferation rate of various cell lines after exposure to (b) eugenol and (c) TRAIL. (d) In the crystal violet assay and (e) colony formation assay, PANC-1 cells were treated with eugenol and stained with crystal violet. Each result is presented as the mean of three independent experiments; asterisks indicate significant differences at *p < 0.05; **p < 0.01; ***p < 0.001.***p < 0.001.
Figure 1.
Cell proliferation inhibition assay of eugenol and tumor necrosis factor-related apoptosis-inducing ligand (TRAIL) on human pancreatic cancer cell lines. (a) Chemical structure of eugenol. Graphs showing the proliferation rate of various cell lines after exposure to (b) eugenol and (c) TRAIL. (d) In the crystal violet assay and (e) colony formation assay, PANC-1 cells were treated with eugenol and stained with crystal violet. Each result is presented as the mean of three independent experiments; asterisks indicate significant differences at *p < 0.05; **p < 0.01; ***p < 0.001.***p < 0.001.
Figure 2.
Effect of combined eugenol and TRAIL on cell proliferation of PANC-1 cells. (a) HPDE cells and (b) PANC-1 cells were treated with eugenol and TRAIL, cell viability was determined. (c) In the crystal violet assay and (d) colony formation assay, PANC-1 cells were treated with eugenol and TRAIL, stained with crystal violet. (e) PANC-1 cells were treated with eugenol and TRAIL, migration of cells was determined by wound healing assay. Each result is presented as the mean of three independent experiments; asterisks indicate significant differences at *p < 0.05; **p < 0.01; ***p < 0.001.0.01; ***p < 0.001.
Figure 2.
Effect of combined eugenol and TRAIL on cell proliferation of PANC-1 cells. (a) HPDE cells and (b) PANC-1 cells were treated with eugenol and TRAIL, cell viability was determined. (c) In the crystal violet assay and (d) colony formation assay, PANC-1 cells were treated with eugenol and TRAIL, stained with crystal violet. (e) PANC-1 cells were treated with eugenol and TRAIL, migration of cells was determined by wound healing assay. Each result is presented as the mean of three independent experiments; asterisks indicate significant differences at *p < 0.05; **p < 0.01; ***p < 0.001.0.01; ***p < 0.001.
Figure 3.
Effect of co-treatment with eugenol and TRAIL on TRAIL-induced apoptosis of PANC-1 cells. Graphs showing the apoptosis rate of PANC-1 cells after exposure to (a) eugenol and (b) TRAIL. (c) PANC-1 cells treated with both eugenol and TRAIL for 24 h. Flow cytometry was performed using double staining with Annexin V and PI. (d) Effect of combined treatment with eugenol and TRAIL on levels of apoptosis-associated proteins. (e) ELISA-based luminescence assays were used to measure caspase 3/7 activities following treatment with eugenol and TRAIL.
Figure 3.
Effect of co-treatment with eugenol and TRAIL on TRAIL-induced apoptosis of PANC-1 cells. Graphs showing the apoptosis rate of PANC-1 cells after exposure to (a) eugenol and (b) TRAIL. (c) PANC-1 cells treated with both eugenol and TRAIL for 24 h. Flow cytometry was performed using double staining with Annexin V and PI. (d) Effect of combined treatment with eugenol and TRAIL on levels of apoptosis-associated proteins. (e) ELISA-based luminescence assays were used to measure caspase 3/7 activities following treatment with eugenol and TRAIL.
Figure 4.
Eugenol induces DR5 expression in PANC-1 cells. (a) The protein levels of pro-apoptotic and anti-apoptotic proteins were examined using western blot analysis. Shows death receptors expression levels after eugenol treatment in (b) HPDE cells and (c) PANC-1 cells. Flow cytometry results showing (d) DR5 and (e) DR4 expression on the cell surface. (f) Western blotting results showing DR5 expression from various cell lines.
Figure 4.
Eugenol induces DR5 expression in PANC-1 cells. (a) The protein levels of pro-apoptotic and anti-apoptotic proteins were examined using western blot analysis. Shows death receptors expression levels after eugenol treatment in (b) HPDE cells and (c) PANC-1 cells. Flow cytometry results showing (d) DR5 and (e) DR4 expression on the cell surface. (f) Western blotting results showing DR5 expression from various cell lines.
Figure 5.
Eugenol induces ER stress in PANC-1 cells. (A) PANC-1 cells exposed to varying concentrations of eugenol for 24 h. The expression levels of ER stress-related proteins were analyzed using western blotting; (B) PANC-1 cells treated with 400 μM eugenol and stained with DCFH-DA. (C) ROS production levels from DCFH-DA analysis, following 12 h treatment with 400 μM of eugenol in HPDE and PANC-1 cells.
Figure 5.
Eugenol induces ER stress in PANC-1 cells. (A) PANC-1 cells exposed to varying concentrations of eugenol for 24 h. The expression levels of ER stress-related proteins were analyzed using western blotting; (B) PANC-1 cells treated with 400 μM eugenol and stained with DCFH-DA. (C) ROS production levels from DCFH-DA analysis, following 12 h treatment with 400 μM of eugenol in HPDE and PANC-1 cells.
Figure 6.
Eugenol-induced upregulation of DR5 and CHOP mediated by ROS. (a) PANC-1 cells pretreated with 10 mM NAC for 1 h, treated with 400 μM eugenol for 12 h, and stained with DCFH-DA. The fluorescence intensity of DCF-DA expressed in the cells was measured using flow cytometry. (b) PANC-1 cells pretreated with NAC for 1 h, treated with eugenol for 12 h, and stained with DCFH-DA and DHE. The fluorescence intensity of DCF-DA in the cells was determined using a fluorescence microscope. (c) PANC-1 cells pretreated with NAC for 1 h and subsequently treated with eugenol for 24 h. DR5 and CHOP expression were analyzed by western blotting. PANC-1 cells pretreated with NAC and subsequently treated with eugenol or TRAIL, followed by analyzed for (d) DR5 and CHOP expression and (e) PARP and cleaved-PARP expression using western blotting. (f) PANC-1 cells pretreated with NAC and subsequently treated with eugenol or TRAIL were analyzed for apoptosis using flow cytometry following Annexin V and PI staining.
Figure 6.
Eugenol-induced upregulation of DR5 and CHOP mediated by ROS. (a) PANC-1 cells pretreated with 10 mM NAC for 1 h, treated with 400 μM eugenol for 12 h, and stained with DCFH-DA. The fluorescence intensity of DCF-DA expressed in the cells was measured using flow cytometry. (b) PANC-1 cells pretreated with NAC for 1 h, treated with eugenol for 12 h, and stained with DCFH-DA and DHE. The fluorescence intensity of DCF-DA in the cells was determined using a fluorescence microscope. (c) PANC-1 cells pretreated with NAC for 1 h and subsequently treated with eugenol for 24 h. DR5 and CHOP expression were analyzed by western blotting. PANC-1 cells pretreated with NAC and subsequently treated with eugenol or TRAIL, followed by analyzed for (d) DR5 and CHOP expression and (e) PARP and cleaved-PARP expression using western blotting. (f) PANC-1 cells pretreated with NAC and subsequently treated with eugenol or TRAIL were analyzed for apoptosis using flow cytometry following Annexin V and PI staining.

Figure 7.
Induction of DR5 by eugenol mediated through CHOP activation. (a) The expression levels of DR5 and CHOP were analyzed by western blotting in PANC-1 cells treated with eugenol over a time course. (b) PANC-1 cells were transfected with CHOP siRNA for 6 h and then treated with eugenol or TRAIL, followed by the determination of protein expression levels of PARP, DR5, and CHOP using western blotting. (C) After transfection with CHOP siRNA, PANC-1 cells were treated with eugenol or TRAIL and subsequently stained with Annexin V and PI, followed by apoptosis analysis using flow cytometry. (d) Diagram of Eugenol Action Mechanism.
Figure 7.
Induction of DR5 by eugenol mediated through CHOP activation. (a) The expression levels of DR5 and CHOP were analyzed by western blotting in PANC-1 cells treated with eugenol over a time course. (b) PANC-1 cells were transfected with CHOP siRNA for 6 h and then treated with eugenol or TRAIL, followed by the determination of protein expression levels of PARP, DR5, and CHOP using western blotting. (C) After transfection with CHOP siRNA, PANC-1 cells were treated with eugenol or TRAIL and subsequently stained with Annexin V and PI, followed by apoptosis analysis using flow cytometry. (d) Diagram of Eugenol Action Mechanism.