Submitted:
26 June 2024
Posted:
26 June 2024
You are already at the latest version
Abstract
Keywords:
1. Introduction
- To demonstrate the integration of BIM and Generative Design in heritage conservation, showcasing their combined potential to address complex design and restoration challenges.
- To develop and implement advanced automated management systems, including IoT technologies, to enhance the efficiency, sustainability, and user comfort of historical buildings.
- To provide a detailed case study analysis of the "Ex Cinema Santa Barbara" project, documenting the methodologies, challenges, solutions, and outcomes to serve as a reference for future projects in the AEC industry.
- Providing empirical evidence of the benefits of integrating BIM and Generative Design in historical building revitalization.
- Offering practical insights and methodologies for implementing automated management systems in heritage conservation projects.
- Highlighting the potential of digital technologies to balance historical preservation with modern functionality, setting a precedent for future research and practice.
2. Literature Review
2.1 Building Information Modeling (BIM)
2.2 Generative Design
2.3 Integration of BIM and Generative Design
2.4 Applications in Building Management and Revitalization
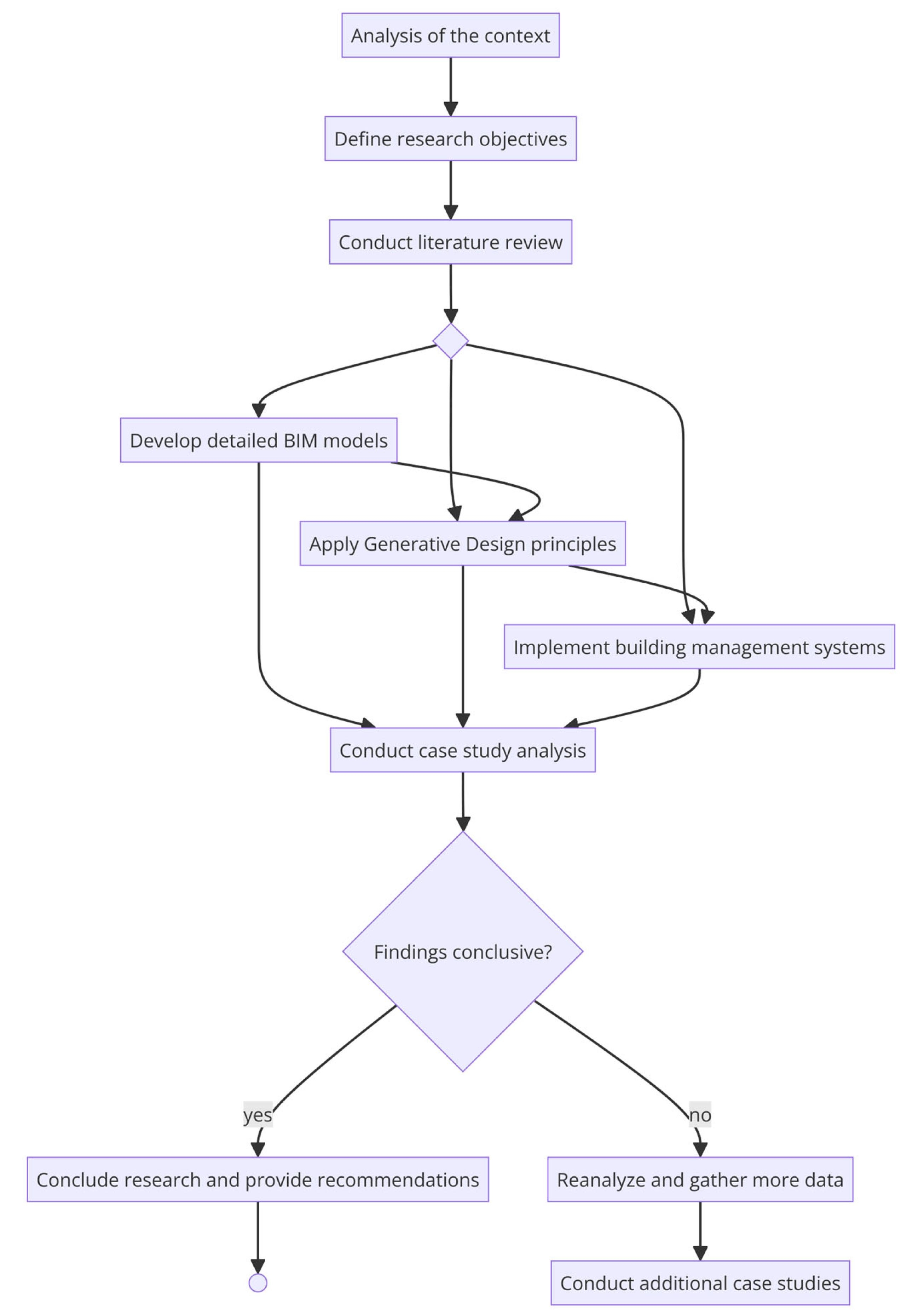
3. Methodology
3.1 BIM Modeling
- Revit provides a comprehensive suite of tools for detailed and multi-disciplinary modeling, which is essential for complex projects like the revitalization of historical buildings.
- Its widespread acceptance in the industry facilitates collaboration among various stakeholders, including architects, engineers, and contractors.
- Revit supports the IFC file format, ensuring seamless data exchange between different software platforms and stakeholders, which is crucial for maintaining consistency and collaboration.
3.2 Generative Design
3.3 Validation and Verification
3.4 Building Management
4. Case Study: Ex Cinema Santa Barbara
4.1. Historical Background
4.2 Current State Assessment
4.3 Project Objectives
4.4 Design Interventions
4.5 Automated Management Systems
5. Findings and Analysis
5.1. Key Findings
5.2 Quantitative Data on User Comfort: Indoor Environmental Quality and Lighting Quality
5.3 Limitations and Challenges
7. Conclusions
- Created detailed and accurate models of the building's architectural, structural, and MEP components, ensuring seamless coordination among stakeholders and adherence to Italian BIM standards (UNI 11337).
- Enabled the exploration of multiple design solutions, optimizing spatial layouts, structural integrity, and energy performance through iterative processes.
- Provided real-time monitoring and control, significantly improving energy efficiency and user comfort.
- Facilitated real-time, data-driven building management, supporting predictive maintenance and proactive system optimization.
- Set a benchmark for future projects to prioritize universal accessibility and user comfort.
- Combined with real-time data analysis, these systems contributed to significant energy savings and operational efficiency.
- The use of BIM facilitated precise modeling and effective stakeholder coordination, setting a standard for detailed and accurate digital representations in heritage conservation projects.
- Generative Design enabled the exploration of various design alternatives, optimizing spatial layouts, structural integrity, and energy performance.
- The integration of a digital twin and IoT sensors showcased the potential for real-time, data-driven building management, enhancing building performance and sustainability.
- Emphasized the importance of designing accessible and inclusive spaces, setting a benchmark for future projects.
- The implementation of automated systems for HVAC, lighting, and shading, combined with real-time data analysis, contributed to significant energy savings and operational efficiency.
- Further research is needed to enhance the user interface, computational power, and algorithmic capabilities of these tools, making them more accessible and effective for practitioners.
- Improving the accuracy and reliability of digital twins through advanced sensors and improved data analytics techniques, including the application AI and ML, can lead to more predictive and adaptive building management systems.
- Developing more robust and interoperable IoT ecosystems, standardizing communication protocols, ensuring data security, and enhancing scalability are crucial for the broader adoption of IoT in building management.
- Research into integrating renewable energy sources with BIM and automated management systems, as well as using BIM for lifecycle assessment and management of building materials, can contribute to more sustainable construction practices.
- Studying the impact of inclusive design on user experience and community engagement can provide valuable insights for future projects, ensuring that built environments cater to diverse user needs.
- Developing specialized BIM tools and techniques tailored for heritage conservation, improving the accuracy of digital models of historical structures, and creating guidelines for minimally invasive structural reinforcements can enhance the preservation and modernization of historical buildings.
Author Contributions
Informed Consent Statement
Data Availability Statement
Acknowledgments
Conflicts of Interest
References
- Jin, R.; Zou, Y.; Gidado, K.; Ashton, P.; Painting, N. Scientometric Analysis of BIM-Based Research in Construction Engineering and Management. Engineering, Construction and Architectural Management 2019, 26, 1750–1776. [Google Scholar] [CrossRef]
- Muller, M.F.; Esmanioto, F.; Huber, N.; Loures, E.R.; Canciglieri, O. A Systematic Literature Review of Interoperability in the Green Building Information Modeling Lifecycle. J Clean Prod 2019, 223, 397–412. [Google Scholar] [CrossRef]
- Gradišar, L.; Klinc, R.; Turk, Ž.; Dolenc, M. Generative Design Methodology and Framework Exploiting Designer-Algorithm Synergies. Buildings 2022, 12, 2194. [Google Scholar] [CrossRef]
- Zhang, J.; Liu, N.; Wang, S. Generative Design and Performance Optimization of Residential Buildings Based on Parametric Algorithm. Energy Build 2021, 244, 111033. [Google Scholar] [CrossRef]
- Abrishami, S.; Goulding, J.; Rahimian, F. Generative BIM Workspace for AEC Conceptual Design Automation: Prototype Development. Engineering, Construction and Architectural Management 2020, 28, 482–509. [Google Scholar] [CrossRef]
- Penića, M.; Svetlana, G.; Murgul, V. Revitalization of Historic Buildings as an Approach to Preserve Cultural and Historical Heritage. Procedia Eng 2015, 117, 883–890. [Google Scholar] [CrossRef]
- Pigliautile, I.; Castaldo, V.L.; Makaremi, N.; Pisello, A.L.; Cabeza, L.F.; Cotana, F. On an Innovative Approach for Microclimate Enhancement and Retrofit of Historic Buildings and Artworks Preservation by Means of Innovative Thin Envelope Materials. J Cult Herit 2019, 36, 222–231. [Google Scholar] [CrossRef]
- Singh, V.; Gu, N.; Wang, X. A Theoretical Framework of a BIM-Based Multi-Disciplinary Collaboration Platform. Autom Constr 2011, 20, 134–144. [Google Scholar] [CrossRef]
- Bredella, N. Simulation and Architecture: Mapping Building Information Modeling. NTM Zeitschrift für Geschichte der Wissenschaften, Technik und Medizin 2019, 27, 419–441. [Google Scholar] [CrossRef] [PubMed]
- Saieg, P.; Sotelino, E.D.; Nascimento, D.; Caiado, R.G.G. Interactions of Building Information Modeling, Lean and Sustainability on the Architectural, Engineering and Construction Industry: A Systematic Review. J Clean Prod 2018, 174, 788–806. [Google Scholar] [CrossRef]
- Cascone, S. Digital Technologies and Sustainability Assessment : A Critical Review on the Integration Methods between BIM and LEED. Sustainability (Switzerland) 2023, 15, 5548. [Google Scholar] [CrossRef]
- Eastman, C.M.; Jeong, Y.-S.; Sacks, R.; Kaner, I. Exchange Model and Exchange Object Concepts for Implementation of National BIM Standards. Journal of Computing in Civil Engineering 2010, 24, 25–34. [Google Scholar] [CrossRef]
- Acampa, G.; Forte, F.; De Paola, P. B.I.M. Models and Evaluations. In; 2020; pp. 351–363.
- Azhar, S.; Brown, J. BIM for Sustainability Analyses. Int J Constr Educ Res 2009, 5, 276–292. [Google Scholar] [CrossRef]
- Liu, Y.; van Nederveen, S.; Hertogh, M. Understanding Effects of BIM on Collaborative Design and Construction: An Empirical Study in China. International Journal of Project Management 2017, 35, 686–698. [Google Scholar] [CrossRef]
- Al Hattab, M.; Hamzeh, F. Simulating the Dynamics of Social Agents and Information Flows in BIM-Based Design. Autom Constr 2018, 92, 1–22. [Google Scholar] [CrossRef]
- Khan, S.; Awan, M.J. A Generative Design Technique for Exploring Shape Variations. Advanced Engineering Informatics 2018, 38, 712–724. [Google Scholar] [CrossRef]
- Sun, Y.; Dogan, T. Generative Methods for Urban Design and Rapid Solution Space Exploration. Environ Plan B Urban Anal City Sci 2023, 50, 1577–1590. [Google Scholar] [CrossRef]
- Qian, C.; Tan, R.K.; Ye, W. An Adaptive Artificial Neural Network-Based Generative Design Method for Layout Designs. Int J Heat Mass Transf 2022, 184, 122313. [Google Scholar] [CrossRef]
- Koenig, R.; Miao, Y.; Aichinger, A.; Knecht, K.; Konieva, K. Integrating Urban Analysis, Generative Design, and Evolutionary Optimization for Solving Urban Design Problems. Environ Plan B Urban Anal City Sci 2020, 47, 997–1013. [Google Scholar] [CrossRef]
- Verganti, R.; Vendraminelli, L.; Iansiti, M. Innovation and Design in the Age of Artificial Intelligence. Journal of Product Innovation Management 2020, 37, 212–227. [Google Scholar] [CrossRef]
- Abrishami, S.; Goulding, J.; Rahimian, F.P.; Ganah, A.; Sawhney, A. G-BIM Framework and Development Process for Integrated AEC Design Automation. Procedia Eng 2014, 85, 10–17. [Google Scholar] [CrossRef]
- Boje, C.; Guerriero, A.; Kubicki, S.; Rezgui, Y. Towards a Semantic Construction Digital Twin: Directions for Future Research. Autom Constr 2020, 114, 103179. [Google Scholar] [CrossRef]
- Omar, O.; García-Fernández, B.; Fernández-Balbuena, A.Á.; Vázquez-Moliní, D. Optimization of Daylight Utilization in Energy Saving Application on the Library in Faculty of Architecture, Design and Built Environment, Beirut Arab University. Alexandria Engineering Journal 2018, 57, 3921–3930. [Google Scholar] [CrossRef]
- Khan, S.; Awan, M.J. A Generative Design Technique for Exploring Shape Variations. Advanced Engineering Informatics 2018, 38, 712–724. [Google Scholar] [CrossRef]
- Ma, W.; Wang, X.; Wang, J.; Xiang, X.; Sun, J. Generative Design in Building Information Modelling (BIM): Approaches and Requirements. Sensors 2021, 21, 5439. [Google Scholar] [CrossRef] [PubMed]
- Panteli, C.; Kylili, A.; Fokaides, P.A. Building Information Modelling Applications in Smart Buildings: From Design to Commissioning and beyond A Critical Review. J Clean Prod 2020, 265, 121766. [Google Scholar] [CrossRef]
- Abideen, D.K.; Yunusa-Kaltungo, A.; Manu, P.; Cheung, C. A Systematic Review of the Extent to Which BIM Is Integrated into Operation and Maintenance. Sustainability 2022, 14, 8692. [Google Scholar] [CrossRef]
- Biagini, C.; Capone, P.; Donato, V.; Facchini, N. Towards the BIM Implementation for Historical Building Restoration Sites. Autom Constr 2016, 71, 74–86. [Google Scholar] [CrossRef]
- Georgopoulos, A. Contemporary Digital Technologies at the Service of Cultural Heritage. In Heritage Preservation; Springer Singapore: Singapore, 2018; pp. 1–20. [Google Scholar]
- Pereira, V.; Santos, J.; Leite, F.; Escórcio, P. Using BIM to Improve Building Energy Efficiency – A Scientometric and Systematic Review. Energy Build 2021, 250, 111292. [Google Scholar] [CrossRef]
- Zhuang, D.; Zhang, X.; Lu, Y.; Wang, C.; Jin, X.; Zhou, X.; Shi, X. A Performance Data Integrated BIM Framework for Building Life-Cycle Energy Efficiency and Environmental Optimization Design. Autom Constr 2021, 127, 103712. [Google Scholar] [CrossRef]






Disclaimer/Publisher’s Note: The statements, opinions and data contained in all publications are solely those of the individual author(s) and contributor(s) and not of MDPI and/or the editor(s). MDPI and/or the editor(s) disclaim responsibility for any injury to people or property resulting from any ideas, methods, instructions or products referred to in the content. |
© 2024 by the authors. Licensee MDPI, Basel, Switzerland. This article is an open access article distributed under the terms and conditions of the Creative Commons Attribution (CC BY) license (http://creativecommons.org/licenses/by/4.0/).