Submitted:
21 June 2024
Posted:
24 June 2024
You are already at the latest version
Abstract
Keywords:
1. Introduction
1.1. Coil Springs Maintenance
1.2. Fatigue and Remaining Useful Life Parameters
- Material properties: The material properties of the spring, such as the yield strength, tensile strength, and fatigue limit, play a key role in determining the RUL of the spring. These properties can be obtained from the spring manufacturer or material supplier. These materials’ properties are manual setup input inside the used software for the 3D design.
- Loading conditions: The loading conditions of the spring, including the amplitude and frequency of the applied stress, must be known in order to calculate the RUL of the spring. Loading conditions will be generated from the sensors such as force sensors on the physical asset (coiled springs) at the current time.
- Stress analysis: Stress analysis, such as the S-N curve (also known as the Wöhler curve), can determine the maximum stress the spring will experience and the number of cycles it can withstand before failing. Once the actual loading of the spring is generated the sensors will record it and send it to an IoT platform (in our case is the ThingSpeak) to be analyzed and deduce stresses acting on the spring from it as shown in the previous chapter; for example, Von Mises stress can be calculated and compared with the failure stress.
- Safety factor: A safety factor is often used to account for uncertainties in the material properties and loading conditions and to ensure that the spring has a sufficient margin of safety.
- Current usage: The current usage of the spring, including the number of cycles and the amplitude of the applied stress, must be known to calculate the RUL of the spring. The current usage of the spring will show how weak the spring it become through displacement generated between the free length of the spring to the solid length.
- Operating conditions: The operating conditions of the vehicle, such as the environment in which the vehicle is used and the type of loads it carries, can affect the RUL of the spring. Each user has having different applied load and different driving environment which have different impacts on the coiled springs, in another words each user is unique in relation to the impact on springs, and this will be recorded from the different types of sensors positioned on the spring to report the unique data and send it to the IoT platform for analysis.
1.3. Current Methods for Condition Monitoring
- Vibration analysis: This involves measuring the vibration levels of equipment and comparing them to known levels to detect changes that may indicate a problem.
- Oil analysis: This involves analyzing the oil used in equipment to detect signs of wear or contamination that may indicate a problem.
- Temperature monitoring: This involves monitoring the temperature of equipment to detect changes that may indicate a problem.
- Ultrasonic testing: involves using ultrasonic waves to detect changes in equipment structure that may indicate a problem.
- Current analysis: This is a technique of monitoring electrical parameters such as current, voltage, power, and power factor to detect changes in equipment performance.
- Predictive Maintenance: Predictive Maintenance helps improve maintenance activities’ performance by using advanced monitoring techniques, such as vibration analysis and oil analysis, to predict when equipment will need maintenance before it fails.
1.4. Aim of the Study
- Improve (increase) the lifecycles of systems.
- Live visualization of systems’ entire mechanical conditions in real-time.
- Enhance condition monitoring to live (continuous) condition monitoring and enhance maintenance plans to predictive maintenance.
1.5. Contributions
- Improved the dimensions of the DT modelling from five to three (Physical, Digital, and Connection) with high accuracy and efficiency.
- Improved the predetermined design average load of simulation and experimental results by 35.7 % and average lifecycles of the system by 12 and 9 times more than the simulated and experimental results, respectively.
- Improved the average lifecycles of the system by 19.7% compared to the wireless DTM results.
- Proposed DTM continuously visualizes and evaluates systems’ mechanical conditions in real-time.
2. Related Work
2.1. Digital Twin Evolution
2.2. Academia’s Views
2.3. Industrial Views
2.4. Current Methods Used for Maintenance
- Preventive maintenance (PM) is a proactive approach involving regular inspections and repairs to prevent equipment failure and downtime. PM schedules are often based on time or usage, such as performing maintenance on equipment every six months or after a certain number of operating hours.
- Predictive Maintenance (PdM) is an advanced approach that uses condition-based monitoring (CBM) to detect equipment problems before they occur. By continuously monitoring equipment and identifying potential problems before they occur, PdM can help avoid unplanned downtime, reduce maintenance costs, and extend the life of the equipment.
- Corrective Maintenance is fixing equipment and machinery after it has failed or broken down. This method is a reactive approach, as the maintenance is performed after the problem has occurred, resulting in downtime and disruption.
- Proactive Maintenance goes beyond preventive maintenance by continuously monitoring equipment condition, environmental factors, and other variables affecting the equipment's performance and predicting when a failure will occur.
- Condition-based Maintenance (CBM): It uses data and analytics to monitor equipment conditions and predict when maintenance is needed. By focusing maintenance activities on the equipment that needs it most, CBM can help to reduce maintenance costs and improve equipment uptime.
- Real-time Condition Maintenance: It is an advanced approach to maintenance that uses real-time data and analytics to continuously monitor the condition of machinery and equipment and detect and diagnose problems as they occur to minimize downtime and prevent equipment failure.
2.5. Importance of Predictive Maintenance in the Automotive Industry
2.6. Finite Element
2.7. Fatigue Analysis
2.8. Novelty of this Paper
- Fatigue analysis is based on current real-time data that considers the impact of specific factors that cause systems’ deterioration throughout a given period.
- Digital Twin (DT) method is used to improve systems’ empirical predetermined loads and lifecycles.
- Entire mechanical behaviours of systems are visualized continuously in real-time.
3. Methodology
3.1. Materials
3.2. Experimental Method
3.2.1. Theory
- ± represents the sign of the shear stress, which can be either positive or negative.
- T is the applied torque.
- r is the radius of the shaft.
- J is the polar moment of inertia of the shaft cross-section.
- F is the axial force applied to the shaft.
- A is the cross-sectional area of the shaft.

3.2.2. Relaxation and Fatigue Tests Experiment Description
3.3. Computational Method
3.3.1. Strain Life Approach
3.3.2. 3D Modelling
3.3.3. Boundary Conditions
- The rigid top surface is treated as the dynamic surface where the load is applied. The lower rigid surface is treated as a fixed support.
- Load acting axially downwards on the top surface.
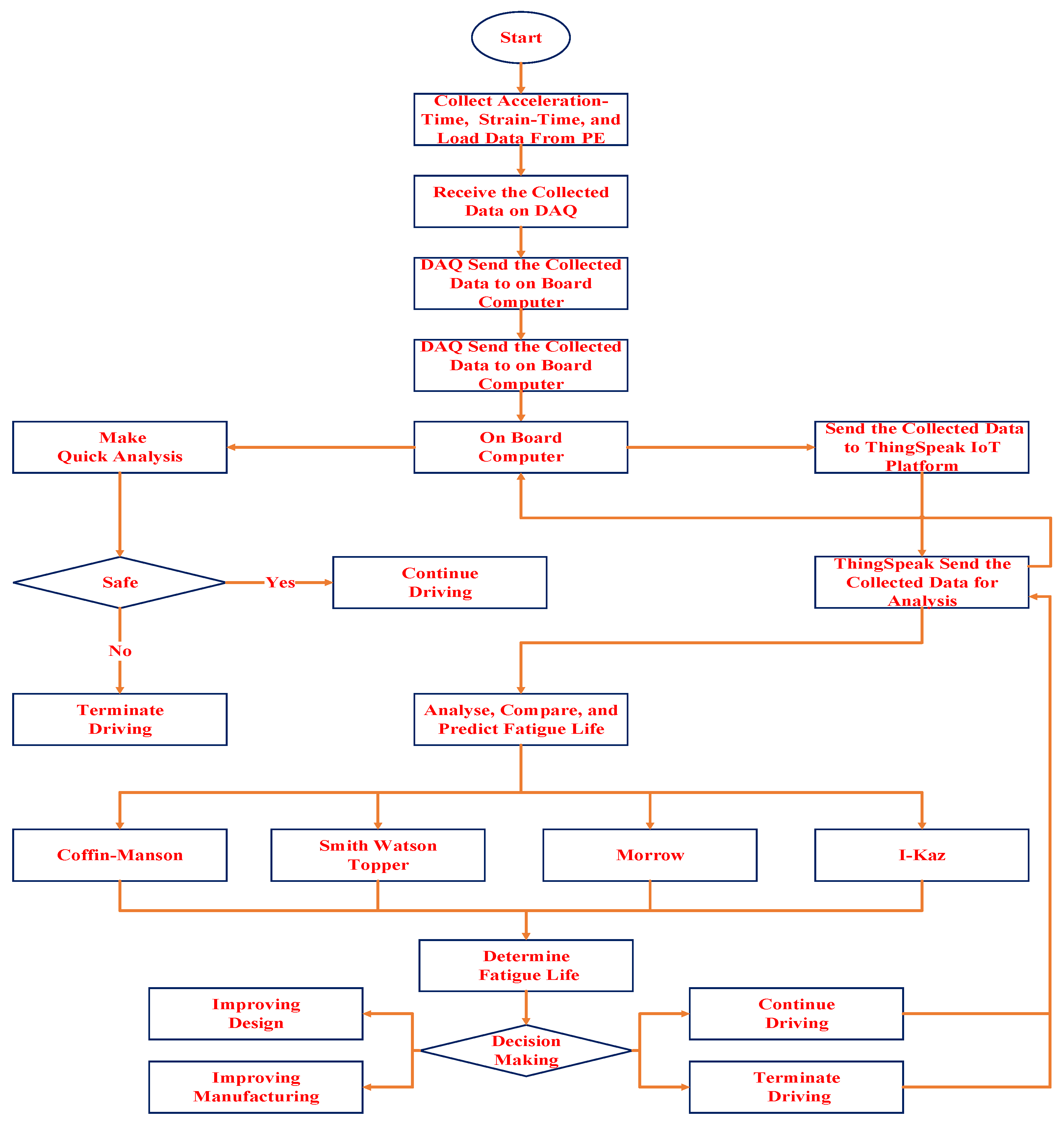
3.4. Digital Twin Method
3.4.1. Hardware and Data Collection
3.4.2. ThingSpeak IoT platform for Data Aggregation
3.4.3. Signal Acquisition
4. Experimental Method Results
4.1. Relaxation Test
4.2. Fatigue test
5. Computational Method Results
6. Digital Twin Method Results
6.1. Fatigue Damage Analysis
6.2. I-kaz Coefficient
7. Conclusions
Author Contributions
Funding Statement
Acknowledgments
Conflict of Interest
Availability of Data and Materials
References
- Ammar. M., Mousavi. A., Al-Raweshidy. H. (2023). Merging Artificial Intelligence with Digital Twins for Fault Prediction and Classification Using Suspension’s Primary Springs. International Journal of Advances in Electronics and Computer Science, 12, (10), 2394–2835.
- Boschert. S., Rosen. R. (2016). Digital twin-the simulation aspect. Mechatronic Futures: Challenges and Solutions for Mechatronic Systems and Their Designers, 2016, 59–74. [CrossRef]
- Hochhalter. JD., Leser. WP., Newman. JA., Glaessgen. EH., Cornell. SR., et al. (2014). Coupling Damage-Sensing Particles to the Digitial Twin Concept. NASA Technical Reports Server, 320, (4), 10.
- Růžička. M., Doubrava. K. (2005). Loading regimes and designing helical coiled springs for safe fatigue life. Research in Agricultural Engineering, 51, (2), 50–55. [CrossRef]
- Ammar. M., Mousavi. A., Al-Raweshidy. H. (2023). Digital Twins for Real-Time Condition Monitoring and Predictive Lifecycles of Primary Springs Used in Suspension Systems. International Journal of Mechanical and Production Engineering, 8, (11), 2321–2071.
- Ding. X., Selig. JM. (2004). On the compliance of coiled springs. International Journal of Mechanical Sciences, 46, (5), 703–727. [CrossRef]
- Jeong. K., Choi. S. (2019). Model-based Sensor Fault Diagnosis of Vehicle Suspensions with a Support Vector Machine. International Journal of Automotive Technology, 20, (5), 961–970. [CrossRef]
- Bartolozzi. R., Frendo. F. (2011). Stiffness and strength aspects in the design of automotive coil springs for McPherson front suspensions. Proceedings of the Institution of Mechanical Engineers, Part D: Journal of Automobile Engineering, 225, (10), 1377–1391. [CrossRef]
- Hu. H., Luo. H., Deng. X. (2021). Health Monitoring of Automotive Suspensions: A LSTM Network Approach. Shock and Vibration, 28, (9), 320–360. [CrossRef]
- Del Llano-Vizcaya. L., Rubio-González. C., Mesmacque. G., Cervantes-Hernández. T. (2006). Multiaxial fatigue and failure analysis of helical compression springs. Engineering Failure Analysis, 13, (8), 1303–1313. [CrossRef]
- Giovani. M., De Bortoli. D., Bosco. R., Puff. R. (2010). Fatigue Analysis of Helical Suspension Springs for Reciprocating Compressors. International Compressor Engineering Conference at Purdue, 4, (7), 111–130.
- Swanson. L. (2001). Linking maintenance strategies to performance. International Journal of Production Economics, 70, (3), 237–244. [CrossRef]
- Errandonea. I., Beltrán. S., Arrizabalaga. S. (2020). Digital Twin for maintenance: A literature review. Computers in Industry, 123, (6), 103316. [CrossRef]
- Peng. F., Ouyang. Y. (2012). Track maintenance production team scheduling in railroad networks. Transportation Research Part B: Methodological, 46, (10), 1474–1488. [CrossRef]
- Rahul Burgul. S., Kulkarni. AP. (2015). Fatigue Analysis for Helical Compression Spring for Determining Design Alternatives for Enhanced Life and Performance. International Journal For Technological Research In Engineering (IJTRE), 2, (7), 1070–1078.
- Tian. Z., Wong. L., Safaei. N. (2010). A neural network approach for remaining useful life prediction utilizing both failure and suspension histories. Mechanical Systems and Signal Processing, 24, (5), 1542–1555. [CrossRef]
- Animah. I., Shafiee. M. (2018). Condition assessment, remaining useful life prediction and life extension decision making for offshore oil and gas assets. Journal of Loss Prevention in the Process Industries, 53, (3), 17–28. [CrossRef]
- Wang. H., Peng. M jun., Miao. Z., Liu. Y kuo., Ayodeji. A., et al. (2021). Remaining useful life prediction techniques for electric valves based on convolution auto encoder and long short term memory. ISA Transactions, 108, (11), 333–342. [CrossRef]
- Wang. W., He. Q., Cui. Y., Li. Z. (2018). Joint Prediction of Remaining Useful Life and Failure Type of Train Wheelsets: Multitask Learning Approach. Journal of Transportation Engineering, Part A: Systems, 144, (6), 04018016. [CrossRef]
- Aye. SA., Heyns. PS. (2017). An integrated Gaussian process regression for prediction of remaining useful life of slow speed bearings based on acoustic emission. Mechanical Systems and Signal Processing, 84, (5), 485–498. [CrossRef]
- Tilahun. S., Velmurugan. P., Senthil Kumaran. S. (2020). Some Study onFatigue Life of Open Coil Suspension Spring. Journal of Critical Reviews, 7, (13), 139–143. [CrossRef]
- Tao. F., Cheng. J., Qi. Q., Zhang. M., Zhang. H., et al. (2018). Digital twin-driven product design, manufacturing and service with big data. International Journal of Advanced Manufacturing Technology, 94, (12), 3563–3576. [CrossRef]
- Martinez-Velazquez. R., Gamez. R., Saddik. A El. (2019). Cardio Twin: A Digital Twin of the human heart running on the edge. Medical Measurements and Applications, MeMeA 2019 - Symposium Proceedings, 6, (2), 139–146. [CrossRef]
- Donoghue. I., Hannola. L., Papinniemi. J., Mikkola. A. (2018). The benefits and impact of digital twins in product development phase of PLM. IFIP Advances in Information and Communication Technology, 540, (6), 432–441. [CrossRef]
- Hribernik. KA., Rabe. L., Thoben. KD., Schumacher. J. (2006). The product avatar as a product-instance-centric information management concept. International Journal of Product Lifecycle Management, 1, (4), 367–379. [CrossRef]
- Corcelle. C., Främling. K., Rabe. L., Anke. J., Petrow. J. (2007). Assessment of item-specific information management approaches in the area of heavy load vehicles. 4th International Conference on Product Lifecycle Management. Assessing the Industrial Relevance, 8, (1), 773–782.
- Hribernik. K., Wuest. T., Thoben. KD. (2013). A product avatar for leisure boats owners: Concept, development and findings. IFIP Advances in Information and Communication Technology, 409, 560–569. [CrossRef]
- Psarommatis. F., May. G. (2023). A standardized approach for measuring the performance and flexibility of digital twins. International Journal of Production Research, 61, (20), 6923–6938. [CrossRef]
- Yan. K., Lim. H., Zheng. · Pai., Chen. C-H., Zheng. P. (2020). A state-of-the-art survey of Digital Twin: techniques, engineering product lifecycle management and business innovation perspectives. Journal of Intelligent Manufacturing, 31, (7), 1313–1337. [CrossRef]
- Ammar. M., Al-Raweshidy. H. (2023). Integration of Digital Twins and Artificial Intelligence for Classifying Cardiac Ischemia. Journal on Artificial Intelligence, 5, (7), 195–218. [CrossRef]
- Sullivan. G., Pugh. R., Melendez. AP., Hunt. WD. (2010). Operations & Maintenance Best Practices - A Guide to Achieving Operational Efficiency (Release 3). U.S. Department of Energy under Contract DE-AC05-76RL01830, 19639, (3), 122–135. [CrossRef]
- Ahmed. AK., Al-raweshidy. HS., Member. S., Kh Ahmed. A. (2022). Performance Evaluation of Serial and Parallel Concatenated Channel Coding Scheme With Non-Orthogonal Multiple Access for 6G Networks. IEEE Access, 10, (4), 39681–39690. [CrossRef]
- Kh Ahmed. A., Al-Raweshidy. HS. (2023). Deep Learning Polar Convolutional Parallel Concatenated (DL-PCPC) Channel Decoding for 6G Communications. International Conference on Computer, Information and Telecommunication Systems (CITS), IEEE, 01–05. [CrossRef]
- Ramya. D., Bhargavi. B. (2018). Finite Element Analysis of Locomotive Primary Suspension by Using Composite Materials. Journal of Engineering Research and Application Www.Ijera.Com, 8, (9), 28–34. [CrossRef]
- Kamal. M., Rahman. MM. (2014). Finite element-based fatigue behaviour of springs in automobile suspension. International Journal of Automotive and Mechanical Engineering (IJAME), 10, (6), 1910–1919. [CrossRef]
- Safavi. S., Safavi. MA., Hamid. H., Fallah. S. (2021). Multi-Sensor Fault Detection, Identification, Isolation and Health Forecasting for Autonomous Vehicles. Sensors 2021, Vol. 21, Page 2547, 21, (7), 2547. [CrossRef]
- Akiniwa. Y., Stanzl-Tschegg. S., Mayer. H., Wakita. M., Tanaka. K. (2008). Fatigue strength of spring steel under axial and torsional loading in the very high cycle regime. International Journal of Fatigue, 30, (12), 2057–2063. [CrossRef]
- Zaccone. MA. (2001). Failure analysis of helical suspension springs under compressor start/stop conditions. Journal of Failure Analysis and Prevention, 1, (3), 51–62. [CrossRef]
- Pastorcic. D., Vukelic. G., Bozic. Z. (2019). Coil spring failure and fatigue analysis. Engineering Failure Analysis, 99, (4), 310–318. [CrossRef]
- Das. SK., Mukhopadhyay. NK., Kumar. BR., Bhattacharya. DK. (2007). Failure analysis of a passenger car coil spring. Engineering Failure Analysis, 14, (1), 158–163. [CrossRef]
- del Llano-Vizcaya. L., Rubio-González. C., Mesmacque. G., Cervantes-Hernández. T. (2006). Multiaxial fatigue and failure analysis of helical compression springs. Engineering Failure Analysis, 13, (8), 1303–1313. [CrossRef]
- Bartolozzi. R., Frendo. F. (2011). Stiffness and strength aspects in the design of automotive coil springs for McPherson front suspensions: A case study. Proceedings of the Institution of Mechanical Engineers, Part D: Journal of Automobile Engineering, 225, (10), 1377–1391. [CrossRef]
- Chin. CH., Abdullah. S., Singh. SSK., Ariffin. AK., Schramm. D. (2023). On the need to evaluate the probabilistic of fatigue life assessment of random strain loading considering load sequence effects. Engineering Failure Analysis, 145, (12), 107013. [CrossRef]
- Shah. QZ. (2023). study only focuses on the validation of the simulated strain signals through fatigue tests. Journal of Failure Analysis and Prevention, 11, (4), 324–344. [CrossRef]
- Kong. YS., Abdullah. S., Schramm. D., Omar. MZ., Haris. SM. (2019). Development of multiple linear regression-based models for fatigue life evaluation of automotive coil springs. Mechanical Systems and Signal Processing, 118, (9), 675–695. [CrossRef]
- Yang. T., Xue. S., Zheng. L., Liu. L., Liu. X. (2021). Fatigue Failure Analysis of Spring Coupling Diaphragm in Wind Power Generator. Journal of Failure Analysis and Prevention, 21, (6), 2143–2149. [CrossRef]
- Manouchehrynia. R., Abdullah. S., Singh. SSK. (2022). Fatigue-based reliability in assessing the failure of an automobile coil spring under random vibration loadings. Engineering Failure Analysis, 131, (6), 1350–6307. [CrossRef]
- Česnik. M., Slavić. J., Boltežar. M. (2012). Uninterrupted and accelerated vibrational fatigue testing with simultaneous monitoring of the natural frequency and damping. Journal of Sound and Vibration, 331, (24), 5370–5382. [CrossRef]
- Carpinteri. A., Spagnoli. A., Vantadori. S. (2003). A multiaxial fatigue criterion for random loading. Fatigue and Fracture of Engineering Materials and Structures, 26, (6), 515–522. [CrossRef]
- Del Llano-Vizcaya. L., Rubio-González. C., Mesmacque. G., Cervantes-Hernández. T. (2006). Multiaxial fatigue and failure analysis of helical compression springs. Engineering Failure Analysis, 13, (8), 1303–1313. [CrossRef]
- Kong. YS., Abdullah. S., Schramm. D., Omar. MZ., Haris. SM. (2018). Vibration fatigue analysis of carbon steel coil spring under various road excitations. Metals, 8, (8), 2322–2332. [CrossRef]
- Wang. CH., Brown. MW. (1996). Life Prediction Techniques for Variable Amplitude Multiaxial Fatigue—Part 1: Theories. Journal of Engineering Materials and Technology, 118, (3), 367–370. [CrossRef]
- Marsh. G., Wignall. C., Thies. PR., Barltrop. N., Incecik. A., et al. (2016). Review and application of Rainflow residue processing techniques for accurate fatigue damage estimation. International Journal of Fatigue, 82, (2), 757–765. [CrossRef]
- Amarnath. M., Lee. S-K. (2015). Assessment of surface contact fatigue failure in a spur geared system based on the tribological and vibration parameter analysis. Measurement, 76, (7), 32–44. [CrossRef]
- Chen. X. (2014). Analysis of crosswind fatigue of wind-excited structures with nonlinear aerodynamic damping. Engineering Structure, 74, (9), 145–156. [CrossRef]
- Tao. JX., Smith. S., Duff. A. (2009). The effect of overloading sequences on landing gear fatigue damage. International Journal of Fatigue, 31, (3), 1837–1847. [CrossRef]
- Chin. CH., Abdullah. S., Singh. SSK., Ariffin. AK., Schramm. D. (2020). Durability assessment of suspension coil spring considering the multifractality of road excitations. Measurement, 10, (12), 0263–2241. [CrossRef]
- Putra. T., Machmud. M. (2020). Predicting the fatigue life of an automotive coil spring considering road surface roughness. Engineering Failure Analysis, 116, (11), 1350–6307. [CrossRef]
- Manouchehrynia. R., Abdullah. S., Singh. S., Singh. K. (2019). metals Fatigue Reliability Assessment of an Automobile Coil Spring under Random Strain Loads Using Probabilistic Technique. Metals, 8, (7), 296. [CrossRef]
















| Ref | Method | Limitations |
|---|---|---|
| [43] 2023 |
Effective-Strain damage (ESD) model and Probabilistic approach for reliability evaluation | ESD model estimated lower fatigue life than conventional models and the coil springs had lower fatigue reliability with load sequence |
| [44] 2023 |
Development of a finite element model to justify and validate the outcomes of the study | The study is limited to the analysis of extension springs and does not cover other types of mechanical springs. Does not explore the effects of environmental factors, such as temperature or humidity, on the failure of extension springs. The study is based on a case study analysis and may not capture the full range of failure mechanisms and scenarios that can occur in industrial applications. Does not address the impact of external factors, such as vibrations or shocks, on the failure of extension springs |
| [45] 2022 |
Acoustic method fault detection system and Batch sampling method for quality check (QC) inspections | The authors were unable to replicate the line density and noise peak observed in the reference experiment in their simulation. The complexity of the structure makes fault detection difficult and the Batch sampling method is not effective for detecting faults |
| [39] | Multiple linear regression (MLR) and Strain-life models | The evaluation of the proposed model is limited to comparing the predicted fatigue lives with measured strain fatigue life models, without considering other factors such as stress fatigue life approaches or real-world validation. |
| [46] | Visual observations, optical and scanning electron microscopy and hardness test |
Lacks detailed information on the specific conditions and factors that contributed to the fatigue failure of the valve springs. And lack of investigation into the root causes of the failure, such as the operating conditions, material properties, and design considerations |
| [47] | FE Method for stress concentration factor evaluation | Does not consider specific factors that caused the unexpected early fatigue failure of the component. Lacks information on the specific design modifications made to address the fatigue failure and meet the customer requirements. The analysis is based on simplified simulations and may not fully capture the complex behaviour of the component under actual operating conditions. |
| [48] | Chemical composition analysis and mechanical property analysis | Focuses primarily on the surface initiation of fatigue cracks and does not provide a comprehensive understanding of the underlying mechanisms and factors that led to the failure. Lacks information on the specific material properties and manufacturing processes of the spring diaphragm, which could have contributed to its susceptibility to fatigue failure. |
| [49] | Microstructural analysis and fractography by SEM and Inclusion rating by optical microscopy | The acquisition of a strain signal in traditional methods is constrained due to errors, time-consuming processes, and high costs. proposes a new method for generating strain signals based on computer simulation, but it does not address the challenges of acquiring strain signals in real-world scenarios |
| Properties | Values |
|---|---|
| Density kg mm^-3 | 7.85e-006 |
| Young’s Modulus (E) MPa | 2.e+005 |
| Poisson’s Ratio | 0.3 |
| Bulk Modulus MPa | 1.6667e+005 |
| Shear Modulus MPa | 76923 |
| Tensile Yield Strength () MPa | 2270 |
| Tensile Ultimate Strength () MPa | 2950 |
| Fracture Strain () | 4.08% |
| Fracture Stress () | 2483 |
| Strain Hardening Component (n) | 0.0418 |
| Strength Coefficient MPa | 2916 |
| Strength Exponent | -0.106 |
| Ductility Coefficient | 0.213 |
| Ductility Exponent | -0.47 |
| Cyclic Strength Coefficient (K) MPa | 3322 |
| Cyclic Strain Hardening Exponent (n) | 0.088 |
| Cyclic Yield Strength () MPa | 1922 |
| Fatigue Strength Coefficient () MPa | 4108 |
| Fatigue Strength Exponent (b) | -0.109 |
| Fatigue Ductility Coefficient () | 1.13 |
| Fatigue Ductility Exponent (c) | -0.954 |
| Wire Diameter/mm | 11.5 |
| Mean Diameter of the spring/ mm | 110 |
| Coil’s Free Length/mm | 400 |
| Number of coils | 8 |
| Coil’s Pitch/mm | 43.00 |
| Wire diameter/mm | 11.5 |
| Mean diameter of the spring/ mm | 110 |
| *Dell Laptop | *Peugeot 3008 car | *Microcontroller: ATMEGA 2560 |
| *Load sensor | *2mm strain gauges | *Electric resistor using the Wheatstone bridge |
| *SoMat eDAQ | *2mm electric wires | *Voltage reader: HX711 amplifier for small voltage |
| *Wi-Fi module: DOIT ESP32 DEVKIT V1to transfer data to the server (ThingSpeak) | ||
| EXPERIMENTAL RESULTS | |||
|---|---|---|---|
| Load (KN) | 0.66 (Resembles Highway AVG) | 0.8 (Resembles Residential AVG) | 0.98 (Resembles Rural AVG) |
| Deformation(mm) | 36 | 43 | 49 |
| Stress (Mpa) | 155.7 | 168 | 214.3 |
| Lifecycles | 5.4*10^7 | 9.1*10^6 | 4.6*10^6 |
| AVG-load (KN) | 0.8 | ||
| AVG-lifecycles | 8.9*10^6 | ||
| COMPUTATIONAL | ||||
|---|---|---|---|---|
| Characteristics | Absolute | CM | Morrow | SWT |
| Load (KN) | 0.66 | 0.74 | 0.8 | 0.98 |
| Deformation(mm) | 46.9 | 49.63 | 57 | 70.2 |
| Stress (Mpa) | 220 | 374 | 243.7 | 320 |
| Lifecycles | 4.24*10^6 | 3.33*10^6 | 5*10^5 | 2*10^5 |
| AVG-load (KN) | 0.8 | |||
| AVG-lifecycles | 6.6 *10^6 | |||
| Road Type | Fatigue Damage | |||
|---|---|---|---|---|
| CM | Morrow | SWT | I-Kaz | |
| Highway (70 m/h) | 0.0059 | 0.0063 | 0.004 | 0.163 |
| Residential (30 m/h) | 0.006 | 0.0083 | 0.006 | 0.289 |
| Rural (25 m/h) | 0.285 | 0.465 | 0.316 | 0.946 |
| Hill (50 m/h) | 0.693 | 0.069 | 0.471 | 0.342 |
| Mixed (5 -70 m/h) | 0.932 | 0.570 | 0.864 | 0.547 |
| Parameters | Highway | Residential | Rural | Hill | Mixed |
|---|---|---|---|---|---|
| Statistical Parameters from Acceleration-Time History for Different Road Profiles | |||||
| Mean (m/s^2) | 0.006 | 0.005 | 0.044 | 0.082 | 0.142 |
| RMS (m/s^2) | 0.866 | 0.584 | 0.448 | 0.332 | 0.122 |
| Kurtosis (m/s^2) | 3.232 | 4.842 | 4.462 | 3.432 | 5.231 |
| Standard Deviation | 60.462 | 82.446 | 94.222 | 89.653 | 99.623 |
| Crest Factor | 05.45 | 08.22 | 11.84 | 07.37 | 84.32 |
| Statistical Parameters from Strain-Time History for Different Road Profiles | |||||
| Mean (m/s^2) | 0.019 | 0.015 | 0.044 | 0.132 | 0.252 |
| RMS (m/s^2) | 210.95 | 509.26 | 748.91 | 310.23 | 832.58 |
| Kurtosis (m/s^2) | 3.316 | 4.332 | 5.732 | 3.946 | 5.642 |
| Standard Deviation | 48.645 | 63.247 | 71.723 | 61.278 | 82.662 |
| Crest Factor | 7.34 | 11.35 | 23.34 | 9.23 | 6.45 |
| Ref | Method | Fatigue Life Cycles | ||||
|---|---|---|---|---|---|---|
| High | Res | Rur | Hill | Mix | ||
|
2023 [43] |
CM | X | X | X | X | X |
| Mo | 109 | 105 | 105 | 106 | X | |
| SWT | 1010 | 105 | 105 | 106 | X | |
| I-kaz | X | X | X | X | X | |
|
2022 [47] |
LL | 9.8× 106 | 1.51 × 108 | 4.09 × 106 | X | X |
| Di | 2.6× 108 | 1.51 × 108 | 6.02 × 106 | X | X | |
| NB | 1.4× 106 | 1.32 × 106 | 1.00 × 106 | X | X | |
|
2020 [57] |
CM | 8.073 | 5.600 | 4.835 | X | 6.732 |
| Mo | 8.393 | 5.728 | 4.684 | X | 6.536 | |
| SWT | 8.839 | 5.808 | 4.608 | X | 6.434 | |
|
2020 [58] |
CM | X | X | X | X | X |
| Mo | X | X | X | X | X | |
| SWT | X | X | X | X | X | |
|
2019 [59] |
CM | 3 × 105 | 2 × 105 | 2 × 105 | X | X |
| Mo | 2 × 105 | 7 × 104 | 3 × 104 | X | X | |
| SWT | 1 × 105 | 3 × 104 | 2 × 104 | X | X | |
| I-Kaz | X | X | X | X | X | |
|
2018 [51] |
LL | 2.7× 1017 | 2.2× 1011 | 1.8× 107 | X | X |
| Di | 5.2× 1017 | 6.5× 1011 | 4.4× 107 | X | X | |
| NB | 7.1× 1016 | 2.2× 1011 | 5.6× 106 | X | X | |
| I-kaz | X | X | X | X | X | |
| This Research | CM | 5.9×10−3 | 6×10−3 | 28.5×10−2 | 69.3×10−2 | 93×10−2 |
| Mo | 6.3×10−3 | 8.3×10−3 | 46.5×10−2 | 6.9×10−2 | 57×10−2 | |
| SWT | 4×10−3 | 6×10−3 | 31.6×10−2 | 47.1×10−2 | 86×10−2 | |
| I-Kaz | 0.16 | 0.29 | 0.95 | 0.34 | 0.547 | |
Disclaimer/Publisher’s Note: The statements, opinions and data contained in all publications are solely those of the individual author(s) and contributor(s) and not of MDPI and/or the editor(s). MDPI and/or the editor(s) disclaim responsibility for any injury to people or property resulting from any ideas, methods, instructions or products referred to in the content. |
© 2024 by the authors. Licensee MDPI, Basel, Switzerland. This article is an open access article distributed under the terms and conditions of the Creative Commons Attribution (CC BY) license (http://creativecommons.org/licenses/by/4.0/).