Submitted:
17 June 2024
Posted:
17 June 2024
You are already at the latest version
Abstract
Keywords:
1. Introduction
2. Materials and Methods
| Procedure | Purpose | Methods |
|---|---|---|
| Baseline Correction | Remove background noise from instruments, the environment and sample processing. | Polynomial fitting involves fitting a polynomial to the data and subtracting it to remove baseline trends. The rolling ball algorithm rolls a virtual ball along the spectral curve, using the lowest points to establish a new baseline, effectively eliminating low-frequency noise. |
| Noise Reduction | Remove random noise caused by things like instruments, electronics and the environment. | The Savitzky-Golay filter uses local polynomial regression to smooth spectral data while preserving high-frequency features, effectively removing random noise. The Fourier transform filter processes spectral data by transforming it to the frequency domain, filtering out noise, and then reconverting it back to the time domain for clean analysis. |
| Normalization | Reduce differences between samples. | The Savitzky-Golay filter uses local polynomial regression to smooth spectral data, preserving high-frequency features while eliminating noise. Meanwhile, the Fourier transform filter processes spectral data by filtering noise in the frequency domain and then reverting to the time domain. |
| Derivative Spectroscopy | Improve the spectral data by enhancing subtle features and increasing sensitivity and resolution. | First derivative calculation emphasizes details and changes in spectral curves, aiding in resolving overlapping peaks. The second derivative more precisely captures subtle variations in data, particularly in peak shapes and positions. |
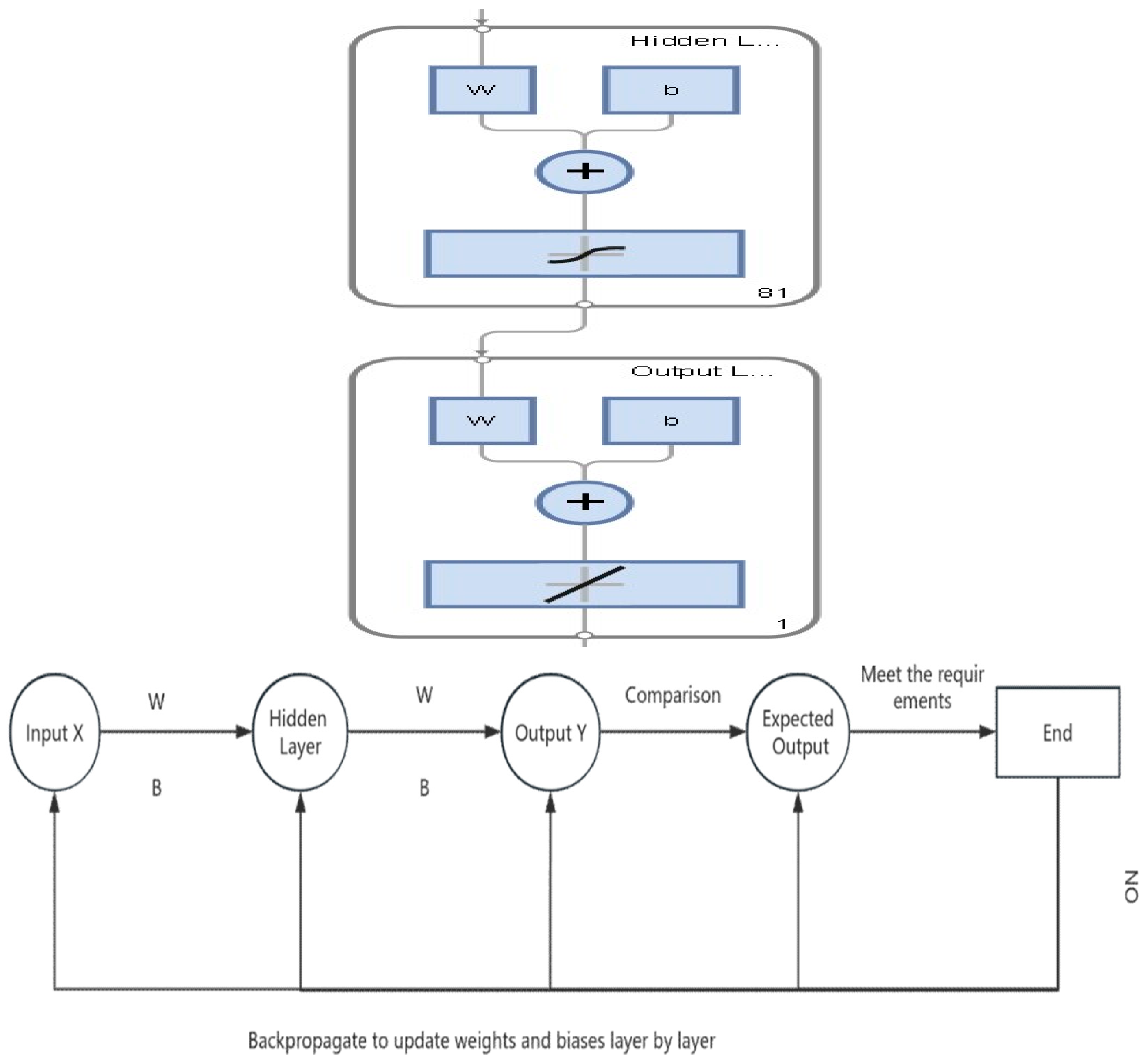
Algorithm Model Building
3. Results




4. Discussion
5. Conclusions
Funding
References
- Diwu, P. Y., X. H. Bian, Z. F. Wang, and W. Liu. 2019. Study on the Selection of. Spectral Preprocessing Methods, Spectroscopy and Spectral Analysis, 39 (9):2800–6. [CrossRef]
- Li, Y. J., G. Q. Jin, X. Jiang, S. L. Yi, and X. Tian. 2020c. Non-destructive determination of soluble solids content using a multi-region combination model in hybrid citrus. Infrared Physics & Technology 104:103138. doi:10.1016/j.infrared.2019.103138. Li, P., S. K. Li, G. R. Du, L. W. Jiang, X. Liu, S. H. Ding, and Y. Shan. 2020a. A simple and non-destructive approach for the analysis of soluble solid content in citrus by using portable visible to near-infrared spectroscopy. Food Science & Nutrition 8 (5):2543–52. [CrossRef]
- Lin, X. C., S. Cao, J. Y. Sun, D. L. Lu, B. L. Zhong, and J. Chun. 2021. The chemical compositions and antibacterial and antioxidant activities of four types of citrus essential oils were investigated. The results were published in Molecules 26 (11):3412. [CrossRef]
- Li, P., X. X. Zhang, S. K. Li, G. R. Du, L. W. Jiang, X. Liu, S. H. Ding, and Y. Shan (2020b) proposed a rapid and nondestructive approach for the classification of different-age Citri reticulatae pericarpium using portable near-infrared spectroscopy. This approach was validated using data from a study conducted by Shan et al. (2020a). Li, P., X. X. Zhang, Y. Zheng, F. Yang, L. W. Jiang, X. Liu, S. H. Ding, and Y. Shan. 2021. A novel method for the nondestructive classification of different-age citri reticulatae pericarpium based on data combination technique. Food Science & Nutrition 9 (2):943–51. [CrossRef]
- item on the list. The authors of this study are Li, P., X. X. Zhang, Y. Zheng, F. Yang, L. W. Jiang, X. Liu, S. H. Ding, and Y. Shan. 2021. A novel method for nondestructive classification of different-age Citri reticulatae pericarpium based on data combination technique. Food Science & Nutrition 9 (2):943–51. [CrossRef]
- The authors of this study are: Pinheiro-Santana, H. M., P. C. Anunciacao, C. S. E. Souza, G. X. de Paula, A. Salvo, G. Dugo, and D. Giuffrida. 2019. A qualitative and quantitative profile of native carotenoids in kumquat from Brazil was obtained by high-performance liquid chromatography with diode array detection and atmospheric pressure chemical ionisation mass spectrometry. Foods (5):166. [CrossRef]
- The authors of this study are: Ribeiro, J. P. O., A. D. de Medeiros, I. P. Caliari, A. C. R. Trancoso, R. M. de Miranda, F. C. L. de Freitas, L. J. da Silva, and D. C. F. D. Dias. 2021. The objective of this study was to classify chickpea seeds produced with harvest aid chemicals using FT-NIR and linear discriminant analysis. Food Chemistry, 342:128324. [CrossRef]
- Santos, C. S. P., R. Cruz, D. B. Gonçalves, R. Queiros, M. Bloore, Z. Kovacs, I. Hoffmann, and S. Casal. 2021. The objective of this study was to develop a non-destructive method for the measurement of the internal quality of citrus fruits using a portable near-infrared (NIR) device. Journal of AOAC International 104 (346): 61–7. [CrossRef]
- Schmutzer, G. R., D. A. Magdas, Z. Moldovan, and V. Mirel. 2016. The characterisation of the flavour profile of orange juice was conducted by means of solid-phase microextraction and gas chromatography-mass spectrometry. Analytical Letters 49 (16): 2540–59. [CrossRef]
- Tian, Y. L., X. J. Gao, W. L. Qi, Y. Wang, X. Wang, J. C. Zhou, D. L. Lu, and B. Chen. 2021. This study presents advances in the differentiation and identification of foodborne bacteria using near-infrared spectroscopy. Analytical Methods: Advancing Methods and Applications, 13 (23): 2558–66. [CrossRef]
- Wang, L., X. H. Wang, X. Y. Liu, Y. Wang, X. Y. Ren, Y. Dong, R. L. Song, J. M. Ma, Q. Q. Fan, J. Wei; et al. (2021). A rapid and accurate analysis of Curcumae Radix from four botanical origins was conducted using near-infrared spectroscopy (NIRS) coupled with chemometrics tools. The article was published in the journal Spectrochimica Acta. Part A, Molecular and Biomolecular Spectroscopy, 254:119626. Please refer to reference number 119626. [CrossRef]
- The authors of this study are Wu, S. W., M. Li, C. M. Zhang, Q. L. Tan, X. Z. Yang, X. C. Sun, Z. Y. Pan, X. X. Deng, and C. X. Hu. 2021. The effects of phosphorus on the accumulation of soluble sugars and citric acid in citrus fruits. Plant Physiology and Biochemistry, 160: 73–81. [CrossRef]
- Zhang, X. X., S. K. Li, P. Li, Y. Shan, and X. Liu. 2021. A non-destructive method for the identification of citrus regions based on near-infrared spectroscopy. For further details, please refer to:Spectroscopy and Spectral Analysis, 41 (2):3695–700. [CrossRef]
- The authors of this study are Zhang, J. Q., Y. Liu, Y. F. He, G. Y. Hu, and N. N. Bai. 2020. The characterisation of deep green infection in tobacco leaves was achieved through the utilisation of a hand-held digital light projection-based near-infrared spectrometer and an extreme learning machine algorithm. Analytical Letters, 53 (14): 2266–77. [CrossRef]
- Herschel, W. (1802). Phil Trans. Dear Sir, See Soc. London 1800, Part II, 255.
- Herschel, W. (1800). Phil Trans. Royal. In the second volume of the Philosophical Transactions of the Royal Society of London, published in 1800, the relevant page number is 284.
- Wetzel, D.L. (1998). Analytical. Chemistry 1983, 55, 1165A.
- Burns, D.A. and Ciurczak, E.W., eds. (1995). Handbook of Near-Infrared Analysis. New York: Marcel Dekker, Inc. New York, 1992.
- McClure, W. F. (1983). Anal. Chemistry. 1994, 66, A43.
- Davies, T. (1998). Analytical Chemistry, 26(M17). Ellis, J.; Bath, J.; J. Chem. Phys. 1938, 6, 723.
- Barchewitz, P. (1943). J. Chem. Phys. Phys. 1943, 45, 40.
- Evans, A.; Hibbard, R.R.; Powell, A.S. (Anal.). Chemistry In 1951, the reference number was 1604.
- White Jr., L.; Barrett, W.J.; Anal. Chemistry In 1956, the journal Analytical Chemistry published a paper with the number 1538.
- Whetsel, K.; Roberson, W.E.; Krell, M.W. (1956). Anal. Chem. 28, 1538. Chemistry In 1958, the journal Analytical Chemistry published the article entitled "1958, 30, 1594" on page 1594.
- Kubelka, P.; Munk, F. (1958). Zeit. Technical. Physics. In 1931, the reference number was 593.
- Hart, J.R.; Norris, K.H.; Golumbic, C. (2008). Cereal Chem. 1961, 39, 94.
- Proceedings of the 1963 International Symposium on Humidity and Moisture, Principles and Methods of Measuring Moisture in Liquid and Solids, vol. 4, Reinhold Publishing Co., New York, 1965, p. 19.
- Hart, J.H.; Norris, K.H. (1996). J. Near Infrared Spectrosc. 4, 23.
- Ben-Gera, I., Norris, K. (1968). Feed Science, 33, 64.
- Kowalski, B.R. (1968). Analytical. Chemistry 1980, 52, R112.
- Blanco, M.; Villarroya, I. (2008). Trends Analytical Chemistry. Chemistry In 2002, the number was 21.




Disclaimer/Publisher’s Note: The statements, opinions and data contained in all publications are solely those of the individual author(s) and contributor(s) and not of MDPI and/or the editor(s). MDPI and/or the editor(s) disclaim responsibility for any injury to people or property resulting from any ideas, methods, instructions or products referred to in the content. |
© 2024 by the authors. Licensee MDPI, Basel, Switzerland. This article is an open access article distributed under the terms and conditions of the Creative Commons Attribution (CC BY) license (http://creativecommons.org/licenses/by/4.0/).