Submitted:
12 June 2024
Posted:
13 June 2024
You are already at the latest version
Abstract
Keywords:
1. Introduction
2. Materials and Methods
2.1. Isolation of Fungal Strains
2.2. Determination of Optimal Growth Temperature and Morphological Characterization
2.3. Culturing and Extraction of Genomic DNA
2.4. Genome Sequencing, Assembly, and Functional Annotation
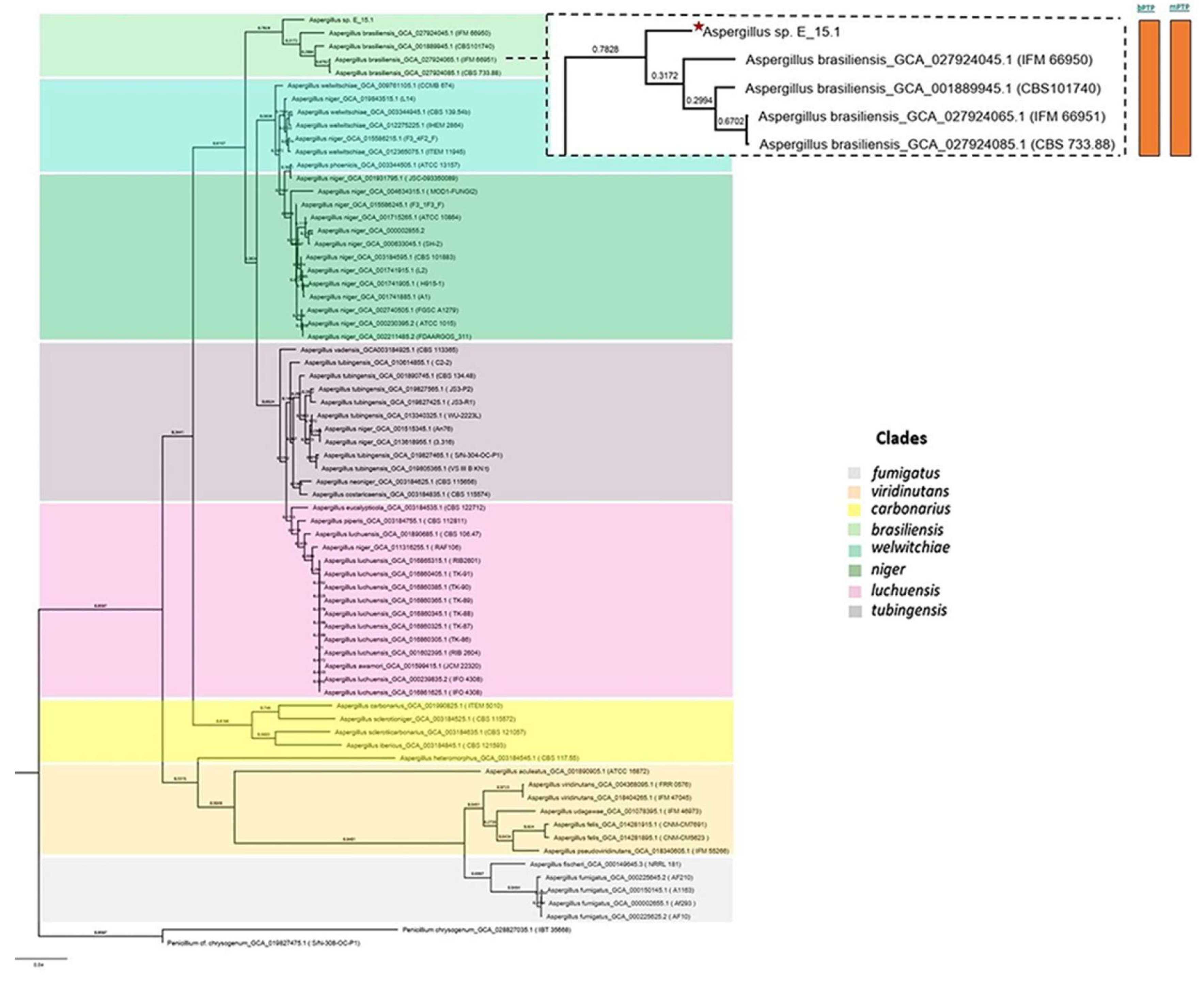
2.5. Phylogenetic Analysis
2.6. Identification of Metabolic Pathways and Specialized Metabolites
2.7. In Vitro Assays for PGP Traits and Hydrolytic Enzymatic Activity
2.8. Plant Responses to E_15 Interaction in Greenhouse Conditions
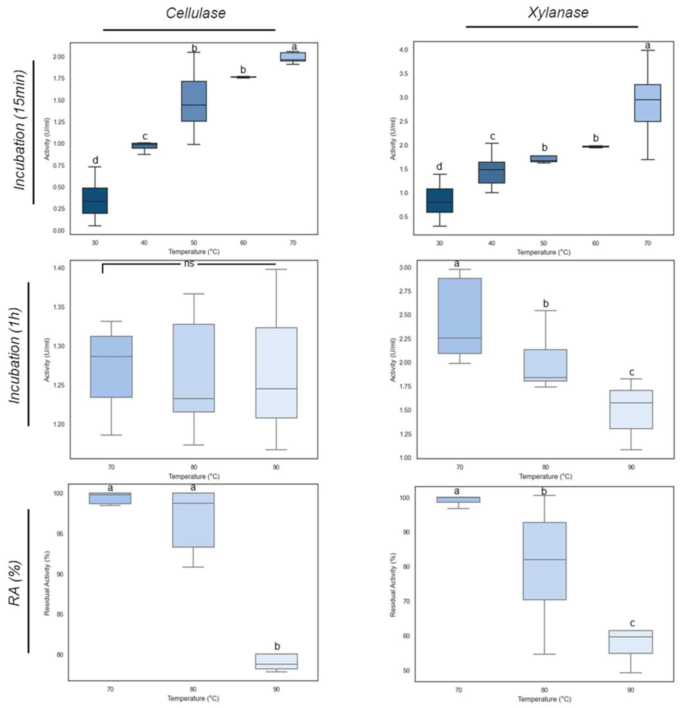
2.9. Effect of Temperature on the Activity of Xylanases and Cellulases by E_15.1 Strain
2.10. Statistical Analysis
3. Results
3.1. Isolation, Optimal Growth Temperature and Morphological Characterization
3.2. Genome Sequencing, Assembly, and Functional Annotation
3.3. Phylogenetic Analysis
3.4. Identification of Metabolic Pathways and Specialized Metabolites
3.5. In Vitro Assays for PGP Traits and Hydrolytic Activities
3.6. Plant Responses to E_15 Interaction in Greenhouse Conditions
3.7. Effect of Temperature on Xylanase and Cellulase Activities
4. Discussion
5. Conclusions
Supplementary Materials
Author Contributions
Funding
Institutional Review Board Statement
Informed Consent Statement
Data Availability Statement
Acknowledgments
Conflicts of Interest
References
- De Oliveira, T.B.; Rodrigues, A. Ecology of Thermophilic Fungi. In Fungi in Extreme Environments: Ecological Role and Biotechnological Significance; Tiquia-Arashiro, S.M., Grube, M., Eds.; Springer International Publishing: Cham, 2019; ISBN 978-3-030-19029-3. [Google Scholar]
- Gostinčar, C.; Stajich, J.E.; Gunde-Cimerman, N. Extremophilic and Extremotolerant Fungi. Current Biology 2023, 33, R752–R756. [Google Scholar] [CrossRef]
- De Oliveira, T.B.; Gomes, E.; Rodrigues, A. Thermophilic Fungi in the New Age of Fungal Taxonomy. Extremophiles 2015, 19, 31–37. [Google Scholar] [CrossRef]
- Paterson, R.; Lima, N. Thermophilic Fungi to Dominate Aflatoxigenic/Mycotoxigenic Fungi on Food under Global Warming. IJERPH 2017, 14, 199. [Google Scholar] [CrossRef]
- Bamisile, B.S.; Dash, C.K.; Akutse, K.S.; Keppanan, R.; Wang, L. Fungal Endophytes: Beyond Herbivore Management. Front. Microbiol. 2018, 9, 544. [Google Scholar] [CrossRef]
- Hossain, Md.M.; Sultana, F.; Islam, S. Plant Growth-Promoting Fungi (PGPF): Phytostimulation and Induced Systemic Resistance. In Plant-Microbe Interactions in Agro-Ecological Perspectives; Singh, D.P., Singh, H.B., Prabha, R., Eds.; Springer Singapore: Singapore, 2017; ISBN 978-981-10-6592-7. [Google Scholar]
- Ali, A.H.; Abdelrahman, M.; Radwan, U.; El-Zayat, S.; El-Sayed, M.A. Effect of Thermomyces Fungal Endophyte Isolated from Extreme Hot Desert-Adapted Plant on Heat Stress Tolerance of Cucumber. Applied Soil Ecology 2018, 124, 155–162. [Google Scholar] [CrossRef]
- Chhipa, H.; Deshmukh, S.K. Fungal Endophytes: Rising Tools in Sustainable Agriculture Production. In Bioactive Molecules in Food; Mérillon, J.-M., Ramawat, K.G., Eds.; Reference Series in Phytochemistry; Springer International Publishing: Cham, 2019; pp. 1–24. ISBN 978-3-319-54528-8. [Google Scholar]
- Benoit, I.; Malavazi, I.; Goldman, G.H.; Baker, S.E.; De Vries, R.P. Fungus. In Genomics of Soil- and Plant-Associated Fungi; Horwitz, B.A., Mukherjee, P.K., Mukherjee, M., Kubicek, C.P., Eds.; Soil Biology; Springer Berlin Heidelberg: Berlin, Heidelberg, 2013; ISBN 978-3-642-39338-9. [Google Scholar]
- Ntana, F.; Mortensen, U.H.; Sarazin, C.; Figge, R. Aspergillus: A Powerful Protein Production Platform. Catalysts 2020, 10, 1064. [Google Scholar] [CrossRef]
- El-Sayed, A.S.A.; Hassan, M.N.; Nada, H.M.S. Purification, Immobilization, and Biochemical Characterization of l -arginine Deiminase from Thermophilic Aspergillus Fumigatus KJ 434941: Anticancer Activity in Vitro. Biotechnology Progress 2015, 31, 396–405. [Google Scholar] [CrossRef]
- Shaaban, M.; El-Metwally, M.M.; Abdel-Razek, A.A.; Laatsch, H. Terretonin M: A New Meroterpenoid from the Thermophilic Aspergillus Terreus TM8 and Revision of the Absolute Configuration of Penisimplicins. Natural Product Research 2018, 32, 2437–2446. [Google Scholar] [CrossRef]
- Vianna Bernardi, A.; Kimie Yonamine, D.; Akira Uyemura, S.; Magnani Dinamarco, T. A Thermostable Aspergillus Fumigatus GH7 Endoglucanase Over-Expressed in Pichia Pastoris Stimulates Lignocellulosic Biomass Hydrolysis. IJMS 2019, 20, 2261. [Google Scholar] [CrossRef]
- Shao, Y.; Zhang, Y.-H.; Zhang, F.; Yang, Q.-M.; Weng, H.-F.; Xiao, Q.; Xiao, A.-F. Thermostable Tannase from Aspergillus niger and Its Application in the Enzymatic Extraction of Green Tea. Molecules 2020, 25, 952. [Google Scholar] [CrossRef]
- Pandya, N.D.; Desai, P.V.; Jadhav, H.P.; Sayyed, R.Z. Plant Growth Promoting Potential of Aspergillus Sp. NPF7, Isolated from Wheat Rhizosphere in South Gujarat, India. Environmental Sustainability 2018, 1, 245–252. [Google Scholar] [CrossRef]
- Hung, R.; Lee Rutgers, S. Applications of Aspergillus in Plant Growth Promotion. In New and Future Developments in Microbial Biotechnology and Bioengineering; Elsevier, 2016; pp. 223–227 ISBN 978-0-444-63505-1.
- Zúñiga-Silgado, D.; Rivera-Leyva, J.C.; Coleman, J.J.; Sánchez-Reyez, A.; Valencia-Díaz, S.; Serrano, M.; de-Bashan, L.E.; Folch-Mallol, J.L. Soil Type Affects Organic Acid Production and Phosphorus Solubilization Efficiency Mediated by Several Native Fungal Strains from Mexico. Microorganisms 2020, 8, 1337. [Google Scholar] [CrossRef]
- Chen, M.; Liu, Q.; Gao, S.-S.; Young, A.E.; Jacobsen, S.E.; Tang, Y. Genome Mining and Biosynthesis of a Polyketide from a Biofertilizer Fungus That Can Facilitate Reductive Iron Assimilation in Plant. Proc. Natl. Acad. Sci. U.S.A. 2019, 116, 5499–5504. [Google Scholar] [CrossRef]
- Ma, S.; Zhao, D.; Han, X.; Peng, Y.; Ren, T.; Wang, M.; Wan, J.; Ding, J.; Du, X.; Zhao, F.; et al. New Application of Aspergillus versicolor in Promoting Plant Growth after Suppressing Sterigmatocystin Production via Genome Mining and Engineering. Microbial Biotechnology 2023, 16, 139–147. [Google Scholar] [CrossRef]
- Lücking, R.; Aime, M.C.; Robbertse, B.; Miller, A.N.; Ariyawansa, H.A.; Aoki, T.; Cardinali, G.; Crous, P.W.; Druzhinina, I.S.; Geiser, D.M.; et al. Unambiguous Identification of Fungi: Where Do We Stand and How Accurate and Precise Is Fungal DNA Barcoding? IMA Fungus 2020, 11, 14. [Google Scholar] [CrossRef]
- Nweze, J.E.; Nweze, J.A.; Gupta, S. Application of Extremophiles in Sustainable Agriculture: In Advances in Environmental Engineering and Green Technologies; Gunjal, A.B., Thombre, R., Parray, J.A., Eds.; IGI Global, 2022; pp. 233–250 ISBN 978-1-79989-144-4.
- Patel, H.; Rawat, S. Thermophilic Fungi: Diversity, Physiology, Genetics, and Applications. In New and Future Developments in Microbial Biotechnology and Bioengineering; Elsevier, 2021; pp. 69–93 ISBN 978-0-12-821005-5.
- Schulz, B.; Wanke, U.; Draeger, S.; Aust, H.-J. Endophytes from Herbaceous Plants and Shrubs: Effectiveness of Surface Sterilization Methods. Mycological Research 1993, 97, 1447–1450. [Google Scholar] [CrossRef]
- Kuhad, R.C.; Kapoor, R.K.; Lal, R. Improving the Yield and Quality of DNA Isolated from White-Rot Fungi. Folia Microbiol 2004, 49, 112–116. [Google Scholar] [CrossRef]
- Ewels, P.; Magnusson, M.; Lundin, S.; Käller, M. MultiQC: Summarize Analysis Results for Multiple Tools and Samples in a Single Report. Bioinformatics 2016, 32, 3047–3048. [Google Scholar] [CrossRef]
- Li, D.; Liu, C.-M.; Luo, R.; Sadakane, K.; Lam, T.-W. MEGAHIT: An Ultra-Fast Single-Node Solution for Large and Complex Metagenomics Assembly via Succinct de Bruijn Graph. Bioinformatics 2015, 31, 1674–1676. [Google Scholar] [CrossRef]
- Antipov, D.; Korobeynikov, A.; McLean, J.S.; Pevzner, P.A. hybrid SPA des : An Algorithm for Hybrid Assembly of Short and Long Reads. Bioinformatics 2016, 32, 1009–1015. [Google Scholar] [CrossRef]
- Chakraborty, M.; Baldwin-Brown, J.G.; Long, A.D.; Emerson, J.J. Contiguous and Accurate de Novo Assembly of Metazoan Genomes with Modest Long Read Coverage. Nucleic Acids Res 2016, gkw654. [Google Scholar] [CrossRef]
- Walker, B.J.; Abeel, T.; Shea, T.; Priest, M.; Abouelliel, A.; Sakthikumar, S.; Cuomo, C.A.; Zeng, Q.; Wortman, J.; Young, S.K.; et al. Pilon: An Integrated Tool for Comprehensive Microbial Variant Detection and Genome Assembly Improvement. PLoS ONE 2014, 9, e112963. [Google Scholar] [CrossRef]
- Alonge, M.; Lebeigle, L.; Kirsche, M.; Jenike, K.; Ou, S.; Aganezov, S.; Wang, X.; Lippman, Z.B.; Schatz, M.C.; Soyk, S. Automated Assembly Scaffolding Using RagTag Elevates a New Tomato System for High-Throughput Genome Editing. Genome Biol 2022, 23, 258. [Google Scholar] [CrossRef]
- Shen, W.; Le, S.; Li, Y.; Hu, F. SeqKit: A Cross-Platform and Ultrafast Toolkit for FASTA/Q File Manipulation. PLoS ONE 2016, 11, e0163962. [Google Scholar] [CrossRef]
- Stanke, M.; Diekhans, M.; Baertsch, R.; Haussler, D. Using Native and Syntenically Mapped cDNA Alignments to Improve de Novo Gene Finding. Bioinformatics 2008, 24, 637–644. [Google Scholar] [CrossRef]
- Kanehisa, M.; Sato, Y.; Morishima, K. BlastKOALA and GhostKOALA: KEGG Tools for Functional Characterization of Genome and Metagenome Sequences. Journal of Molecular Biology 2016, 428, 726–731. [Google Scholar] [CrossRef]
- Törönen, P.; Medlar, A.; Holm, L. PANNZER2: A Rapid Functional Annotation Web Server. Nucleic Acids Research 2018, 46, W84–W88. [Google Scholar] [CrossRef]
- Cantalapiedra, C.P.; Hernández-Plaza, A.; Letunic, I.; Bork, P.; Huerta-Cepas, J. eggNOG-Mapper v2: Functional Annotation, Orthology Assignments, and Domain Prediction at the Metagenomic Scale. Molecular Biology and Evolution 2021, 38, 5825–5829. [Google Scholar] [CrossRef]
- Zhang, H.; Yohe, T.; Huang, L.; Entwistle, S.; Wu, P.; Yang, Z.; Busk, P.K.; Xu, Y.; Yin, Y. dbCAN2: A Meta Server for Automated Carbohydrate-Active Enzyme Annotation. Nucleic Acids Research 2018, 46, W95–W101. [Google Scholar] [CrossRef]
- Eddy, S.R. Accelerated Profile HMM Searches. PLoS Comput Biol 2011, 7, e1002195. [Google Scholar] [CrossRef]
- Mistry, J.; Chuguransky, S.; Williams, L.; Qureshi, M.; Salazar, G.A.; Sonnhammer, E.L.L.; Tosatto, S.C.E.; Paladin, L.; Raj, S.; Richardson, L.J.; et al. Pfam: The Protein Families Database in 2021. Nucleic Acids Research 2021, 49, D412–D419. [Google Scholar] [CrossRef]
- Buchfink, B.; Reuter, K.; Drost, H.-G. Sensitive Protein Alignments at Tree-of-Life Scale Using DIAMOND. Nat Methods 2021, 18, 366–368. [Google Scholar] [CrossRef]
- Criscuolo, A. A Fast Alignment-Free Bioinformatics Procedure to Infer Accurate Distance-Based Phylogenetic Trees from Genome Assemblies. RIO 2019, 5, e36178. [Google Scholar] [CrossRef]
- Emms, D.M.; Kelly, S. OrthoFinder: Phylogenetic Orthology Inference for Comparative Genomics. Genome Biol 2019, 20, 238. [Google Scholar] [CrossRef]
- Kim, D.; Gilchrist, C.L.M.; Chun, J.; Steinegger, M. UFCG: Database of Universal Fungal Core Genes and Pipeline for Genome-Wide Phylogenetic Analysis of Fungi. Nucleic Acids Research 2023, 51, D777–D784. [Google Scholar] [CrossRef]
- Zhang, J.; Kapli, P.; Pavlidis, P.; Stamatakis, A. A General Species Delimitation Method with Applications to Phylogenetic Placements. Bioinformatics 2013, 29, 2869–2876. [Google Scholar] [CrossRef]
- Ondov, B.D.; Treangen, T.J.; Melsted, P.; Mallonee, A.B.; Bergman, N.H.; Koren, S.; Phillippy, A.M. Mash: Fast Genome and Metagenome Distance Estimation Using MinHash. Genome Biol 2016, 17, 132. [Google Scholar] [CrossRef]
- Jain, C.; Rodriguez-R, L.M.; Phillippy, A.M.; Konstantinidis, K.T.; Aluru, S. High Throughput ANI Analysis of 90K Prokaryotic Genomes Reveals Clear Species Boundaries. Nat Commun 2018, 9, 5114. [Google Scholar] [CrossRef]
- Aramaki, T.; Blanc-Mathieu, R.; Endo, H.; Ohkubo, K.; Kanehisa, M.; Goto, S.; Ogata, H. KofamKOALA: KEGG Ortholog Assignment Based on Profile HMM and Adaptive Score Threshold. Bioinformatics 2020, 36, 2251–2252. [Google Scholar] [CrossRef]
- Blin, K.; Shaw, S.; Kloosterman, A.M.; Charlop-Powers, Z.; van Wezel, G.P.; Medema, M.H.; Weber, T. antiSMASH 6.0: Improving Cluster Detection and Comparison Capabilities. Nucleic Acids Research 2021, 49, W29–W35. [Google Scholar] [CrossRef]
- Fu, S.-F.; Sun, P.-F.; Lu, H.-Y.; Wei, J.-Y.; Xiao, H.-S.; Fang, W.-T.; Cheng, B.-Y.; Chou, J.-Y. Plant Growth-Promoting Traits of Yeasts Isolated from the Phyllosphere and Rhizosphere of Drosera spatulata Lab. Fungal Biology 2016, 120, 433–448. [Google Scholar] [CrossRef]
- Louden, B.C.; Haarmann, D.; Lynne, A.M. Use of Blue Agar CAS Assay for Siderophore Detection. J Microbiol Biol Educ. 2011, 12, 51–53. [Google Scholar] [CrossRef]
- Ignatova, L.V.; Brazhnikova, Y.V.; Berzhanova, R.Z.; Mukasheva, T.D. Plant Growth-Promoting and Antifungal Activity of Yeasts from Dark Chestnut Soil. Microbiological Research 2015, 175, 78–83. [Google Scholar] [CrossRef]
- Candau, R.; Ávalos, J.; Cerdá-Olmedo, E. Gibberellins and Carotenoids in the Wild Type and Mutants of Gibberella fujikuroi. Appl Environ Microbiol 1991, 57, 3378–3382. [Google Scholar] [CrossRef]
- Miller, G.L. Use of Dinitrosalicylic Acid Reagent for Determination of Reducing Sugar. Anal. Chem. 1959, 31, 426–428. [Google Scholar] [CrossRef]
- Riener, J.; Noci, F.; Cronin, D.A.; Morgan, D.J.; Lyng, J.G. Combined Effect of Temperature and Pulsed Electric Fields on Pectin Methyl Esterase Inactivation in Red Grapefruit Juice (Citrus paradisi). Eur Food Res Technol 2009, 228, 373–379. [Google Scholar] [CrossRef]
- Rincón-Molina, C.I.; Martínez-Romero, E.; Aguirre-Noyola, J.L.; Manzano-Gómez, L.A.; Zenteno-Rojas, A.; Rogel, M.A.; Rincón-Molina, F.A.; Ruíz-Valdiviezo, V.M.; Rincón-Rosales, R. Bacterial Community with Plant Growth-Promoting Potential Associated to Pioneer Plants from an Active Mexican Volcanic Complex. Microorganisms 2022, 10, 1568. [Google Scholar] [CrossRef]
- Verma, V.C.; Kharwar, R.N.; Strobel, G.A. Chemical and Functional Diversity of Natural Products from Plant Associated Endophytic Fungi. Nat Prod Commun 2009, 4, 1511–1532. [Google Scholar] [CrossRef]
- Gowtham, H.G.; Hema, P.; Murali, M.; Shilpa, N.; Nataraj, K.; Basavaraj, G.L.; Singh, S.B.; Aiyaz, M.; Udayashankar, A.C.; Amruthesh, K.N. Fungal Endophytes as Mitigators against Biotic and Abiotic Stresses in Crop Plants. JoF 2024, 10, 116. [Google Scholar] [CrossRef]
- Liu, Y.; Yao, S.; Deng, L.; Ming, J.; Zeng, K. Different Mechanisms of Action of Isolated Epiphytic Yeasts against Penicillium digitatum and Penicillium italicum on Citrus Fruit. Postharvest Biology and Technology 2019, 152, 100–110. [Google Scholar] [CrossRef]
- Chuang, C.-C.; Kuo, Y.-L.; Chao, C.-C.; Chao, W.-L. Solubilization of Inorganic Phosphates and Plant Growth Promotion by Aspergillus Niger. Biol Fertil Soils 2007, 43, 575–584. [Google Scholar] [CrossRef]
- Gizaw, B.; Tsegay, Z.; Tefera, G.; Aynalem, E.; Wassie, M.; Abatneh, E. Phosphate Solubilizing Fungi Isolated and Characterized from Teff Rhizosphere Soil Collected from North Showa and Gojam, Ethiopia. J Fertil Pestic 2017, 08. [Google Scholar] [CrossRef]
- Hamayun, M.; Khan, S.A.; Khan, M.A.; Khan, A.L.; Kang, S.-M.; Kim, S.-K.; Joo, G.-J.; Lee, I.-J. Gibberellin Production by Pure Cultures of a New Strain of Aspergillus fumigatus. World J Microbiol Biotechnol 2009, 25, 1785–1792. [Google Scholar] [CrossRef]
- Plackett, A.R.G.; Thomas, S.G.; Wilson, Z.A.; Hedden, P. Gibberellin Control of Stamen Development: A Fertile Field. Trends in Plant Science 2011, 16, 568–578. [Google Scholar] [CrossRef]
- Hussein, K.A.; Joo, J.H. Comparison between Siderophores Production by Fungi Isolated from Heavy Metals Polluted and Rhizosphere Soils. Korean Journal of Soil Science and Fertilizer 2012, 45, 798–804. [Google Scholar] [CrossRef]
- Vuppada, R.K.; Hansen, C.R.; Strickland, K.A.P.; Kelly, K.M.; McCleary, W.R. Phosphate Signaling through Alternate Conformations of the PstSCAB Phosphate Transporter. BMC Microbiol 2018, 18, 8. [Google Scholar] [CrossRef]
- Duca, D.R.; Glick, B.R. Indole-3-Acetic Acid Biosynthesis and Its Regulation in Plant-Associated Bacteria. Appl Microbiol Biotechnol 2020, 104, 8607–8619. [Google Scholar] [CrossRef]
- Waqas, M.; Khan, A.L.; Hamayun, M.; Shahzad, R.; Kim, Y.-H.; Choi, K.-S.; Lee, I.-J. Endophytic Infection Alleviates Biotic Stress in Sunflower through Regulation of Defence Hormones, Antioxidants and Functional Amino Acids. Eur J Plant Pathol 2015, 141, 803–824. [Google Scholar] [CrossRef]
- De Vries, R.P.; Visser, J. Aspergillus Enzymes Involved in Degradation of Plant Cell Wall Polysaccharides. Microbiol Mol Biol Rev 2001, 65, 497–522. [Google Scholar] [CrossRef]
- Du, X.; Li, H.; Qi, J.; Chen, C.; Lu, Y.; Wang, Y. Genome Mining of Secondary Metabolites from a Marine-Derived Aspergillus terreus B12. Arch Microbiol 2021, 203, 5621–5633. [Google Scholar] [CrossRef]
- Li, S.; Balmain, A.; Counter, C.M. A Model for RAS Mutation Patterns in Cancers: Finding the Sweet Spot. Nat Rev Cancer 2018, 18, 767–777. [Google Scholar] [CrossRef]
- Ghosh, M.; Das, A.; Mishra, A.K.; Nanda, G. Aspergillus sydowii MG 49 Is a Strong Producer of Thermostable Xylanolytic Enzymes. Enzyme and Microbial Technology 1993, 15, 703–709. [Google Scholar] [CrossRef]












| Species | Strain | Accession Number |
Genome size (Mb) |
Content G + C (%) |
Predicted proteins | ||
|---|---|---|---|---|---|---|---|
| A. brasiliensis | CBS 101740 | GCA_001889945.1 | 35.8 | 50.25 | 10,120 | ||
| A. brasiliensis | E_15.1 | JBBEEP010000000 | 36.9 | 49.4 | 10,992 | ||
| A. piperis | CBS 112811 | GCA_003184755.1 | 35.2 | 48.99 | 9702 | ||
| A. viridinutans | IFM 47045 | GCA_018404265.1 | 34.9 | 45.41 | 9314 | ||
| A. luchuensis | IFO 4308 | GCA_016861625.1 | 37.2 | 48.82 | 9954 | ||
| A. carbonarius | ITEM 5010 | GCA_001990825.1 | 36.1 | 48.82 | 10,071 | ||
| A. aculeatus | ATCC 16872 | GCA_001890905.1 | 35.4 | 50.52 | 10,196 | ||
| A. pseudoviridinutans | IFM 55266 | GCA_018340605.1 | 33.3 | 49.33 | 10,005 | ||
| A. tubingensis | WU 2223-L | GCA_013340325.1 | 35.0 | 49.32 | 9667 | ||
| A. vadensis | CBS 113365 | GCA_003184925.1 | 35.6 | 49.18 | 9642 | ||
| A. fumigatus | AF 293 | GCA_000002655.1 | 29.3 | 48.82 | 8681 | ||
| Region | Type | From | To | Most Similar Know Cluster | Similarity |
|---|---|---|---|---|---|
| 26.1 | T1PKS | 1 | 52,794 | 3'-methoxy-1,2-dehydropenicillide | 26% |
| 489.1 | terpene | 55,448 | 86,734 | - | |
| 332.1 | terpene | 65,589 | 97,901 | oryzine A | 12% |
| 216.1 | terpene | 1 | 19,615 | clavaric acid | 100% |
| 405.1 | indole | 1,540 | 32,820 | - | |
| 345.3 | NI-siderophore | 627,350 | 645,079 | - | |
| 418.1 | NRPS | 1 | 61,789 | - | |
| 278.1 | Hybrid NRPS-PKS | 13,579 | 156,906 | microperfuranone | 66% |
| 345.1 | Hybrid NRPS-PKS | 128,207 | 200,446 | terrestric acid | 62% |
| 377.1 | T1PKS | 17,129 | 82,533 | yanuthone D | 70% |
| 389.1 | Hybrid NRPS-PKS | 7,514 | 142,103 | aspergillicin A | 66% |
| 487.2 | Fungal-RiPP-like | 138,687 | 229,455 | terreazepine | 7% |
| 52.1 | NRPS-like | 72,815 | 136,204 | notoamide A | 11% |
| 158.2 | NRPS | 262,537 | 331,184 | azanigerone A | 13% |
| Associated function | Annotation Entry (KO) | Annotation Pfam | Gene | Product Name | |
|---|---|---|---|---|---|
|
Phosphate uptake |
K01077 | PF00245 | phoA | alkaline phosphatase | |
| K15633 | PF00245 | gpmI | 2,3-bisphosphoglycerate-independent phosphoglycerate mutase | ||
| K14640 | PF01384 | PIT | solute carrier family 20 (sodium-dependent phosphate transporter) | ||
|
IAA |
K00128 | PF00171 | aldH | Aldehyde dehydrogenase family | |
| K00274 | PF00743 | MAO | monoamine oxidase | ||
| K01667 | PF00155 | tnaA | tryptophanase | ||
| K18386 | PF01593 | PAXM | FAD dependent monooxygenase | ||
| Xenobiotics biodegradation and metabolism | K10215 | PF00743 |
ethA | monooxygenase | |
| Cytochrome P450 | K07824 | PF00067 | CYP53A1 | benzoate 4-monooxygenase | |
|
Abiotic stress response |
K03283 | PF00012 | HSPA1_6_8 | heat shock 70kDa protein 1/6/8 | |
| K04078 | PF00166 | groES | chaperonin GroES | ||
| K04079 | PF00183 | htpG | molecular chaperone HtpG | ||
| Iron uptake | K07243 | PF03239 | efeU | high-affinity iron transporter | |
|
Siderophore |
K10531 | PF13434 | pvdA | L-ornithine N5-monooxygenase | |
| K00818 | PF00155 | argD | acetylornithine aminotransferase | ||
| Biosynthesis of gibberellins (GAs) | K00804 | PF03936 | GGPS1 | geranylgeranyl diphosphate synthase, type III | |
Disclaimer/Publisher’s Note: The statements, opinions and data contained in all publications are solely those of the individual author(s) and contributor(s) and not of MDPI and/or the editor(s). MDPI and/or the editor(s) disclaim responsibility for any injury to people or property resulting from any ideas, methods, instructions or products referred to in the content. |
© 2024 by the authors. Licensee MDPI, Basel, Switzerland. This article is an open access article distributed under the terms and conditions of the Creative Commons Attribution (CC BY) license (http://creativecommons.org/licenses/by/4.0/).