Submitted:
28 May 2024
Posted:
28 May 2024
You are already at the latest version
Abstract
Keywords:
1. Introduction
2. Materials and Methods
2.1. Insects
2.2. RNA Extraction and cDNA Synthesis
2.3. Sequence Analysis and Phylogeny
2.4. RACE-PCR and Cloning of Full Length Transcripts
2.5. Spatial and Temporal Expression
3. Results
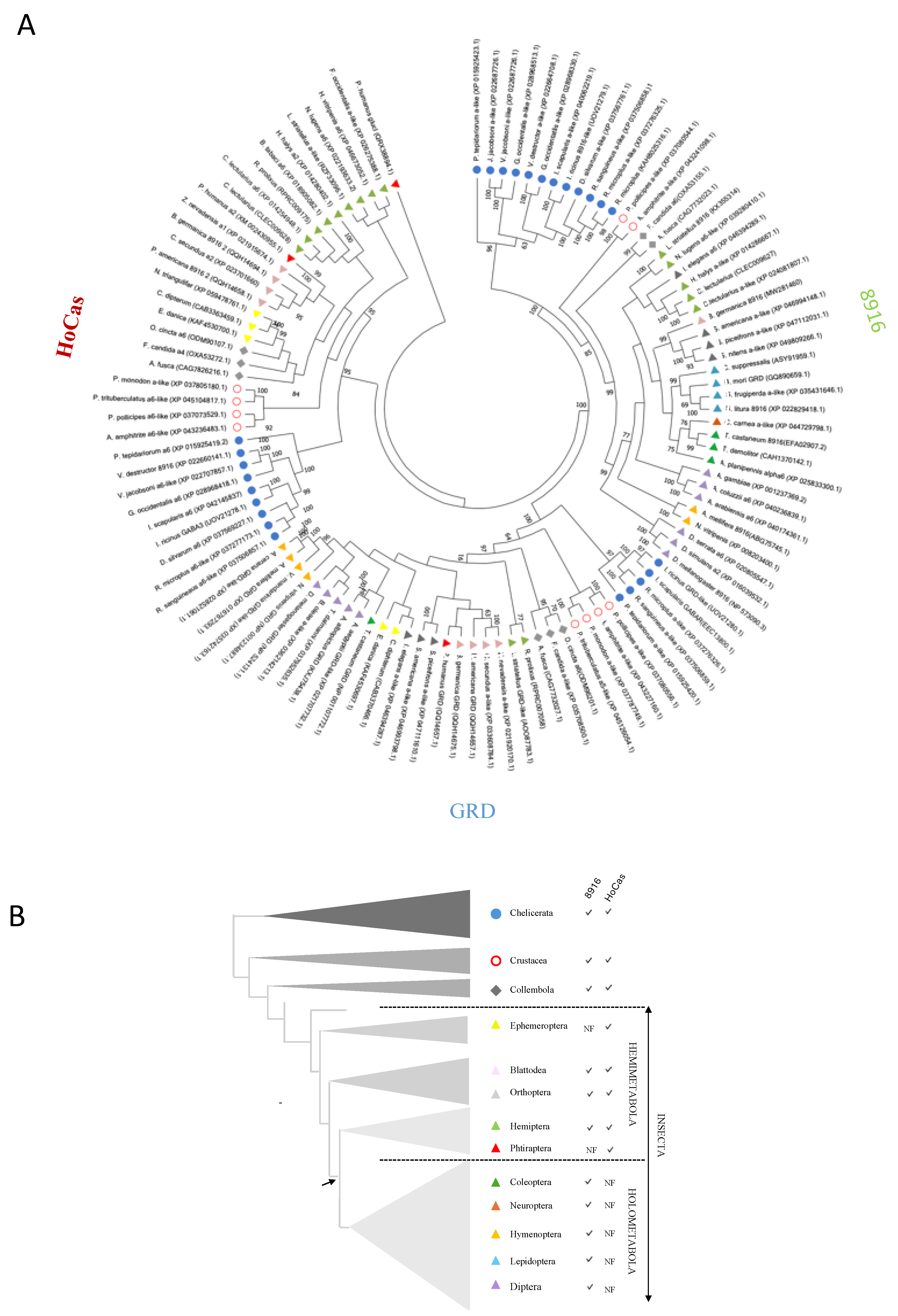
3.1. Phylogenetic Analysis and Sequence Identity


3.2. Cloning and Sequence Analysis of Phh-hocas
3.3. Spatial and Temporal Expression of GABA Receptor Subunits
4. Discussion
Funding
Informed Consent Statement
Acknowledgments
References
- Sangaré AK, Doumbo OK, Raoult D. Management and Treatment of Human Lice. Biomed Res Int 2016;2016.
- Amanzougaghene N, Fenollar F, Raoult D, Mediannikov O. Where Are We With Human Lice? A Review of the Current State of Knowledge. Front Cell Infect Microbiol 2020;9.
- Amanzougaghene N, Fenollar F, Davoust B, Djossou F, Ashfaq M, Bitam I, et al. Mitochondrial diversity and phylogeographic analysis of Pediculus humanus reveals a new Amazonian clade “F.” Infection, Genetics and Evolution 2019;70:1–8.
- Bechah Y, Capo C, Mege JL, Raoult D. NCBI genome https://www.ncbi.nlm.nih.gov/genome/?term=rickettsia. Lancet Infect Dis 2008;8:417–26.
- Straub MH, Roy AN, Martin A, Sholty KE, Stephenson N, Foley JE. Distribution and prevalence of vector-borne diseases in California chipmunks (Tamias spp.). PLoS One 2017;12:1–19.
- Raoult D, Roux V. The Body Louse as a Vector of Reemerging Human Diseases [Internet]. 1999. Available from: https://academic.oup.com/cid/article/29/4/888/451618.
- Hoch M, Wieser A, Löscher T, Margos G, Pürner F, Zühl J, et al. Louse-borne relapsing fever (Borrelia recurrentis) diagnosed in 15 refugees from northeast Africa: Epidemiology and preventive control measures, Bavaria, Germany, July to October 2015. Eurosurveillance 2015;20.
- Wilting KR, Stienstra Y, Sinha B, Braks M, Cornish D, Grundmann H. Louse-borne relapsing fever (Borrelia recurrentis) in asylum seekers from Eritrea, The Netherlands, July 2015. Eurosurveillance 2015;20.
- Osthoff M, Schibli A, Fadini D, Lardelli P, Goldenberger D. Louse-borne relapsing fever - report of four cases in Switzerland, June-December 2015. BMC Infect Dis 2016;16.
- Hytönen J, Khawaja T, Grönroos JO, Jalava A, Meri S, Oksi J. Louse-borne relapsing fever in Finland in two asylum seekers from Somalia. Apmis 2017;125:59–62.
- Antinori S, Mediannikov O, Corbellino M, Grande R, Parravicini C, Bestetti G, et al. Louse-Borne Relapsing Fever (Borrelia recurrentis) in a Somali Refugee Arriving in Italy: A Re-emerging Infection in Europe? PLoS Negl Trop Dis 2016;10:0–5.
- Knipple DC, Soderlund DM. The ligand-gated chloride channel gene family of Drosophila melanogaster. Pestic Biochem Physiol 2010;97:140–8.
- Jones AK, Sattelle DB. The cys-loop ligand-gated ion channel superfamily of the honeybee, Apis mellifera. Invertebrate Neuroscience 2006;6:123–32.
- Ffrench-Constant RH. Corrections and Retraction: Molecular Cloning and Transformation of Cyclodiene Resistance in Drosophila: An Invertebrate -Aminobutyric Acid Subtype A Receptor Locus. Proceedings of the National Academy of Sciences 1992;89:7849b–7849.
- Jones AK, Sattelle DB. The cys-loop ligand-gated ion channel gene superfamily of the red flour beetle, tribolium castaneum. BMC Genomics 2007;8:1–16.
- Jones AK, Goven D, Froger JA, Bantz A, Raymond V. The cys-loop ligand-gated ion channel gene superfamilies of the cockroaches Blattella germanica and Periplaneta americana. Pest Manag Sci 2020.
- Wei Q, Wu SF, Gao CF. Molecular characterization and expression pattern of three GABA receptor-like subunits in the small brown planthopper Laodelphax striatellus (Hemiptera: Delphacidae). Pestic Biochem Physiol 2017;136:34–40.
- Sheng CW, Jia ZQ, Ozoe Y, Huang QT, Han ZJ, Zhao CQ. Molecular cloning, spatiotemporal and functional expression of GABA receptor subunits RDL1 and RDL2 of the rice stem borer Chilo suppressalis. Insect Biochem Mol Biol [Internet] 2018;94:18–27. [CrossRef]
- Wang J da, Chen L fei, Lin D jiang, Zhang J song, Zhao J han, Xiao D, et al. Molecular cloning, characterization and functional analysis of GluCl from the oriental armyworm, Mythimna separata Walker. Pestic Biochem Physiol [Internet] 2019;156:56–62. [CrossRef]
- Hashim O, Charvet CL, Toubaté B, Ahmed AAE, Lamassiaude N, Neveu C, et al. Molecular and functional characterization of GABA receptor subunits GRD and LCCH3 from human louse Pediculus humanus humanus S. 2022;
- Lamassiaude Id N, Toubate Id B, Dric Neveu C, Charnet Id P, Dupuy C, Oise Debierre-Grockiego Id F, et al. The molecular targets of ivermectin and lotilaner in the human louse Pediculus humanus humanus: New prospects for the treatment of pediculosis. 2021. [CrossRef]
- Rispe C, Hervet C, de la Cotte N, Daveu R, Labadie K, Noel B, et al. Transcriptome of the synganglion in the tick Ixodes ricinus and evolution of the cys-loop ligand-gated ion channel family in ticks. BMC Genomics 2022;23:1–21.
- Kirkness EF, Haas BJ, Sun W, Braig HR, Perotti MA, Clark JM, et al. Genome sequences of the human body louse and its primary endosymbiont provide insights into the permanent parasitic lifestyle. Proc Natl Acad Sci U S A 2010;107:12168–73.
- Madeira F, Park YM, Lee J, Buso N, Gur T, Madhusoodanan N, et al. The EMBL-EBI search and sequence analysis tools APIs in 2019. Nucleic Acids Res 2019;47:W636–41.
- Kumar S, Stecher G, Tamura K, Dudley J. MEGA7: Molecular Evolutionary Genetics Analysis Version 7.0 for Bigger Datasets. Mol. Biol. Evol [Internet] 2016;33:1870–4. Available from: http://www.ncbi.nlm.nih.gov/guide/taxonomy/.
- Jia ZQ, Sheng CW, Tang T, Liu D, Leviticus K, Zhao CQ, et al. Identification of the ionotropic GABA receptor-like subunits from the striped stem borer, Chilo suppressalis Walker (Lepidoptera: Pyralidae). Pestic Biochem Physiol 2019;155:36–44.
- Jones AK, Sattelle DB. The cys-loop ligand-gated ion channel superfamily of the honeybee, Apis mellifera. Invertebrate Neuroscience 2006;6:123–32.
- Jiang F, Zhang Y, Sun H, Meng X, Bao H, Fang J, et al. Identification of polymorphisms in Cyrtorhinus lividipennis RDL subunit contributing to fipronil sensitivity. Pestic Biochem Physiol [Internet] 2015;117:62–7. [CrossRef]
- Taylor-Wells J, Brooke BD, Bermudez I, Jones AK. The neonicotinoid imidacloprid, and the pyrethroid deltamethrin, are antagonists of the insect Rdl GABA receptor. J Neurochem 2015;135:705–13.
- Ménard C, Folacci M, Brunello L, Charreton M, Collet C, Mary R, et al. Multiple combinations of RDL subunits diversify the repertoire of GABA receptors in the honey bee parasite Varroa destructor. Journal of Biological Chemistry 2018;293:19012–24.
- Henry C, Cens T, Charnet P, Cohen-Solal C, Collet C, van-Dijk J, et al. Heterogeneous expression of GABA receptor-like subunits LCCH3 and GRD reveals functional diversity of GABA receptors in the honeybee Apis mellifera. Br J Pharmacol 2020;177:3924–40.
- Thomas GWC, Dohmen E, Hughes DST, Murali SC, Poelchau M, Glastad K, et al. Gene content evolution in the arthropods. Genome Biol 2020;21.
- Misof B, Liu S, Meusemann K, Peters RS, Donath A, Mayer C, et al. Phylogenomics resolves the timing and pattern of insect evolution. Science (1979) 2014;346:763–7.
- Previte D, Olds BP, Yoon K, Sun W, Muir W, Paige KN, et al. Differential gene expression in laboratory strains of human head and body lice when challenged with Bartonella quintana, a pathogenic bacterium. Insect Mol Biol 2014.
- Del Villar SG, Jones AK. Cloning and functional characterisation of the duplicated RDL subunits from the pea aphid, acyrthosiphon pisum. Int J Mol Sci 2018;19.






Disclaimer/Publisher’s Note: The statements, opinions and data contained in all publications are solely those of the individual author(s) and contributor(s) and not of MDPI and/or the editor(s). MDPI and/or the editor(s) disclaim responsibility for any injury to people or property resulting from any ideas, methods, instructions or products referred to in the content. |
© 2024 by the authors. Licensee MDPI, Basel, Switzerland. This article is an open access article distributed under the terms and conditions of the Creative Commons Attribution (CC BY) license (http://creativecommons.org/licenses/by/4.0/).