Submitted:
06 April 2024
Posted:
08 April 2024
You are already at the latest version
Abstract
Keywords:
1. Introduction
2. Nonlocal Gravity
2.1. Equations of Motion
3. The Schwarzschild-de Sitter Metric
3.1. General Consideration
3.2. Solutions
3.2.1. Case .
3.3. The Rotation Curves of Spiral Galaxies
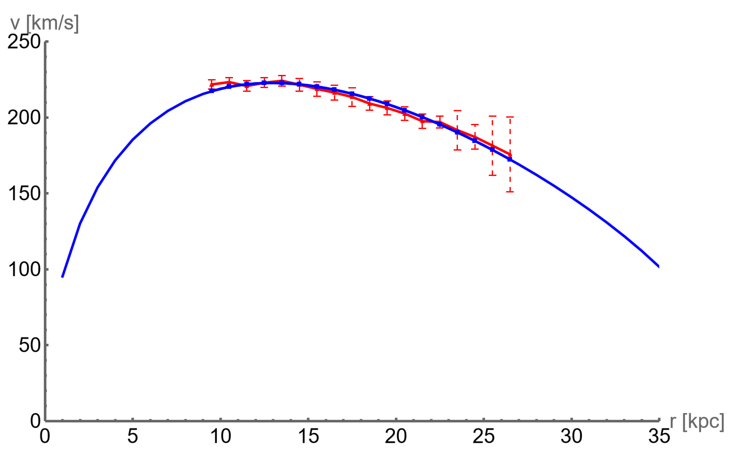
3.3.1. Milky Way Case
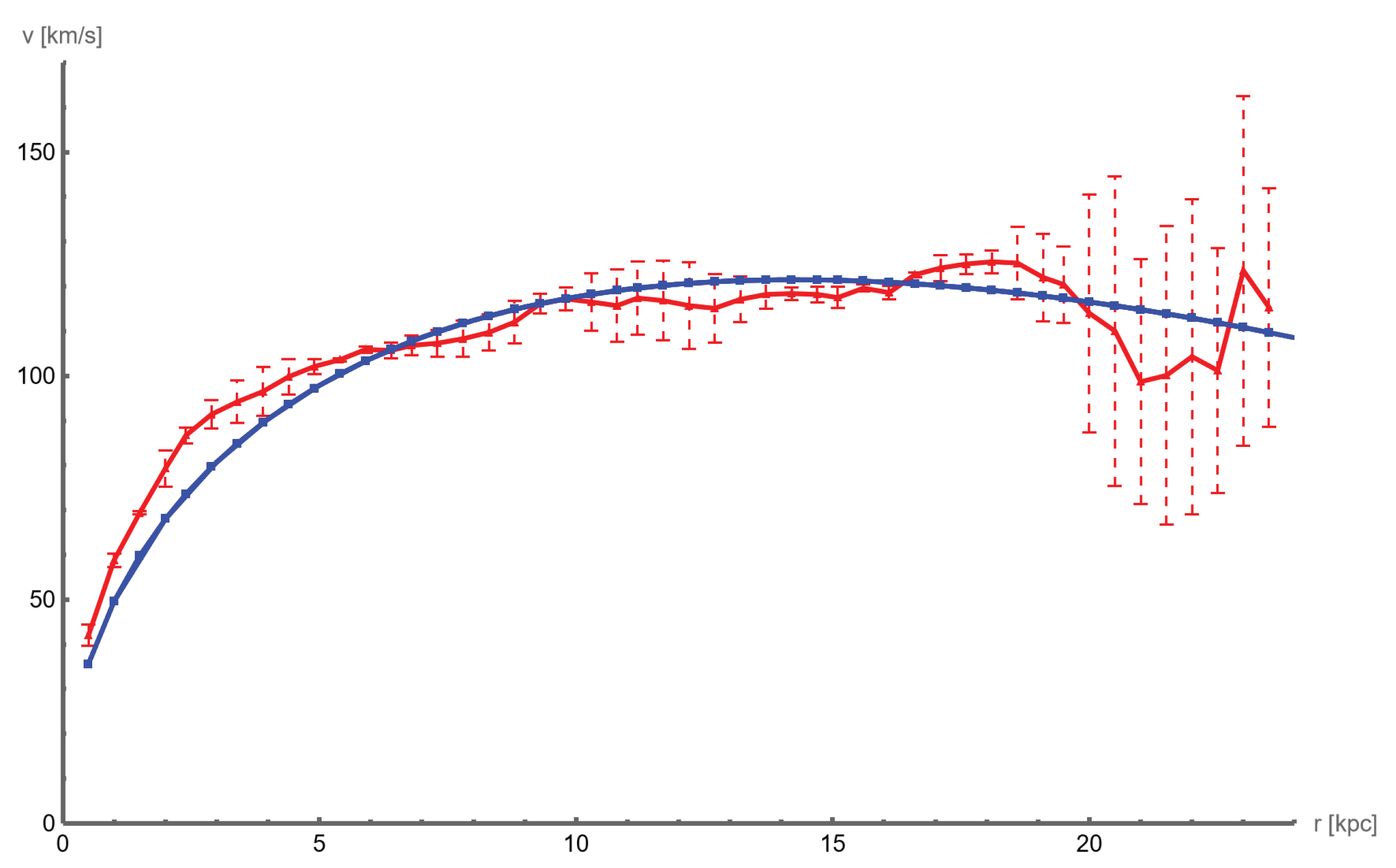
3.3.2. Spiral Galaxy M33 Case
4. Discussion and Concluding Remarks
- In the approximation of the weak gravitational field, a fourth-order linear differential equation for the Schwarzschild-de Sitter metric was obtained (47).
- A particular solution of was found (49) such that it satisfies the necessary condition that it tends to zero when the nonlocality vanishes.
- The obtained theoretical formula for circular velocity (56) was tested on the rotation curves of two spiral galaxies: the Milky Way and M33. The agreement between the calculated and measured circular velocities is good, especially for the Milky Way, see Figure 2 and Figure 3 and the corresponding tables. To our knowledge, this is the first good description of “the Keplerian decline in the Milky Way rotation curve” by some modified gravity model.
Author Contributions
Funding
Acknowledgments
Conflicts of Interest
References
- Wald, R.M. General Relativity; University of Chicago Press: Chicago, IL, USA, 1984. [Google Scholar]
- Ellis, G.F.R. 100 years of general relativity. In General Relativity and Gravitation: A Centennial Perspective; Cambridge University Press: Cambridge, UK, 2015; pp. 10–19. [Google Scholar]
- Robson, B.A. Introductory chapter: Standard Model of Cosmology. In Redefining Standard Model Cosmology; 2019; pp. 1–4. [Google Scholar] [CrossRef]
- Oks, E. Brief review of recent advances in understanding dark matter and dark energy. New Ast. Rev. 2021, 93, 101632. [Google Scholar] [CrossRef]
- Novello, M.; Bergliaffa, S.E.P. Bouncing cosmologies. Phys. Rep. 2008, 463, 127–213. [Google Scholar] [CrossRef]
- Stelle, K.S. Renormalization of higher derivative quantum gravity. Phys. Rev. D 1977, 16, 953. [Google Scholar] [CrossRef]
- Clifton, T.; Ferreira, P.G.; Padilla, A.; Skordis, C. Modified gravity and cosmology. Phys. Rep. 2012, 513, 1–189. [Google Scholar] [CrossRef]
- Nojiri, S.; Odintsov, S.D. Unified cosmic history in modified gravity: from F(R) theory to Lorentz non-invariant models. Phys. Rep. 2011, 505, 59–144. [Google Scholar] [CrossRef]
- Nojiri, S.; Odintsov, S.D.; Oikonomou, V.K. Modified gravity theories on a nutshell: Inflation, bounce and late-time evolution. Phys. Rep. 2017, 692, 1–104. [Google Scholar] [CrossRef]
- Dimitrijevic, I.; Dragovich, B.; Grujic, J.; Rakic, Z. On modified gravity. Springer Proc. Math. Stat. 2013, 36, 251–259. [Google Scholar]
- Sotiriou, T.P.; Faraoni, V. f(R) theories of gravity. Rev. Mod. Phys. 2010, 82, 451–497. [Google Scholar] [CrossRef]
- Capozziello, S.; Bajardi, F. Nonlocal gravity cosmology: An overview. Int. J. Mod. Phys. D 2022, 2022 31, 2230009. [Google Scholar] [CrossRef]
- Dragovich, B. On Nonlocal modified gravity and cosmology. Springer Proc. Math. Stat. 2014, 111, 251–262. [Google Scholar]
- Biswas, T.; Koivisto, T.; Mazumdar, A. Towards a resolution of the cosmological singularity in non-local higher derivative theories of gravity. J. Cosmol. Astropart. Phys. 2010, 1011, 008. [Google Scholar] [CrossRef]
- Biswas, T.; Gerwick, E.; Koivisto, T.; Mazumdar, A. Towards singularity and ghost free theories of gravity. Phys. Rev. Lett. 2012, 108, 031–101. [Google Scholar] [CrossRef] [PubMed]
- Biswas, T.; Koshelev, A.S.; Mazumdar, A.; Vernov, S.Y. Stable bounce and inflation in non-local higher derivative cosmology. J. Cosmol. Astropart. Phys. 2012, 08, 024. [Google Scholar] [CrossRef]
- Biswas, T.; Conroy, A.; Koshelev, A.S.; Mazumdar, A. Generalized gost-free quadratic curvature gravity. Class. Quantum Grav. 2014, 31, 159501. [Google Scholar] [CrossRef]
- Biswas, T.; Koshelev, A.S.; Mazumdar, A. Consistent higher derivative gravitational theories with stable de Sitter and Anti-de Sitter backgrounds. Phys. Rev. 2017, D 95, 043533. [Google Scholar] [CrossRef]
- Dimitrijevic, I.; Dragovich, B.; Koshelev, A.S.; Rakic, Z.; Stankovic, J. Cosmological solutions of a nonlocal square root gravity. Phys. Lett. B 2019, 797, 134848. [Google Scholar] [CrossRef]
- Kol’ar, I.; Torralba, F.J.M.; Mazumdar, A. New non-singular cosmological solution of non-local gravity. Phys. Rev. D 2022, 105, 044045. [Google Scholar] [CrossRef]
- Koshelev, A.S.; Kumar, K.S.; Starobinsky, A.A. Analytic infinite derivative gravity, R2-like inflation, quantum gravity and CMB. Int. J. Mod. Phys. D 2020, 29, 2043018. [Google Scholar] [CrossRef]
- Modesto, L.; Rachwal, L. Super-renormalizable and finite gravitational theories. Nucl. Phys. B 2014, 889, 228. [Google Scholar] [CrossRef]
- Dimitrijevic, I.; Dragovich, B.; Grujic, J.; Koshelev, A. S.; Rakic, Z. Cosmology of non-local f(R) gravity. Filomat 2019, 33, 1163–1178. [Google Scholar] [CrossRef]
- Dimitrijevic, I.; Dragovich, B.; Koshelev, A.S.; Rakic, Z.; Stankovic, J. Some cosmological solutions of a new nonlocal gravity model. Symmetry 2020, 12, 917. [Google Scholar] [CrossRef]
- Dimitrijevic, I.; Dragovich, B.; Rakic, Z.; Stankovic, J. New cosmological solutions of a nonlocal gravity model. Symmetry 2021, 1, 0. [Google Scholar] [CrossRef]
- Dimitrijevic, I.; Dragovich, B.; Stankovic, J.; Koshelev, A. S.; Rakic, Z. On nonlocal modified gravity and its cosmological solutions. Springer Proc. Math. Stat. 2016, 191, 35–51. [Google Scholar]
- Deser, S.; Woodard, R. Nonlocal cosmology. Phys. Rev. Lett. 2007, 99, 111–301. [Google Scholar] [CrossRef] [PubMed]
- Woodard, R.P. Nonlocal models of cosmic acceleration. Found. Phys. 2014, 44, 213–233. [Google Scholar] [CrossRef]
- Belgacem, E.; Dirian, Y.; Foffa, S.; Maggiore, M. Nonlocal gravity. Conceptual aspects and cosmological predictions. J. Cosmol. Astropart. Phys. 2018, 2018, 002. [Google Scholar] [CrossRef]
- Dimitrijevic, I.; Dragovich, B.; Rakic, Z.; Stankovic, J. Nonlocal de Sitter gravity and its exact cosmological solutions. JHEP 2022, 2022, 054–12. [Google Scholar] [CrossRef]
- Dragovich, B.; Khrennikov, A.Y.; Kozyrev, S.V.; Volovich, I.V.; Zelenov, E.I. p-Adic mathematical physics: the first 30 years. p-Adic Num. Ultrametr. Anal. Appl. 2017, 9, 87–121. [Google Scholar] [CrossRef]
- Dimitrijevic, I.; Dragovich, B.; Rakic, Z.; Stankovic, J. On the Schwarzschild-de Sitter metric of nonlocal de Sitter gravity. Filomat 2023, 37, 25–8641. [Google Scholar] [CrossRef]
- Dimitrijevic, I.; Dragovich, B.; Rakic, Z.; Stankovic, J. Variations of infinite derivative modified gravity. Springer Proc. Math. Stat. 2018, 263, 91–111. [Google Scholar]
- Corbelli1, E.; Salucci, P. The extended rotation curve and the dark matter halo of M33. Mon. Not. R. Astron. Soc. 2000, 311, 441–447. [Google Scholar] [CrossRef]
- Bottema, R.; Pestaña, J.L.G. The distribution of dark and luminous matter inferred from extended rotation curves. MNRAS 2015, 448, 2566–2593. [Google Scholar] [CrossRef]
- Genzel, R. et al. Strongly baryon-dominated disk galaxies at the peak of galaxy formation ten billion years ago. Nature 2017, 543, 397–401. [Google Scholar] [CrossRef]
- Banik, I.; Thies, I.; Candlish, G.; Famaey, B.; Ibata, R.; Kroupa, P. The global stability of M33 in MOND. ApJ 2020, 2020 905, 135. [Google Scholar] [CrossRef]
- Dai, D.-C.; Glenn Starkman, G.; Stojkovic, D. Milky Way and M31 rotation curves: ΛCDM versus MOND. Phys. Rev. D 2022, 105, 104067. [Google Scholar] [CrossRef]
- D’Agostino, R.; Jusufi, K.; Capozziello, S. Testing Yukawa cosmology at the Milky Way and M31 galactic scales. arXiv 2024, arXiv:2404.01846. [Google Scholar] [CrossRef]
- Jiao, Y.; Hammer, F.; Wang, H.; Wang, J.; Amram, P.; Chemin, L.; Yang, Y. Detection of the Keplerian decline in the Milky Way rotation curve. A&A 2023, 678, A208. [Google Scholar]
- Kam, S.Z.; Carignan, C.; Chemin, L.; Foster, T.; Elson, E.; Jarrett, T.H. HI kinematics and mass distribution of Messier 33. AJ 2017, 154, 41. [Google Scholar] [CrossRef]
- Granados, A.; Torres, D.; Castañeda, L.; Henao, O.L.-J.; Vanegas, S. GalRotpy: an educational tool to understand and parametrize the rotation curve and gravitational potential of disk-like galaxies. New Astr. 2021, 82, 101456. [Google Scholar] [CrossRef]



| [kpc] | [km/s] | [km/s] | [km/s] | relative error [%] |
|---|---|---|---|---|
| 9.5 | 221.75 | 3.17 | 217.36 | 1.98 |
| 10.5 | 223.32 | 3.02 | 220.19 | 1.40 |
| 11.5 | 220.72 | 3.47 | 221.93 | 0.55 |
| 12.5 | 222.92 | 3.19 | 222.72 | 0.09 |
| 13.5 | 224.16 | 3.48 | 222.66 | 0.67 |
| 14.5 | 221.60 | 4.20 | 221.85 | 0.11 |
| 15.5 | 218.79 | 4.75 | 220.37 | 0.72 |
| 16.5 | 216.38 | 4.96 | 218.28 | 0.88 |
| 17.5 | 213.48 | 6.13 | 215.63 | 1.01 |
| 18.5 | 209.17 | 4.42 | 212.47 | 1.58 |
| 19.5 | 206.25 | 4.63 | 208.83 | 1.25 |
| 20.5 | 202.54 | 4.40 | 204.77 | 1.10 |
| 21.5 | 197.56 | 4.62 | 200.29 | 1.38 |
| 22.5 | 197.00 | 3.81 | 195.42 | 0.80 |
| 23.5 | 191.62 | 12.95 | 190.17 | 0.75 |
| 24.5 | 187.12 | 8.06 | 184.57 | 1.36 |
| 25.5 | 181.44 | 19.58 | 178.62 | 1.55 |
| 26.5 | 175.68 | 24.68 | 172.32 | 1.91 |
| [kpc] | [km/s] | [km/s] | [km/s] | relative error [%] | [kpc] | [km/s] | [km/s] | [km/s] | relative error [%] |
|---|---|---|---|---|---|---|---|---|---|
| 0.5 | 42.0 | 2.4 | 35.62 | 15.18 | 12.2 | 115.7 | 9.6 | 120.69 | 4.31 |
| 1.0 | 58.8 | 1.5 | 49.61 | 15.63 | 12.7 | 115.1 | 7.7 | 121.05 | 5.17 |
| 1.5 | 69.4 | 0.4 | 59.83 | 13.79 | 13.2 | 117.1 | 5.1 | 121.30 | 3.58 |
| 2.0 | 79.3 | 4.0 | 68.02 | 14.22 | 13.7 | 118.2 | 3.2 | 121.45 | 2.75 |
| 2.4 | 86.7 | 1.8 | 73.59 | 15.12 | 14.2 | 118.4 | 1.4 | 121.50 | 2.62 |
| 2.9 | 91.4 | 3.1 | 79.64 | 12.86 | 14.7 | 118.2 | 1.8 | 121.47 | 2.76 |
| 3.4 | 94.2 | 4.8 | 84.90 | 9.88 | 15.1 | 117.5 | 2.4 | 121.38 | 3.30 |
| 3.9 | 96.5 | 5.5 | 89.51 | 7.25 | 15.6 | 119.6 | 0.8 | 121.19 | 1.33 |
| 4.4 | 99.8 | 3.9 | 93.58 | 6.23 | 16.1 | 118.6 | 1.5 | 120.93 | 1.96 |
| 4.9 | 102.1 | 1.7 | 97.21 | 4.80 | 16.6 | 122.6 | 0.5 | 120.59 | 1.64 |
| 5.4 | 103.6 | 0.4 | 100.44 | 3.05 | 17.1 | 124.1 | 2.9 | 120.17 | 3.16 |
| 5.9 | 105.9 | 0.7 | 103.32 | 2.44 | 17.6 | 125.0 | 2.2 | 119.69 | 4.24 |
| 6.4 | 105.7 | 1.7 | 105.90 | 0.19 | 18.1 | 125.5 | 2.5 | 119.15 | 5.06 |
| 6.8 | 106.8 | 2.2 | 107.76 | 0.90 | 18.6 | 125.2 | 8.1 | 118.54 | 5.32 |
| 7.3 | 107.3 | 3.0 | 109.86 | 2.39 | 19.1 | 122.0 | 9.8 | 117.87 | 3.38 |
| 7.8 | 108.3 | 4.0 | 111.73 | 3.17 | 19.5 | 120.4 | 8.5 | 117.29 | 2.58 |
| 8.3 | 109.7 | 4.0 | 113.34 | 3.37 | 20.0 | 114.0 | 26.6 | 116.52 | 2.21 |
| 8.8 | 112.0 | 4.8 | 114.86 | 2.55 | 20.5 | 110.0 | 34.6 | 115.70 | 5.18 |
| 9.3 | 116.1 | 2.2 | 116.15 | 0.04 | 21.0 | 98.7 | 27.4 | 114.82 | 16.33 |
| 9.8 | 117.2 | 2.5 | 117.27 | 0.06 | 21.5 | 100.1 | 33.4 | 113.89 | 13.77 |
| 10.3 | 116.5 | 6.5 | 118.24 | 1.49 | 22.0 | 104.3 | 35.2 | 112.91 | 8.25 |
| 10.8 | 115.7 | 8.1 | 119.07 | 2.91 | 22.5 | 101.2 | 27.4 | 111.88 | 10.56 |
| 11.2 | 117.4 | 8.2 | 119.63 | 1.90 | 23.0 | 123.5 | 39.1 | 110.81 | 10.27 |
| 11.7 | 116.8 | 8.9 | 120.22 | 2.93 | 23.5 | 115.3 | 26.7 | 109.69 | 4.86 |
Disclaimer/Publisher’s Note: The statements, opinions and data contained in all publications are solely those of the individual author(s) and contributor(s) and not of MDPI and/or the editor(s). MDPI and/or the editor(s) disclaim responsibility for any injury to people or property resulting from any ideas, methods, instructions or products referred to in the content. |
© 2024 by the authors. Licensee MDPI, Basel, Switzerland. This article is an open access article distributed under the terms and conditions of the Creative Commons Attribution (CC BY) license (http://creativecommons.org/licenses/by/4.0/).
