Submitted:
04 November 2023
Posted:
07 November 2023
You are already at the latest version
Abstract

Keywords:
1. Introduction
2. Materials and Methods
2.1. Reagents
2.2. Patients and cell culture
2.3. Immunoblotting
2.4. Real-time quantitative PCR (qPCR)
2.5. Active RhoA assay
2.6. Immunofluorescence microscopy
2.7. Immunofluorescence staining of cytoskeletal F-actin
2.8. Bioenergetics and Oxidative Stress Analysis
2.9. Mitotracker staining. Analysis of Mitochondrial Network
2.10. Measurement of intracellular reactive oxygen species (ROS) generation
2.11. Statistics
3. Results
3.1. NM fibroblasts present alterations in actin alpha1 (ACTA1) and nebulin (NEB) expression levels.
3.2. NM patient-derived fibroblasts show defects in actin filament polymerization.
3.3. RhoA/ROCK pathway is overactivated in NM fibroblasts
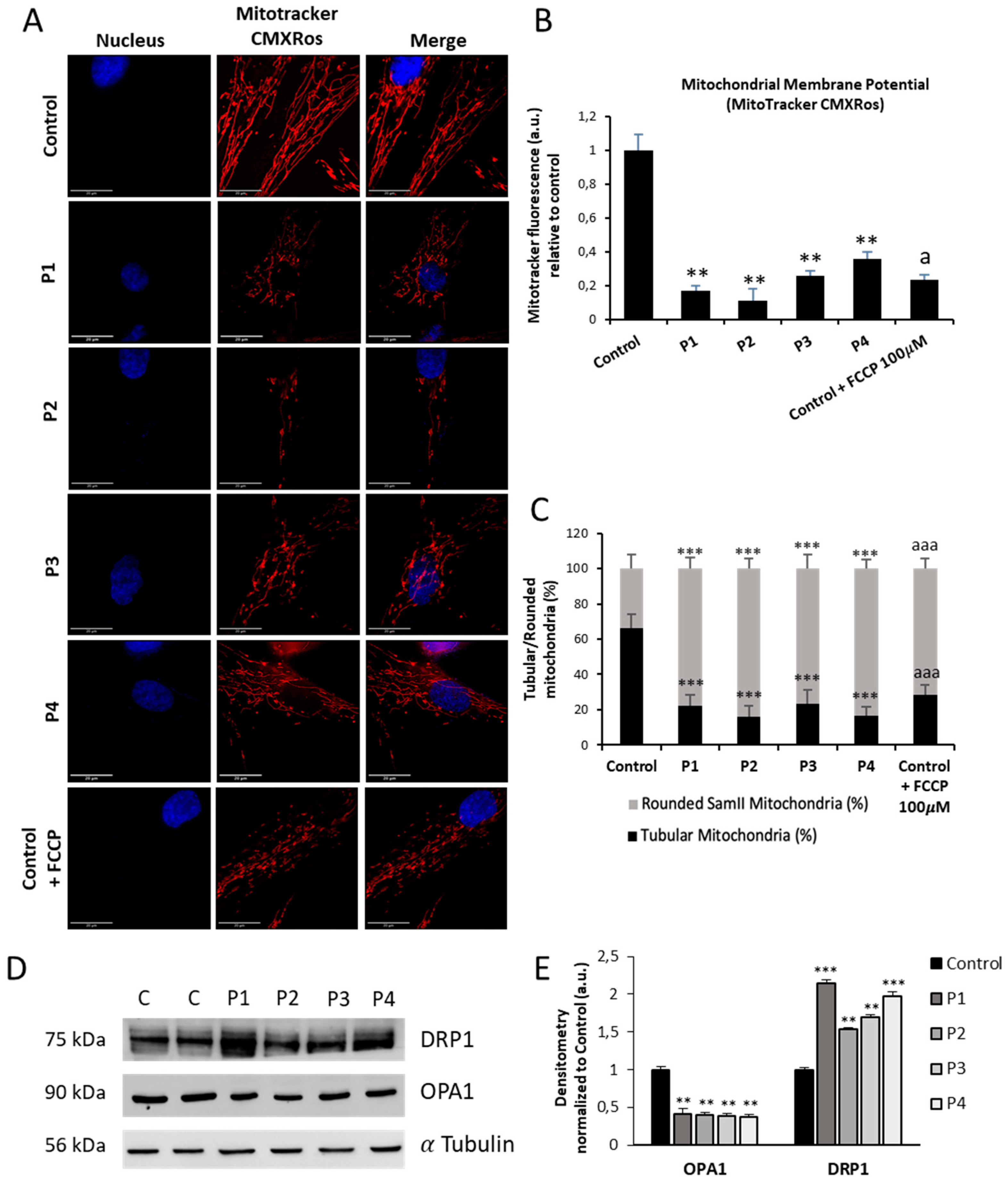
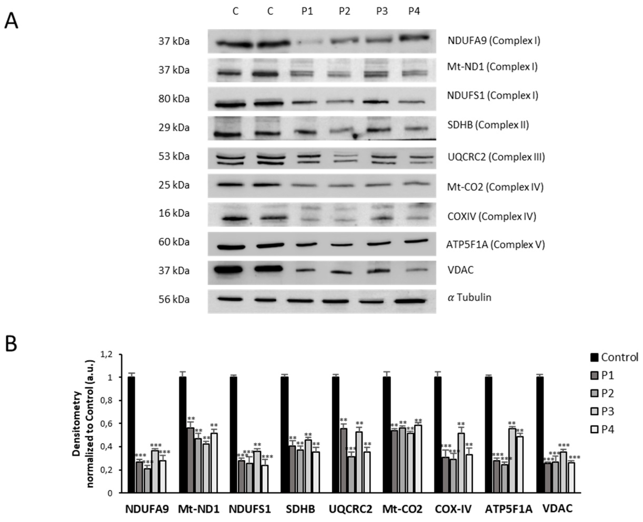
3.4. NM fibroblasts display alterations in mitochondrial bioenergetics and network morphology.
3.5. NM patient- derived fibroblast present increased ROS and alterations in antioxidant enzymes expression levels
3.6. Supplementation with linoleic (LA) acid and L-carnitine (LCAR) restores actin polymerization.
3.7. Supplementation with LA and LCAR improves mitochondrial bioenergetics.
3.8. Supplementation with LA and LCAR corrects RhoA/ROCK pathway overactivation.
4. Discussion
5. Conclusions
Supplementary Materials
Author Contributions
Funding
Institutional Review Board Statement
Informed Consent Statement
Data Availability Statement
Acknowledgments
Conflicts of Interest
References
- North KN, Wang CH, Clarke N, Jungbluth H, Vainzof M, Dowling JJ, Amburgey K, Quijano-Roy S, Beggs AH, Sewry C, Laing NG, Bonnemann CG, International Standard of Care Committee for Congenital M (2014) Approach to the diagnosis of congenital myopathies. Neuromuscular disorders: NMD 24 (2):97-116. [CrossRef]
- Shy GM, Engel WK, Somers JE, Wanko T (1963) Nemaline Myopathy. A New Congenital Myopathy. Brain: a journal of neurology 86:793-810.
- Sanoudou D, Beggs AH (2001) Clinical and genetic heterogeneity in nemaline myopathy--a disease of skeletal muscle thin filaments. Trends in molecular medicine 7 (8):362-368. [CrossRef]
- Wallgren-Pettersson C, Beggs AH, Laing NG (1998) 51st ENMC International Workshop: Nemaline Myopathy. 13-15 June 1997, Naarden, The Netherlands. Neuromuscular disorders: NMD 8 (1):53-56.
- Ryan MM, Schnell C, Strickland CD, Shield LK, Morgan G, Iannaccone ST, Laing NG, Beggs AH, North KN (2001) Nemaline myopathy: a clinical study of 143 cases. Annals of neurology 50 (3):312-320.
- Gatayama R, Ueno K, Nakamura H, Yanagi S, Ueda H, Yamagishi H, Yasui S (2013) Nemaline myopathy with dilated cardiomyopathy in childhood. Pediatrics 131 (6):e1986-1990. [CrossRef]
- Ogasawara M, Nishino I (2023) A review of major causative genes in congenital myopathies. Journal of human genetics 68 (3):215-225. [CrossRef]
- Romero NB, Sandaradura SA, Clarke NF (2013) Recent advances in nemaline myopathy. Current opinion in neurology 26 (5):519-526. [CrossRef]
- Pappas CT, Bliss KT, Zieseniss A, Gregorio CC (2011) The Nebulin family: an actin support group. Trends Cell Biol 21 (1):29-37. [CrossRef]
- Laing NG, Dye DE, Wallgren-Pettersson C, Richard G, Monnier N, Lillis S, Winder TL, Lochmuller H, Graziano C, Mitrani-Rosenbaum S, Twomey D, Sparrow JC, Beggs AH, Nowak KJ (2009) Mutations and polymorphisms of the skeletal muscle alpha-actin gene (ACTA1). Human mutation 30 (9):1267-1277. [CrossRef]
- Costa CF, Rommelaere H, Waterschoot D, Sethi KK, Nowak KJ, Laing NG, Ampe C, Machesky LM (2004) Myopathy mutations in alpha-skeletal-muscle actin cause a range of molecular defects. Journal of cell science 117 (Pt 15):3367-3377. [CrossRef]
- Ross JA, Levy Y, Ripolone M, Kolb JS, Turmaine M, Holt M, Lindqvist J, Claeys KG, Weis J, Monforte M, Tasca G, Moggio M, Figeac N, Zammit PS, Jungbluth H, Fiorillo C, Vissing J, Witting N, Granzier H, Zanoteli E, Hardeman EC, Wallgren-Pettersson C, Ochala J (2019) Impairments in contractility and cytoskeletal organisation cause nuclear defects in nemaline myopathy. Acta neuropathologica 138 (3):477-495. [CrossRef]
- Pula S, Urankar K, Norman A, Pierre G, Langton-Hewer S, Selby V, Mason F, Vijayakumar K, McFarland R, Taylor RW, Majumdar A (2020) A novel de novo ACTA1 variant in a patient with nemaline myopathy and mitochondrial Complex I deficiency. Neuromuscular disorders: NMD 30 (2):159-164. [CrossRef]
- Lamont PJ, Thorburn DR, Fabian V, Vajsar J, Hawkins C, Saada Reisch A, Durling H, Laing NG, Nevo Y (2004) Nemaline rods and complex I deficiency in three infants with hypotonia, motor delay and failure to thrive. Neuropediatrics 35 (5):302-306. [CrossRef]
- Vandebrouck A, Domazetovska A, Mokbel N, Cooper ST, Ilkovski B, North KN (2010) In vitro analysis of rod composition and actin dynamics in inherited myopathies. Journal of neuropathology and experimental neurology 69 (5):429-441. [CrossRef]
- Illescas M, Penas A, Arenas J, Martin MA, Ugalde C (2021) Regulation of Mitochondrial Function by the Actin Cytoskeleton. Front Cell Dev Biol 9:795838. [CrossRef]
- Moore AS, Wong YC, Simpson CL, Holzbaur EL (2016) Dynamic actin cycling through mitochondrial subpopulations locally regulates the fission-fusion balance within mitochondrial networks. Nature communications 7:12886. [CrossRef]
- Tilokani L, Nagashima S, Paupe V, Prudent J (2018) Mitochondrial dynamics: overview of molecular mechanisms. Essays Biochem 62 (3):341-360. [CrossRef]
- Kast DJ, Dominguez R (2017) The Cytoskeleton-Autophagy Connection. Curr Biol 27 (8):R318-R326. [CrossRef]
- Fernie AR, Zhang Y, Sampathkumar A (2020) Cytoskeleton Architecture Regulates Glycolysis Coupling Cellular Metabolism to Mechanical Cues. Trends Biochem Sci 45 (8):637-638. [CrossRef]
- Sewry CA, Laitila JM, Wallgren-Pettersson C (2019) Nemaline myopathies: a current view. Journal of muscle research and cell motility 40 (2):111-126. [CrossRef]
- Marston S, Memo M, Messer A, Papadaki M, Nowak K, McNamara E, Ong R, El-Mezgueldi M, Li X, Lehman W (2013) Mutations in repeating structural motifs of tropomyosin cause gain of function in skeletal muscle myopathy patients. Human molecular genetics 22 (24):4978-4987. [CrossRef]
- Ilkovski B, Nowak KJ, Domazetovska A, Maxwell AL, Clement S, Davies KE, Laing NG, North KN, Cooper ST (2004) Evidence for a dominant-negative effect in ACTA1 nemaline myopathy caused by abnormal folding, aggregation and altered polymerization of mutant actin isoforms. Human molecular genetics 13 (16):1727-1743. [CrossRef]
- Vandamme D, Lambert E, Waterschoot D, Tondeleir D, Vandekerckhove J, Machesky LM, Constantin B, Rommelaere H, Ampe C (2009) Phenotypes induced by NM causing alpha-skeletal muscle actin mutants in fibroblasts, Sol 8 myoblasts and myotubes. BMC Res Notes 2:40. [CrossRef]
- Clayton JS, Scriba CK, Romero NB, Malfatti E, Saker S, Larmonier T, Nowak KJ, Ravenscroft G, Laing NG, Taylor RL (2021) Generation of two isogenic induced pluripotent stem cell lines from a 4-month-old severe nemaline myopathy patient with a heterozygous dominant c.553C > A (p.Arg183Ser) variant in the ACTA1 gene. Stem Cell Res 53:102273. [CrossRef]
- Villalon-Garcia I, Alvarez-Cordoba M, Suarez-Rivero JM, Povea-Cabello S, Talaveron-Rey M, Suarez-Carrillo A, Munuera-Cabeza M, Sanchez-Alcazar JA (2020) Precision Medicine in Rare Diseases. Diseases 8 (4). [CrossRef]
- Katoh K, Kano Y, Amano M, Kaibuchi K, Fujiwara K (2001) Stress fiber organization regulated by MLCK and Rho-kinase in cultured human fibroblasts. American journal of physiology Cell physiology 280 (6):C1669-1679. [CrossRef]
- Ridley AJ (2006) Rho GTPases and actin dynamics in membrane protrusions and vesicle trafficking. Trends Cell Biol 16 (10):522-529. [CrossRef]
- Tang DD, Gerlach BD (2017) The roles and regulation of the actin cytoskeleton, intermediate filaments and microtubules in smooth muscle cell migration. Respir Res 18 (1):54. [CrossRef]
- Venkatesh K, Mathew A, Koushika SP (2020) Role of actin in organelle trafficking in neurons. Cytoskeleton (Hoboken) 77 (3-4):97-109. [CrossRef]
- Szent-Gyorgyi AG (2004) The early history of the biochemistry of muscle contraction. J Gen Physiol 123 (6):631-641. [CrossRef]
- Dominguez R, Holmes KC (2011) Actin structure and function. Annu Rev Biophys 40:169-186. [CrossRef]
- Vandekerckhove J, Weber K (1978) At least six different actins are expressed in a higher mammal: an analysis based on the amino acid sequence of the amino-terminal tryptic peptide. Journal of molecular biology 126 (4):783-802. [CrossRef]
- Hightower RC, Meagher RB (1986) The molecular evolution of actin. Genetics 114 (1):315-332. [CrossRef]
- Gunning P, Ponte P, Kedes L, Eddy R, Shows T (1984) Chromosomal location of the co-expressed human skeletal and cardiac actin genes. Proceedings of the National Academy of Sciences of the United States of America 81 (6):1813-1817. [CrossRef]
- Malek N, Michrowska A, Mazurkiewicz E, Mrowczynska E, Mackiewicz P, Mazur AJ (2021) The origin of the expressed retrotransposed gene ACTBL2 and its influence on human melanoma cells' motility and focal adhesion formation. Scientific reports 11 (1):3329. [CrossRef]
- Ampe C, Van Troys M (2017) Mammalian Actins: Isoform-Specific Functions and Diseases. Handb Exp Pharmacol 235:1-37. [CrossRef]
- Labeit S, Ottenheijm CA, Granzier H (2011) Nebulin, a major player in muscle health and disease. FASEB journal: official publication of the Federation of American Societies for Experimental Biology 25 (3):822-829. [CrossRef]
- Ni HM, Williams JA, Ding WX (2015) Mitochondrial dynamics and mitochondrial quality control. Redox Biol 4:6-13. [CrossRef]
- van der Bliek AM, Sedensky MM, Morgan PG (2017) Cell Biology of the Mitochondrion. Genetics 207 (3):843-871. [CrossRef]
- Anderson AJ, Jackson TD, Stroud DA, Stojanovski D (2019) Mitochondria-hubs for regulating cellular biochemistry: emerging concepts and networks. Open Biol 9 (8):190126. [CrossRef]
- Chang CR, Blackstone C (2010) Dynamic regulation of mitochondrial fission through modification of the dynamin-related protein Drp1. Ann N Y Acad Sci 1201:34-39. [CrossRef]
- Wai T, Langer T (2016) Mitochondrial Dynamics and Metabolic Regulation. Trends Endocrinol Metab 27 (2):105-117. [CrossRef]
- Onishi M, Okamoto K (2021) Mitochondrial clearance: mechanisms and roles in cellular fitness. FEBS letters 595 (8):1239-1263. [CrossRef]
- Choubey V, Zeb A, Kaasik A (2021) Molecular Mechanisms and Regulation of Mammalian Mitophagy. Cells 11 (1). [CrossRef]
- Onishi M, Yamano K, Sato M, Matsuda N, Okamoto K (2021) Molecular mechanisms and physiological functions of mitophagy. EMBO J 40 (3):e104705. [CrossRef]
- Hood DA, Memme JM, Oliveira AN, Triolo M (2019) Maintenance of Skeletal Muscle Mitochondria in Health, Exercise, and Aging. Annu Rev Physiol 81:19-41. [CrossRef]
- Romanello V, Sandri M (2015) Mitochondrial Quality Control and Muscle Mass Maintenance. Front Physiol 6:422. [CrossRef]
- Baechler BL, Bloemberg D, Quadrilatero J (2019) Mitophagy regulates mitochondrial network signaling, oxidative stress, and apoptosis during myoblast differentiation. Autophagy 15 (9):1606-1619. [CrossRef]
- McMillan EM, Quadrilatero J (2014) Autophagy is required and protects against apoptosis during myoblast differentiation. The Biochemical journal 462 (2):267-277. [CrossRef]
- Sin J, Andres AM, Taylor DJ, Weston T, Hiraumi Y, Stotland A, Kim BJ, Huang C, Doran KS, Gottlieb RA (2016) Mitophagy is required for mitochondrial biogenesis and myogenic differentiation of C2C12 myoblasts. Autophagy 12 (2):369-380. [CrossRef]
- Moore AS, Holzbaur ELF (2018) Mitochondrial-cytoskeletal interactions: dynamic associations that facilitate network function and remodeling. Curr Opin Physiol 3:94-100. [CrossRef]
- Leung MR, Zenezini Chiozzi R, Roelofs MC, Hevler JF, Ravi RT, Maitan P, Zhang M, Henning H, Bromfield EG, Howes SC, Gadella BM, Heck AJR, Zeev-Ben-Mordehai T (2021) In-cell structures of conserved supramolecular protein arrays at the mitochondria-cytoskeleton interface in mammalian sperm. Proceedings of the National Academy of Sciences of the United States of America 118 (45). [CrossRef]
- Solomon T, Rajendran M, Rostovtseva T, Hool L (2022) How cytoskeletal proteins regulate mitochondrial energetics in cell physiology and diseases. Philos Trans R Soc Lond B Biol Sci 377 (1864):20210324. [CrossRef]
- Smirnova E, Griparic L, Shurland DL, van der Bliek AM (2001) Dynamin-related protein Drp1 is required for mitochondrial division in mammalian cells. Molecular biology of the cell 12 (8):2245-2256. [CrossRef]
- Lee JE, Westrate LM, Wu H, Page C, Voeltz GK (2016) Multiple dynamin family members collaborate to drive mitochondrial division. Nature 540 (7631):139-143. [CrossRef]
- Korobova F, Ramabhadran V, Higgs HN (2013) An actin-dependent step in mitochondrial fission mediated by the ER-associated formin INF2. Science 339 (6118):464-467. [CrossRef]
- Manor U, Bartholomew S, Golani G, Christenson E, Kozlov M, Higgs H, Spudich J, Lippincott-Schwartz J (2015) A mitochondria-anchored isoform of the actin-nucleating spire protein regulates mitochondrial division. Elife 4. [CrossRef]
- Ji WK, Hatch AL, Merrill RA, Strack S, Higgs HN (2015) Actin filaments target the oligomeric maturation of the dynamin GTPase Drp1 to mitochondrial fission sites. Elife 4:e11553. [CrossRef]
- Simon VR, Swayne TC, Pon LA (1995) Actin-dependent mitochondrial motility in mitotic yeast and cell-free systems: identification of a motor activity on the mitochondrial surface. J Cell Biol 130 (2):345-354. [CrossRef]
- Boldogh IR, Yang HC, Nowakowski WD, Karmon SL, Hays LG, Yates JR, 3rd, Pon LA (2001) Arp2/3 complex and actin dynamics are required for actin-based mitochondrial motility in yeast. Proceedings of the National Academy of Sciences of the United States of America 98 (6):3162-3167. [CrossRef]
- Reyes A, He J, Mao CC, Bailey LJ, Di Re M, Sembongi H, Kazak L, Dzionek K, Holmes JB, Cluett TJ, Harbour ME, Fearnley IM, Crouch RJ, Conti MA, Adelstein RS, Walker JE, Holt IJ (2011) Actin and myosin contribute to mammalian mitochondrial DNA maintenance. Nucleic Acids Res 39 (12):5098-5108. [CrossRef]
- Clayton DA (1991) Replication and transcription of vertebrate mitochondrial DNA. Annu Rev Cell Biol 7:453-478. [CrossRef]
- Spelbrink JN (2010) Functional organization of mammalian mitochondrial DNA in nucleoids: history, recent developments, and future challenges. IUBMB Life 62 (1):19-32. [CrossRef]
- Rampelt H, Pfanner N (2016) Coordination of Two Genomes by Mitochondrial Translational Plasticity. Cell 167 (2):308-310. [CrossRef]
- Boldogh IR, Pon LA (2006) Interactions of mitochondria with the actin cytoskeleton. Biochimica et biophysica acta 1763 (5-6):450-462. [CrossRef]
- Lewis SC, Uchiyama LF, Nunnari J (2016) ER-mitochondria contacts couple mtDNA synthesis with mitochondrial division in human cells. Science 353 (6296):aaf5549. [CrossRef]
- Dadsena S, King LE, Garcia-Saez AJ (2021) Apoptosis regulation at the mitochondria membrane level. Biochim Biophys Acta Biomembr 1863 (12):183716. [CrossRef]
- Xie X, Venit T, Drou N, Percipalle P (2018) In Mitochondria ?-Actin Regulates mtDNA Transcription and Is Required for Mitochondrial Quality Control. iScience 3:226-237. [CrossRef]
- Arnold H, Pette D (1968) Binding of glycolytic enzymes to structure proteins of the muscle. European journal of biochemistry 6 (2):163-171. [CrossRef]
- Takahashi K, Miura Y, Ohsawa I, Shirasawa T, Takahashi M (2018) In vitro rejuvenation of brain mitochondria by the inhibition of actin polymerization. Scientific reports 8 (1):15585. [CrossRef]
- Slick RA, Tinklenberg JA, Sutton J, Zhang L, Meng H, Beatka M, Avond MV, Prom MJ, Ott E, Montanaro F, Heisner J, Toro R, Granzier H, Geurts AM, Stowe D, Hill RB, Lawlor MW (2023) Aberrations in Energetic Metabolism and Stress-Related Pathways Contribute to Pathophysiology in the Neb Conditional Knockout Mouse Model of Nemaline Myopathy. The American journal of pathology. [CrossRef]
- Tinklenberg JA, Slick RA, Sutton J, Zhang L, Meng H, Beatka MJ, Avond MV, Prom MJ, Ott E, Montanaro F, Heisner J, Toro R, Hardeman EC, Geurts AM, Stowe D, Hill RB, Lawlor MW (2023) Different Mouse Models of Nemaline Myopathy Harboring Acta1 Mutations Display Differing Abnormalities Related to Mitochondrial Biology. The American journal of pathology. [CrossRef]
- Sandri J, Viala J (1995) Direct Preparation of (Z,Z)-1,4-Dienic Units with a New C6 Homologating Agent: Synthesis of α-Linolenic Acid. Synthesis 1995 (03):271-275. [CrossRef]
- Yuan Q, Xie F, Huang W, Hu M, Yan Q, Chen Z, Zheng Y, Liu L (2022) The review of alpha-linolenic acid: Sources, metabolism, and pharmacology. Phytother Res 36 (1):164-188. [CrossRef]
- Egert S, Baxheinrich A, Lee-Barkey YH, Tschoepe D, Stehle P, Stratmann B, Wahrburg U (2018) Effects of a hypoenergetic diet rich in alpha-linolenic acid on fatty acid composition of serum phospholipids in overweight and obese patients with metabolic syndrome. Nutrition 49:74-80. [CrossRef]
- Lee AY, Lee MH, Lee S, Cho EJ (2017) Alpha-Linolenic Acid from Perilla frutescens var. japonica Oil Protects Abeta-Induced Cognitive Impairment through Regulation of APP Processing and Abeta Degradation. J Agric Food Chem 65 (49):10719-10729. [CrossRef]
- Litwiniuk A, Domanska A, Chmielowska M, Martynska L, Bik W, Kalisz M (2020) The Effects of Alpha-Linolenic Acid on the Secretory Activity of Astrocytes and beta Amyloid-Associated Neurodegeneration in Differentiated SH-SY5Y Cells: Alpha-Linolenic Acid Protects the SH-SY5Y cells against beta Amyloid Toxicity. Oxid Med Cell Longev 2020:8908901. [CrossRef]
- Paradies G, Paradies V, Ruggiero FM, Petrosillo G (2019) Role of Cardiolipin in Mitochondrial Function and Dynamics in Health and Disease: Molecular and Pharmacological Aspects. Cells 8 (7). [CrossRef]
- Kagan VE, Chu CT, Tyurina YY, Cheikhi A, Bayir H (2014) Cardiolipin asymmetry, oxidation and signaling. Chem Phys Lipids 179:64-69. [CrossRef]
- Kagan VE, Tyurina YY, Tyurin VA, Mohammadyani D, Angeli JP, Baranov SV, Klein-Seetharaman J, Friedlander RM, Mallampalli RK, Conrad M, Bayir H (2015) Cardiolipin signaling mechanisms: collapse of asymmetry and oxidation. Antioxid Redox Signal 22 (18):1667-1680. [CrossRef]
- Paradies G, Paradies V, Ruggiero FM, Petrosillo G (2014) Cardiolipin and mitochondrial function in health and disease. Antioxid Redox Signal 20 (12):1925-1953. [CrossRef]
- Jalmar O, Francois-Moutal L, Garcia-Saez AJ, Perry M, Granjon T, Gonzalvez F, Gottlieb E, Ayala-Sanmartin J, Klosgen B, Schwille P, Petit PX (2013) Caspase-8 binding to cardiolipin in giant unilamellar vesicles provides a functional docking platform for bid. PloS one 8 (2):e55250. [CrossRef]
- Petrosillo G, Casanova G, Matera M, Ruggiero FM, Paradies G (2006) Interaction of peroxidized cardiolipin with rat-heart mitochondrial membranes: induction of permeability transition and cytochrome c release. FEBS letters 580 (27):6311-6316. [CrossRef]
- Fajardo VA, McMeekin L, Saint C, LeBlanc PJ (2015) Cardiolipin linoleic acid content and mitochondrial cytochrome c oxidase activity are associated in rat skeletal muscle. Chem Phys Lipids 187:50-55. [CrossRef]
- Bazan S, Mileykovskaya E, Mallampalli VK, Heacock P, Sparagna GC, Dowhan W (2013) Cardiolipin-dependent reconstitution of respiratory supercomplexes from purified Saccharomyces cerevisiae complexes III and IV. The Journal of biological chemistry 288 (1):401-411. [CrossRef]
- Fiedorczuk K, Letts JA, Degliesposti G, Kaszuba K, Skehel M, Sazanov LA (2016) Atomic structure of the entire mammalian mitochondrial complex I. Nature 538 (7625):406-410. [CrossRef]
- Mileykovskaya E, Dowhan W (2014) Cardiolipin-dependent formation of mitochondrial respiratory supercomplexes. Chem Phys Lipids 179:42-48. [CrossRef]
- Schwall CT, Greenwood VL, Alder NN (2012) The stability and activity of respiratory Complex II is cardiolipin-dependent. Biochimica et biophysica acta 1817 (9):1588-1596. [CrossRef]
- Maekawa S, Takada S, Nambu H, Furihata T, Kakutani N, Setoyama D, Ueyanagi Y, Kang D, Sabe H, Kinugawa S (2019) Linoleic acid improves assembly of the CII subunit and CIII2/CIV complex of the mitochondrial oxidative phosphorylation system in heart failure. Cell Commun Signal 17 (1):128. [CrossRef]
- Snoke DB, Mahler CA, Angelotti A, Cole RM, Sparagna GC, Baskin KK, Belury MA (2022) Linoleic Acid-Enriched Diet Increases Mitochondrial Tetralinoleoyl Cardiolipin, OXPHOS Protein Levels, and Uncoupling in Interscapular Brown Adipose Tissue during Diet-Induced Weight Gain. Biology (Basel) 12 (1). [CrossRef]
- Zhang M, Mileykovskaya E, Dowhan W (2002) Gluing the respiratory chain together. Cardiolipin is required for supercomplex formation in the inner mitochondrial membrane. The Journal of biological chemistry 277 (46):43553-43556. [CrossRef]
- Valianpour F, Wanders RJ, Overmars H, Vaz FM, Barth PG, van Gennip AH (2003) Linoleic acid supplementation of Barth syndrome fibroblasts restores cardiolipin levels: implications for treatment. J Lipid Res 44 (3):560-566. [CrossRef]
- Kim Y, Park Y (2015) Conjugated linoleic acid (CLA) stimulates mitochondrial biogenesis signaling by the upregulation of PPARgamma coactivator 1alpha (PGC-1alpha) in C2C12 cells. Lipids 50 (4):329-338. [CrossRef]
- Gonzalez-Reyes C, Marcial-Medina C, Cervantes-Anaya N, Cortes-Reynosa P, Salazar EP (2018) Migration and invasion induced by linoleic acid are mediated through fascin in MDA-MB-231 breast cancer cells. Mol Cell Biochem 443 (1-2):1-10. [CrossRef]
- Desale SE, Chinnathambi S (2021) alpha-Linolenic acid induces clearance of Tau seeds via Actin-remodeling in Microglia. Mol Biomed 2 (1):4. [CrossRef]
- Masner M, Lujea N, Bisbal M, Acosta C, Kunda P (2021) Linoleic and oleic acids enhance cell migration by altering the dynamics of microtubules and the remodeling of the actin cytoskeleton at the leading edge. Scientific reports 11 (1):14984. [CrossRef]
- Jung CH, Lee WJ, Hwang JY, Seol SM, Kim YM, Lee YL, Ahn JH, Park JY (2012) The role of Rho/Rho-kinase pathway in the expression of ICAM-1 by linoleic acid in human aortic endothelial cells. Inflammation 35 (3):1041-1048. [CrossRef]
- Bremer J (1983) Carnitine--metabolism and functions. Physiol Rev 63 (4):1420-1480. [CrossRef]
- Tragni V, Primiano G, Tummolo A, Cafferati Beltrame L, La Piana G, Sgobba MN, Cavalluzzi MM, Paterno G, Gorgoglione R, Volpicella M, Guerra L, Marzulli D, Servidei S, De Grassi A, Petrosillo G, Lentini G, Pierri CL (2022) Personalized Medicine in Mitochondrial Health and Disease: Molecular Basis of Therapeutic Approaches Based on Nutritional Supplements and Their Analogs. Molecules 27 (11). [CrossRef]
- Liufu T, Wang Z (2020) Treatment for mitochondrial diseases. Reviews in the neurosciences. [CrossRef]
- Modanloo M, Shokrzadeh M (2019) Analyzing Mitochondrial Dysfunction, Oxidative Stress, and Apoptosis: Potential Role of L-carnitine. Iranian journal of kidney diseases 13 (2):74-86.
- Cabello A, Martinez-Martin P, Gutierrez-Rivas E, Madero S (1990) Myopathy with nemaline structures associated with HIV infection. Journal of neurology 237 (1):64-65.
- Hsu PJ, Wang HD, Tseng YC, Pan SW, Sampurna BP, Jong YJ, Yuh CH (2021) L-Carnitine ameliorates congenital myopathy in a tropomyosin 3 de novo mutation transgenic zebrafish. J Biomed Sci 28 (1):8. [CrossRef]
- Niedbalska-Tarnowska J, Ochenkowska K, Migocka-Patrzalek M, Dubinska-Magiera M (2022) Assessment of the Preventive Effect of L-carnitine on Post-statin Muscle Damage in a Zebrafish Model. Cells 11 (8). [CrossRef]
- Jang J, Park J, Chang H, Lim K (2016) l-Carnitine supplement reduces skeletal muscle atrophy induced by prolonged hindlimb suspension in rats. Appl Physiol Nutr Metab 41 (12):1240-1247. [CrossRef]
- Gimenes AC, Bravo DM, Napolis LM, Mello MT, Oliveira AS, Neder JA, Nery LE (2015) Effect of L-carnitine on exercise performance in patients with mitochondrial myopathy. Braz J Med Biol Res 48 (4):354-362. [CrossRef]
- Ochi H, Westerfield M (2007) Signaling networks that regulate muscle development: lessons from zebrafish. Dev Growth Differ 49 (1):1-11. [CrossRef]
- Fujiwara I, Vavylonis D, Pollard TD (2007) Polymerization kinetics of ADP- and ADP-Pi-actin determined by fluorescence microscopy. Proceedings of the National Academy of Sciences of the United States of America 104 (21):8827-8832. [CrossRef]
- Pollard TD (1986) Rate constants for the reactions of ATP- and ADP-actin with the ends of actin filaments. J Cell Biol 103 (6 Pt 2):2747-2754. [CrossRef]
- Hallett MA, Dagher PC, Atkinson SJ (2003) Rho GTPases show differential sensitivity to nucleotide triphosphate depletion in a model of ischemic cell injury. American journal of physiology Cell physiology 285 (1):C129-138. [CrossRef]














Disclaimer/Publisher’s Note: The statements, opinions and data contained in all publications are solely those of the individual author(s) and contributor(s) and not of MDPI and/or the editor(s). MDPI and/or the editor(s) disclaim responsibility for any injury to people or property resulting from any ideas, methods, instructions or products referred to in the content. |
© 2023 by the authors. Licensee MDPI, Basel, Switzerland. This article is an open access article distributed under the terms and conditions of the Creative Commons Attribution (CC BY) license (http://creativecommons.org/licenses/by/4.0/).