Preprint
Article

This version is not peer-reviewed.

Multifunctional Biotechnological Lip Moisturizer for Lip Repair and Hydration: Development, in vivo Efficacy Assessment and Sensory Analysis

A peer-reviewed article of this preprint also exists.

Submitted:

11 October 2023

Posted:

16 October 2023

You are already at the latest version

Abstract
The demand for sustainable cosmetics leads to the search for natural and biotechnology ingredients. The present study reports the development of multifunctional lip moisturizer containing levan (LEV) from Bacillus subtilis natto, sophorolipids (SOP) from Starmerella bombicola and Citrus paradisi (OCP) essential oil , using simplex-centroid experimental design. The formulations were evaluated physicochemically, pharmacotechnically and by DPPH assay. The optimized formulation was selected through Response Surface Method and the evaluation of its efficiency in lip hydration was carried out using bioimpedance method and sensory analysis. The formulations showed pH compatible with the lip region and remained stable after centrifuge test and thermal stress in preliminary stability. Spreadability varied between 415.3 and 1217.1 mm2, moisture retention was above 95%, and antioxidant capacity was around 50% for all formulations. The optimized formulation, containing 0.4% LEV and 0.8% SOF, helped to maintain the lip hydration already shown by the participants; 85% of them reported improvement in this aspect. The incorporation of these actives is innovative and helps in the development of future works, through the use of a new non-invasive and low-cost technique, not previously described in other studies, in association with relevant sensory analyzes in the field of cosmetology.
Keywords: 
;  ;  ;  ;  ;  ;  ;  ;  

1. Introduction

Lip histology is well defined, with this region consisting of a tenuous stratum corneum (SC), formed by orthokeratotic cells that renew more quickly than those present in the normal stratum corneum, and the epithelium characterized as a thin tissue, slightly keratinized and with less ceramide content [1]. Due to their prominent location in the facial region, the lips are constantly susceptible to influences from the external environment, such as solar radiation, wind, extreme temperatures and the use of cosmetics and dental treatments [2]. Of the different skin maintenance mechanisms, the hydration state of the SC is the most commonly altered on a daily basis and for an intact barrier to be maintained in the epidermis, an adequate amount of water needs to be present on this surface [3]. Due to the rapid cell renewal of the lip SC, immature corneocytes are exposed to the skin surface, allowing the water present in the lips to transpire more easily, resulting in a dry and rough region [4]. In order to prevent dryness and roughness of the lips, maintaining or increasing SC hydration levels, cosmetic products for lip treatment are an excellent alternative [3].
In recent years, there has been a growing demand for the development of more natural and sustainable cosmetics, mainly through the dissemination of these ideals through social media, which influence consumers’ opinion and purchase of products [5]. In this way, research into natural assets and inputs by the cosmetic industry, which are safe for human use, has been highlighted [6]. Research into bioactive molecules, which present biological properties and renewable characteristics, has been carried out by the cosmetic industry in association with biotechnology, a science that allows the development of new inputs and products, efficiently [7], through fermentative processes or genetic engineering, using microorganisms and enzymes, which can help in the evaluation of these components in the skin [8].
Examples of biotechnological molecules used in cosmetic formulations correspond to polysaccharides and derived lipids, such as levan (LEV) and sophorolipids (SOP) [9]. LEV corresponds to a fructose exopolysaccharide (EPS), formed through glycosidic bonds of the β(2→6) type [10], which can be obtained by fermentative processes from a variety of microorganisms, such as Bacillus subtilis natto. This EPS has several bioactive properties of cosmetic interest, such as moisturizing, antioxidant and filler effects [11]. SOPs correspond to biosurfactants, which consist of disaccharide sophoroses (2′-O-β-D-glucopyranosyl-1-β-D-glucopyranose) linked by glycosidic bonds to a fatty acid chain [12], which are obtained from non-pathogenic fungal strains such as Starmerella bombicola. These have moisturizing, antioxidant and antimicrobial properties, which have high applicability in the cosmetic industry [12,13,14,15,16].
The use of essential oils (EO) by the cosmetic industry has stood out [17], both due to their aroma and the various bioactive and pharmacological properties they present [18]. Citrus paradisi (grapefruit) essential oil (OCP), which is recognized as GRAS (Generally Recognized as Safe by the FDA—Food and Drug Administration), has several bioactive properties, such as antimicrobial, which can be applied in the development of cosmetic products [19].
The quality of a cosmetic product involves its effectiveness and safety of use, the stability of the formula and the sensorial aspect. In order to evaluate formulation effects, the biophysical study of the skin has been widely used, as it allows the application of methods that evaluate skin characteristics in vivo through non-invasive, fast and safe techniques [20], such as hydration and the oiliness. In addition to proving the clinical efficacy presented by cosmetic products, it is essential that the formulation presents a good sensorial, which implies the well-being of the consumer, the acceptance of the product and its long-term use [21], with sensorial analysis a useful and relevant tool, which guarantees the quality of products developed considering consumer expectations and the benefits highlighted [22].
Based on the information presented, the main objective of this work was to develop a multifunctional lip moisturizer as a new biotechnological cosmetic, containing LEV from Bacillus subtilis natto, SOP from Starmerella bombicola and OCP as active ingredients, in addition to evaluating the clinical efficacy of the formulation against the parameters of hydration and lip oiliness, through a non-invasive technique, as well as evaluating sensory aspects of this, such as intensity of attributes, acceptance and purchase intention, being an innovative work, which adds knowledge in the field of cosmetology.

2. Materials and Methods

2.1. Microorganisms and essential oil

The bacteria Bacillus subtilis natto (CCT 7712), obtained from the Tropical Cultures Collection, was provided by the Department of Biochemistry and Biotechnology (State University of Londrina, Londrina, Brazil) and used for the production of levan (LEV). Starmerella bombicola yeast (ATCC® 22214™), obtained from the American Type Culture Collection (Manassas, VA, USA), was supplied by the Department of Biochemistry and Biotechnology (State University of Londrina, Londrina, Brazil) and used for the production of sophorolipids (SOP). The microorganisms Staphylococcus aureus (ATCC® 25923™), Staphylococcus epidermidis (ATCC® 12228™) and Streptococcus mutans (UA 159) were provided by the Basic and Applied Microbiology Laboratory (State University of Londrina, Londrina, Brazil). Citrus paradisi essential oil (OCP) was obtained commercially (ViaAroma, Porto Alegre, Brazil).

2.2. Obtaining Biomolecules

2.2.1. Levan (LEV)

LEV was produced by the enzyme levanasucrase, obtained through the bacteria B. subtilis natto (CCT 7712), according to the methodology described by Helenas et al. [23]. LEV extraction occurred through precipitation with absolute ethanol in a ratio of 1:3 v/v (supernatant: ethanol), with the system kept at rest for 12 h at 4 °C. Then, centrifugation was used at 6,500 G for 20 minutes and at 4 °C. After complete evaporation of the ethanol, the LEV was dialyzed against distilled water for 48 h, with three daily water changes, and was subsequently frozen and lyophilized. Gravimetry was used for quantification.

2.2.2. Sophorolipids (SOPs)

The production of SOPs occurred from the yeast S. bombicola (ATCC® 22214™), in a benchtop bioreactor, using glucose and oleic acid as substrates, according to the methodology described by Silveira et al. [24]. The yeast inoculum was standardized at 0.5 g·L−1. The SOPs were extracted using organic solvents, which were subsequently dried in an oven and lyophilized. Gravimetry was used for quantification.

2.3. Assessment of the Antibacterial Activity of Actives

The tests were carried out against Staphylococcus aureus ATCC 25923, Staphylococcus epidermidis ATCC 12228 and Streptococcus mutans UA 159.

2.3.1. Minimum Inhibitory Concentration (MIC)

The MIC value of SOPs and OCP was determined by broth microdilution method (Clinical and Laboratory Standards Institute Guidelines, CLSI) [25]. The tested concentration ranged from 0.003 mg·mL−1 to 0.184 mg·mL−1 for SOP and from 0.66 mg·mL−1 to 41.75 mg·mL−1 for OCP. SOP and OCP were solubilized in DMSO. The assay was carried out in microtubes, in triplicate and on three different occasions.
Colonies isolated from bacterial culture grown on Muller-Hinton agar medium (MHA, Difco) (S. aureus and S. epidermidis) and Brain Heart Infusion Broth agar medium (BHI, Himedia) (S. mutans) were suspended in saline solution (0.85% sodium chloride, m/v, Merck) and adjusted to the 0.5 McFarland scale, to obtain 1.5 × 108 colony-forming units per milliliter (CFU·mL−1). After diluting the bacterial suspension 1:100 in Muller-Hinton Broth (MHB, Difco) or BHI Broth (Himedia), 50 μL were inoculated into culture medium supplemented with antimicrobial at the concentrations described previously. Culture medium, antimicrobial actives and DMSO in the absence of inoculum were tested as sterility control. Positive control for bacterial growth was performed with inoculum in culture medium without antimicrobials.
The microtubes were incubated for 24 h, at 37 °C (for S. mutans, incubation occurred in an oven with 4.5% CO2 circulation), and the MIC was determined as the lowest concentration of antimicrobial agents capable of inhibiting visible bacteria growth.

2.3.2. Antimicrobial Effect of SOPs and CP in Combination

The MIC values for each active in combination was determined by the broth microdilution in a double concentration gradient, based on turbidity, in a similar way to that described in item 2.3.1. The type of antibacterial interaction between the active was determined by the fractional inhibitory concentration index (FICI), as described by García-García et al. [26], with some modifications. The tested concentrations ranges were 0.003–0.092 mg·mL−1 for SOPs and 5.22–41.75 mg·mL−1 for CP.
The bacterial inoculum was prepared as described in item 2.3.1, using the McFarland scale and subsequent dilution of 1:100 in the appropriate culture media for each bacterial species, as well as sterility and bacterial viability controls. The microtubes were incubated for 24h, at 37 ºC (for S. mutans, incubation took place in an oven with 4.5% CO2 circulation). The interaction of the actives was analyzed using the Fractional Inhibitory Concentration Index (FICI), obtained in equation 1 by adding the Fractional Inhibitory Concentration (FIC) of the sophorolipids (Equation 2) and the CP (Equation 3). FICI is interpreted as synergistic (≤ 0.5), additive (> 0.5 and ≤ 1), indifferent (> 1 and < 4) or antagonistic (≥ 4) (Odds, 2003), according to the equation:
F I C I = F I C S O F + F I C O C P
where:
F I C M I C c o m b i n a t i o n M I C i n d i v i d u a l

2.4. Assessment of the Antioxidant Activity of Actives

The analysis of the antioxidant capacity of the active ingredients was carried out according to the methodology described by Srikanth et al. [27], with adaptations. Initially, DPPH (2,2-diphenyl-1-picrylhydrazyl) was solubilized in ethanol to obtain a concentration of 250 μM and kept away from light. Test samples were prepared at different concentrations, in the form of a curve: LEV was dissolved in water at concentrations of 1 mg·mL−1 to 100 mg·mL−1; SOP was dissolved in ethanol at concentrations of 5 mg·mL−1 to 50 mg·mL−1; and OCP was diluted in ethanol at concentrations of 1μL·mL−1 to 50 μL·mL−1. For the reaction mixture, 1 mL of the test solutions plus 0.3 mL of the DPPH solution were added to test tubes wrapped in craft paper, a procedure carried out in triplicate, and these were kept at room temperature and protected from light for 30 minutes. For the blank, 1 mL of test solutions and 0.3 mL of ethanol were used. The control was composed of 1 mL of ethanol and 0.3 mL of DPPH solution. The reading was carried out on a UV-Vis spectrophotometer at a wavelength of 517 nm. The inhibition rate (%) of the free radical was calculated according to the equation:
I n h i b i t i o n   % = s a m p l e   a b s o r b a n c e c o n t r o l   a b s o r b a n c e × 100

2.5. Development of Cosmetic Formulations

The simplex-centroid experimental design was used to optimize active concentrations. Seven formulations were developed, varying the components x1 (levana), x2 (sophorolipids) and x3 (Citrus paradisi essential oil), based on a control formulation of the O/W emulsion type. The maximum concentration of active ingredients used was 2% (LEV), 1% (SOP) and 0.3% (OCP). The formulations were prepared by mechanical agitation, being: phase A composed of distilled water, disodium EDTA, sodium saccharin, glycerin and copolymer of sodium acrylate and lecithin; phase B composed of castor oil, capric and caprylic acid triglycerides, shea butter, BHT, menthol and polysorbate 80; phase C composed of phenoxyethanol and methylisothiazolinone; and phase D composed of 20% sodium hydroxide solution.
Initially, phase A was heated to 75 °C, on a heating plate, for addition of the sodium acrylate and lecithin copolymer under mechanical stirring, at 1500 rpm. Then, phases A and B were heated until both reached a temperature of 75 °C, with phase B being poured over phase A, under constant stirring at 1500 rpm. After cooling the system to 40 °C, phase C was added. pH regulation occurred with the addition of phase D, which was maintained between 6.0–7.0. At the end of the process, the formulations were placed in polyethylene (PP) plastic bottles with a capacity of 100 mL, and kept under refrigeration for a period of 24 hours to carry out subsequent centrifugation tests (pre-stability).

2.6. Pharmacotechnical Characterization of Formulations

2.6.1. Pre-Stability Test

5 g of each formulation, in triplicate, were placed in 15 mL Falcon tubes and subjected to centrifugation (Baby Centrifuge, Fanem®) for 30 minutes, at 2800 rpm [28].

2.6.2. Organoleptic Tests

According to the Cosmetic Products Quality Control Guide [29], appearance, color, flavor and odor tests were carried out for the O/W formulations developed.

2.6.3. Spreadability

The evaluation of the spreadability of lip balms occurred using the parallel plate method and the test was carried out in triplicate. 1 g of the formulations was transferred onto the central point of a glass plate (20 cm x 20 cm), contained on a graph paper scale. A glass plate of known mass was added to the formulations to determine the surface they covered after one minute of pressure, by reading the diameters covered. Subsequently, objects of known mass (2 g, 5 g and 10 g) were added to the glass plate, and after 1 minute of adding each object, the diameters covered by the sample were read. Subsequent calculation of the average diameter [30] was performed and the spreadability of each sample was calculated using the equation:
E i = d 2 π 4

2.6.4. Moisture Retention

Moisture retention (MR) by lip balm formulations was evaluated using a gravimetric method, according to the methodology proposed by Zhang et al. [31]. Briefly, in a previously tared crucible, 1 g of formulation plus 1 mL of distilled water were added, and the system was homogenized. These were then stored in a sealed humidity desiccator with a saturated solution of K2CO3 (43% relative humidity), for a period of 96 hours, at room temperature. The percentage of MR was calculated according to the equation:
M R % = P T P 0 × 100
where PT corresponds to the final weight and P0 to the initial weight, by the percentage of residual water in the samples.

2.6.5. Assessment of the Antioxidant Activity of Formulations

To analyze the antioxidant capacity of lip balm formulations, the same methodology as in item 2.4. was adopted. The test samples were prepared at a concentration of 400 mg·mL−1, with the addition of ethanol and subsequent homogenization in a vortex for 2 minutes, to completely dissolve the formulation in the solvent. Then, the system was filtered through filter paper. It is worth mentioning that to carry out this analysis, all formulations were produced without the addition of BHT in their composition, as this is an excellent antioxidant and could interfere with the results obtained.

2.6.6. Preliminary Stability of Formulations

The preliminary stability test was carried out in accordance with the Cosmetic Products Stability Guide [28], with a duration of 15 days (24 h cycles, alternating temperature), with the storage conditions used: oven (40 ± 2 ºC) and refrigerator (5 ± 2 ºC). The organoleptic and physicochemical parameters (pH, spreadability and moisture retention) were evaluated in parallel, being carried out at time zero (24 h after handling the formulations) and after 15 days of thermal stress. The assay was carried out in triplicate and a reference sample was kept protected from light, at room temperature, for comparative purposes.

2.7. Response Surface Method (RSM)

Response Surface analysis (Statistica Software version 7.0.0) was performed to define the optimized formulation. The variables analyzed were LEV(x1), SOP(x2) and OCP(x3), in relation to the spreadability, moisture retention and antioxidant activity of the formulations.

2.8. Optimized Formulation Development

O/W emulsion formulations were developed, using LEV (0.4%) and SOP (0.8%) as active ingredients, based on the optimization proposed by RSM. The formulations were produced as described in item 2.5. and named test formulation (FT).

2.9. Evaluation of in vivo Efficacy and Sensory Analysis of Formulations

The study was approved by the Permanent Ethics Committee for Research involving Human Beings at the State University of Londrina, according to Resolution nº446/2012 of the National Health Council, and has CAAE 58720522.9.0000.5231.

2.9.1. Study Population

The study population consisted of 61 healthy female volunteers, aged between 18 and 37 years (24.6 ± 5.05), who had dry lips [32,33]. These were selected based on a verbal and digital invitation by the research team and those who met the inclusion criteria were invited to take part in the study, being instructed on its objectives and methods. If accepted, the signing of the Free and Informed Consent Form (FICF) was requested.
Participants were excluded from the sample if they were pregnant or suspected of being pregnant, breastfeeding, with a history of previously known hypersensitivity to any component of the formulations, who were using medication that could alter skin responses, who had any chronic, systemic disorder or skin, with signs of skin irritation at the site of application, who had used lip, dermatological or aesthetic treatments in the 40 days preceding the study, who participated in similar studies in the previous 30 days or who showed signs of dermatitis or irritation during the evaluation period [2,34].

2.9.2. Study Design

The design used in the study was experimental, of the randomized clinical trial type. The effectiveness of two different semi-solid formulations was evaluated against skin hydration. Intensity scaling technique was applied to survey attributes and profiles of the formulations [22]. Acceptance and purchase intention of the formulations were also evaluated through sensory analysis [35,36], as well as their effect (lip regeneration). The equipment used to evaluate biophysical parameters was the Digital Facial Skin Analyzer (SkinUp Beauty Devices) [37].
Participants were randomly divided into two treatment groups, namely: G1: experimental group, which exclusively used TF, composed of 26 participants; G2: control group, which exclusively used CF, composed of 30 participants. They were “blind” regarding the content of the products applied. Volunteers were asked to only use the cosmetics provided on the lip region during the study period, in order to avoid possible interference.
Participants were instructed on how to apply the products, which should be applied directly to lips previously cleansed with micellar water, then rinsed and dried with a soft towel, and applied gently and evenly, twice a day (morning and night), lip moisturizer, for a period of 7 days [34]. It was recommended that a wash-out without lip cosmetics or any topical lip therapy be performed 12 hours before applying the study products.

2.9.3. Hydration Analysis

Measurements were collected at time zero (baseline value) and 7 days after daily self-application of the lip balm. The lower lip region was selected for measurements [2,3,38], being cleaned with micellar water prior to data collection. Six replications were used for hydration analysis. Treatment monitoring was also done through photodocumentation of the lips under standardized lighting, background and positioning conditions. The photographic record took place at time zero and 7 days.

2.9.4. Sensory analysis

Sensory analysis occurred through affective acceptance tests using a seven-point hedonic scale and purchase intention, intensity scale and evaluation of the effect of the lip balm. This was carried out with untrained evaluators, however, potential consumers of the product.
Each participant received two lip balm samples (test and control), packaged in eppendorf and previously coded with a three-digit number in random order, as well as evaluation sheets containing method instructions. In the intensity scale test, the attributes evaluated were: ease of spreading, absorption, hydration, freshness, formation of a velvety film and fragrance [22,39]. In the acceptance test, the evaluators classified the samples using the 7-point structured hedonic scale: 7- I liked it very much, 6- I liked it very much, 5- I liked it, 4- I neither liked nor disliked it, 3- I disliked it, 2- I disliked it a lot and 1- I really disliked it. In parallel, in the purchase intention test, evaluators were required to indicate their intention to purchase the samples presented, using a 5-point scale: 5- I would certainly buy, 4- I would probably buy, 3- Maybe I would buy, maybe not bought, 2- Probably wouldn’t buy and 1- Certainly wouldn’t buy. The attributes description is found in Table 1.
The lip balm effect test was carried out after the others. The evaluators received a coded sample in the form of a tube containing the test formulation of the study (with biomolecules), which they applied daily, twice a day, for a period of 7 days, proceeding with the same precautions indicated for the hydration assessment test. At the end of this period, they evaluated the effect of the product by asking “After seven days of applying the product, did you notice that there was an improvement in the roughness and dryness of your lips?”, choosing one of the alternatives as an answer: yes or no [39].

2.10. Statistical analysis

Data distribution was analyzed using the Shapiro-Wilk test to verify normality. If normal distribution, all data were statistically compared using analysis of variance (ANOVA), and to compare individual differences between means, Tukey test. If the distribution was not normal, the Kruskal-Wallis test and Dunn’s test were used. In all cases, a significance level of p < 0.05 was accepted to denote significance. For in vivo analyses, as the distribution was normal, the parametric T test was used to assess statistical differences. To evaluate the intensity of attributes, hedonic scale and purchase intention, it was assumed that the data were parametric, and the T test was used to evaluate statistical differences.

3. Results

3.1. Obtaining LEV and SOP

LEV production by Bacillus subtilis natto through the enzyme levanasucrase was 42.93 g·L−1, while SOP production by Starmerella bombicola was 87.10 g·L−1, obtained by fermentation process standardized by the research group of this article.

3.2. Antimicrobial Activity of Biomolecules

SOP and OCP inhibited the growth of the tested microorganisms, with MIC values ranging from 0.012 to 0.048 mg·mL−1 and from 10.44 to 41.75 mg·mL−1, respectively. The combination of both biomolecules reduced their MIC when compared to them individually, resulting in aditism interaction (Table 2).

3.3. Assessment of the Antioxidant Activity of Actives

The DPPH assay showed that OCP has low antioxidant potential, with radical scavenging activity below 12.75%, at concentration range of 1.0–50 µL·mL−1. SOP showed antioxidant potential between 33.87% and 61.53% at concentration range of 5.0–40 mg·mL−1, respectively. LEV which antioxidant potential between 22% and 56.1% at concentration range of 1.0–100 mg·mL−1, respectively.

3.4. Development of Cosmetic Formulations

The choice of concentration of active ingredients (variables) used in experimental planning was based on antioxidant and antimicrobial activity data obtained in this study l and information from the literature. The maximum chosen concentrations was defined as 0.3% (2.5 mg·mL−1) for OCP, 1.0% for SOP and 2.0% for LEV (Table 3).

3.5. Pharmacotechnical Characterization of Formulations

In the centrifugation test, the base formulation (FB) and other formulations (F1, F2, F3, F4, F5, F6, and F7) did not show any signs of instability, such as phase separation, sedimentation or creaming (Table 4). For organoleptic tests, all formulations, including FB, presented white color, slightly sweet flavor (normal), and characteristic odor, which was slightly minty due to the presence of menthol in the formulation (normal); except the formulations containing OCP in their composition, which presented characteristic odor of this essential oil. Regarding appearance, all formulations were homogeneous and viscous. The formulations containing SOP appeared to be slightly less viscous due to the incorporation of this molecule, however, they showed better spreadability when compared to the base.
All formulations had pH between 6 and 7. In terms of spreadability, formulations FB, F1, F3, and F6 presented results between 415.3 and 469.2 mm2, while formulations containing SOP (F2, F4, F5, and F7) presented results between 909.6 and 1217.1 mm2. All formulations presented moisture retention values between 95.30% and 97.92%.

3.6. Preliminary Stability Data of Formulations

For all formulations, the color and odor remained unchanged after 15 days under thermal stress during preliminary stability study. For appearance and flavor, some formulations showed slight changes, such as viscosity decrease and reduction in sweet taste, however, the changes were not relevant to eliminate these formulations from this study. The pH of the formulations did not change, remaining between 6 and 7.
For spreadability, after 15 days of preliminary stability study, all formulations showed variation in their spreading capacity when compared to time zero (before thermal stress), denoting statistical significance (p < 0.05) (Figure 1). This parameter indicated that the formulations submitted showed improvement in their spreadability over time.
For moisture retention (Figure 2), all formulations before and after 15 days of stability assay, maintained their level of hydration, since they did not show statistically significant difference (p < 0.05) for this parameter.
According to the preliminary stability study, the formulations remained stable when subjected to stress conditions. Therefore, there was no exclusion of any of them in the next tests.

3.7. Antioxidant Activity of Formulations

For DPPH assay, the formulations showed free radical inhibition rates between 45.71% and 53.28%, as shown in Table 5. Only formulations F3 and F6 showed statistically significant difference (p < 0.05) in relation to FB, with a decrease in their antioxidant capacity.

3.8. Response Surface Method

Table 6 shows the spreadability, antioxidant activity and moisture retention data of formulations prepared based on simplex-centroid planning. Such results were statistically analyzed by Response Surface method to determine the optimized formulation in terms of SOP, LEV and OCP concentrations.

3.8.1. Spreadability

The response surface and the profile of predicted value and desirability for spreadability are presented in Figure 3. According to statistical analyses, the formulation composed of 0.5 of SOP (0.5%) and 0.5 of OCP (0.15%) would show the best spreadability. The model estimates are presented in Table 7. LEV, SOP and OCP were significant (p < 0.05) for spreadability. The formulations with binary-combinations containing SOP plus LEV and SOP plus OCP showed the best spreadability (2030.20 and 2204.20 mm2, respectively). The ANOVA of the model obtained to describe spreadability showed a coefficient of determination (R2) of 0.9997 and it was significant at the 5% level.

3.7.2. Antioxidant Activity

The response surface and the profile for predicted values and desirability for antioxidant activity are presented in Figure 4. According to statistical analyses, the formulation composed of 0.25 (0.5%) of LEV and 0.75 (0.75%) of SOP would show the best antioxidant activity. The model estimates are presented in Table 8. LEV, SOP and OCP were significant (p < 0.05) for antioxidant activity, showing a positive effect. The combination of SOP, LEV and OCP had the best effect on the antioxidant activity of the formulations (98.94%). Negative effects, reduction in antioxidant activity, were seen when combining OCP with SOP or LEV (-7.58% and -5.50%, respectively). The ANOVA of the model obtained to describe the antioxidant activity showed a coefficient of determination (R2) of 0.9879 and it was significant at the 5% level.

3.8.3. Moisture Retention

The response surface and the profile for predicted values and desirability for moisture retention are presented in Figure 5. According to statistical analyses, the formulation composed of 0.5 of SOP (0.5%) and 0.5 of OCP (0.15%) would show the best moisture retention. The model estimates are presented in Table 9. LEV, SOP and OCP were significant (p < 0.05) for moisture retention, showing a positive effect, i.e., high moisture retention. Negative effects, such as lack of moisture retention, were seen when combining LEV with SOP or OCP (-6.78% and -0.36%, respectively), as well as when combining the three active ingredients (-7.35%). A positive effect, presence of moisture retention, was found for formulation containing the mixture of SOP and OCP (3.62%), however, this was not significant. The ANOVA of the model obtained to describe moisture retention exhibited a coefficient of determination (R2) of 0.9659 and it was significant at the 5% level.

3.8.4. Formulation Selection Based on Response Surface Analysis

The response surface analysis allowed to predict the optimized formulation (Figure 6), which is composed of 0.2 of LEV (0.4%) plus 0.8 of SOP (0.8%), in order to obtain the best responses for spreadability (1135.6 mm2), antioxidant activity (53.41%) and moisture retention (95.49%). The concentration of active ingredients in the optimized formulation was based on the initial concentration used for each one (2% LEV, 1% SOP and 0.3% OCP), with a proportionality calculation being carried out for values 0.2 of LEV and 0.8 of SOP, which sum corresponds to 1.0 (or 100%) in the statistics.

3.9. In vivo Efficacy and Sensory Analysis of Formulations

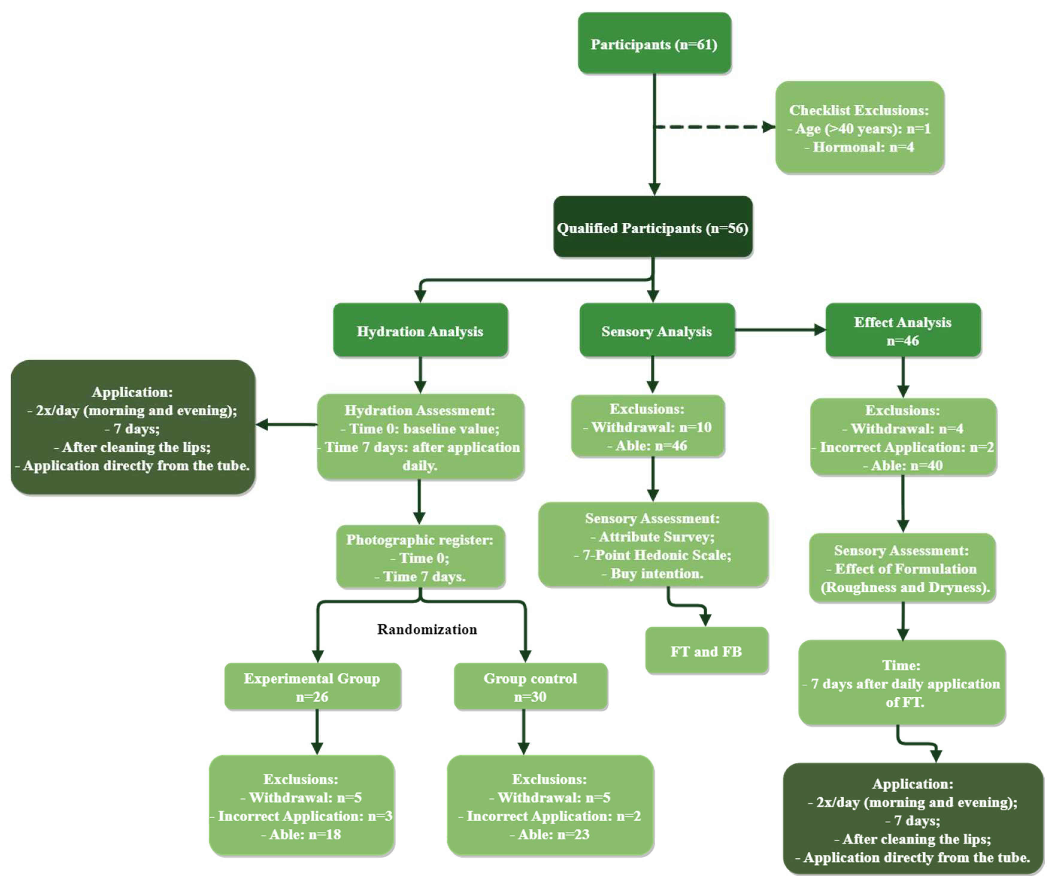
This study was carried out from April to May 2023, at the Sensory Analysis Laboratory, in the Department of Food Science and Technology—DCTA from the State University of Londrina, Paraná, Brazil. In Figure 7, it is possible to observe the diagram of the study that was developed. At the beginning of the research, 61 participants expressed interest in participating in the study. After applying a checklist on the inclusion and exclusion criteria, 5 participants were excluded: 1 participant was over 40 years old and 4 participants were taking thyroid medication. Therefore, only 56 participants were able to participate. These were randomized into two groups; G1 consisting of 26 participants, who performed the FT application, and G2 consisting of 30 participants, who performed the FB application. After 7 days of daily application of lip balms, 5 participants from G1 and 5 participants from G2 did not return for the final hydration assessment. Furthermore, 5 participants reported not having applied the products correctly (G1: n = 3; G2: n = 2), thus totaling 18 able participants in G1 and 23 fit participants in G2. The sensory and effect analysis of the formulation were carried out with the same study participants. Of the 56 participants initially eligible, only 46 returned to carry out the sensory tests and evaluation of the effect of FT, in addition, 4 participants withdrew due to the fact that the test lasted another 7 days, and 2 did not perform correct application of the product during this period, resulting in 40 eligible participants.
The results for hydration and oiliness of the lip region of the study participants are described in Table 10. At time zero, there was no statistically significant difference between hydration (p = 0.9089) and oiliness (p = 0.8082) of G1 participants in comparison to G2 participants, G1 showed hydration and oiliness of 41.93 ± 11.4% and 28.61 ± 4.40%, respectively, they were were 1.53 ± 10.6% and 28.95 ± 4.64% for G2, respectively. After applying the lip balm for 7 days, there was no statistically significant difference for hydration (p = 0.8520) and oiliness (p = 0.2552) between G1 and G2; G1 showed hydration and oiliness of 45.15 ± 9.8% and 25.95 ± 4.04%, respectively, they were 44.55 ± 10.3% and 27.87 ± 6.03% for G2, respectively. There was no statistically significant difference (p> 0.05), also between times 0 and 7, for hydration and oiliness, both in G1 and G2. According to the Heinrich score [40], which classifies the skin according to hydration, based on the hydration averages obtained for G1 and G2, at time 0 and time 7, it was verified that the participants had skin normal (hydration > 40) in the lip region.
Figure 8 shows photographic records of the lip region of participants from G1 and G2, taken at times 0 and 7 days after formulation application. The appearance of dryness improved visually, with a reduction in cracks and wounds.
The frequency of using the lip balms by study participants is shown in Figure 9. Of the 46 participants who carried out sensory analyses, 23 (50%) used lip balms more than once a day, 8 (17%) used it daily, 5 (11%) used it several times during the week, 3 (7%) used it weekly, 5 (11%) used it less than once a month, and 2 (4%) participants never used the lip balm.
The attributes evaluated in the sensory analysis were as follows: ease of spreading, absorption, hydration, freshness, formation of a velvety film, and fragrance. It was not verified significant statistical difference between FT and FB for all attributes evaluated, as shown in Figure 10, with the p values being as follows: ease of spreading, 0.9234; absorption, 0.7626; hydration, 0.8752; freshness, 0.2957; velvety film formation, 0.2047; and fragrance, 0.9840.
According to the 7-point hedonic scale that was applied to verify acceptance of FT and FB formulation by evaluator, for FT, the score was 5.935 ± 0.83, which represents an acceptance rate of 84.71%; for FB, it was 5.522 ± 1.00, which represents an acceptance rate of 78.86%. A statistically significant difference was found between FT and FB (p = 0.0341), showing that there was greater acceptance of FT by the evaluators.
For purchase intention of the formulations, the score was 4.087 ± 0.78 for FT, which represents a purchase rate of 81.8%; the score was 3.848 ± 0.87 for FB, which represents a purchase rate of 77.0%. There was no statistically significant difference (p = 0.1691) between FT and FB regarding this parameter.
The effect of FT formulation in helping with dryness and roughness of the lips was verified through sensory analysis, and the results are shown in Figure 11. Of the 40 participants able to carry out this test, 34 (85%) realized that the FT helped to hydrate the lips, while 6 (15%) described that they did not observe a moisturizing effect or help with dry lips. For the latter, the limited number of applications (twice a day) hindered the verification of the moisturizing properties of the lip balm, as throughout the day, the lips ended up drying out due to ingestion of food and drinks. Another determining factor was the change in climate, with abrupt drops in temperature, which helped with dry lips.

4. Discussion

The search and development of natural, sustainable and biodegradable products have emerged in the cosmetic and pharmaceutical markets as an alternative to synthetic compounds. Molecules obtained by biotechnology, such as LEV from B. subtilis natto and SOP from S. bombicola, which were obtained through fermentative processes, are examples of active ingredients that meet this trend [9].
In this study, the production of LEV from the enzyme levanasucrase was 42.93 g·L−1, which was higher than that reported by other studies. Pei et al. [41] described a production of 4.82 g·L−1 of LEV from B. megaterium. Bouallegue et al. [42] reported a production of 2.85 g·L−1 of LEV from B. subtilis A17. Gojgic-Cvijovic et al. [43] reported production of LEV by B. licheniformis NS032 between 6.53 and 52.85 g·L−1, varying according to the fermentative parameters. LEV production in the present study was high due to previous studies carried out by the research group, related to fermentative parameters [44,45] and the use of the enzyme levanasucrase for its production.
SOP production was 87.10 g·L−1, which was superior to those described by other studies. Silveira et al. [24] reported a production of 69.83 g·L−1 of SOP from S. bombicola, Hipólito et al. [12] showed a production of 67.0 g·L−1, which was lower than that described by Caretta et al. [46] who reported SOP production of 111.25 g·L−1. The use of oleic acid and glucose as substrates allows the optimization of the production of this biosurfactant as previously studied by the research group [12,16,24,46]. Furthermore, they favored the production of lactonic SOP, which has been recognized in the literature as a potent antimicrobial agent [46].
The antimicrobial tests were carried out with the active ingredients SOP and OCP, which have reports in the literature of their antimicrobial properties. The microorganisms used to carry out the analyzes are related to infections caused in the lip region [47,48,49,50], in addition to being part of the microbiota of this region and the oral cavity. Regarding antimicrobial activity (Table 1), SOP showed MIC range of 0.012–0.048 mg·mL−1 for S. aureus, S. epidermidis and S. mutans, while OCP presented MIC range of 10.44–41.75 mg·mL−1 for the same microorganisms. Da Fontoura et al. [51] reported that SOPs from S. bombicola presented MIC value of 500 μg·mL−1 for S. aureus ATCC 6336 and S. mutans ATCC 25175, while Filipe et al. [16] found that SOPs from S. bombicola presented MIC of 31.25 μg·mL−1 for S. aureus and 125 μg·mL−1 for S. epidermidis. The action of SOP has been reported in other studies [24,46,52,53]; its antimicrobial activity occurs mainly due to destabilization or alteration of the cell membrane of pathogens, which leads to changes in its permeability, inducing loss of cytoplasmic content and, consequently, death. This antimicrobial mechanism of SOPs is related to their surfactant effect caused by the amphiphilic nature of their molecule, which allows interactions to occur between the sugar (sophorose) and the lipid portion, resulting in damage to the bacterial envelope. SOPs have action against Gram-negative and Gram-positive, but their effect is more noticeable against this last bacterial group, which indicates that SOP antimicrobial action is influenced by the composition of bacterial cell wall [16,24,46,51].
In this study, OCP showed lower antimicrobial activity than SOP against S. aureus, S. epidermidis and S. mutans, once OCP MIC values were higher than SOP MIC values.. Denkova-Kostova et al. [54] reported OCP MIC of 6 ppm (0.006 mg.mL−1) against S. aureus, while Deng et al. [55] showed a value of 6.25 µL·mL−1 (5.21 mg.mL−1). Filoche, Soma and Sissons [56] reported that OCP MIC was greater than 10 mg·mL−1 against S. mutans, in which the MIC. The effect of OCP against various microorganisms has already been proven by several studies [57,58,59,60]. The antimicrobial property is related to the chemical composition (secondary metabolites) and hydrophobicity of the essential oil. Limonene is the most abundant component in OCP, as well as in most essential oils from Citrus species, which is related to its antibacterial and antifungal activities. Flavonoids and phenolic compounds may help the antimicrobial effect of limonene. The hydrophobicity allows the essential oil to interact with bacterial cell membrane, causing changes in this structure that make it more permeable, leading to loss of cytoplasmic material and cell death [54,57,58,59].
In addition to the antimicrobial effect, OCP is described in the literature for its antioxidant activity, which varies according to the extraction method used to obtain the oil. Denkova-Kostova et al. [54] reported that the OCP obtained by distillation had an antioxidant potential of 87.5% at a concentration of 1.0 mg·mL−1, according to DPPH assay. Ou et al. [61] reported that OCP obtained by distillation had better antioxidant potential (51.24%, at a concentration of 40 mg·mL-1) than OCP oil obtained by cold pressing (7.75%, at the same concentration). Based on DPPH test, Lin et al. [62] reported that OCP obtained by cold compression, presented antioxidant activity of 6.3% at a concentration of 5.0 mg·mL−1. Yang et al. [63] reported in their study that the OCP showed low antioxidant potential (18.3%, DPPH assay) at a concentration of 5.0 mg·mL−1. Essential oils rich in monoterpenes (limonene and α-pinene), such as OCP, have significant antioxidant activity due to the fact that these secondary metabolites are oxygenated monoterpenes, which have strongly active methylene groups in their molecule [54,61]. In our study, OCP did not show significant antioxidant activity, which was concentration-dependent. The low antimicrobial activity and the lack of antioxidant activity observed in our study may have occurred due to factors that influenced the OCP’s composition, like the extraction method, that was cold pressing, the part of the plant used, the vegetative age and the origin of the plant [58,59].
The SOP obtained in our study presented a medium antioxidant potential, which was concentration-dependent. The antioxidant activity of SOPs is poorly described in the literature. Filipe et al. [16] reported that SOP obtained from S. bombicola presented low antioxidant potential (28.31%) at concentration range of 2.0–6.0 mg·mL−1. Kumari et al. [64] demonstrated in their study the antioxidant activity of SOPs (at 10 mg·mL−1) from Metschnikowia churdharensis, which was 62.98%. Costa et al. [15] showed that SOP (at 10 mg·mL−1) obtained from Starmerella bombicola had antioxidant capacity of 59.40%, based on DPPH assay. Antioxidant activity of SOPs is due to their ability to donate hydrogens and stabilize free radicals such as DPPH [64]. This antioxidant action may help delay skin aging, which is strongly related to the cumulative effect of oxidative damage [16]. Several authors have already described in the literature the antioxidant activity of levan based on DPPH assay. Pei et al. [41] reported in their study that LEV from Bacillus megaterium PFY-147 presented antioxidant activity of 35.34% and 94.78% at 0.5 mg·mL- 1 and 5.0 mg·mL−1, respectively; Srikanth et al. [27] showed that LEV from Acetobacter xylinum NCIM2526 presented antioxidant activity of 81.26% at 1.0 mg·mL−1. Domżał-Kędzia et al. [65] reported that LEV from B. subtilis natto KB1 presented antioxidant activity of 31.70%, at 0.1 mg·mL−1. The antioxidant property presented by exopolysaccharides depends on their structural factors, such as their molecular weight, monosaccharide content and the configuration of glycosidic bonds [41]. The antioxidant activity of LEV may be related to the presence of many hydroxyl groups in its structure, which can react with free radicals and generate chain reactions [66,67]. In our study, the antioxidant activity presented by LEV was medium and concentration-dependent.
The choice of concentration of active ingredients (variables) used in experimental planning was based on data of antioxidant and antimicrobial analysis and information from the literature. OCP did not present relevant antioxidant activity at the tested concentrations. The OCP MIC values were very high (above 10.44 mg·mL−1 or above 5.22 mg·mL−1 when alone or combined with sophorolipid respectively). However, as the oil would be applied to a lip product, OCP at 0.3% (2.5 mg·mL−1) was chosen to avoid undesirable taste and odor. To reduce the risk of allergic reactions, the highest concentration of essential oil used in cosmetics is usually about 2% [68]. SOF demonstrated excellent antimicrobial activity against the tested microorganisms, with the highest MIC value of 0.048 mg·mL−1 (0.0048%). In general, the active ingredient is incorporated into cosmetic products at a concentration ten times greater than the minimum concentration of its activity. Generally to guarantee its effectiveness in the formulation (i.e., 0.048%). However, as SOP showed no toxicity at concentrations up to 25 mg·mL−1 (2.5%) and its antioxidant activity was close to 40% at 10 mg·mL−1 (1.0%), the concentration of SOP chosen to be used in lip balm was 1%. In addition, our research group previously developed another product containing SOP at 1% [15]. LEV showed medium antioxidant activity; it did not show difference in terms of DPPH radical scavenging at 1.0% and 2.0% (33.63 and 34.37%, respectively). Levan also has excellent moisturizing activity [69], which is similar to the hyaluronic acid effect. As LEV is not cytotoxic [65] and there are no contraindications of concentrations for its use, it was decided to use 2% of it in the formulations.
The eight formulations developed based on simplex-centroid experimental design were subjected to pharmacotechnical characterizations and remained stable in relation to the analyzed parameters, as shown in Table 3. The incorporation of SOP in formulations F2, F4, F5, and F7 statistically improved (p < 0.05) their spreadability in comparison to the base. The formulations F1, F3 and F6 did not show statistically significant difference in terms of spreadability compared to the base. SOPs are formed by a hydrophilic portion (sophorose) and a hydrophobic tail, so they are biomolecules capable of modifying the physicochemical characteristics of formulations, such as spreadability, by reducing the surface and interfacial tension of the system, increasing dissolution of hydrocarbons and facilitating the solubilization and absorption of compounds [53]. For moisture retention, F4 is the only formulation to present significant statistical difference (p < 0.05) compared to FB. All formulations showed excellent moisture retention capacity, which can help in maintaining moisture and hydration levels of the labial stratum corneum. After carrying out the pharmacotechnical characterizations, all formulations were subjected to preliminary stability testing over a period of 15 days; they remained stable after being subjected to stress conditions.
The study formulations were also subjected to the antioxidant test by scavenging the DPPH radical. As can be seen, even FB showed good antioxidant capacity, which is quite unusual (Table 4). BHT, which is an excellent antioxidant, was not incorporated into the formulations subjected to the DPPH test; they contained emollients of natural origin, such as shea butter and castor oil, which have antioxidant properties due to the presence of tocopherols, carotenoids and phenolic compounds in its composition [70,71]. The use of the active ingredients, SOP, LEV and OCP, as antioxidant agents did not change the antioxidant capacity of the formulations compared to FB.
This study optimized the formulation employing response-surface-methodology (Table 6). The spreading capacity of a product is related to the area that it covers when spread during its application on the skin [72]. According to Table 6 (item 3.8), tests 1, 3 and 6 (containing LEV alone, OCP alone, or combination of both, respectively) showed low spreading capacity compared to the other tests containing SOP, which showed excellent response for this parameter. Assay 5 (containing both OCP and SOP) showed the highest spreadability value. The incorporation of SOP in formulations helped to improve the spreading capacity of the formulations, as this biosurfactant has the ability to reduce the surface and interfacial tension of the system, modifying its physicochemical characteristics [53]. The response surface and the profile of prediction value and desirability are presented in Figure 3. According to statistical analyses, the formulation composed of 0.5 of SOP (0.5%) and 0.5 of OCP (0.15%), without LEV, would be ideal to obtain the lip balm showing the best spreadability. In fact, the incorporation of SOP and OCP could improve this parameter, as they are substances composed of hydrophobic portions or in their entirety, as is the case of OCP, which would act by reducing the interfacial and surface tension of the system, in addition to being active emollients, facilitating the spreading of the formulations. In general, emollients have a great impact on the physical-chemical characteristics of products, such as spreadability; they reduce the formulation’s coefficient of friction, modifying its performance during spreading, in addition to influencing its final consistency [73].
According to Table 5, all formulations showed good antioxidant capacity; the trial 2 (containing only SOP) showed the best response (53.28%) for this parameter. In this study, SOPs presented low antioxidant activity compared to literature, however, our research group has already carried out studies showing 59.40% inhibition of the DPPH radical by these biomolecules at 10 mg·mL−1 [15]. This property can be attributed to the fact that SOPs donate hydrogens to reactive species, stabilizing them [64]. The response surface and the profile of prediction value and desirability are presented in Figure 4. According to statistical analyses, the formulation composed of 0.25 (0.5%) of LEV and 0.75 of SOP (0.75%), with no OCP, would be ideal to obtain the lip balm showing the best antioxidant activity. In fact, the incorporation of LEV and SOP could increase this response, as their antioxidant properties are already described in the literature [15,27,41,65].
According to data presented in Table 5, all formulations showed good moisture retention (above 95%); tests 1 (containing only LEV) and 5 (containing SOP and OCP) showed the best response (97.70% and 97.71%, respectively) for this parameter. The moisturizing effect presented by LEV has already been studied by some authors; due to the hydrogen bonds present in its molecule, LEV can retain a vast amount of water, presenting moisturizing activity similar to that of hyaluronic acid [69]. SOPs are biosurfactants that also have potential effects on skin, especially in terms of hydration, these biomolecules can maintain skin functions due to their lipid portion, which allows their greater penetration into the skin [74]. The association of SOP with OCP showed good moisture retention. According to statistical analyses, the formulation without levan and composed of 0.5 of sophorolipid (0.5%) and 0.5 OCP (0.15%) would be ideal to obtain the lip balm showing the best moisture retention.
Based on the results obtained for the response surface analysis, it was possible to predict the optimized formulation of the study, which is composed of 0.2 of LEV (0.4%), 0.8 of SOP (0.8%) and without OCP (Figure 6). As reported in this study, OCP did not show good antioxidant and antimicrobial activities, and it would only be used with the intention of providing fragrance for the formulation; unlike SOP and LEV, which presented slight antioxidant activity and excellent antimicrobial effect. Although OCP helped with spreadability and moisture retention responses when in combination with the other active ingredients, its isolated effect was inferior to SOP and LEV for all responses, in addition to having demonstrated a negative effect when combined with SOP and LEV in the antioxidant activity response (lack of antioxidant activity). In addition to these factors, although OCP is described in the literature as GRAS, some review studies reported it as phototoxic, due to the non-volatile compounds present in its composition, even though the risk is considered low [75].
Verifying the effectiveness of cosmetic formulations is extremely important, as it involves confirming the claims being proposed by the product, such as aiding hydration, reducing fine lines, retaining oil, among others. Several techniques can be used with this objective, among them, non-invasive biophysical analysis through instrumental evaluation, which are safe, do not harm the participants’ skin and can simulate situations of real use of the formulation [76], in addition to being an alternative to animal efficacy studies [77]. The present manuscript shows the clinical study, in which lip hydration and oiliness were checked using non-invasive and portable Skin Analyzer Digital equipment (SkinUp® Devices), which is based on the bioimpedance method. It is highly sensitive equipment, showing good correlation with the Corneometer®, which is widely used for skin hydration analyses, and good data reproducibility [37]), being efficient for verifications such as those proposed in this study.
According to the results described in Table 2, it is possible to observe that participants in G1 and G2 had good lip hydration before application of lip balm (time 0), showing hydration levels above 41%, which are described by the Heinrich score [40] as normal. The same for oiliness, which levels were above 28%. After 7 days applying the FT and FB formulations, there was a slight increase in lip hydration, whose levels were close to 45%, however, there was no statistical difference compared to time 0. Oiliness was reduced, maintaining its level close to 25%, but no statistical significance was found either in comparison to time 0. When comparing G1 and G2, after applying the lip balms, there was no statistical difference in the hydration and oil content of participants’ lips, both measurements were very close. No adverse effects or irritability were described by participants throughout the study.
Some factors influenced negatively on results found in this study, such as the limited number of formulations daily applications, as described by several participants, which allowed periods of dryness to occur throughout the day, because the ingestion of food/drinks and the non-reapplication of the product, and the temperature changes in the months of April and May (from 30 °C to 15 °C, for example) that favored dry lips, with the appearance of cracks and wounds. To overcome these problems, a greater number of daily applications would be ideal, such as three to four which would allow the product to form a protective barrier on the lips throughout the day. However, even with these events, it is possible to observe that the use of the formulations developed in this study helped to maintain the lip hydration and oiliness already exhibited by the participants, which is a very promising result.
Studies evaluating lip hydration and oiliness using the Skin Analyzer Digital device are not described in the literature, as it is a recent method. In this way, the present study can assist in the development of future studies on lip hydration and evaluation of the effectiveness of lip cosmetics, using a portable and cheaper device like the one from SkinUp® Devices. There are reports in the literature involving other instrumental methods, such as the use of the Corneometer®, in studies of the effectiveness of lip products. Gfeller et al. [1] developed a lip cream containing micro repair technology that improved dryness compared to the untreated group. Bielfeldt et al. [3] developed a lip cosmetic containing natural emollients that improved hydration, as well as reducing transepidermal water loss from the lips. Fisher and Fisher [34] developed a study with lip cosmetics containing hyaluronic acid and it helped lip elasticity and hydration (equipment used: MoistureMeterSC – Delfin Technologies). Furthermore, there are no studies in literature that reports the development of lip products containing LEV and SOP in combination, which makes the cosmetics developed in this study innovative.
Sensory analysis is a useful and highly important tool in the cosmetic industry, as it helps in the development of products, ensuring their quality and in aggregate marketing, in addition to allowing the evaluation of product acceptance among the consumer public [78]. In the present study, untrained evaluators but potential consumers of lip products participated in the development of sensory analyses, which can be verified through Figure 3; 50% of these participants used it daily, several times a day, 17% of Participants used lip balms daily, once a day, and 7% used lip balms weekly.
According to the intensity of the attributes (Table 3), it is possible to verify that there was no significant statistical difference between FT and FB for all parameters evaluated, with values above 6.2 (tending to “very intense”), with the exception of fragrance, that presented values close to 4 (“neither too intense nor too little intense”), due to the non-incorporation of essential oils or aromas, maintaining the characteristic odor of the formulations. The standard deviations ranged from 1.28 to 2.68, which indicates a great variability among the evaluators’ response; it probably occurred due to the difficulty in describing and discriminating aspects of both formulations, like aroma, spreadability and freshness, that are very similar [22]. The non-statistical significance obtained in this analysis only confirms the difficulty of differentiating between FB and FT, which demonstrates that the incorporation of LEV and SOP actives does not modify the evaluators’ perception or result in sensory changes in formulation (when comparing FT to the control).
The formulations showed good acceptance rates, which were 84.71% for FT and 78.86% for FB, being qualitatively shown as “I liked” and “I really liked”. The results obtained using the hedonic scale showed statistical significance, demonstrating that there was preference for FT when compared to FB, even with the difficulties faced in differentiating the formulations in relation to their attributes. In fact, the hedonic scale allows evaluators to choose the answers that suit their preferences and that reflect their opinion regarding the products tested, without the need to form a trained panelist group, thus helping in the development of several studies in which is intended to know a preference sample [36]. A lip balm development study, conducted by Azmin, Jaine and Nor [79], used a hedonic scale to evaluate the spreadability, color, odor, and general acceptance of different samples, comparing the results with previously carried out instrumental analyses. They verified that there was no significantly difference between the attributes evaluated, so, all the lip balms produced could be commercialized. A study developed by Esposito and Kirilov [80] used a 9-point hedonic scale to evaluate spreadability, hardness, opacity, gloss effect and oiliness of different lipstick samples. They verified, for example, that greasiness and glossiness presented significantly difference among the formulations, because the composition of lipsticks (concentration of vaseline), while the spreadability was good for all samples, without significantly difference.
The acceptance rates were confirmed through purchase intention, which were 4.087 ± 0.78 for FT and 3.848 ± 0.87 for FB, being qualitatively shown as “maybe I would buy, might not buy” for FB and “probably I would buy” for FT. The probability of consumers purchasing a cosmetic product is mainly determined by its sensoriality; regarding lip products, it is also determined by the sensation felt during application [81]. All attributes (ease of spreading, absorption, hydration, freshness, formation of a velvety film and fragrance) evaluated in this study were well accepted by the evaluators, which consequently influenced the positive purchase intention of the present lip balm.
After a period of 7 days applying the FT lip balm daily, a self-assessment test was submitted to the participants to verify the long-term effectiveness of the product [39]. For improvement in lip dryness and roughness, 85% of participants reported that the formulation helped to hydrate their lips, while 15% did not observe this effect (Figure 5). This is a promising result, as it demonstrates that the hydration attribute may not be perceived immediately after application, however, over the days, it promotes an effect on dryness and roughness of the lips.
As can be seen in this study sensory analysis is a tool that assists in the development and evaluation of cosmetic products. Several studies on lip products, such as those carried out by Abidh et al. [81], Kasparaviciene et al. [82] and Rafferty et al. [83], demonstrate the importance of this science in determining and considering the properties and attributes of cosmetics intended for the lips.

5. Conclusions

Multifunctional lip balm formulations, containing LEV from Bacillus subtilis natto, SOP from Starmerella bombicola and OCP, were developed in this study. Through statistical analysis of the Response Surface, the optimized formulation (FT), composed of 0.4% LEV and 0.8% SOP, was selected based on its spreadability, moisture retention and antioxidant activity. Efficacy evaluation and sensory analysis of FT helped to identify the attributes and acceptance of the product by consumers, in addition to allowing the evaluation of the effect on lip hydration and oiliness, before and after applications. The lip balm helped to maintain the hydration and lip oiliness already presented by the participants, it was corroborated by sensorial analysis carried out over 7 days, which showed 85% positive responses, in addition to showing good acceptance. A high level of purchase intention was also confirmed. In this way, the lip balm developed in this work has market potential and corresponds to an innovative product, with sustainable and natural characteristics, and good acceptance by consumers. Furthermore, this work can assist in the development of future studies on the sensorial of cosmetic products and in the evaluation of their clinical efficacy through the Skin Analyzer Digital device, which is poorly described in the literature, but it presents high sensitivity and low cost.

6. Patents

Patent deposit was made on May 2, 2023, at INPI (Instituto Nacional da Propriedade Industrial, Brazil), with process number BR 10 2023 008390 0.

Author Contributions

Conceptualization, Audrey A. S. G. Lonni, Maria Antonia P. C. Celligoi and Débora Dahmer; methodology, Débora Dahmer, Briani Bigotto, Thays A. Bergamini, Jennifer G. Cardozo, Isabela M. da Costa, Gerson Nakazato, Renata K. T. Kobayashi, Marina L. M. Daltoé, Audrey A. S. G. Lonni and Maria Antonia P. C. Celligoi; software, Dionísio Borsato; formal analysis, Sara Scandorieiro; resources, Audrey A. S. G. Lonni, Gerson Nakazato, Renata K. T. Kobayashi, Sandra H. Prudencio and Maria Antonia P. C. Celligoi; writing—original draft preparation, Débora Dahmer; writing—review and editing, Sara Scandorieiro; supervision, Audrey A. S. G. Lonni and Maria Antonia P. C. Celligoi; project administration, Audrey A. S. G. Lonni and Maria Antonia P. C. Celligoi.

Funding

This research was supported by the Postgraduate Program in Pharmaceutical Sciences of the StateUniversity of Londrina andin part by Audrey A. S. G. Lonni, Gerson Nakazato, and Maria Antonia P. C. Celligoi. Débora Dahmer was was funded by a master scholarship (Coordination for the Improvement of Higher Education Personnel – CAPES), whose file number is 88887.603320/2021-00. The publication fee was supported by the Araucária Foundation.

Institutional Review Board Statement

All subjects gave their informed consent for inclusion before they participated in the study. The study was conducted in accordance with the Declaration of Helsinki, and the protocol was approved by the Ethics Committee of State University of Londrina (CAAE 58720522.9.0000.523, June 17, 2022).

Informed Consent Statement

Informed consent was obtained from all subjects involved in the study.

Acknowledgments

The authors would like to thank the State University of Londrina for the support and infrastructure: the Cosmeceutical Innovation and Technology Laboratory (LABITEC) from CCS (Health Sciences Center), the Department of Biochemistry and Biotechnology (BBTEC), the Basic and Applied Bacteriology Laboratory (LBBA) from CCB (Center for Biological Sciences), and the Sensory Analysis Laboratory from DCTA (Department of Food Science and Technology); the Coordination for the Improvement of Higher Education Personnel (CAPES) for the financial assistance; BIOTEC Nutri e Dermocosméticos for the acquisition of the Lecigel® ingredient; Pharmadelle – Farmácia de Manipulação for the material support.

Conflicts of Interest

No conflict of interest declared.

References

  1. Gfeller, C.F.; Wanser, R.; Mahalingam, H.; Moore, D.J.; Wang, X.; Lin, C.B.; Shanga, G.; Grove, G.; Rawlings, A.V. A Series of in Vitro and Human Studies of a Novel Lip Cream Formulation for Protecting against Environmental Triggers of Recurrent Herpes Labialis. Clin. Cosmet. Investig. Dermatol. 2019, 12, 193–208. [Google Scholar] [CrossRef] [PubMed]
  2. Bielfeldt, S.; Laing, S.; Sadowski, T.; Gunt, H.; Wilhelm, K.P. Characterization and Validation of an in Vivo Confocal Raman Spectroscopy Led Tri-Method Approach in the Evaluation of the Lip Barrier. Ski. Res. Technol. 2019, 26, 390–397. [Google Scholar] [CrossRef] [PubMed]
  3. Bielfeldt, S.; Blaak, J.; Laing, S.; Schleißinger, M.; Theiss, C.; Wilhelm, K.P.; Staib, P. Deposition of Plant Lipids after Single Application of a Lip Care Product Determined by Confocal Raman Spectroscopy, Corneometry and Transepidermal Water-Loss. Int. J. Cosmet. Sci. 2019, 41, 281–291. [Google Scholar] [CrossRef] [PubMed]
  4. Tamura, E.; Ishikawa, J.; Naoe, A.; Yamamoto, T. The Roughness of Lip Skin Is Related to the Ceramide Profile in the Stratum Corneum. Int. J. Cosmet. Sci. 2016, 38, 615–621. [Google Scholar] [CrossRef] [PubMed]
  5. Pop, R.; Zsuzsa, S. Social Media Goes Green: the Impact of Social Media on Green Cosmetics Purchase Motivation and Intention. Information. 2020, 11, 447. [Google Scholar] [CrossRef]
  6. Amberg, N.; Fogarassy, C. Green Consumer Behaviour in Cosmetic Market. Resour. 2019, 8, 1–19. [Google Scholar] [CrossRef]
  7. Bianchet, R.T.; Vieira Cubas, A.L.; Machado, M.M.; Siegel Moecke, E.H. Applicability of Bacterial Cellulose in Cosmetics – Bibliometric Review. Biotechnol. Reports 2020, 27, e00502. [Google Scholar] [CrossRef] [PubMed]
  8. Gomes, C.; Silva, A.C.; Marques, A.C.; Lobo, J.S.; Amaral, M.H. Biotechnology Applied to Cosmetics and Aesthetic Medicines. Cosmetics 2020, 7, 1–14. [Google Scholar] [CrossRef]
  9. Dahmer, D.; Bergamini, T.A.; Bigotto, B.G.; Celligoi, M.A.P.C.; Lonni, A.A.S.G. Cosméticos labiais: Tendência verde e emprego da biotecnologia. In Farmácia hospitalar e clínica e prescrição farmacêutica, Edition 1; Pessoa, D.L.R.; Ponta Grossa, Brazil, 2022; pp. 56–70, ISBN 978-65-258-0665-5.
  10. de Siqueira, E.C.; de Rebouças, J.S.; Pinheiro, I.O.; Formiga, F.R. Levan-Based Nanostructured Systems: An Overview. Int. J. Pharm. 2020, 580. [Google Scholar] [CrossRef]
  11. Da Silva, R.T.; Bersaneti, G.T.; Lonni, A.A.S.G.; Celligoi, M.A.P.C. Produção de levana e sua aplicação em cosméticos. In A produção do conhecimento nas ciências biológicas; De Oliveira Junior, J.M.B. (org); Ponta Grossa, Brazil, 2019; pp. 22–35.
  12. Hipólito, A.; Alves da Silva, R.A.; de Caretta, T.O.; Silveira, V.A.I.; Amador, I.R.; Panagio, L.A.; Borsato, D.; Celligoi, M.A.P.C. Evaluation of the Antifungal Activity of Sophorolipids from Starmerella Bombicola against Food Spoilage Fungi. Biocatal. Agric. Biotechnol. 2020, 29, 101797. [Google Scholar] [CrossRef]
  13. Gaur, V.K.; Regar, R.K.; Dhiman, N.; Gautam, K.; Srivastava, J.K.; Patnaik, S.; Kamthan, M.; Manickam, N. Biosynthesis and characterization of sophorolipid biosurfactant by Candida spp.: Application as food emulsifier and antibacterial agent. Bioresour. Technol. 2019, 285, 121314. [CrossRef]
  14. Hipólito, A.; Caretta, T. de O.; Silveira, V.A.I.; Bersaneti, G.T.; Mali, S.; Celligoi, M.A.P.C. Active Biodegradable Cassava Starch Films Containing Sophorolipids Produced by Starmerella Bombicola ATCC® 22214TM. J. Polym. Environ. 2021, 29, 3199–3209. [CrossRef]
  15. Costa, E.M.; Bigotto, B.G.; Dahmer, D.; Queiroz, C.A.U. de; Baldo, C.; Lonni, A.A.S.G.; Celligoi, M.A.P.C. Development of a Multifunctional Lipstick With Sophorolipids Produced By Starmerella Bombicola. Int. J. Heal. Sci. 2022, 2, 2–10. [Google Scholar] [CrossRef]
  16. Filipe, G.A.; Bigotto, B.; Baldo, C.; Gonçalves, M.C.; Kobayashi, R.K.T.; Lonni, A.A.S.G.; Celligoi, M.A.P.C.; et al. Development of a Multifunctional and Self- Preserving Cosmetic Formulation Using Sophorolipids and Palmarosa Essential Oil against Acne-Causing Bacteria. J Appl. Microbiol. 2022, 1–9. [Google Scholar] [CrossRef]
  17. Sharmeen, J.B.; Mahomoodally, F.M.; Zengin, G.; Maggi, F. Essential Oils as Natural Sources of Fragrance Compounds for Cosmetics and Cosmeceuticals. Molecules 2021, 26. [Google Scholar] [CrossRef] [PubMed]
  18. Cunha, C.; Ribeiro, H.M.; Rodrigues, M.; Araujo, A.R.T.S. Essential Oils Used in Dermocosmetics: Review about Its Biological Activities. J. Cosmet. Dermatol. 2022, 21, 513–529. [Google Scholar] [CrossRef] [PubMed]
  19. Dosoky, N.S.; Setzer, W.N. Biological Activities and Safety of Citrus Spp. Essential Oils. Int. J. Mol. Sci. 2018, 19, 1–25. [Google Scholar] [CrossRef]
  20. Melo, M.O. De; Campos, P.M.M. Técnicas de Biofísica e Imagens Da Pele Na Pesquisa Clínica. Cosmet. Toilet. 2016, 28, 36–39. [Google Scholar]
  21. Fossa Shirata, M.M.; Campos, P.M.B.G.M. Importância Do Perfil de Textura e Sensorial No Desenvolvimento de Formulações Cosméticas. Surg. Cosmet. Dermatology 2016, 8, 223–230. [Google Scholar] [CrossRef]
  22. Martins, V.B.; Bordim, J.; Bom, G.A.P.; Carvalho, J.G.D.S.; Parabocz, C.R.B.; Mitterer Daltoé, M.L. Consumer Profiling Techniques for Cosmetic Formulation Definition. J. Sens. Stud. 2020, 35. [Google Scholar] [CrossRef]
  23. Helenas, J.K.; Bersaneti, G.T.; Silva, R.T. da; Bigotto, B.G.; Lonni, A.A.S.G.; Borsato, D.; Baldo, C.; Celligoi, M.A.P.C. Development of Facial Cosmetic Formulations Using Microbial Levan in Association with Plant-Derived Compounds Using Simple Lattice Design. Brazilian Arch. Biol. Technol. 2023, 66, 1–11. [Google Scholar] [CrossRef]
  24. Silveira, V.A.I.; Nishio, E.K.; Freitas, C.A.U.Q.; Amador, I.R.; Kobayashi, R.K.T.; Caretta, T.; Macedo, F.; Celligoi, M.A.P.C. Production and Antimicrobial Activity of Sophorolipid against Clostridium Perfringens and Campylobacter Jejuni and Their Additive Interaction with Lactic Acid. Biocatal. Agric. Biotechnol. 2019, 21. [Google Scholar] [CrossRef]
  25. CLSI (The Clinical and Laboratory Standards Institute). Methods for dilution antimicrobial susceptibility tests for bacteria that grow aerobically. 11th ed. CLSI standard M07-A10. 2021; Wayne, PA: Clinical and Laboratory Standards Institute. C: PA.
  26. García-García, R.; López-Malo, A.; Palou, E. Bactericidal Action of Binary and Ternary Mixtures of Carvacrol, Thymol, and Eugenol against Listeria innocua. J. Food Sci. 2011, 2, 95–100. [Google Scholar] [CrossRef] [PubMed]
  27. Srikanth, R.; Siddartha, G.; Sundhar Reddy, C.H.S.S.; Harish, B.S.; Janaki Ramaiah, M.; Uppuluri, K.B. Antioxidant and Anti-Inflammatory Levan Produced from Acetobacter Xylinum NCIM2526 and Its Statistical Optimization. Carbohydr. Polym. 2015, 123, 8–16. [Google Scholar] [CrossRef] [PubMed]
  28. BRASIL, Ministério da Saúde. Agência Nacional de Vigilância Sanitária (ANVISA). Guia de estabilidade de produtos cosméticos. 1. ed., 2004, 1, 52.
  29. BRASIL. Ministério da Saúde. Agência Nacional de Vigilância Sanitária (ANVISA). Guia de controle de qualidade de produtos cosméticos. 2008.
  30. Knorst, M.T. Desenvolvimento tecnológico de forma farmacêutica plástica contendo extrato concentrado de Achyrocline satureioides (Lam.) Compositae - marcela, 228. Dissertação (Mestrado em Farmácia) - Curso de Pós-Graduação em Ciências Farmacêuticas, UFRGS, Porto Alegre, 1991.
  31. Zhang, Z.S.; Wang, X.M.; Han, Z.P.; Zhao, M.X.; Yin, L. Purification, Antioxidant and Moisture-Preserving Activities of Polysaccharides from Papaya. Carbohydr. Polym. 2012, 87, 2332–2337. [Google Scholar] [CrossRef]
  32. Gunt, H.; Levy, S.B. Efficacy of a Nature-Based Lip Treatment to Repair Dry Damaged Lips: Clinical and Biophysical Assessments. J. Am. Acad. Dermatol. 2020, 83, AB168. [Google Scholar] [CrossRef]
  33. Isoda, K.; Nakamura, T.; Yoshida, K.; Tamura, E.; Atsuta, N.; Ishida, K.; Takagi, Y.; Mizutani, H. The Efficacy of a Lip Balm Containing Pseudo-Ceramide on the Dry Lips of Sensitive Skin-Conscious Subjects. J. Cosmet. Dermatol. 2018, 17, 84–89. [Google Scholar] [CrossRef]
  34. Fisher, N.; Fisher, N. An Open Observational Trial of a Novel Peptide and Hyaluronic Acid Based Lip Cosmetic. Journal Of Plastic And Pathology Dermatology. 2020, 16, 179–184. [Google Scholar]
  35. Isaac, V.; Chiari, B.G.; Magnani, C.; Corrêa, M.A. Análise Sensorial Como Ferramenta Útil No Desenvolvimento de Cosméticos. Rev. Cienc. Farm. Basica Apl. 2012, 33, 479–488. [Google Scholar]
  36. Mosquera Tayupanta, T. de los Á.; Espadero, M.; Mancheno, M.; Peña, S.; Uguña, A.; Álvarez, S.; Vega, M.A. Sensory Analysis of Cosmetic Formulations Made with Essential Oils of Aristeguietia Glutinosa (Matico) and Ocotea Quixos (Ishpingo). Int. J. Phytocosmet. Nat. Ingred. 2018, 5, 5–5. [CrossRef]
  37. Westermann, T.V.A.; Viana, V.R.; Berto Junior, C.; Detoni da Silva, C.B.; Carvalho, E.L.S.; Pupe, C.G. Measurement of Skin Hydration with a Portable Device (SkinUp® Beauty Device) and Comparison with the Corneometer®. Skin. Res. Technol. 2020, 26, 571–576. [Google Scholar] [CrossRef]
  38. Guest, S.; Essick, G.K.; Mehrabyan, A.; Dessirier, J.M.; McGlone, F. Effect of Hydration on the Tactile and Thermal Sensitivity of the Lip. Physiol. Behav. 2014, 123, 127–135. [Google Scholar] [CrossRef]
  39. Richard, C. Lipstick Adhesion Measurement. Surf. Sci. Adhes. Cosmet. 2021, 635–662. [Google Scholar] [CrossRef]
  40. Heinrich, U.; Koop, U.; Leneveu-Duchemin, M.-C.; Osterrieder, K.; Bielfeldt, S.; Chkarnat, C.; Degwert, J.; Hantschel, D.; Jaspers, S.; Nissen, H.-P. Multicentre comparison of skin hydration in terms of physical-, physiological- and product-dependent parameters by the capacitive method (Corneometer CM 825). Int. J. Cosmet. Sci. 2003, 25, 45–53. [Google Scholar] [CrossRef] [PubMed]
  41. Pei, F.; Ma, Y.; Chen, X.; Liu, H. Purification and Structural Characterization and Antioxidant Activity of Levan from Bacillus Megaterium PFY-147. Int. J. Biol. Macromol. 2020, 161, 1181–1188. [Google Scholar] [CrossRef]
  42. Bouallegue, A.; Casillo, A.; Chaari, F.; La Gatta, A.; Lanzetta, R.; Corsaro, M.M.; Bachoual, R.; Ellouz-Chaabouni, S. Levan from a New Isolated Bacillus Subtilis AF17: Purification, Structural Analysis and Antioxidant Activities. Int. J. Biol. Macromol. 2020, 144, 316–324. [Google Scholar] [CrossRef]
  43. Gojgic-Cvijovic, G.D.; Jakovljevic, D.M.; Loncarevic, B.D.; Todorovic, N.M.; et al. Production of levan by Bacillus licheniformis NS032 in sugar beet molasses-based medium. Int. J. Biol. Macromol. 2019, 121, 142–151. [Google Scholar] [CrossRef]
  44. dos Santos, L.F.; Bazani Cabral De Melo, F.C.; Martins Paiva, W.J.; Borsato, D.; Corradi Custódio Da Silva, M.D.L.; Colabone Celligoi, M.A.P. Characterization and Optimization of Levan Production by Bacillus Subtilis NATTO. Rom. Biotechnol. Lett. 2013, 18, 8413–8422. [Google Scholar]
  45. Bersaneti, G.T.; Pan, N.C.; Baldo, C.; Celligoi, M.A.P.C. Co-Production of Fructooligosaccharides and Levan by Levansucrase from Bacillus Subtilis Natto with Potential Application in the Food Industry. Appl. Biochem. Biotechnol. 2018, 184, 838–851. [Google Scholar] [CrossRef] [PubMed]
  46. Caretta, T.O.; Silveira, V.A.I.; Andrade, G.; Macedo, F.; Celligoi, M.A.P.C. Antimicrobial Activity of Sophorolipids Produced by Starmerella Bombicola against Phytopathogens from Cherry Tomato. J. Sci. Food Agric. 2022, 102, 1245–1254. [Google Scholar] [CrossRef]
  47. Jung, I.H.; Kim, J.H.; Yoo, Y.J.; Park, B.Y.; Choi, E.S.; Noh, H. A Pilot Study of Occupational Exposure to Pathogenic Microorganisms through Lip Cosmetics among Dental Hygienists. J. Occup. Health, 2019, 61, 297–304. [CrossRef]
  48. Kim, S.-H. Analysis of Correlation among Oral Environment, Oral Myofunction, and Oral Microorganisms. J. Dent. Hyg. Sci. 2019, 19, 96–106. [Google Scholar] [CrossRef]
  49. Amin, D.; Satishchandran, S.; Drew, S.; Abramowicz, S. Diagnosis and Treatment of Lip Infections. J. Oral Maxillofac. Surg. 2021, 79, 133–140. [Google Scholar] [CrossRef]
  50. Alkhars, N.; Zeng, Y.; Alomeir, N.; Al Jallad, N.; Wu, T.T.; Aboelmagd, S.; Youssef, M.; Jang, H.; Fogarty, C.; Xiao, J. Oral Candida Predicts Streptococcus Mutans Emergence in Underserved US Infants. J. Dent. Res. 2022, 101, 54–62. [Google Scholar] [CrossRef]
  51. da Fontoura, I.C.C.; Saikawa, G.I.A.; Silveira, V.A.I.; Pan, N.C.; Amador, I.R.; Baldo, C.; da Rocha, S.P.D.; Celligoi, M.A.P.C. Antibacterial Activity of Sophorolipids from Candida Bombicola against Human Pathogens. Brazilian Arch. Biol. Technol. 2020, 63, 1–10. [Google Scholar] [CrossRef]
  52. Ashby, R.D.; Solaiman, D.K.Y.; Fan, X.; Olanya, M. Antimicrobial Potential of Sophorolipids for Anti-Acne, Anti-Dental Caries, Hide Preservation, and Food Safety Applications. ACS Symp. Ser. 2018, 1287, 193–208. [Google Scholar] [CrossRef]
  53. Cho, W.Y.; Ng, J.F.; Yap, W.H. Sophorolipids — Bio-Based Antimicrobial Formulating Agents. Molecules. 2022, 1–24. [Google Scholar] [CrossRef] [PubMed]
  54. Denkova-Kostova, R.; Teneva, D.; Tomova, T.; Goranov, B.; Denkova, Z.; Shopska, V.; Slavchev, A.; Hristova-Ivanova, Y. Chemical Composition, Antioxidant and Antimicrobial Activity of Essential Oils from Tangerine (Citrus Reticulata L.), Grapefruit (Citrus Paradisi L.), Lemon (Citrus Lemon L.) and Cinnamon (Cinnamomum Zeylanicum Blume). Zeitschrift fur Naturforsch. - Sect. C J. Biosci. 2021, 76, 175–185. [Google Scholar] [CrossRef] [PubMed]
  55. Deng, W.; Liu, K.; Cao, S.; Sun, J.; Zhong, B.; Chun, J. And Antiproliferative Properties of Grapefruit. Molecules. 2020, 25, 217. [Google Scholar] [CrossRef] [PubMed]
  56. Filoche, S.K.; Soma, K.; Sissons, C.H. Antimicrobial Effects of Essential Oils in Combination with Chlorhexidine Digluconate. Oral Microbiol. Immunol. 2005, 20, 221–225. [Google Scholar] [CrossRef] [PubMed]
  57. Viuda-Martos, M.; Ruiz-Navajas, Y.; Fernández-López, J.; Perez-Álvarez, J. Antibacterial Activity of Lemon (. J. Food Saf. 2007, 28, 567–576. [Google Scholar]
  58. Uysal, B.; Sozmen, F.; Aktas, O.; Oksal, B.S.; Kose, E.O. Essential Oil Composition and Antibacterial Activity of the Grapefruit (Citrus Paradisi. L) Peel Essential Oils Obtained by Solvent-Free Microwave Extraction: Comparison with Hydrodistillation. Int. J. Food Sci. Technol. 2011, 46, 1455–1461. [Google Scholar] [CrossRef]
  59. Okunowo, W.O.; Oyedeji, O.; Afolabi, L.O.; Matanmi, E. Essential Oil of Grape Fruit (&lt;I&gt;Citrus Paradisi&lt;/I&gt;) Peels and Its Antimicrobial Activities. Am. J. Plant Sci. 2013, 04, 1–9. [Google Scholar] [CrossRef]
  60. Vasek, O.M.; Cáceres, L.M.; Chamorro, E.R.; Velasco, G.A. Antibacterial Activity of Citrus Paradisi Essential Oil. J. Nat. Prod. 2015, 8, 16–26. [Google Scholar]
  61. Ou, M.C.; Liu, Y.H.; Sun, Y.W.; Chan, C.F. The Composition, Antioxidant and Antibacterial Activities of Cold-Pressed and Distilled Essential Oils of Citrus Paradisi and Citrus Grandis (L.) Osbeck. Evidence-based Complement. Altern. Med. 2015, 2015. [Google Scholar] [CrossRef] [PubMed]
  62. Lin, C.W.; Yu, C.W.; Wu, S.C.; Yih, K.H. DPPH Free-Radical Scavenging Activity, Total Phenolic Contents and Chemical Composition Analysis of Forty-Two Kinds of Essential Oils. J. Food Drug Anal. 2009, 17. [Google Scholar] [CrossRef]
  63. Yang, S.A.; Jeon, S.K.; Lee, E.J.; Shim, C.H.; Lee, I.S. Comparative Study of the Chemical Composition and Antioxidant Activity of Six Essential Oils and Their Components. Nat. Prod. Res. 2010, 24, 140–151. [Google Scholar] [CrossRef] [PubMed]
  64. Kumari, A.; Kumari, S.; Prasad, G.S.; Pinnaka, A.K. Production of Sophorolipid Biosurfactant by Insect Derived Novel Yeast Metschnikowia Churdharensis f.a., Sp. Nov., and Its Antifungal Activity Against Plant and Human Pathogens. Front. Microbiol. 2021, 12, 1–13. [Google Scholar] [CrossRef] [PubMed]
  65. Domżał-Kędzia, M.; Lewińska, A.; Jaromin, A.; Weselski, M.; Pluskota, R.; Łukaszewicz, M. Fermentation Parameters and Conditions Affecting Levan Production and Its Potential Applications in Cosmetics. Bioorg. Chem. 2019, 93, 102787. [Google Scholar] [CrossRef]
  66. Kim, S.J.; Chung, B.H. Antioxidant activity of levan coated cerium oxide nanoparticles. Carbohydr. Polym. 2016, 5, 400–407. [Google Scholar] [CrossRef] [PubMed]
  67. Hertadi, R.; Umriani Permatasari, N.; Ratnaningsih, E. Box-Wilson Design for Optimization of in vitro Levan Production and Levan Application as Antioxidant and Antibacterial Agents. Iran. Biomed. J. 2021, 25, 202–212. [Google Scholar] [CrossRef]
  68. Kaczmarczyk, D.; Strub, D.J.; Polowy, A.; Wilk, K.A.; Lochyński, S. Selected Essential Oils in Cosmetic Emulsions : Process Oriented Stability Studies and Antimicrobial Activity. Nat. Volatiles & Essent. Oils. 2015, 2, 27–39. [Google Scholar]
  69. Kim, K.H.; Chung, C.B.; Kim, Y.H.; et al. Cosmeceutical properties of levan produced by Zymomonas mobilis. Journal of Cosmetic Science 2005, 56, 395–406. [Google Scholar] [CrossRef]
  70. Moharram, H.; Ray, J.; Ozbas, S.; Juliani, H.; Simon, J. Shea Butter: Chemistry, Quality, and New Market Potentials. ACS Symp. Ser. 2006, 925, 326–340. [Google Scholar] [CrossRef]
  71. Yeboah, A.; Ying, S.; Lu, J.; Xie, Y.; Amoanimaa-Dede, H.; Boateng, K.G.A.; Chen, M.; Yin, X. Castor Oil (Ricinus Communis): A Review on the Chemical Composition and Physicochemical Properties. Food Sci. Technol. 2021, 41, 399–413. [Google Scholar] [CrossRef]
  72. Budiasih, S.; Masyitah, I.; Jiyauddin, K.; Kaleemullah, M.; Samer, A.D.; Fadli, A.M.; Yusuf, E. Formulation and Characterization of Cosmetic Serum Containing Argan Oil as Moisturizing Agent. Science and Technology Publications. 2018, 297–304. [Google Scholar] [CrossRef]
  73. Gore, E.; Picard, C.; Savary, G. Spreading Behavior of Cosmetic Emulsions: Impact of the Oil Phase. Biotribology 2018, 16, 17–24. [Google Scholar] [CrossRef]
  74. Adu, S.A.; Naughton, P.J.; Marchant, R.; Banat, I.M. Microbial Biosurfactants in Cosmetic and Personal Skincare Pharmaceutical Formulations. Pharmaceutics 2020, 12, 1–21. [Google Scholar] [CrossRef] [PubMed]
  75. Dosoky, N.S.; Setzer, W.N. Biological activities and safety of citrus spp. Essential oils. International Journal of Molecular Sciences 2018, 19, 1–25. [Google Scholar] [CrossRef] [PubMed]
  76. Infante, V.H.P.; Leite, M.G.A.; Maia Campos, P.M.B.G. Film-Forming Properties of Topical Formulations for Skin and Hair: In Vivo and In Vitro Studies Using Biophysical and Imaging Techniques. AAPS PharmSciTech 2023, 24, 1–10. [Google Scholar] [CrossRef] [PubMed]
  77. Barthe, M.; Bavoux, C.; Finot, F.; Mouche, I.; Cuceu-Petrenci, C.; Forreryd, A.; Hansson, A.C.; Johansson, H.; Lemkine, G.F.; Thénot, J.P.; et al. Safety Testing of Cosmetic Products: Overview of Established Methods and New Approach Methodologies (Nams). Cosmetics 2021, 8, 1–18. [Google Scholar] [CrossRef]
  78. Böger, B.R.; Lonni, A.A.S.G.; Benassi, M. de T. Characterization and Sensory Evaluation of a Cosmeceutical Formulation for the Eye Area with Roasted Coffee Oil Microcapsules. Cosmetics 2023, 10. [Google Scholar] [CrossRef]
  79. Azmin, S.N.H.M.; Jaine, N.I.M.; Nor, M.S.M. Physicochemical and Sensory Evaluations of Moisturising Lip Balm Using Natural Pigment from Beta Vulgaris. Cogent Eng. 2020, 7. [Google Scholar] [CrossRef]
  80. Esposito, C.L.; Kirilov, P. Preliminary Study of the Potential Photoprotective Effect of Organogel-Based Lipstick Formulations: Texture Analysis, Rheological, Thermal and Sensory Properties. Preprints 2021. [Google Scholar] [CrossRef]
  81. Abidh, S.; Cuvelier, G.; de Clermont-Gallerande, H.; Navarro, S.; Delarue, J. The Role of Lipid Composition in the Sensory and Physical Properties of Lipsticks. J. Am. Oil Chem. Soc. 2019, 96, 1143–1152. [Google Scholar] [CrossRef]
  82. Kasparaviciene, G.; Savickas, A.; Kalveniene, Z.; Velziene, S.; Kubiliene, L.; Bernatoniene, J. Evaluation of Beeswax Influence on Physical Properties of Lipstick Using Instrumental and Sensory Methods. Evidence-Based Complementary and Alternative Medicine 2016. [CrossRef]
  83. Rafferty, D.W.; Dupin, L.; Zellia, J.; Giovannitti-Jensen, A. Predicting Lipstick Sensory Properties with Laboratory Tests. International Journal of Cosmetic Science 2018, 40, 451–460. [Google Scholar] [CrossRef] [PubMed]
Figure 1. Formulations spreadability during the stability test. T0: time zero; T15: time 15 days; mm2: square millimeters; *: significant statistical difference (p < 0.05). F1: 2% of LEV; F2: 1% of SOP; F3: 0.3% of OCP; F4: 1% of LEV and 0.5% of SOP; F5: 0,5% of SOP and 0.15% of OCP; F6: 1% of LEV and 0.15% of OCP; F7: 0.66% of LEV, 0.1% of OCP and 0.33% of SOP.
Figure 1. Formulations spreadability during the stability test. T0: time zero; T15: time 15 days; mm2: square millimeters; *: significant statistical difference (p < 0.05). F1: 2% of LEV; F2: 1% of SOP; F3: 0.3% of OCP; F4: 1% of LEV and 0.5% of SOP; F5: 0,5% of SOP and 0.15% of OCP; F6: 1% of LEV and 0.15% of OCP; F7: 0.66% of LEV, 0.1% of OCP and 0.33% of SOP.
Preprints 87601 g001
Figure 2. Moisture retention presented by the formulations before and after the stability study. T0: time zero, before stability study; T15: 15 days after stability study; %MR: Moisture retention percentage. F1: 2% of LEV; F2: 1% of SOP; F3: 0.3% of OCP; F4: 1% of LEV and 0.5% of SOP; F5: 0,5% of SOP and 0.15% of OCP; F6: 1% of LEV and 0.15% of OCP; F7: 0.66% of LEV, 0.1% of OCP and 0.33% of SOP.
Figure 2. Moisture retention presented by the formulations before and after the stability study. T0: time zero, before stability study; T15: 15 days after stability study; %MR: Moisture retention percentage. F1: 2% of LEV; F2: 1% of SOP; F3: 0.3% of OCP; F4: 1% of LEV and 0.5% of SOP; F5: 0,5% of SOP and 0.15% of OCP; F6: 1% of LEV and 0.15% of OCP; F7: 0.66% of LEV, 0.1% of OCP and 0.33% of SOP.
Preprints 87601 g002
Figure 3. Response surface and profiles for predicted values and desirability for the spreadability of formulations.
Figure 3. Response surface and profiles for predicted values and desirability for the spreadability of formulations.
Preprints 87601 g003
Figure 4. Response surface and profiles for predicted values and desirability for the antioxidant activity of the formulations.
Figure 4. Response surface and profiles for predicted values and desirability for the antioxidant activity of the formulations.
Preprints 87601 g004
Figure 5. Response surface and profiles for predicted values and desirability for moisture retention of formulations.
Figure 5. Response surface and profiles for predicted values and desirability for moisture retention of formulations.
Preprints 87601 g005
Figure 6. Joint optimization of actives to select the optimal formulation of the study, which was: 0.4% of LEV and 0.8% of SOP.
Figure 6. Joint optimization of actives to select the optimal formulation of the study, which was: 0.4% of LEV and 0.8% of SOP.
Preprints 87601 g006
Figure 7. Study diagram, covering the exclusions and inclusions of participants obtained throughout the in vivo study.
Figure 7. Study diagram, covering the exclusions and inclusions of participants obtained throughout the in vivo study.
Preprints 87601 g007
Figure 8. Photo Documentation of the labial region during the study development period. FB refers to participants who applied the control formulation, and FT, who applied the test formulation of the study. T0 corresponds to the period prior to application of lip balms and T7, after their daily use.
Figure 8. Photo Documentation of the labial region during the study development period. FB refers to participants who applied the control formulation, and FT, who applied the test formulation of the study. T0 corresponds to the period prior to application of lip balms and T7, after their daily use.
Preprints 87601 g008
Figure 9. Frequency of using lip balms by study participants.
Figure 9. Frequency of using lip balms by study participants.
Preprints 87601 g009
Figure 10. Radar graph to compare the intensity verified for each attribute by the study participants. Orange line: FB; blue line: FT.
Figure 10. Radar graph to compare the intensity verified for each attribute by the study participants. Orange line: FB; blue line: FT.
Preprints 87601 g010
Figure 11. Evaluation of the moisturizing effect of the test formulation (FT) by study participants, after 7 days of daily application.
Figure 11. Evaluation of the moisturizing effect of the test formulation (FT) by study participants, after 7 days of daily application.
Preprints 87601 g011
Table 1. Description of the attributes evaluated during sensory analysis.
Table 1. Description of the attributes evaluated during sensory analysis.
Attribute Description
Ease of Spreading How easy is it to apply the sample to the lips
Absorption The sample is absorbed through the lips and disappears into the skin
Moisture The sample hydrates the lips, replenishing their moisture
Freshness Pleasant sensation produced by the sample in contact with the lips; it refers to something fresh
Velvet Film Formation The surface of the lips has a soft and smooth texture after applying the sample
Fragrance The aroma/perfume that the sample presents
Table 2. Effect of sophorolipids (SOP) and Citrus paradisi essential oil (OCP) against the microorganisms S. aureus, S. epidermidis and S. mutans.
Table 2. Effect of sophorolipids (SOP) and Citrus paradisi essential oil (OCP) against the microorganisms S. aureus, S. epidermidis and S. mutans.
SOP (mg.mL−1) OCP (mg.mL−1) FICI Interaction
MIC MICc FIC MIC MICc FIC
S. aureus 0.012 0.006 0.5 10.44 5.22 0.5 1.0 Aditism
S. epidermidis 0.048 0.024 0.5 41.75 20.88 0.5 1.0 Aditism
S. mutans 0.012 0.006 0.5 20.88 10.44 0.5 1.0 Aditism
Minimum Inhibitory Concentration (MIC) of isolated active ingredients, in combination (MICc) and Fractional Inhibitory Concentration Index (FICI) obtained by the Fractional Inhibitory Concentration (FIC) of SOP and OCP. FICI, which depends on the FIC, is interpreted as follows: synergistic (≤ 0.5), additive (> 0.5 and ≤ 1), indifferent (> 1 and < 4) or antagonistic (≥ 4). FIC is determined by the equation: FIC = FICI is determined by the equation: FICI = FICSOP+ FICOCP.
Table 3. Concentration of active ingredients used in formulations according to simplex-centroid experimental design.
Table 3. Concentration of active ingredients used in formulations according to simplex-centroid experimental design.
LEV SOP OCP Actives concentration (%/100g)
F1 1 0 0 2.0% LEV
F2 0 1 0 1.0% SOP
F3 0 0 1 0.3% OCP
F4 ₁/₂ ₁/₂ 0 1.0% LEV + 0.5% SOP
F5 0 ₁/₂ ₁/₂ 0.5% SOP + 0.15% OCP
F6 ₁/₂ 0 ₁/₂ 1.0% LEV + 0.15% OCP
F7 ₁/₃ ₁/₃ ₁/₃ 0.66% LEV + 0.1% OCP + 0.33% SOP
FB 0 0 0 No
Levan: LEV; Sophorolipids: SOP; Citrus paradisi essential oil (OCP).
Table 4. Pharmacotechnical characterization of the formulations.
Table 4. Pharmacotechnical characterization of the formulations.
PS Aspect Color Odor Flavor Spreadability (mm2) Moisture Retention (%)
F1 NPS V White N N 423.0 ± 42.6 97.92 ± 0.38
F2 NPS LV White N N 415.3 ± 21.5 97.70 ± 0.54
F3 NPS V White CPC N 909.6 ± 41.1* 96.29 ± 1.00
F4 NPS LV White N N 422.5 ± 20.,8 97.32 ± 1.61
F5 NPS LV White CPC N 1170.0 ± 14.1* 95.30 ± 0.56*
F6 NPS V White CPC N 1217.1 ± 14.3* 97.71 ± 0.87
F7 NPS LV White CPC N 469.2 ± 5.1 97.42 ± 0.30
FB NPS V White N N 1061.2 ± 7.4 97.56 ± 0.16
PS: pre-stability assay (centrifugation). NPS: no phase separation. V: viscous. LV: less viscous. N: normal. CPC: Citrus paradisi characteristic odor. mm2: square millimeters. %MR: moisture retention percentage. *: significant statistical difference in comparison to FB (p < 0.05), ANOVA, Dunnett’s multiple comparison test. F1: 2% of LEV; F2: 1% of SOP; F3: 0.3% of OCP; F4: 1% of LEV and 0.5% of SOP; F5: 0,5% of SOP and 0.15% of OCP; F6: 1% of LEV and 0.15% of OCP; F7: 0.66% of LEV, 0.1% of OCP and 0.33% of SOP.
Table 5. Antioxidant activity of formulations according to the percentage of inhibition of DPPH assay.
Table 5. Antioxidant activity of formulations according to the percentage of inhibition of DPPH assay.
Formulation % inhibition
F1 49.14 ± 2.38
F2 53.28 ± 0.38
F3 45.71 ± 0.38*
F4 52.70 ± 2.57
F5 47.60 ± 0.40
F6 46.05 ± 1.97*
F7 51.48 ± 1.99
FB 51.32 ± 1.03
*: significant statistical difference in relation to FB (p < 0.05), one-way ANOVA, Dunnett’s multiple comparison test. F1: 2% of LEV; F2: 1% of SOP; F3: 0.3% of OCP; F4: 1% of LEV and 0.5% of SOP; F5: 0,5% of SOP and 0.15% of OCP; F6: 1% of LEV and 0.15% of OCP; F7: 0.66% of LEV, 0.1% of OCP and 0.33% of SOP.
Table 6. Antioxidant effect, spreadability and moisture retention of formulations developed based on simplex-centroid planning.
Table 6. Antioxidant effect, spreadability and moisture retention of formulations developed based on simplex-centroid planning.
Essay x1 x2 x3 Antioxidant Activity (%) Spreadability (mm2) Moisture Retention (%)
1 1.000 0.000 0.000 49.14 415.30 97.70
2 0.000 1.000 0.000 53.28 909.60 96.29
3 0.000 0.000 1.000 45.71 422.50 97.32
4 0.500 0.500 0.000 52.70 1170.00 95.30
5 0.000 0.500 0.500 47.60 1217.00 97.71
6 0.500 0.000 0.500 46.05 469.20 97.42
7 0.333 0.333 0.333 52.57 1061.20 96.20
8 0.333 0.333 0.333 52.70 1084.90 96.34
9 0.333 0.333 0.333 49.18 1056.50 97.56
10 0.333 0.333 0.333 51.48 1075.80 96.78
x1: LEV, x2: SOF e x3: OCP. mm2: square millimeters.
Table 7. Model estimates for the spreadability of the formulations.
Table 7. Model estimates for the spreadability of the formulations.
Factors Estimates Standard Error T-value p-value
Levan (x1) 415.30 11.96 34.74 0.000828*
Sophorolipid (x2) 909.60 11.96 76.08 0.000173*
Citrus paradisi essential oil (x3) 422.50 11.96 35.34 0.000800*
x1 x2 2030.20 58.57 34.66 0.000831*
x1 x3 201.20 58.57 3.44 0.075299
x2 x3 2204.20 58.57 37.63 0.000705*
x1 x2 x3 -36.30 316.77 -0.11 0.919236
R2:0,9997, R2ajusted:0,9987; Lack-of-fit: p = 0,919236; *: p < 0,05, the factor was significant for the spreadability response.
Table 8. Model estimates for the antioxidant activity of the formulations.
Table 8. Model estimates for the antioxidant activity of the formulations.
Factors Estimates Standard Error T-value p-value
Levan (x1) 49.14 0.67 73.34 0.000186*
Sophorolipid (x2) 53.28 0.67 79.52 0.000158*
Citrus paradisi essential oil (x3) 45.71 0.67 68.22 0.000215*
x1 x2 5.96 3.28 1.82 0.211055
x1 x3 -5.50 3.28 -1.67 0.235796
x2 x3 -7.58 3.28 -2.31 0.147203
x1 x2 x3 98.94 17.75 5.57 0.030716*
R2: 0,9879, R2ajusted:0,9518; Lack-of-fit: p: 0,2358; *: p < 0,05, the factor was significant for antioxidant activity response.
Table 9. Model estimates for the moisture retention of the formulations.
Table 9. Model estimates for the moisture retention of the formulations.
Factors Estimates Standard Error T-value p-value
Levan (x1) 97.70 0.30 322.81 0.000010*
Sophorolipid (x2) 96.29 0.30 318.15 0.000010*
Citrus paradisi essential oil (x3) 97.32 0.30 321.55 0.000010*
x1x2 -6.78 1.48 -4.57 0.044646*
x1x3 -0.36 1.48 -0.24 0.830790
x2x3 3.62 1.48 2.44 0.134684
x1x2x3 -7.35 8.02 -0.92 0.456121
R2: 0,9659, R2ajusted: 0,8636; Lack-of-fit: p: 0.830790; * p < 0,05, the factor was significant for moisture retention response.
Table 10. Hydration and oiliness of the lip region of participants, at times 0 and 7 days after application of formulation.
Table 10. Hydration and oiliness of the lip region of participants, at times 0 and 7 days after application of formulation.
G1 G2
Moisture (%) Oiliness (%) Moisture (%) Oiliness (%)
Time 0 41.93 ± 11.4 28.61 ± 4.40 41.53 ± 10.6 28.95 ± 4.64
Time 7 45.15 ± 9.80 25.95 ± 4.04 44.55 ± 10.3 27.87 ± 6.03
Disclaimer/Publisher’s Note: The statements, opinions and data contained in all publications are solely those of the individual author(s) and contributor(s) and not of MDPI and/or the editor(s). MDPI and/or the editor(s) disclaim responsibility for any injury to people or property resulting from any ideas, methods, instructions or products referred to in the content.
Copyright: This open access article is published under a Creative Commons CC BY 4.0 license, which permit the free download, distribution, and reuse, provided that the author and preprint are cited in any reuse.
Prerpints.org logo

Preprints.org is a free preprint server supported by MDPI in Basel, Switzerland.

Subscribe

Disclaimer

Terms of Use

Privacy Policy

Privacy Settings

© 2026 MDPI (Basel, Switzerland) unless otherwise stated