1. Introduction
Endothelial cells (ECs) are key players in angiogenesis, the formation of new blood vessels from pre-existing vasculature. This process is important for normal tissue maintenance and repair and is disordered in disease states where endothelial dysfunction is prevalent [
1]. Despite growing interest in the horse as a large animal model for a range of diseases [2-13], and the recognition that this species has utility for investigating wound healing and regenerative medicine [14-17], our understanding of equine EC biology has received minimal scientific attention.
During the angiogenic process, ECs are stimulated to migrate, proliferate and to form the initial structure of the new vessel [
18]. Methods to examine these processes
in vitro are well established using human, bovine and rodent ECs, with the tube formation assay, scratch wound closure assay and various proliferation assays providing correlates for differentiation, migration and proliferation [19-22]. Vascular endothelial growth factor-A (VEGF-A) is one of the most important growth factors promoting angiogenesis
in vivo [
23] and is commonly used in
in vitro assays as a positive control against which other factors are evaluated. Fibroblast growth factor 2 (FGF2) is also recognised as a potent angiogenic factor [
24] and has complex interactions with VEGF-A function [
25,
26]. However, whether equine ECs respond functionally to key angiogenic factors, and in a similar fashion to human ECs, remains to be thoroughly investigated. Of the studies employing large vessel equine ECs to date, most have focused on their role in inflammatory conditions [27-29], their infection by equine herpes virus [30-32] or their involvement in the pathogenesis of laminitis [
33,
34]. Of the few studies purportedly investigating the angiogenic functions of equine ECs [
35,
36], sufficient characterisation of the isolated cell populations was not performed and assays recommended by the consensus guidelines for studying angiogenesis
in vitro were not always employed [
37,
38]. Similarly, data from studies using equine blood outgrowth cells (ECFCs) isolated from peripheral venous blood [39-44] indicate that these cells have a phenotype that is suggestive of mesenchymal rather than endothelial lineage [
45], making these cells unsuitable as surrogates for equine vascular ECs and for studying angiogenic processes.
In this study we have, for the first time, developed and optimised methods for the isolation, culture and purification of equine aortic ECs (EAoECs). To allow thorough investigation of their angiogenic functions we have optimised standard in vitro angiogenesis assays that we employ routinely in human ECs [19-22,37] for use with equine ECs, and investigated their functional responses to a range of angiogenic growth factors.
2. Materials and Methods
2.1. Endothelial cell isolation and culture
Equine aortic endothelial cells (EAoECs) were isolated from mixed breed adult horses euthanased at a commercial abattoir for reasons other than research. Aortas were cut distal to the aortic arch and removed from the thoracic cavity by transecting the intercostal arteries and the aorta at the level of the diaphragm. Vessels were immediately placed in individual sterile containers, immersed in culture medium (Medium-199 with Hank’s balanced salts, M199H; supplemented with 100 U/ml penicillin and 100 U/ml streptomycin) and kept on ice for transport to the laboratory. In a class II safety cabinet aortas were cleaned of connective and adipose tissue by blunt dissection and incised longitudinally between the paired intercostal artery openings. The luminal surface was examined for lesions (e.g. calcification indicative of parasite migration) and discarded if any were present.
2.2. Cell isolation by scraping
The luminal surface was gently scraped with the back of a sterile scalpel blade, avoiding the peripheral sections of the aorta. The accumulated material on the scalpel blade was transferred to a sterile 15 ml centrifuge tube and incubated (37°C, 5% CO2) with 3 ml collagenase solution (0.25 mg/ml in endothelial cell basal medium 2; EGM2; Promocell; sterile filtered) for 10-20 minutes. The collagenase solution was then diluted with an equal volume of EGM2 prior to centrifugation at 300 x g for 5 min at 20°C. The supernatant was discarded, and the cell pellet resuspended in 6 ml of EGM2 supplemented with 20% horse serum, 100 U/ml penicillin and 100 U/ml streptomycin (equine basal medium; EBM). The cell suspension was transferred to a gelatin-coated (1% (v/v)) tissue culture flask (25 cm2) and cells maintained in a humidified tissue culture incubator. The culture medium was replaced in full every 2-3 days. Once confluent (2-5 days), cell cultures were purified using magnetic-activated cell sorting (MACS). Following sorting, cells were grown on gelatin-coated flasks (75 cm2) and culture medium (12 ml/flask) was replaced every 2-3 days. Once confluent cells were plated onto the appropriate tissue culture plates/slides for experimentation and were used between passage 1 and 5.
2.3. Optimisation of isolation and culture conditions for EAoECs
A detailed description of equine cell isolation using collagenase and methods for optimising culture conditions are provided in the supplemental material.
2.4. Magnetic-activated cell sorting
Magnetic-activated cell sorting (MACS) was performed using the CELLection Pan Mouse IgG Kit (ThermoFisher) following the manufacturer’s protocol (direct technique). Magnetic beads were conjugated following the manufacturer’s guidelines using 1 μg VE-cadherin monoclonal antibody (clone 55-7H1, Thermo Scientific) per 100 μl beads. Detailed methods are provided in the supplemental material.
2.5. Human endothelial cell isolation and culture
Human umbilical cord collection (obtained with informed written consent) and use of human endothelial cells conformed to the principles outlined in the Declaration of Helsinki and is approved by the NHS Health Research Authority East of England-Cambridge South Research Ethics Committee (REC reference 16/EE/0396). All experiments were performed in accordance with relevant guidelines and regulations. Human umbilical vein endothelial cells (HUVECs) were isolated and cultured as described previously and were used between passage 2 and 4 [
19]. Cells were cultured on 1% gelatin and maintained in M199E growth medium (M199E containing endothelial cell growth factor (20 μg/ml) and 20% (v/v) FBS).
Human aortic endothelial cells (HAoECs) were maintained in EGM-2 according to the supplier's instructions (Lonza, Visp, Switzerland) and used for experiments at passages 4–8.
2.6. Assessment of cell morphology
Cells were visualised using phase contrast imaging to assess cell morphology using a DMIRB inverted microscope (Leica Microsystems, Milton Keynes, UK) and an MRm monochrome camera controlled through Zen software (V2.6; Carl Zeiss Ltd, Cambridge, UK). Cell morphology was quantified by manually measuring the cell length (longest diameter measurement) and width (shortest diameter measurement) using Image J software. Measurements were repeated for 10 representative cells for each condition.
2.7. Endothelial cell ‘tube’ formation assay
The dynamic behaviour of EAoECs on extracellular matrix, reflective of their angiogenic potential, was investigated with a modified EC tube-forming assay using a thin layer of matrix [
19]. Sub-confluent (70-95%) EAoECs in a T75 flask were serum-deprived in EGM2 + 1% horse serum for 1 hour, trypsinised and re-suspended at 120,000 cells/ml. The wells of a 96-well plate were coated with 2 µl/well of Geltrex™ (Life Technologies, USA) using the insert of a sterile Eppendorf Combitip® and left to set at 37˚C for 30 minutes. EAoECs were plated onto the coated wells (50 µl/well; 6,000 cells/well) before addition of an equal volume of 2 x concentrated experimental treatment (in sextuplet; made up in EGM2 + 1% horse serum). EAoECs were incubated overnight for 16 hours and the centre of each well imaged using a DMIRB inverted microscope (x10 magnification; as above). The number of branches was quantified manually using Image J software.
2.8. Scratch wound assay
EAoECs were plated onto gelatin-coated 48-well plates (40,000 cells/well) and grown to confluence. A single vertical scratch was made in the centre of each well using a sterile 200 µl pipette tip. Cells were then washed in warm PBS before the addition of treatments (in triplicate; diluted in EGM2 + 5% horse serum). The midpoint of each scratch was imaged using a DMIRB inverted microscope (x5 magnification; as above). Cultures were incubated overnight for 18 hours and imaged again. Percentage wound closure following each treatment was calculated by manually measuring the area of the wound in the field of view at time 0 and at 18 hours using Image J software.
2.9. Measurement of endothelial cell proliferation
EAoECs were plated onto gelatin-coated 96-well plates (5,000 cells/well) and left to adhere in EBM. After 4 hours, the growth medium was aspirated and replaced with experimental treatments (in triplicate, made up in EGM2 + 5% horse serum) which were refreshed every 24 hours. After 24, 48 and 72 hours, the treatments were removed, the cells washed in PBS and fixed in 4% paraformaldehyde (PFA; 15 minutes. After further washing, nuclei were stained with Hoechst 33342 (0.5 μg/ml in PBS) for 10 minutes. The centre of each well was imaged using a DMIRB inverted microscope (x10 objective; as above). The number of nuclei was quantified using an automated cell counter (Image J Software).
2.10. Western blotting and Immunofluorescence
Western blotting on whole EAoEC lysates was performed as described previously for human ECs with some modifications [
46]. Details are provided in the supplementary material.
Protein expression was assessed by immunofluorescence in cells cultured on gelatin-coated 96-well plates or cells cultured on collagen-coated 9mm coverslips. Cells were fixed in 4% PFA (15 minutes), washed (to remove unbound PFA; 50 mM ammonium chloride, 15 minutes), permeabilised (0.1% Triton-X in PBS, 5 minutes) and blocked with PGAS (phosphate gelatin and saponin solution; 0.2% gelatin, 0.02% saponin, 0.02% sodium azide in PBS, 5 minutes) prior to incubation with primary antibody (1 hour; supplemental table 2) followed by fluorescent-conjugated secondary antibody and nuclear stain (Hoechst 33342; 0.5 µg/ml). Coverslips were mounted using Mowiol (Sigma Aldrich, UK).
Cells in 96 well plates were imaged using a DMIRB inverted microscope (x20 objective; as above). Cells on coverslips were imaged using an SP8 confocal microscope (Leica Microsystems, Milton Keynes, UK) controlled through LAS-X software (V3.5; Leica Microsystems, Milton Keynes, UK).
2.11. En face imaging of equine intercostal artery
Short (5-10 mm) segments of intercostal artery were transected from the thoracic aorta following EC isolation from the aortic tissue. Intact vessel segments were placed in individual wells of a 96-well plate for staining, orientated vertically to ensure the lumen was open and volumes of all solutions adjusted to ensure complete coverage of the segment (approximately 200 µl). Segments were washed (PBS), fixed (4% PFA, 12-24 hours, 4°C), washed (50 mM ammonium chloride, 1 hour), permeabilised (0.1 % Triton-X in PBS, 1 hour) and blocked against non-specific binding (3% BSA, 12-24 hours, 4°C) prior to incubation with primary antibody overnight (4°C; supplemental table 2) followed by fluorescent-conjugated secondary antibody. Artery segments were cut longitudinally to obtain flat square sections of tissue (approximately 5 mm x 5 mm) and mounted luminal side down in a glass-bottomed 30 mm dish with compression applied from the serosal side. PBS was added to the dish to maintain hydration. Sections were imaged using an SP8 confocal microscope (as above).
2.12. Flow cytometry
Cells were trypsinised, washed and resuspended in 1% BSA in PBS at 1 x 106 cells/ml. Aliquots of cells (50 µl) were incubated with fluorescent conjugated antibody or appropriate controls (see Table 2 in supplemental material) for 30 minutes on ice, protected from light. Cells were washed twice (1% BSA, 4°C, 5 minutes, 400 x g) and resuspended to a final volume of 500 µl before immediate analysis. Flow cytometry was performed using a Canto II flow cytometer (BD) with Diva software version 8.0.1. The instrument was calibrated with Cell Tracker Beads (BD). Cells were located in a plot of side scatter (logarithmic scale; y-axis) and forward scatter (logarithmic scale; x-axis). Gated cells were displayed in a plot of forward scatter height (linear scale; y-axis) and forward scatter area (linear scale, x-axis) to exclude doublets. Single cell events were then displayed on a histogram of fluorescence intensity, with the isotype control sample distribution overlying the antibody-stained population to identify the stained population.
2.13. qPCR
RNA was extracted using the Qiagen RNeasy Plus Mini-Kit according to the manufacturer’s instructions. Complementary DNA (cDNA) was synthesised using a High Capacity cDNA Reverse Transcription kit (ThermoFisher, UK). Endothelial gene expression was measured by RT-qPCR using SYBR® Green JumpStart™ Taq ReadyMix™ (Sigma Aldrich; Table 3 in supplemental material). Primers were designed using Primer3 and NCBI Primer-BLAST software. PCR reactions were analysed using CFX Manager 3.1 (Bio-Rad) and analysis was performed using the 2−ΔCt method with results normalised to β-actin internal control gene.
2.15. Statistical analysis
Statistical/graphical analysis was performed using GraphPad Prism version 9 (GraphPad Software). Unless otherwise stated, data are presented as mean ± standard error of the mean (SEM) from independent experiments performed on cell isolates from separate horses. A P value of <0.05 was considered significant. Data were analysed as specified in the figure legends by t-test, ANOVA or mixed effects model, as appropriate. Normality was assessed using the Shapiro-Wilk test for normal distribution.
3. Results
3.1. ECs can be isolated from equine aorta by mechanical dissociation
Understanding of vascular endothelial function and dysfunction in horses is hampered by the current lack of robust, well characterised
in vitro models for mechanistic research. In our initial studies we sought to optimise both the isolation method and culture conditions for EAoECs. Intimal cells were isolated from fresh equine aortas by either mechanical scraping or collagenase digestion and immunofluorescent staining for VWF expression used to classify cultures as EC ‘rich’ (>65% VWF positive cells) or EC ‘poor’ (<65% VWF positive cells) (Figure 1). Figure 1a shows the number of cell isolates classified as EC rich or poor derived from mechanical scraping
versus collagenase treatment. Mechanical scraping was the superior isolation method, resulting in a higher proportion of isolates with >65% VWF-positive cells. We then optimised the culture conditions for EC growth by comparing the rates of proliferation in a standard growth medium used routinely for culturing primary human ECs (M199 supplemented with 20% equine serum and endothelial cell growth factor; M199 [
46]) and in a medium designed to support expansion of commercially available ECs (EGM2, supplemented with 20% equine serum). EAoECs cultured in EGM2 proliferated at a higher rate than cells cultured in M199, as assessed by nuclear staining (Figure 1b). However, the presence of the additives in complete EGM2 resulted in cells with a more elongated morphology than those cultured in EGM2 without additives (EBM2), which displayed the classical cobblestone morphology expected for confluent ECs in static culture (Figure 1c). These results indicate that EBM2 is the optimal medium for culture of EAoECs for investigation of angiogenesis since these cells exhibit a more quiescent phenotype. All subsequent experiments were performed with cells acquired by mechanical scraping (Figure 1d) and cultured in EBM2.
Figure 1.
Optimisation of EAoEC isolation and culture. a. Left, mechanical scraping yielded a higher proportion of EC-rich cultures (defined as > 65% VWF-positive cells) than collagenase digestion (****p < 0.0001; Fisher’s exact test). Data are from a total of 63 isolations. Right, representative images of EAoEC isolates fixed and processed for VWF immunofluorescence (green). b. Left, EAoECs proliferated at a faster rate when cultured in complete EGM2 than in M199 (*p = 0.03; T-test; mean ± S.E.M for n = 2 biological replicates with 3 technical repeats. Right, EAoECs were fixed and nuclei stained (Hoechst) for cell counting after 72 hours. c. Left, EAoECs were cultured in complete EGM2 or EGM2 without additives (EBM) and cell morphology evaluated by light microscopy (*p = 0.02; T-test; mean ± S.E.M, n = 3 isolates). Right, representative phase contrast images of EAoECs cultured to confluence in complete EGM2 or EBM. d. Final EAoEC isolation strategy. Equine aortas were cleaned of connective and adipose tissue by blunt dissection and incised longitudinally between the paired intercostal artery openings. The luminal surface was scraped with the back of a sterile scalpel blade. The accumulated material on the scalpel blade was transferred to a sterile 15 ml centrifuge tube and incubated with collagenase solution. The cell pellet was transferred to a gelatin-coated tissue culture flask and cultured to confluence. Created with BioRender.com.
Figure 1.
Optimisation of EAoEC isolation and culture. a. Left, mechanical scraping yielded a higher proportion of EC-rich cultures (defined as > 65% VWF-positive cells) than collagenase digestion (****p < 0.0001; Fisher’s exact test). Data are from a total of 63 isolations. Right, representative images of EAoEC isolates fixed and processed for VWF immunofluorescence (green). b. Left, EAoECs proliferated at a faster rate when cultured in complete EGM2 than in M199 (*p = 0.03; T-test; mean ± S.E.M for n = 2 biological replicates with 3 technical repeats. Right, EAoECs were fixed and nuclei stained (Hoechst) for cell counting after 72 hours. c. Left, EAoECs were cultured in complete EGM2 or EGM2 without additives (EBM) and cell morphology evaluated by light microscopy (*p = 0.02; T-test; mean ± S.E.M, n = 3 isolates). Right, representative phase contrast images of EAoECs cultured to confluence in complete EGM2 or EBM. d. Final EAoEC isolation strategy. Equine aortas were cleaned of connective and adipose tissue by blunt dissection and incised longitudinally between the paired intercostal artery openings. The luminal surface was scraped with the back of a sterile scalpel blade. The accumulated material on the scalpel blade was transferred to a sterile 15 ml centrifuge tube and incubated with collagenase solution. The cell pellet was transferred to a gelatin-coated tissue culture flask and cultured to confluence. Created with BioRender.com.

Although cell isolation by mechanical scraping was superior to collagenase digestion, significant contamination of isolated populations by non-ECs (cells lacking VWF) remained. To address this, we applied a magnetic cell sorting method to enrich the isolates for ECs. Since there are no commercially available antibodies recognising equine EC surface antigens, antibodies targeting ECs in other species were investigated for cross reactivity. Multiple antibodies against known EC markers (CD31, VE-cadherin, VEGFR2, Claudin-5, ZO-1, Ang-2) were not cross reactive (supplemental Table 2 and Figure S1). However, one anti-VE-cadherin antibody (clone 55-7H1; ThermoFisher) was confirmed to recognise equine VE-cadherin on the cell membrane in immunocytochemical analysis of cultured EAoECs (Figure 2a), in en face staining of equine intercostal artery sections (Figure 2b), and by flow cytometry of EAoECs stained in suspension (Figure 2c). Having identified a reliable equine EC-targeted antibody we then used this to sort EAoECs from mixed vascular cell isolations from equine aortas (Figure 2d). As expected, a high proportion of ECs (VWF-positive cells >95%) was present in sorted cell isolates compared to unsorted isolates (Figure 2e). Further studies using an antibody against the smooth muscle cell marker, smoothelin, showed that vascular smooth muscle cells are likely the predominant contaminating cell type in mixed cell populations isolated by mechanical scraping (supplemental Figure S2).
Figure 2.
Purification of EAoEC populations. EAoECs were purified using magnetic cell sorting. a. High power confocal (x63; left) and low power widefield (x20; right) images of EAoECs immunostained for cytoplasmic VWF (green) and membranous VE-cadherin (red). b. Maximum projection of a z-stack confocal image of equine intercostal artery en face showing immunodetection of cytoplasmic VWF (green) and membranous VE-cadherin (red). c. Live EAoECs were incubated with a PE-conjugated anti-VE-cadherin antibody and analysed by flow cytometry for surface VE-cadherin expression. VE-cadherin-stained cells (green frequency distribution) exhibited a brighter fluorescent signal than cells incubated with the isotype control antibody (white frequency distribution). d. Unsorted cells were subjected to magnetic cell sorting using magnetic beads conjugated to an anti-VE-cadherin antibody resulting in the positive population showing the classic cobblestone endothelial morphology and the negative population showing morphology consistent with vascular smooth muscle cells; created with BioRender.com e. The proportion of VWF-positive cells was greater in the sorted population than the unsorted population (**p = 0.008; T-test; mean ± S.E.M, n = 3).
Figure 2.
Purification of EAoEC populations. EAoECs were purified using magnetic cell sorting. a. High power confocal (x63; left) and low power widefield (x20; right) images of EAoECs immunostained for cytoplasmic VWF (green) and membranous VE-cadherin (red). b. Maximum projection of a z-stack confocal image of equine intercostal artery en face showing immunodetection of cytoplasmic VWF (green) and membranous VE-cadherin (red). c. Live EAoECs were incubated with a PE-conjugated anti-VE-cadherin antibody and analysed by flow cytometry for surface VE-cadherin expression. VE-cadherin-stained cells (green frequency distribution) exhibited a brighter fluorescent signal than cells incubated with the isotype control antibody (white frequency distribution). d. Unsorted cells were subjected to magnetic cell sorting using magnetic beads conjugated to an anti-VE-cadherin antibody resulting in the positive population showing the classic cobblestone endothelial morphology and the negative population showing morphology consistent with vascular smooth muscle cells; created with BioRender.com e. The proportion of VWF-positive cells was greater in the sorted population than the unsorted population (**p = 0.008; T-test; mean ± S.E.M, n = 3).

3.2. EAoECs respond to FGF2 but not VEGF-A stimulation
We next performed experiments using sorted cell populations enriched for ECs to investigate the functional responses of EAoECs to a range of growth factors known to exert pro-angiogenic effects on human and rodent ECs. The angiogenic potential of EGF, FGF2 (referred to throughout as FGF), IGF and VEGF-A was explored by measuring their individual effects on tubulogenesis and rate of EAoEC proliferation. Growth factors were used at concentrations shown to be maximally effective in similar studies in human ECs. Initial experiments used recombinant forms of the human growth factors, other than VEGF-A where recombinant equine VEGF-A was employed. As shown in Figure 3a, FGF significantly enhanced tubulogenesis by EAoECs. In experiments performed using cells cultured in EBM2 with endothelial cell growth supplement there was no significant tube formation response above baseline to pro-angiogenic growth factors, confirming the importance of using EBM2 for culture and functional investigation of these cells (supplemental Figure S3). EGF, FGF and IGF all increased the rate of EC proliferation with FGF treatment promoting the greatest effect (Figure 3b). Since pro-angiogenic growth factors act, at least in part, through MEK-ERK signalling pathways, ERK1/2 phosphorylation status was examined by western blotting. FGF was the most effective stimulant of ERK1/2 phosphorylation (Figure 3c). Unexpectedly, no effect of VEGF-A treatment on proliferation, tube formation or ERK1/2 activity was observed. Collectively, these results indicate that, of the growth factors tested, EAoECs are most sensitive to FGF stimulation.
Figure 3.
FGF2 is a potent pro-angiogenic factor for EAoECs. a. EAoECs were exposed to FGF2 (10 ng/ml), epithelial growth factor (EGF; 10 ng/ml), insulin-like growth factor (IGF; 50 ng/ml) or VEGF-A (25 ng/ml) for 16 hours and tube formation analysed (*p = 0.02; Repeated Measures one-way ANOVA with Dunnett’s multiple comparisons test compared to control; mean ± S.E.M, n = 4). Images are representative of tubulogenesis induced by FGF-2 at 16 hours. b. Effects of growth factors on EAoEC proliferation rate over 72 hours (*p = 0.0007; One-way ANOVA with Dunnett’s multiple comparisons test compared to control; mean ± S.E.M for n = 3 technical replicates). c. EAoECs were exposed to growth factors for 10 minutes and ERK phosphorylation assessed by immunoblotting using a phospho-specific ERK1/2 antibody. Blots were stripped and re-probed for total ERK1/2 and all blots analysed by densitometry. Data are mean ± S.E.M (n = 4 independent experiments on separate EAoEC isolates). **p = 0.007; Repeated Measures one-way ANOVA with Dunnett’s multiple comparisons test compared to control. Representative cropped immunoblots are shown. Concentrations of growth factors used were consistent across experiments.
Figure 3.
FGF2 is a potent pro-angiogenic factor for EAoECs. a. EAoECs were exposed to FGF2 (10 ng/ml), epithelial growth factor (EGF; 10 ng/ml), insulin-like growth factor (IGF; 50 ng/ml) or VEGF-A (25 ng/ml) for 16 hours and tube formation analysed (*p = 0.02; Repeated Measures one-way ANOVA with Dunnett’s multiple comparisons test compared to control; mean ± S.E.M, n = 4). Images are representative of tubulogenesis induced by FGF-2 at 16 hours. b. Effects of growth factors on EAoEC proliferation rate over 72 hours (*p = 0.0007; One-way ANOVA with Dunnett’s multiple comparisons test compared to control; mean ± S.E.M for n = 3 technical replicates). c. EAoECs were exposed to growth factors for 10 minutes and ERK phosphorylation assessed by immunoblotting using a phospho-specific ERK1/2 antibody. Blots were stripped and re-probed for total ERK1/2 and all blots analysed by densitometry. Data are mean ± S.E.M (n = 4 independent experiments on separate EAoEC isolates). **p = 0.007; Repeated Measures one-way ANOVA with Dunnett’s multiple comparisons test compared to control. Representative cropped immunoblots are shown. Concentrations of growth factors used were consistent across experiments.

3.3. The pro-angiogenic effect of FGF2 is dependent on FGFR1/MEK-ERK signalling
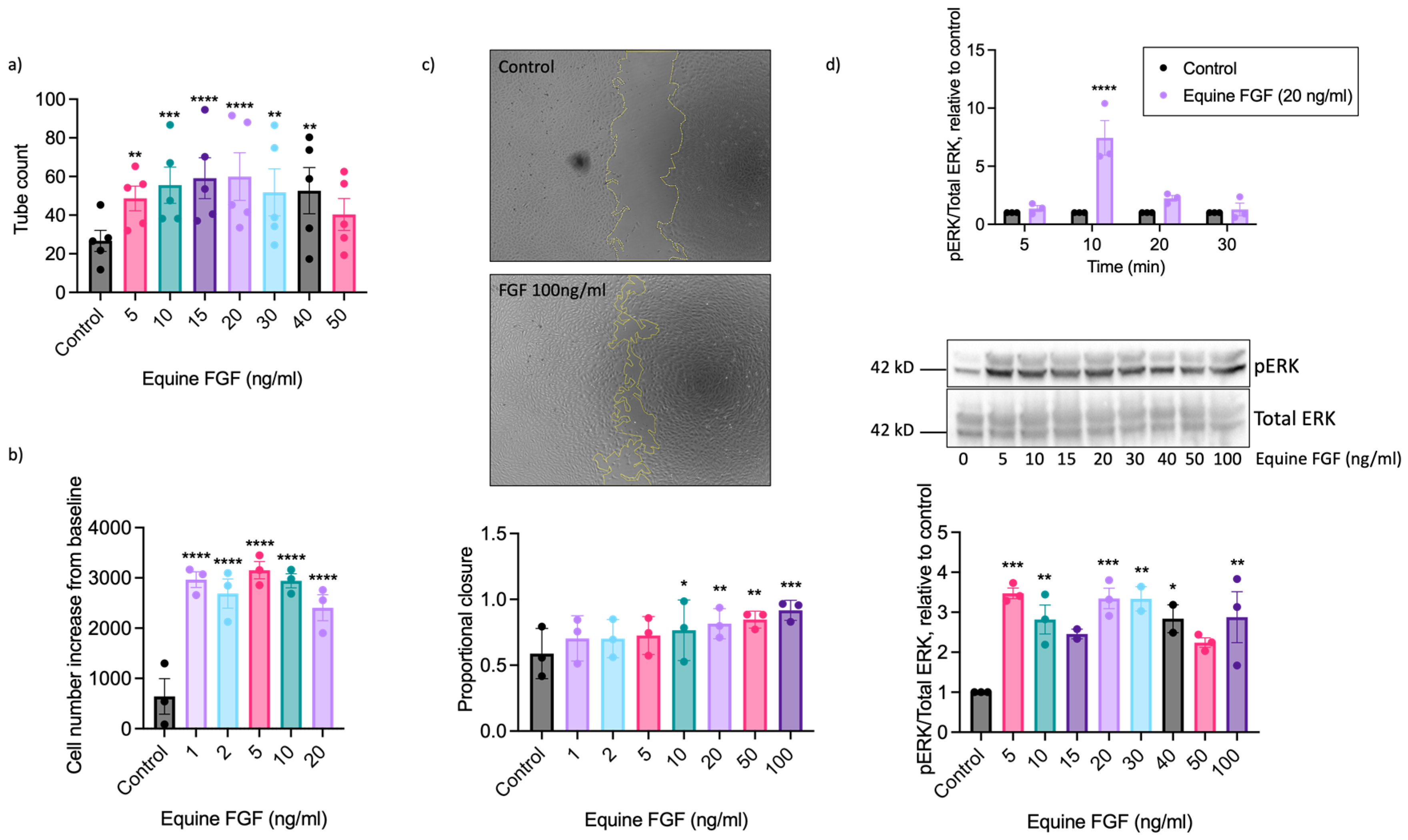
To further explore the pro-angiogenic actions of FGF on equine ECs we next determined the maximally effective concentration using recombinant equine FGF. These studies used FGF concentrations ranging from 1 to 100 ng/ml, depending upon the functional readout (Figure 4). Significant enhancement of tubulogenesis above basal was evident at the lowest FGF concentration examined (5 ng/ml) with the maximal response observed at 20 ng/ml (Figure 4a). Increased proliferation was seen at very low concentrations of FGF with significant increases in cell number observed between 1 and 20 ng/ml and a maximal response at 5 ng/ml FGF (Figure 4b). We additionally used the scratch wound closure assay to assess the effect of FGF on directional EAoEC migration. We saw significant increases in proportional wound closure in the presence of FGF at concentrations between 10 and 100 ng/ml, with 92% closure at the highest concentration (Figure 4c). To evaluate the effect of equine FGF on ERK1/2 phosphorylation we first determined the appropriate stimulation time using FGF at 20 ng/ml, which had a robust stimulatory effect in all the functional assays. As shown in Figure 4d (upper panel) the maximal response to FGF was seen after a 10-minute stimulation. Further experiments then measured ERK1/2 phosphorylation at this optimised time point and revealed significantly increased phosphorylation between 5 and 100 ng/ml FGF with the maximal response at 5 ng/ml (Figure 4d, lower panels).
Figure 4.
Concentration-response characteristics of EAoECs to equine recombinant FGF2. Tubulogenesis (panel a; n= 5), proliferation (panel b; n=3), scratch wound closure (panel c; n = 3) and ERK1/2 phosphorylation at 10 min (panel d; n = 3) were evaluated in response to the indicated concentrations of FGF2. Representative cropped immunoblots are shown. The images in panel c are representative and show control and FGF2-stimulated wounds after 18 hours. Data are mean ± S.E.M and were analysed by repeated measures one-way ANOVA with Dunnett’s multiple comparisons test (****p <0.0001, ***p<0.001, **p<0.01, *p<0.05 versus unstimulated control).
Figure 4.
Concentration-response characteristics of EAoECs to equine recombinant FGF2. Tubulogenesis (panel a; n= 5), proliferation (panel b; n=3), scratch wound closure (panel c; n = 3) and ERK1/2 phosphorylation at 10 min (panel d; n = 3) were evaluated in response to the indicated concentrations of FGF2. Representative cropped immunoblots are shown. The images in panel c are representative and show control and FGF2-stimulated wounds after 18 hours. Data are mean ± S.E.M and were analysed by repeated measures one-way ANOVA with Dunnett’s multiple comparisons test (****p <0.0001, ***p<0.001, **p<0.01, *p<0.05 versus unstimulated control).
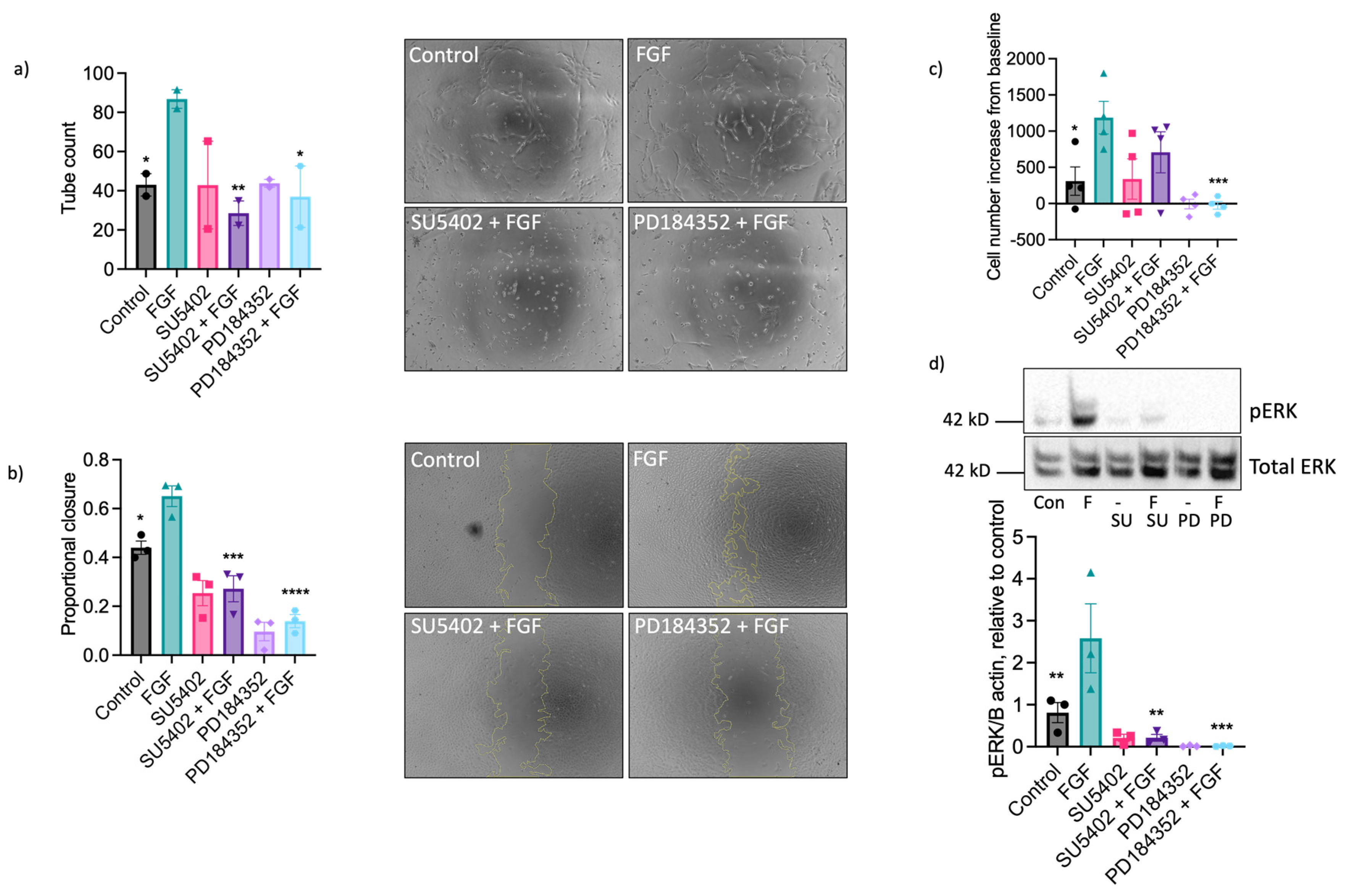
Having established a dominant functional role for FGF in equine ECs we next investigated the involvement of FGF receptor 1 (FGFR1) in these responses using the pharmacological FGFR1 inhibitor, SU5402 [
47]. Treatment with SU5402 (10µM) completely inhibited FGF-induced tubulogenesis (Figure 5a) and scratch wound closure (Figure 5b), partially reduced FGF-stimulated proliferation (Figure 5c) and prevented the increase in ERK1/2 phosphorylation in FGF-challenged cells (Figure 5d). Inhibition of the MEK-ERK pathway using the MEK1/2 inhibitor PD184352 (10 µM) blocked FGF-driven tube formation (Figure 5a), wound closure (Figure 5b), proliferation (Figure 5c) and ERK1/2 phosphorylation (Figure 5d). Collectively, these data suggest that FGF’s pro-angiogenic effects on EAoECs are mediated by FGFR1 and downstream MEK-ERK signalling.
Figure 5.
The pro-angiogenic effects of FGF2 are mediated by FGFR1 and MEK-ERK signalling. Tube formation (a; n = 2 biological replicates with 6 technical repeats), scratch wound closure (b; n = 3), proliferation (c; n = 4) and ERK/2 phosphorylation (d; n = 3) were measured in control and FGF2 stimulated EAoECs in the absence or presence of SU5402 (FGFR1 inhibitor; 10 µM) or PD184352 (MEK1/2 inhibitor; 10 µM). Representative images are shown for tubulogenesis (a) and scratch wound closure (b), and representative immunoblots for pERK and total ERK expression (d). All data are given as mean ± S.E.M and were analysed by Repeated Measures one-way ANOVA with Sidak’s multiple comparisons test. (*p<0.01; **p<0.005; ***p<0.0005; ****p<0.0001 compared to FGF2 stimulated).
Figure 5.
The pro-angiogenic effects of FGF2 are mediated by FGFR1 and MEK-ERK signalling. Tube formation (a; n = 2 biological replicates with 6 technical repeats), scratch wound closure (b; n = 3), proliferation (c; n = 4) and ERK/2 phosphorylation (d; n = 3) were measured in control and FGF2 stimulated EAoECs in the absence or presence of SU5402 (FGFR1 inhibitor; 10 µM) or PD184352 (MEK1/2 inhibitor; 10 µM). Representative images are shown for tubulogenesis (a) and scratch wound closure (b), and representative immunoblots for pERK and total ERK expression (d). All data are given as mean ± S.E.M and were analysed by Repeated Measures one-way ANOVA with Sidak’s multiple comparisons test. (*p<0.01; **p<0.005; ***p<0.0005; ****p<0.0001 compared to FGF2 stimulated).
3.4. Lack of sensitivity of EAoECs to VEGF-A may be due to differences in receptor expression
VEGF-A exerts well documented pro-angiogenic actions on ECs from human and other commonly studied species [
20,
21,
46] so the inability of EAoECs to respond effectively to VEGF-A
in vitro at a standard concentration (25 ng/ml; Figure 3) was an unexpected finding. To confirm that EAoECs do not respond to VEGF-A the effects of a range of VEGF-A concentrations on functional responses and MEK-ERK pathway activation were tested. VEGF-A (1-50 ng/ml) had no stimulatory effect on tube formation (Figure 6a), scratch wound closure (Figure 6b), rate of proliferation (Figure 6c) or ERK1/2 phosphorylation (Figure 6d) at any of the concentrations examined.
Figure 6.
VEGF-A does not exert significant pro-angiogenic effects on EAoECs. EAoECs were exposed to FGF2 or VEGF-A at the indicated concentrations and (a) tube formation (16h), (b) scratch wound closure (18h) and (c) proliferation (72h) assessed as described in the methods. a: Mean ± S.E.M., n = 4 (**p = 0.008 versus unstimulated control). b. Mean ± S.E.M. for n = 2. c. Mean ± S.E.M., n = 3 (***p = 0.0003 versus unstimulated control). d. ERK phosphorylation (10 min) was assessed by immunoblotting using a phospho-specific ERK1/2 antibody and β-actin as a loading control; blots were analysed by densitometry. Data are mean ± S.E.M. for n = 3 (***p = 0.0006 versus unstimulated control). All statistical analysis used Repeated Measures one-way ANOVA with Dunnett’s multiple comparisons test.
Figure 6.
VEGF-A does not exert significant pro-angiogenic effects on EAoECs. EAoECs were exposed to FGF2 or VEGF-A at the indicated concentrations and (a) tube formation (16h), (b) scratch wound closure (18h) and (c) proliferation (72h) assessed as described in the methods. a: Mean ± S.E.M., n = 4 (**p = 0.008 versus unstimulated control). b. Mean ± S.E.M. for n = 2. c. Mean ± S.E.M., n = 3 (***p = 0.0003 versus unstimulated control). d. ERK phosphorylation (10 min) was assessed by immunoblotting using a phospho-specific ERK1/2 antibody and β-actin as a loading control; blots were analysed by densitometry. Data are mean ± S.E.M. for n = 3 (***p = 0.0006 versus unstimulated control). All statistical analysis used Repeated Measures one-way ANOVA with Dunnett’s multiple comparisons test.
To determine whether this lack of response could reflect the absence or poor expression of VEGF receptors by EAoECs, we measured growth factor receptor gene expression in EAoECs and compared this to receptor expression in HAoECs and HUVECs using qPCR (Figure 7). These studies showed that levels of VEGFR1 and 2 were much lower than FGFR1 in EAoECs (Figure 7a). In contrast, VEGFR1 and 2 were expressed at similar or greater levels than FGFR1 in both human EC types (Figure 7b and c). EAoECs, in common with HAoECs and HUVECs, strongly expressed the VEGF co-receptor, NRP1 (Figure 7a). These findings, in combination with the lack of responses to VEGF-A, indicate that there are differences in the pro-angiogenic roles of VEGF-A and FGF in EAoECs in comparison to human ECs.
Figure 7.
Growth factor receptor expression in equine versus human endothelial cells. Receptor expression was measured in unstimulated EAoECs, HAoECs and HUVECs using qPCR and quantified relative to β-actin expression in the same cell type. a. Relative FGFR1 expression in EAoECs is significantly greater than FGFR2 (p = 0.01), VEGFR1 (p = 0.01) and VEGFR2 (p = 0.01). Mean ± S.E.M., n = 3). b and c: Relative FGFR1 expression is significantly less than NRP1 in HAoECs (p = 0.0002) and HUVECs (p = 0.006). Data given are mean ± S.E.M of 3 and 4 biological repeats, respectively. All statistical analysis used Repeated Measures one-way ANOVA with Dunnett’s multiple comparisons test. NS = not significant versus FGFR1.
Figure 7.
Growth factor receptor expression in equine versus human endothelial cells. Receptor expression was measured in unstimulated EAoECs, HAoECs and HUVECs using qPCR and quantified relative to β-actin expression in the same cell type. a. Relative FGFR1 expression in EAoECs is significantly greater than FGFR2 (p = 0.01), VEGFR1 (p = 0.01) and VEGFR2 (p = 0.01). Mean ± S.E.M., n = 3). b and c: Relative FGFR1 expression is significantly less than NRP1 in HAoECs (p = 0.0002) and HUVECs (p = 0.006). Data given are mean ± S.E.M of 3 and 4 biological repeats, respectively. All statistical analysis used Repeated Measures one-way ANOVA with Dunnett’s multiple comparisons test. NS = not significant versus FGFR1.
4. Discussion
Assessment of EC angiogenic functions in vitro is crucial for understanding the molecular control of angiogenesis and enabling translation to regenerative and disease settings. In this study we have developed methods for assessing the angiogenic behaviours of equine ECs and have identified differences in the responses to pro-angiogenic growth factors between equine and human ECs.
We optimised methods for the isolation, enrichment and culture of EAoECs and found that mechanical isolation, followed by positive selection by magnetic cell sorting, was the most effective approach for obtaining EC-rich isolates from equine aortas. Importantly, as part of this method development we identified a specific monoclonal anti-VE-cadherin antibody that can detect the equine antigen on the EC surface in cultured cells and in equine vessels
en face. To our knowledge this is the only report of a commercially available antibody suitable for this purpose in equine cells. Other methods for obtaining equine ECs have been reported previously but the purity of these populations was either not evaluated, or contamination with vascular smooth muscle cells was noted [
28,
29,
36,
48,
49]. CD31 is used in tissue sections to visualise equine ECs using immunohistochemistry [
50,
51], but none of the antibodies tested in this study were cross reactive with EAoECs in culture using immmunocytochemistry, presumably due to differences in antigen presentation (see supplementary figure S1). An attempt to purify equine ECs from mixed cultures has been described using an anti-CD31 antibody but the success, or otherwise, of this approach was not assessed and the cell images provided in the manuscript show persistent contamination with non-ECs [
52]. An alternative, non-immunological method, based on the uptake of fluorescently conjugated acetylated low-density lipoprotein has also been used in an attempt to purify equine ECs [
39,
53]. However, this marker cannot be considered specific for ECs since it can also be taken up by mesenchymal stromal cells and is therefore unsuitable for defining purity [
54].
Following optimisation of EAoEC isolation and culture we investigated their pro-angiogenic functions by assessing proliferation, migration and tubulogenesis following growth factor stimulation and the involvement of MEK-ERK signaling in these responses [
24]. We showed that a MEK1/2 inhibitor, PD184352, blocked FGF-induced ERK1/2 phosphorylation, confirming that FGF treatment enhances ERK1/2 phosphorylation in a MEK-dependent manner. Inhibiting MEK activity also suppressed FGF-driven tube formation, scratch wound closure and proliferation, suggesting that MEK-ERK pathway activity is a key regulator of the functional changes induced by FGF in equine ECs. An FGFR1 inhibitor reduced proliferation, migration, and tube formation in FGF-stimulated ECs, indicating that the pro-angiogenic effects of FGF are dependent on FGFR1 activity. Together, these data show that FGFR1 and downstream coupling to MEK-ERK signalling drive angiogenic changes in equine ECs, indicating a key role for FGF in equine EC function.
Unexpectedly, we found that VEGF-A, a well-established pro-angiogenic growth factor
in vitro and
in vivo, had no stimulatory effect on the angiogenic functions of equine ECs
in vitro. The reasons for this lack of sensitivity are unknown and likely multifactorial but one potential explanation would be low or absent VEGF receptor/co-receptor expression. We measured mRNA expression for growth factor receptors and found that FGFR1 is expressed at a relatively higher level than both VEGFR1 and 2 in EAoECs, in contrast to HAoECs or HUVECs, which both express similar levels of the different receptors. NRP1, a key co-receptor for VEGFR2, was strongly expressed in both equine and human ECs. It is feasible that the lower relative expression of VEGFR1 and VEGFR2 could account, at least in part, for the lack of response to VEGF-A seen in EAoECs in functional assays of angiogenic potential and in the assessment of MEK-ERK signaling. The angiogenic responses of equine ECs to FGF and VEGF-A have not been studied previously so there is no body of work in this area. In addition, the limited investigations of equine EC angiogenic potential to date have not used the accepted methods for evaluating these behaviours [
36] or used cells which had not been properly characterised [
35,
36,
39,
52].
Both FGF and VEGF-A are potent pro-angiogenic stimuli for human ECs [19,20,55-57] and receptors for these growth factors are expressed at similar levels in human ECs [
58]. In the horse, levels of FGFR1, FGFR2 and VEGFR2 expression have been studied in the oviduct at different sites and different stages of the estrous cycle [
59]. At each site and each time point, the mRNA expression level, relative to β2-microglobulin, was lower for VEGFR2, than for either FGFR1 or FGFR2, in agreement with the lower VEGFR2 expression seen in EAoECs in this study. The lack of growth factor receptor antibodies cross reactive with the equine proteins precludes detailed investigation of FGFR1 and VEGF receptor function in equine ECs. However, the receptor expression pattern, the predominant effects of FGF, and the VEGF-A insensitivity revealed in this study raise the possibility that regulation of angiogenesis in the horse differs from that in humans. The cross talk between FGF and VEGF signaling is highly complex [
60] and there is evidence from studies in bovine ECs
in vitro and mouse models
in vivo that FGF signaling is essential for VEGF function [
25], and that VEGF-A and FGF2 synergistically stimulate angiogenesis
in vitro [
26,
61] and
in vivo [
62]. Whether similar interactions regulate the angiogenic functions of equine ECs and the relevance of these for angiogenesis
in vivo remain to be determined.
This work advances the field of equine EC research and provides a strong foundation for scientifically sound and meaningful comparative investigations of EC function and angiogenesis in the horse and in humans.
Supplementary Materials
The following supporting information can be downloaded at the website of this paper posted on Preprints.org. Supplementary methods: Cell isolation by collagenase digestion; Optimisation of culture conditions for EAoECs; Magnetic-activated cell sorting; Table S1: Media compositions; Table S2: Antibody details; Table S3: Mastermix composition for cDNA synthesis and PCR; Table S4: PCR cycling conditions; Table S5: PCR primer sequences; Figure S1: Representative immunofluorescent images of cultured EAoECs or en face preparation of equine intercostal artery illustrating lack of cross reactivity, or non-specific staining, when using antibodies targeting specific endothelial cell markers; Figure S2: Representative immunofluorescent image of a mixed population of cells isolated from the equine aorta; Figure S3: EAoECs were exposed to FGF-2 (10 ng/ml), insulin-like growth factor (IGF; 50 ng/ml) or VEGF-A (25 ng/ml) for 16 hours and tube formation analysed.
Author Contributions
Conceptualization, E.F. and C.W-J.; methodology, E.F., A.F. and C.W-J.; formal analysis, E.F. and A.F.; investigation, E.F. and A.F.; resources, C.W-J.; writing—original draft preparation, E.F.; writing—review and editing, E.F, A.F. and C.W-J.; visualization, E.F. and A.F.; supervision, C.W-J.; project administration, E.F. and C.W-J.; funding acquisition, E.F. and C.W-J. All authors have read and agreed to the published version of the manuscript.
Funding
This research was funded by the Horserace Betting Levy Board, grant number EPDF 2017-4 and the APC was funded by the Royal Veterinary College.
Institutional Review Board Statement
The use of animal tissue in this study was approved by the Clinical Research Ethical Review Board of Royal Veterinary College (URN 2018 1848-2; 16th January 2019).
Data Availability Statement
The data presented in this study are available on request from the corresponding author.
Acknowledgments
We are grateful for technical support provided by Elaine Shervill and Andrew Hibbert and for selected antibodies provided by Caroline Pellet-Many.
Conflicts of Interest
The authors declare no conflict of interest. The funders had no role in the design of the study; in the collection, analyses, or interpretation of data; in the writing of the manuscript; or in the decision to publish the results.
References
- Goveia, J.; Stapor, P.; Carmeliet, P. Principles of targeting endothelial cell metabolism to treat angiogenesis and endothelial cell dysfunction in disease. EMBO Mol Med 2014, 6, 1105–1120. [Google Scholar] [CrossRef]
- Smith, R.K.W.; McIlwraith, C.W. “One Health” in tendinopathy research: Current concepts. Journal of Orthopaedic Research 2021, 39, 1596–1602. [Google Scholar] [CrossRef] [PubMed]
- Manivong, S.; Cullier, A.; Audigie, F.; Banquy, X.; Moldovan, F.; Demoor, M.; Roullin, V.G. New trends for osteoarthritis: Biomaterials, models and modeling. Drug Discovery Today 2023. [Google Scholar] [CrossRef] [PubMed]
- Partridge, E.; Adam, E.; Wood, C.; Parker, J.; Johnson, M.; Horohov, D.; Page, A. Residual effects of intra-articular betamethasone and triamcinolone acetonide in an equine acute synovitis model. Equine Veterinary Journal n/a. [CrossRef] [PubMed]
- van der Weyden, L.; Brenn, T.; Patton, E.E.; Wood, G.A.; Adams, D.J. Spontaneously occurring melanoma in animals and their relevance to human melanoma. The Journal of Pathology 2020, 252, e5505. [Google Scholar] [CrossRef]
- Saljic, A.; Jespersen, T.; Buhl, R. Anti-arrhythmic investigations in large animal models of atrial fibrillation. British Journal of Pharmacology 2022, 179, 838–858. [Google Scholar] [CrossRef]
- Lawal, T.A.; Wires, E.S.; Terry, N.L.; Dowling, J.J.; Todd, J.J. Preclinical model systems of ryanodine receptor 1-related myopathies and malignant hyperthermia: a comprehensive scoping review of works published 1990–2019. Orphanet Journal of Rare Diseases 2020, 15, 113. [Google Scholar] [CrossRef]
- Winkler, P.A.; Occelli, L.M.; Petersen-Jones, S.M. Large Animal Models of Inherited Retinal Degenerations: A Review. Cells 2020, 9, 882. [Google Scholar] [CrossRef]
- Bullone, M.; Lavoie, J.-P. The equine asthma model of airway remodeling: from a veterinary to a human perspective. Cell and Tissue Research 2020, 380, 223–236. [Google Scholar] [CrossRef]
- Tashiro, J.; Rubio, G.A.; Limper, A.H.; Williams, K.; Elliot, S.J.; Ninou, I.; Aidinis, V.; Tzouvelekis, A.; Glassberg, M.K. Exploring Animal Models That Resemble Idiopathic Pulmonary Fibrosis. Frontiers in Medicine 2017, 4. [Google Scholar] [CrossRef]
- Hood, D.M.; Amoss, M.S.; Grosenbaugh, D.A. Equine Laminitis: A Potential Model of Raynaud's Phenomenon. Angiology 1990, 41, 270–277. [Google Scholar] [CrossRef] [PubMed]
- Beilby, K.H.; Kneebone, E.; Roseboom, T.J.; van Marrewijk, I.M.; Thompson, J.G.; Norman, R.J.; Robker, R.L.; Mol, B.W.J.; Wang, R. Offspring physiology following the use of IVM, IVF and ICSI: a systematic review and meta-analysis of animal studies. Human Reproduction Update 2023. [Google Scholar] [CrossRef]
- Karagianni, A.E.; Lisowski, Z.M.; Hume, D.A.; Scott Pirie, R. The equine mononuclear phagocyte system: The relevance of the horse as a model for understanding human innate immunity. Equine Veterinary Journal 2021, 53, 231–249. [Google Scholar] [CrossRef]
- Taguchi, T.; Lopez, M.J. An overview of de novo bone generation in animal models. Journal of Orthopaedic Research 2021, 39, 7–21. [Google Scholar] [CrossRef] [PubMed]
- Harman, R.M.; Theoret, C.L.; Van de Walle, G.R. The Horse as a Model for the Study of Cutaneous Wound Healing. Advances in Wound Care 2021, 10, 381–399. [Google Scholar] [CrossRef] [PubMed]
- Ribitsch, I.; Baptista, P.M.; Lange-Consiglio, A.; Melotti, L.; Patruno, M.; Jenner, F.; Schnabl-Feichter, E.; Dutton, L.C.; Connolly, D.J.; van Steenbeek, F.G.; et al. Large Animal Models in Regenerative Medicine and Tissue Engineering: To Do or Not to Do. Frontiers in Bioengineering and Biotechnology 2020, 8. [Google Scholar] [CrossRef]
- Bukowska, J.; Szóstek-Mioduchowska, A.Z.; Kopcewicz, M.; Walendzik, K.; Machcińska, S.; Gawrońska-Kozak, B. Adipose-Derived Stromal/Stem Cells from Large Animal Models: from Basic to Applied Science. Stem Cell Reviews and Reports 2021, 17, 719–738. [Google Scholar] [CrossRef]
- Potente, M.; Gerhardt, H.; Carmeliet, P. Basic and Therapeutic Aspects of Angiogenesis. Cell 2011, 146, 873–887. [Google Scholar] [CrossRef]
- Faulkner, A.; Purcell, R.; Hibbert, A.; Latham, S.; Thomson, S.; Hall, W.L.; Wheeler-Jones, C.; Bishop-Bailey, D. A thin layer angiogenesis assay: a modified basement matrix assay for assessment of endothelial cell differentiation. BMC Cell Biol 2014, 15, 41. [Google Scholar] [CrossRef] [PubMed]
- Garonna, E.; Botham, K.M.; Birdsey, G.M.; Randi, A.M.; Gonzalez-Perez, R.R.; Wheeler-Jones, C.P. Vascular endothelial growth factor receptor-2 couples cyclo-oxygenase-2 with pro-angiogenic actions of leptin on human endothelial cells. PLoS One 2011, 6, e18823. [Google Scholar] [CrossRef] [PubMed]
- Vara, D.; Watt, J.M.; Fortunato, T.M.; Mellor, H.; Burgess, M.; Wicks, K.; Mace, K.; Reeksting, S.; Lubben, A.; Wheeler-Jones, C.P.D.; et al. Direct Activation of NADPH Oxidase 2 by 2-Deoxyribose-1-Phosphate Triggers Nuclear Factor Kappa B-Dependent Angiogenesis. Antioxid Redox Signal 2018, 28, 110–130. [Google Scholar] [CrossRef] [PubMed]
- Lane, J.; Faulkner, A.; Finding, E.; Lynam, E.; Wheeler-Jones, C. Use of a thin layer assay for assessing the angiogenic potential of endothelial cells in vitro. In VEGF signalling methods and protocols, Pellet-Many, C., Ed. Springer: 2021.
- Ferrara, N. Vascular Endothelial Growth Factor: Basic Science and Clinical Progress. Endocrine Reviews 2004, 25, 581–611. [Google Scholar] [CrossRef] [PubMed]
- Geng, K.; Wang, J.; Liu, P.; Tian, X.; Liu, H.; Wang, X.; Hu, C.; Yan, H. Electrical stimulation facilitates the angiogenesis of human umbilical vein endothelial cells through MAPK/ERK signaling pathway by stimulating FGF2 secretion. American Journal of Physiology-Cell Physiology 2019, 317, C277–C286. [Google Scholar] [CrossRef] [PubMed]
- Murakami, M.; Nguyen, L.T.; Hatanaka, K.; Schachterle, W.; Chen, P.-Y.; Zhuang, Z.W.; Black, B.L.; Simons, M. FGF-dependent regulation of VEGF receptor 2 expression in mice. The Journal of Clinical Investigation 2011, 121, 2668–2678. [Google Scholar] [CrossRef]
- Pepper, M.S.; Ferrara, N.; Orci, L.; Montesano, R. Potent synergism between vascular endothelial growth factor and basic fibroblast growth factor in the induction of angiogenesis in vitro. Biochemical and Biophysical Research Communications 1992, 189, 824–831. [Google Scholar] [CrossRef]
- Huang, H.; Lavoie-Lamoureux, A.; Lavoie, J.P. Cholinergic stimulation attenuates the IL-4 induced expression of E-selectin and vascular endothelial growth factor by equine pulmonary artery endothelial cells. Veterinary Immunology and Immunopathology 2009, 132, 116–121. [Google Scholar] [CrossRef] [PubMed]
- Benbarek, H.; Grülke, S.; Deby-Dupont, G.; Deby, C.; Mathy-Hartert, M.; Caudron, I.; Dessy-Doize, C.; Lamy, M.; Serteyn, D. Cytotoxicity of stimulated equine neutrophils on equine endothelial cells in culture. Equine Veterinary Journal 2000, 32, 327–333. [Google Scholar] [CrossRef] [PubMed]
- Bailey, S.R.; Cunningham, F.M. Inflammatory mediators induce endothelium-dependent adherence of equine eosinophils to cultured endothelial cells. Journal of Veterinary Pharmacology and Therapeutics 2001, 24, 209–214. [Google Scholar] [CrossRef] [PubMed]
- Johnstone, S.; Barsova, J.; Campos, I.; Frampton, A.R. Equine herpesvirus type 1 modulates inflammatory host immune response genes in equine endothelial cells. Veterinary Microbiology 2016, 192, 52–59. [Google Scholar] [CrossRef]
- Spiesschaert, B.; Goldenbogen, B.; Taferner, S.; Schade, M.; Mahmoud, M.; Klipp, E.; Osterrieder, N.; Azab, W. Role of gB and pUS3 in Equine Herpesvirus 1 Transfer between Peripheral Blood Mononuclear Cells and Endothelial Cells: a Dynamic In Vitro Model. Journal of Virology 2015, 89, 11899–11908. [Google Scholar] [CrossRef]
- Chiam, R.; Smid, L.; Kydd, J.H.; Smith, K.C.; Platt, A.; Davis-Poynter, N.J. Use of polarised equine endothelial cell cultures and an in vitro thrombosis model for potential characterisation of EHV-1 strain variation. Veterinary Microbiology 2006, 113, 243–249. [Google Scholar] [CrossRef] [PubMed]
- Menzies-Gow, N.J.; Bailey, S.R.; Berhane, Y.; Brooks, A.C.; Elliott, J. Evaluation of the induction of vasoactive mediators from equine digital vein endothelial cells by endotoxin. American Journal of Veterinary Research 2008, 69, 349–355. [Google Scholar] [CrossRef]
- de la Rebière, G.; Franck, T.; Deby-Dupont, G.; Salciccia, A.; Grulke, S.; Péters, F.; Serteyn, D. Effects of unfractionated and fractionated heparins on myeloperoxidase activity and interactions with endothelial cells: Possible effects on the pathophysiology of equine laminitis. The Veterinary Journal 2008, 178, 62–69. [Google Scholar] [CrossRef] [PubMed]
- Bussche, L.; Van de Walle, G.R. Peripheral Blood-Derived Mesenchymal Stromal Cells Promote Angiogenesis via Paracrine Stimulation of Vascular Endothelial Growth Factor Secretion in the Equine Model. Stem Cells Translational Medicine 2014, 3, 1514–1525. [Google Scholar] [CrossRef] [PubMed]
- Dietze, K.; Slosarek, I.; Fuhrmann-Selter, T.; Hopperdietzel, C.; Plendl, J.; Kaessmeyer, S. Isolation of equine endothelial cells and life cell angiogenesis assay. Clinical hemorheology and microcirculation 2014, 58, 127–146. [Google Scholar] [CrossRef] [PubMed]
- Nowak-Sliwinska, P.; Alitalo, K.; Allen, E.; Anisimov, A.; Aplin, A.C.; Auerbach, R.; Augustin, H.G.; Bates, D.O.; van Beijnum, J.R.; Bender, R.H.F.; et al. Consensus guidelines for the use and interpretation of angiogenesis assays. Angiogenesis 2018, 21, 425–532. [Google Scholar] [CrossRef]
- Rieger, J.; Kaessmeyer, S.; Al Masri, S.; Hünigen, H.; Plendl, J. Endothelial cells and angiogenesis in the horse in health and disease—A review. Anatomia, Histologia, Embryologia 2020, 49, 656–678. [Google Scholar] [CrossRef]
- Salter, M.M.; Seeto, W.J.; DeWitt, B.B.; Hashimi, S.A.; Schwartz, D.D.; Lipke, E.A.; Wooldridge, A.A. Characterization of endothelial colony-forming cells from peripheral blood samples of adult horses. American Journal of Veterinary Research 2015, 76, 174–187. [Google Scholar] [CrossRef]
- Seeto, W.J.; Tian, Y.; Winter, R.L.; Caldwell, F.J.; Wooldridge, A.A.; Lipke, E.A. Encapsulation of Equine Endothelial Colony Forming Cells in Highly Uniform, Injectable Hydrogel Microspheres for Local Cell Delivery. Tissue Eng Part C Methods 2017, 23, 815–825. [Google Scholar] [CrossRef]
- Sharpe, A.N.; Seeto, W.J.; Winter, R.L.; Zhong, Q.; Lipke, E.A.; Wooldridge, A.A. Isolation of endothelial colony-forming cells from blood samples collected from the jugular and cephalic veins of healthy adult horses. American Journal of Veterinary Research 2016, 77, 1157–1165. [Google Scholar] [CrossRef]
- Winter, R.L.; Seeto, W.J.; Tian, Y.; Caldwell, F.J.; Lipke, E.A.; Wooldridge, A.A. Growth and function of equine endothelial colony forming cells labeled with semiconductor quantum dots. BMC Veterinary Research 2018, 14, 247. [Google Scholar] [CrossRef] [PubMed]
- Winter, R.L.; Tian, Y.; Caldwell, F.J.; Seeto, W.J.; Koehler, J.W.; Pascoe, D.A.; Fan, S.; Gaillard, P.; Lipke, E.A.; Wooldridge, A.A. Cell engraftment, vascularization, and inflammation after treatment of equine distal limb wounds with endothelial colony forming cells encapsulated within hydrogel microspheres. BMC Veterinary Research 2020, 16, 43. [Google Scholar] [CrossRef] [PubMed]
- Reyner, C.L.; Winter, R.L.; Maneval, K.L.; Boone, L.H.; Wooldridge, A.A. Effect of recombinant equine interleukin-1β on function of equine endothelial colony-forming cells in vitro. American Journal of Veterinary Research 2021, 82, 318–325. [Google Scholar] [CrossRef] [PubMed]
- Finding, E.J.T.; Purcell, R.; Menzies-Gow, N.J.; Elliott, J.; Wheeler-Jones, C. Phenotypic and functional characterization of equine endothelial cells. In Proceedings of ACVIM Forum. [CrossRef]
- Faulkner, A.; Lynam, E.; Purcell, R.; Jones, C.; Lopez, C.; Board, M.; Wagner, K.-D.; Wagner, N.; Carr, C.; Wheeler-Jones, C. Context-dependent regulation of endothelial cell metabolism: differential effects of the PPARβ/δ agonist GW0742 and VEGF-A. Scientific Reports 2020, 10, 7849. [Google Scholar] [CrossRef]
- Mohammadi, M.; McMahon, G.; Sun, L.; Tang, C.; Hirth, P.; Yeh, B.K.; Hubbard, S.R.; Schlessinger, J. Structures of the tyrosine kinase domain of fibroblast growth factor receptor in complex with inhibitors. Science 1997, 276, 955–960. [Google Scholar] [CrossRef]
- Lamar, C.H.; Turek, J.J.; Bottoms, G.D.; Fessler, J.F. Equine endothelial cells in vitro. Am J Vet Res 1986, 47, 956–958. [Google Scholar]
- MacEachern, K.E.; Smith, G.L.; Nolan, A.M. Methods for the isolation, culture and characterisation of equine pulmonary artery endothelial cells. Research in Veterinary Science 1997, 62, 147–152. [Google Scholar] [CrossRef]
- Puchalski, S.M.; Galuppo, L.D.; Drew, C.P.; Wisner, E.R. Use of contrast-enhanced computed tomography to assess angiogenesis in deep digital flexor tendonopathy in a horse. Vet Radiol Ultrasound 2009, 50, 292–297. [Google Scholar] [CrossRef]
- Marr, N.; Zamboulis, D.E.; Werling, D.; Felder, A.A.; Dudhia, J.; Pitsillides, A.A.; Thorpe, C.T. The tendon interfascicular basement membrane provides a vascular niche for CD146+ cell subpopulations. Front Cell Dev Biol 2022, 10, 1094124. [Google Scholar] [CrossRef]
- Rieger, J.; Hopperdietzel, C.; Kaessmeyer, S.; Slosarek, I.; Diecke, S.; Richardson, K.; Plendl, J. Human and equine endothelial cells in a life cell imaging scratch assay in vitro. Clin Hemorheol Microcirc 2018. [Google Scholar] [CrossRef]
- Hedges, J.F.; Demaula, C.D.; Moore, B.D.; Mclaughlin, B.E.; Simon, S.I.; Maclachlan, N.J. Characterization of equine E-selectin. Immunology 2001, 103, 498–504. [Google Scholar] [CrossRef] [PubMed]
- Hong, S.H.; Gang, E.J.; Jeong, J.A.; Ahn, C.; Hwang, S.H.; Yang, I.H.; Park, H.K.; Han, H.; Kim, H. In vitro differentiation of human umbilical cord blood-derived mesenchymal stem cells into hepatocyte-like cells. Biochem Biophys Res Commun 2005, 330, 1153–1161. [Google Scholar] [CrossRef] [PubMed]
- Wang, S.; Li, X.; Parra, M.; Verdin, E.; Bassel-Duby, R.; Olson, E.N. Control of endothelial cell proliferation and migration by VEGF signaling to histone deacetylase 7. Proceedings of the National Academy of Sciences 2008, 105, 7738–7743. [Google Scholar] [CrossRef]
- Jia, T.; Jacquet, T.; Dalonneau, F.; Coudert, P.; Vaganay, E.; Exbrayat-Héritier, C.; Vollaire, J.; Josserand, V.; Ruggiero, F.; Coll, J.-L.; et al. FGF-2 promotes angiogenesis through a SRSF1/SRSF3/SRPK1-dependent axis that controls VEGFR1 splicing in endothelial cells. BMC Biology 2021, 19, 173. [Google Scholar] [CrossRef] [PubMed]
- Cross, M.J.; Claesson-Welsh, L. FGF and VEGF function in angiogenesis: signalling pathways, biological responses and therapeutic inhibition. Trends in Pharmacological Sciences 2001, 22, 201–207. [Google Scholar] [CrossRef] [PubMed]
- Bahramsoltani, M.; De Spiegelaere, W.; Janczyk, P.; Hiebl, B.; Cornillie, P.; Plendl, J. Quantitation of angiogenesis in vitro induced by VEGF-A and FGF-2 in two different human endothelial cultures - an all-in-one assay. Clin Hemorheol Microcirc 2010, 46, 189–202. [Google Scholar] [CrossRef]
- Pinto-Bravo, P.; Rebordão, M.R.; Amaral, A.; Fernandes, C.; Galvão, A.; Silva, E.; Pessa-Santos, P.; Alexandre-Pires, G.; Roberto da Costa, R.P.; Skarzynski, D.J.; et al. Microvascularization and Expression of Fibroblast Growth Factor and Vascular Endothelial Growth Factor and Their Receptors in the Mare Oviduct. Animals 2021, 11, 1099. [Google Scholar] [CrossRef]
- Song, M.; Finley, S.D. Mechanistic characterization of endothelial sprouting mediated by pro-angiogenic signaling. Microcirculation 2022, 29, e12744. [Google Scholar] [CrossRef]
- Cavallaro, U.; Tenan, M.; Castelli, V.; Perilli, A.; Maggiano, N.; Van Meir, E.G.; Montesano, R.; Soria, M.R.; Pepper, M.S. Response of bovine endothelial cells to FGF-2 and VEGF is dependent on their site of origin: Relevance to the regulation of angiogenesis. J Cell Biochem 2001, 82, 619–633. [Google Scholar] [CrossRef]
- Asahara, T.; Bauters, C.; Zheng, L.P.; Takeshita, S.; Bunting, S.; Ferrara, N.; Symes, J.F.; Isner, J.M. Synergistic Effect of Vascular Endothelial Growth Factor and Basic Fibroblast Growth Factor on Angiogenesis In Vivo. Circulation 1995, 92, 365–371. [Google Scholar] [CrossRef]
|
Disclaimer/Publisher’s Note: The statements, opinions and data contained in all publications are solely those of the individual author(s) and contributor(s) and not of MDPI and/or the editor(s). MDPI and/or the editor(s) disclaim responsibility for any injury to people or property resulting from any ideas, methods, instructions or products referred to in the content. |
© 2023 by the authors. Licensee MDPI, Basel, Switzerland. This article is an open access article distributed under the terms and conditions of the Creative Commons Attribution (CC BY) license (http://creativecommons.org/licenses/by/4.0/).