Submitted:
25 September 2023
Posted:
26 September 2023
You are already at the latest version
Abstract
Keywords:
Introduction
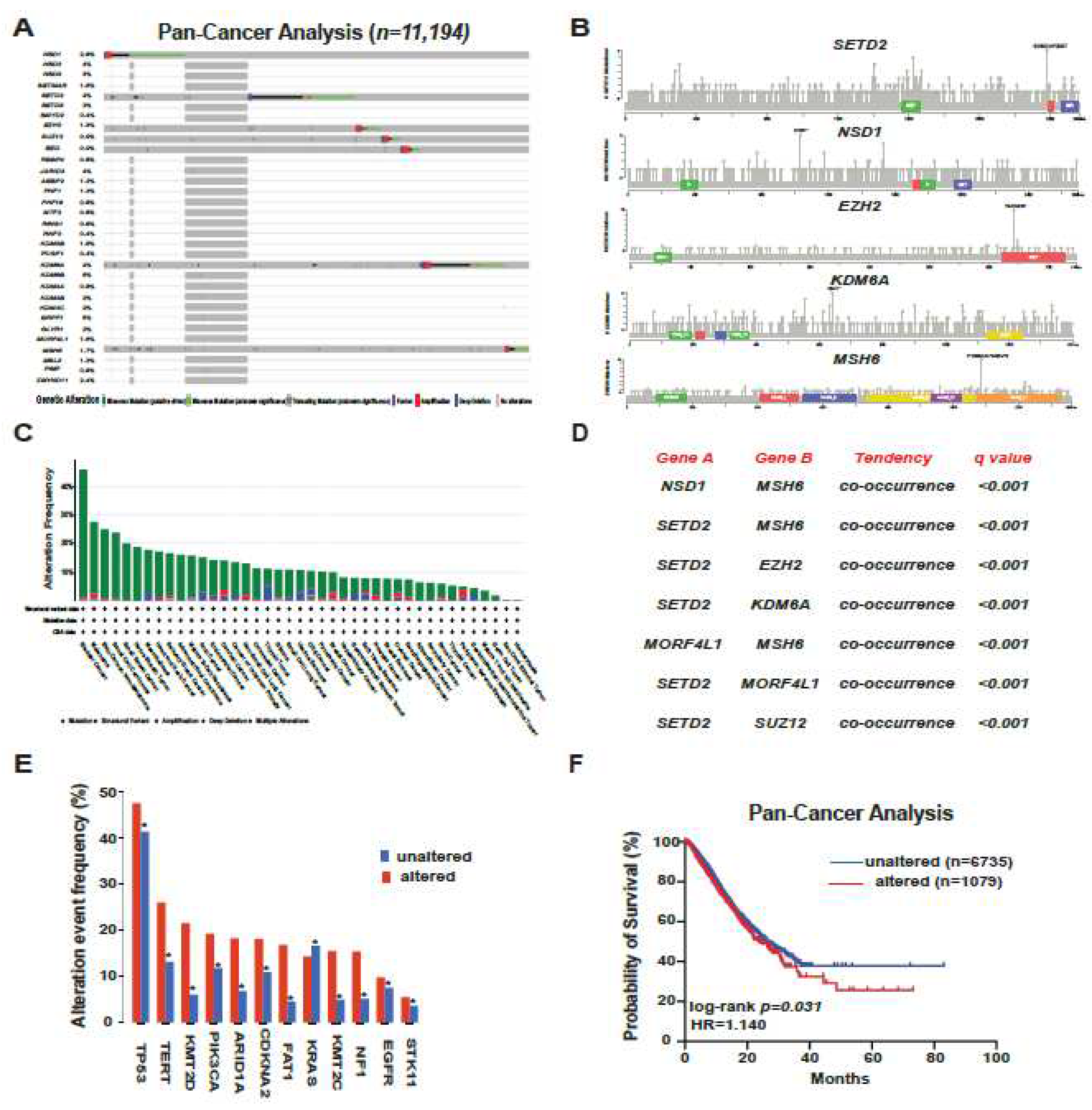
Results
Discussion
Methods
Conflicting interests
References
- Zhang, Y., Zhang, Q., Zhang, Y. and Han, J., 2023. The Role of Histone Modification in DNA Replication-Coupled Nucleosome Assembly and Cancer. International Journal of Molecular Sciences, 24(5), p.4939.
- Bannister, A.J. and Kouzarides, T., 2011. Regulation of chromatin by histone modifications. Cell research, 21(3), pp.381-395. [CrossRef]
- Zhao, Z. and Shilatifard, A., 2019. Epigenetic modifications of histones in cancer. Genome biology, 20, pp.1-16. [CrossRef]
- Lawrence, M., Daujat, S. and Schneider, R., 2016. Lateral thinking: how histone modifications regulate gene expression. Trends in Genetics, 32(1), pp.42-56. [CrossRef]
- Cohen, I., Poręba, E., Kamieniarz, K. and Schneider, R., 2011. Histone modifiers in cancer: friends or foes?. Genes & cancer, 2(6), pp.631-647. [CrossRef]
- Gao, J., Aksoy, B.A., Dogrusoz, U., Dresdner, G., Gross, B., Sumer, S.O., Sun, Y., Jacobsen, A., Sinha, R., Larsson, E. and Cerami, E., 2013. Integrative analysis of complex cancer genomics and clinical profiles using the cBioPortal. Science signaling, 6(269), pp.pl1-pl1. [CrossRef]
- Cerami, E., Gao, J., Dogrusoz, U., Gross, B.E., Sumer, S.O., Aksoy, B.A., Jacobsen, A., Byrne, C.J., Heuer, M.L., Larsson, E. and Antipin, Y., 2012. The cBio cancer genomics portal: an open platform for exploring multidimensional cancer genomics data. Cancer discovery, 2(5), pp.401-404. [CrossRef]


Disclaimer/Publisher’s Note: The statements, opinions and data contained in all publications are solely those of the individual author(s) and contributor(s) and not of MDPI and/or the editor(s). MDPI and/or the editor(s) disclaim responsibility for any injury to people or property resulting from any ideas, methods, instructions or products referred to in the content. |
© 2023 by the authors. Licensee MDPI, Basel, Switzerland. This article is an open access article distributed under the terms and conditions of the Creative Commons Attribution (CC BY) license (http://creativecommons.org/licenses/by/4.0/).