Submitted:
11 August 2023
Posted:
15 August 2023
You are already at the latest version
Abstract
Keywords:
1. Introduction
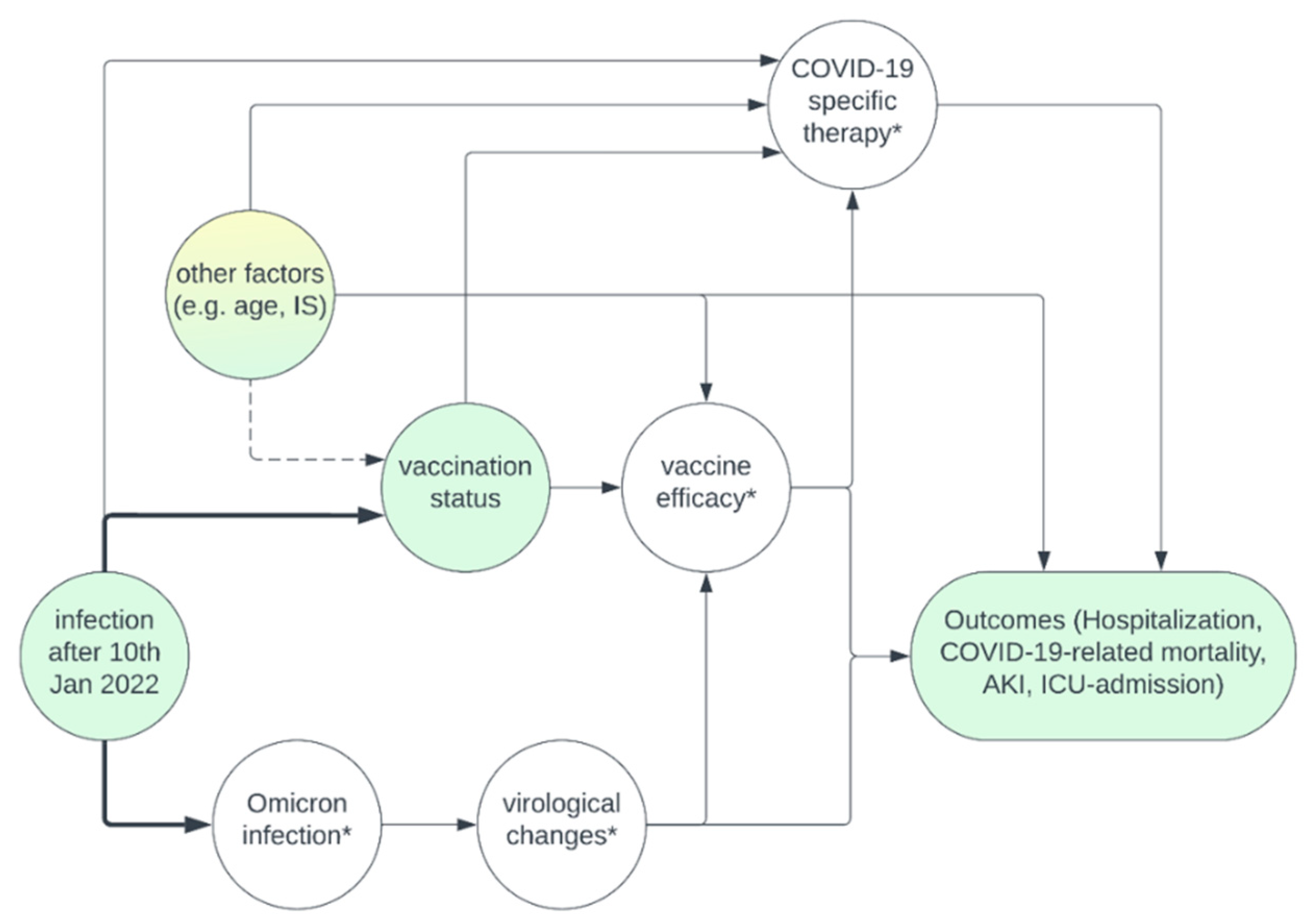
2. Materials and Methods
3. Results
4. Discussion
5. Conclusions
Author Contributions
Funding
Institutional Review Board Statement
Conflicts of Interest
Appendix A
References
- Navari, Y.; Bagheri, A.B.; Rezayat, A.A.; SeyedAlinaghi, S.; Najafi, S.; Barzegary, A.; Asadollahi-Amin, A. Mortality risk factors in kidney-transplanted patients with COVID-19: A systematic review and regression analysis. Heal. Sci. Rep. 2021, 4, e427. [Google Scholar] [CrossRef] [PubMed]
- Kun, A.; Hubai, A.G.; Král, A.; Mokos, J.; Mikulecz, B. .; Radványi,. Do pathogens always evolve to be less virulent? The virulence–transmission trade-off in light of the COVID-19 pandemic. Biol. Futur. 2023, 74, 69–80. [Google Scholar] [CrossRef] [PubMed]
- Mendiola-Pastrana, I.R.; et al. SARS-CoV-2 Variants and Clinical Outcomes: A Systematic Review. Life-Basel 2022, 12, 21. [Google Scholar] [CrossRef]
- Shin, D.H.; Smith, D.M.; Choi, J.Y. SARS-CoV-2 Omicron Variant of Concern: Everything You Wanted to Know about Omicron but Were Afraid to Ask. Yonsei Med. J. 2022, 63, 977–983. [Google Scholar] [CrossRef] [PubMed]
- Nyberg, T.; et al. Comparative analysis of the risks of hospitalisation and death associated with SARS-CoV-2 omicron (B.1.1.529) and delta (B.1.617.2) variants in England: a cohort study. Lancet 2022, 399, 1303–1312. [Google Scholar] [CrossRef]
- Ou, J.X.; et al. Tracking SARS-CoV-2 Omicron diverse spike gene mutations identifies multiple inter-variant recombination events. Signal Transduct. Target. Ther. 2022, 7, 9. [Google Scholar] [CrossRef] [PubMed]
- Hui, K.P.Y.; et al. SARS-CoV-2 Omicron variant replication in human bronchus and lung ex vivo. Nature 2022, 603, 715–720. [Google Scholar] [CrossRef]
- Schrezenmeier, E.; et al. Temporary antimetabolite treatment hold boosts SARS-CoV-2 vaccination-specific humoral and cellular immunity in kidney transplant recipients. Jci Insight 2022, 7, 11. [Google Scholar] [CrossRef]
- Ferreira, V.H.; Solera, J.T.; Hu, Q.; Hall, V.G.; Arbol, B.G.; Hardy, W.R.; Samson, R.; Marinelli, T.; Ierullo, M.; Virk, A.K.; et al. Homotypic and heterotypic immune responses to Omicron variant in immunocompromised patients in diverse clinical settings. Nat. Commun. 2022, 13, 1–12. [Google Scholar] [CrossRef]
- Goffin, E.; Candellier, A.; Vart, P.; Noordzij, M.; Arnol, M.; Covic, A.; Lentini, P.; Malik, S.; Reichert, L.J.; Sever, M.S.; et al. COVID-19-related mortality in kidney transplant and haemodialysis patients: a comparative, prospective registry-based study. Nephrol. Dial. Transplant. 2021, 36, 2094–2105. [Google Scholar] [CrossRef]
- Solera, J.T., et al., Impact of Vaccination and Early Monoclonal Antibody Therapy on Coronavirus Disease 2019 (COVID-19) Outcomes in Organ Transplant Recipients During the Omicron Wave. Clinical Infectious Diseases: p. 8.
- Kremer, D.; Pieters, T.T.; Verhaar, M.C.; Berger, S.P.; Bakker, S.J.; van Zuilen, A.D.; Joles, J.A.; Vernooij, R.W.; van Balkom, B.W. A systematic review and meta-analysis of COVID-19 in kidney transplant recipients: Lessons to be learned. Am. J. Transplant. 2021, 21, 3936–3945. [Google Scholar] [CrossRef]
- Chen, J.-J.; Kuo, G.; Lee, T.H.; Yang, H.-Y.; Wu, H.H.; Tu, K.-H.; Tian, Y.-C. Incidence of Mortality, Acute Kidney Injury and Graft Loss in Adult Kidney Transplant Recipients with Coronavirus Disease 2019: Systematic Review and Meta-Analysis. J. Clin. Med. 2021, 10, 5162. [Google Scholar] [CrossRef]
- Opsomer, R.; Kuypers, D. COVID-19 and solid organ transplantation: Finding the right balance. Transplant. Rev. 2022, 36, 42. [Google Scholar] [CrossRef]
- Devresse, A.; et al. Immunosuppression and SARS-CoV-2 Infection in Kidney Transplant Recipients. Transplantation Direct 2022, 8, 9. [Google Scholar] [CrossRef]
- Nimmo, A.M.; Gardiner, D.M.; Ushiro-Lumb, I.M.; Ravanan, R.M.; Forsythe, J.L.R.M. The Global Impact of COVID-19 on Solid Organ Transplantation: Two Years Into a Pandemic. Transplantation 2022, 106, 1312–1329. [Google Scholar] [CrossRef]
- World Health Organization. WHO COVID-19 Dashboard. 2020. Available online: https://covid19.who.int/.
- Dennler, U.; Geisler, F.; Spinner, C.D. Declining COVID-19 morbidity and case fatality in Germany: the pandemic end? Infection 2022, 50, 1625–1626. [Google Scholar] [CrossRef]
- Cochran, W.C.; Shah, P.; Barker, L.C.; Langlee, J.C.; Freed, K.C.; Boyer, L.C.; Anderson, R.S.; Belden, M.C.; Bannon, J.M.; Kates, O.S.M.; et al. COVID-19 Clinical Outcomes in Solid Organ Transplant Recipients During the Omicron Surge. Transplantation 2022, 106, e346–e347. [Google Scholar] [CrossRef]
- Geetha, D.; et al. Impact of the COVID-19 pandemic on the kidney community: lessons learned and future directions. Nat. Rev. Nephrol. 2022, 18, 724–737. [Google Scholar] [CrossRef]
- Papadimitriou-Olivgeris, M.; et al. Outcome of COVID-19 in Kidney Transplant Recipients Through the SARS-CoV-2 Variants Eras: Role of Anti-SARS-CoV-2 Monoclonal Antibodies. Transpl. Int. 2022, 35, 9. [Google Scholar] [CrossRef]
- Anjan, S., et al., Is the Omicron variant truly less virulent in solid organ transplant recipients? Transplant Infectious Disease: p. 6.
- Banjongjit, A.; Lertussavavivat, T.; Paitoonpong, L.; Putcharoen, O.; Vanichanan, J.; Wattanatorn, S.; Tungsanga, K.; Eiam-Ong, S.; Avihingsanon, Y.; Tungsanga, S.; et al. The Predictors for Severe SARS-CoV-2 Omicron (B.1.1.529) and Pre-Omicron Variants Infection Among Kidney Transplant Recipients. Transplantation 2022, 106, e520–e521. [Google Scholar] [CrossRef]
- Wong, G.; et al. COVID-19 Infection With the Omicron SARS-CoV-2 Variant in a Cohort of Kidney and Kidney Pancreas Transplant Recipients: Clinical Features, Risk Factors, and Outcomes. Transplantation 2022, 106, 1860–1866. [Google Scholar] [CrossRef]
- Rodriguez-Cubillo, B.; et al. Clinical Effectiveness of SARS-CoV-2 Vaccination in Renal Transplant Recipients. Antibody Levels Impact in Pneumonia and Death. Transplantation 2022, 106, E476–E487. [Google Scholar] [CrossRef]
- Schmidt, D.; et al. TBase - an Integrated Electronic Health Record and Research Database for Kidney Transplant Recipients. Jove-Journal of Visualized Experiments 2021, 29.
- Robert-Koch-Institut. Übersicht zu Omikron-Fällen in Deutschland 2022 [cited 2022 October 21]. Available online: https://www.rki.de/DE/Content/InfAZ/N/Neuartiges_Coronavirus/Situationsberichte/Omikron-Faelle/Omikron-Faelle.html.
- Osmanodja, B.; et al. Serological Response to Three, Four and Five Doses of SARS-CoV-2 Vaccine in Kidney Transplant Recipients. J. Clin. Med. 2022, 11, 2565. [Google Scholar] [CrossRef]
- Osmanodja, B.; Mayrdorfer, M.; Halleck, F.; Choi, M.; Budde, K. Undoubtedly, kidney transplant recipients have a higher mortality due to COVID-19 disease compared to the general population. Transpl. Int. 2021, 34, 769–771. [Google Scholar] [CrossRef]
- Veeranki, V.; et al. The adverse effects of high-dose corticosteroid on infectious and non-infectious sequelae in renal transplant recipients with coronavirus disease-19 in India. Transpl. Infect. Dis. 2022, 13. [Google Scholar] [CrossRef]
- Gérard, A.O.; Barbosa, S.; Anglicheau, D.; Couzi, L.; Hazzan, M.; Thaunat, O.; Blancho, G.; Caillard, S.; Sicard, A.; Registry, F.S.C.R.W.T.A.C.O.T.F.S.C.; et al. Association Between Maintenance Immunosuppressive Regimens and COVID-19 Mortality in Kidney Transplant Recipients. Transplantation 2022, 106, 2063–2067. [Google Scholar] [CrossRef]
- Requião-Moura, L.R.; de Sandes-Freitas, T.V.; Viana, L.A.; Cristelli, M.P.; de Andrade, L.G.M.; Garcia, V.D.; de Oliveira, C.M.C.; Esmeraldo, R.d.M.; Filho, M.A.; Pacheco-Silva, A.; et al. High mortality among kidney transplant recipients diagnosed with coronavirus disease 2019: Results from the Brazilian multicenter cohort study. PLoS ONE 2021, 16, e0254822. [Google Scholar] [CrossRef]
- Levin, M.J.; Ustianowski, A.; De Wit, S.; Launay, O.; Avila, M.; Templeton, A.; Yuan, Y.; Seegobin, S.; Ellery, A.; Levinson, D.J.; et al. Intramuscular AZD7442 (Tixagevimab–Cilgavimab) for Prevention of Covid-19. New Engl. J. Med. 2022, 386, 2188–2200. [Google Scholar] [CrossRef]
- Flacco, M.E.; et al. COVID-19 vaccines reduce the risk of SARS-CoV-2 reinfection and hospitalization: Meta-analysis. Front. Med. 2022, 9, 11. [Google Scholar] [CrossRef]
- Flacco, M.E.; et al. Risk of reinfection and disease after SARS-CoV-2 primary infection: Meta-analysis. Eur. J. Clin. Investig. 2022, 52, 14. [Google Scholar] [CrossRef]
- Robert-Koch-Institut. Gesamtübersicht der pro Tag ans RKI übermittelten Fälle und Todesfälle. 2022 [cited 2022 October 19]. Available online: https://www.rki.de/DE/Content/InfAZ/N/Neuartiges_Coronavirus/Daten/Fallzahlen_Gesamtuebersicht.html.
- Duettmann, W.; et al. Digital Home-Monitoring of Patients after Kidney Transplantation: The MACCS Platform. Jove-J. Vis. Exp. 2021, 25.
- Holland, T.L.; et al. Tixagevimab-cilgavimab for treatment of patients hospitalised with COVID-19: a randomised, double-blind, phase 3 trial. Lancet Respir. Med. 2022, 10, 972–984. [Google Scholar] [CrossRef] [PubMed]
- Beigel, J.H.; et al. Remdesivir for the Treatment of Covid-19-Final Report. New Engl. J. Med. 2020, 383, 1813–1826. [Google Scholar] [CrossRef] [PubMed]
- Seidel, A.; et al. SARS-CoV-2 vaccination of convalescents boosts neutralization capacity against SARS-CoV-2 Delta and Omicron that can be predicted by anti-S antibody concentrations in serological assays. medRxiv, 2022: p. 2022.01.17.22269201.





| KTR infected with COVID-19, n | 578 | |||||
| Reinfection, n (%) | 25 (4) | |||||
| Males, n (%) | 355 (61) | |||||
| Median age in years (IQR) | 54,17 (19,24 - 85,57) | |||||
| Median time post-KTx to COVID-19 in months (IQR) | 101 (0 - 1463) | |||||
| Vaccination before the infection, n (%) | 338 (58) | |||||
| Immunosuppressive therapy at COVID-19 diagnosis | ||||||
| Mycophenolic acid, n (%) | 481 (83) | |||||
| Tacrolimus, n (%) | 379 (66) | |||||
| Cyclosporine, n (%) | 110 (19) | |||||
| Steroids, n (%) | 373 (65) | |||||
| Belatacept, n (%) | 27 (5) | |||||
| mTOR inhibitors, n (%) | 14 (2) | |||||
| Azathioprine, n (%) | 18 (3) | |||||
| Patients with missing data about IS, n (%) | 35 (6) | |||||
| COVID-19 clinical course and management | ||||||
| Acute kidney injury | 103 (18) | |||||
| Hospitalization, n (%) | 208 (36) | |||||
| Median duration in days (IQR) | 11 (1 - 123) | |||||
| ICU-admission, n (%) | 73 (13) | |||||
| COVID-19 outcomes | ||||||
| Death, n (%)1 | 39 (7) | |||||
|
1 COVID-19-related-death; IQR – interquartile range; KTx – kidney transplantation KTR - kidney transplant recipients; IS - immunosuppression; |
||||||
| pre-Omicron1 | Omicron2 | p | |||||||
| KTR infected with COVID-19, n (%) | 317 (55) | 261 (45) | |||||||
| Reinfection, n (%) | 23 (7) | 2 (1) | |||||||
| Vaccination before the infection, n (%) | 110 (35) | 228 (87) | |||||||
| COVID-19 clinical course and management | |||||||||
| Acute kidney injury | 68 (21) | 35 (13) | 0.022 | ||||||
| Hospitalization, n (%) | 154 (49) | 54 (21) | < 0.001 | ||||||
| Median duration in days (IQR) | 12 [1-123] | 11 [1-103] | < 0.001 | ||||||
| ICU-admission, n (%) | 56 (18) | 17 (7) | < 0.001 | ||||||
| COVID-19 outcomes | |||||||||
| Death, n (%)3 | 31 (10) | 8 (3) | 0.001 | ||||||
| 1 before Januar 10, 2022; | |||||||||
| 2 from Januar 10, 2022; | |||||||||
| 3 COVID-19-related-death; | |||||||||
| KTR – kidney transplant recipients; | |||||||||
| IQR – interquartile range | |||||||||
| not vaccinated | vaccinated | p | ||||||
| Total, n | 240 | 338 | ||||||
| Reinfection, n (%) | 18 (8) | 7 (2) | 0.002 | |||||
| Omicron3, n(%) | 35 (15) | 226 (67) | < 0.001 | |||||
| COVID-19 clinical course and management | ||||||||
| Acute kidney injury | 66 (28) | 37 (11) | < 0.001 | |||||
| Hospitalization, n (%) | 128 (53) | 80 (24) | < 0.001 | |||||
| Median duration in days (IQR) | 11 (1 - 123) | 12 (1-123) | < 0.001 | |||||
| ICU-admission, n (%) | 41 (17) | 32 (9) | 0.008 | |||||
| COVID-19 outcomes | ||||||||
| Death, n (%)4 | 25 (10) | 14 (4) | 0.003 | |||||
|
1 prior to the SARS-CoV-2 infection; 2 Kidney transplant recipients; |
||||||||
| 3 from Januar 10, 2022; | ||||||||
| 4 COVID-19-related-death. | ||||||||
| KTR – kidney transplant recipients | ||||||||
| ICU – intensive care unit | ||||||||
| IQR – interquartile range | ||||||||
| pre-Omicron1 | Omicron2 | |||||||||
| vaccinated | not vaccinated | vaccinated | not vaccinated | |||||||
| KTR infected with COVID-19, n (%)3 | 110 (35) | 207 (65) | 228 (87) | 33 (13) | ||||||
| Reinfection, n (%) | 5 (5) | 18 (9) | 2 (1) | 0 (0) | ||||||
| COVID-19 outcomes | ||||||||||
| Acute kidney injury | 16 (15) | 52 (25) | 21 (9) | 14 (42) | ||||||
| Hospitalization, n (%) | 43 (39) | 111 (54) | 37 (16) | 17 (52) | ||||||
| Duration in days (IQR) | 14 (1-123) | 11 (1-123) | 11 (1-86) | 12 (3-103) | ||||||
| ICU-admission, n (%) | 19 (17) | 37 (18) | 13 (6) | 4 (12) | ||||||
| Death, n (%)4 | 9 (8) | 22 (11) | 5 (2) | 3 (9) | ||||||
| 1 before Januar 10, 2022; | ||||||||||
| 2 from Januar 10, 2022; | ||||||||||
| 3 of all pre-Omicron/Omicron patients; | ||||||||||
| 4 COVID-19-related-death. | ||||||||||
| KTR - kidney transplant recipients; IQR – interquartile range |
||||||||||
Disclaimer/Publisher’s Note: The statements, opinions and data contained in all publications are solely those of the individual author(s) and contributor(s) and not of MDPI and/or the editor(s). MDPI and/or the editor(s) disclaim responsibility for any injury to people or property resulting from any ideas, methods, instructions or products referred to in the content. |
© 2023 by the authors. Licensee MDPI, Basel, Switzerland. This article is an open access article distributed under the terms and conditions of the Creative Commons Attribution (CC BY) license (http://creativecommons.org/licenses/by/4.0/).