Submitted:
08 August 2023
Posted:
09 August 2023
You are already at the latest version
Abstract

Keywords:
1. Introduction
2.1. Ethics Statement
2.2. Study animals and sample collection
2.3. Carcass characteristics
2.4. Content of inosine monophosphate d, intramuscular fat, and cholesterol
2.5. Amino acid and fatty acid content
2.6. RNA sequencing
2.7. Metabolome analysis
2.8. Evaluation of variation in gene expression and metabolic profiles
2.9. Data analyses
3. Results
3.1. Quality and carcass characteristics of JXB and DDBJ pigs
3.2. Differentially expressed genes (DEGs) in LD muscle tissue
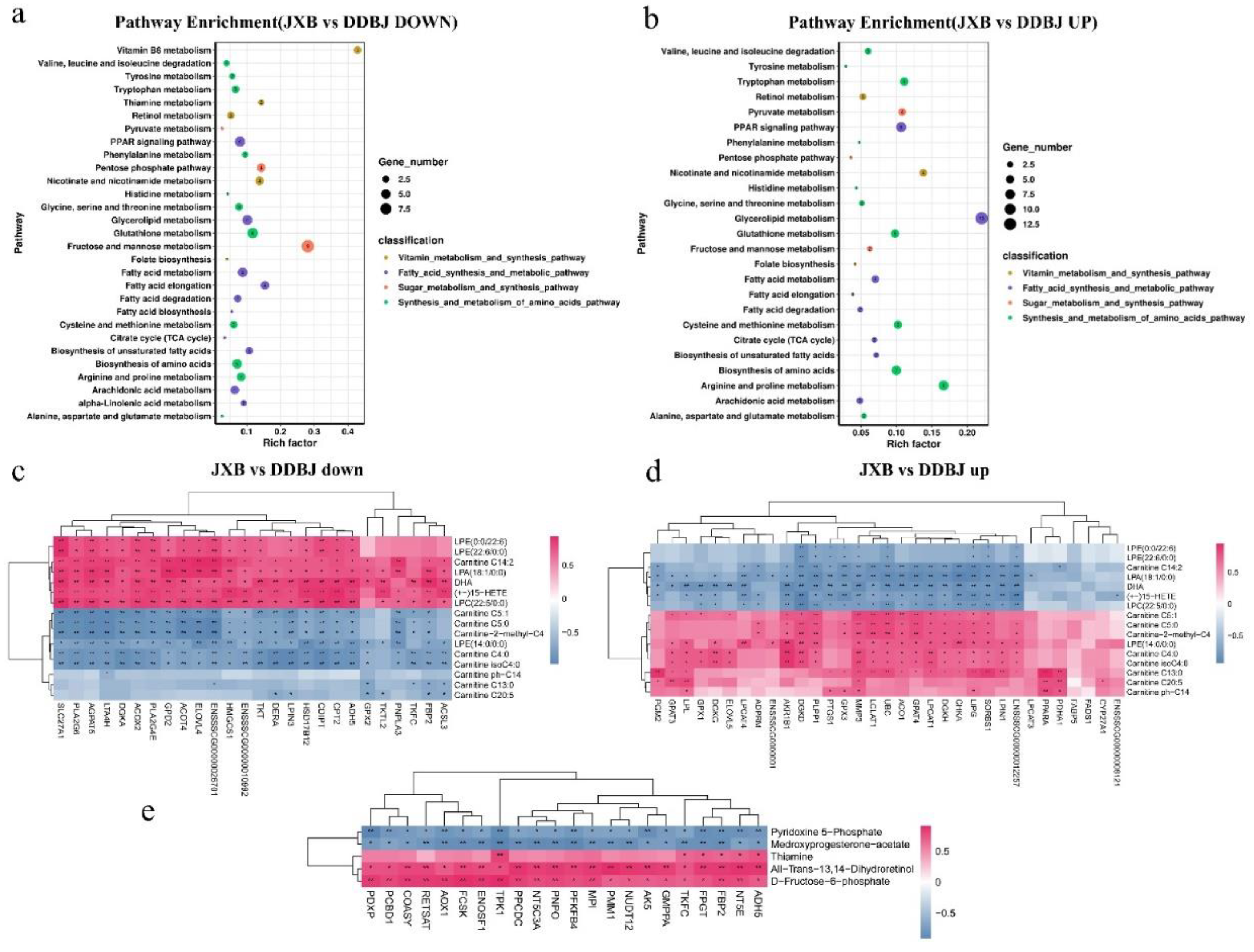
3.3. LD muscle metabolome analysis
3.4. Combined transcriptomic and metabolomic analysis
3.5. Potential regulatory mechanisms and functions related to meat quality hub genes
4. Discussion
5. Conclusions
Supplementary Materials
Author Contributions
Funding
Acknowledgments
Conflicts of Interest
Abbreviations
References
- Chen, Q.; Cai, J.; Hua, W.; Li, K.; Zhang, X.; Xiao, L.; Zhang, W.; Ni, Y.; Zhang, J. , Effect of a new tungsten trioxide-based bactericide on the environment of piggeries and piglet health. ENVIRONMENTAL TECHNOLOGY & INNOVATION 2022, 28. [Google Scholar]
- Hérault, F.; Damon, M.; Cherel, P.; Le Roy, P. , Combined GWAS and LDLA approaches to improve genome-wide quantitative trait loci detection affecting carcass and meat quality traits in pig. Meat science 2018, 135, 148–158. [Google Scholar] [CrossRef] [PubMed]
- Faucitano, L.; Ielo, M. C.; Ster, C.; Lo Fiego, D. P.; Methot, S.; Saucier, L. , Shelf life of pork from five different quality classes. Meat science 2010, 84, 466–469. [Google Scholar] [CrossRef] [PubMed]
- Huang, Y.; Zhou, L.; Zhang, J.; Liu, X.; Zhang, Y.; Cai, L.; Zha ng, W.; Cui, L.; Yang, J.; Ji, J.; Xiao, S.; Ai, H.; Chen, C.; Ma, J.; Yang, B.; Huang, L. , A large-scale comparison of meat quality and intramuscular fatty acid composition among three Chinese indigenous pig breeds. Meat science 2020, 168, 108182. [Google Scholar] [CrossRef]
- Kityo, A.; Lee, S. A.; Kang, D. , Total and cause-specific mortality associated with meat intake in a large cohort study in Korea. Frontiers in nutrition 2023, 10, 1138102. [Google Scholar] [CrossRef]
- Zhan, H.; Xiong, Y.; Wang, Z.; Dong, W.; Zhou, Q.; Xie, S.; Li, X.; Zhao, S.; Ma, Y. , Integrative analysis of transcriptomic and metabolomic profiles reveal the complex molecular regulatory network of meat quality in Enshi black pigs. Meat science 2022, 183, 108642. [Google Scholar] [CrossRef]
- Wang, X.; Xu, R.; Tong, X.; Zeng, J.; Chen, M.; Lin, Z.; Cai, S.; Chen, Y.; Mo, D. , Characterization of different meat flavor compounds in Guangdong small-ear spotted and Yorkshire pork using two-dimensional gas chromatography–time-of-flight mass spectrometry and multi-omics. LWT 2022, 169, 114010. [Google Scholar] [CrossRef]
- Tamura, Y.; Iwatoh, S.; Miyaura, K.; Asikin, Y.; Kusano, M. , Metabolomic profiling reveals the relationship between taste-related metabolites and roasted aroma in aged pork. LWT 2022, 155, 112928. [Google Scholar] [CrossRef]
- Zhang, Y.; Sun, Y.; Wu, Z.; Xiong, X.; Zhang, J.; Ma, J.; Xiao, S.; Huang, L.; Yang, B. , Subcutaneous and intramuscular fat transcriptomes show large differences in network organization and associations with adipose traits in pigs. Science China. Life sciences 2021, 64, 1732–1746. [Google Scholar] [CrossRef]
- Zhang, B.; Sun, Z.; Yu, Z.; Li, H.; Luo, H.; Wang, B. , Transcriptome and targeted metabolome analysis provide insights into bile acids’ new roles and mechanisms on fat deposition and meat quality in lamb. Food Research International 2022, 162, 111941. [Google Scholar] [CrossRef]
- Zequan, X.; Yonggang, S.; Heng, X.; Yaodong, W.; Xin, M.; Dan, L.; Li, Z.; Tingting, D.; Zirong, W. , Transcriptome-based analysis of early post-mortem formation of pale, soft, and exudative (PSE) pork. Meat science 2022, 194, 108962. [Google Scholar] [CrossRef]
- Fernández-Barroso, M.; García-Casco, J. M.; Núñez, Y.; Ramírez-Hidalgo, L.; Matos, G.; Muñoz, M. , Understanding the role of myoglobin content in Iberian pigs fattened in an extensive system through analysis of the transcriptome profile. Animal genetics 2022, 53, 352–367. [Google Scholar] [CrossRef] [PubMed]
- Zhang, W.; Song, Q. Q.; Wu, F.; Zhang, J. Z.; Xu, M. S.; Li, H. H.; Han, Z. J.; Gao, H. X.; Xu, N. Y. , Evaluation of the four breeds in synthetic line of Jiaxing Black Pigs and Berkshire for meat quality traits, carcass characteristics, and flavor substances. Animal science journal = Nihon chikusan Gakkaiho 2019, 90, 574–582. [Google Scholar] [CrossRef]
- Shannon, P.; Markiel, A.; Ozier, O.; Baliga, N. S.; Wang, J. T.; Ramage, D.; Amin, N.; Schwikowski, B.; Ideker, T. , Cytoscape: a software environment for integrated models of biomolecular interaction networks. Genome research 2003, 13, 2498–2504. [Google Scholar] [CrossRef] [PubMed]
- Leroy, G.; Baumung, R.; Boettcher, P.; Scherf, B.; Hoffmann, I. , Review: Sustainability of crossbreeding in developing countries; definitely not like crossing a meadow…. Animal : an international journal of animal bioscience 2016, 10, 262–273. [Google Scholar] [CrossRef] [PubMed]
- Zhang, J.; Chai, J.; Luo, Z.; He, H.; Chen, L.; Liu, X.; Zhou, Q. , Meat and nutritional quality comparison of purebred and crossbred pigs. Animal Science Journal 2018, 89, 202–210. [Google Scholar] [CrossRef] [PubMed]
- Luo, J.; Yang, Y.; Liao, K.; Liu, B.; Chen, Y.; Shen, L.; Chen, L.; Jiang, A.; Liu, Y.; Li, Q.; Wang, J.; Li, X.; Zhang, S.; Zhu, L. , Genetic parameter estimation for reproductive traits in QingYu pigs and comparison of carcass and meat quality traits to Berkshire×QingYu crossbred pigs. Asian-Australasian journal of animal sciences 2020, 33, 1224–1232. [Google Scholar] [CrossRef]
- Martins, J. M.; Fialho, R.; Albuquerque, A.; Neves, J.; Freitas, A.; Nunes, J. T.; Charneca, R. , Growth, blood, carcass and meat quality traits from local pig breeds and their crosses. Animal : an international journal of animal bioscience 2020, 14, 636–647. [Google Scholar] [CrossRef]
- Gandemer, G. , Lipids in muscles and adipose tissues, changes during processing and sensory properties of meat products. Meat science 2002, 62, 309–321. [Google Scholar] [CrossRef]
- Purcell, A. B.; Voss, B. J.; Trent, M. S. , Diacylglycerol Kinase A Is Essential for Polymyxin Resistance Provided by EptA, MCR-1, and Other Lipid A Phosphoethanolamine Transferases. Journal of bacteriology 2022, 204, e0049821. [Google Scholar] [CrossRef]
- Yu, J. E.; Han, S. Y.; Wolfson, B.; Zhou, Q. , The role of endothelial lipase in lipid metabolism, inflammation, and cancer. Histology and histopathology 2018, 33, 1–10. [Google Scholar] [PubMed]
- Clifford, B. L.; Sedgeman, L. R.; Williams, K. J.; Morand, P.; Cheng, A.; Jarrett, K. E.; Chan, A. P.; Brearley-Sholto, M. C.; Wahlström, A.; Ashby, J. W.; Barshop, W.; Wohlschlegel, J.; Calkin, A. C.; Liu, Y.; Thorell, A.; Meikle, P. J.; Drew, B. G.; Mack, J. J.; Marschall, H. U.; Tarling, E. J.; Edwards, P. A.; de Aguiar Vallim, T. Q. , FXR activation protects against NAFLD via bile-acid-dependent reductions in lipid absorption. Cell metabolism 2021, 33, 1671–1684. [Google Scholar] [CrossRef] [PubMed]
- Matsubara, T.; Tanaka, N.; Sato, M.; Kang, D. W.; Krausz, K. W.; Flanders, K. C.; Ikeda, K.; Luecke, H.; Wakefield, L. M.; Gonzalez, F. J. , TGF-β-SMAD3 signaling mediates hepatic bile acid and phospholipid metabolism following lithocholic acid-induced liver injury. Journal of lipid research 2012, 53, 2698–2707. [Google Scholar] [CrossRef]
- Xu, Y.; Miller, P. C.; Phoon, C. K. L.; Ren, M.; Nargis, T.; Rajan, S.; Hussain, M. M.; Schlame, M. , LPGAT1 controls the stearate/palmitate ratio of phosphatidylethanolamine and phosphatidylcholine in sn-1 specific remodeling. Journal of Biological Chemistry 2022, 298, 101685. [Google Scholar] [CrossRef] [PubMed]
- Cao, J.; Li, J. L.; Li, D.; Tobin, J. F.; Gimeno, R. E. , Molecular identification of microsomal acyl-CoA:glycerol-3-phosphate acyltransferase, a key enzyme in de novo triacylglycerol synthesis. Proceedings of the National Academy of Sciences of the United States of America 2006, 103, 19695–19700. [Google Scholar] [CrossRef] [PubMed]
- Cabrera, M. C.; Saadoun, A. , An overview of the nutritional value of beef and lamb meat from South America. Meat science 2014, 98, 435–444. [Google Scholar] [CrossRef] [PubMed]
- Blanco Canalis, M. S.; Baroni, M. V.; León, A. E.; Ribotta, P. D. , Effect of peach puree incorportion on cookie quality and on simulated digestion of polyphenols and antioxidant properties. Food chemistry 2020, 333, 127464. [Google Scholar] [CrossRef] [PubMed]
- Zhang, W.; Zhang, J.; Cui, L.; Ma, J.; Chen, C.; Ai, H.; Xie, X.; Li, L.; Xiao, S.; Huang, L.; Ren, J.; Yang, B. , Genetic architecture of fatty acid composition in the longissimus dorsi muscle revealed by genome-wide association studies on diverse pig populations. Genetics, selection, evolution : GSE 2016, 48, 5. [Google Scholar] [CrossRef]
- Nitta, S.; Kandori, S.; Tanaka, K.; Sakka, S.; Siga, M.; Nagumo, Y.; Negoro, H.; Kojima, T.; Mathis, B. J.; Shimazui, T.; Miyamoto, T.; Matsuzaka, T.; Shimano, H.; Nishiyama, H. , ELOVL5-mediated fatty acid elongation promotes cellular proliferation and invasion in renal cell carcinoma. Cancer Science 2022, 113, 2738–2752. [Google Scholar] [CrossRef]
- Centenera, M. M.; Scott, J. S.; Machiels, J.; Nassar, Z. D.; Miller, D. C.; Zinonos, I.; Dehairs, J.; Burvenich, I. J. G.; Zadra, G.; Chetta, P. M.; Bango, C.; Evergren, E.; Ryan, N. K.; Gillis, J. L.; Mah, C. Y.; Tieu, T.; Hanson, A. R.; Carelli, R.; Bloch, K.; Panagopoulos, V.; Waelkens, E.; Derua, R.; Williams, E. D.; Evdokiou, A.; Cifuentes-Rius, A.; Voelcker, N. H.; Mills, I. G.; Tilley, W. D.; Scott, A. M.; Loda, M.; Selth, L. A.; Swinnen, J. V.; Butler, L. M. , ELOVL5 Is a Critical and Targetable Fatty Acid Elongase in Prostate Cancer. Cancer Research 2021, 81, 1704–1718. [Google Scholar] [CrossRef]
- Agbaga, M. P.; Brush, R. S.; Mandal, M. N.; Henry, K.; Elliott, M. H.; Anderson, R. E. , Role of Stargardt-3 macular dystrophy protein (ELOVL4) in the biosynthesis of very long chain fatty acids. Proceedings of the National Academy of Sciences of the United States of America 2008, 105, 12843–12848. [Google Scholar] [CrossRef] [PubMed]
- Logan, S.; Agbaga, M.-P.; Chan, M. D.; Kabir, N.; Mandal, N. A.; Brush, R. S.; Anderson, R. E. , Deciphering mutant ELOVL4 activity in autosomal-dominant Stargardt macular dystrophy. Proceedings of the National Academy of Sciences 2013, 110, 5446–5451. [Google Scholar] [CrossRef] [PubMed]
- Lebeau, P. F.; Byun, J. H.; Platko, K.; Saliba, P.; Sguazzin, M.; MacDonald, M. E.; Paré, G.; Steinberg, G. R.; Janssen, L. J.; Igdoura, S. A.; Tarnopolsky, M. A.; Wayne Chen, S. R.; Seidah, N. G.; Magolan, J.; Austin, R. C. , Caffeine blocks SREBP2-induced hepatic PCSK9 expression to enhance LDLR-mediated cholesterol clearance. Nature communications 2022, 13, 770. [Google Scholar] [CrossRef] [PubMed]
- Tian, Y.; Zhao, Y.; Yu, W.; Melak, S.; Niu, Y.; Wei, W.; Zhang, L.; Chen, J. , ACAT2 Is a Novel Negative Regulator of Pig Intramuscular Preadipocytes Differentiation. Biomolecules 2022, 12. [Google Scholar] [CrossRef]
- Chistiakov, D. A.; Melnichenko, A. A.; Myasoedova, V. A.; Grechko, A. V.; Orekhov, A. N. , Mechanisms of foam cell formation in atherosclerosis. Journal of molecular medicine (Berlin, Germany) 2017, 95, 1153–1165. [Google Scholar] [CrossRef]
- Rogers, M. A.; Chang, C. C. Y.; Maue, R. A.; Melton, E. M.; Peden, A. A.; Garver, W. S.; Lee, J.; Schroen, P.; Huang, M.; Chang, T. Y. , Acat1/Soat1 knockout extends the mutant Npc1 mouse lifespan and ameliorates functional deficiencies in multiple organelles of mutant cells. Proceedings of the National Academy of Sciences of the United States of America 2022, 119, e2201646119. [Google Scholar] [CrossRef]
- Fujiwara, N.; Nakagawa, H.; Enooku, K.; Kudo, Y.; Hayata, Y.; Nakatsuka, T.; Tanaka, Y.; Tateishi, R.; Hikiba, Y.; Misumi, K.; Tanaka, M.; Hayashi, A.; Shibahara, J.; Fukayama, M.; Arita, J.; Hasegawa, K.; Hirschfield, H.; Hoshida, Y.; Hirata, Y.; Otsuka, M.; Tateishi, K.; Koike, K. , CPT2 downregulation adapts HCC to lipid-rich environment and promotes carcinogenesis via acylcarnitine accumulation in obesity. Gut 2018, 67, 1493–1504. [Google Scholar] [CrossRef]
- Toldra, F. , The role of muscle enzymes in dry-cured meat products with different drying conditions. Trends in Food Science & Technology 2006, 17, 164–168. [Google Scholar]
- Zhang, W. A.; Xiao, S.; Samaraweera, H.; Lee, E. J.; Ahn, D. U. , Improving functional value of meat products. Meat science 2010, 86, 15–31. [Google Scholar] [CrossRef]
- Kanai, Y.; Clémençon, B.; Simonin, A.; Leuenberger, M.; Lochner, M.; Weisstanner, M.; Hediger, M. A. , The SLC1 high-affinity glutamate and neutral amino acid transporter family. Molecular Aspects of Medicine 2013, 34, 108–120. [Google Scholar] [CrossRef]
- Eelen, G.; Dubois, C.; Cantelmo, A. R.; Goveia, J.; Brüning, U.; DeRan, M.; Jarugumilli, G.; van Rijssel, J.; Saladino, G.; Comitani, F.; Zecchin, A.; Rocha, S.; Chen, R.; Huang, H.; Vandekeere, S.; Kalucka, J.; Lange, C.; Morales-Rodriguez, F.; Cruys, B.; Treps, L.; Ramer, L.; Vinckier, S.; Brepoels, K.; Wyns, S.; Souffreau, J.; Schoonjans, L.; Lamers, W. H.; Wu, Y.; Haustraete, J.; Hofkens, J.; Liekens, S.; Cubbon, R.; Ghesquière, B.; Dewerchin, M.; Gervasio, F. L.; Li, X.; van Buul, J. D.; Wu, X.; Carmeliet, P. , Role of glutamine synthetase in angiogenesis beyond glutamine synthesis. Nature 2018, 561, 63–69. [Google Scholar] [CrossRef]
- Lee, S.-H.; Kim, S.; Kim, J.-M. , Genetic correlation between biopsied and post-mortem muscle fibre characteristics and meat quality traits in swine. Meat science 2022, 186, 108735. [Google Scholar] [CrossRef] [PubMed]
- Oda, M.; Satta, Y.; Takenaka, O.; Takahata, N. , Loss of Urate Oxidase Activity in Hominoids and its Evolutionary Implications. Molecular Biology and Evolution 2002, 19, 640–653. [Google Scholar] [CrossRef] [PubMed]
- Zheng, M.; Huang, Y.; Ji, J.; Xiao, S.; Ma, J.; Huang, L. , Effects of breeds, tissues and genders on purine contents in pork and the relationships between purine content and other meat quality traits. Meat science 2018, 143, 81–86. [Google Scholar] [CrossRef] [PubMed]







Disclaimer/Publisher’s Note: The statements, opinions and data contained in all publications are solely those of the individual author(s) and contributor(s) and not of MDPI and/or the editor(s). MDPI and/or the editor(s) disclaim responsibility for any injury to people or property resulting from any ideas, methods, instructions or products referred to in the content. |
© 2023 by the authors. Licensee MDPI, Basel, Switzerland. This article is an open access article distributed under the terms and conditions of the Creative Commons Attribution (CC BY) license (http://creativecommons.org/licenses/by/4.0/).