Preprint
Article

This version is not peer-reviewed.

Knowledge Graph Construction and Application of Spatial Arrangement of Underground Powerhouse

A peer-reviewed article of this preprint also exists.

Submitted:

23 July 2023

Posted:

25 July 2023

You are already at the latest version

Abstract
Many parameters and complex boundaries are involved in the spatial arrangement of an under-ground powerhouse for a hydropower station, which requires reference to many relevant cases and specifications. However, in practical applications, retrieving relevant cases or specifications is difficult, and there is a lack of knowledge of cascading logic among design parameters. For this question, a targeted knowledge graph based on knowledge graph management technology is established to support subsequent applications. This paper proposes a new concept of con-structing a knowledge graph for building information modeling (BIM) underground power-houses of hydropower stations. Firstly, the ontology skeleton of hydropower station spatial ar-rangement design, which represents the knowledge organization structure of the knowledge graph, is reconstructed by carefully analyzing the requirements for intelligent modeling of un-derground powerhouses. A large amount of unstructured data is identified based on optical character recognition (OCR) technology and is divided into words to extract correlation knowledge based on THULAC. In the next step, the knowledge triad of the spatial arrangement of the underground powerhouse is extracted based on ChatGPT and stored in a Neo4j knowledge base to build a knowledge graph. Finally, the knowledge graph is serviced to realize the query of knowledge and parameter recommendation to assist the digital intelligent design of spatial arrangement of an underground powerhouse of pumped storage hydropower stations.
Keywords: 
;  ;  ;  

1. Introduction

With the advent of the knowledge economy and information society, the emerging design concept of BIM, which refers to the creation and use of digital technology to integrate and manage 3D models and engineering data during the whole life cycle of a project, can optimize traditional design, construction and operation. BIM can optimize the traditional design, construction and operation of technical methods, save project costs, and assist in decision-making to achieve high quality and high efficiency in the whole process of design, construction and operation of construction projects. It has been widely used in engineering construction fields such as water conservancy, rail and transportation, industrial and civil engineering and municipal construction [1,2,3,4,5].
The underground powerhouse of a hydropower station is the core component of a hydropower station and is mainly used for the installation and maintenance of hydro generator units and the operation of control and scheduling systems [6]. As an important component of the underground powerhouse design process, 3D modeling is established to provide a better understanding of the underground structure and space and modify and optimize the design according to the actual situation. Construction personnel can better understand the construction and structure of the project and improve the efficiency [7]. For example, Zhong et al. used BIM to model an underground powerhouse and surrounding geological conditions, which aided the safe construction of an excavation process by providing an intuitive reference of the geological structure [8]. Zheng et al. applied the integration of BIM and GIS to the construction management process of an underground powerhouse for a hydropower station, which improved project management efficiency [5]. Facchini et al. combined BIM technology to analyze the spatial temperature of an underground powerhouse, which improved the visualization of the analysis results [9]. Liu performs BIM-4D virtual construction for underground powerhouse renovation, improving construction efficiency [10]. Jiang addressed the problems of many participating professions, low communication efficiency, consideration of conflicting problems, many design drawings, and poor information management of design results. Jiang carried out research on parametric and collaborative design, which improved the efficiency of underground powerhouse design [11]. Recently, parametric BIM has received attention from industry, and commonly used parametric modeling tools include FreeCAD, Dynamo, Rhino, and SolidWorks. Parametric BIM improves efficiency [12,13,14], and some scholars have combined BIM applications to the construction phase of underground powerhouses and designed a parametric model of underground powerhouses and support systems through CATIA [15].
The parametric modeling studies have improved the modeling efficiency of underground powerhouse to a certain extent. However, there are still inefficiencies in the determination of geometric parameters in the modeling design process. Recently, many scholars have conducted research based on knowledge graphs to assist engineering construction, and knowledge graphs have played an important role in the construction and operation and maintenance periods of the hydropower industry. However, there is a lack of research work on modeling design based on knowledge mapping. To address such problems, converting the design information of spatial arrangement of underground powerhouse into knowledge will better improve the efficiency of geometric parameter acquisition. Knowledge of spatial arrangement of underground powerhouse is an important basis for guiding underground powerhouse BIM, which can improve BIM efficiency. However, in the spatial arrangement design phase of an underground powerhouse for the hydropower station, the guidance materials are recorded in the form of text to form the documentation materials of the hydropower station underground powerhouse design. Underground powerhouse design information is mostly presented in the form of unstructured data, which is contained in a large number of design specifications and related cases, making it difficult to directly extract relevant parameters of powerhouse design. In addition, for the specific problems in modeling, it is difficult to quickly obtain the targeted design knowledge from the underground powerhouse design standards to guide the solution of plant BIM. Therefore, how to intelligently extract the knowledge of spatial arrangement of underground powerhouse of hydropower station from the standard specification and relevant cases, determine the expression mode of spatial arrangement of underground powerhouse, and realize the efficient retrieval and application of spatial arrangement design is an important part of the current intelligent modeling of spatial arrangement of underground powerhouse.
A knowledge graph is a knowledge representation method based on semantic networks that can organize the knowledge of different fields into a structured graph for easy knowledge management, sharing and application [16]. In recent years, with the development of knowledge graph technology, its application in various fields has become increasingly widespread [17]. In the spatial arrangement of underground powerhouses for hydropower stations, constructing a knowledge can help engineers better understand the structure, design basis, parameter composition and other knowledge aspects of underground powerhouses, improve the efficiency and quality of design and contribute to the sustainable development of the hydraulic engineering. In the process of knowledge graph construction, there are two important steps: entity identification and relationship extraction. Entity recognition mainly extracts entity words intelligently from text data and obtains entity sets that can summarize the semantics of describing text [18]. Initially, entity recognition methods were mostly rule-based and obtained entity words in text through the existing professional thesaurus with the rules of text content expression [19]. The current rule-based entity recognition method is the commonly used entity recognition method, but it lacks text semantic analysis, and the entity recognition accuracy is directly affected by the richness of the specialized terminology base and text expressions [20]. Dependent semantic learning methods can intelligently recognize entity words in text from text semantics and combine semantic information of words in text [21], and domain adaptive methods can achieve deep analysis of text information based on the semantics of this paper, such as BiLSTM-CRF (bidirectional long short-term memory-conditional random field), GRU-CRF (gate recurrent unit-conditional random field), and lattice LSTM (lattice long short-term memory) [22,23,24,25], which are domain self-applicable methods that are fully supervised learning and improve the accuracy of entity recognition by labeling and training the target corpus. However, such methods require a large amount of training data to be prepared in advance, and making data labels is a large workload.
There is a lack of research on establishing knowledge mapping in the BIM modeling process, and this study initially explores the construction of knowledge mapping for BIM modeling of underground powerhouse of hydropower stations. In the process of constructing a knowledge graph for BIM of underground powerhouses for hydropower stations, the model layout and geometric design are mainly derived from standard specifications and historical design cases, and the existing methods mainly obtain the knowledge of BIM of underground powerhouses for hydropower stations expressed in the form of mapping by manually extracting entities and sorting out the relationships between entities. The form of manually constructing knowledge graphs not only causes an unnecessary waste of human and material resources but also requires the participation of designers with rich experience, making the construction of domain knowledge graphs a high-cost task. Although some domain adaptive models are currently proposed, the process of tagging the domain corpus is complex, and the tagging process is labor intensive. Therefore, this study assists knowledge extraction work based on a highly intelligent AI algorithm—ChatGPT. The method can improve the efficiency of knowledge extraction and reduce the labor cost of producing a large number of datasets with better answering capability.
Combined with the specifications related to the design of underground powerhouses for hydropower stations and relevant design cases, this paper proposes an efficient and intelligent knowledge graph construction method, establishes a professional thesaurus in the domain of underground powerhouses for hydropower stations, defines a relationship skeleton of the spatial arrangement of underground powerhouses for hydropower stations, realizes the intelligent retrieval and application of BIM based on domain knowledge graphs, and provides a new method for knowledge extraction and understanding of the spatial arrangement of underground powerhouses for hydropower stations. This significantly contributes to the facilitation of knowledge retrieval and the provision of important parameter recommendations, making it of paramount importance in the development of knowledge graph-driven intelligent modeling for underground powerhouses in hydropower stations. At the same time, knowledge graph is continuously updatable and has sustainable implications for improving the spatial arrangement of underground powerhouses in hydropower stations.

2. Methodology

Underground powerhouse modeling involves spatial topology rules, numerous parameter types and complex parameter relationships, resulting in the process of modeling underground powerhouses requiring designers to assist in the construction of BIM through a large amount of professional knowledge and relevant specifications. On the other hand, after the BIM of the underground powerhouse is established, although it has strong intuitiveness, the logic between internal structures is poor. The diagram structure constructed based on the diagram database can reasonably express the logical relationship between the BIM models. After the construction of the underground powerhouse is completed, the relationship logic between each structure can still be obtained by viewing the knowledge graph of the underground powerhouse, which is not only intuitive to the model of the underground powerhouse but can also obtain the relationship between the spatial topological data of the underground powerhouse. Therefore, it is very meaningful to build a knowledge graph of the spatial arrangement of underground powerhouses.

2.1. Build Process

In this paper, a new concept of constructing a knowledge graph of the spatial arrangement of underground powerhouses is proposed to solve the problems of difficult knowledge acquisition and low information retrieval efficiency in the process of intelligent modeling for underground powerhouses. The process of constructing the knowledge graph of the spatial arrangement of underground powerhouses for hydropower stations is as follows, as shown in Figure 1.
(1) Ontology skeleton design: Analyze the demand for intelligent modeling of underground powerhouses and clarify what knowledge of underground powerhouse design needs to be acquired. According to the demand, reverse design the ontology skeleton of underground powerhouse BIM and determine which attributes and relationships need to be extracted.
(2) Data collection: Data collection includes standard specifications, design manuals, design cases and other relevant textual information.
(3) Knowledge extraction: OCR technology is utilized to identify and preprocess a substantial volume of unstructured text data, ensuring its standardization. A thesaurus is constructed, and ChatGPT is employed for text data analysis and triad extraction. Through this process, knowledge related to the spatial arrangement of underground powerhouses is extracted.
(4) Knowledge storage: store the extracted underground powerhouse design knowledge into the Neo4j knowledge base and build a knowledge graph.
(5) Service-oriented application: The knowledge graph is serviced to form a set of intelligent modeling question and answer systems (QASs) for underground powerhouses, which provides designers with a convenient way to acquire and query knowledge.
Through the above steps, a set of comprehensive and accurate knowledge graphs of the spatial arrangement of underground powerhouses can be constructed and applied to the process of intelligent modeling for underground powerhouses to provide the spatial arrangement and geometric Information.

2.2. Constructing the Domain Ontology skeleton Layer

An important part of constructing the knowledge graph is construction of ontology skeleton. The ontology skeleton is the knowledge organization structure of the knowledge graph, which is the data model for describing entities, inter-entity relationships, and attributes in the domain. An ontology skeleton can provide a shared semantic model that enables different systems and applications to understand and interactively use the information in the knowledge graph. Figure 2 illustrates the process of constructing the ontology skeleton, which is a fundamental step in building a knowledge graph. This process generally encompasses the following steps:
(1) Requirement analysis: Determine the objectives and application scenarios of the knowledge graph. This includes identifying the entities, properties, and relationships that need to be modeled, as well as defining the purpose of the knowledge graph and the expected query requirements.
(2) Entity modeling: Based on the requirement analysis, define the entity categories and hierarchical structure within the knowledge graph. This can be achieved by identifying the properties and relationships of the entities, and assigning unique identifiers to entity categories.
(3) Property modeling: Define the properties of entity categories and determine the data types and constraints for each property. Properties can include various types of data such as text, numeric values, dates, etc.
(4) Relationship modeling: Define the relationships between entities and their characteristics. This involves determining the types, directions, and multiplicities of relationships (e.g., one-to-one, one-to-many, or many-to-many relationships).
(5) Ontology skeleton validation and evolution: Validate the constructed ontology skeleton to ensure that it meets the requirements and accurately describes the entities, properties, and relationships within the knowledge graph. As the knowledge graph evolves and requirements change, the ontology framework may need to be evolved and updated.

2.3. Constructing the Data Layer

The construction of the data layer is mainly divided into three steps: knowledge extraction, knowledge fusion, and knowledge updating. Among them, knowledge extraction obtains structured knowledge such as entities, inter-entity relationships, and attributes from nonstructured data through a series of knowledge extraction methods under the guidance of the knowledge skeleton of the domain ontology schema layer; knowledge fusion performs entity disambiguation and core-reference disambiguation processes on the entities obtained from knowledge extraction [26,27]; knowledge updating is mainly reflected in two aspects: one is the knowledge relationship in the knowledge graph in the process of continuous updating, and the second is the process of continuous revision by evaluating the quality of knowledge in practical applications [28]. At present, there is a lack of research on knowledge graphs in the field of the spatial arrangement of underground powerhouses for hydropower plants, the relevant domain thesaurus is not sound, and the human and material costs of using algorithms to label data are high. In response to the above problems, this paper proposes a new concept of building a knowledge graph of the spatial arrangement of underground powerhouses specifically including professional thesaurus establishment, relevance extraction, and knowledge extraction.

2.3.1. Constructing Professional Thesaurus

The purpose of domain lexicon construction is to better extract the triadic information in the specification. Professional terms are subject to interpretations by different people, different backgrounds and different experiences. For example, for professional terms such as concrete gravity dam, compacted concrete gravity dam, pumped-storage hydropower plant, and dam site planning, the conventional knowledge extraction methods cannot extract the professional terms correctly, so the domain professional terms need to be constructed. The process of constructing domain terminology is divided into two parts: data acquisition and thesaurus construction.
(1) Data acquisition method
Underground powerhouse design specifications usually exist in the form of PDFs, and to obtain these text data, these documents need to be extracted from PDF files. OCR is a commonly used text extraction method [29]. The whole text extraction process requires the generation of PDF files into image files, and in the OCR recognition technology, the images are recognized into text, and the whole process is identified in batches, which reduces the time of manual extraction and improves the extraction efficiency. The text can be processed during the extraction process using algorithms, and the text becomes more regular according to the formulated rules. The data acquisition process of the OCR is shown in Figure 3.
(2) Building professional thesaurus
The commonly used process for a thesaurus building method has six parts: collecting corpus and literature, text preprocessing, extracting vocabulary, determining the authority and reliability of the vocabulary, organizing the vocabulary, and continuous updating and maintenance [30]. In this study, starting from the demand for the construction of BIM models for hydropower plants, the ontological skeleton formed by the whole construction process will efficiently guide the construction of the professional thesaurus, and all the professional terms and terms involved in the construction process of BIM models for hydropower plants are incorporated into the professional thesaurus, which is continuously updated and maintained, and new terms are added and obsolete terms are deleted with the development and changes of the target field to ensure thesaurus accuracy and practicality.

2.3.2. Correlation Extraction

The purpose of relevance analysis is to extract the knowledge related to the target domain from the collected preponderance of information and to eliminate invalid content from the corpus information. The correlation extraction process is shown in Figure 4. The common word segmentation algorithms include Jieba, SnowNLP, the THU Lexical Analyzer for Chinese (THULAC), language technology platform (LTP), and HanNLP.
(1) Jieba: Jieba is the best Python Chinese word splitting component that supports exact mode, full mode, and search engine mode and supports traditional word splitting and custom dictionaries. Jieba actually splits words by dictionary and then uses the HMM algorithm to identify new words that are not in the dictionary [31].
(2) SnowNLP: SnowNLP is a class library written in Python that facilitates the processing of Chinese text content. In addition to word separation, SnowNLP can also perform tasks such as lexical annotation, sentiment analysis, and text classification [32].
(3) THULAC: Highly capable, it is trained with the world's largest manual word separation and lexical annotation Chinese corpus (containing approximately 58 million words), and its model annotation capability is powerful. The accuracy rate is high [33].
(4) LTP: LTP is a Chinese language processing system open-sourced by HIT, covering word separation, lexical annotation, and named entity recognition, based on a structured perceptron that models the score function of the annotated sequence Y in the case of the input sequence X with the maximum entropy criterion [34].
(5) HanNLP: HanNLP is a multilingual word splitter that uses CRF model word splitting, indexed word splitting, and N-shortest path word splitting [35].
Phrase splitting is the first step of natural language processing, which can divide a piece of text into semantically meaningful words or graphemes and provide a semantic basis for subsequent natural language processing tasks. At the same time, these words or graphemes can be searched to better enable text retrieval and matching and to quickly capture key textual knowledge. A good word separation method helps to extract valid information and improve efficiency and accuracy. An analysis of the effectiveness of the above five word separation methods is shown in 3.2.

2.3.3. Domain Knowledge Extraction

Knowledge extraction is a series of knowledge extraction methods used to obtain structured knowledge such as entities, inter-entity relationships and attributes from un(semi)structured data under the guidance of a schema-level knowledge organization architecture. The data obtained in this study are all textual data, i.e., unstructured data, and require knowledge extraction to convert them into structured data. Commonly used knowledge extraction methods are rule or domain dictionary methods [36], which require constructing and maintaining a domain dictionary with the help of domain experts and then writing a large number of rule templates by hand for knowledge extraction. However, the applicability of rule templates is limited, and it is difficult to adapt to the complex language environment and the practical application needs of changing forms. Based on the deep learning approach [37], the method has better adaptive ability and more efficient accuracy for knowledge extraction, but there is still a problem of difficulty in producing the dataset. To address the above problems, the characteristics of the current domain of the study are combined with the domain specialized lexicon and the deep learning algorithm, i.e., the combination of the specialized lexicon and ChatGPT is implemented to extract knowledge.
This study uses ChatGPT to extract knowledge, and ChatGPT extracts triads with the following advantages.
(1) Automation: ChatGPT is an automated model that can handle a large amount of text data and quickly extract the triad information from it and automatically transcribe it into Cypher statements to pass into Neo4j to create the model automatically, thus saving the time and cost of manual processing.
(2) High accuracy: ChatGPT has powerful natural language processing capability to accurately identify and extract entities, attributes and relationships in text, which improves the accuracy of triad extraction.
(3) Wide applicability: ChatGPT can handle text data from different domains and languages and can automatically adjust the extracted triad information according to the context, so it is widely applicable.
(4) Scalability: ChatGPT is a scalable model that can be trained with more data to improve the accuracy of extracted triples and can be extended by adding more rules and features.
As the extracted knowledge triples are more regular, but the triples provided by ChatGPT are not regular. In practice, we found that ChatGPT can output knowledge triples according to the given pattern. Based on its language understanding capabilities, ChatGPT is utilized to extract useful information from the given text. Before extracting knowledge triplets using ChatGPT, we need to instruct ChatGPT to output knowledge triplets according to certain rules. Therefore, we need to provide the rules to ChatGPT, and the process of ChatGPT learning these rules is referred to as the pre-training process. Firstly, the knowledge triads are manually extracted from the knowledge text and provided to ChatGPT for learning. This enables ChatGPT to generate triads according to the predefined rules. The pretraining process is illustrated in Figure 5. During pretraining, the questions and answers are inputted together, and through iterative training with diverse datasets, ChatGPT acquires the ability to learn the underlying rules and achieve the intended objectives. For example, the knowledge triad for "The sub-powerhouse layout is arranged at one end of the main plant and the main transformer room" is "sub-powerhouse", "is arranged at", "one end of the main plant and the main transformer room ".

2.4. Design of QAS

The design of QAS includes front-end processing and recommendation methods. Front-end processing aims to realize front-end and back-end data interaction. The recommendation method aims to recommend an appropriate design scheme of spatial arrangement.

2.4.1. Knowledge Graph Front-end Processing

Neo4j, as a NOSQL graphical database, can support the use of query language. Cypher can be single or multiple node attributes and relationships for a retrieval and support clustering algorithm or centrality algorithm for data analysis. In data processing, Neo4j has the characteristics of high performance and stability to support enterprise-level data retrieval and can be used as a database (DB) for knowledge management. Following the principle of front- and back-end separation, from data applications in the front-end user interface (UI) to completion, Neo4j does not have an interface that can be called directly. In this paper, we use the open source Neois.js front-end visualization component to process Neo4J data and realize front-end and back-end data interaction.
The interaction process of data from the DB to the UI is shown in Figure 6. The front-end display uses Jquery miniUI as the layout framework of the UI. It is used to process user input, respond to user requests, and initiate data queries. Its tabbed controls and uniform style can save considerable time for us to develop the front-end interface. Neois.js 1.5.0 is used to respond to user events and initiate Cypher queries based on demand organization. Neo4j data queries are performed to visualize the nodes, relations and attributes obtained from the queries.
In terms of visualization, Neois.js has the advantages of being lightweight and supporting real-time scaling. In this paper, we use the UI interface design to extract all node names in the atlas in sections and use drop-down components to support user queries on the nodes. At the same time, Cypher statements are written into the control events in the query section to support users' senseless hierarchical queries. At the same time, it opens the function of adding nodes, relations and attributes and supports users to add knowledge graph contents directly at the front-end only by authorization.

2.4.2. Recommendation Method Based on Similarity Calculation

Entity similarity calculation can be used to match the similarity of key features of the design scheme entities such as different conditions and parameters, which is the key to entity matching and parameter recommendation. The similarity calculation based on a knowledge graph calculates the similarity of entities and relationships of different design schemes from the knowledge graph. In this study, a similarity calculation method that combines attribute similarity and neighbor information similarity will be used. When a question corresponds to more than one entity in the same entity class, it is difficult for per-form attribute matching, so neighbor information matching is used. Other one-to-one entity class similarities are used for attribute matching. Therefore, the process of similarity calculation includes the Jaccard similarity calculation and attribute similarity calculation. The basic process is to obtain the key features of the design scheme, use the entity matching methods such as attribute matching and neighbor information (Jaccard) matching to calculate the entity similarity, then obtain the influence weight of each entity class by setting different weights combinations, and finally weight the calculation to obtain the comprehensive similarity of the design scheme by a search algorithm. The process of calculating the similarity of design schemes is shown in Figure 7.
In the case description section, attributes can be divided into textual and numeric attributes based on the data type and numeric type attributes. Text-based attributes include the type of hydroelectric power plant, and numerical attributes include the number of installed units, installed power, design head, and speed. The similarity is calculated using the Jaccard correlation coefficient for text similarity and Manhattan distance for numerical attribute similarity.
(1) Jaccard similarity calculation
When there is more than one entity corresponding to the entity class of a design scheme, the neighborhood matching method is used for calculation. The Jaccard similarity coefficient is used to compare the similarity and difference between a finite set of samples. Given two sets A and B, the Jaccard coefficient is defined as the ratio of the size of the intersection of A and B to the size of the concurrent set of A and B, defined as follows:
J ( A , B ) = A B A B = A B A + B A B
J(A,B) is defined to be 1 when sets A and B are both empty.
(2) Numerical attribute similarity calculation
When the attributes are of numeric type, by considering the distances of the attribute values and normalizing them[38], α is some numeric attribute, a 0 and a i are the α attribute values for the two schemes, and the numeric attribute distances are defined as:
D i s s 0 , s i α = a 0 a i
The result after converting the distances into similarities and normalizing them is as follows.
S i m s 0 , s i α = 1 D i s s 0 , s i α m a x ( D i s α )
S i m s 0 , s i α is the numerical attribute similarity of scenarios s 0 and s i ; D i s s 0 , s i α is the numerical attribute distance of scenarios s0 and s i ; D i s α is the set of values taken for the α numerical attribute distances.
When the attribute is of category type, the ratio of the size of the set defined as the intersection of A and B to the size of the union of A and B is measured by category matching, as defined below.
S i m s 0 , s i β = 0 , b 0 b i 1 , b 0 = b i
S i m s 0 , s i β is the numerical attribute similarity between schemes; β is some numerical attribute, and b 0 and b i are the β attribute values of the two scenarios.
(3) Search algorithm
The comprehensive similarity of the two schemes is calculated using the following formula.
S i m s 0 , s i = W α · S i m s 0 , s i α + W β · S i m s 0 , s i β
The comprehension similarity between the ith case and the recommended case, W α denotes text-based attribute weights, and W β denotes numeric attribute weights.
In this step, the weights of each attribute are set equal.
(4) Design parameter value acquisition algorithm
The retrieval yields k similar cases, and since the events to be recommended may not be identical to the cases in the case base, the retrieved solutions must be corrected to obtain the solution to the new problem. From the above, it can be seen that the combined similarity between the event to be recommended and the similar cases can characterize the degree of similarity of the main characteristic attributes between them, so this similarity can be applied to the solution prediction. Here, using the idea of combined prediction [39], the adjusted prediction values of each similar case are summed and then divided by the sum of similarity to obtain the parameter values of the event to be recommended. The calculation formula is shown below:
p = l = 1 k S i m s 0 , s l · p l l = 1 k S i m s 0 , s l
where S i m s 0 , s l is the comprehension similarity between the event to be recommended s 0 and the similar case s l is the number of similar cases retrieved, p l is the value of similar case solution, and p is the prediction value. The above formula is used to sequentially predict all the target indicators, and then derive the values of various design parameters for the recommended event.

3. Results and Discussion

3.1. Ontology skeleton for the spitial arrangement of underground powerhouses

Through the spatial analysis of the BIM model of an underground powerhouse of a pumped storage power station and the analysis of the work requirements of designers, it is concluded that a complete logical and reasonable ontology skeleton structure can systematically elaborate the spatial topology information, including the following three aspects of information: (1) the internal structure of the underground powerhouse, (2) the composition of the structural parameters of the underground powerhouse, and (3) the basis of parameter calculation.
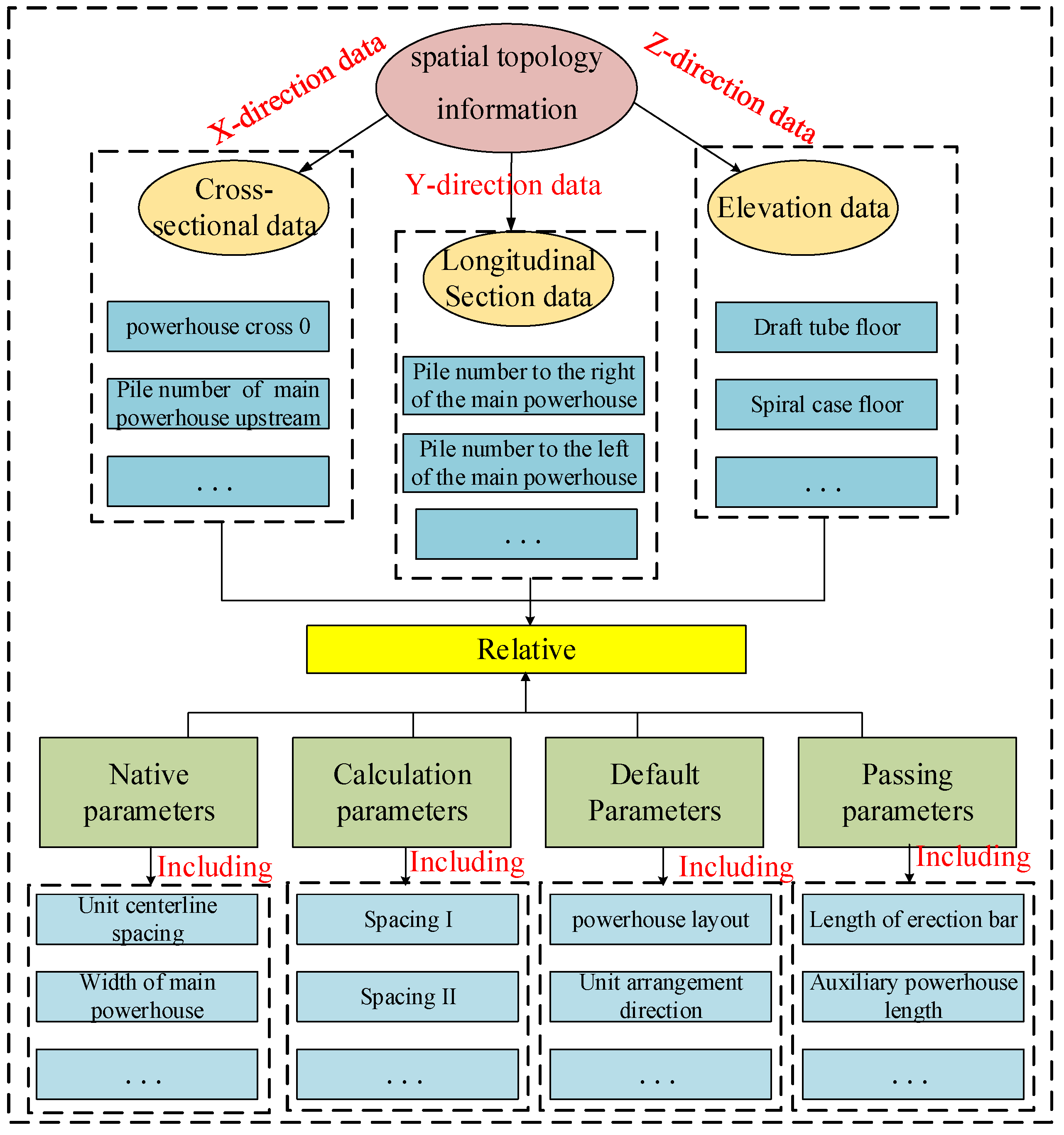
Combining the above three aspects of information, considering the actual needs of the design of underground powerhouse BIM, the elevation parameters, elevation parameter sources, cross-sectional data, cross-sectional data sources, longitudinal section data, longitudinal section data sources, data parameters, parameter types, and parameter sources are selected as entities to express the knowledge needed for underground powerhouse BIM. Knowledge graph ontology skeleton is shown in Figure 8 and the types of knowledge graph entities and the number of entities constructed in this study are shown in Table 1. Figure 8 depicts the skeleton of the Knowledge Graph Ontology, with spatial topological information serving as the root node. The ontology is further divided into three categories: cross-sectional data, longitudinal section data, and elevation data. These data types are further classified into four categories: native parameters, calculated data, default parameters, and passing parameters. The entities within these data types and spatial topology information follow specific mathematical calculation rules and originate from a specified source.

3.2. Preprocessing for Domain Text Data

To construct a knowledge graph for the spatial arrangement of underground powerhouses for hydropower stations, specifications, papers and engineering reports of powerhouse were collected. Among them, the relevant specifications were shown in the Table 2. These reference documents encompass the standard elements found in a design document for the underground powerhouse of a hydroelectric power station. For example, the transverse reinforcement a of the rock wall crane beam should not be less than 16mm in diameter, and the spacing along the longitudinal direction should not be greater than 250mm. Text such as standard specifications and engineer reports were preprocessed, and stop words (of, can, ground), special symbols (space, line break), etc., in the texts are proposed.
There are many long nouns and verbal nouns in domain nouns, which are difficult to identify by conventional word separation methods, and for this problem, a self-built domain thesaurus is often used to solve the problem of inaccurate word separation; therefore, this study needs to construct a domain thesaurus based on domain experience, and part of the domain thesaurus is shown in Table 3.

3.3. Experimental Analysis of Word Separation

Good word separation is a prerequisite for knowledge extraction, and good word separation is helpful for improving the accuracy of knowledge extraction. The word separation process mainly divides the text into word groups and labels the word lexicality. To find a more suitable text knowledge disambiguation method for the BIM of underground powerhouses for water conservancy and hydropower engineering, this study adopts five methods: Jieba, SnowNLP, THULAC, LTP, and HanNLP for analysis and comparison. To realize the comparative analysis, this study divided 100 professional data points and used precision, recall, and comprehensive evaluation indices as evaluation indices. The analysis results are shown in Table 3. Precision is a measure of the accuracy of positive case prediction; recall is a measure of how many real positive cases can be identified by the model; F1 value is the summed average of precision and recall, and F1 reaches its best value at 1 and the worst value at 0. The corresponding formula is as follows.
P = T P T P + F P
R = T P T P + F N
F 1 = 2 P R P + R
where TP (true-positive) is the number of positive samples correctly identified, FP (false-positive) is the number of false-positive samples, TN (true-negative) is the number of negative samples correctly identified, and FN (false-negative) is the number of positive samples missed.
Table 4 shows that the THULAC word-sorting index is higher compared to several other methods, while the SnowNLP word-sorting accuracy is lower. This is due to SnowNLP's inability to customize the dictionary function during the word-sorting process, making it difficult for SnowNLP to identify domain-specialized nouns. Consequently, the THULAC algorithm has been selected as the word division method for this study.

3.4. Constructing Knowledge Graph

To improve the efficiency of knowledge extraction, this study designs knowledge Q&A scripts using Python as the programming language and calls the ChatGPT model API. Postprocessing of the extracted triads is performed during the extraction process using the ChatGPT model, including basic work such as classification according to triad entities and triad writing in Excel. Triad classification establishes classification rules according to the thesaurus and ontology skeleton. Note that this part is the improvement part of this study on the commonly used method of extracting triples, applying ChatGPT this method without too many operations, and this method is more intelligent and more accurate than the rule-based extraction triples to extract knowledge, and compared with the deep learning method to extract triples without making a large number of datasets and without a lot of iterative training.
Note that directly using ChatGPT for knowledge extraction often results in unsatisfactory results. It is necessary to make a ternary dataset for initial training, and the trained ChatGPT can follow to give almost perfect ternary groups. This dataset includes sentences and their corresponding triples, for example, the knowledge triad of "The installation room arrangement shall meet the requirements of equipment installation, maintenance, vehicle loading and unloading, and lifting" is "installation room arrangement", "shall meet", and "equipment installation". This initialization process is simple and ChatGPT understands the triadic output rules well after inputting only 10 dataset samples. The results of the ternary groups given by ChatGPT before and after training are given in Table 5.
After extracting knowledge triads, the Neo4j, which was used to build a knowledge graph of the spatial arrangement of the underground powerhouse of a hydropower station, is a graph database management system designed to store, manage, and retrieve data represented as nodes, relationships, and properties. It is a powerful tool for managing highly connected data, such as social networks, recommendation engines, and knowledge graphs [40].
A knowledge graph building was conducted using Cypher, which was a programming language. For example, the extracted knowledge triple is "installation room layout", "should satisfy", and "device installation", and by traversing the root node, the node with the highest similarity to "installation room layout" is "installation room length", so the triple is transformed into "installation room length", "should satisfy", and "device installation". Add the attribute "object" to the existing inter-installation length node, and create a node with "device installation" as the name and "inter-installation length" as "object", and "should satisfy" as "relationshipB2A". By matching the name and object, the node relationship is created automatically. The code of the building node relative is described in Table 5.
Table 6. building node relative.
Table 6. building node relative.
No code
1 Match (n: knowledgeA {name: "installation room length "}) SET n.object1="device installation"
2 Match (n: knowledgeA {name: "installation room length "}) SET n. relationshipA2B =" device installation"
3 CREAT n:knowledgeB{name: "device installation",object1: "installation room length", relationshipB2A: " should satisfy "}
4 MATCH (a: knowledgeA),(b: knowledgeB)
5 WHERE a.object1=b.name
6 CREATE (a)-[r:a.relationshipA2B]->(b)RETURN r
Based on the constructed entity type and the relationship between entities, the required triad data were extracted in a targeted manner, and 3400 triads were obtained through calculation, including 340 triads describing the native parameter entities, 540 triads describing the default parameters, 1230 triads describing the calculated parameters, and 1290 triads describing the transferred parameters. Specific hydropower plant types were used to obtain hydropower plant underground powerhouse spatial topology data, describe the relationship between the parameters of the underground powerhouse of the hydropower station and the parameters, and quickly obtain the relevant parameters of the underground powerhouse BIM modeling. Therefore, the attribute information of relevant parameters can be added to the knowledge graph by extracting triads to provide information for underground powerhouse BIM modeling efficiently. The relationship between the spatial topological data of the underground powerhouse is shown in Figure 9.
The relationship between head nodes and sub-nodes can be seen in Figure 8. The spatial topology data includes longitudinal section data, cross-sectional data, and elevation parameters, which are the points of the underground plant. The parameter types include default parameters, calculated parameters, transferred parameters, and native parameters. These parameters represent the geometric dimensions of the underground plant. The geometric dimensions are related to the point locations of the powerhouse. For example, the left side pile number and right side pile number of the main transformer chamber determine the length of the main transformer chamber.

3.4. Knowledge Graph Servitization

3.4.1. Knowledge Retrieval and Visualization

Traditional design knowledge retrieval related to underground powerhouses of hydropower stations was accomplished by keyword decomposition and matching, which cannot deeply understand and process the semantic information of the problem. A knowledge graph represents the knowledge of BIM of underground powerhouses for hydropower stations in the form of diagrams and accurately expresses the correlations between the knowledge. The keywords queried by users were parsed and mapped to specific concepts or entities with the help of a knowledge graph, and comprehensive and accurate search results can be returned based on the rich semantic network of the mapping. As shown in Figure 10, by searching through the default parameters, a knowledge graph of the parameters directly associated with the default parameters will be given.
The right part of Figure 10 is the display area of the knowledge graph, and the left part is divided into the search area, the knowledge graph update area, and the knowledge Q&A area. The search area can search the knowledge to obtain the corresponding knowledge relations and attributes. The update area can update the knowledge map and create new relationship attributes. The Q&A area performs parameter recommendation tasks.

3.4.2. Parameter recommendation performance evaluation

The validation of the knowledge graph's effectiveness is reflected in the specific parameter recommendations. To demonstrate this, a test set of 10 engineering cases including design requirements was used to validate the effectiveness of recommendation parameters. This approach aims to showcase the recommendation method's capability to accurately suggest parameters based on the data extracted from the knowledge graph. These 10 cases are a collection of design data for 10 pumped storage power plant underground powerhouse facilities. Each case includes data on the layout of the underground powerhouse, number of unit, installed capacity, design head, unit speed, unit centerline spacing, main powerhouse width, elevation of unit installation, and bus tunnel deviation side distance.
Since this inference is a numerical prediction problem and the results obtained are numerical, the mean absolute percentage error (MAPE) and the mean square error (MSE), which were commonly used in regression analysis for evaluation, and the evaluation formulas are shown below:
M A P E = 1 N j = 1 N | P j M j M j | × 100 %
θ = ( 1 M A P E ) × 100 %
R M S E = 1 N j = 1 N ( P j M j ) 2
M j and P j denote the actual and predicted values of the jth sample, respectively, N denotes the capacity of the test sample, and θ denotes the accuracy of the prediction.
The predicted results of the 10 test events were evaluated as shown in Table 7. Note that our prediction indicators, based on research conducted by underground power plant designers, are limited to the following parameters: unit centerline spacing, main powerhouse width, elevation of unit installation, and bus tunnel deviation side distance.
From Table 7, it can be seen that as far as with the knowledge graph is possible to make recommendations, its prediction accuracy in about 90% is a relatively high progress, thus it can be proved that the constructed knowledge graph is effective.
To validate the effectiveness of the recommendation method employed in this paper, a comparative test was conducted between the similarity calculation inference method without parameter adjustment, which did not consider the modification proposed in Equation 6, and the method proposed in this paper. Specifically, the results obtained from the reasoning process without any modifications were compared with the results obtained using the method proposed in this paper. The comparison is presented in Table 8.
From the comparison of the evaluation data between the results of the method proposed in this paper and the results of the reasoning method without modifications in Table 8, it can be seen that the method proposed in this study can improve the accuracy of the target parameters, while the method proposed in this paper can give more precise values and can provide more specific parameter value suggestions in actual production.

3.4.3. Engineering Applications

Taking the BIM model design of the underground powerhouse for a pumped-storage power station in the prefeasibility study stage as an example, the knowledge graph is combined with the intelligent modeling system of the underground powerhouse for a pumped-storage power station. According to the spatial topology rules of underground powerhouses for hydropower engineerings, the spatial topology model data of underground powerhouses can be calculated by inputting the number of units, unit installation elevation, unit spacing, sub-powerhouse installation room layout and main plant width.
It is known that an underground powerhouse for pumped storage hydropower was planned to install four units, each with 1.2 million installed capacity, with a design head of 560 m and a speed of 500 rpm. Use the above conditions as input, after the question was submitted, the answer was generated as shown in Figure 11.
As shown in Figure 11, these parameters, including the unit centerline spacing, main powerhouse width, elevation of unit installation, and bus tunnel deviation side distance, were recommended and used in the underground powerhouse intelligent modeling program generator, which is a spatial topology data generation system and intelligent modeling program based on native parameters developed by PowerChina Kunming Engineering Corporation, Limited. The underground powerhouse intelligent modeling program generator is shown in Figure 12. According to the output result, the system calls the underground powerhouse intelligent modeling program generator, inputs the recommended parameters into the native parameters, and retrieves the "default parameter node" in the knowledge graph in a hierarchical way for the adjustable parameter part to complete the automatic modeling of the underground powerhouse, as shown in Figure 13.

4. Conclusions

In this paper, an intelligent construction method of knowledge graphs is proposed for the intelligent design of spatial arrangement of underground powerhouses, and an intelligent question-and-answer system for underground powerhouses is developed and successfully applied to the recommendation for spatial topology data of pumped-storage power stations. Meanwhile, the methods mentioned in this study are generic, except that the skeleton of the knowledge graph is developed based on experience and practical needs, and other industries can also use the methods used in this study. The main conclusions are as follows.
(1) A knowledge graph ontology skeleton conforming to the spatial arrangement of underground powerhouses is constructed, and an entity extraction method based on ChatGPT is proposed, which is effective and reduces the workload of producing datasets.
(2) For entity word separation, this study analyzes and compares the commonly used Chinese word separation methods and verifies that the THULAC algorithm is more suitable for word separation in the fields of water conservancy and hydropower engineering.
(3) The recommendation method used is valid and more accurate than reasoning method without modifications. An intelligent question-and-answer system for underground powerhouses is constructed and applied to the BIM model construction of pumped-storage hydropower stations. By mining relevant parameter cases from the knowledge graph, relevant design parameters are given to assist the BIM model design of underground powerhouses for pumped-storage power plants.
(4) Knowledge graph-based drawing reviews are a means study, and establishing appropriate review rules can greatly improve the efficiency of reviews and the accuracy of drawings.
(5) There are certain shortcomings in this study. OCR technology is a text extraction technology based on image recognition, and there is a possibility of recognition errors in the process of using it. If there is an error in OCR recognition, it will affect the subsequent work.

Conflicts of Interest

No conflict of interest exits in the submission of this manuscript, and manuscript is approved by all authors for publication.

References

  1. Czmoch I, Pękala A. Traditional design versus BIM based design. Procedia Eng. 2014, 91, 210–215. [Google Scholar] [CrossRef]
  2. Chegu Badrinath A, Chang Y T, Hsieh S H. A review of tertiary BIM education for advanced engineering communication with visualization. Vis. Eng. 2016, 4, 1–17. [Google Scholar]
  3. Heaton J, Parlikad A K, Schooling J. Design and development of BIM models to support operations and maintenance. Comput. Ind. 2019, 111, 172–186. [Google Scholar] [CrossRef]
  4. Costin A, Adibfar A, Hu H; et al. Building Information Modeling (BIM) for transportation infrastructure–Literature review, applications, challenges, and recommendations. Autom. Constr. 2018, 94, 257–281. [Google Scholar] [CrossRef]
  5. Zhang S, Hou D, Wang C; et al. Integrating and managing BIM in 3D web-based GIS for hydraulic and hydropower engineering projects. Autom. Constr. 2020, 112, 103114. [Google Scholar] [CrossRef]
  6. Xu W, Nie W, Zhou X; et al. Long-term stability analysis of large-scale underground powerhouse of Xiangjiaba hydro-power station. J. Cent. South Univ. 2011, 18, 511–520. [Google Scholar] [CrossRef]
  7. Li H, Chen W, Tan X; et al. Digital design and stability simulation for large underground powerhouse caverns with parametric model based on BIM-based framework. Tunn. Undergr. Space Technol. 2022, 123, 104375. [Google Scholar] [CrossRef]
  8. Zhong D H, Li M C, Song L G; et al. Enhanced NURBS modeling and visualization for large 3D geoengineering applications: An example from the Jinping first-level hydropower engineering project, China. Computers & Geosciences 2006, 32, 1270–1282.
  9. Facchini M, Noether N. Distributed Brillouin Strain and Temperature Sensing in Underground Structures[C]//EAGE GeoTech 2022 Third EAGE Workshop on Distributed Fibre Optic Sensing. EAGE Publ. BV 2022, 2022, 1–5. [Google Scholar]
  10. Liu, W. Application of BIM technology in the reconstruction of switchyard of hydropower station[C]//2022 IEEE 2nd International Conference on Power, Electronics and Computer Applications (ICPECA). IEEE 2022, 299–302. [Google Scholar]
  11. Jiang, Y. Underground powerhouse 3D digital design based on BIM research [D]. Changsha University of Science & Technology, 2016.
  12. Qinghan B, Sihua D, Chenguang L; et al. Application of BIM in the creation of prefabricated structures local parameterized component database. Archit. Eng. 2019, 4, 13–21. [Google Scholar] [CrossRef]
  13. Barazzetti L, Banfi F. BIM and GIS: When parametric modeling meets geospatial data. ISPRS Annals of the Photogrammetry, Remote Sensing and Spatial Information Sciences 2017, 4, 1–8.
  14. Yan, W. Parametric BIM SIM: Integrating parametric modeling, BIM, and simulation for architectural design. Building information modeling: BIM in current and future practice 2015, 57–77.
  15. Li H, Chen W, Chen E; et al. Optimization Analysis of Suki Kinari Underground Powerhouse Caverns Based on an Efficient CATIA-Abaqus Model[C]//IOP Conference Series: Earth and Environmental Science. IOP Publ. 2020, 570, 052062. [Google Scholar]
  16. AMIT, S. Introducing the knowledge graph. America: Official Blog of Google, 2012.
  17. Chen X, Jia S, Xiang Y. A review: Knowledge reasoning over knowledge graph. Expert Syst. Appl. 2020, 141, 112948. [Google Scholar] [CrossRef]
  18. Sun Z, Wang HL. Overview on the advance of the research on named entity recognition. New Technol. Libr. Inf. Serv. 2010, 42–47. [Google Scholar]
  19. Zhou, K. Research on named entity recognition based on rules. Hefei: Hefei University of Technology, 2010.
  20. Shen Y, Tian D, Liu H; et al. Knowledge graph intelligent establishment for concrete dam construction management. J. Hydroelectr. Eng. 2022, 41, 118–128. [Google Scholar]
  21. Song S L, Zhang N, Huang H T. Named entity recognition based on conditional random fields. Clust. Comput. 2019, 22, 5195–5206. [Google Scholar] [CrossRef]
  22. Chu D P, Wan B, Li H; et al. Geological entity recognition based on ELMO-CNN-BiLSTM-CRF model. Earth Sci. 2021, 46, 3039–3048. [Google Scholar]
  23. Xie X J, Xie Z, MA Kai; et al. Geological Named Entity Recognition based on BERT and BiGRU-Attention-CRF Model [J/OL]. Geological Bulletin of China 2021, 1–13.
  24. YanS, Chai J P, Wu L Y. Bidirectional GRU with multi-head attention for Chinese NER [C]// Proceedings of 2020 IEEE 5th Information Technology and Mechatronics Engineering Conference (ITOEC). LECTR NETWORK 2020, 1160–1164.
  25. Zhao S, Cai Z, Chen H; et al. Adversarial training based Lattice LSTM for Chinese Clinical named entity recognition. J. Biomed. Inform. 2019, 99, 103290. [Google Scholar] [CrossRef] [PubMed]
  26. Dong J, Wang J, Chen S. Knowledge graph construction based on knowledge enhanced word embedding model in manufacturing domain. J. Intell. Fuzzy Syst. 2021, 41, 3603–3613. [Google Scholar] [CrossRef]
  27. Song Y, X. Construction of event knowledge graph based on semantic analysis. Teh. Vjesn.-Tech. Gaz. 2021, 28, 1640–1646. [Google Scholar]
  28. Guo R, Yang Q, Liu S; et al. Construction and application of power grid fault handing knowledge graph. Power Syst. Technol. 2021, 45. [Google Scholar]
  29. Mori S, Nishida H, Yamada H. Optical character recognition[M]. John Wiley & Sons, Inc., 1999.
  30. Nakayama K, Takahiro H, Nishio S. A thesaurus construction method from large scaleweb dictionaries[C]//21st International Conference on Advanced Information Networking and Applications (AINA'07). IEEE 2007, 932-939.
  31. 31. Ding Y, Teng F, Zhang P; et al. Research on text information mining technology of substation inspection based on improved Jieba[C]//2021 International Conference on Wireless Communications and Smart Grid (ICWCSG). IEEE, 2021: 561-564.
  32. Chen C, Chen J, Shi C. Research on credit evaluation model of online store based on SnowNLP[C]//E3S Web of Conferences. EDP Sci. 2018, 53, 03039. [Google Scholar]
  33. Sun M, Chen X, Zhang K; et al. Thulac: An efficient lexical analyzer for chinese. Retrieved Jan 2016, 10, 2022. [Google Scholar]
  34. Che W, Li Z, Liu T. Ltp: A chinese language technology platform[C]//Coling 2010: Demonstrations. 2010, 13-16.
  35. Yu JM, Wang XH, Zhang Y; et al. Construction and application of knowledge graph for intelligent dispatching and control. Power System Protection and Control 2020, 48, 29–35. [Google Scholar]
  36. Zhou Peng,Shi Wei,Tian Jun,et al.Attention-based bidirectional long short-term memory networks for relation classification[C]//Proceedings of the 54th annual meeting of the association for computational linguistics(volume 2: Short papers). 2016, 207–212.
  37. Sun Y, Tang J, Zhu Z. A Method of English Test Knowledge Graph Construction. J. Comput. Commun. 2021, 9, 99–107. [Google Scholar] [CrossRef]
  38. CHEN M, QU R, FANG W. Case-based reasoning system for fault diagnosis of aero-engines. Expert Syst. Appl. 2022, 202, 117350. [Google Scholar] [CrossRef]
  39. Miller, JJ. Graph database applications and concepts with Neo4j[C]//Proceedings of the southern association for information systems conference, Atlanta, GA, USA. 2013, 2324.
  40. MAKRIDAKIS S, SPILIOTIS E, ASSIMAKOPOULOS V. The M4 Competition: 100, 000 time series and 61 forecasting methods. Int. J. Forecast. 2020, 36, 54–74. [Google Scholar] [CrossRef]
Figure 1. BIM knowledge graph construction process for the spatial arrangement of underground powerhouses.
Figure 1. BIM knowledge graph construction process for the spatial arrangement of underground powerhouses.
Preprints 80311 g001
Figure 2. Ontology skeleton construction process.
Figure 2. Ontology skeleton construction process.
Preprints 80311 g002
Figure 3. Data acquisition process of the OCR.
Figure 3. Data acquisition process of the OCR.
Preprints 80311 g003
Figure 4. Correlation extraction process.
Figure 4. Correlation extraction process.
Preprints 80311 g004
Figure 5. Pretrained ChatGPT.
Figure 5. Pretrained ChatGPT.
Preprints 80311 g005
Figure 6. Neo4j data visualization process.
Figure 6. Neo4j data visualization process.
Preprints 80311 g006
Figure 7. Comprehensive similarity calculation process.
Figure 7. Comprehensive similarity calculation process.
Preprints 80311 g007
Figure 8. Knowledge graph ontology skeleton for intelligent design of underground powerhouse of hydropower stations.
Figure 8. Knowledge graph ontology skeleton for intelligent design of underground powerhouse of hydropower stations.
Preprints 80311 g008
Figure 9. Knowledge graph.
Figure 9. Knowledge graph.
Preprints 80311 g009
Figure 10. Visualization of relevant parameter retrieval.
Figure 10. Visualization of relevant parameter retrieval.
Preprints 80311 g010
Figure 11. Parameter recommendation.
Figure 11. Parameter recommendation.
Preprints 80311 g011
Figure 12. Underground powerhouse intelligent modeling program generator.
Figure 12. Underground powerhouse intelligent modeling program generator.
Preprints 80311 g012
Figure 13. BIM model of the underground powerhouse of the pumped-storage hydropower station.
Figure 13. BIM model of the underground powerhouse of the pumped-storage hydropower station.
Preprints 80311 g013
Table 1. Main entity types and numbers of knowledge graphs for intelligent design of underground powerhouses for pumped-storage hydropower stations.
Table 1. Main entity types and numbers of knowledge graphs for intelligent design of underground powerhouses for pumped-storage hydropower stations.
No Entity type Entity number
1 Parameter type 4
2 Native parameter 4
3 Calculation parameter 3
4 Default parameter 7
5 Transfer parameter 11
6 Cross-sectional data source 19
7 Cross-sectional data 18
8 Longitudinal Section data 17
9 Longitudinal Section data source 19
10 Elevation data 19
11 Elevation data source 17
Table 2. Specifications lists.
Table 2. Specifications lists.
No Specifications name
1 NBT35011-2013 Hydroelectric Power Plant Building Design Code
2 GB50016-2014 Fire Protection Design Code for Industrial Buildings
3 NBT10072-2018 Pumped Storage Power Station Design Code
4 SL266-2014 Hydroelectric Power Plant Building Design Code
5 NBT35079 Underground Plant Rock Wall Crane Beam Design Code
6 NB/T35056-2015 Design Code for Pressure Steel Pipes in Hydroelectric Power Plants
7 SL/T281-2020 Design Code for Pressure Steel Pipes in Water Resources and Hydropower Engineering
8 SL378-2007 Construction Specification for Underground Excavation of Hydraulic Structures
Table 3. Construction of partial keywords in the thesaurus.
Table 3. Construction of partial keywords in the thesaurus.
No Key word No Key word No Key word
1 Unit spacing 7 Turbine casing 13 Aisle
2 Length of unit section 8 Draft tube 14 Setting of turbine
3 Generator floor 9 Pelton turbine 15 Pump-turbine
4 Drainage gallery Control distance 10 Cascade hydraulic station 16 Design level year
5 Spiral case floor 11 Hydraulic turbine-generator unit 17 Power system load
6 Inclination radius 12 Bulb hydro-generating set 18 Subject to power delivery conditions
Table 4. Comparison table of word separation algorithm analysis.
Table 4. Comparison table of word separation algorithm analysis.
Algorithm P R F1
Jieba 0.94 0.92 0.90
SnowNLP 0.62 0.58 0.60
THULAC 0.97 0.89 0.95
LTP 0.84 0.89 0.87
HanNLP 0.89 0.92 0.87
Table 5. ChatGPT Extraction Triad.
Table 5. ChatGPT Extraction Triad.
Station No Case text Triad
Head Entity Relative Tail Entity
Nontrained 1 The installation room layout should meet the requirements of device installation, maintenance, loading and unloading of vehicles into the plant and lifting installation room layout should meet device installation
2 The sub-powerhouse layout is arranged at one end of the main plant and the main transformer room. sub-powerhouse layout at one end of the main plant and the main transformer room -
3 The unit spacing should also meet the layout of the concrete structure of the flood and sand discharge hole unit spacing also meet the concrete structure of the flood and sand discharge hole
1 The layout of the installation room should meet the requirements of device installation, maintenance, loading and unloading of vehicles into the plant and lifting installation room layout should meet the requirements of device installation, maintenance, loading and unloading of vehicles into the plant and lifting
2 The sub-powerhouse layout is arranged at one end of the main plant and the main transformer room. sub-powerhouse layout is arranged at one end of the main plant and the main transformer room.
3 The unit spacing should also meet the layout of the concrete structure of the flood and sand discharge hole unit spacing also meet the layout of the concrete structure of the flood and sand discharge hole
Table 7. Evaluation of inference parameters.
Table 7. Evaluation of inference parameters.
Prediction indicator Prediction accuracy/% RMSE
Unit centerline spacing 92.85 0.1623
Main powerhouse width 89.61 0.1744
Elevation of unit installation 91.17 0.1634
Bus tunnel deviation side distance 90.92 0.1506
Table 8. Evaluation of inference parameters.
Table 8. Evaluation of inference parameters.
Prediction indicator Prediction accuracy/%
Proposed method reasoning method without modifications
Unit centerline spacing 92.85 63.95
Main powerhouse width 89.61 71.14
Elevation of unit installation 91.17 78.19
Bus tunnel deviation side distance 90.92 75.32
Disclaimer/Publisher’s Note: The statements, opinions and data contained in all publications are solely those of the individual author(s) and contributor(s) and not of MDPI and/or the editor(s). MDPI and/or the editor(s) disclaim responsibility for any injury to people or property resulting from any ideas, methods, instructions or products referred to in the content.
Copyright: This open access article is published under a Creative Commons CC BY 4.0 license, which permit the free download, distribution, and reuse, provided that the author and preprint are cited in any reuse.
Prerpints.org logo

Preprints.org is a free preprint server supported by MDPI in Basel, Switzerland.

Subscribe

Disclaimer

Terms of Use

Privacy Policy

Privacy Settings

© 2026 MDPI (Basel, Switzerland) unless otherwise stated