Submitted:
19 July 2023
Posted:
20 July 2023
Read the latest preprint version here
Abstract
Keywords:
1. Introduction
2. Deflection of Lightlike and Timelike Geodesics in Topologicaldefects Background:
2.1. Cosmic String Space-Time with Screw Dislocation
2.2. Cosmic String Space-Time with Spiral Dislocation
2.3. Cosmic String Space-Time with Spacelike Dislocation
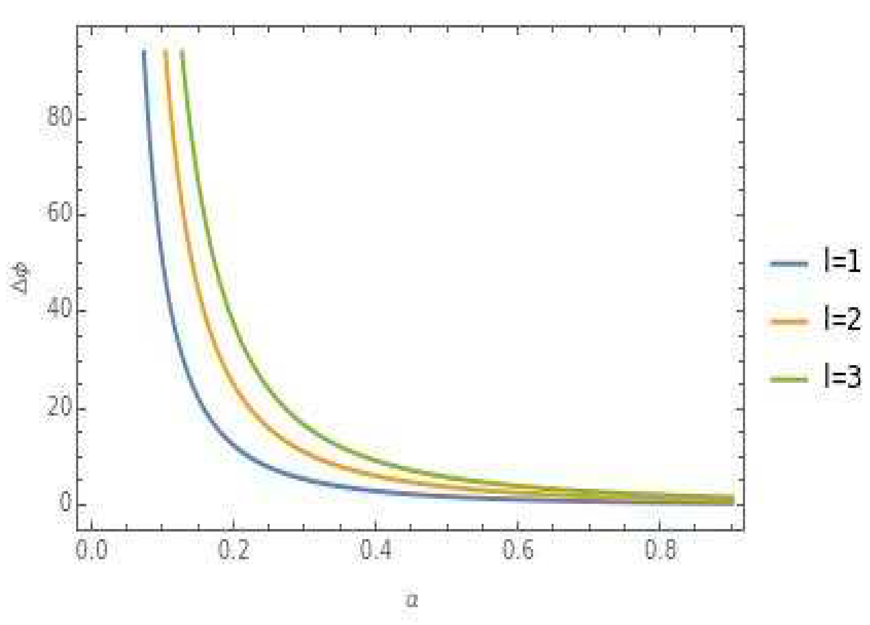
3. Discussions:
Author Contributions
Funding
Data Availability Statement
Conflicts of Interest
References
- B. F. Schutz, A First Course in General Relativity, Cambridge University Press, Cambridge (2015).
- W. Rindler, Relativity: Special, General, and Cosmological, Oxford University Press, Oxford (2006).
- J. G. Williams and D. E. Vincent, General Relativity and Relativistic Astrophysics, World Scientific Publishing (1992).
- S. Carroll, Space-time and Geometry: An Introduction to General Relativity, Cambridge University Press, Cambridge (2019).
- Robert M. Wald, General Relativity, University of Chicago Press, UK (1984).
- R. K. Sachs and H.- H. Wu, General Relativity for Mathematicians, Springer (2012). [CrossRef]
- K. Schwarzschild, arXiv: physics/9905030.
- R. P. Kerr, Phys. Rev. Lett. 11 (5): 237–238 (1963).
- L. Bergström and A. Goobar, Cosmology and Particle Astrophysics, Springer Berlin, Heidelberg (2006).
- G. F. R. Ellis and van H. Elst, arXiv: gr-qc/9812046.
- A. S. Eddington, Mathematical Theory of Relativity, Cambridge University Press, Cambridge (1922).
- C. R. Keeton, C. S. Kochanek and E. E. Falco, Astrophys. J. 509, 561 (1998).
- A. Bhadra, Phys. Rev. D 67, 103009 (2003).
- R. Whisker, Phys. Rev. D 71, 064004 (2005).
- S. B. Chen and J. I. Jing, Phys. Rev. D 80, 024036 (2009).
- K. K. Nandi, Y. Z. Zhang and A. V. Zakharov, Phys. Rev. D 74, 024020 (2006).
- E. F. Eiroa, G. E. Romero and D. F. Torres, Phys. Rev. D 66, 024010 (2002).
- S. Mao and B. Paczynski, Astrophys. J. 374, L37 (1991).
- H. Hoekstra, H. K. C. Yee and M. D. Gladders, Astrophys. J. 606, 67 (2004).
- K. S. Virbhadra and G. F. R. Ellis, Phys. Rev. D 65, 103004 (2002).
- F. Ahmed, Adv. High Energy Physics 2017, 3587018 (2017).
- F. Ahmed, Progress of Theoretical and Experimental Physics 2017, 083E03 (2017).
- F. Ahmed and F. Rahaman, Adv. High Energy Physics 2018, 7839619 (2018).
- F. Ahmed and F. Rahaman, Eur. Phys. J. A 54, 52 (2018).
- K. S. Virbhadra and G. F. R. Ellis, Phys. Rev. D 62, 084003 (2000).
- E. Gallo and O. M. Moreschi, Phys. Rev. D 83, 083007 (2011).
- G. Crisnejo and E. Gallo, Phys. Rev. D 97, 084010 (2018).
- M. Sharif and S. Iftikhar, Astrophys. Space Sci. 357, 85 (2015).
- W. Javed, R. Babar and A. Ovgun, Phys. Rev. D 99, 084012 (2019).
- G. W. Gibbons and M. C. Werner, Class. Quant. Grav. 25, 235009 (2008).
- M. C. Werner, Gen Relativity Grav. 44, 3047 (2012).
- A. Ishihara, Y. Suzuki, T. Ono, T. Kitamura and H. Asada, Phys. Rev. D 94, 084015 (2016).
- G. Crisnejo and E. Gallo, Phys. Rev. D 97, 124016 (2018).
- K. Jusufi, M. C. Werner, A. Banerjee and A. Ovgün, Phys. Rev. D 95, 104012 (2017).
- I. Sakalli and A. Ovgun, EPL 118, 60006 (2017).
- K. Jusufi and A. Ovgun, Phys. Rev. D 97, 024042 (2018).
- T. Ono, A. Ishihara and H. Asada, Phys. Rev. D 96, 104037 (2017).
- K. Jusufi, A. Ovgun and A. Banerjee, Phys. Rev. D 96, 084036 (2017),.
- A. Ovgun, G. Gyulchev and K. Jusuf, doi:10.1016/j.aop.2019.04.007.
- K. Jusufi, I. Sakalli and A. Ovgun, Phys. Rev. D 96, 024040 (2017).
- H. Arakida, Gen. Rel. Grav. 50, 48 (2018).
- K. Jusufi and A. Ovgun, arXiv:1707.02824 [gr-qc].
- T. Ono, A. Ishihara and H. Asada, Phys. Rev. D 98, 044047 (2018).
- K. Jusufi and A. Ovgun,, Phys. Rev. D 97, 064030 (2018).
- K. Jusufi, A. Ovgun, J. Saavedra, Y. Vasquez and P. A. Gonzalez, Phys. Rev. D 97, 124024 (2018).
- A. Ovgun, Phys. Rev. D 98, 044033 (2018).
- A. Ovgun, K. Jusufi and I. Sakalli, Ann. Phys. 399, 193 (2018).
- K. Jusufi, A. Ovgun, A. Banerjee and I. Sakalli, Eur. Phys. J. Plus (2019) 134: 428.
- A. vgun, http://arxiv.org/abs/1806.05549.
- G. Crisnejo, E. Gallo and A. Rogers, http://arxiv.org/abs/1807.00724.
- A. övgun, I. Sakalli and J. Saavedra, http://arxiv.org/abs/1806.06453.
- A. övgun, I. Sakalli and J. Saavedra, JCAP 1810, 041 (2018).
- T. Ono, A. Ishihara and H. Asada, http://arxiv.org/abs/1811.01739.
- A. Övgün, G. Gyulchev, K. Jusufi, Ann. Phys. 406 (2019) 152.
- T. Müller, Phys. Rev. D 77, 044043 (2008).
- V. Perlick, Phys. Rev. D 69, 064017 (2004).
- N. Tsukamoto, Phys. Rev. D 105, 064013 (2022); Phys. Rev. D 104, 124016 (2021); Phys. Rev. D 104, 064022 (2021); Phys. Rev. D 103, 024033 (2021); Phys. Rev. D 102, 104029 (2020); Phys. Rev. D 101, 104021 (2020); N. Tsukamoto, T. Kitamura, K Nakajima, H Asada, Phys. Rev. D 90, 064043 (2014); N. Tsukamoto, T. Kitamura, K. Nakajima and H. Asada, Phys. Rev. D 90, 064043 (2014); Phys. Rev. D 95, 084021 (2017); Phys. Rev. D 97, 084051 (2018); EPJC 83, 284 (2023).
- K. Nakajima and H. Asada, Phys. Rev. D 85, 107501 (2012).
- K. Jusufi, Phys. Rev. D 98, 044016 (2018).
- H. Aounallah, A. R. Soares and R. L. L. Vitória , EPJC 80, 447 (2020).
- F. Ahmed, EPL 142, 39002 (2023).
- I. N. Huda and H. S. Ramadhan, J. Phys.: Conf. Ser. 1816, 012021 (2021).
- A. R. Soares, R. L. L. Vitoria and C. F. S. Pereira, arXiv:2305.11105[gr-qc].
- F. Ahmed, https://arxiv.org/abs/2306.12455.
- F. Abe, ApJ 725 (2010) 787.
- C.-M. Yoo, T. Harada, N. Tsukamoto, Phys. Rev. D 87, 084045 (2013).
- N. Tsukamoto, Phys. Rev. D 94, 124001 (2016).
- N. Tsukamoto, T. Harada, Phys. Rev. D 95, 024030 (2017).
- R. Shaikh, P. Banerjee, S. Paul, T. Sarkar, JCAP 07 (2019) 028.
- T. W. B. Kibble, J. Phys. A: Meth. Gen. 9, 1387 (1976).
- T. W. B. Kibble, Phys. Rep. 67, 183 (1980).
- A. Vilekin and E. P. S. Shellard, Strings and Other Topological Defects, Cambridge University Press, Cambridge (1994).
- A . Vilekin, Phys. Rep. 121, 263 (1985).
- A. Vilekin, Phys. Lett. B 133, 177 (1983).
- W. A Hiscock, Phys. Rev. D 31, 3288 (1985).
- B. Linet, Gen. Relativ. Gravit. 17, 1109 (1985).
- M. Barriola and A Vilekin, Phys. Rev. Lett. 63, 341 (1989).
- H. B. Nielsen and P. Olesen, Nucl. Phys. B 61, 45 91973).
- G’t Hooft, Nucl. Phys. B 79, 276 (1974).
- A. M. Polyakov, JETP Lett. 20, 194 (1974).
- R. H. Brandenberger, Int. J Mod. Phys. A 9, 2117 (1994).
- M. Pardy, https://doi.org/10.48550/arXiv.gr-qc/0106019.
- H. Kleinert, Gauge Fields in Condensed Matter, vol. 2, World Scientific Publishing Co, Singapore, 1989.
- M. O. Katanaev and I. V. Volovich, Ann. Phys. (NY) 216, 1 (1992).
- K. C. Valanis and V. P. Panoskaltsis, Acta Mech. 175, 77 (2005).
- C. Furtado and F. Moraes, EPL 45, 279 (1999).
- K. Bakke and C. Furtado, Phys. Rev. A 87, 012130 (2013).
- R. A. Puntigam and H. H. Soleng, Classical and Quantum Gravity 14, 1129 (1997).
- V. B. Bezerra, J. Math. Phys. 38, 2553 (1997).
- F. Ahmed, Advances in High Energy Physics 2020, 5691025 (2020).
- F. Ahmed, Advances in High Energy Physics 2020, 4832010 (2020).







Disclaimer/Publisher’s Note: The statements, opinions and data contained in all publications are solely those of the individual author(s) and contributor(s) and not of MDPI and/or the editor(s). MDPI and/or the editor(s) disclaim responsibility for any injury to people or property resulting from any ideas, methods, instructions or products referred to in the content. |
© 2023 by the authors. Licensee MDPI, Basel, Switzerland. This article is an open access article distributed under the terms and conditions of the Creative Commons Attribution (CC BY) license (http://creativecommons.org/licenses/by/4.0/).