Submitted:
16 July 2023
Posted:
18 July 2023
You are already at the latest version
Abstract
Keywords:
1. Introduction
2. Materials and Methods
2.1. Experimental design and soil sampling
2.2. Measurement of soil physicochemical properties and enzyme activities
2.3. DNA extraction, PCR, and amplicon sequencing
2.4. Data processing and bioinformatics analyses
2.5. Statistical analysis
3. Results
3.1. Physicochemical soil properties
3.2. Soil enzyme activities
3.3. Microbial alpha- and beta-diversity
3.4. Microbial community composition
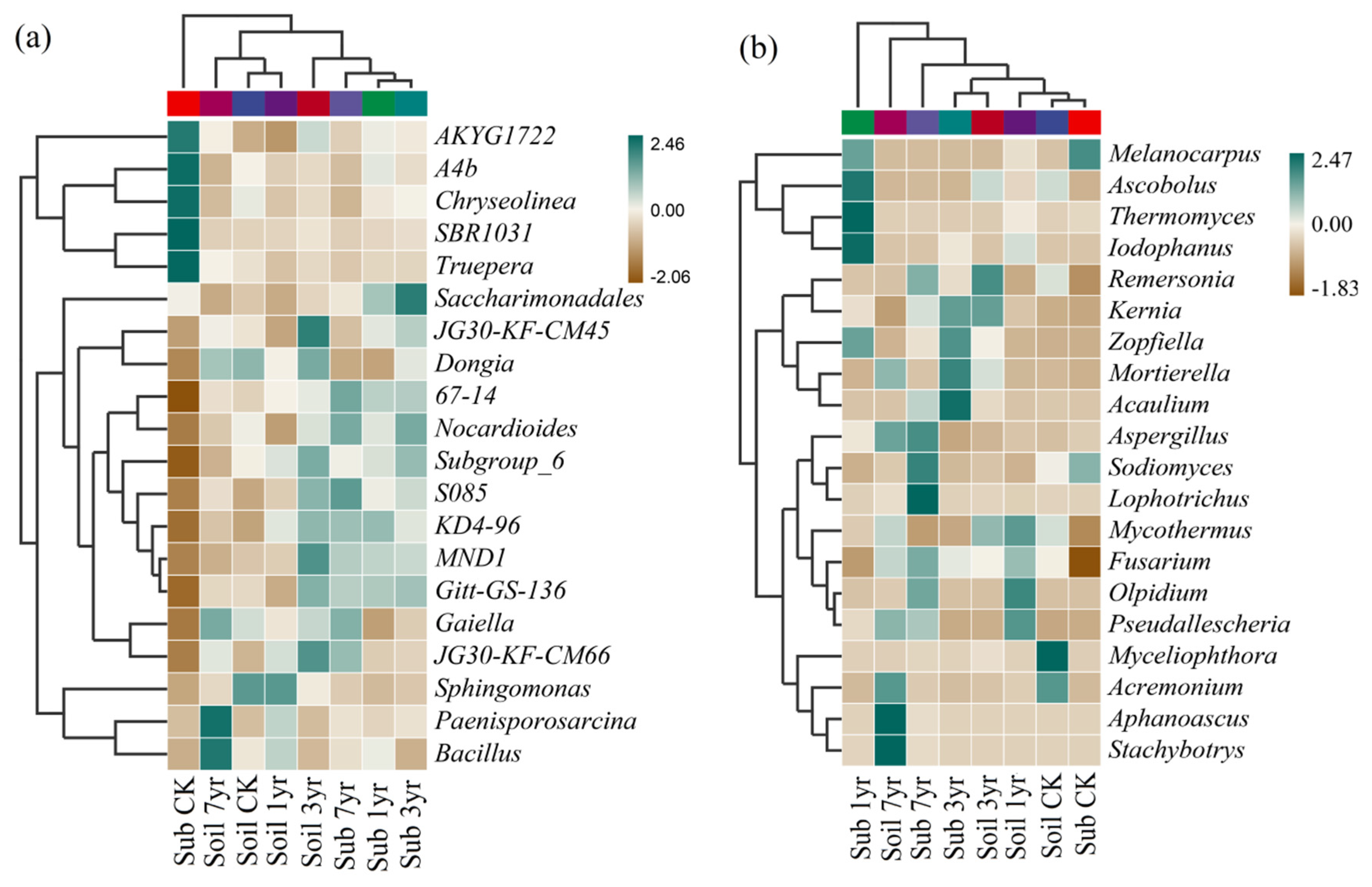
3.5. Biomarker taxa analyses
4. Discussion
5. Conclusions
Supplementary Materials
Author Contributions
Funding
Conflicts of Interest
References
- Smith, G. R.; Archer, R. Climate, population, food security: adapting and evolving in times of global change. International Journal of Sustainable Development and World Ecology 2020, 27, 419–423. [Google Scholar] [CrossRef]
- Abbade, E.B.; Dewes, H. Food insecurity worldwide derived from food supply patterns. Food Secur. 2014, 7, 109–120. [Google Scholar] [CrossRef]
- Schmitt, J.; Offermann, F.; Söder, M.; Frühauf, C.; Finger, R. Extreme weather events cause significant crop yield losses at the farm level in German agriculture. Food Policy 2022, 112, 102359. [Google Scholar] [CrossRef]
- Shen, J.; Zhang, P.; Chang, Y.; Zhang, L.; Hao, Y.; Tang, S.; Xiong, X. The environmental performance of greenhouse versus open-field cherry production systems in China. Sustain. Prod. Consum. 2021, 28, 736–748. [Google Scholar] [CrossRef]
- Kumar, K.; Jha, M.K.; Tiwari, K.; Singh, A. Modeling and evaluation of greenhouse for floriculture in subtropics. Energy Build. 2010, 42, 1075–1083. [Google Scholar] [CrossRef]
- Iddio, E.; Wang, L.; Thomas, Y.; McMorrow, G.; Denzer, A. Energy efficient operation and modeling for greenhouses: A literature review. Renew. Sustain. Energy Rev. 2019, 117, 109480. [Google Scholar] [CrossRef]
- Yu, H.-Y.; Li, T.-X.; Zhang, X.-Z. Nutrient Budget and Soil Nutrient Status in Greenhouse System. Agric. Sci. China 2010, 9, 871–879. [Google Scholar] [CrossRef]
- Hong, E.-M.; Choi, J.-Y.; Nam, W.-H.; Kang, M.-S.; Jang, J.-R. Monitoring nutrient accumulation and leaching in plastic greenhouse cultivation. Agric. Water Manag. 2014, 146, 11–23. [Google Scholar] [CrossRef]
- Liu, X.; Li, Y.; Ren, X.; Chen, B.; Zhang, Y.; Shen, C.; Wang, F.; Wu, D. Long-Term Greenhouse Cucumber Production Alters Soil Bacterial Community Structure. J. Soil Sci. Plant Nutr. 2019, 20, 306–321. [Google Scholar] [CrossRef]
- Sun, H.; Wei, C.; Xu, W.; Yang, J.; Wang, X.; Qiu, Y. Characteristics of salt contents in soils under greenhouse conditions in China. Environ. Sci. Pollut. Res. 2018, 26, 3882–3892. [Google Scholar] [CrossRef]
- Polat, E.; Uzun, H. I.; Topcuoglu, B.; Oenal, K.; Onus, A. N.; Karaca, M. Effects of spent mushroom compost on quality and productivity of cucumber (Cucumis sativus L.) grown in greenhouses. African Journal of Biotechnology 2009, 8, 176–180. [Google Scholar]
- Unal, M. The utilization of spent mushroom compost applied at different rates in tomato (Lycopersicon esculentum Mill.) seedling production. Emirates Journal of Food and Agriculture 2015, 27, 692–697. [Google Scholar]
- Meng, L.; Liqiang, M.; Zhang, X.; Zhao, Y.; Chen, L.; Zhang, S. Influence of spent mushroom substrate and molasses amendment on nitrogen loss and humification in sewage sludge composting. Heliyon 2020, 6, e04988. [Google Scholar] [CrossRef]
- Najafi, B.; Ardabili, S.F.; Shamshirband, S.; Chau, K.-W. Spent mushroom compost (SMC) as a source for biogas production in Iran. Eng. Appl. Comput. Fluid Mech. 2019, 13, 967–982. [Google Scholar] [CrossRef]
- Leong, Y.K.; Ma, T.-W.; Chang, J.-S.; Yang, F.-C. Recent advances and future directions on the valorization of spent mushroom substrate (SMS): A review. Bioresour. Technol. 2021, 344, 126157. [Google Scholar] [CrossRef]
- Szulc, W.; Rutkowska, B.; Kusmirek, E.; Spychaj-Fabisiak, E.; Kowalczyk, A.; Debska, K. Yielding, Chemcial Composition and Nitrogen Use Efficiency Determined for White Cabbage (Brassica Oleracea L. Var. Capitata L.) Supplied Organo-mineral Fertilizers From Spent Mushroom Substrate. Journal of Elementology 2019, 24, 1063–1077. [Google Scholar]
- Marín-Benito, J.M.; Sánchez-Martín, M.J.; Rodríguez-Cruz, M.S. Impact of Spent Mushroom Substrates on the Fate of Pesticides in Soil, and Their Use for Preventing and/or Controlling Soil and Water Contamination: A Review. Toxics 2016, 4, 17. [Google Scholar] [CrossRef] [PubMed]
- Alves, M.J.; Ferreira, I.C.F.R.; Dias, J.; Teixeira, V.; Martins, A.; Pintado, M. A Review on Antimicrobial Activity of Mushroom (Basidiomycetes) Extracts and Isolated Compounds. Planta Medica 2012, 78, 1707–1718. [Google Scholar] [CrossRef] [PubMed]
- Ngan, N.M.; Riddech, N. Use of Spent Mushroom Substrate as an Inoculant Carrier and an Organic Fertilizer and Their Impacts on Roselle Growth (Hibiscus sabdariffa L.) and Soil Quality. Waste Biomass- Valorization 2020, 12, 3801–3811. [Google Scholar] [CrossRef]
- Ge, T.; Nie, S.; Wu, J.; Shen, J.; Xiao, H.; Tong, C.; Huang, D.; Hong, Y.; Iwasaki, K. Chemical properties, microbial biomass, and activity differ between soils of organic and conventional horticultural systems under greenhouse and open field management: a case study. J. Soils Sediments 2010, 11, 25–36. [Google Scholar] [CrossRef]
- Hao, Z.; Chen, B.; Li, X. Relationship between soil chemical properties and microbial metabolic patterns in intensive greenhouse tomato production systems. Arch. Agron. Soil Sci. 2019, 66, 1334–1343. [Google Scholar] [CrossRef]
- Tong, L.; Zhu, L.; Lv, Y.; Zhu, K.; Liu, X.; Zhao, R. Response of organic carbon fractions and microbial community composition of soil aggregates to long-term fertilizations in an intensive greenhouse system. J. Soils Sediments 2019, 20, 641–652. [Google Scholar] [CrossRef]
- Li, Y.; Chi, J.; Ao, J.; Gao, X.; Liu, X.; Sun, Y.; Zhu, W. Effects of Different Continuous Cropping Years on Bacterial Community and Diversity of Cucumber Rhizosphere Soil in Solar-Greenhouse. Curr. Microbiol. 2021, 78, 2380–2390. [Google Scholar] [CrossRef] [PubMed]
- Ahmad, I.; Ahmad, T.; Gulfam, A.; Saleem, M. Growth and Flowering of Gerbera as Influenced by Various Horticultural Substrates. Pakistan Journal of Botany 2012, 44, 291–299. [Google Scholar]
- Gonani, Z.; Riahi, H.; Sharifi, K. IMPACT OF USING LEACHED SPENT MUSHROOM COMPOST AS A PARTIAL GROWING MEDIA FOR HORTICULTURAL PLANTS. J. Plant Nutr. 2011, 34, 337–344. [Google Scholar] [CrossRef]
- Thomas, G. Soil pH and soil acidity. Methods of Soil Analysis Part 3—Chemical Methods. 1996, 475–490.
- Cao, N.; Chen, X.; Cui, Z.; Zhang, F. Change in soil available phosphorus in relation to the phosphorus budget in China. Nutr. Cycl. Agroecosystems 2012, 94, 161–170. [Google Scholar] [CrossRef]
- Guo, W.; Chen, H.; Zhang, Q. Effects of biochar application on total nitrogen and alkali-hydrolyzable nitrogen content in the topsoil of the high-yield cropland in north China Plain. Ecology & Environmental Sciences 201. [Google Scholar]
- Ryan, J.; Estefan, G.; Rashid, A. Soil and plant analysis laboratory manual. ICARDA. 2007.
- Zhou, X.; Wu, H.; Li, G.; Chen, C. Short-term contributions of cover crop surface residue return to soil carbon and nitrogen contents in temperate Australia. Environ. Sci. Pollut. Res. 2016, 23, 23175–23183. [Google Scholar] [CrossRef]
- Li, W.-H.; Zhang, C.-B.; Jiang, H.-B.; Xin, G.-R.; Yang, Z.-Y. Changes in Soil Microbial Community Associated with Invasion of the Exotic Weed, Mikania micrantha H.B.K. Plant Soil 2006, 281, 309–324. [Google Scholar] [CrossRef]
- Castro-Jiménez, J.; Gonzalez, C. Immunoassay-based screening of polychlorinated biphenyls (PCB) in sediments: requirements for a new generation of test kits. J. Environ. Monit. 2011, 13, 894–900. [Google Scholar] [CrossRef]
- Davinic, M.; Fultz, L.M.; Acosta-Martinez, V.; Calderón, F.J.; Cox, S.B.; Dowd, S.E.; Allen, V.G.; Zak, J.C.; Moore-Kucera, J. Pyrosequencing and mid-infrared spectroscopy reveal distinct aggregate stratification of soil bacterial communities and organic matter composition. Soil Biol. Biochem. 2012, 46, 63–72. [Google Scholar] [CrossRef]
- Bolyen, E.; Rideout, J. R.; Dillon, M. R.; Bokulich, N. A.; Abnet, C. C.; Al-Ghalith, G. A.; et al. Reproducible, interactive, scalable and extensible microbiome data science using QIIME 2 (vol 37, pg 852, 2019). Nature Biotechnology 2019, 37, 1091. [Google Scholar] [CrossRef] [PubMed]
- Martin, M. Cutadapt removes adapter sequences from high-throughput sequencing reads. Embnet Journal 2011, 17, 10–12. [Google Scholar] [CrossRef]
- Callahan, B.J.; Mcmurdie, P.J.; Rosen, M.J.; Han, A.W.; Johnson, A.J.A.; Holmes, S.P. DADA2: High-resolution sample inference from Illumina amplicon data. Nat. Methods 2016, 13, 581–583. [Google Scholar] [CrossRef] [PubMed]
- Katoh, K.; Misawa, K.; Kuma, K.-I.; Miyata, T. MAFFT: a novel method for rapid multiple sequence alignment based on fast Fourier transform. Nucleic acids research 2002, 30, 3059–3066. [Google Scholar] [CrossRef] [PubMed]
- Price, M.N.; Dehal, P.S.; Arkin, A.P. FastTree: Computing Large Minimum Evolution Trees with Profiles instead of a Distance Matrix. Mol. Biol. Evol. 2009, 26, 1641–1650. [Google Scholar] [CrossRef]
- Chao, A. Nonparametric estimation of the number of classes in a population. Scand. J. Statist 1984, 11, 265–270. [Google Scholar]
- Shannon, C. E. A mathematical theory of communication. The Bell System Technical Journal 1948, 27, 379–423. [Google Scholar] [CrossRef]
- Lozupone, C. A.; Hamady, M.; Kelley, S. T.; Knight, R. Quantitative and qualitative beta diversity measures lead to different insights into factors that structure microbial communities. Applied and environmental microbiology 2007, 73, 1576–1585. [Google Scholar] [CrossRef]
- Lozupone, C.; Knight, R. UniFrac: a New Phylogenetic Method for Comparing Microbial Communities. Appl. Environ. Microbiol. 2005, 71, 8228–8235. [Google Scholar] [CrossRef]
- Bokulich, N.A.; Kaehler, B.D.; Rideout, J.R.; Dillon, M.; Bolyen, E.; Knight, R.; Huttley, G.A.; Gregory Caporaso, J. Optimizing taxonomic classification of marker-gene amplicon sequences with QIIME 2’s q2-feature-classifier plugin. Microbiome 2018, 6, 90–98. [Google Scholar] [CrossRef] [PubMed]
- Kõljalg, U.; Nilsson, R.H.; Abarenkov, K.; Tedersoo, L.; Taylor, A.F.S.; Bahram, M.; Bates, S.T.; Bruns, T.D.; Bengtsson-Palme, J.; Callaghan, T.M.; et al. Towards a unified paradigm for sequence-based identification of fungi. Mol. Ecol. 2013, 22, 5271–5277. [Google Scholar] [CrossRef] [PubMed]
- Bray, J.R.; Curtis, J.T. An Ordination of the Upland Forest Communities of Southern Wisconsin. Ecol. Monogr. 1957, 27, 325–349. [Google Scholar] [CrossRef]
- Ramette, A. Multivariate analyses in microbial ecology. FEMS Microbiol. Ecol. 2007, 62, 142–160. [Google Scholar] [CrossRef] [PubMed]
- Brian, H.; McArdle, M.; Anderson, J. Fitting multivariate models to community data: a comment on distanceâbased redundancy analysis. Ecology 2001, 82, 290–297. [Google Scholar]
- Warton, D.I.; Wright, S.T.; Wang, Y. Distance-based multivariate analyses confound location and dispersion effects. Methods Ecol. Evol. 2012, 3, 89–101. [Google Scholar] [CrossRef]
- Anderson, M.J.; Ellingsen, K.E.; McArdle, B.H. Multivariate dispersion as a measure of beta diversity. Ecol. Lett. 2006, 9, 683–693. [Google Scholar] [CrossRef]
- Huson, D.H.; Mitra, S.; Ruscheweyh, H.-J.; Weber, N.; Schuster, S.C. Integrative analysis of environmental sequences using MEGAN4. Genome Res. 2011, 21, 1552–1560. [Google Scholar] [CrossRef]
- Asnicar, F.; Weingart, G.; Tickle, T.L.; Huttenhower, C.; Segata, N. Compact graphical representation of phylogenetic data and metadata with GraPhlAn. PeerJ 2015, 3, e1029. [Google Scholar] [CrossRef]
- Zaura, E.; Keijser, B.J.; Huse, S.M.; Crielaard, W. Defining the healthy "core microbiome" of oral microbial communities. BMC Microbiol. 2009, 9, 259. [Google Scholar] [CrossRef]
- Zgadzaj, R.; Garrido-Oter, R.; Jensen, D. B.; Koprivova, A.; Schulze-Lefert, P.; Radutoiu, S. Root nodule symbiosis in Lotus japonicus drives the establishment of distinctive rhizosphere, root, and nodule bacterial communities. Proceedings of the National Academy of Sciences of the United States of America 2016, 113, E7996–E8005. [Google Scholar] [CrossRef]
- Segata, N.; Izard, J.; Waldron, L.; Gevers, D.; Miropolsky, L.; Garrett, W.S.; Huttenhower, C. Metagenomic biomarker discovery and explanation. Genome Biol. 2011, 12, R60. [Google Scholar] [CrossRef]
- Bai, J.; Li, Y.; Li, J.; Yang, X.; Jiang, Y.; Xia, S.-T. Multinomial random forest. Pattern Recognit. 2021, 122, 108331. [Google Scholar] [CrossRef]
- Breiman. Random forests. Random forests. Mach Learn 2001, 45, 5–32. [Google Scholar]
- Hanafi, F.H.M.; Rezania, S.; Taib, S.M.; Din, M.F.M.; Yamauchi, M.; Sakamoto, M.; Hara, H.; Park, J.; Ebrahimi, S.S. Environmentally sustainable applications of agro-based spent mushroom substrate (SMS): an overview. J. Mater. Cycles Waste Manag. 2018, 20, 1383–1396. [Google Scholar] [CrossRef]
- Lou, Z.; Zhu, J.; Wang, Z.; Baig, S.A.; Fang, L.; Hu, B.; Xu, X. Release characteristics and control of nitrogen, phosphate, organic matter from spent mushroom compost amended soil in a column experiment. Process. Saf. Environ. Prot. 2015, 98, 417–423. [Google Scholar] [CrossRef]
- Gümüş, I.; Şeker, C. Effects of spent mushroom compost application on the physicochemical properties of a degraded soil. Solid Earth 2017, 8, 1153–1160. [Google Scholar] [CrossRef]
- Henry, A.; Chaves, N.F.; Kleinman, P.J.; Lynch, J.P. Will nutrient-efficient genotypes mine the soil? Effects of genetic differences in root architecture in common bean (Phaseolus vulgaris L.) on soil phosphorus depletion in a low-input agro-ecosystem in Central America. Field Crop. Res. 2010, 115, 67–78. [Google Scholar] [CrossRef]
- Lou, Z.; Sun, Y.; Bian, S.; Baig, S.A.; Hu, B.; Xu, X. Nutrient conservation during spent mushroom compost application using spent mushroom substrate derived biochar. Chemosphere 2017, 169, 23–31. [Google Scholar] [CrossRef] [PubMed]
- Adetunji, A.; Lewu, F.; Mulidzi, R.; Ncube, B. The biological activities of β-glucosidase, phosphatase and urease as soil quality indicators: a review. J. Soil Sci. Plant Nutr. 2017, 17, 794–807. [Google Scholar] [CrossRef]
- Caldwell, B.A. Enzyme activities as a component of soil biodiversity: A review. Pedobiologia 2005, 49, 637–644. [Google Scholar] [CrossRef]
- Nannipieri, P., Giagnoni, L., Landi, L., and Renella, G. (2011). Role of phosphatase enzymes in soil. In "Phosphorus in action", pp. 215-243. Springer.
- Vranova, V.; Rejsek, K.; Formanek, P. Proteolytic activity in soil: A review. Appl. Soil Ecol. 2013, 70, 23–32. [Google Scholar] [CrossRef]
- Utobo, E. B.; Tewari, L. Soil Enzymes as Bioindicators of Soil Ecosystme Status. Applied Ecology and Environmental Research 2015, 13, 147–169. [Google Scholar]
- Sinsabaugh, R.L. Phenol oxidase, peroxidase and organic matter dynamics of soil. Soil Biol. Biochem. 2010, 42, 391–404. [Google Scholar] [CrossRef]
- Luan, H.-A.; Gao, W.; Tang, J.-W.; Li, R.-N.; Li, M.-Y.; Zhang, H.-Z.; Chen, X.; Masiliunas, D.; Huang, S.-W. Aggregate-associated changes in nutrient properties, microbial community and functions in a greenhouse vegetable field based on an eight-year fertilization experiment of China. J. Integr. Agric. 2020, 19, 2530–2548. [Google Scholar] [CrossRef]
- Yahya, M.; Islam, E.U.; Rasul, M.; Farooq, I.; Mahreen, N.; Tawab, A.; Irfan, M.; Rajput, L.; Amin, I.; Yasmin, S. Differential Root Exudation and Architecture for Improved Growth of Wheat Mediated by Phosphate Solubilizing Bacteria. Front. Microbiol. 2021, 12. [Google Scholar] [CrossRef]
- Zhang, X.; Dippold, M.A.; Kuzyakov, Y.; Razavi, B.S. Spatial pattern of enzyme activities depends on root exudate composition. Soil Biol. Biochem. 2019, 133, 83–93. [Google Scholar] [CrossRef]
- Bilyera, N.; Zhang, X.; Duddek, P.; Fan, L.; Banfield, C.C.; Schlüter, S.; Carminati, A.; Kaestner, A.; Ahmed, M.A.; Kuzyakov, Y.; et al. Maize genotype-specific exudation strategies: An adaptive mechanism to increase microbial activity in the rhizosphere. Soil Biol. Biochem. 2021, 162, 108426. [Google Scholar] [CrossRef]
- Luo, S.-P.; He, B.-H.; Zeng, Q.-P.; Li, N.-J.; Yang, L. Effects of seasonal variation on soil microbial community structure and enzyme activity in a Masson pine forest in Southwest China. J. Mt. Sci. 2020, 17, 1398–1409. [Google Scholar] [CrossRef]
- Zied, D.C.; de Abreu, C.G.; Alves, L.d.S.; Prado, E.P.; Pardo-Gimenez, A.; de Melo, P.C.; Dias, E.S. Influence of the production environment on the cultivation of lettuce and arugula with spent mushroom substrate. J. Environ. Manag. 2021, 281, 111799. [Google Scholar] [CrossRef]
- Meng, X.; Dai, J.; Zhang, Y.; Wang, X.; Zhu, W.; Yuan, X.; Yuan, H.; Cui, Z. Composted biogas residue and spent mushroom substrate as a growth medium for tomato and pepper seedlings. J. Environ. Manag. 2018, 216, 62–69. [Google Scholar] [CrossRef] [PubMed]
- Zhang, L.; Sun, X. Changes in physical, chemical, and microbiological properties during the two-stage co-composting of green waste with spent mushroom compost and biochar. Bioresour. Technol. 2014, 171, 274–284. [Google Scholar] [CrossRef] [PubMed]
- Huang, C.; Yang, W.; Chen, Y.; Han, X.; Khan, S.; Gao, Z.; Yang, Z. Ridge-furrow and film-mulching sowing practices enhance enzyme activity and alter fungi communities. Agron. J. 2020, 112, 4775–4787. [Google Scholar] [CrossRef]
- Mirás-Avalos, J.M.; Antunes, P.M.; Koch, A.; Khosla, K.; Klironomos, J.N.; Dunfield, K.E. The influence of tillage on the structure of rhizosphere and root-associated arbuscular mycorrhizal fungal communities. Pedobiologia 2011, 54, 235–241. [Google Scholar] [CrossRef]
- Li, J.; Chen, X.; Li, S.; Zuo, Z.; Zhan, R.; He, R. Variations of rhizospheric soil microbial communities in response to continuous Andrographis paniculata cropping practices. Bot. Stud. 2020, 61, 1–13. [Google Scholar] [CrossRef] [PubMed]
- Wang, H.-W.; Xu, M.; Cai, X.-Y.; Tian, F. Evaluation of soil microbial communities and enzyme activities in cucumber continuous cropping soil treated with spent mushroom (Flammulina velutipes) substrate. J. Soils Sediments 2021, 21, 2938–2951. [Google Scholar] [CrossRef]
- Sun, K.; Fu, L.; Song, Y.; Yuan, L.; Zhang, H.; Wen, D.; Yang, N.; Wang, X.; Yue, Y.; Li, X.; et al. Effects of continuous cucumber cropping on crop quality and soil fungal community. Environ. Monit. Assess. 2021, 193, 436. [Google Scholar] [CrossRef]
- Zhao, Y.; Qin, X.; Tian, X.; Yang, T.; Deng, R.; Huang, J. Effects of continuous cropping of Pinellia ternata (Thunb.) Breit. on soil physicochemical properties, enzyme activities, microbial communities and functional genes. Chem. Biol. Technol. Agric. 2021, 8, 43. [Google Scholar] [CrossRef]
- Gao, Z.; Hu, Y.; Han, M.; Xu, J.; Wang, X.; Liu, L.; Tang, Z.; Jiao, W.; Jin, R.; Liu, M.; Guan, Z.; Ma, Z. Effects of continuous cropping of sweet potatoes on the bacterial community structure in rhizospheric soil. BMC Microbiology 2021, 21, 102. [Google Scholar] [CrossRef]
- Huang, Y.; Xiao, X.; Huang, H.; Jing, J.; Zhao, H.; Wang, L.; Long, X.-E. Contrasting beneficial and pathogenic microbial communities across consecutive cropping fields of greenhouse strawberry. Appl. Microbiol. Biotechnol. 2018, 102, 5717–5729. [Google Scholar] [CrossRef]
- Dinler, H.; Benlioglu, S.; Benlioglu, K. Occurrence of Fusarium wilt caused by Fusarium oxysporum on strawberry transplants in Aydın Province in Turkey. Australas. Plant Dis. Notes 2016, 11, 10. [Google Scholar] [CrossRef]
- Denikina, N.N.; Dzyuba, E.V.; Bel’kova, N.L.; Khanaev, I.V.; Feranchuk, S.I.; Makarov, M.M.; Granin, N.G.; Belikov, S.I. The first case of disease of the sponge Lubomirskia baicalensis: Investigation of its microbiome. Biol. Bull. 2016, 43, 263–270. [Google Scholar] [CrossRef]
- Challacombe, J.F.; Hesse, C.N.; Bramer, L.M.; McCue, L.A.; Lipton, M.; Purvine, S.; Nicora, C.; Gallegos-Graves, L.V.; Porras-Alfaro, A.; Kuske, C.R. Genomes and secretomes of Ascomycota fungi reveal diverse functions in plant biomass decomposition and pathogenesis. BMC Genom. 2019, 20, 976. [Google Scholar] [CrossRef] [PubMed]
- Mariano, C.; Mello, I.S.; Barros, B.M.; da Silva, G.F.; Terezo, A.J.; Soares, M.A. Mercury alters the rhizobacterial community in Brazilian wetlands and it can be bioremediated by the plant-bacteria association. Environ. Sci. Pollut. Res. 2020, 27, 13550–13564. [Google Scholar] [CrossRef] [PubMed]
- White, O.; Eisen, J. A.; Heidelberg, J. F.; Hickey, E. K.; Peterson, J. D.; Dodson, R. J. , et al. Genome Sequence of the Radioresistant Bacterium <i>Deinococcus radiodurans</i> R1. Genome Sequence of the Radioresistant Bacterium Deinococcus radiodurans R1. Science 1999, 286, 1571–1577. [Google Scholar]
- Tian, R.; Ning, D.; He, Z.; Zhang, P.; Spencer, S.J.; Gao, S.; Shi, W.; Wu, L.; Zhang, Y.; Yang, Y.; et al. Small and mighty: adaptation of superphylum Patescibacteria to groundwater environment drives their genome simplicity. Microbiome 2020, 8, 51. [Google Scholar] [CrossRef] [PubMed]
- Li, X.; Yang, M.; Mu, T.; Miao, D.; Liu, J.; Xing, J. Composition and key-influencing factors of bacterial communities active in sulfur cycling of soda lake sediments. Arch. Microbiol. 2022, 204, 317. [Google Scholar] [CrossRef]
- Abujabhah, I.S.; Doyle, R.B.; Bound, S.A.; Bowman, J.P. Assessment of bacterial community composition, methanotrophic and nitrogen-cycling bacteria in three soils with different biochar application rates. J. Soils Sediments 2017, 18, 148–158. [Google Scholar] [CrossRef]
- Baker, B.J.; Sheik, C.S.; A Taylor, C.; Jain, S.; Bhasi, A.; Cavalcoli, J.D.; Dick, G.J. Community transcriptomic assembly reveals microbes that contribute to deep-sea carbon and nitrogen cycling. ISME J. 2013, 7, 1962–1973. [Google Scholar] [CrossRef]
- Luptáková, E.; Mihál, I. Dynamics of ectomycorrhizal mycobiota (Basidiomycota) communities on a former agricultural land (West Carpathians). Mycological Progress 2020, 19, 845–857. [Google Scholar] [CrossRef]
- Hurdeal, V.G.; Gentekaki, E.; Hyde, K.D.; Jeewon, R. Where are the basal fungi? Current status on diversity, ecology, evolution, and taxonomy. Biologia 2020, 76, 421–440. [Google Scholar] [CrossRef]
- Dahl, M.B.; Peršoh, D.; Jentsch, A.; Kreyling, J. Root-Associated Mycobiomes of Common Temperate Plants (Calluna vulgaris and Holcus lanatus) Are Strongly Affected by Winter Climate Conditions. Microb. Ecol. 2021, 82, 403–415. [Google Scholar] [CrossRef] [PubMed]
- Ghabrial, S. A.; Suzuki, N. Viruses of plant pathogenic fungi. Annual review of phytopathology 2009, 47, 353–384. [Google Scholar] [CrossRef] [PubMed]
- Dzurendova, S.; Losada, C. B.; Dupuy-Galet, B. X.; Fjær, K.; Shapaval, V. Mucoromycota fungi as powerful cell factories for modern biorefinery. Applied Microbiology and Biotechnology 2022, 106, 101–115. [Google Scholar] [CrossRef] [PubMed]
- Kosa, G.; Zimmermann, B.; Kohler, A.; Ekeberg, D.; Afseth, N.K.; Mounier, J.; Shapaval, V. High-throughput screening of Mucoromycota fungi for production of low- and high-value lipids. Biotechnol. Biofuels 2018, 11, 66. [Google Scholar] [CrossRef] [PubMed]
- Ghannem, A.; BEN Aissa, I.; Majdoub, R. Effects of regulated deficit irrigation applied at different growth stages of greenhouse grown tomato on substrate moisture, yield, fruit quality, and physiological traits. Environ. Sci. Pollut. Res. 2020, 28, 46553–46564. [Google Scholar] [CrossRef]
- Zhang, Q.; Zhang, X.; Yang, Z.; Huang, Q.; Qiu, R. Characteristics of Plastic Greenhouse High-Temperature and High-Humidity Events and Their Impacts on Facility Tomatoes Growth. Front. Earth Sci. 2022, 10. [Google Scholar] [CrossRef]
- Liu, X.; Zhang, Y.; Ren, X.; Chen, B.; Shen, C.; Wang, F. Long-term greenhouse vegetable cultivation alters the community structures of soil ammonia oxidizers. J. Soils Sediments 2018, 19, 883–902. [Google Scholar] [CrossRef]
- Lareen, A.; Burton, F.; Schäfer, P. Plant root-microbe communication in shaping root microbiomes. Plant Molecular Biology 2016, 90, 575–587. [Google Scholar] [CrossRef]
- Bertin, C.; Yang, X.; Weston, L.A. The role of root exudates and allelochemicals in the rhizosphere. Plant Soil 2003, 256, 67–83. [Google Scholar] [CrossRef]
- Zhao, Y.; Mao, X.; Zhang, M.; Yang, W.; Di, H.J.; Ma, L.; Liu, W.; Li, B. Response of soil microbial communities to continuously mono-cropped cucumber under greenhouse conditions in a calcareous soil of north China. J. Soils Sediments 2020, 20, 2446–2459. [Google Scholar] [CrossRef]
- Buonaurio, R.; Stravato, V.M.; Kosako, Y.; Fujiwara, N.; Naka, T.; Kobayashi, K.; Cappelli, C.; Yabuuchi, E. Sphingomonas melonis sp. nov., a novel pathogen that causes brown spots on yellow Spanish melon fruits. Int. J. Syst. Evol. Microbiol. 2002, 52, 2081–2087. [Google Scholar] [CrossRef] [PubMed]
- Kim, Y.-J.; Park, J.Y.; Balusamy, S.R.; Huo, Y.; Nong, L.K.; Le, H.T.; Yang, D.C.; Kim, D. Comprehensive Genome Analysis on the Novel Species Sphingomonas panacis DCY99T Reveals Insights into Iron Tolerance of Ginseng. Int. J. Mol. Sci. 2020, 21, 2019. [Google Scholar] [CrossRef]
- Wang, G.; Jin, Z.; Wang, X.; George, T.S.; Feng, G.; Zhang, L. Simulated root exudates stimulate the abundance of Saccharimonadales to improve the alkaline phosphatase activity in maize rhizosphere. Appl. Soil Ecol. 2021, 170, 104274. [Google Scholar] [CrossRef]
- Wilson, F.P.; Liu, X.; Mattes, T.E.; Cupples, A.M. Nocardioides, Sediminibacterium, Aquabacterium, Variovorax, and Pseudomonas linked to carbon uptake during aerobic vinyl chloride biodegradation. Environ. Sci. Pollut. Res. 2016, 23, 19062–19070. [Google Scholar] [CrossRef] [PubMed]
- Zhao, F.; Zhang, Y.; Dong, W.; Zhang, Y.; Zhang, G.; Sun, Z.; Yang, L. Vermicompost can suppress Fusarium oxysporum f. sp. lycopersici via generation of beneficial bacteria in a long-term tomato monoculture soil. Plant Soil 2019, 440, 491–505. [Google Scholar] [CrossRef]
- Shi, Z.; Gong, W.; Zhang, L.; Dai, L.; Chen, G.; Wang, L. Integrated Functional-Omics Analysis of Thermomyces lanuginosus Reveals its Potential for Simultaneous Production of Xylanase and Substituted Xylooligosaccharides. Appl. Biochem. Biotechnol. 2018, 187, 1515–1538. [Google Scholar] [CrossRef]
- Caretta, G.; Piontelli, E.; Savino, E.; Bulgheroni, A. Some coprophilous fungi from Kenya. Mycopathologia 1998, 142, 125–134. [Google Scholar] [CrossRef]
- Li, X.; Li, Y.; Zhao, X.; Zhang, X.; Zhao, Q.; Wang, X.; Li, Y. Restructured fungal community diversity and biological interactions promote metolachlor biodegradation in soil microbial fuel cells. Chemosphere 2019, 221, 735–749. [Google Scholar] [CrossRef]
- Kong, Z.; Wang, M.; Shi, X.; Wang, X.; Zhang, X.; Chai, L.; Liu, D.; Shen, Q. The functions of potential intermediates and fungal communities involved in the humus formation of different materials at the thermophilic phase. Bioresour. Technol. 2022, 354, 127216. [Google Scholar] [CrossRef]
- Kour, D.; Kaur, T.; Devi, R.; Yadav, A.; Singh, M.; Joshi, D.; Singh, J.; Suyal, D.C.; Kumar, A.; Rajput, V.D.; et al. Beneficial microbiomes for bioremediation of diverse contaminated environments for environmental sustainability: present status and future challenges. Environ. Sci. Pollut. Res. 2021, 28, 24917–24939. [Google Scholar] [CrossRef] [PubMed]
- Kozlova, M.V.; Ianutsevich, E.A.; Danilova, O.A.; Kamzolkina, O.V.; Tereshina, V.M. Lipids and soluble carbohydrates in the mycelium and ascomata of alkaliphilic fungus Sodiomyces alkalinus. Extremophiles 2019, 23, 487–494. [Google Scholar] [CrossRef] [PubMed]
- Xiang, D.; Wu, Y.; Li, H.; Liu, Q.; Zhou, Z.; Chen, Q.; Zhang, N.; Xu, L. Soil Fungal Diversity and Community Composition in Response to Continuous Sweet Potato Cropping Practices. Phyton 2021, 90, 1247–1258. [Google Scholar] [CrossRef]
- Zafra, J.M.R.; García, M.d.C.; Marquina, J.T.; Llamas, D.P. Dispersal of Fusarium spp. by rainwater and pathogenicity on four plant species. Aerobiologia 2015, 32, 431–439. [Google Scholar] [CrossRef]





| Types | Treatments | Total P (g/kg) |
pHwater | Total N (g/kg) |
Organic C (g/kg) |
Organic matter (g/kg) |
|---|---|---|---|---|---|---|
| Substrates | Sub CK | 2.85±0.06 c | 7.81±0.07 a | 19.24±0.65 a | 38.87±7.83 a | 67.02±13.50 a |
| Sub 1yr | 4.07±0.02 a | 7.86±0.13 a | 16.92±0.88 a | 38.57±3.91 a | 66.50±6.75 a | |
| Sub 3yr | 3.11±0.04 bc | 7.35±0.05 b | 10.65±0.39 b | 28.60±4.80 b | 49.31±8.28 b | |
| Sub 7yr | 3.22±0.04 b | 7.27±0.05 b | 6.11±0.38 c | 16.70±1.43 c | 28.83±2.46 c | |
| Surrounding soil | Soil CK | 1.34±0.04 e | 7.45±0.06 b | 1.81±0.02 d | 33.97±0.46 ab | 58.57±0.80 ab |
| Soil 1yr | 1.32±0.01 e | 8.08±0.07 a | 1.29±0.07 d | 1.37±0.32 d | 2.37±0.55 d | |
| Soil 3yr | 1.74±0.08 d | 7.54±0.05 b | 2.27±0.09 d | 4.35±0.70 d | 7.50±1.21 d | |
| Soil 7yr | 0.74±0.04 f | 7.39±0.01 b | 1.73±0.06 d | 4.21±0.52 d | 7.25±0.90 d |
| Types | Treatments | ALP (U/g) |
Pro (IU/g) |
β-Glu (U/g) |
|---|---|---|---|---|
| Substrates | Sub CK | 0.64±0.01 cd | 0.78±0.03 c | 0.37±0.01 d |
| Sub 1yr | 0.85±0.02 a | 1.61±0.07 a | 0.51±0.01 a | |
| Sub 3yr | 0.67±0.03 bcd | 1.44±0.06 b | 0.40±0.02 cd | |
| Sub 7yr | 0.71±0.05 bc | 0.77±0.05 c | 0.28±0.02 e | |
| Surrounding soil | Soil CK | 0.61±0.03 d | 0.42±0.02 d | 0.30±0.02 e |
| Soil 1yr | 0.74±0.03 b | 1.70±0.07 a | 0.45±0.01 b | |
| Soil 3yr | 0.92±0.02 a | 0.83±0.08 c | 0.44±0.01 bc | |
| Soil 7yr | 0.61±0.03 d | 0.49±0.03 d | 0.50±0.01 a |
| Taxon | Phyla | Substrate | Soil | ||||||
|---|---|---|---|---|---|---|---|---|---|
| CK | 1yr | 3yr | 7yr | CK | 1yr | 3yr | 7yr | ||
| Bcteria | Acidobacteria | 0.008 c | 0.060 b | 0.070 ab | 0.069 ab | 0.056 bc | 0.090 a | 0.090 a | 0.042 bc |
| Actinobacteria | 0.166 c | 0.261 ab | 0.221 abc | 0.264 a | 0.187 abc | 0.155 c | 0.217 abc | 0.172 bc | |
| Bacteroidetes | 0.177 a | 0.045 b | 0.047 b | 0.020 cd | 0.046 b | 0.018 d | 0.026 c | 0.017 d | |
| Chloroflexi | 0.348 a | 0.149 bc | 0.132 cd | 0.118 de | 0.120 de | 0.102 ef | 0.193 ab | 0.092 f | |
| Cyanobacteria | 0.0002 e | 0.001 c | 0.0004 de | 0.003 b | 0.148 a | 0.003 b | 0.001 cd | 0.004 b | |
| Deinococcus-Thermus | 0.042 a | 0.004 bc | 0.004 bc | 0.002 c | 0.006 b | 0.0002 d | 0.004 bc | 0.009 b | |
| Firmicutes | 0.074 d | 0.107 bcd | 0.095 cd | 0.159 bc | 0.065 d | 0.200 ab | 0.059 d | 0.392 a | |
| Gemmatimonadetes | 0.010 c | 0.025 b | 0.030 b | 0.028 b | 0.070 a | 0.038 b | 0.063 a | 0.032 b | |
| Patescibacteria | 0.024 abc | 0.034 ab | 0.058 a | 0.019 bc | 0.013 cde | 0.008 de | 0.017 bcd | 0.006 e | |
| Proteobacteria | 0.140 c | 0.300 a | 0.319 a | 0.295 ab | 0.261 bc | 0.357 a | 0.296 ab | 0.215 c | |
| Others | 0.012 d | 0.015 d | 0.026 bc | 0.024 bc | 0.027 abc | 0.029 ab | 0.035 a | 0.018 cd | |
| Fungi | Ascomycota | 0.250 c | 0.727 a | 0.242 c | 0.465 abc | 0.593 ab | 0.349 bc | 0.367 bc | 0.327 bc |
| Mortierellomycota | 0.003 d | 0.006 d | 0.307 a | 0.027 bc | 0.012 cd | 0.012 cd | 0.0124 bc | 0.206 ab | |
| Mucoromycota | 0.0001 ab | 0.0001 ab | 0.001 a | 0.0001 ab | 0.000 b | 0.000 b | 0.0004 ab | 0.0004 ab | |
| Olpidiomycota | 0.000 c | 0.002 ab | 0.0001 bc | 0.108 a | 0.0003 c | 0.138 a | 0.0004 c | 0.007 bc | |
| Rozellomycota | 0.000 b | 0.002 a | 0.006 a | 0.0002 b | 0.000 b | 0.0002 b | 0.0001 b | 0.0003 b | |
| Others | 0.734 a | 0.256 b | 0.432 ab | 0.387 b | 0.386 b | 0.499 ab | 0.498 ab | 0.450 ab | |
Disclaimer/Publisher’s Note: The statements, opinions and data contained in all publications are solely those of the individual author(s) and contributor(s) and not of MDPI and/or the editor(s). MDPI and/or the editor(s) disclaim responsibility for any injury to people or property resulting from any ideas, methods, instructions or products referred to in the content. |
© 2023 by the authors. Licensee MDPI, Basel, Switzerland. This article is an open access article distributed under the terms and conditions of the Creative Commons Attribution (CC BY) license (http://creativecommons.org/licenses/by/4.0/).
