Submitted:
26 June 2023
Posted:
26 June 2023
You are already at the latest version
Abstract
Keywords:
1. Introduction
2. Analysis of the Requirements for Stable Operation of Wind Farms
- 1.
- Ensure that the wind turbines are turned off in case of voltage dips with their subsequent turning on after a short circuit in the distribution network is eliminated.
- 2.
- Prevent wind turbine shutdowns in case of voltage dips of a given depth and duration.
- 3.
- Ensure stable operation of the wind turbine within the limits of LVRT characteristic with the reactive current injection at a given rate of rise.
- line (interphase) voltage (UAB, UBC, UCA) is measured at the inverter output (690 V);
- inverter protection is triggered when any of the line voltages drops below the specified setting in terms of the voltage dip depth and longer in terms of its duration, in accordance with the voltage-time LVRT characteristic;
- when the inverter protection is triggered, the wind turbine circuit breaker is switched off at a voltage of 690 V [27].
- control voltage within no more than 20 ms after fixing the voltage dip by injecting a reactive current of at least 2 % of Irated for every 1% of the voltage dip;
- ensure the maximum value of the output reactive current, but not less than 100% of Irated [28].
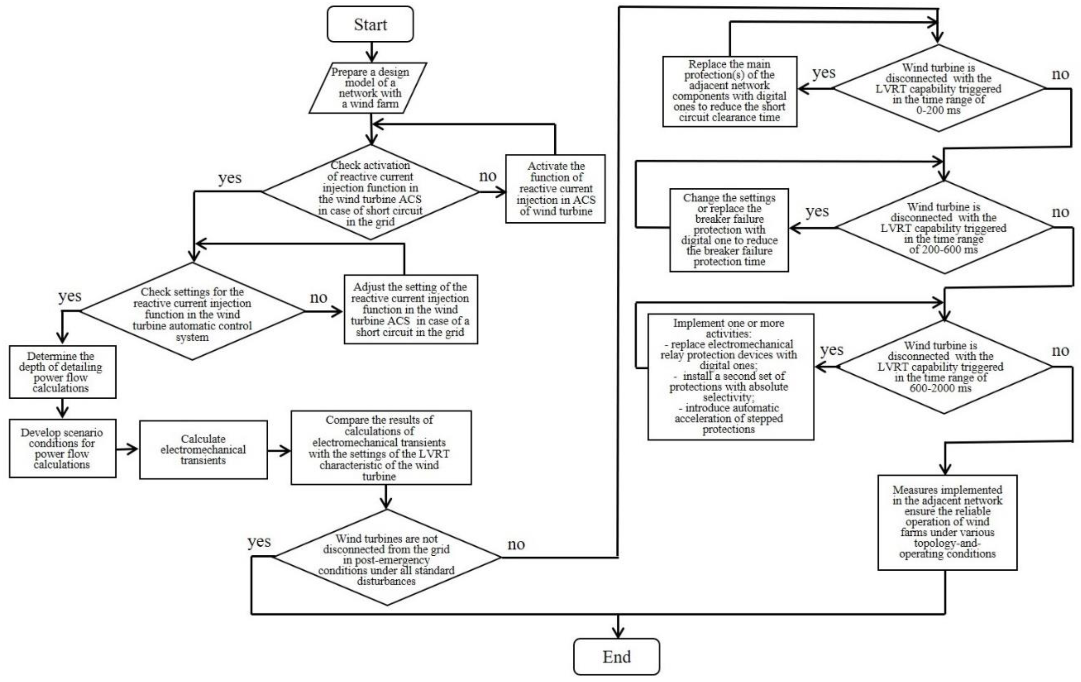
3. Materials and Methods
4. Results
- Zone 1 (0 – 0.2 s) is characterized by the fact that the parameters for setting the LVRT characteristics according to the requirements of the grid codes of Denmark, Italy, Spain, UK, and China do not provide prevention of wind turbine shutdowns. This is because the value of Ures at the output of wind turbine inverters is lower than the settings of the LVRT characteristic. Grid codes in some countries allow wind turbine shutdown when Ures drops below 15 – 25 % Urated with a duration of 0.1-0.15 s. At the same time, the requirements of the grid codes of Germany, Ireland, and Canada make it possible to ensure the stable operation of wind turbines under standard disturbances in the analyzed time interval.
- Zone 2 (0.2 – 1.0 s) is characterized by the fact that most wind turbine manufacturers ensure that the required Ures value is maintained at the output of wind turbine inverters under standard disturbances. Therefore, with single-phase short circuits (more than 70% of the total number) eliminated by backup protections (the second stage region) with a time delay of up to 1 s, there will be no wind turbine shutdowns. However, the requirements of the grid codes of Denmark, Italy, Spain, and UK do not allow preventing disconnections of wind turbines.
- Zone 3 (more than 1 s) is distinguished in that when a single-phase short circuit lasting more than 1-2 s is cleared by backup protections (the second or third stage region), in the vast majority of cases, wind turbines will be shut down. In some countries however, in distribution networks with voltage above 69 kV, wind turbines must continue to operate stably up to 2.5 s.
- 1.
- Upgrading relay protection devices and automatic controls in the distribution network adjacent to the wind farm.
- 2.
- Activating the reactive current injection function at the wind turbine during short circuit.
- 3.
- Installing additional electrical devices at wind farms.
- STATCOM;
- current-limiting reactor (CLR).
- nominal voltage: 35 kV;
- nominal power: 30 MVA;
- operating voltage range: 80 % Urated ≤ Uoper ≤ 120 % Urated;
- speed: 5-10 ms;
- protection setting to turn off when the voltage drops below 80 % Urated: toff = 50 ms.
- nominal voltage: 35 kV;
- nominal current: 1000 A;
- inductive reactance (XCLR): from 1 to 10 Ohm.
- from 8 % Urated to 25% Urated (increase by 213 %) for three-phase short circuits;
- from 40 % Urated to 60% Urated (increase by 50 %) with two-phase short circuits;
- from 68 % Urated to 76% Urated (increase by 12 %) with single-phase short circuits.
- 4.
- Making changes to the hardware of wind turbine inverters.
- the value of the capacitance of the capacitor used in the DC link between the rectifier and the inverter;
- the power supply to the control circuits of the inverter controller from the DC link;
- generation of erroneous signals in the PLL unit when the voltage at its input is below 20 % Urated.
- smoothing the ripples related to the operation of the rectifier;
- eliminating the overvoltage caused by switching of the inverter power switches and by the variable schedule of the wind generator operation.
5. Discussion
- modernization of relay protection devices with replacement of electromechanical devices with digital ones can reduce the response time of the second and third stages of backup protections to 0.9 – 1.0 s. In addition, the second sets of relay protection devices with absolute selectivity should be used as backup protections with automatic introduction of accelerated stepped protections;
- activation of the wind farm reactive current injection function, which can be incorrectly set, and in some cases disabled, makes it possible to increase the residual voltage at the output of the wind turbine inverters with a short-circuit duration of up to 0.2s and prevent unnecessary shutdowns of the wind turbine;
- application of STATCOM is ineffective for stable operation of wind turbines under standard disturbances in the distribution network due to the narrow range of operating voltage 80 % Urated ≤ Uoper ≤ 120% Urated;
- series connection of CLR in the circuit of 35/110 kV step-up transformer of a wind farm is effective as it increases the residual voltage at the outputs of inverters of the wind turbines and prevents their excessive shutdowns. In each case of wind farm connection to the distribution network, XCLR should be determined based on the results of transient calculations;
- the most effective technical solution is to make changes to the hardware of wind turbine inverters, with the installation of a block of supercapacitors and a DC-DC converter. This enables the adjustment of the operating range of the LVRT characteristic and prevent unnecessary shutdowns of the wind turbine under any type of standard disturbances. At the same time, there is no need to upgrade relay protection devices and automatic controls in the distribution network.
6. Conclusions
Author Contributions
Funding
Data Availability Statement
Conflicts of Interest
References
- Beyza, J.; Yusta, J.M. The effects of the high penetration of renewable energies on the reliability and vulnerability of interconnected electric power systems. Reliability Engineering & System Safety 2021, 215, 107881. [Google Scholar] [CrossRef]
- Panda, A.; Dauda, A.K.; Chua, H.; Tan, R.R.; Aviso, K.B. Recent advances in the integration of renewable energy sources and storage facilities with hybrid power systems. Cleaner Engineering and Technology 2023, 12, 100598. [Google Scholar] [CrossRef]
- Gorman, W.; Mills, A.; Wiser, R. Improving estimates of transmission capital costs for utility-scale wind and solar projects to inform renewable energy policy. Energy Policy 2019, 135, 110994. [Google Scholar] [CrossRef]
- Xiao, M.; Junne, T.; Haas, J.; Klein, M. Plummeting costs of renewables - Are energy scenarios lagging? Energy Strategy Reviews 2021, 35, 100636. [Google Scholar] [CrossRef]
- Dvorak, A.J.; Victoria, M. Key Determinants of Solar Share in Solar- and Wind-Driven Grids. IEEE Journal of Photovoltaics 2023, 13, 476–483. [Google Scholar] [CrossRef]
- Russo, M.A.; Carvalho, D.; Martins, N.; Monteiro, A. Forecasting the inevitable: A review on the impacts of climate change on renewable energy resources. Sustainable Energy Technologies and Assessments 2022, 52, 102283. [Google Scholar] [CrossRef]
- Zhong, J.; Bollen, M.; Rönnberg, S. Towards a 100% renewable energy electricity generation system in Sweden. Renewable Energy 2021, 171, 812–824. [Google Scholar] [CrossRef]
- Saffari, M.; Mc. Pherson, M. Assessment of Canada's electricity system potential for variable renewable energy integration. Energy 2022, 250, 123757. [Google Scholar] [CrossRef]
- Avazov, A.; Colas, F.; Beerten, J.; Guillaud, X. Application of input shaping method to vibrations damping in a Type-IV wind turbine interfaced with a grid-forming converter. Electric Power Systems Research 2022, 210, 108083. [Google Scholar] [CrossRef]
- Rahimi, M.; Assari, H. Addressing and assessing the issues related to connection of the wind turbine generators to the distribution grid. International Journal of Electrical Power & Energy Systems 2017, 86, 138–153. [Google Scholar] [CrossRef]
- Jiang, Z.; Xing, Y. Load mitigation method for wind turbines during emergency shutdowns. Renewable Energy 2022, 185, 978–995. [Google Scholar] [CrossRef]
- Wang, A.; Pei, Y.; Zhu, Y.; Qian, Z. Wind turbine fault detection and identification through self-attention-based mechanism embedded with a multivariable query pattern. Renewable Energy 2023, 211, 918–937. [Google Scholar] [CrossRef]
- Ilyushin, P.; Filippov, S.; Kulikov, A.; Suslov, K.; Karamov, D. Specific Features of Operation of Distributed Generation Facilities Based on Gas Reciprocating Units in Internal Power Systems of Industrial Entities. Machines 2022, 10, 693. [Google Scholar] [CrossRef]
- Yadav, M.; Pal, N.; Saini, D.K. Low voltage ride through capability for resilient electrical distribution system integrated with renewable energy resources. Energy Reports 2023, 9, 833–858. [Google Scholar] [CrossRef]
- Chakraborty, A.; Maity, T. Integrated control algorithm for fast and accurate detection of the voltage sag with low voltage ride-through (LVRT) enhancement for doubly-fed induction generator (DFIG) based wind turbines. Control Engineering Practice 2023, 131, 105393. [Google Scholar] [CrossRef]
- Ilyushin, P.V.; Shepovalova, O.V.; Filippov, S.P.; Nekrasov, A.A. Calculating the Sequence of Stationary Modes in Power Distribution Networks of Russia for Wide-Scale Integration of Renewable Energy Based Installations. Energy Reports 2021, 7, 308–327. [Google Scholar] [CrossRef]
- Zeng, B.; Wang, J.; Shi, J.; Zhang, J.; Zhang, Y. A multi-level approach to active distribution system planning for efficient renewable energy harvesting in a deregulated environment. Energy 2016, 96, 614–624. [Google Scholar] [CrossRef]
- Ilyushin, P.; Kulikov, A.; Suslov, K.; Filippov, S. Consideration of Distinguishing Design Features of Gas-Turbine and Gas-Reciprocating Units in Design of Emergency Control Systems. Machines 2021, 9, 47. [Google Scholar] [CrossRef]
- Singh, B.; Sharma, J. A review on distributed generation planning. Renewable and Sustainable Energy Reviews 2017, 76, 529–544. [Google Scholar] [CrossRef]
- Filippov, S.P.; Dilman, M.D.; Ilyushin, P.V. Distributed Generation of Electricity and Sustainable Regional Growth. Thermal Engineering 2019, 12, 869–880. [Google Scholar] [CrossRef]
- Koivisto, M.; Maule, P.; Cutululis, N.; Sørensen, P. Effects of Wind Power Technology Development on Large-scale VRE Generation Variability. Proc. 2019 IEEE Milan PowerTech. [CrossRef]
- Mehigana, L.; Deanea, J.P.; Gallachóira, B.P.Ó.; Bertsch, V. A review of the role of distributed generation (DG) in future electricity systems. Energy 2018, 163, 822–836. [Google Scholar] [CrossRef]
- Li, R. Protection and control technologies of connecting to the grid for distributed power resources. Distributed Power Re-sources, 2019; 121–144. [Google Scholar] [CrossRef]
- Ilyushin, P.V. Analysis of the specifics of selecting relay protection and automatic (RPA) equipment in distributed networks with auxiliary low-power generating facilities. Power Technology and Engineering 2018, 6, 713–718. [Google Scholar] [CrossRef]
- Razavi, S.E.; Rahimi, E.; Javadi, M.S.; Nezhad, A.E.; Lotfid, M.; Shafie-khah, M.; Catalão, J.P.S. Impact of distributed generation on protection and voltage regulation of distribution systems: A review. Renewable and Sustainable Energy Reviews 2019, 105, 157–167. [Google Scholar] [CrossRef]
- Papkov, B.; Gerhards, J.; Mahnitko, A. System problems of power supply reliability analysis formalization. In Proceedings of the 2015 IEEE 5th Int. Conf. on Power Engineering, Energy and Electrical Drives; 2015; pp. 225–228. [Google Scholar]
- Kawady, T.A.; Mansour, N.M.; Taalab, A.M.I. Wind Farm Protection Systems: State of the Art and Challenges. Distributed Generation. Gaonkar D.N. (Ed.). InTech, 2010, pp. 265-288. [CrossRef]
- Tsili, M.; Papathanassiou, S. Review of grid code technical requirements for wind farms» school of Electrical and Computer Engineering. Renewable Power Generation, 2019; 3, 308–332. [Google Scholar] [CrossRef]
- Modelling of inverter-based generation for power system dynamic studies. Joint working group C4/C6.35/CIRED, May 2018. – pp. 72.
- Ilyushin, P.V.; Pazderin, A.V. Requirements for power stations islanding automation an influence of power grid parameters and loads. In Proceedings of the 2018 Int. Conf. on Industrial Engineering, Applications and Manufacturing (ICIEAM), Moscow, Russia, 15–18 May 2018. [Google Scholar]
- Ilyushin, P.V. Emergency and post-emergency control in the formation of micro-grids. In Proceedings of the Methodological Problems in Reliability Study of Large Energy Systems (RSES), Bishkek, Kyrgyzstan, 11–15 September 2017, E3S Web of Conferences, 2017, 25, 02002. Available online: https://www.e3s-conferences.org/articles/e3sconf/pdf/2017/13/e3sconf_rses2017_02002.pdf.
- Zheng, D.; Zhang, W.; Netsanet Alemu, S.; Wang, P.; Bitew, G.T.; Wei, D.; Yue, J. Key technical challenges in protection and control of microgrid. Microgrid Protection and Control 2021, 45–56. [Google Scholar] [CrossRef]
- Ilyushin, P.V.; Filippov, S.P. Under-frequency load shedding strategies for power districts with distributed generation. In Proceedings of the 2019 International Conference on Industrial Engineering, Applications and Manufacturing (ICIEAM), Sochi, Russia, 25-29 March 2019. [Google Scholar] [CrossRef]
- Vinod, M.; Devadasan, S.R.; Rajanayagam, D.; Sunil, D.T.; Thilak, V.M.M. Theoretical and industrial studies on the electromechanical relay. International Journal of Services and Operations Management 2018, 29, 312. [Google Scholar] [CrossRef]
- Lee, L.C.; Lu, Y. A Study of Eliminating the Protective Coordination Curve Intersection of Electromechanical Overcurrent Relays in Subtransmission Systems. Applied Mechanics and Materials 2013, 284-287, pp. 2450-2462. [CrossRef]
- Muljadi, E.; Samaan, N.; Gevorgian, V.; Li, J.; Pasupulati, S. Short circuit current contribution for different wind turbine generator types. Power and Energy Society General Meeting, 2010 IEEE, 25-29 July 2010.
- Fischer, M.; Mendonca, A. Representation of variable speed full conversion Wind Energy Converters for steady state short-circuit calculations. Transmission and Distribution Conference and Exposition (T&D), 2012 IEEE PES, 7-10 May 2012.
- Murray, W.; Adonis, M.; Raji, A. Voltage control in future electrical distribution networks. Renewable and Sustainable Energy Reviews 2021, 146, 111100. [Google Scholar] [CrossRef]
- Ilyushin, P.; Filippov, S.; Kulikov, A.; Suslov, K.; Karamov, D. Intelligent Control of the Energy Storage System for Reliable Operation of Gas-Fired Reciprocating Engine Plants in Systems of Power Supply to Industrial Facilities. Energies 2022, 15, 6333. [Google Scholar] [CrossRef]
- Akagi, S.; Yoshizawa, S.; Ito, M.; Fujimoto, Y.; Miyazaki, T.; Hayashi, Y.; Tawa, K.; Hisada, T.; Yano, T. Multipurpose control and planning method for battery energy storage systems in distribution network with photovoltaic plant. International Journal of Electrical Power & Energy Systems 2020, 116, 105485. [Google Scholar] [CrossRef]
- Prakash, K.; Islam, F.R.; Mamun, K.A.; Lallu, A.; Cirrincione, M. Reliability of Power Distribution Networks with Renewable Energy Sources. In Proceedings of the 2017 4th Asia-Pacific World Congress on Computer Science and Engineering (APWC on CSE 2017); pp. 187–192. [CrossRef]
- Pinthurat, W.; Hredzak, B.; Konstantinou, G.; Fletcher, J. Techniques for compensation of unbalanced conditions in LV distribution networks with integrated renewable generation: An overview. Electric Power Systems Research 2023, 214, 108932. [Google Scholar] [CrossRef]












| Kind of Standard Disturbance | Ures Value at the Short Circuit Point, p.u. | Range of Actual Values of tSC in the 110-220 kV Distribution Network, s |
|---|---|---|
| Disconnection of a network component by the main protection in case of a single-phase short circuit with unsuccessful automatic reclosing |
0.6-0.7Urated | 0.1-0.18 |
| Disconnection of a network component by backup protection in case of a single-phase short circuit with unsuccessful automatic reclosing | 0.6-0.7Urated | 0.5-2.5 |
| Disconnection of a network component by the main protection in case of a three-phase short circuit with unsuccessful automatic reclosing |
0-0.1Urated | 0.1-0.18 |
| Disconnection of a network component by the main protection in case of a two-phase short circuit to earth with unsuccessful automatic reclosing |
0.3-0.4Urated | 0.1-0.18 |
| Disconnection of a network component by the main protection in case of a single-phase short circuit with a failure of one circuit breaker and the action of a breaker failure protection | 0.6-0.7Urated | 0.4-0.5 |
Disclaimer/Publisher’s Note: The statements, opinions and data contained in all publications are solely those of the individual author(s) and contributor(s) and not of MDPI and/or the editor(s). MDPI and/or the editor(s) disclaim responsibility for any injury to people or property resulting from any ideas, methods, instructions or products referred to in the content. |
© 2023 by the authors. Licensee MDPI, Basel, Switzerland. This article is an open access article distributed under the terms and conditions of the Creative Commons Attribution (CC BY) license (https://creativecommons.org/licenses/by/4.0/).
