Submitted:
22 May 2023
Posted:
23 May 2023
You are already at the latest version
Abstract

Keywords:
1. Introduction
2. Materials and Methods
2.1. Study Area

2.2. Data Sources
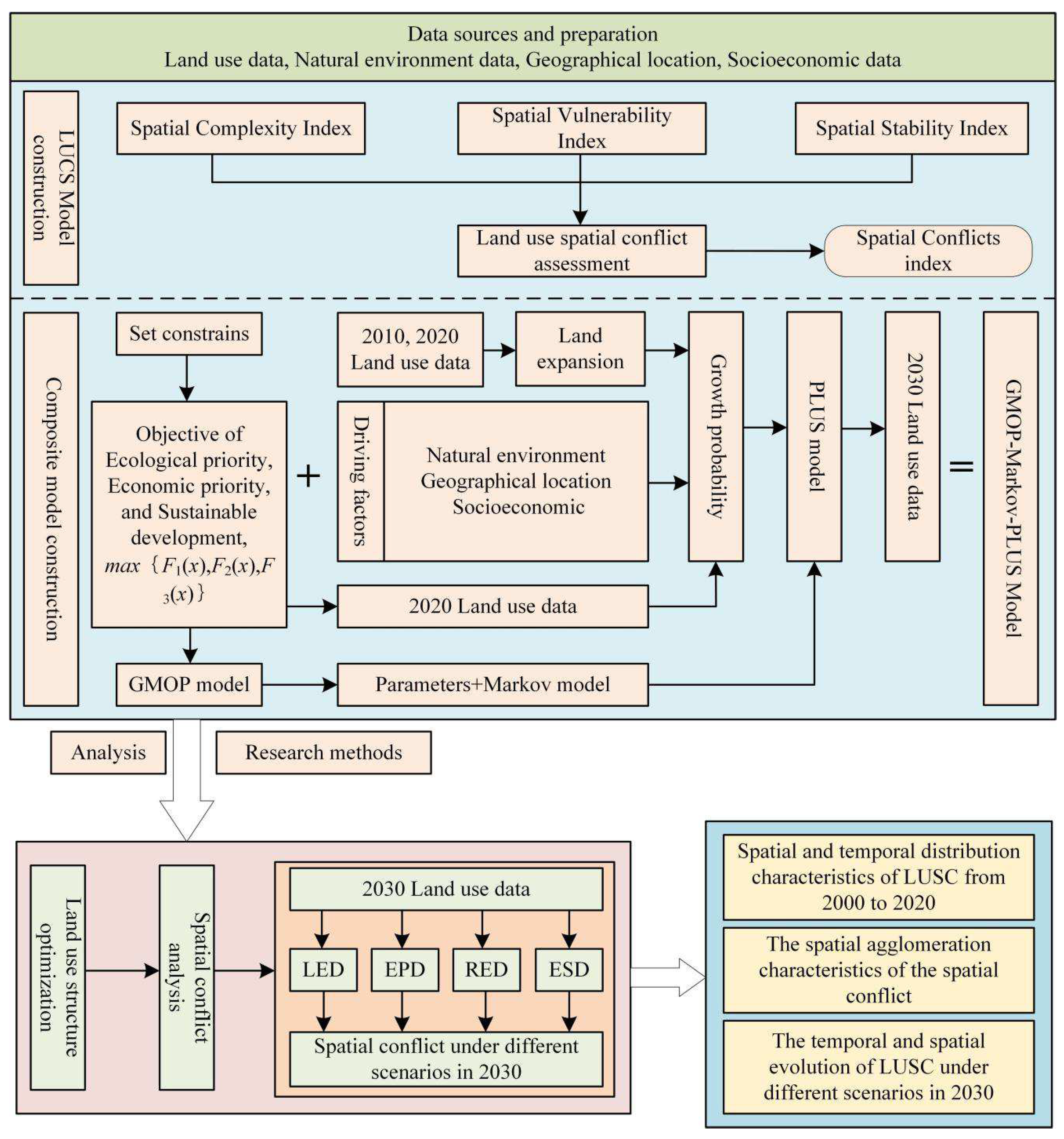
2.3. Research Methods
2.3.1. The Establishment of the PLES Spatial Classification System
2.3.2. Construction of the PLES Spatial Conflict Index Model
2.3.3. Spatial Autocorrelation Analysis
2.3.4. Patch Generating Land-Use Simulation
| Constraint Factor | Constraints Condition/Unit | Formula Settings |
|---|---|---|
| Total factor | Total land area/hm2 | |
| Population size | The population density of cultivated land, forest land, and grassland is 3.01 people/hm2, and the construction land is 8.32 people/hm2, and the population of the research area in 2030 is less than 717936 people. | |
| Macro planning | Agricultural land constraints/hm2 | |
| Construction land constraints/hm2 | ||
| Cultivated land constraints/hm2 | ||
| Forest land constraints/hm2 | ||
| Grassland constraints/hm2 | ||
| Water body constraints/hm2 | ||
| Ecological needs | Biodiversity constraints/hm2 | |
| Nonnegative constraint |
3. Results
3.1. LUSC Spatial and Temporal Distribution Characteristics
3.2. Spatial Agglomeration Characteristics of the Spatial Conflict
3.3. Multiscenario Simulations of LUSC
4. Discussion
4.1. Temporal and Spatial Pattern of LUSC
4.2. Evaluation of the Multiscenarios Simulation Effect of LUSC
4.3. Limitations and Future Research
5. Conclusions
Author Contributions
Funding
Institutional Review Board Statement
Informed Consent Statement
Data Availability Statement
Conflicts of Interest
References
- Chen, Z.; Feng, X.; Hong, Z.; Li, Y. Calculation and Analysis of Spatial Conflicts in Land Use of Nanchang City. Areal Res. Dev. 2020, 39, 150–155. [Google Scholar] [CrossRef]
- Wang, J.; Zou, L.; Li, M. Identification and governance of potential land use conflict in tourism resort based on ecological-production-living suitability. Trans. Chin. Soc. Agric. Eng. 2019, 35, 279–288. [Google Scholar] [CrossRef]
- Zhang, W.; Jin, B.; Chen, Y.; Wang, M. Study on evaluation of geological tourism resources in Yimengshan Geopark. Shandong Land Resour. 2019, 35, 42–50. [Google Scholar] [CrossRef]
- Andriotis, K. Hosts, guests and politics: Coastal Resorts Morphological Change. Annals of Tour Res. 2006, 33, 1079–1098. [Google Scholar] [CrossRef]
- Yu, B.; Lv, C. The progress and prospect of land use conflict. Prog. Geogr. 2006, 25, 106–115. [Google Scholar] [CrossRef]
- Zhou, D.; Xu, J.; Wang, L. LUSC and complexity: A case study of the urban agglomeration around Hangzhou Bay. Geogr. Res. 2015, 34, 1630–1642. [Google Scholar] [CrossRef]
- Zhou, L.; Liu, Y.; Wang, Y. Research progress and prospect of land-use conflict in China. Prog. Geogr. 2020, 39, 298–309. [Google Scholar] [CrossRef]
- Henderson, S.R. Managing land- use conflict around urban centres: Australian poultry farmer attitudes towards relocation. Appl. Geogr. 2005, 25, 97–119. [Google Scholar] [CrossRef]
- Ye, L. Study on Land Use Conflict Analysis and Diagnosis. Doctoral Thesis, Nanjing Agricultural University, Nanjing, China, 2010. [Google Scholar]
- Meng, J.; Jiang, S.; La, Z.; Zhang, W. The spatial and temporal analysis of land use conflict in the middle reaches of the Heihe River Based on landscape pattern. Sci. Geol. Sin. 2020, 40, 1553–1562. [Google Scholar] [CrossRef]
- Gao, Y.; Wang, J.; Zhang, M.; Li, S. Measurement and prediction of land use conflict in an opencast mining area. Resour. Policy. 2021, 71, 101999. [Google Scholar] [CrossRef]
- Cui, J.; Kong, X.; Chen, J.; Sun, J.; Zhu, Y. Spatially explicit evaluation and driving factor identification of land use conflict in Yangtze River economic belt. Land 2021, 10, 43. [Google Scholar] [CrossRef]
- Zou, L.; Liu, Y.; Wang, J.; Yang, Y. An analysis of land use conflict potentials based on ecological-production-living function in the southeast coastal area of China. Ecol. Indic. 2021, 122, 107297. [Google Scholar] [CrossRef]
- Moore, S.A.; Brown, G.; Kobryn, H.; Strickland-Munro, J. Identifying conflict potential in a coastal and marine environment using participatory mapping. J. Environ. Manag. 2017, 197, 706–718. [Google Scholar] [CrossRef] [PubMed]
- Sun, P. Temporal and Spatial Evolution of Land Use Conflicts in the Poverty Belt around Beijing and Tianjin from the Perspective of Ecological Security. Doctoral Thesis, China Agricultural University, Beijing, China, 2017. [Google Scholar]
- Zhang, Y.; Long, H.; Tu, S.; Ge, D.; Ma, L.; Wang, L. Spatial identification of land use functions and their tradeoffs/synergies in China: Implications for sustainable land management. Ecol. Indic. 2019, 107, 105550. [Google Scholar] [CrossRef]
- Cieślak, I. Identification of areas exposed to land use conflict with the use of multiple-criteria decision-making methods. Land Use Policy 2019, 89, 104225. [Google Scholar] [CrossRef]
- Kim, I.; Arnhold, S. Mapping environmental land use conflict potentials and ecosystem services in agricultural water bodies. Sci. Total Environ. 2018, 630, 827–838. [Google Scholar] [CrossRef] [PubMed]
- Benjaminsen, T.A.; Koffi, A.; Halvard, B.; Buseth, J.T. Does climate change drive Land-use conflicts in the sahel. J. Peace. Res. 2012, 49, 97–111. [Google Scholar] [CrossRef]
- Montanari, A.; Londei, A.; Staniscia, B. Can we interpret the evolution of coastal land use conflicts? Using Artificial Neural Networks to model the effects of alternative development policies. Ocean. Coast Manag. 2014, 101, 114–122. [Google Scholar] [CrossRef]
- Adam, Y.O.; Pretzsch, J.; Darr, D. Land use conflicts in central Sudan: Perception and local coping mechanisms. Land Use Policy 2015, 42, 1–6. [Google Scholar] [CrossRef]
- Junior, R.F.V.; Varandas, S.G.P.; Pacheco, F.A.L.; Pereira,V. R.; Santos,C.F.; Cortes,R.M.V.; Sanches Fernandes, L.F. Impacts of land use conflicts on riverine ecosystems. Land Use Policy 2015, 43, 48–62. [Google Scholar] [CrossRef]
- Yu, A.; Wu, Y.; Zheng, B.; Zhang, X.; Shen, L. Identifying risk factors of urban-rural conflict in urbanization: A case of China. Habitat Int. 2014, 44, 177–185. [Google Scholar] [CrossRef]
- Min, J.; Wang, Y.; Bai, R.; Zhang, J.; Kong, X. The research on identification of land use potential conflict based on multiobjective suitability evaluation on mountainous city: A case study of Qijiang district of Chongqing municipality. J. Chongqing Norm. Univ. 2018, 35, 82–89. [Google Scholar] [CrossRef]
- Sun, P.; Xu, Y.; Liu, Q.; Liu, C. Study on dynamic change of multi-functionality of land use and its driving factors in Zhangjiakou city. Trans. Chin. Soc. Agric. Eng. 2018, 39, 65–74. [Google Scholar] [CrossRef]
- Qin, X.; Min, Q.; Li, W.; Geng, Y. Pareto optimal land use patterns with three conflicting benefits in an area to the south of Liupan mountain. Resour. Sci. 2010, 32, 184–194. [Google Scholar] [CrossRef]
- Dong, G.; Ge, Y.; Jia, H.; Sun, C.; Pan, S. Land use multi-suitability, land resource scarcity and diversity of human needs: A new framework for land use conflict identification. Land 2021, 10, 1003. [Google Scholar] [CrossRef]
- Bircol, G.A.C.; De Souza, M.P.; Fontes, A.T.; Chiarello,A. G.; Ranieri, V.E.L. Planning by the rules: A fair chance for the environment in a land-use conflict area. Land Use Policy 2018, 76, 103–112. [Google Scholar] [CrossRef]
- Wang, A.; Ma, X.; Yan, X. Land use conflict and their governance mechanics on actors network theory:A case of fruit tree protection zone of Haizhu district, Guangzhou City. Sci. Geol. Sin. 2010, 30, 80–85. [Google Scholar] [CrossRef]
- Wang, X.; Liu, W. Spatial planning system in China: Status, problems and reconstruction. Econ. Geogr. 2012, 32, 7–15. [Google Scholar] [CrossRef]
- Paracchini, M.L.; Pacini, C.; Jones, M.L.M.; Laurence, M.J.; Pérez-Soba, M. An aggregation framework to link indicators associated with multifunctional land use to the stakeholder evaluation of policy options. Ecol. Indic. 2011, 11, 71–80. [Google Scholar] [CrossRef]
- Liu, J.; Liu, Y.; Li, Y. Classification evaluation and spatial-temporal analysis of "production-living-ecological" spaces in China. Acta Geogr. Sin. 2017, 72, 1290–1304. [Google Scholar] [CrossRef]
- Fu, B.; Chen, L.; Wang, J.; Meng, Q.; Zhao, W. Land use structure and ecological processes. J. Quat. Sci. 2003, 3, 247–255. [Google Scholar] [CrossRef]
- Liang, X.; Guan, Q.; Clarke, K.C.; Liu, S.; Yao, Y. Understanding the drivers of sustainable land expansion using a patch generating land use simulation (PLUS) model: A case study in Wuhan, China. Comput. Environ. Urban 2021, 85, 101569. [Google Scholar] [CrossRef]
- Steuer, G.R.E. Unified Interactive Multiple Objective Programming: An Open Architecture For Accommodating New Procedures. J. Oper. Res. Soc. 1994, 45, 1456–1466. [Google Scholar] [CrossRef]
- Wang, Y.; Li, X.; Zhang, Q.; Li, J.; Zhou, X. Projections of future land use changes: Multiple scenarios-based impacts analysis on eco-system services for Wuhan city, China. Ecol. Indic. 2018, 94, 430–445. [Google Scholar] [CrossRef]
- Xie, G.; Zhen, L.; Lu, C.; Xiao, Y.; Chen, C. Expert knowledge-based valuation method of ecosystem services in China. J. Nat. Resour. 2008, 5, 911–919. [Google Scholar] [CrossRef]
- Wang, Y.; Li, X.; Li, J. Study on the response of ecological capacity to land-use/cover change in Wuhan City: A remote sensing and GIS based approach. Sci. World J. 2014, 794–323. [Google Scholar] [CrossRef] [PubMed]
- Wackernagel, M.; Onisto, L.; Bello, P.; Alejandro. National natural capital accounting with the ecological footprint concept. Ecol. Econ. 1999, 29, 375–390. [Google Scholar] [CrossRef]
- Costanza, R.; d'Arge, R.; De Groot, R.; Farberk, S.; Belt, M.V.D. The value of the world's ecosystem services and natural capital. Nature 1997, 387, 253–260. [Google Scholar] [CrossRef]
- Fan, J.; Wang, Y.; Zhou, Z.; You, N.; Meng, J. Dynamic ecological risk assessment and management of land use in the middle reaches of the Heihe River based on landscape patterns and spatial statistics. Sustainability 2016, 8, 536. [Google Scholar] [CrossRef]
- Wang, J.; Lin, Y.; Glendinning, A.; Xu, Y. Land use changes and land policies evolution in China’s urbanization processes. Land Use Policy 2019, 75, 375–38. [Google Scholar] [CrossRef]
- Guo, R.; Wu, T.; Wu, X.; Luigi, S.; Wang, Y. Simulation of Urban Land Expansion Under Ecological Constraints in Harbin-Changchun Urban Agglomeration, China. Sci. Geol. Sin. 2022, 32, 18. [Google Scholar] [CrossRef]
- Jiang, S.; Meng, J.; Zhu, L.; Chen, H. Spatial-temporal pattern of land use conflict in China and its multilevel driving mechanisms. Sci. Total Environ. 2021, 801, 149697. [Google Scholar] [CrossRef] [PubMed]
- Zhou, M.; Ma, Y.; Tu, J.; Wang, M. SDG-oriented multi-scenario sustainable land-use simulation under the background of urban expansion. Environ. Sci. Pollut. Res. Int. 2022, 29, 72797–72818. [Google Scholar] [CrossRef] [PubMed]
- Li, C.; Wu, Y.; Gao, B.; Wu, Y.; Li, C. Multi-scenario simulation of ecosystem service value for optimization of land use in the Sichuan-Yunnan ecological barrier, China. Ecol. Indic. 2021, 132, 108328. [Google Scholar] [CrossRef]
- Zhang, S.; Yang, P.; Xia, J.; Wang, W.; Cai, W.; Chen, N.; Hu, S.; Li, J.; Zhang, C. Land use/land cover prediction and analysis of the middle reaches of the Yangtze River under different scenarios. Sci Total Environ. 2022, 833, 155238. [Google Scholar] [CrossRef]
- Zhang, X.; Gu, R. Spatio-temporal pattern and multi-scenario simulation of land use conflict: A case study of the Yangtze River Delta urban agglomeration. Geogr. Res. 2022, 41, 1311–1326. [Google Scholar] [CrossRef]










| Data Type | Data Description | Data Sources | |
|---|---|---|---|
| Land-use data | Land-use in 2000, 2010, and 2020 | Raster, 30 m×30 m | China’s land cover dynamic data sets from 1990 to 2021. (https://doi.org/10.5281/zenodo.5816591) |
| Natural environment data | Digital elevation model (DEM) | Geospatial Data Cloud (http:// www.gscloud.cn) | |
| Slope | |||
| Annual mean temperature | Raster, 1 km×1 km | Resource and Environment Science and Data Center of the Chinese Academy of Sciences (http://www.resdc.cn/) | |
| Mean annual precipitation | Raster, 1 km×1 km | ||
| Soil type | Raster, 1 km×1 km | ||
| Soil texture | Raster, 1 km×1 km | ||
| Location data | Distance from rivers | Vector | OpenStreetMap (https://www.openstreetmap.org/) |
| Distance from main roads | Vector | ||
| Distance from rural residential areas | Vector | ||
| Distance from the county center | Vector | ||
| Distance from hotels | Vector | ||
| Distance from the government | Vector | ||
| Socioeconomic data | Yield of grain, and grain price | — | Statistical yearbooks of county in the corresponding years in the Yimengshan Geopark, and National Agricultural Statistics on Agricultural Products’ Cost and Income 2020 |
| Population density, gross domestic product (GDP), night light | Raster, 1 km×1 km | Resource and Environment Science and Data Center of the Chinese Academy of Sciences (http://www.resdc.cn/) | |
| Policy constraints | Open water surface | Raster, 30 m×30 m | |
| First Class | Secondary Class | Third Class | Forth Class |
|---|---|---|---|
| Productional space | Agricultural production space | Cultivated land | Paddy fields and dry fields |
| Living space | Industrial and mining productional-living space | Construction land | Industrial, mining, transportation, and other construction land |
| Urban living space | Urban land | ||
| Rural living space | Rural residential land | ||
| Ecological space | Green ecological space | Forest land, grassland, and unused land | Forest land, shrub land, sparse forest land, other forest land, high coverage grassland, medium coverage grassland, low coverage grassland, sandy land, saline alkali land, bare land, and bare rock gravel land |
| Water ecological space | Water body | Rivers, ditches, lakes, mudflat, beaches, marshes, reservoirs, and ponds |
| Conflict Grade | 2000 | 2020 | 2000-2020 | |||
|---|---|---|---|---|---|---|
| Area/km2 | Proportion/% | Area/km2 | Proportion/% | Area/km2 | Rate of Change/% | |
| Stable controllable | 1037.38 | 55.96 | 817.37 | 44.09 | −220.01 | −21.21 |
| Mild conflict | 663.37 | 35.79 | 799.03 | 43.10 | 135.65 | 20.45 |
| Moderate conflict | 115.62 | 6.24 | 166.55 | 8.98 | 50.94 | 44.06 |
| Intense conflict | 27.74 | 1.50 | 44.13 | 2.38 | 16.39 | 59.08 |
| Severe conflict | 9.61 | 0.52 | 26.64 | 1.44 | 17.03 | 177.21 |
| Scenario Type | Cultivated Land | Forest Land | Grassland | Water Body | Construction Land | Unused Land | ||||||
|---|---|---|---|---|---|---|---|---|---|---|---|---|
| Area/km2 | Proportion/% | Area/km2 | Proportion/% | Area/km2 | Proportion/% | Area/km2 | Proportion/% | Area/km2 | Proportion/% | Area/km2 | Proportion/% | |
| LED | 1229.62 | 66.33 | 312.93 | 16.88 | 64.87 | 3.50 | 47.98 | 2.59 | 198.28 | 10.70 | 0.037 | 0.002 |
| EPD | 1234.44 | 66.59 | 299.07 | 16.13 | 95.03 | 5.13 | 48.32 | 2.61 | 176.83 | 9.54 | 0.027 | 0.001 |
| RED | 1206.18 | 65.07 | 364.18 | 19.65 | 55.66 | 3.00 | 48.40 | 2.61 | 179.25 | 9.67 | 0.045 | 0.002 |
| ESD | 1211.37 | 65.35 | 322.12 | 17.38 | 96.94 | 5.23 | 45.36 | 2.45 | 177.91 | 9.60 | 0.024 | 0.001 |
| Scenario Type | Stable Controllable | Mild Conflict | Moderate Conflict | Intense Conflict | Severe Conflict | |||||
|---|---|---|---|---|---|---|---|---|---|---|
| Area/km2 | Proportion/% | Area/km2 | Proportion/% | Area/km2 | Proportion/% | Area/km2 | Proportion/% | Area/km2 | Proportion/% | |
| LED | 741.88 | 40.02 | 839.65 | 45.3 | 185.69 | 10.02 | 56.61 | 3.05 | 29.89 | 1.61 |
| EPD | 821.72 | 44.33 | 799.54 | 43.13 | 163.04 | 8.8 | 43.43 | 2.34 | 25.99 | 1.4 |
| RED | 700.35 | 37.78 | 894.32 | 48.24 | 178.69 | 9.64 | 51.17 | 2.76 | 29.19 | 1.57 |
| ESD | 767.26 | 41.39 | 840.86 | 45.36 | 174.26 | 9.4 | 42.80 | 2.31 | 28.54 | 1.54 |
Disclaimer/Publisher’s Note: The statements, opinions and data contained in all publications are solely those of the individual author(s) and contributor(s) and not of MDPI and/or the editor(s). MDPI and/or the editor(s) disclaim responsibility for any injury to people or property resulting from any ideas, methods, instructions or products referred to in the content. |
© 2023 by the authors. Licensee MDPI, Basel, Switzerland. This article is an open access article distributed under the terms and conditions of the Creative Commons Attribution (CC BY) license (http://creativecommons.org/licenses/by/4.0/).