Submitted:
03 May 2023
Posted:
04 May 2023
You are already at the latest version
Abstract
Keywords:
1. Introduction
2. Computational details
3. Results and discussion
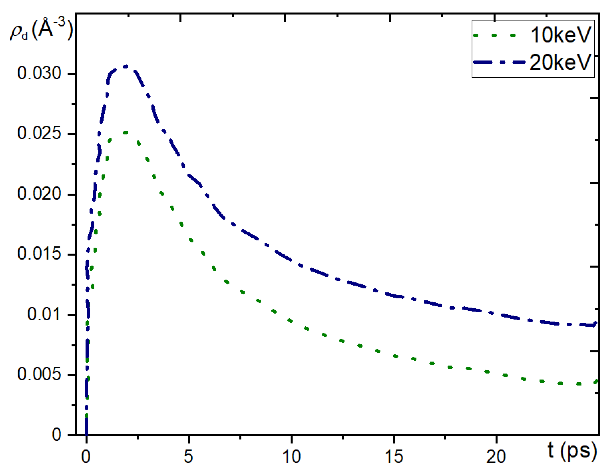
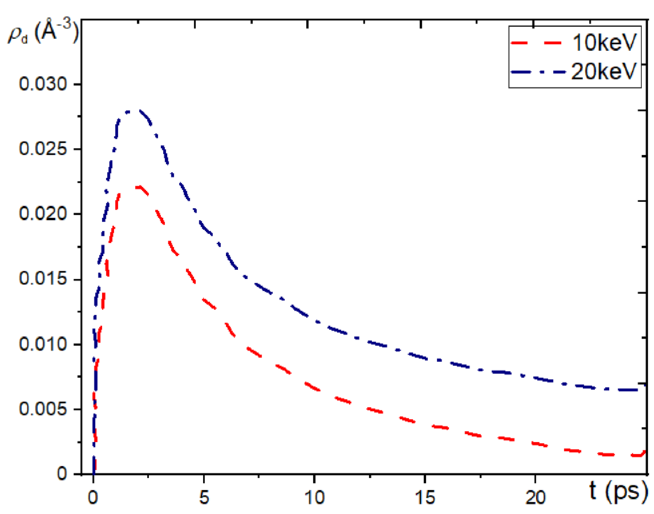
3.1. Displacement cascade vs Mass of the incident particle


3.2. Defect analysis
4. Conclusions
References
- S. J. Zinkle and J. T. Busby, “Structural materials for fission & fusion energy,” Mater. Today, vol. 12, no. 11, pp. 12–19, 2009. [CrossRef]
- M. M. Azeem, I. Jamil, and M. B. Khan, “Multiscale Modeling of Radiation Damage in Oxide Dispersed Strengthened Steel Alloys : A Perspective,” Int. J. Eng. Work., vol. 9, no. 12, pp. 193–200, 2022.
- M. M. Azeem, Z. Li, Q. Wang, and A. Hussian, “Molecular Dynamics Simulation Study on the Possible Factors Affecting Stability of ODS Steel,” IOP Conf. Ser. Mater. Sci. Eng., vol. 389, no. 1, p. 12003, Jul. 2018. [CrossRef]
- M. Zubair, A. Wakeel, M. M. Azeem, and A. Tabbassum, “Computational analysis of high carbon steel for optimal design,” Proc. 18th Int. Bhurban Conf. Appl. Sci. Technol. IBCAST 2021, pp. 10–14, 2021. [CrossRef]
- M. Mustafa Azeem, Z. Li, Q. Wang, and M. Zubair, “Molecular dynamics studies and irradiation effects in ODSS alloys,” Int. J. Nucl. Energy Sci. Technol., vol. 12, no. 4, pp. 381–399, 2018. [CrossRef]
- W. Akhtar, M. M. Azeem, M. B. Khan, and M. Science, “Atomistic Insights into the Irradiation Effects in Molybdenum,” Int. J. Eng. Work., vol. 9, no. 12, pp. 187–192, 2022.
- A. Ullah, Q. Wang, Y. Song, M. M. Azeem, M. Ado, and M. Sohail, “Continuous Stiffness Measurements and Nanoindentation Studies of bcc Mo: An Atomistic Approach,” Trans. Indian Inst. Met., vol. 75, no. 6, pp. 1555– 1561, 2022. [Google Scholar] [CrossRef]
- S. A. Ibrahim, Q. Wang, Y. Zhang, M. Ado, G. D. Chung, and M. M. Azeem, “Molecular dynamics simulation of strengthening dependence on precipitate Cr composition in Fe-15at.%Cr alloy,” Micron, vol. 131, p. 10 2823, 2020. [CrossRef]
- A. Ullah, W. Qingyu, M. Ado, M. M. Azeem, and A. Shah, “Effect of Concentration of Mo on the Mechanical behavior of γ UMo: an Atomistic Study,” Pet. Chem. Ind. Int., vol. 4, no. 3, pp. 67–71, 2021. [CrossRef]
- M. M. Azeem, D. Yun, and M. Zubair, “Atomic Insights on Interaction Mechanism of Dislocation With Void/Impurity/Precipitates in BCC Iron,” Aug. 2021. [CrossRef]
- A. K. D. Willie, H. Zhao, M. Mustafa Azeem, and T. Svetlana, “Analysis of Burnup effects and Its Integrity Assessment in the Interim of Irradiation with Molecular Dynamics,” MRS Adv., vol. 5, no. 33–34, pp. 1799– 1810, 2020. [CrossRef]
- M. M. Azeem, Q. Wang, Z. Li, and Y. Zhang, “Dislocation-oxide interaction in Y2O3 embedded Fe: A molecular dynamics simulation study,” Nucl. Eng. Technol., vol. 52, no. 2, pp. 337–343, 2020. [CrossRef]
- M. M. Azeem, Q. Wang, and M. Zubair, “Atomistic simulations of nanoindentation response of irradiation defects in iron,” Sains Malaysiana, vol. 48, no. 9, pp. 2029– 2039, 2019. [CrossRef]
- M. M. Azeem, Q. Wang, Y. Zhang, S. Liu, and M. Zubair, “Effect of Grain Boundary on Diffusion of P in Alpha-Fe: A Molecular Dynamics Study,” Front. Phys., vol. 7, no. 97, pp. 1–7, 2019. [CrossRef]
- S. A. Ibrahim, Q. Wang, M. Ado, M. Mustafa Azeem, and Z. Abbati, “Irradiation effects of Fe-Cr alloys,” in International Conference on Nuclear Engineering, Proceedings, ICONE, 2019, vol. 2. [CrossRef]
- M. Mustafa Azeem, K. Abd El Gawad, M. Zubair, S. A. Ibrahim, M. Ado, and G. Mehdi, “Radiation damage effects in oxide dispersion strengthened steel alloys,” in International Conference on Nuclear Engineering, Proceedings, ICONE, 2019, vol. 2019-May. [CrossRef]
- G. Mehdi, N. Ali, S. Hussain, A. A. Zaidi, A. Hussain Shah, and M. M. Azeem, “Design and fabrication of automatic single axis solar tracker for solar panel,” 2019. [CrossRef]
- M. M. Azeem, Z. Li, Q. Wang, Q. M. N. Amjad, M. Zubair, and O. M. H. Ahmed, “Classical molecular dynamics study for defect sink behavior in oxide dispersed strengthened alloys,” in Proceedings of 2018 15th International Bhurban Conference on Applied Sciences and Technology, IBCAST 2018, 2018, pp. 12–15,. [CrossRef]
- A. M. M. Eltayeb Yousif, Zhang Zhijian, Tian Zhao-fe, “A Simulation of Small Break Loss of Coolant Accident (SB-LOCA) in AP1000 Nuclear Power Plant Using RELAP5-MV,” 25th Int. Conf. Nucl. Eng., vol. 5, pp. 1–5, 2017. [CrossRef]
- O. M. H. Ahmed, F. I. Habbani, A. M. Mustafa, E. M. A. Mohamed, A. M. Salih, and F. Seedig, “Quality Assessment Statistic Evaluation of X-Ray Fluorescence via NIST and IAEA Standard Reference Materials,” World J. Nucl. Sci. Technol., vol. 07, no. 02, pp. 121–128, 2017. [CrossRef]
- A. M. Mustafa, Z. Li, and L. Shao, “Molecular Dynamics Simulations of Damage Cascades Creation in Oxide-Particle-Embedded Fe.,” in 25th International Conference on Nuclear Engineering,ASME, 2017, vol. 5, pp. 1–5. [CrossRef]
- D. Féron, “Overview of nuclear materials and nuclear corrosion science and engineering,” Nucl. Corros. Sci. Eng., pp. 31–56, 2012. [CrossRef]
- P. Van Iseghem, “Corrosion issues of radioactive waste packages in geological disposal systems,” Nucl. Corros. Sci. Eng., pp. 939–987, 2012,. [CrossRef]
- D.-J. Kim, Y. W. Rhee, J. H. Kim, J. S. Oh, K. S. Kim, and J. H. Yang, “Thermal Conductivity Measurement of Zr-ZrO<sub>2</sub> Simulated Inert Matrix Nuclear Fuel Pellet,” World J. Nucl. Sci. Technol., vol. 03, no. 02, pp. 46–50, 2013, . [CrossRef]
- M. M. S. Sirajuddeen and I. B. S. Banu, “FP-LAPW investigation of electronic, magnetic, elastic and thermal properties of Fe-doped zirconium nitride,” AIP Adv., vol. 4, no. 5, 2014. [CrossRef]
- L. Jiao et al., “Radiation tolerant nanocrystalline ZrN films under high dose heavy-ion irradiations,” J. Appl. Phys., vol. 117, no. 14, 2015,. [CrossRef]
- S. Pal, M. E. Alam, S. A. Maloy, D. T. Hoelzer, and G. R. Odette, “Texture evolution and microcracking mechanisms in as-extruded and cross-rolled conditions of a 14YWT nanostructured ferritic alloy,” Acta Mater., vol. 152, no. 1, pp. 338–357, 2018,. [CrossRef]
- O. El-Atwani, J. E. Nathaniel, A. C. Leff, K. Hattar, and M. L. Taheri, “Direct Observation of Sink- Dependent Defect Evolution in Nanocrystalline Iron under Irradiation,” Sci. Rep., vol. 7, no. 1, pp. 1–12, 2017. [CrossRef]
- B. Narayanan et al., “Development of a Modified Embedded Atom Force Field for Zirconium Nitride Using Multi-Objective Evolutionary Optimization,” J. Phys. Chem. C, vol. 120, no. 31, pp. 17475–17483, 2016. [CrossRef]
- A. Stukowski, “Visualization and analysis of atomistic simulation data with OVITO-the Open Visualization Tool,” Model. Simul. Mater. Sci. Eng. 2010. [CrossRef]
- W. Zhou et al., “Molecular dynamics simulations of high-energy displacement cascades in hcp-Zr,” J. Nucl. Mater., vol. 508, pp. 540–545, 2018. [CrossRef]
- A. V. Korchuganov, K. P. Zolnikov, D. S. Kryzhevich, V. M. Chernov, and S. G. Psakhie, “Generation of shock waves in iron under irradiation,” Nucl. Instruments Methods Phys. Res. Sect. B Beam Interact. with Mater. Atoms, vol. 352, no. October, pp. 39–42, 2015. [CrossRef]
- M. Jin, P. Cao, and M. P. Short, “Thermodynamic mixing energy and heterogeneous diffusion uncover the mechanisms of radiation damage reduction in single-phase Ni-Fe alloys,” Acta Mater., vol. 147, pp. 16–23, 2018.
- A. Stukowski, “Visualization and analysis of atomistic simulation data with OVITO the Open Visualization Tool,” Model. Simul. Mater. Sci. Eng., vol. 18, no. 1, p. 01 5012, 2010. [CrossRef]



Disclaimer/Publisher’s Note: The statements, opinions and data contained in all publications are solely those of the individual author(s) and contributor(s) and not of MDPI and/or the editor(s). MDPI and/or the editor(s) disclaim responsibility for any injury to people or property resulting from any ideas, methods, instructions or products referred to in the content. |
© 2023 by the authors. Licensee MDPI, Basel, Switzerland. This article is an open access article distributed under the terms and conditions of the Creative Commons Attribution (CC BY) license (http://creativecommons.org/licenses/by/4.0/).
