Preprint
Review

This version is not peer-reviewed.

A Scientometric Review of the Effect of Using High Tunnels on Crop Vigor and Quality

A peer-reviewed article of this preprint also exists.

Submitted:

05 April 2023

Posted:

07 April 2023

You are already at the latest version

Abstract
This study assessed the literature about the use of high tunnels (HTs) in agricultural systems in the United States since the 2009 launch of the Natural Resources Conservation Service (NRCS) High Tunnel Initiative. This NRCS program led to an increase in HT adoption nationwide. The literature searches were conducted using the Web of Science (WoS) database. The final sample was 133 peer-reviewed articles published between 2009 and February 2023. We used CiteSpace 6.2.R1 and Gephi 0.9.2 to conduct co-citation, co-author, co-institution, and clustering techniques. The findings showed that the peer-reviewed literature about HT use has increased since 2009, substantially rising between 2017 and 2021. Horticulture was the top subject category in the literature, and most articles were published in peer-reviewed journals of the American Society for Horticultural Science (i.e., HortTechnology and HortScience). The research field evolved from general HT practices, nutrient management, and plant pathology to focus on trials of specific crops and integrated pest management. The institutions with the most contributions to the HT literature were Kansas State University, the University of Florida, Michigan State University, Purdue University, and the University of Minnesota. The patterns of HT research revealed in this study offer a greater understanding of the current state of knowledge to inform the focus of future research.
Keywords: 
;  ;  ;  

1. Introduction

Farmers face the impossible: increasing pressure to expand production amidst escalating challenges presented by climate change. Farmers can use protected structures exclusively or as part of their crop production systems to ensure consistent yields and thus protect their livelihoods in the face of climate uncertainty [1,2,3]. High tunnels (HTs), also referred to as polytunnels, hoop houses, or low tunnels, are protected structures used for agricultural crop production [4,5]. Typically, HTs are structures with steel frames in various shapes covered in polyethylene plastic [6]. A primary reason growers use protected structures as part of their crop production systems is for season extension. Extending the growing season allows farmers to enter markets with their crops earlier and stay in them later than in a typical open-field growing season [7]. HTs are a passive means of controlled production because ventilation and temperature control are naturally achieved by opening and closing sidewalls, for example. Greenhouses, in contrast, are active protected crop production systems characterized by electrically powered ventilation [8]. However, the use of space heaters and fans inside HTs on occasions of extreme temperatures has been reported. This study focused on passively ventilated structures exclusively and referred to all passively ventilated structures as HTs for simplicity.
The original use of protected structures dates to 17th-century Europe [6]. The first HT use reported in the United States (U.S.) was not until 1953 [9]. HT use had increased meaningfully in the U.S. since the early 1990s when interest emerged in the utility of producing vegetables in HTs [4,9]. The Natural Resources Conservation Service (NRCS) High Tunnel Initiative pilot program was launched in 2009. This cost-share program assists farmers interested in installing a high tunnel in their operation. Historically underserved farmers are eligible for more assistance. Program recipients must follow guidelines to receive assistance, including maintaining the structure for a minimum of 4 years, using pre-manufactured HT kits, growing crops directly in soil under the HT, and the structure must be 6 feet in height at minimum [10]. Generally, funding for the NRCS High Tunnel Initiative has steadily increased since the program’s start [11]. Figure 1 shows national data from 2016 through 2020 of the total contracts, financial obligation, and square footage from the NRCS High Tunnel Initiative. Funding increased over time from 2016 to 2020, with a peak in contracts, obligations, and square footage in 2019. Increased funding led to increased adoption of HTs over time and a rise in agricultural research conducted in HTs. An assessment of the current knowledge to date is essential as the HT adoption trend continues.
To date, there has been one systematic literature review of high tunnels in North America [12] and a meta-analysis of protected systems broadly as a response to climate change [8]. At the time of this publication, there have been no previously published bibliometric or scientometric analyses on the peer-reviewed HT literature to our knowledge. Bibliometrics is a quantitative approach to analyzing a collection of written works [13]. Scientometrics can be considered synonymous with bibliometrics [13] or distinguished by a focus on scientific publications exclusively [14]. All the analyses described for the present study are referred to as scientometric. The present study focuses on the status of HT literature in the U.S. to date since the launch of the NRCS program to identify gaps in knowledge and direct further research.

2. Methods

2.1. Data Collection

The initial search used the following keywords: “high tunnel,” “crop,” “crops,” “cropping,” “quality,” “high-tunnel,” “hoop house,” “hoop house,” “low tunnel,” “caterpillar tunnel” and “season extension.” We based the selection of terms for the initial search on literature identified from key seminal papers and the research question. We assembled an expert panel of researchers that assisted in identifying appropriate search terms for validation and re-calibration of the initial search. Institutional Review Board (IRB202102347) approval was obtained for the expert panel. The following keywords were added based on the expert panel input: “plant health,” “soil quality,” “pest,” “disease,” and “crop performance.” No additional articles emerged. This study used the Web of Science (WoS) database to search the literature related to crop production in high tunnels (HTs). The search was delimited to peer-reviewed journal articles published in English with studies conducted in the U.S. between 2009 and 2023. The search was last performed on 27 February 2023. The search yielded a total of 133 records. Table 1 details the search parameters of the present study.

2.2. Research Design and Analysis

This study used scientometric analysis methods to evaluate the published literature on the effects of HT systems on crop vigor and quality. We used WoS for descriptive analysis and CiteSpace 6.2.R1 and Gephi for network analyses. Specifically, we visualized the document co-citation and collaboration networks among authors and institutions. This scientometric analysis provided an overview of the HT literature to assess the current knowledge dating from the launch of the NRCS High Tunnel Initiative program in 2009, subsequently leading to an increase in HT adoption nationwide.
We adopted our data analysis approach from [15,16]. We conducted co-citation network analysis using the CiteSpace software to elucidate the relationships among the literature by revealing pairs of articles cited by other publications. The strength of these relationships is directly related to the number of co-citations [17]. Then, we conducted citation clustering to identify the prominent research areas. Additionally, we conducted co-author, co-institution network analysis to determine the primary relationships between authors and institutions. Figure 2 summarizes the research design. This study presents and assesses networks through visualizations and reports the network density, betweenness centrality, and closeness centrality.
We conducted scientometric analyses in the present study using CiteSpace 6.2.R1 and Gephi 0.9.2. We used CiteSpace to create the network visualizations for the present study. CiteSpace is available to download at http://cluster.cis.drexel.edu/~cchen/citespace/ (accessed on 15 January 2023) and was developed by [18]. We used Gephi to generate the network density, betweenness centrality, and closeness centrality statistics reported in the present study. Gephi is available for download at https://gephi.org/ (accessed on 15 January 2023).

3. Results and Discussion

3.1. Descriptives of Publication Years and Cited Journals

We used WoS for descriptives of the publication years and cited journals. One hundred thirty-three peer-reviewed articles about the effects of HT use on crop production have been published since the NRCS High Tunnel Initiative launched in 2009. Figure 3 shows the number of citations and publications each year from 2009 through February 2023. The number of citations grew consistently from 2013 through 2021, while the number of publications increased consistently from 2017 through 2021. Generally, the number of citations and publications in the U.S. has increased steadily since 2009, which reflects increased funding of HT research, interest from researchers in crop production in HTs, and adoption of HT systems over time.
Table 2 lists the top 5 peer-reviewed journals for articles about HT crop production. The journal with the greatest number of HT publications is HortTechnology, with over 30% of all publications since 2009. HortScience was the next leading journal, with over 20% of the HT articles. Both journals are published by the American Society for Horticultural Science (ASHS).
Table 3 displays the list of the top 5 subject categories for the peer-reviewed HT literature. Horticulture was the highest subject category of the HT literature. This is consistent with the leading journals housing these articles, with horticulture being in the title of 4 out of the top 5 journals.

3.2. Co-Citation Network Analysis

We used CiteSpace to conduct the co-citation network analysis. The time frame employed was 2009 to 2023 with a one-year slice length. We set the top N per slice to 5 to identify the top 5 most cited publications by each year over time. The threshold was set at 19. Figure 4 shows the co-citation network (214 nodes, 763 edges, 7.131 average degrees, and 0.033 network density). Co-citation has increased steadily since 2019 alongside the number of publications (see Figure 3). The co-citation frequency peaked in 2021 and 2022, consistent with the distribution of the number of publications in Figure 3. There were only two articles with citation bursts in the dataset. Figure 5 shows these two articles, which both focus on tomato production in high tunnels.
The top 5 most cited articles based on co-citation are in Table 4. [9] is the most co-cited article with a frequency of 43. The next most co-cited publication was [4], with a frequency of 42. Both articles provide general information about crop production in high tunnels in the United States and globally, respectively.

3.3. Citation Clustering Network Analysis

We employed the “All in one” feature in CiteSpace to generate clusters for the co-citation network by keyword. Figure 6 and Table 5 show the results of the citation-clustering network analysis for the co-citation network. Table 5 reports the cluster size, which is the number of publications belonging to that cluster. The silhouette values reported in Table 5 are a value of 1 or close to 1, representing a high quality of clusters. Values at or close to 1 mean the clusters are distinct from each other, and the terms within each cluster are homogenous [19]. The year column in Table 5 is the mean year of publications within that cluster.
We categorized clusters into two distinct time periods, 1 (prior to 2005) and 2 (2005 onward). In Category 1, the literature focused on nutrient management, plant pathology, and general characteristics of protected structures. The top 5 terms in each cluster (See Table 5) show the various recurring iterations of HT (“hoop housed low tunnel”) and the term “anthracnose,” which demonstrate the research emphasis in category 1. The more recent studies in Category 2 centered on trials of specific crops and integrated pest management in HTs. Recurring terms in category 2 included “rubus idaeus” and “integrated pest management,” which characterize the research focus in this more recent time period. The trend in articles more recently published focusing on specific crops is consistent with the only two articles with citation bursts noted earlier, focusing on tomato production in high tunnels.

3.4. Co-Authorship Network Analysis

Figure 7 shows the collaboration network (241 nodes, 430 edges, 3.568 average degrees, and 0.015 network density) among authors for the literature about crop production in high tunnel systems in the U.S. since 2009. The average degree and network density suggest that the prominent researchers that published HT literature generally do not collaborate on publications with one another. Table 6 reports the degree centrality, betweenness centrality, and closeness centrality for the top 5 authors in the co-authorship network. The leading researchers publishing literature about the effects of using HTs on crop vigor and quality were Dr. Cary Rivard (Professor of Horticulture and Natural Resources at Kansas State University), Dr. Eleni D. Pilakoni (Professor of Urban Food Production and Postharvest Handling at Kansas State University), Dr. Xin Zhao (Professor of Horticultural Sciences at the University of Florida), Dr. Roberto G. Lopez (Associate Professor, Department of Horticulture at Michigan State University) and Dr. Dan Drost (Professor of Horticulture, Department of Plants, Soils and Climate at Utah State University).

3.5. Institution Collaboration Network Analysis

Figure 8 shows the collaboration network (90 nodes, 212 edges, 4.711 average degrees, and 0.054 network density) among institutions for the HT literature. The average degree and network density indicate there is slightly more collaboration among institutions than authors, although the institution collaboration network is still quite dispersed. The degree centrality, betweenness centrality, and closeness centrality for the top 5 institutions in the collaboration network are reported in Table 7. The principal institutions publishing HT literature were Kansas State University, the University of Florida, Michigan State University, Purdue University, and the University of Minnesota. The first two authors listed in Table 6 are affiliated with Kansas State University, reinforcing the high impact and influence of the HT literature coming out of this institution.

4. Conclusions

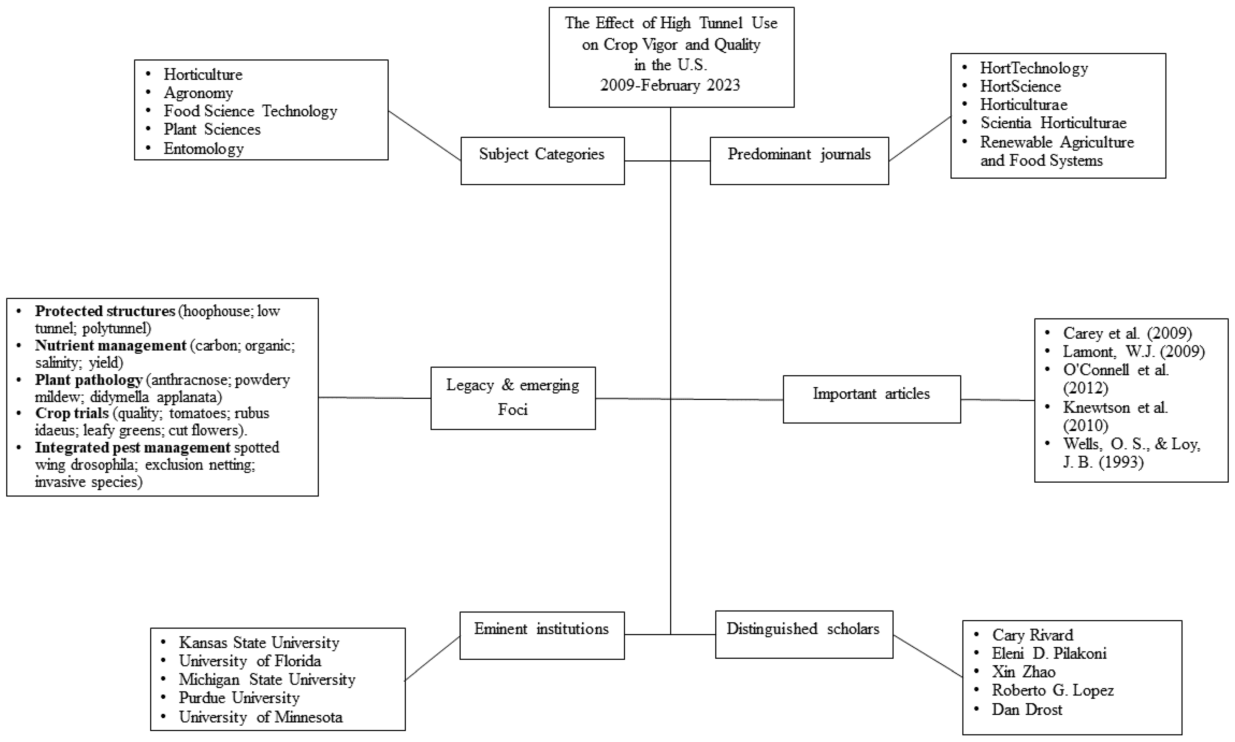
The present study conducted network analysis using CiteSpace and Gephi software to investigate the salient research areas and collaboration networks in the peer-reviewed literature about the effects of HT use on crop vigor and quality. We used WoS to acquire our final dataset (N=133) of the HT literature published in the U.S. since the launch of the NRCS High Tunnel Initiative in 2009. Figure 9 maps the dataset analyzed in the present study to assess the current HT body of knowledge and inform future research trajectories.
Generally, there has been an increase in the peer-reviewed HT literature that followed a rise in NRCS High Tunnel Initiative contracts, financial obligations, and square footage over time. A notable rise in NRCS HT investment in 2019 likely contributed to more HT literature citations and publications in 2021. The literature centered around seven primary topics, with the bulk of the publications focusing on the characteristics of HTs, nutrient management experiments, trials of specific crops (e.g., raspberries, tomatoes, cut flowers) in HTs, or comparing open field production to HT production, plant pathology, and pest management in HT production. We organized the literature into Category 1 (prior to 2005) and Category 2 (2005 onward). In Category 1, the publications centered on general information about HT structures, nutrient management, and plant pathology. On the other hand, Category 2 contained literature that focused on specific crop trials and integrated pest management in HTs. The high-impact articles were [4,9], with these articles belonging to Category 2. The primary journals that published HT literature in the U.S. since 2009 were HortTechnology, HortScience, Horticulturae, Scientia Horticulturae, and Renewable Agriculture and Food Systems. Our findings revealed the leading HT researchers were Dr. Cary Rivard, Dr. Eleni D. Pilakoni (both from Kansas State University), Dr. Xin Zhao (University of Florida), Dr. Roberto G. Lopez (Michigan State University), and Dr. Dan Drost (Utah State University). The top institution publishing HT literature since 2009 was Kansas State University.
The findings from this study provide guidance for future directions of HT research. Season extension technologies, such as HTs, were historically more prevalent in cooler climates. With the rapid increase in high tunnel adoption nationally, due in part to the NRCS High Tunnel Initiative, farmers have been using HTs in hotter climates more over time [20]. The information about HT best practices historically centered on season extension in cold climates [6], leaving a considerable opportunity to explore best practices for hotter climates. Also, there is added pest and disease pressure in hotter climates, and farmers using HTs in these areas would benefit from best practices for managing pest and disease pressure over time. There exists the prospect of disciplines outside of horticulture to explore the effects of HT use on crop vigor and quality, such as entomology, plant pathology, economics, and sociology. Finally, there is also a lot of possibility regarding collaboration across institutions and authors, as evidenced by the study’s findings.

Limitations and Future Directions

The peer-reviewed literature represents only some published information about HT use. Besides peer-reviewed publications, data and information on HT research are also disseminated in technical reports from the United States Department of Agriculture (USDA), Sustainable Agriculture Research and Education (SARE), and Extension. Also, the focus on literature published in the U.S. and since 2009 limited the amount of data for analysis. There is a significant amount of established literature on high tunnel use globally. However, the focus of this study was justified by the unique effect the NRCS High Tunnel Initiative program had on HT use in the U.S. HT adoption is a practice that contributes to sustainable agriculture by responding to the need to produce in smaller spaces as the global population continues to increase over time. Future scientometric analyses could broaden the scope of all literature published globally and in languages other than English and include records (i.e., technical reports and bulletins) from the grey literature.

Author Contributions

M.D.: Conceptualization, Methodology, Formal analysis, Project Administration, Writing-Original Draft, Writing-Review and Editing, Validation. J.R.-M: Conceptualization, Methodology, Writing-Original Draft, Writing-Review and Editing, Validation. T.C.: Writing-Review and Editing. M.E.S.: Funding acquisition, Writing-Review, and Editing. All authors have read and agreed to the published version of the manuscript.

Funding

This work was supported by the U.S. Department of Agriculture/National Institute of Food and Agriculture (USDA/NIFA) Organic Agriculture Research and Extension Initiative (OREI) project titled “Adapting and Expanding High Tunnel Organic Vegetable Production for the Southeast,” grant no. 2017-51300-26813.

Data Availability Statement

Data used for this study came from the Web of Science.

Acknowledgments

We are grateful for the feedback we received on this paper from project team members of “Adapting and Expanding High Tunnel Organic Vegetable Production for the Southeast.”.

Conflicts of Interest

The authors declare no conflict of interest.

References

  1. Alabama Cooperative Extension System. High Tunnel Crop Production Handbook; 2015. Available online: https://www.aces.edu/blog/topics/farming/high-tunnel-crop-production-handbook-2/ (accessed on 17 October 2020).
  2. Blomgren, T.; Frisch, T. High Tunnels: Using Low-Cost Technology to Increase Yields, Improve Quality and Extend the Season, 2007. Available online: https://www.sare.org/wp-content/uploads/HighTunnels_UVM.pdf (accessed on 4 April 2021).
  3. Jensen, M. H.; Malter, A. J. Protected Agriculture: A Global Review; World Bank Publications, 1995.
  4. Lamont, W. J. Overview of the Use of High Tunnels Worldwide. HortTech 2009, 19, 25–29. [Google Scholar] [CrossRef]
  5. Orzolek, M. D. Status of High Tunnels in the US. Acta Horticulturae 2013, 987, 29–32. [Google Scholar] [CrossRef]
  6. Mefferd, A. The Greenhouse and Hoophouse Grower’s Handbook. Chelsea Green Publishing: White River Junction, VT, 2017.
  7. Johnny’s Selected Seeds. Winter Production in the High Tunnel. Available online: https://www.johnnyseeds.com/growers-library/methods-tools-supplies/winter-growing-season-extension/winter-growing-guide-high-tunnel-production.html (accessed on 4 April 2021).
  8. Gruda, N.; Bisbis, M.; Tanny, J. Influence of Climate Change on Protected Cultivation: Impacts and Sustainable Adaptation Strategies - A Review. Journal of Cleaner Production 2019, 225, 481–95. [Google Scholar] [CrossRef]
  9. Carey, E. E.; Jett, L.; Lamont, W. J.; Nennich, T. T.; Orzolek, M. D.; Williams, K. A. Horticultural Crop Production in High Tunnels in the United States: A Snapshot. HortTech 2009, 19, 37–43. [Google Scholar] [CrossRef]
  10. High Tunnel Initiative. Available online: http://www.nrcs.usda.gov/programs-initiatives/eqip-high-tunnel-initiative (accessed on 17 January 2023).
  11. National Sustainable Agriculture Coalition. High Tunnels Create Opportunities for New Farmers, 2016. Available online: https://sustainableagriculture.net/blog/high-tunnels-create-opportunities/ (accessed on 17 January 2023).
  12. Janke, R. R.; Altamimi, M. E.; Khan, M. The Use of High Tunnels to Produce Fruit and Vegetable Crops in North America. Agricultural Sciences 2017, 8, 692–715. [Google Scholar] [CrossRef]
  13. Jones, A. W. Forensic Journals: Bibliometrics and Journal Impact Factors. In Encyclopedia of Forensic and Legal Medicine, 2nd ed.; Payne-James, J., Byard, R. W., Eds.; Elsevier: Netherlands, 2016; pp. 528–538. [Google Scholar]
  14. Mejia, C.; Wu, M.; Zhang, Y.; Kajikawa, Y. Exploring Topics in Bibliometric Research Through Citation Networks and Semantic Analysis. Frontiers in Research Metrics and Analytics 2021, 6, 1–16. [Google Scholar] [CrossRef]
  15. Liu, Y.; Ruiz-Menjivar, J.; Hu, Y.; Zavala, M.; Swisher, M. E. Knowledge Mapping of the Extant Literature on the Environmental Impacts of Using Cover Crops—A Scientometric Study. Environments 2022, 9, 1–21. [Google Scholar] [CrossRef]
  16. Zhang, L.; Yan, C.; Guo, Q.; Zhang, J.; Ruiz-Menjivar, J. The impact of agricultural chemical inputs on environment: Global evidence from informetrics analysis and visualization. International Journal of Low-Carbon Technologies 2018, 13, 338–352. [Google Scholar] [CrossRef]
  17. Cho, I.; Kim, D.; Park, H. Bibliometrics and Co-Citation Network Analysis of Systematic Reviews of Evidence-Based Nursing Guidelines for Preventing Inpatient Falls Computers, informatics, nursing: CIN 2021, 40, 95-103. 40. [CrossRef]
  18. Chen, C.; Ibekwe-SanJuan, F.; Hou, J. The Structure and Dynamics of Co-Citation Clusters: A Multiple-Perspective Co-Citation Analysis. Journal of the American Society for Information Science and Technology 2010, 61, 1386–1409. [Google Scholar] [CrossRef]
  19. Rousseeuw, P. J. Silhouettes: A graphical aid to the interpretation and validation of cluster analysis. Journal of Computational and Applied Mathematics 1987, 20, 53–65. [Google Scholar] [CrossRef]
  20. Ernst, M.; Woods, T.; Butler, A.; Wolff, B.; Jacobsen, K. High Tunnel Production and Marketing Survey: Data Summary, 2020. Available online: http://www.uky. edu/ccd/sites/www.uky.edu.ccd/files/HT_survey.pdf (accessed on 17 January 2023).
Figure 1. National totals of NRCS High Tunnel Initiative contracts, financial obligations, and square footage by the year 2016-2020. Includes data from Environmental Quality Incentives Program (EQIP), Agricultural Management Assistance (AMA), and Regional Conservation Partnership Program (RCPP).
Figure 1. National totals of NRCS High Tunnel Initiative contracts, financial obligations, and square footage by the year 2016-2020. Includes data from Environmental Quality Incentives Program (EQIP), Agricultural Management Assistance (AMA), and Regional Conservation Partnership Program (RCPP).
Preprints 70572 g001
Figure 2. Diagram of the research design
Figure 2. Diagram of the research design
Preprints 70572 g002
Figure 3. WoS visualization showing the number of publications and citations for HT literature published in the U.S. from 2009 to February 2023
Figure 3. WoS visualization showing the number of publications and citations for HT literature published in the U.S. from 2009 to February 2023
Preprints 70572 g003
Figure 4. The co-citation network visualization from CiteSpace
Figure 4. The co-citation network visualization from CiteSpace
Preprints 70572 g004
Figure 5. Top 2 References with the Strongest Citation Bursts visualization from CiteSpace.
Figure 5. Top 2 References with the Strongest Citation Bursts visualization from CiteSpace.
Preprints 70572 g005
Figure 6. Co-citation network keyword clusters visualization from CiteSpace.
Figure 6. Co-citation network keyword clusters visualization from CiteSpace.
Preprints 70572 g006
Figure 7. Co-authorship network visualization from CiteSpace
Figure 7. Co-authorship network visualization from CiteSpace
Preprints 70572 g007
Figure 8. Institutional collaboration network visualization from CiteSpace
Figure 8. Institutional collaboration network visualization from CiteSpace
Preprints 70572 g008
Figure 9. Mind map of the present study.
Figure 9. Mind map of the present study.
Preprints 70572 g009
Table 1. Detailed search setting parameters
Table 1. Detailed search setting parameters
Source Web of Science Core Collection
Citation Conference Proceedings Citation Index - Science (CPCI-S), Emerging Sources Citation Index (ESCI), Science Citation Expanded (SCIE), and Social Sciences Citation Index (SSCI)
Search Steps TS= ((“high tunnel”) and ((crop*) and (“quality”) or (“high-tunnel”) or (“hoop house”) or (“hoop house”) or ("low tunnel") or ("caterpillar tunnel") or ("season extension")) AND LANGUAGE (ENGLISH) AND DOCUMENT TYPES:(Article)
Time span 2009-2023
Qualified records 133
* searches for any words and variants of that word that includes that stem. For example, crop* includes crops and cropping.
Table 2. Top 5 journals with peer-reviewed articles about HTs
Table 2. Top 5 journals with peer-reviewed articles about HTs
Journal Impact Factor Frequency %
HortTechnology 1.387 41 30.827
HortScience 1.874 28 21.053
Horticulturae 2.923 11 8.271
Scientia Horticulturae 4.342 6 4.511
Renewable Agriculture and Food Systems 2.915 4 3.008
Table 3. Top 5 subject categories of peer-reviewed HT articles
Table 3. Top 5 subject categories of peer-reviewed HT articles
Subject Frequency %
Horticulture 90 67.669
Agronomy 11 8.271
Food Science Technology 10 7.519
Plant Sciences 10 7.519
Entomology 9 6.767
Table 4. Top 5 articles based on co-citation frequency
Table 4. Top 5 articles based on co-citation frequency
Authors and Publication Year Title Journal DOI Frequency
Carey et al. (2009) Horticultural Crop Production in High Tunnels in the United States: A Snapshot HortTechnology 10.21273/HORTSCI.19.1.37 43
Lamont, W.J. (2009) Overview of the Use of High Tunnels Worldwide HortTechnology 10.21273/HORTSCI.19.1.25 42
O'Connell et al. (2012) High Tunnel and Field Production of Organic Heirloom Tomatoes: Yield, Fruit Quality, Disease, and Microclimate HortScience 10.21273/HORTSCI.47.9.1283 26
Knewtson et al. (2010) Management Practices of Growers Using High Tunnels in the Central Great Plains of the United States HortTechnology 10.21273/HORTTECH.20.3.639 18
Wells, O. S., & Loy, J. B. (1993) Row covers and High Tunnels Enhance Crop Production in the Northeastern United States HortTechnology 10.21273/HORTTECH.3.1.92 17
Table 5. Top 5 terms in co-citation network clusters
Table 5. Top 5 terms in co-citation network clusters
Cluster-ID Cluster Label Size Silhouette Year Top 5 Terms
1 Quality 41 1 2005 Quality, anemone coronaria, carmel, galilee, yield
2 Rubus idaeus 33 0.721 2009 Rubus idaeus, integrated pest management, survey, spotted wing drosophila
3 Anthracnose 25 1 1998 Anthracnose, didymella applanata, elsinoe veneta, off-season, powdery mildew
4 Polytunnel 21 0.976 2004 Polytunnel, anthracnose, low tunnel, sensitivity analysis, leafy greens
5 Particulate organic matter carbon 18 1 1998 Particulate organic matter carbon, total carbon, survey, salinity, hoop house
6 Flower 13 0.894 2001 Flower, survey, vegetable, organic, protected agriculture
7 Integrated pest management 11 0.975 2013 Integrated pest management, spotted wing drosophila, rubus idaeus, exclusion netting, invasive species
Table 6. Top 5 authors in the co-authorship network
Table 6. Top 5 authors in the co-authorship network
Author Frequency Degree Centrality Betweenness Centrality Closeness Centrality
Rivard, C. 11 25 969.75 0.582
Pilakoni, E. D. 7 16 90.25 0.453
Zhao, X. 6 11 198.583 0.342
Lopez, R. 6 9 38 0.909
Drost, D. 6 8 11.5 1
Table 7. Top 5 institutions in the collaboration network
Table 7. Top 5 institutions in the collaboration network
Institution Frequency Degree Centrality Betweenness Centrality Closeness Centrality
Kansas State University 17 12 278.435 0.473
University of Florida 15 16 260.314 0.5
Michigan State University 13 7 107.021 0.346
Purdue University 11 9 58.307 0.337
University of Minnesota 8 13 196.52 0.466
Disclaimer/Publisher’s Note: The statements, opinions and data contained in all publications are solely those of the individual author(s) and contributor(s) and not of MDPI and/or the editor(s). MDPI and/or the editor(s) disclaim responsibility for any injury to people or property resulting from any ideas, methods, instructions or products referred to in the content.
Copyright: This open access article is published under a Creative Commons CC BY 4.0 license, which permit the free download, distribution, and reuse, provided that the author and preprint are cited in any reuse.
Prerpints.org logo

Preprints.org is a free preprint server supported by MDPI in Basel, Switzerland.

Subscribe

Disclaimer

Terms of Use

Privacy Policy

Privacy Settings

© 2026 MDPI (Basel, Switzerland) unless otherwise stated